Расчет токовой защиты нулевой последовательности
Некоммерческое акционерное общество
Алматинский университет энергетики и
связи
Кафедра
электроснабжения промышленных предприятий
Расчетно-графическая
работа
по
дисциплине: Микропроцессорные реле и современные системы защиты сетей высокого
напряжения»
на
тему: Расчет токовой защиты нулевой последовательности
Алматы,
2012
1. Задание и исходные данные
Произвести расчет дистанционной защиты линии и
начертить карту селективности дистанционных защит.
Исходные данные:
Л1: l = 23 км;
xуд
= 0,38 Ом/км; x0 = 1,25 Ом/км;
Л2: l = 11 км; xуд = 0,43
Ом/км; x0= 1,4 Ом/км;
Л3: l = 28 км; xуд = 0,4
Ом/км; x0 = 1,5 Ом/км;
Л4: l = 35 км; xуд = 0,37
Ом/км; x0 = 1,1 Ом/км;
Л5: l = 19 км; xуд = 0,44
Ом/км; x0 = 1,2 Ом/км;
Схема соединения обмоток всех трансформаторов
/;
Выбор РЗиА: А
Рисунок 1 - Схема электрической сети
2. Расчетная часть
.1 Расчет параметров комплексной
схемы
ТЗНП рассчитывается по току 3I0
, а для расчета нулевых токов необходимо применять комплексные схемы
однофазного и двухфазного КЗ на землю. Комплексные схемы включают в себя схемы
замещения прямой, обратной и нулевой последовательностей.
Расчет можно провести в относительных или
именованных единицах. Используем метод именованных единиц. Для этого, все
элементы схемы должны быть приведены к одному базисному напряжению, за базисное
напряжение принимаем UБАЗ
= 115 кВ.
Схема замещения прямой последовательности
Фазное напряжение систем
где
-
заданное напряжение системы,
- среднее
напряжение элемента системы;
где
- коэффициент,
учитывающий положение РПН (+16%)
где
-
полдиапазона регулирования РПН
Схема замещения обратной последовательности
Так как параметры для расчета сопротивлений
обратной последовательности элементов не заданы, можно принять,
для
всех элементов.
Схема замещения нулевой последовательности
где
-
среднее напряжение элемента системы;

2.2 Расчет ТЗНП
2.2.1 Расчет первой ступени ТЗНП
где
-
коэффициент надежности
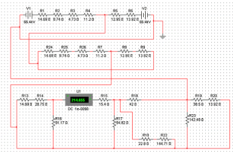
Рисунок 2 - Схема замещения для расчета ТЗНП
КЗ на землю может быть двух видов: однофазное КЗ
на землю и двухфазное КЗ на землю, соответственно появляются 2 условия:
Для определения нулевых токов применяем метод
прямого моделирования. Составляем комплексные схемы, которые состоят из схем
замещения прямой, обратной и нулевой последовательностей.
Рисунок 3 - Однофазное КЗ
Рисунок 4 - Двухфазное КЗ
Результаты моделирования:
Из двух условий выбирается больший ток, и для
этого значения рассчитывается ток срабатывания первой ступени
2.2.2 Расчет второй ступени ТЗНП
Вторая ступень должна отстраиваться от
быстродействующих защит смежных присоединений, то есть появляются два условия:
) Отстройка от первой ступени ТЗНП Л3;
) Отстройка от первой ступени ТЗНП Л5.
Рисунок 5 - Однофазное КЗ
Рисунок 6 - Двухфазное КЗ
Результаты моделирования:
Из двух условий выбирается больший ток, и для
этого значения рассчитывается ток срабатывания первой ступени
Ток
протекающий
в месте установки защиты линии Л2 при КЗ в конце первой ступени защиты
линии Л3 определяется с помощью моделирования.
Для этого составляется комплексная схема в
программе-симуляторе. При этом вместо резистора в качестве сопротивления линии
Л3 используется потенциометр. Средняя точка потенциометра используется как
перемещающаяся точка КЗ. Производится подбор сопротивления участка от начала
линии Л3 до конца зоны первой ступени. Изменяя сопротивление потенциометра,
контролируются показания амперметра, установленного в начале линии Л3. Когда
средняя точка потенциометра встанет в конце первой зоны защиты линии Л3,
амперметр должен показывать ток равный
.
После этого можно фиксировать показание амперметра установленного в начале
линии Л2 и это будет искомый ток
,
далее рассчитывается
.
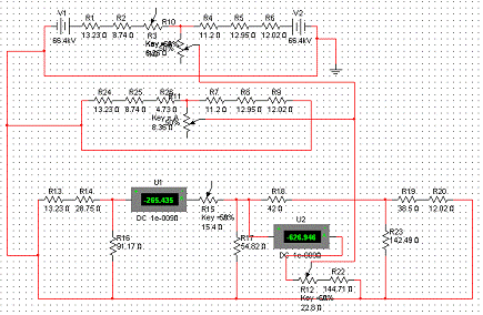
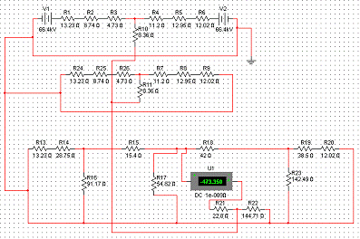
Схема, собираемая в программе-симуляторе,
показана на рисунке 7. В данной схеме сопротивление линии Л3 разбито на две
части - потенциометр и резистор. Это сделано для более точного моделирования.
Суммарно они равны сопротивлению ХЛ3 , резистор составляет 60 %, а потенциометр
- оставшиеся 40 %.
Рисунок 7 - Комплексная схема для нахождения
.
дистанционный защита трансформатор
напряжение
По второму условию расчет выполняется
аналогично, необходимо рассчитать ток срабатывания первой ступени линии Л5 -
,
затем найти конец зоны срабатывания
,
смоделировать в этой точке КЗ на землю и определить, какой ток протекает через
комплект защиты линии Л2, по этому значению рассчитать ток срабатывания второй
ступени линии Л2.
Рисунок 8 - Однофазное КЗ
Рисунок 9 - Двухфазное КЗ
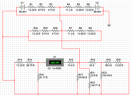
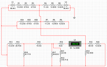
Комплексная схема для определения тока
протекающего
в месте установки защиты линии Л2 при КЗ в конце зоны первой ступени защиты
линии Л5 показана на рисунке 10, только для случая двухфазного КЗ на землю.
Рисунок 10 - Комплексная схема для определения
тока
протекающего
в месте установки защиты линии Л2
Из двух условий выбирается наибольшее:
Проверка чувствительности второй ступени
Чувствительность второй ступени ТЗНП проверяется
по однофазному КЗ в конце защищаемой линии в минимальном режиме энергосистемы.
Коэффициент чувствительности
Чувствительность не удовлетворительная, это
означает что вторая ступень ненадежно защищает конец линии Л2, поэтому
следующая ступень ТЗНП должна отстраиваться от второй ступени смежной линии.
В данной расчетно-графической работе даже если
коэффициент чувствительности второй ступени неудовлетворительный расчет
продолжать далее, поэтому переходим к выбору выдержки времени.
Выдержка времени второй ступени
Выдержка времени второй ступени принимается
равной ступени селективности
Обычно
= 0,35-0,5 с.
2.2.3 Расчет третьей ступени ТЗНП
Третья ступень отстраивается от тока небаланса
возникающего в фильтре 3I0,
к которому подключается ТЗНП. Наибольшее значение ток небаланса имеет при
протекании тока трехфазного КЗ, точка КЗ берется за трансформатором на
противоположной подстанции.
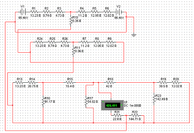
В данном расчете точка КЗ за трансформатором Т2.
Составляется схема замещения прямой последовательности для трехфазного КЗ.
Амперметр размещается в месте установки защиты линии Л2. Схема, собираемая в
программе-симуляторе показана на рисунке.
Рисунок 11 - Cхема
замещения прямой последовательности для трехфазного КЗ за трансформатором Т2
где
=1,25
- коэффициент надежности;
- ток небаланса.

= 1 - коэффициент
апериодической составляющей;
= 0,5 - коэффициент
однотипности трансформаторов тока.
Коэффициент чувствительности
где
-
ток протекающий через комплект защиты при однофазном КЗ в конце зоны
резервирования.
Третья ступень должна надежно чувствовать КЗ на
землю в конце всех смежных линий, проверку производят по самой длинной смежной
линии.
Самая длинная смежная линия Л3 - 28 км.
Составляется комплексная схема для однофазного КЗ в конце линии Л2. Амперметр
располагается в месте установки ТЗНП Л2. Энергосистема в минимальном режиме.
Схема в программе-симуляторе показана на рисунке.
Рисунок 12 - Комплексная схема замещения для
однофазного КЗ в конце линии Л2
В результате моделирования получаем
Чувствительность удовлетворительная.
Выдержку времени третьей ступени принимают по
встречно-ступенчатому принципу (аналогично МТЗ) на ступень селективности больше
выдержки времени третьей ступени смежной линии. Если смежных линий несколько,
то в расчет берется та линия, у которой третья ступень защиты имеет наибольшее
время срабатывания. Линия Л2 имеет две смежные линии Л3 и Л5. Л5 заканчивается
трансформатором Т4, а за линией Л3 идет Л4 и далее система, в которой могут
быть линии, поэтому выдержка третьей ступени Л2 по встречно-ступенчатому
принципу будет больше. Так как данных о выдержках времени нет, принимаем:
выдержка времени третьей ступени Л1 = 0,8 с;
выдержка времени третьей ступени Л3 = 0,8 + 0,5
= 1,3 с;
выдержка времени третьей ступени Л2 = 1,3 + 0,5
= 1,8 с.
2.3 Расчет токов срабатывания реле
ступеней ТЗНП
ТЗНП подключается к линии через фильтр
собранный
из трансформаторов тока, поэтому уставки срабатывания реле ТЗНП должны
задаваться во вторичных токах.
где
-
коэффициент трансформации трансформаторов тока.
можно выбрать по
заданному максимальному рабочему току линии
=
400 А, выбираем
= 400 / 5 = 80.
2.4 Построение карты селективности
ТЗНП
Карта селективности показывает относительную
селективность релейных защит сети, их согласование, возможность резервного
действия.
Карта селективности ТЗНП показана на рисунке.
Перед построением карты селективности необходимо
рассчитать кривые
линий Л3, Л2 и Л5.
Для этого, в схеме модели сопротивления этих линий заменяются потенциометрами,
в начале каждой устанавливается амперметр. Перемещая среднюю точку
потенциометра фиксируют показания амперметров и строят кривые токов
.
После построения кривых
откладываются токи
срабатывания защит. Точки пересечения кривых и токов срабатывания показывают
где заканчиваются зоны действия ступеней.
Вниз от этих точек опускаются перпендикуляры на
график выдержек времени защит, и прочерчиваются ступени ТЗНП. Первые ступени не
имеют выдержек времени, но для наглядности их изображают с небольшим отступом
от оси.
Рисунок 13 - Карта селективности ТЗНП
Заключение
В данной расчетно-графической работе был
произведен расчет токовой защиты нулевой последовательности. Расчет был
произведен в именованных единицах. В ходе работы были рассчитаны первичные и
вторичные токи первой, второй и третьей ступеней ТЗНП, которые обеспечивают
требуемую чувствительность. Построена карта селективности ТЗНП, которая
графически отображает области защит линий, а так же возможное резервирование
защит.
Список литературы
1. Н.Н. Арыстанов, Л.А. Уткин.
«Основы проектирования релейной защиты.»Методические указания к выполнению
расчетно - графических работ № 1,2,3 для студентов всех форм обучения специальности
050718 - Электроэнергетика.- Алматы, 2008г.
. Чернобровов Н.В., Семенов
В.А. Релейная защита энергетических систем. - М.: Энергоатомиздат, 1998.
. Релейная защита понижающих
трансформаторов и автотрансформаторов 110-500 кВ. Расчеты. Руководящие указания
по релейной защите. Выпуск 13Б. - М.: Энергоатомиздат,1985.