Усилитель

  • Вид работы:
    Курсовая работа (т)
  • Предмет:
    Информатика, ВТ, телекоммуникации
  • Язык:
    Русский
    ,
    Формат файла:
    MS Word
    171,71 Кб
  • Опубликовано:
    2014-11-17
Вы можете узнать стоимость помощи в написании студенческой работы.
Помощь в написании работы, которую точно примут!

Усилитель

Автономная некоммерческая организация высшего профессионального образования

Московская открытая социальная академия

Марийский филиал

Факультет информационной безопасности





КУРСОВАЯ РАБОТА

по дисциплине

Электроника и схемотехника

на тему: "Усилитель"





Выполнил: студент группы КБ-21

Васильев В.В.

Проверил: Митрофанов В.И.



Йошкар-Ола 2009

Аннотация

 

В данной курсовой работе производится расчет напряжения питания, параметров элементов, коэффициент передач усилителя электрических сигналов, выбор марки транзисторов, моделирование устройства в системе схемотехнического моделирования Electronics Workbench, при этом исследовав амплитудно-частотную характеристику, коэффициенты усиления, форму выходного сигнала. Ввод и расчет частотозадающих цепей для получения заданного частотного диапазона.

Анализ был проведен для средних частот, лежащих в полосе пропускания усилителя. В этом случае мы можем пренебречь паразитными параметрами элементов.

Содержание

 

Введение

1. Описание и анализ схемы

2. Расчет усилителя по постоянному току

3. Расчет усилителя по переменному току

3.1 Расчет коэффициентов усилителя

3.2 Расчет разделительных и блокировочных конденсаторов

4. Моделирование усилителя в системе Electronics Workbench

4.1 Измерение коэффициента усиления

4.2 АЧХ и ФЧХ усилителя

Заключение

Список литературы

Введение


В промышленной электронике очень часто возникает необходимость в усилении электрических сигналов, например, при измерениях неэлектрических величин электрическими методами, контроле и автоматизации технических процессов. Для решения этих задач используют электронные усилители - устройства, которые служат для усиления напряжения, тока или мощности слабых электрических сигналов.

В настоящее время в усилителях широко применяют транзисторы, которые заменили электронные лампы.

Усилители могут быть классифицированы по ряду признаков: по роду усилительных элементов (ламповые, транзисторные); по роду усиливаемой величины (усилители напряжения, тока и мощности); по числу каскадов (одно-, двух - и многокаскадные). Один из наиболее важных признаков является диапазон частот усиливаемых сигналов, в котором усилитель обеспечивает нормальную работу. По данному признаку различают следующие типы усилителей:

)        Усилители низкой частоты (УНЧ), которые служат для усиления непрерывных периодических сигналов в диапазоне низких частот (от десятков герц до десятков килогерц). Особенностью УНЧ является то, что отношение верхней усиливаемой частоты к нижней велико и имеет значение от нескольких сотен до нескольких тысяч.

2)      Усилители постоянного тока (УПТ) предназначены для усиления медленно меняющихся напряжений и токов в диапазоне частот от нуля до некоторой наибольшей частоты. УПТ широко применяются в устройствах автоматики и вычислительной техники.

)        Избирательные усилители, характеризующие небольшими значениями отношения верхней и нижней частот. Как правило, это усилители высокой частоты (УВЧ).

)        Импульсные, или широкополосные, усилители работают в диапазоне от нескольких килогерц до нескольких десятков мегагерц и используют в устройствах импульсной связи, радиолокации и телевидения.

Обратной связью в усилителях называется такая связь между выходом и входом усилителя, при которой часть энергии полезного усиленного сигнала с его выхода подается на вход.

Обратную связь можно применить специально для повышения стабильности в работе усилителя, и тогда она является полезной. Однако когда обратная связь возникает в результате взаимного влияния различных цепей, она может оказаться паразитной.

Различают положительную и отрицательную обратные связи. Положительную обратную связь, как правило, применяют в генераторных каскадах. В усилителях положительная обратная связь обычно является паразитной, а отрицательная применяется довольно часто.

Каскады усилителя бывают с Общим Эмиттером, Общим Коллектором, Общей Базой.

Таблица 1

Сравним характеристики усилительных каскадов:

Показатели

Общим Эмиттером

Общим Коллектором

Общей Базой

Rвх

среднее

большое

малое

Rвых

среднее

малое

большое

KU

среднее

≤1

большое

KI

среднее

большое

≤1

∆φ

1800

0

0


Наиболее распространенной является схема с Общим Эмиттером, она обеспечивает усиление, как по току, так и по напряжению, среднее значение входного и выходного сопротивлений позволяют создавать многокаскадные усилители, т.к. при этом обеспечивается согласование выходного сопротивления предшествующего каскада, с входным сопротивлением последующего каскада.

Каскад с Общим Коллектором обладает главным достоинством большим входным сопротивлением, и малым выходным. И по этому он используется на входе усилителей.

Каскад с Общей Базой используется весьма редко, когда нагрузка имеет очень большое сопротивление, у схемы с Общей Базой наилучшее частотные свойства.

Для того чтобы не потерять напряжение сигнала при передаче сигнала от предшествующего сигнала к последующему между входным и выходным сопротивлением должно выполняться следующее соотношение Rвых1<< Rвх2 это можно подтвердить (рис. 1):

Рис. 1. Эквивалентная схема

Входное сопротивление источника сигнала часто бывает большим, поэтому входной каскад строится по схеме с Общим Коллектором, Промежуточные каскады обычно строится по схеме Общим Эмиттером, это обеспечивает усиление по напряжению, току и облегчает согласование сопротивлений. Сопротивление нагрузки усилителя обычно не велико, и поэтому на выходе также ставится каскад с общим коллектором (рис. 2).

усилитель транзистор передача сигнал

Рис. 2. Каскад с общим коллектором на выходе

Для того чтобы понять, как работают усилители, следует рассмотреть работу усилителей на конкретном примере.

1. Описание и анализ схемы


Усилитель (рис. 3) с апериодическими резистивными каскадами по схеме с общим эмиттером. В каскадах с общим эмиттером входные и выходные сигналы противофазные.

Рис. 3. Схема усилителя.

В приведенной схеме элементы выполняют следующие функции:

Rн - полезная нагрузка усилителя.

R3, R5, R9 - нагрузки транзисторов.

R1, R6, R7 - являются резистивными делителями, стабилизирующими напряжение смещения на базах транзисторов, т.е. эти резисторы задают режим работы транзистора.

R1 - создает также отрицательную обратную связь, обеспечивая дополнительную стабилизацию.

R2, R4, R8 - элементы эмиттерной стабилизации, они обеспечивают стабилизацию режима работы по постоянному току, создают отрицательную обратную связь.

С1, С2, С3 - разделительные конденсаторы. Они разделяют постоянную и переменную составляющие. Переменная составляющая тока источника сигнала проходит через С1 и попадает на базу транзистора VT1. Постоянное напряжение смещения на базе транзистора не может пройти через этот конденсатор, поэтому при подключении источника сигнала на вход усилителя режим работы транзистора по постоянному току не нарушается. Выходной сигнал с коллектора VT3 через конденсатор С3 поступает в нагрузку, но постоянное напряжение с коллектора в нагрузку не поступает т.к. этому препятствует С3. Благодаря этому также не нарушается режим работы транзистора. Выходной сигнал с коллектора VT2 проходит через конденсатор С2 и поступает на базу транзистора VT3. Постоянное напряжение смещения на базе транзисторов не может пройти через конденсатор.

С4 - блокировочный конденсатор. Он нейтрализует действие отрицательной обратной связи, создаваемыми резисторами R9. Переменная составляющая тока эмиттера протекает через С4. Если С4 имеет большую емкость, то переменная составляющая замыкается через него на общую шину и по переменному току отрицательная обратная связь отсутствует.

2. Расчет усилителя по постоянному току


Исходные данные:

Сопротивление нагрузки: Rн=10 кОм

Напряжение выходного сигнала (эффективное значение): Uвых= 1В

Диапазон рабочих частот: ∆f= 100…10000Гц.

Коэффициент усиления по напряжению: KU = 1000.

С учетом напряжения насыщения и запаса по напряжению, напряжение питания равно:

Un >=2√2Uвых эф+ Uкэнас+ Uзап= 2.82В+1В+4.18В=8В

Uкэнас находим по (граф. 1):

Граф. 1.

В режиме класса А постоянное напряжение на выходе транзистора равно половине Un

3= Uп/2=4 В

Рассчитываем ток

R9= Rн/4=2500 Ом

3= Uк3/ R9=4/2500=0,0016м А

Выбираем транзистор VT3:

Условия:

UКЭmax>Un

IКmax >0,0016А

По справочнику выбираем KT 201Б

Коэффициент передачи по току равен h21Э=30-150

В дальнейших расчетах будем использовать значение h21Э=100

R8 предназначен для эмиттерной стабилизации, он создает отрицательную обратную связь по постоянному току.

R8=R9/10=2500/10=250 Ом

Рассчитываем ток базы транзистора VT3:

IБ3= IЭ3/h21Э=0,0016/100=0,016мА

UБ3=UБЭ3+UK3=UБЭ3+IЭ3*R8=UБЭ3+IK3+R8=0,4+0,0016*250=0,8В

UБЭ3 находим по (граф.2):

Граф. 2.

Резисторы R6 и R7 задают начальное смещение на базе транзистора VT3. Ток, протекающий через R6, существенно больше тока базы VT3.

IR6>> IБ3 или IR6= 10*IБ3=10*0,000016=0,16м А

R6= UR6/IR6= (Un-UБЭ3) /IR6= (8-0,8) /0,00016= 45кОм7=R6/10 =4,5кОмVT3=h21Э* (R9*RH) /R9+RH=25000*10000*100/ (2500+10000) =714286OмВХ3=R6 || R7 || RVT3=45*4,5*714,3/ (45+4,5+714,3) =189кОм

Переходим к расчету каскада на втором транзисторе:

UK2=Un/2=8/2=4В

R5=RВХ3/10=189000/10=18900 Ом

R4=R5/10=18900/10=18900 Ом

Определяем режимы работы транзистора VT2.

IК2= (Un-Uk2) /R5= (8-4) /18900=0,2мА

Выбор транзистора VT2.

Условия:

UКЭmax>Un, IКmax >0,2мА

По справочнику выбираем KT 201Б

Коэффициент передачи по току равен h21Э=30-150

В дальнейших расчетах будем использовать значение h21Э=100

Rn предназначен для эмиттерной стабилизации, он создает отрицательную обратную связь по постоянному току

IБ2=IK2/h21Э=0,0002/100=0,002мА

UБ2=UБЭ2+UЭ2=UБЭ2+IЭ2*R4=UБЭ2+IK2*R4=0,4+0,0002*1890=0,78В

UБЭ2 находим по графику 2.

RVT2=h21Э*R5*RVT3/ (R5+RVT3) =100*18900*714300/ (18900+714300) =1841,3кОм

Переходим к расчету каскада на первом транзисторе:

UК1=UБ2

IК2>>IБ2

RВХ2=1841,3кОм

R3= (Un-UК1) / (IК1+IБ2) = (8-0,78) / (0,00002+0,000002) =328,2кОм

R2=R3/10=328181,8/10=32,8кОм

Выбор транзистора VT1.

Условия:

UКЭmax>Un, IКmax >0,02мА

По справочнику выбираем KT 201Б

Коэффициент передачи по току равен h21Э=30-150

В дальнейших расчетах будем использовать значение h21Э=100

IБ1=IК1/h21Э=0,00002/100=0,0002мА

UБ1=UБЭ1+UЭ1=UБЭ1+IЭ1*R2=UБЭ1+IK1*R2=0,4+0,00002*32818,2=1,1В

так как UB1>UB2 произведем перерасчет

R2=R3/20=328181,2/20=16,4кОм

UБ1=0,4+0,00002*16409,1=0,73В

UБЭ1 находим по (граф.2).

Резистор R1 задаёт начальное смешение на базе транзистора VT1, ток протекающий через R1 существенно больше тока базы VT1:

IR1>>IБ1

IR1=10*IБ1=10*0,0000002=0,000002А

R1=UR1/IR1= (UK1-UБ1) / IR1= (0,78-0,73) /0,0000002=250кОм

RVT1=h21Э*R3*RVT3/ (R3+RVT3) =100*328181,8*1841281/ (328181,8+1841281) =27853,7кОмВХ1=R1+RVT1=27853,7+250=28103кОм

3. Расчет усилителя по переменному току


3.1 Расчет коэффициентов усилителя


Все каскады включены по схеме с ОЭ

Для первого каскада:

КU1=R3/R2=328,2/32,8=10

Для второго каскада:

КU2=R5/R4=18900/1890=10

Для третьего каскада:

h11Э=∆ U/∆I= (0.5-0.1) /0,0001=400

∆ U и ∆I находим по графику 5:

КU2= (h21Э/ h11Э) *RH= (100/400) * (R9*RH/ (R9+RH)) =0,25* (25000000/12500) =500

Находим общий коэффициент усиления напряжения:

КUU1* КU2* КU3=50000

3.2 Расчет разделительных и блокировочных конденсаторов


Расчет проводим для нижней граничной частоты рабочего диапазона

fн=100, RВХ1= (R1*RВХ2) / (R1+RВХ2) = (3,2*3,3) / (3,2+3,3) =1,62кОм

С3=10/ (2*π*fН*RН) =10/ (6,28*100*10000) =1,6*10 - 6Ф

С4=10/ (2*π*fН*R8) =10/ (628*250) =63,7*10-6 Ф

С2=10/ (2*π*fН*RВХ2) =10/ (628*1841281) =8,65*10-9 Ф

С1=10/ (2*π*fн*RВХ1) =10/ (628*28103*103) =0,6*10-9

4. Моделирование усилителя в системе Electronics Workbench


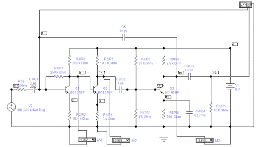
В схему в процессе настройки внесены небольшие изменения. Это нормальное явление для аналоговой техники.

Рис. 4. Схема усилителя в процессе моделирования

4.1 Измерение коэффициента усиления


Для измерения коэффициента усиления необходимо измерить входные и выходные сигналы с помощью вольтметра. Осциллограф отображает величину и форму электрических сигналов.

Из (рис. 5) видно, что входной сигнал имеет амплитуду 200 мкВ, а выходной 200 мВ. Следовательно, коэффициент усиления равен примерно 1000.

Рис. 5. Осциллограммы входного (внизу) и выходного (вверху) сигналов

4.2 АЧХ и ФЧХ усилителя


Амплитудно-частотной характеристикой (АЧХ) называется функция, показывающая как изменяется амплитуда гармонического сигнала при прохождении через цепь в зависимости от частоты сигнала.

Разделительные конденсаторы совместно с входным сопротивлением последующего каскада или сопротивлением нагрузки образуют дифференциальную цепь. Дифференцирующая цепь создает завал низких частот.

Современные транзисторы могут работать на высоких частотах, но если назначение усилителя не требует широкой полосы пропускания, ее приходится сужать с помощью частотно - зависимых отрицательных обратных связей.

Для усиления низкочастотных сигналов емкости разделительного конденсатора нужно выбрать достаточно большими. Для получения завала АЧХ в области верхних частот создадим отрицательную частотно-зависимую обратную связь. Цепь обратной связи представляет собой дифференциальную цепь. Роль сопротивления в этой цепи играет входное сопротивление первого каскада. На верхней граничной частоте коэффициент усиления должен уменьшиться до 0,7 от своего максимального значения.

Граф. 3. Амплитудно-частотная характеристика

Рассмотрим (граф. 3) - АЧХ усилителя. По нему мы видим, что это усилитель звуковой частоты, усиливающий низкочастотные сигналы.

Фазо-частотной характеристикой называется функция, показывающая, как изменяется фаза гармонического сигнала в зависимости от частоты сигнала.

Граф.4. Фазо-частотная характеристика

Из (граф.4) видим, что ФЧХ усилителя имеет практически линейный характер. Это означает, что фазовые искажения сигнала в усилителе невелики.

Заключение


В наше время трудно представить себе какую - либо область науки и техники, в которой не использовались бы идеи и методы радиоэлектроники. С её применением связаны наиболее заметные открытия последних десятилетий в космонавтике, астрономии, медицине и во многих других отраслях. Важной частью радиоэлектронных систем является усилитель.

В данной работе, мы провели анализ усилителя низких частот, рассчитали параметры его элементов, провели тестирование схемы, вывели графики АЧХ и ФЧХ, а так же убедились, что параметры настроенной схемы усилителя немного отличаются от расчетных, это вполне нормальное явление для аналоговой техники. По расчетам общий коэффициент усиления схемы получился равным KU=50000. Но в действительности общий коэффициент получился 800. Значительная часть усиления тратится из-за несогласованности сопротивлений каскадов и неточности графических методов расчета параметра h11Э транзисторов.

Усилитель имеет следующие характеристики:

KU ≈ 800; ∆f= 100…10000Гц; Uвых max ≈ 8В.

Список литературы


1. Войшвилло Г.В. Усилительные устройства: Учеб. для вузов. - 2-е изд. - М.: Радио и связь, 1983 - 264 с.

. Остапенко Г.С. Усилительные устройства: Учеб. пособие для вузов. - М.: Радио и связь, 1989. - 400 с.: ил.

. Опадчий Ю.Ф. Аналоговая и цифровая электроника (Полный курс): Учеб. для вузов. - М.: Горячая Линия-Телеком, 2000. - 768 с.: ил.

. Проектирование усилительных устройств: Учеб. пособие/ Под ред. Н.В. Терпугова. - М.: Высш. школа, 1982 - 190 с.: ил.

. Справочник по полупроводниковым диодам, транзисторам и интегральным схемам. / Под ренд.Н. Н. Горюнова. - М.: "Энергия", 1997. - 744 с.: ил.

. Лавриненко В.Ю. Справочник по полупроводниковым приборам. - 9-е изд., перераб. - К.: Техника, 1980. - 464 с.: ил.

. Резисторы, конденсаторы, трансформаторы, дроссели, коммутационные устройства РЭА. / Под ред. Н.Н. Акимов, Е.П. Ващуков. - Мн.: Беларусь, 1994. - 591 с.: ил.

. Галкин В.И. Полупроводниковые приборы - 2-е изд., перераб. и доп. - Мн.: Беларусь, 1987. - 285 с.: ил.10. Справочник по ППП. - Киев


Не нашли материал для своей работы?
Поможем написать уникальную работу
Без плагиата!
Без нейросетей!