Технология приготовления изделия 'Торт ягодка' и блюда 'Котлеты по-киевски'

  • Вид работы:
    Курсовая работа (т)
  • Предмет:
    Другое
  • Язык:
    Русский
    ,
    Формат файла:
    MS Word
    467 Кб
  • Опубликовано:
    2015-07-18
Вы можете узнать стоимость помощи в написании студенческой работы.
Помощь в написании работы, которую точно примут!

Технология приготовления изделия 'Торт ягодка' и блюда 'Котлеты по-киевски'

СОДЕРЖАНИЕ

Введение

. Технология приготовления кулинарного блюда «Котлеты по-киевски»

1.1 Состав блюда Товароведческая характеристика сырья

.2 Технология приготовления

.3 Требование к качеству условия и сроки хранения блюда

.4 Оборудование, используемое при приготовлении блюда

.5 Организация рабочих мест при приготовлении блюда, правила 10 охраны труда и пожарной безопасности

2. Технология приготовления кондитерского изделия «Торт «ягодка»

2.1 Товароведческая характеристика сырья, используемого при приготовлении изделия

.2 Технология приготовления кондитерского изделия

.3 Требования к качеству, условия и сроки хранения кондитерского изделия

.4 Оборудование, используемое при приготовлении кондитерского изделия

.5 Организация рабочих мест при приготовлении кондитерского изделия, правила охраны труда и пожарной безопасности

Заключение

Литература

Приложения

ВВЕДЕНИЕ

В настоящее время большое влияние информационных и компьютерных технологий (ИКТ) на сферу торговли как источника инновационных процессов в торговых предприятиях.

Среди основных направлений инновационного развития в торговой отрасли выделяются следующие:

− во-первых, при формировании продукта в условиях бурного развития ИКТ необходимо тщательно анализировать, каким образом компьютерные технологии повлияют на традиционное торговое предпринимательство, а также какие новые возможности открываются для расширения бизнеса. В частности, новые технологии позволяют уменьшить негативное воздействие свойств торговой услуги («5Н» − неpазрывность производства и потребления услуги, неосязаемость, непостоянство качества, несохраняемость и др.) на реализацию услуг, открывают дополнительные возможности дифференциации стратегий в сфере услуг торговых предприятий;

− во-вторых, наряду с известными особенностями воздействия ИКТ на ценовую политику, следует выделить инновационные подходы. Они сконцентрированы, прежде всего, вокруг возможностей применения ИКТ для изучения и учета индивидуальных особенностей покупателя, оценки его ценностей;

− в-третьих, необходимо учитывать, что современные ИКТ позволяют взаимодействовать с клиентом в любом месте и в любое время. Поэтому элемент комплекса маркетинга «место» целесообразно заменить на элемент «место, киберпространство и время», подчеркивающий, что торговая услуга может предоставляться в том месте и в то время, когда это удобно клиенту. При этом возникают цепочки инноваций в бизнес-процессах компании;

− в-четвертых, инновации в продвижении торгового бизнеса чаще всего связывают с применением интернет-технологий (создание сайта компании, интернет-бренда и т.п.). Вместе с тем продвижение, стимулирование сбыта в торговой отрасли может стать источником инновационных решений более высокого уровня, благодаря проводимым исследованиям по созданию виртуальной реальности и виртуальных миров;

− в-пятых, неразрывность процессов оказания и потребления торговых услуг заставляет внедрять основанные на ИКТ инновации в процессы предоставления услуг в торговом предприятии, организацию взаимодействия персонала с покупателем, формирование физического окружения услуги. В настоящее время рынок российской сетевой торговли вышел на этап зрелости, что характеризуется замедлением темпов его роста. Однако российские розничные торговые сети современных форматов, не смотря на некоторое снижение темпов роста, по-прежнему находятся в стадии активного развития. При этом рыночное влияние сетевой торговли неуклонно возрастает при одновременной высокой конкуренции между торговыми сетями. Все больше сетей выходят в различные регионы страны, осваивая, в том числе, небольшие города. Основными способами экспансии продовольственных сетей в регионы являются покупка готовых, уже выстроенных сетей нужного формата и франчайзинг.

Мясо птицы - Одна из наиболее важных составляющих здорового питания человека, а также отмеченный во многих уголках планеты лидер среди мясных блюд. Мясо птицы считается постным и диетическим, но не смотря на это, это полезный и вкусный источник легкоусвояемых белков, витаминов и жирных кислот, и сегодня оно доступно всем. На прилавках магазинов, мясо птицы присутствует в очень большом ассортименте. По сравнению с остальными видами мяса, оно доступнее почти в 2-3 раза. На сегодняшний день из мяса птицы, изготовляется большой ассортимент продуктов, таких как, фарш, колбасы, паштеты, пельмени, и т.д. В течение последние лет на российском рынке мяса птицы происходит наращивание внутреннего производства на фоне снижения объемов импорта. Развитию и росту показателей отрасли способствуют как поддержка государства (субсидирование процентной ставки по кредитам, льготное налогообложение, меры таможенно-тарифной политики), так и рост частных инвестиций. Немаловажно также повышение спроса на мясо птицы среди населения. По данным компании «Амико», мясо птицы - самый крупный сегмент рынка мяса и мясопродуктов, который в структуре рынка занимает наибольшую долю - 41% (рисунок 1). Куриное мясо дешевле говядины, поэтому уровень его потребления традиционно выше, особенно ярко выражается данная тенденция в период финансового кризиса и снижения платежеспособности населения.

Кондитерские изделия, являются лакомствами и предназначены для того, чтобы своим видом, вкусом, ароматом дарить радость людям и в праздник, и в будни. Кондитерские и булочные изделия являются неотъемлемой частью русской национальной кухни и имеют большое значение в питании человека. Изделия обладают привлекательным внешним видом, хорошим вкусом, ароматом и легко усваиваются организмом. Кондитерские мучные изделия должны соответствовать ГОСТам, изготавливаться из качественного сырья с применением технологических процессов, обеспечивающих выпуск высококачественных продукций, ведь кондитерские изделия входят в рацион питания и в определённой степени влияют на здоровье человека. Особое значение имеют изделия, предназначенные для детского и диетического питания.

1. ТЕХНОЛОГИЯ ПРИГОТОВЛЕНИЯ КУЛИНАРНОГО БЛЮДА КОТЛЕТЫ ПО-КИЕВСКИ

.1 Состав блюда. Товароведческая характеристика сырья

Мясо сельскохозяйственной птицы представляет собой комплекс мышечной, жировой, соединительной ткани, кроме того, содержит небольшое количество нервной ткани и кровеносных сосудов. Пищевое достоинство мяса определяется его химическим составом и зависит от вида птицы, породы, пола, возраста и упитанности. Отличительная особенность мяса сельскохозяйственной птицы и пернатой дичи состоит в том, что оно содержит высокое количество экстрактивных веществ (1,5-2,0%), которые представлены креатином (1100 мг%), карнозином (430 мг%) и ансерином (700 мг%). Эти вещества относятся к азотистым соединениям и значительно превосходят их количество в мясе убойных животных. Пищевая ценность белого мяса несколько выше, чем красного за счет большего содержания белков и более благоприятного соотношения между полноценными и неполноценными белками. В белом мясе в 1,5 раза больше креатина, чем в красном. В то же время, темное мясо содержит больше жира по сравнению с белым.

Яйцо- бывают куриные, утиные, гусиные, перепелиные. В общественном питании применяют куриные. Пищевая ценность обусловлена содержанием белков, жира, витаминов А, Д, В,В2; минеральных веществ - железа, фосфора, кальция, серы; жироподобных веществ - холестерина, лецитина. Содержаться все питательные вещества, необходимые для жизнедеятельности человека. Яйца курицы содержат воды 74 %, белков-12,6 %,жиров-11,5 %, углеводов 0,6 - 0,7 %, минеральных веществ 1 %, витамины А,Е, В1, В2, В6, РР. Энергетическая ценность 100 гр. Куринных яиц составляет157 ккал или 657 кДж. Столовые яйца в зависимости от способа и срока хранения подразделяются на свежие, холодильниковые и известкованные. Яйцо состоит из скорлупы, желтка и белка. К яичным продуктам относятся меланж (замороженные яйца и яичный порошок).

Жир - благодаря повышенному (в 3-5 раз) количеству полиненасыщенных жирных кислот, является легкоплавким и хорошо усваивается.

Хлеб - пищевой продукт, получаемый путём выпечки, паровой обработки или жарки теста, состоящего, как минимум, из муки и воды. В большинстве случаев добавляется соль, а также используется разрыхлитель, такой как дрожжи.

Картофель - относится к клубнеплодам (столовых сортов). В нем содержатся белки, сахара, минеральные вещества, крахмал, витамины С и В. Большое значение имеет картофель как источник минеральных веществ в нём они в основном представлены солями калия и фосфора; имеются также натрий, кальций, магний, железо, сера, хлор и микроэлементы - цинк, бром, кремний, медь, бор, марганец, йод, кобальт. Картофель содержит воды 70-80%, крахмала 12-25%, клетчатки 0,2-1,3%, минеральных веществ 0,5-2%, витамины С,В1,В2,В6,РР.Очищенный картофель на воздухе быстро желтеет. Чтобы предотвратить это его хранят в воде - не более 2-3 часов или без нее но подвергают сульфитации. Энергетическая ценность 100 гр. - 83 ккал. По назначению хозяйственно биологические сорта делят: на столовые, универсальные, технические кормовые.

Масло сливочное - пищевой продукт, изготавливаемый сепарированием или сбиванием сливок, полученных из коровьего молока (реже из молока овец, коз, буйволиц, яков и зебу). Имеет высокое содержание молочного жира (50-82,5 %, в топлёном масле - около 99 %).

Зелёное масло- масло размягчить при комнатной температуре. Зелень хорошо промыть, ополоснуть холодной кипяченой водой и обсушить на бумажном или обычном полотенце. Стебли и черешки оторвать. Используем только листочки. Зелень мелко нарезать. Чеснок измельчить (через пресс или на мелкой терке). Смешать пряности с солью и мягким маслом

Белая панировка- для получения белой панировки измельчают чёрствый мякиш белого пшеничного хлеба без корки.

Растительное масло - продукты, извлекаемые из растительного сырья и состоящие из триглицеридов жирных кислот и сопутствующих им веществ (фосфолипиды, свободные жирные кислоты, воски, стеролы, вещества придающие окраску и др. Сырьём для получения растительных масел служат: Семена масличных растений (подсолнечник, соя, рапс, хлопчатник, лён, кунжут, расторопша, чёрный тмин, горчица, мак, конопля); Плоды масличных растений (пальмы, оливки).

.2 Технология приготовления «котлеты по-киевски»

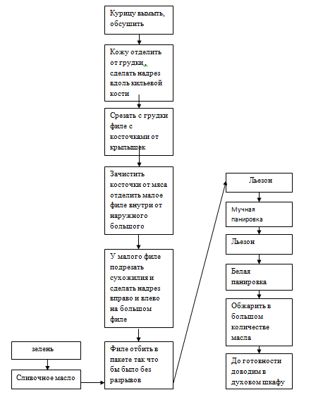
Для того чтобы вырезать у курицы грудку, нужно целую курицу промыть, положить на спинку, отрезать крылья, чтобы легче было отделить грудку. Ножом аккуратно провести вдоль ребер и вырезать грудку. Кожу удалить. Затем срезать правое и левое филе. каждое филе состоит из большого (наружного) и малого (внутреннего). Отделить большое филе от малого и удалить или перерезать сухожилия (сухожилия перерезаются или удаляются, чтоб котлеты не съежились при жарке)Внутренняя сторона грудки. Из одной грудки получили два больших и два малых филе. Грудки положить внутренней стороной вверх. Надрезать филе от середины в обе стороны, положить в полиэтиленовый пакет и аккуратно отбить с двух сторон. Отбивая филе в полиэтиленовом пакете, меньше вероятности порвать его. В пакете его можно очень тонко отбить, что гораздо сложнее сделать отбивая мясо без целлофана. Отложить филе в сторону и приготовить начинку. Зелень петрушки или укропа мелко порубить. Размягченное сливочное масло смешать с рубленной зеленью, посолить и сформировать с помощью столовых ложек две формы из масла. Положить масло в морозилку на 3-5 мин (это нужно для того, чтобы масло немного затвердело и не вытекало из котлеты при жарке). Отбитое филе посолить и на середину большого филе положить масло (из морозилки) накрыть начинку малым филеи сформировать котлету, завернув края большого филе так, чтобы целиком покрыть кусочек масла. Котлеты на несколько минут положить в морозилку. Приготовить панировку. В тарелку разбить яйцо, посолить и хорошо размешать вилкой. В другую тарелку насыпать муку. В третью тарелку насыпать панировочные сухари. Достать из морозилки слегка подмерзшие котлеты, проверить, чтобы со всех сторон филе покрывало начинку, иначе масло при жарке сразу вытечет. Обмакнуть котлету сначала в яйцо, затем обвалять в муке, затем опять в яйце и последний слой - панировочные сухари. Обжарить котлеты в разогретом растительном масле на огне сильнее среднего с двух сторон до румяности. Затем довести котлеты до готовности в духовом шкафу при температуре ~ 200 градусов в течение 10-15 минут. (рисунок 1.1)

Рисунок 1.1 Внешний вид кулинарного изделия «Котлеты по-киевски»

Котлеты формуются на тарелке, их укладывают на гренку, поливают сливочным маслом и подают с гарниром картофель «Пай».

.3 Требования к качеству условия и срок хранения блюда

Котлеты имеют эллипсоидную форму, покрыты румяной корочкой. Вкус и запах, свойственные жареной курице. Цвет котлеты равномерный, темно-золотистый, на разрезе белый. Котлета мягкая, сочная; корочка хрустящая, не потрескавшаяся. Масло внутри котлеты растаявшее. Картофель в меру соленый, нежно-золотистого цвета, хрустящий. Морковь мягкая. Зеленый горошек хорошо прогретый, не разварившийся с блеском от наличия сливочного масла.

Срок хранения: 3,0 дней при t +2,00 +6,00°C.

.4 Оборудование, используемое при приготовлении блюда

Для первичной обработки мяса используют следующее оборудование:

Ванны производственные - для оттаивания замороженного мяса;

Стеллажи - для дефростации мяса на воздухе;

Стол разрубочный - для деления мяса.

Производственные столы -для изготовления полуфабрикатов.

Весы напольные и настольные - для точного взвешивания сырья и готовой продукции. Оборудование размещают в соответствии с технологическим процессом обработки мяса и соблюдением безопасных условий труда. До готовности полуфабрикат доводят в горячем цехе, где устанавливают электроплиты, жарочные шкафы, производственные столы. Для хранения полуфабрикатов используют холодильные и морозильные камеры. Для хранения готовой продукции устанавливают мармиты. При работе с оборудованием необходимо четко выполнять правила техники безопасности, проверить заземление, ограждение ток выводящих путей, рядом с оборудованием должны быть вывешены инструкции с правилами эксплуатации, перед началом работы проверяют правильность сборки оборудования. Машину, механизм проверяют на холостом ходу и под нагрузкой. Запрещается оставлять рабочее место без присмотра. Категорически запрещается опускать руки в рабочую камеру, подносить их близко к режущим и движущимся механизмам. По окончании работы необходимо отключить оборудование от электросети, разобрать его, промыть, высушить. Следует избегать попадания воды на электродвигатель и кнопки пускателя и отключения. В помещении, где работает тепловое оборудование, обязательно должны быть вентиляция и кондиционер. Важен также правильный подбор посуды по объему и назначению. Посуда должна отвечать следующим требованиям: изготовляться из не окисляющегося металла, иметь ровное дно, гладкие стенки, прочно прикрепленные ручки, маркировку с указанием емкости. Для жарения - жаровни и сковороды.

.5 Организация рабочих мест при приготовлении блюда

Технологический процесс обработки полупотрошенной птицы включает следующие операции: размораживание, опаливание, удаление головы, шейки, ножек, потрошение, мытье, формовка тушек разделанных, обработка потрохов, изготовление полуфабрикатов, охлаждение, расфасовка и упаковка, маркировка, хранение, транспортировка.

В крупных птицегольевых цехах предусматривается оборудование трех основных участков: для размораживания, для опаливания, для потрошения птицы и производства полуфабрикатов. Рабочие места для потрошения птицы оборудуются столами со встроенными моечными ваннами, разделочными досками, лотками для сбора потрошеной птицы и обработанных потрохов, стульями. Для обработки птицы используют: ножи-рубаки, ножи поварской тройки, специальные ножи с серповидными лезвиями для потрошения птицы, пинцет для удаления перьевых пеньков с тушек.

Для приготовления полуфабрикатов из птицы рабочее место оснащают универсальным приводом ПМ-1,1 со сменными механизмами (размолочным, мясорубкой, фаршемешалкой), производственным столом со встроенным холодильным шкафом для хранения запаса полуфабрикатов. На стол устанавливают весы ВНЦ-2, укладывают разделочную доску. При изготовлении полуфабрикатов используют следующий инвентарь: ножи поварской тройки, сито, тяпку для отбивания филе, мусат для точки и правки ножей.

Оборудование птицегольевого цеха: стеллаж стационарный; подтоварники решетчатые; стеллаж передвижной; опалочный шкаф; печь для опаливания субпродуктов; стол производственный; моечный барабан; стол для подсушки; весы шкальные малогабаритные; ванна моечная; стол для обработки птицы; транспортер ленточный для птицы; пила ленточная.

До готовности полуфабрикаты доводят в горячем цехе, где устанавливают электроплиты, жарочные шкафы, производственные столы. Для хранения полуфабрикатов используют холодильные и морозильные камеры. Для хранения готовой продукции устанавливают мармиты. При работе в цехах необходимо соблюдать следующие правила:

запрещается работать на мясорубке без предохранительного кольца; проталкивать мясо в машину можно только деревянным пестиком;

запрещается работать на куттере с неисправным микровыключателем;

снимать или присоединять сменные машины к универсальному приводу можно только при полном его выключении;

перед работой следует застопорить при помощи винтов тележку универсального привода ;

для опаливания птицы и субпродуктов необходимо использовать специальные плиты с вытяжным колпаком;

запрещается вынимать рыбу из ванн руками; следует использовать для этой цели проволочные черпаки;

работники, занимающиеся обвалкой мяса. должны надевать предохранительные кольчужки;

на полу рядом с производственными столами необходимо устанавливать подножные решетки;

ножи должны иметь хорошо закрепленные ручки и храниться в определенном месте;

производственные ванны и столы должны иметь закругленные углы.

Во время работы необходимо своевременно удалять и перерабатывать отходы, следить за санитарным состоянием цеха и каждого рабочего места, после окончания работы тщательно промывать и протирать все машины, разрубочный стул ошпаривать кипятком и засыпать солью.

При работе в горячем цехе работники должны обязательно изучить правила эксплуатации механического и теплового оборудования и получить практический инструктаж у заведующего производством. В местах расположения оборудования необходимо вывесить правила эксплуатации. Пол в цехе должен быть ровным, без выступов, не скользким.

Температура в цехе не должна превышать 26 град. С.

Разбор, чистку, смазку любого оборудования можно производить лишь при полной остановке машин и отключении их от источников электроэнергии, пара и газа.

Электрооборудование должно быть заземлено.

Проходы около рабочих мест нельзя загромождать посудой и тарой.

Крышки пищеварочных стационарных котлов разрешается открывать лишь через 5 мин. после прекращения подачи пара или электроэнергии; перед открыванием поднять клапан-турбинку и убедиться, что нет пара. Крышки у наплитных котлов открывать на себя.

Готовую продукцию весом более 20 кг следует транспортировать на тележках.

Запрещается растапливать плиты легковоспламеняющимися жидкостями (керосином, бензином) .

При жарке во фритюре изделия следует обсушить и закладывать в жир по направлению от себя.

В цехе обязательно должна находиться аптечка с набором медикаментов.

II. ТЕХНОЛОГИЯ ПРИГОТОВЛЕНИЯ КОНДИТЕРСКОГО ИЗДЕЛИЯ

.1 Товароведческая характеристика сырья, используемого при приготовлении изделия

Мука пшеничная -порошкообразный продукт, который получают путем размола зерна пшеницы. Качество муки характеризуется ее цветом, влажностью, помолом, запахом, вкусом, кислотностью, содержанием белковых веществ, углеводов, жиров, ферментов, минеральных веществ, вредных и металлических примесей.

Сахар - тростниковый и свекловичный сахар (сахарный песок, рафинад) является важным пищевым продуктом. Обычный сахар (сахароза) относится к углеводам, которые считаются ценными питательными веществами, обеспечивающими организм необходимой энергией. Сахар - состоит из чистой сахарозы, является ценным продуктом питания и сырьем для кондитерской промышленности. Энергетическая ценность 100 гр. сахара. 375 ккал, или 1569 кДж. В сутки человеку необходимо 100 гр. сахара. Сахар легко усваивается организмом, восстанавливает силы, благоприятно влияет на нервную систему, но избыток его вреден. Сахарная промышленность вырабатывает сахар-песок и сахар-рафинад. Получают его из сахарной свеклы.

Меланж - яичная смесь. Меланж представляет собой смесь яичного белка и желтка. Применение яиц в промышленной кулинарии затруднено рядом причин: из-за хрупкости скорлупы их проблематично транспортировать, из-за формы - неудобно хранить. Поэтому в промышленных масштабах используется белково-желтковая яичная смесь, которая лишена этих недостатков. По внешнему виду меланж представляет полужидкую жёлтую или жёлто-оранжевую массу. Меланж можно замораживать, что позволяет значительно увеличить срок его хранения. В то же время яйца, лишенные скорлупы, гораздо быстрее портятся, что повышает риск нарушения санитарных условий при использовании меланжа. Некоторые крупные предприятия занимаются производством пастеризованного меланжа в асептической герметичной упаковке, что позволяет хранить его до 28 дней при температуре +4 - +6 С.

Сахарная пудра - сахарный песок, размолотый до пылеобразного состояния.

Масло сливочное - пищевой продукт, изготавливаемый сепарированием или сбиванием сливок, полученных из коровьего молока (реже из молока овец, коз, буйволиц, яков и зебу). Имеет высокое содержание молочного жира (50-82,5 %, в топлёном масле - около 99 %).

Молоко цельное сгущённое с сахаром - сгущенный молочный продукт с сахаром.

Сироп - концентрированный сахарный раствор или смесь отдельных сахаров (сахарозы, глюкозы, фруктозы, мальтозы) в воде или в натуральном фруктовом соке. Содержание сахара в сиропе обычно колеблется от 40 до 80 %.

Агар- продукт (смесь полисахаридов агарозы и агаропектина), получаемый путем экстрагирования из красных и бурых водорослей и образующий в водных растворах плотный студень. Агар является растительным заменителем желатина.

Фрукты- сочный съедобный плод дерева или кустарника.

Киви - название плодов культурных сортов растений, принадлежащих к роду Актинидия, виду Актинидия китайская или Актинидия деликатесная. Сами растения представляют собой крупные древовидные лианы родом из Китая, поэтому иногда называют «китайским крыжовником».

Фруктовая начинка - пищевой продукт, получаемый увариванием фруктового или ягодного пюре с сахаром. Иногда добавляются пряности (корица, гвоздика и т. п.). Повидло представляет собой светло-коричневую однородную массу без твёрдых вкраплений, обладает кисловато-сладким вкусом. Если пюре имеет низкую кислотность, то в повидло добавляется лимонная или другая пищевая кислота. Готовое повидло содержит не более 34 % влаги и не менее 60 % сахара. Калорийность 250-260 ккал на 100 г. Наиболее распространены яблочное, абрикосовое, вишнёвое, сливовое, клюквенное, грушевое повидло.

.2 Технология приготовления кондитерского изделия

Бисквит

Для приготовления торта ягодка мы используем продукты:

Мука пшеничная высшего сорта

Крахмал картофельный

Сахар-песок

Меланж

Эссенция

Пудра рафинадная

Масло сливочное

Молоко цельное сгущённое с сахаром

Пудра ванильная

Сироп клубничный

Фруктовая начинка

Киви

Форму для выпечки слегка смазать маслом и застелить пергаментом (либо смазать маслом, обсыпать мукой и стряхнуть излишки муки).

Муку просеять 1-2 раза. Белки отделить от желтков. Белки от желтков нужно отделять очень аккуратно, чтобы ни капли желтка, ни попало в белки, иначе белки не взобьются. Также миска, в которой будут взбиваться белки, должна быть чистой, без следов жира.

Лучше протереть ее бумажным полотенцем, смоченном в уксусе или соке лимона. Желтки положить в миску, добавить половину сахара и ванильный сахар. Хорошо растереть желтки с сахаром до увеличения в объеме и побеления массы. Желтки можно растереть при помощи вилки, венчика, миксера или стержневого измельчителя.

Белки поместить в чистую миску и взбивать на низкой или средней скорости миксера до образования легкой пышной пены.

Увеличить скорость миксера до средней или максимальной (скорость зависит от мощности миксера) и, не прекращая взбивания, тонкой струйкой всыпать сахар.

Когда добавлен весь сахар, продолжать взбивать, пока при наклоне (или переворачивании) миски белки не будут из нее выливаться.

Третью часть взбитых белков добавить к желткам и аккуратно, снизу-вверх, перемешать.

Добавить в желтковую массу просеянную муку и хорошо перемешать.

Затем добавить оставшиеся взбитые белки и очень аккуратно, движениями снизу-вверх, как бы поднимая слой за слоем, перемешать тесто. Тесто не нужно долго перемешивать, чтобы не разрушить пузырьки воздуха, за счет которых бисквит поднимается.

Выпекать бисквит в заранее разогретой до 180°C духовке около 30-35 минут.

Бисквит готов, если он немного съежился, края отходят от стенок формы и при легком нажатии на него пальцами бисквит пружинит, и ямка быстро восстанавливается.

Аккуратно извлечь бисквит из формы, выложить на решетку и дать остыть. Остывший бисквит накрыть салфеткой или бумажным полотенцем и дать вылежаться при комнатной температуре 8-12 часов (тогда при пропитке сиропом бисквит не будет размокать и крошиться при нарезании).

Крем

для приготовления крема мы используем продукты:

Масло сливочное

Молоко сгущённое

Коньяк

Размягченное сливочное масло взбить миксером (на малой или средней скорости) до пышности. Тонкой струйкой вливать сгущенное молоко, одновременно взбивая массу миксером (на малой или средней скорости). Затем увеличить скорость миксера и взбивать крем до однородной массы. (рис.2.2)

Рисунок 2.2 Внешний вид кондитерского изделия торт «Ягодка»

Охлаждаем корж, разрезаем горизонтально на три коржа, нижний промачиваем сиропом, накладываем фруктовую начинку, сверху ложем следующий корж, так же промачиваем сиропом, накладываем сливочный крем, накрываем, верхушкой вниз, верхний корж, снова пропитываем сиропом и ложем сливочный крем, украшаем фруктами и заливаем желе. Боковые стороны торта смазываем сливочным кремом и отделываем бисквитной крошкой.

.3 Требования к качеству, условия и сроки хранения блюда

Хранение и транспортировка тортов осуществляется в соответствии с требованиями отраслевого стандарта ОСТ 10-060-95 «Торты и пирожные». Торты с масляными кремами хранятся при температуре 4-2 С.

С кремами, основой которых является сливочное масло- 36 часов. Пирожные и торты, которые содержат фрукты или крем должны храниться в специально предназначенных для этого кондитерских витринах или холодильных шкафах при температуре от 2 до 6 градусов С. Гарантийный срок устанавливает с момента изготовления.

.4 Оборудование, используемое при приготовлении кондитерского изделия

В производственном цехе выполняются основные технологические операции, а во вспомогательных помещениях размещается кладовая суточного запаса сырья, моечная тара и инвентаря, отделение обработки яиц, экспедиция с охлаждаемой камерой для кратковременного хранения готовой продукции. Для формовки изделий из бисквитного теста рабочие места оборудуются столами. Для изготовления бисквитного теста , которое является основой для приготовления торта "ягодка" необходимо следующее оборудование:

.Взбивальная машина. Необходима для приготовления бисквитного теста, для замеса опары.

.Тестоотсадочная машина. Применяется для формирования мучных кондитерских изделий, в том числе, для формирования кексов и бисквитов.

.Печь модульная конвейерная. Необходима для выпечки кексов и бисквитов.

.Машина глазировочная. Необходима для нанесения глазури, как правило, шоколадной на готовые изделия.

.Упаковщик. Необходим для фасовки и упаковки готового продукта.

Сформованные кондитерские изделия из песочного, слоёного, бисквитного и заварного теста укладывают на кондитерские листы и сразу выпекаю. Для выпечки кондитерских изделий в цеху устанавливают пекарские шкафы, в которых может присутствовать от двух до чётырёх пекарских камер. После окончания выпечки листы с готовыми кондитерскими изделиями, устанавливают на передвижную шпильку и направляют в остывочное отделение для охлаждения. Для организации оформления кондитерских изделий создают отдельный производственный участок, где торты и пирожные нарезают, пропитывают, смазывают и украшают разнообразными отделочными полуфабрикатами. В соответствии с технологическими процессами этот участок оборудуют электроплитой, которая необходима для варки сиропов, помадок, заварного крема, производственными и холодильными столами, настольным миксером для приготовления крема, а также стеллажами для хранения необходимого инвентаря. Готовые торты и пирожные направляют в экспедицию. Кремы готовят в отдельном помещении, в котором устанавливают взбивальные машины различной производительности и разной вместимости.


Рабочие места кондитеров определяются в соответствии с технологическим процессом приготовления мучных кондитерских изделий, который обычно состоит из следующих стадий: хранения и подготовка сырья; приготовления и замеса теста; формовки изделий; приготовления начинок; выпечки; отделки и кратковременного хранения готовых изделий. Рабочие места для формовки изделий оборудуются столами в выдвижными ларями для муки, ящиками для инструментов, передвижными стеллажами и стеллажами-шкафчиками, пристенными стеллажами - «шпильками». Торт "ягодка" отделывают в специальных помещениях или на отдельных производственных столах, изолированных от остальных рабочих мест. Столы снабжаются выдвижными ящиками для инструментов, штативами для укрепления кондитерских мешков, специальным бачком для сиропа. Выпекаются кондитерские изделия в кондитерских и пекарских шкафах, хлебопекарных печах (электрических, а также использующих твердое, жидкое или газообразное топливо). В кондитерских шкафах можно поддерживать определенный режим. Важнейшим мероприятием, направленным на предупреждение несчастных случаев, является обязательное проведение производственных инструктажей. Вводный инструктаж проходят все работники, впервые поступающие на работу, и учащиеся, направленные в цех для прохождения производственной практики. Инструктаж на рабочем месте и повторный инструктаж проводятся для закрепления и проверки знания правил и инструкций по безопасности труда и умения практически применять навыки. Внеплановый инструктаж проводится при изменении технологического процесса, приобретении нового оборудования и т.д. Перед пуском машины необходимо убедиться, что в рабочей камере и около движущихся частей машины нет посторонних предметов, привести в порядок рабочее место и спецодежду, проверить наличие ограждений движущихся частей машины; проверить исправность пусковой аппаратуры и правильность сборки сменных частей машины; включить машину на холостом ходу и убедиться, что приводной вал вращается в направлении, указанном стрелкой. На полу возле каждого электрооборудования должен находиться резиновый коврик. Включать электрооборудование только правой сухой рукой. Во время работы машины не разрешается отходить от нее на длительное время. Сменные дежи крепятся запорным механизмом, прочность крепления проверяется перед пуском. Загружают дежу после остановки машины, перед перевозкой дежу закрепляют на каретке винтовым тормозом. Добавляют продукты в тестомесильную и взбивальную машины при выключенном двигателе. После окончания работы нужно остановить машину, выключить рубильник и - только после этого разобрать для очистки и промывки рабочие части. В подвалах запрещается устраивать склады для хранения, огнеопасных веществ и материалов, а также легковоспламеняющихся и горючих жидкостей. Для удаления пара и продуктов сгорания в кондитерских цехах устанавливают искусственную приточно-вытяжную вентиляцию.

ЗАКЛЮЧЕНИЕ

Человек в качестве питания использует широкое разнообразие существующих на сегодняшний день продуктов питания, из которых мясо и изготовленные из него мясопродукты занимают на нашем столе одно из основных мест. Все мы нуждаемся в определенном количестве энергии, белков, жиров, углеводов, минеральных солях, микроэлементах, витаминах и аминокислотах, в том числе таких, которые самим организмом не вырабатываются, но которые находятся в мясопродуктах. Мясо принято считать белковым продуктом. Рекомендуемые Минздравом РФ нормы потребления мяса и мясопродуктов для человека составляют 85 кг в год или 232 грамма в день. В мясе птицы содержаться жиры, минеральные вещества, много экстрактивных веществ, витамины А, РР,Д,В1,В2,В12.Наращивание темпов производства и объемов выпуска продукции мясной промышленности требует совершенствования существующих и разработки новых технологических процессов, обеспечивающих рациональное использование сырьевых ресурсов, повышение выходов и улучшение качества выпускаемой продукции.

Торт- высококалорийный и легкоусваеваемый пищевой продукт с большим содержанием сахара, отличающиеся приятным вкусом, ароматом и привлекательным внешним видом. Главной задачей перед этим кондитерским изделием является приносить вкусовое удовольствие человеку, и с этим он справляется на "отлично". Торт является традиционным праздничным блюдом на свадьбах, днях рождениях и прочих торжественных событиях.

ЛИТЕРАТУРА

1. Анфимова Н.А., Татарская Л.Л. Кулинария: Учебник для начального профессионального образования .- 2-е издательство, стер.- М.: Издательский центр Академия, 2011.- 328 с.

. Панова Л.А. Организация производства на предприятиях общественного питания: Учебное пособие.- 2-е издание.- М.: Издание корпорация Дашков и К.- 2010.- 329 с.

. Мальчикова И.Г., Мурадова Е.О. Кулинария: Учебное пособие.- М.: Альфа - М, 2011.- 315 с.

. Антонова Р.П. Технология приготовления блюд и кулинарных изделий: справочное пособие для общественного питания.- М.: профессионального КС, 2009.- 320 с.

. Румянцев А.В. Сборник рецептур блюд и кулинарных изделий. Нормативная документация для предприятий общественного питания. - М.: Издательство Дело и сервис, 2012.- 508 с.

. Кузнецова Л.В. Технология и организация производства кондитерских изделий: учебник для среднего профессионального образования. - М.: издательский центр Академия, 2010.- 250 с.

. Бутейкис Н.Г., Жукова А.А. Технология приготовления мучных кондитерских изделий: учебник для начального профессионального образования.- М.: ПрофОбрИздат, 2012.- 304 с.

. Стойкова Л. Выпечка хлеба. Серия учебный курс.- Ростов-на Дону: феникс, 2011.- 280 с.

. Сборник рецептур мучных кондитерских и булочных изделий.- М.: Издательство Дрофа, 2010.- 265 с.

. Л. А. Радченко Организация производства и обслуживание на предприятиях общественного питания: учебник/ Л. А. Радченко.- М.: Кнорус, 2013.- 328 с.

ПРИЛОЖЕНИЯ

технологический котлета торт кондитерский

Приложение 1

ТЕХНИКО-ТЕХНОЛОГИЧЕСКАЯ КАРТА №1 Наименование блюда «Котлеты по-киевски»

Наименование продуктов

Брутто

нетто

Выход

Курица

 231

 83


Масло сливочное

 30

 30


Яйцо куриное

 1-4 штуки

 10


Хлеб пшеничный

 28

 25


Кулинарный жир

 15

 15


Гарнир картофель «Пай»

 ___

 150


Выход



 288


Подготовленное филе кур фаршировать маслом зелёным, смочить в яйцах, запанировать дважды в белой панировке и жарить во фритюре 5-7 минут до образования золотистой корочки. Довести до готовности в жарочном шкафу. При отпуске котлеты гарнировать и полить сливочным маслом. Котлеты можно подавать на гренках.

Приложение 2

КАЛЬКУЛЯЦИОННАЯ КАРТА №1 Наименование блюда: «котлеты по-киевски»

Наименование продуктов

Количество продуктов на 1 порцию, кг

Цена продуктов за кг р.к

Стоимость р.к

Куриное филе (полуфабрикат)

83

308-00

24-90

Масло сливочное

30

394-00

11-83

Яйцо куриное

10

60-00

00-60

Хлеб пшеничный

25

25-00

0-62

Зелень

20

38-00

10-00

128

256-00

30-72

Картофель

150

30-00

4-50

Стоимость сырьевого набора, р.к



83-17

Наценка 85% р.к



70-69

Стоимость блюда р.к



153-86

Выход , г

1000


1000



Приложение 3

ТЕХНОЛОГИЧЕСКАЯ СХЕМА Наименование блюда: «котлеты по-киевски»



Приложение 4

ТЕХНИКО-ТЕХНОЛОГИЧЕСКАЯ КАРТА №2 Наименование изделия: торт «Ягодка»

Наименование продуктов

Брутто

Нетто

Выход

Мука пшеничная

1006

906,0


Сахар-песок

1871

1893,0


Меланж

1880

1865,0


Эссенция

41,2

11,2


Пудра рафинированная

439

436,0


Масло сливочное

823

818,0


Молоко сгущённое

367

327,0


Пудра ванильная

11

8,0


Сироп

770

700,0


Агар

13

8,0


Фрукты

1252,0

1252,0


Начинка фруктовая

1886

1806,0


Выход



10000,0


Слои бисквитного полуфабриката пропитаны клубничным сиропом, соединены крем с фруктовой начинкой. Поверхность покрыта кремом и желе, отделана фруктами или цукатами. Боковые поверхности отделаны кремом и бисквитной крошкой.

Приложение 5

КАЛЬКУЛЯЦИОННАЯ КАРТА №2 Наименование изделия: торт «Ягодка»

Наименование продуктов

Количество продуктов на 1 порцию, кг

Цена продуктов за кг р.к

Стоимость р.к

90,6

36-00

 3-46

Сахар-песок

220,4

52-00

10-41

Меланж

189,3

220-00

 42-00

Эссенция

186,5

1080-00

203-00

Пудра рафинированная

43,6

63-00

2-61

Масло сливочное

81,8

394-00

3-27

Молоко сгущённое

32,7

150-00

49-05

Пудра ванильная

0,8

600-00

4-80

Сироп

70

359-00

23-00

Агар

0,8

1600-00

12-80

Бисквитная крошка

30

10-00

3-00

Начинка фруктовая

180,6

90-00

18-06

Фрукты (киви)

125,2

50-00

6-26

Стоимость сырьевого набора р.к



378,72

Наценка 85% р.к



321-91

Стоимость р.к



700-63

Выход ,г

1000


1000



Приложение 6

ТЕХНОЛОГИЧЕСКАЯ СХЕМА Наименование блюда: торт «Ягодка»

Похожие работы на - Технология приготовления изделия 'Торт ягодка' и блюда 'Котлеты по-киевски'

 

Не нашли материал для своей работы?
Поможем написать уникальную работу
Без плагиата!
Без нейросетей!