Построение системы автоматического регулирования

  • Вид работы:
    Курсовая работа (т)
  • Предмет:
    Информатика, ВТ, телекоммуникации
  • Язык:
    Украинский
    ,
    Формат файла:
    MS Word
    721,25 Кб
  • Опубликовано:
    2014-08-09
Вы можете узнать стоимость помощи в написании студенческой работы.
Помощь в написании работы, которую точно примут!

Построение системы автоматического регулирования

Введение

Сущность управления электроприводами заключается в осуществлении пуска, регулирования скорости, торможения, реверсирования, а также поддержания режима работы привода в соответствии с требованиями технологического процесса.

Стремление устранить недостатки ручного управления привело к созданию аппаратов полуавтоматического и автоматического управления.

Автоматическое управление электроприводами является одним из основных условий повышения производительности механизмов и производства продукции высокого качества. В системе управления электроприводом используются: релейно-контакторные аппараты, где основными элементами являются различного рода реле, контакторы, путевые выключатели и т.д.; усилители, преобразовательные устройства, датчики и т.п.

Выбор типа устройства для построения систем управления и типа самих систем управления определяется требованиями к электроприводу и тем функциям, которые он должен выполнять.

Автоматизация упрощает обслуживание механизмов, даёт возможность осуществить дистанционное управление электроприводами, увеличивает производительность труда.

Регулирование скорости двигателя за счет изменения потока возбуждения применяются в основном в системах двухзонного регулирования, в которых часть полного диапазона регулирования до номинальной скорости обеспечивается за счет изменения напряжения на якоре от нуля до номинального значения при номинальном потоке возбуждения, а регулирование в верхней части диапазона при значениях скорости выше основной - за счет воздействия на поток при постоянном напряжении на якоре или ЭДС двигателя.

Применение двухзонного регулирования целесообразно в тех случаях, когда момент нагрузки механизма на верхних скоростях меньше, чем на скоростях ниже основной. В этом случае установленная мощность двигателя получится меньше, чем при обеспечении всего диапазона за счет изменения напряжения.

1.1 Технические данные двигателя

Технические данные двигателя представлены в таблице 1

Таблица 1.1 - Технические данные двигателя Д814

Мощность ,кВт110


Напряжение , В440


Ток , А274


Скорость , об/мин490


Перегрузочная способность 2,5


Момент инерции , кг×м210,25


Сопротивление обмотки якоря и добавочных полюсов (), Ом0,0572


Число главных полюсов 4


Допустимая ошибка в контуре тока , %5


Требуемая точность регулирования положения , %0,4


Допустимая скорость нарастания якорного тока 110


Доля момента инерции механизма 0,2


Режим работы электропривода, %ПВ

100

Вентиляция

естественная

Степень защиты электропривода

IP21


.2 Выбор и характеристика тиристорного преобразователя

На основании технических условий на разработку и номинальных данных двигателя выбирается тиристорный преобразователь из серии КТЭ в соответствии с условиями


С учетом перегрузочной способности двигателя и тиристорного преобразователя, номинальный ток преобразователя


где  - перегрузочная способность тиристорного преобразователя при длительности перегрузки 10 с.

Этим условиям удовлетворяет преобразователь КТЭ-500/440-131-3-ВМТО-УХЛ4 со следующими техническими данными

;;,

- однодвигательный;

- реверсивный с реверсом тока в якорной цепи;

- реакторное исполнение;

- АСР положения однозонная;

ВМТ - встроенные устройства: питание возбуждения двигателя, электромагнитного тормоза, возбуждение тахогенератора;

О - без динамического торможения;

УХЛ4 - климатическое исполнение: умеренно холодный климат, категория размещения по ГОСТ 15150-69

В комплектность поставки входят: комплектующая и защитная аппаратура в цепях постоянного и переменного тока; системы автоматического регулирования, управления, защиты и сигнализации; встроенные устройства.

Силовая схема выпрямления - трехфазная мостовая, схема реверсивного тиристорного преобразователя встречно- параллельная. Технические данные преобразователя приведены в таблице 1.2.

Таблица 1.2 - Технические данные преобразователя

Номинальное выпрямленное напряжение

440 В

Ток преобразователя

500 А

Напряжение питающей сети

0,38кВ

Допустимые колебания напряжения сети

±5%

Частота сети

50 Гц


При расчёте мощности и выборе уравнительного реактора исходными данными являются следующие основные величины, которые показаны в таблице 1.3. Выбираем реактор из числа серийных реакторов типа РТСТ.

Коэффициент усиления тиристорного преобразователя определим по формуле:

.

.3 Основные параметры объекта регулирования

Реактивное сопротивление фазы токоограничивающего реактора:

.

Эквивалентное активное сопротивление цепи выпрямителя


где  - активное сопротивление токоограничивающего реактора,

 активное сопротивление якорной цепи двигателя с учётом сопротивления добавочных полюсов, приведенное к рабочей температуре 80 оС

.

Тогда эквивалентное активное сопротивление цепи выпрямления:


где  - активное сопротивление токоограничивающего реактора,

 активное сопротивление якорной цепи двигателя с учётом сопротивления добавочных полюсов, приведенное к рабочей температуре 80 оС

Тогда

.

Эквивалентная индуктивность цепи выпрямления


где индуктивность якорной обмотки двигателя

,


где - эмпирический коэффициент для компенсированных машин;

индуктивность фазы токоограничивающего реактора

Значит:

.

Эквивалентная электромагнитная постоянная времени якорной цепи:

.

Суммарный момент инерции электропривода, приведённый к валу двигателя:

.

Электромеханическая постоянная времени электропривода:

.

Постоянная времени якоря:

.

Некомпенсированная постоянная времени ЭП:

.

Передаточное число измерительного редуктора

,

где  рад/с;

Коп - коэффициент обратной связи по перемещению принимается равным
10 В/рад;зп max = 10 В - максимальное напряжение задание на перемещение;

ε - угловое ускорение двигателя, определяется из расчета величины динамического тока равной IН:

.

Коэффициент обратной связи по якорному току:


Для осуществления отрицательной обратной связи по скорости по справочным данным в соответствии с номинальной скоростью двигателя (490 об/мин) выбирается тахогенератор ПТ-32/1 для двигателей с подшипниками качения со следующими техническими данными:

Технические данные тахогенератора ПТ-32/1

Номинальное напряжение, Uн.тг, В230

Номинальный ток, Iн.тг, А0,5

Номинальная скорость вращения, nн.тг, об/мин600

Номинальное напряжение возбуждения, В55

Номинальный ток возбуждения, А0,5

КПД, %66,3

Размеры, мм 528х272

Масса, кг 100

Коэффициент передачи тахогенератора равен


где  - номинальная угловая скорость тахогенератора;

.

Для гальванической развязки цепей тахогенератора и цепей управления используется датчик напряжения. Коэффициент усиления датчика напряжения примем равным единице: Кдн = 1.

Коэффициент обратной связи по скорости

.

Для того, чтобы выбрать сопротивления делителя напряжения, включаемую в цепь тахогенератора, необходимо, предварительно рассчитать напряжение на зажимах тахогенератора соответствующее частоте вращения вала двигателя .


где  - конструктивный коэффициент принимаемый постоянным в случаи независимого возбуждения.


Рисунок 1.4 - Схема подключения тахогенератора

Ом,

сопротивление  находится как

 Ом,

Мощность рассеяния сопротивления  


находим

 Ом.

Мощность рассеяния сопротивления  


Коэффициент делителя напряжения тахогенератора определяется в соответствии со следующим выражением


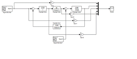
Рис.1.3 - Структурная схема объекта регулирования


.1 Построение контура регулирования тока

.1.1 Контур регулирование тока. Стандартный вариант регулятора тока

При построении контура регулирования тока имеют место следующие допущения:

1) параметры объекта стабильны и не зависят от температуры;

2) влияние внутренней обратной связи по ЭДС не учитывается;

3) не учитывается прерывистый режим работы преобразователя.

Общая формула оптимального регулятора i - го контура имеет вид


где i - номер контура регулирования;(p) - передаточная функция объекта регулирования i - го контура регулирования;оi, Koi-1 - коэффициенты обратных связей i - го и i - 1- го контура регулирования соответственно.

В соответствии с этой формулой и со структурной схемой на рисунок передаточная функция регулятора тока имеет вид

,

где с - постоянная времени интегрирования регулятора тока, тогда передаточная функция регулятора тока будет иметь следующий вид


Структурная схема контура регулирования тока имеет вид, показанный на рис. 2.1.



Двойной регулятор тока

В том случае, когда постоянная времени ТП относительно мала (менее одной мс), для повышения качества работы СУЭП электропривода в режиме прерывистых токов возможно использование двойного контура регулирования якорного тока.

При построении двойного регулятора тока ТП принимают безинерционным звеном с коэффициентом передачи kп .

На рис. 7 представлена структурная схема двойного РТ. Замкнутый первый (внутренний) контур регулирования тока с пропорциональным (П) РТ1 в непрерывном режиме имеет передаточную функцию инерционного звена, реализующего предельное быстродействие из условий дискретности ТП с эквивалентной постоянной времени фильтра T'a = 3,3 мс для шестипульсной схемы выпрямления и T'a = 1,67 мс для двенадцатипульсной схемы выпрямления:

Отсюда можно определить коэффициент передачи (передаточную функцию) первого РТ из условия:


Тогда


На основании вышеизложенного, передаточная функция первого замкнутого контура регулирования якорного тока может быть представлена в виде:


где .

В этом случае замкнутый внутренний контур регулирования якорного тока представляет собой эквивалентный фильтр прямого канала регулирования с некомпенсируемой постоянной времени , которая применяется при дальнейшей реализации СУЭП.

Передаточная функция второго контура регулирования соответствует передаточной функции оптимальной системы второго порядка (3,4) и в соответствии с (1) передаточная функция второго РТ2 записывается в виде:

т. е. второй регулятор тока - интегральный.

В режиме прерывистых токов, когда ток прерывается, внутренний токовый контур размыкается, т. к. сигнал обратной связи по току равен нулю, и коэффициент интегрального РТ2 увеличивается в kрт1 раз, компенсируя изменение параметров объекта регулирования в прерывистом режиме.

Имеются и другие варианты СУЭП с двойными регуляторами, например, с внутренним контуром регулирования напряжения [2,6,11,15].



2.1.2 Адаптивный регулятор тока с эталонной моделью

При питании двигателя постоянного тока от тиристорного преобразователя с раздельным управлением вентильными группами, при малых нагрузках на валу двигателя, возникает прерывистый якорный ток, когда переходные процессы в якорной цепи заканчиваются за период пульсации выпрямленного напряжения, или, другими словами, в зоне прерывистого тока (ЗПТ) электромагнитная инерционность якорной цепи не проявляется и тиристорный преобразователь снижает коэффициент усиления. Для сохранения качества переходного процесса в ЗПТ необходимо в контуре тока изменять параметры регулятора в зависимости от режима работы преобразователя, то есть использовать адаптивный регулятор тока (так как преобразователь заходит в глубокий прерывистый режим, то есть )

Адаптивный регулятор тока при непрерывном якорном токе имеет стандартную передаточную функцию пропорционально-интегрального регулятора (ПИ), а при прерывистом токе происходит переключение структуры регулятора на интегральную (И), с уменьшением в (5-10) раз постоянной интегрирования .

При непрерывном якорном токе передаточная функция регулятора тока имеет следующий вид:

 .

При прерывистом якорном токе передаточная функция регулятора тока имеет следующий вид:

 , где

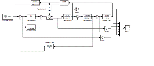
Структурная схема адаптивного регулятора с эталонной моделью представлена на рисунке 2.2.

Структурная схема адаптивного регулятора с эталонной моделью

Рис. 2.2-Адаптивный регулятор тока с эталонной моделью

где М - эталонная модель,

 - коэффициент усиления (эталонное значение за вычетом фактического).

Передаточная функция эталонной модели имеет следующий вид:


Коэффициент  в контуре модели из условий устойчивости работы тиристорного преобразователя и контура тока (для исключения автоколебания) не должен превышать значение:


где  - граничная скорость.

Применение эталонной модели позволяет:

улучшить свойства САР в режиме прерывистого тока,

при неточной настройке параметров, а так же их нестабильности и  получить свойства САР близкие к стандартным,

снизить отрицательное влияние внутренней отрицательной обратной связи по ЭДС .

Коэффициент передачи ka в контуре модели выбирается из условия обеспечения устойчивой работы СУЭП (для исключения автоколебаний) по формуле [11]:


гдеωгр= 0,5ωоp = 942 с-1 - граничная частота для трехфазной мостовой схемы выпрямления.

Коэффициент kaуточняется при наладке электропривода (обычно ka ≤ 25).



Анализ влияния внутренней обратной связи по ЭДС двигателя. Компенсация влияния ЭДС

При построении контура регулирования тока внутренняя обратная связь по ЭДС двигателя не учитывается, однако в некоторых случаях она оказывает существенное влияние на работу СУЭП электропривода. На рис. 8 приведена структурная схема контура регулирования тока с учетом внутренней обратной связи по ЭДС двигателя. В этом случае контур регулирования якорного тока становится статическим с коэффициентом передачи в статическом режиме, равном:

Относительная статическая ошибка по току при скачке задания составляет:

при этом возрастает перерегулирование в токе.

уменьшается коэффициент передачи замкнутого контура тока, что снижает быстродействие СУЭП и приводит к недоиспользованию двигателя по току;

в режиме токоограничения (регулятор скорости находится в насыщении) происходит увеличение тока выше уровня токоограничения при приложении чрезмерной нагрузки в стопорных режимах;

увеличивается колебательность токового контура;

увеличивается время восстановления скорости при набросе нагрузки;

увеличивается ударное падение скорости.

В курсовом проекте, если относительная ошибка регулирования тока превышает заданную, следует применить дополнительную положительную обратную связь, компенсирующую влияние обратной связи по ЭДС двигателя.

На рис. 8 показан наиболее рациональный вариант компенсирующей обратной связи по ЭДС, которая воздействует непосредственно на ТП (на дополнительный вход суммирующего усилителя адаптивного РТ или на дополнительный вход П-РТ1 двойного регулятора тока). В СУЭП однозонного регулирования скорости в качестве компенсирующего сигнала вместо сигнала по ЭДС двигателя можно использовать сигнал обратной связи по скорости Uос, тогда передаточная функция компенсирующего звена будет равна:



Анализируется переходный процесс якорного тока во времени при отсутствии внутренней обратной связи по ЭДС двигателя, определяется ошибка регулирования якорного тока, сравнивается с заданной.



Общий вид


Анализируется переходный процесс якорного тока во времени при наличии обратной связи по ЭДС двигателя, определяется ошибка регулирования якорного тока, сравнивается с заданной, на основании чего делается вывод о необходимости компенсации влияния ЭДС двигателя на работу токового контура.

Оценка величины производной якорного тока.

Задатчик интенсивности тока.

Одним из факторов, ограничивающих быстродействие СУЭП электропривода, является предельно допустимая скорость нарастания якорного тока. Это ограничение обусловлено ухудшением коммутации машины при повышении производной тока, а также особенностями механической части оборудования из-за возможной необходимости ограничения скорости нарастания момента (тока), т. е. ограничения рывка.

Максимальное значение производной тока оценивается при скачке задания якорного тока, равном уровню токоограничения в СУЭП, в относительных единицах (т. е. в номинальных токах в секунду) по соотношению:


где I*зад - заданный ток по отношению к номинальному току.

Если значение производной тока превышает допустимое, заданное в курсовом проекте, необходимо применять задатчик интенсивности тока (ЗИТ), включаемый на входе РТ. На рис. 9 показана структурная схема задатчика интенсивности тока, постоянная времени интегратора которого определяется выражением:


где U0 - напряжение ограничения выхода нелинейного (релейного) элемента (U0 ≤ ± 10В).

Имеются варианты ограничения производной якорного тока включением простого фильтра перед РТ со стороны задания, выбором соответствующего быстродействия и параметров внешнего контура, а также выбором соответствующего значения некомпенсируемой постоянной времени, когда к электроприводу не предъявляется высоких требований.

тиристорный преобразователь выпрямление регулятор


С задатчиком интенсивности тока



Без задатчика интенсивности тока


.1 Построение контура регулирования скорости

Передаточная функция регулятора второго контура регулирования (контура регулирования скорости), настроенного на модульный оптимум в соответствии со структурой объекта регулирования определяется выражением:

(5)

т. е. регулятор скорости (РС) получился пропорциональным (П - РС). Система с П - РС и ПИ - РТ получила название однократноинтегрирующей и является астатической по заданию и статической по нагрузке.

Передаточные функции замкнутого контура регулирования скорости являются оптимальными передаточными функциями третьего порядка и определяются соотношениями:


где Q3(p) - оптимальный полином третьего порядка.

Передаточная функция разомкнутого конура регулирования скорости и частота среза контура скорости равны:


Для систем подчиненного регулирования с последовательной коррекцией, имеющих передаточные функции фильтров Баттерворса, при построении СУЭП и их теоретическом анализе внутренние контуры регулирования можно рассматривать в упрощенном виде [17]. При этом передаточные функции внутренних контуров регулирования апроксимируются апериодическим звеном соответствующего быстродействия в соответствии с выражением:


где (i-1) - номер рассматриваемого внутреннего контура регулирования (где i≥2). Тогда внешний контур представляется оптимальным звеном второго порядка соответствующего быстродействия.

В частности, при рассмотрении контура регулирования скорости (i = 2), передаточная функция замкнутого контура регулирования тока упрощается:

где Tμт - эквивалентная (некомпенсируемая) постоянная времени контура тока,

а передаточная функция замкнутого контура скорости принимает вид:




Пропорциональный регулятор ЭДС (скорости)

В СУЭП скорости с отрицательной обратной связью по ЭДС двигателя при определении передаточной функции регулятора ЭДС (РЭ) необходимо учитывать фильтр датчика ЭДС, а на входе РЭ со стороны задания необходимо включить такой же фильтр, как и в цепи датчика ЭДС.

На рис. 10 представлена структурная схема СУЭП регулирования скорости с обратной связью по ЭДС и эквивалентные структурные преобразования с учетом фильтра датчика ЭДС (суммирование малых постоянных времени) в эквивалентном фильтре (т. е. замкнутом контуре тока) прямого канала регулирования.

Тогда на основании данной структурной схемы передаточная функция регулятора ЭДС при настройке на модульный оптимум определится выражением:


Таким образом, РЭ получился пропорциональным (П - РЭ). На величину коэффициента передачи РЭ существенное влияние оказывает величина постоянной времени фильтра датчика ЭДС. Поэтому при расчете РЭ необходимо определиться со структурой датчика ЭДС отчего будет зависеть постоянная времени его фильтра, например, при реализации инерционного датчика постоянная фильтра будет равна постоянной времени якоря двигателя (Tф= Tа), а при реализации быстродействующего датчика постоянная времени фильтра будет определяться фильтром выходного ОУ в пределах от 2 до 5 мс.

Теоретический анализ СУЭП с обратной связью по ЭДС проводят по структурной схеме, приведенной на рис. 10.б, поэтому передаточная функция замкнутого контура регулирования ЭДС соответствует оптимальной передаточной функции второго порядка:


Передаточная функция разомкнутого контура и частота среза контура ЭДС примут вид:


где T'μт=2Tμ+Tф - эквивалентная постоянная времени замкнутого контура регулирования тока.


Похожие работы на - Построение системы автоматического регулирования

 

Не нашли материал для своей работы?
Поможем написать уникальную работу
Без плагиата!
Без нейросетей!