Проектирование систем автоматического регулирования на персональном компьютере
Оглавление
Задание на курсовой проект
Введение
1. Определение и построение временных характеристик объекта
управления, амплитудной и фазовой частотных характеристик, определение особых
точек (нулей и полюсов передаточной функции)
1.1 Определение и построение временных характеристик
1.2 Амплитудная и фазовая частотные характеристики
1.3 Определение особых точек
2. Выбор закона регулирования
2.1 Выбор закона регулирования
2.1.1 Пропорциональный закон
2.1.2 Интегральный закон
2.1.3 Дифференциальный закон
2.1.4 Пропорционально-дифференциальный закон
2.1.5 Пропорционально-интегральный закон
2.1.6 Дифференциально-интегральный закон
2.1.7 ПИД-регулятор
2.2 Определение передаточных функций системы
3. Выбор оптимальных параметров регулятора\
3.1 Выбор оптимальных параметров регулятора по минимуму линейной и
квадратической интегральной оценке ошибки
4. Определение временных характеристик системы по каналу управления
с выбранными параметрами закона регулирования. Построение кривой ошибки,
построение амплитудной и фазовой частотных характеристик
4.1 Временные характеристики
4.2 Кривая ошибки
4.3 Амплитудная и фазовая частотные характеристики
5. Оценка устойчивости системы по критерию Найквиста, определение
запаса устойчивости по амплитуде и фазе
5.1 Оценка устойчивости системы по критерию Найквиста
5.2 Определение запаса устойчивости по амплитуде и фазе
6. Нахождение оценок качества САР
6.1 Динамические оценки
6.2 Статические оценки
7. Разработка принципиальной схемы устройства сравнения и
регулятора
7.1 Разработка принципиальной схемы устройства сравнения
7.1 Разработка принципиальной схемы ПИ-регулятора
Заключение
Задание на
курсовой проект
Разработать систему автоматического регулирования (САР) для
заданного объекта управления.
Произвести анализ и исследование процессов во временной и
частотных областях, оценить устойчивость и выбрать оптимальные параметры
регулятора. Разработать принципиальные схемы устройства сравнения и регулятора.
Структура разрабатываемой системы, построенной по замкнутому
принципу, имеет следующий вид
где R (p) - передаточная функция регулятора;
W (p) - передаточная функция объекта управления;
g (t) - возмущающее воздействие;
x (t) - задающее воздействие;
D (t) - ошибка (отклонение).
В ходе выполнения курсового проекта, необходимо:
· определить и построить
временные характеристики объекта управления, амплитудную и фазовую частотные
характеристики и определить особые точки (нули и полюса передаточной функции);
· основываясь на
динамических свойствах объекта управления, выбрать закон регулирования,
определить передаточные функции системы по каналу управления, по каналу
возмущения, по ошибке и разомкнутой системы;
автоматическое регулирование параметр
регулирование
· произвести выбор
оптимальных параметров регулятора по минимуму линейной и квадратической
интегральной оценке ошибки;
· определить и построить
временные характеристики системы по каналу управления с выбранными параметрами
закона регулирования. Построить кривую ошибки, определить и построить
амплитудную и фазовую частотные характеристики;
· оценить устойчивость
системы по критерию Найквиста, определить запас устойчивости по амплитуде и
фазе;
· найти оценки
качества САР;
· разработать
принципиальную схему устройства сравнения и регулятора.
Введение
Целенаправленные процессы, выполняемые человеком, для
удовлетворения различных потребностей, представляют собой организационную
совокупность действий - операций, которые делят на два класса: рабочие операции
и операции управления. К рабочим операциям относят действия, непосредственно
необходимые для выполнения процесса в соответствии с теми природными законами,
которыми определяется ход процесса. Замену труда человека в рабочих операциях
называют механизацией, цель которой - освобождение человека от тяжелых операций,
требующих больших затрат физической энергии, вредных, однообразных,
утомительных для нервной систему операций.
Для правильного и высококачественного выполнения рабочих
операций их необходимо направлять действиями другого рода - операциями
управления, которые обеспечивают в нужные моменты времени начало, порядок
следования и прекращения отдельных операций, обеспечивают выделение необходимых
для их выполнения ресурсов, задают нужные параметры самому процессу.
Совокупность управляющих операций образует процесс управления.
Операции управления также частично или полностью могут
выполнять технические устройства. Замену труда человека в операциях управления
называют автоматизацией, а технические устройства, выполняющие операции
управления, - автоматическими устройствами. Совокупность технических средств -
машин, орудий труда, средств механизации, выполняющих данный процесс, - с точки
зрения управления, являются объектом управления. Совокупность средств
управления и объекта образуют систему управления. Систему, в которой все
рабочие и управляющие операции выполняют автоматические устройства, называют
автоматической системой. Систему, в которой автоматизировано только часть
операций, другая же их часть сохраняется за людьми, называют автоматизированной
системой.
1.
Определение и построение временных характеристик объекта управления,
амплитудной и фазовой частотных характеристик, определение особых точек (нулей
и полюсов передаточной функции)
Передаточная функция объекта управления:
То есть:
Рассмотрим разомкнутую систему:
(p) - передаточная функция объекта
управления
x (t) - задающее воздействие
y (t) - выходная величина
1.1
Определение и построение временных характеристик
Временными функциями регулируемого звена являются переходная
функция и функция веса.
Переходная функция, или переходная характеристика, h (t) описывает переходный
процесс на выходе звена, возникающий при подаче на его вход скачкообразного
воздействия при величине скачка, равной единице. Такое входное воздействие
называется единичной ступенчатой функцией. Переходная функция объекта
управления связана с его передаточной функцией преобразованием Лапласа таким
образом:
.
Осуществив обратное преобразование Лапласа с помощью программы ТАУ
2.0, для заданной функции получим аналитическое выражение переходной функции:

Функция веса w (t) представляет собой реакцию звена на единичную импульсную
функцию, поданную на его вход. Единичная импульсная функция или дельта-функция
представляет собой производную от единичной ступенчатой функции δ=1` (t). Дельта - функция тождественно равна нулю повсюду, кроме
точки t=0, где она стремится к бесконечности.
Весовая функция объекта управления связана с его передаточной функцией
преобразованием Лапласа следующим образом:
Осуществив обратное преобразование Лапласа по данной формуле, для
заданной функции получим аналитическое выражение весовой функции:
Рис.2. Весовая функция.
1.2
Амплитудная и фазовая частотные характеристики
Частотные характеристики - формулы и графики, характеризующие
реакцию звена на синусоидальное входное воздействие в установившемся режиме.
Аналитические выражения для частотных характеристик получены
путем замены p=jω.
Частотная передаточная функция в общем виде представляет
собой комплексное выражение от действительной переменной ω:
где 
- вещественная составляющая

- мнимая
составляющая
M (ω) - модуль 
φ
- аргумент φ
Амплитудно-частотная характеристика (АЧХ) - зависимость модуля M (ω) от частоты, а фазовая частотная
характеристика - зависимость аргумента φ
от частоты.
На комплексной плоскости частотная передаточная функция при
фиксированной частоте представляет собой вектор, длина которого равна М
, а аргумент (угол, образованный этим вектором с действительной
положительной полуосью) оценивается величиной φ
Кривую, которую описывает конец вектора при изменении частоты от
0 до
, называют амплитудно-фазовой частотной
характеристикой (АФЧХ). Зависимость модуля от частоты M (ω) = f (ω) является
амплитудной функцией, а ее график - амплитудной частотной характеристикой
(АЧХ). Зависимость аргумента от частоты φ (ω) = f (ω) называют фазовой частотной функцией, а ее график -
является фазовой частотной характеристикой (ФЧХ). ЛАЧХ - логарифмическая
амплитудно-частотная характеристика. 
Использование логарифмических характеристик удобно тем, что они
имеют меньшую кривизну, т. е их участки могут быть заменены ломаными линиями.
Рис.3. Амплитудно-частотная характеристика (АЧХ).
Рис.4. Фазовая частотная характеристика (ФЧХ).
Рис.5. Логарифмическая амплитудно-частотная характеристика (ЛАЧХ).
1.3
Определение особых точек
Для определения полюсов передаточной функции, приравняем к
нулю ее знаменатель:
Числитель никогда не равен нулю, поэтому нулей у передаточной
функции нет.
Рис.6. Особые точки передаточной функции
Из корневого годографа и теоремы Ляпунова можно заключить, что
замкнутая система будет являться устойчивой, так как не имеется ни одного корня
с положительной вещественной частью.
2. Выбор
закона регулирования
Определение передаточных функций системы
Рис.7. Структурная схема САР
где:
R (p) - передаточная функция регулятора
W (p) - передаточная функция объекта управления
g (t) - возмущающее воздействие
x (t) - задающее воздействие
∆t - ошибка (отклонение)
u (t) - выход регулятора
В разрабатываемой системе реализован принцип замкнутого
управления (управления по ошибке или отклонению). Суть этого принципа состоит в
том, что на вход регулятора поступает сигнал ошибки ∆t, который представляет
собой разность задающего воздействия x (t) и рабочего параметра y (t). В зависимости от
ошибки регулятор вырабатывает управляющий сигнал, который поступает на
исполнительные элементы объекта управления.
2.1 Выбор
закона регулирования
Для выбора наилучшего закона регулирования необходимо
исследовать работу системы при различных регуляторах.
Рис.8. Переходная функция замкнутой системы без
регулирования.
2.1.1
Пропорциональный закон
Преимущества П-регулятора - простота и быстродействие, недостатки
- ограниченная точность (особенно при управлении объектами с большой инерционностью
и запаздыванием).
Рис.9. Пропорциональный закон регулирования при kп=0,1.
Рис.10. Пропорциональный закон регулирования при kп=0,5.
Рис.11. Пропорциональный закон регулирования при kп=4.
2.1.2
Интегральный закон
При интегральном законе регулирования управляющее воздействие
у в каждый момент времени пропорционально интегралу от сигнала ошибки e. Поэтому И - регулятор реагирует главным образом на длительные
отклонения управляемой величины от заданного значения. Кратковременные
отклонения сглаживаются таким регулятором.
Преимущества интегрального закона - лучшая точность в
установившихся режимах, недостатки - худшие свойства в переходных режимах
(меньшее быстродействие и большая колебательность).
Рис.12. Интегральный закон регулирования при kи=0.1.
Рис.13. Интегральный закон регулирования при kи=0.5.
2.1.3
Дифференциальный закон
Рис.14. Дифференциальный закон регулирования при kд=0.1.
2.1.4
Пропорционально-дифференциальный закон
ПД - регулятор реагирует не только на величину сигнала ошибки, но
и на скорость его изменения. Благодаря этому при управлении достигается эффект
упреждения. Недостатком пропорционально-дифференциального закона регулирования
является ограниченная точность.
Рис.15. ПД закон регулирования при kп=1, kд=1.
2.1.5
Пропорционально-интегральный закон
Благодаря наличию интегральной составляющей ПИ-закон регулирования
обеспечивает высокую точность в установившихся режимах, а при определенном
соотношении коэффициентов kп и kи
обеспечивает хорошие
показатели и в переходных режимах.
Рис.16. ПИ закон регулирования при kп=1, kи=1.
Рис.17. ДИ закон регулирования при kд=1, kи=1.
2.1.7
ПИД-регулятор
W (p) = kп + kи/p + kдp
Рис.18. ПИД закон регулирования при kп=1, kд=1, kи=1.
Основываясь на полученных графиках, выберем ПИ закон
интегрирования, т.к. он сочетает в себе преимущества высокой точности в
установившемся режиме интегрального и хороших характеристик переходного
процесса дифференциального законов регулирования.
Передаточная функция такого регулятора:
.
2.2
Определение передаточных функций системы
Передаточная функция системы по каналу управления - это
отношение изображения рабочего параметра к изображению задающего воздействия:
Передаточная функция САР по каналу возмущения - это отношение
изображения рабочего параметра к изображению возмущающего воздействия:
Передаточная функция САР по ошибке - 
- отношение изображения ошибки к изображению задающего
воздействия:
Передаточная функция разомкнутой системы - это отношение
изображения сигнала в точке разрыва (в районе элемента сравнения) к изображению
задающего воздействия:
.
3. Выбор
оптимальных параметров регулятора\
3.1 Выбор оптимальных
параметров регулятора по минимуму линейной и квадратической интегральной оценке
ошибки
Подбор оптимальных параметров регулятора производим путём
вычисления интегральных оценок при изменении параметров kи
и kп в программе МВТУ.
Критериями в данном случае являются минимумы
интеграла от модуля ошибки,
интеграла от квадрата ошибки.
Рис. 19. Схема для подбора оптимальных параметров регулятора.
В среде ПК "МВТУ” для реализации режима работы ОПТИМИЗАЦИЯ
необходимо:
· задать варьируемые
параметры как глобальные параметры, используя соответствующие
интерфейсные процедуры;
· сформировать локальные
критерии качества (оптимизации), которые необходимы для решения основной
задачи оптимизации;
· ввести в диалоговые окна
режима ОПТИМИЗАЦИЯ требуемые данные, включая:
o имена варьируемых
параметров, пределы их изменения и погрешность расчета;
o имена локальных
критериев и допустимые пределы их значений;
o расчетный метод
оптимизации и его параметры;
запустить задачу на счет.
В результате оптимизации получили:
Рис.20 Результаты процесса оптимизации в МВТУ.
То есть следующие значения параметров регулятора являются оптимальными:
4.
Определение временных характеристик системы по каналу управления с выбранными
параметрами закона регулирования. Построение кривой ошибки, построение
амплитудной и фазовой частотных характеристик
4.1 Временные
характеристики
Рис.21. Переходная характеристика системы.
Рис.22. Весовая характеристика системы.
4.2 Кривая
ошибки
Рис.23. Ошибка.
4.3
Амплитудная и фазовая частотные характеристики
Рис.24. Фазовая частотная характеристика.
Рис.25. Амплитудная частотная характеристика.
5. Оценка
устойчивости системы по критерию Найквиста, определение запаса устойчивости по
амплитуде и фазе
5.1 Оценка
устойчивости системы по критерию Найквиста
Из критерия Найквиста известно, что САР, находящаяся на
апериодической границе устойчивости в разомкнутом состоянии, станет устойчивой
при ее замыкании единичной Главной обратной связью, если годограф АФЧХ не
охватывает на комплексной плоскости критическую точку (-1, 0i).
Рис.26. Годограф АФЧХ системы.
Рассмотрим более "внимательно" поведение линии годографа
в окрестности точки (-1, 0i).
Рис.27. Годограф АФЧХ вблизи точки (-1, 0i).
Из графика видно, что АФЧХ разомкнутой системы не охватывает
точку (-1; 0i),
что говорит об устойчивости системы при замкнутой обратной связи.
5.2
Определение запаса устойчивости по амплитуде и фазе
Запас устойчивости по амплитуде характеризует удаление
годографа АФЧХ разомкнутой САУ от критической точки в направлении вещественной
оси и определяется расстоянием А от критической точки до точки пересечения
годографом оси абсцисс (рис.27).
Запас устойчивости по фазе характеризует удаление годографа
от критической точки по дуге окружности единичного радиуса и определяется углом
φ между отрицательным направлением
вещественной полуоси и лучом, проведенным из начала координат в точку
пересечения годографа с единичной окружностью.
Таким образом, для данной системы получаем:
А=1; φ=21º.
6. Нахождение
оценок качества САР
В общем случае качество регулирования представляет собой
совокупность точности в установившемся режиме и качества переходных процессов.
Оценки качества могут быть прямыми и косвенными. В свою очередь, прямые и
косвенные оценки могут быть статическими и динамическими. Динамические оценки
характеризуют переходной процесс, а статические - установившийся режим.
6.1 Динамические
оценки
Рис.28. Переходный процесс
Время нарастания - время, за которое переходная
характеристика системы пересекает уровень установившегося значения: tнар=0,29с.
Время достижения первого максимума: tmax=0,49.
Время регулирования - время, за которое переходная
характеристика достигает значения, при котором отклонение переходной
характеристики от установившегося значения не превышает 0.05: tрег=2,16с.
Количество колебаний, которое совершает переходная
характеристика за время регулирования (не должно превышать трех) - n=2.
Перерегулирование - это максимальное отклонение регулируемой
величины от установившегося значения, выраженное в процентах:
.
6.2
Статические оценки
Рис.29. Установившийся режим.
В статическом режиме САР оценивается коэффициентом астатизма:
,
7. Разработка
принципиальной схемы устройства сравнения и регулятора
7.1
Разработка принципиальной схемы устройства сравнения
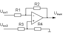
Устройство сравнения представляет собой вычитающее устройство
на операционном усилителе. Принципиальная схема данного устройства представлена
на рис.30.
Рис.30 Принципиальная схема устройства сравнения.
Величина выходного напряжения определяется по формуле:
При одинаковых номиналах сопротивлений (примем R1 = R2 = R3 = R4 = 100 Ом), выходное напряжение определится как:
.
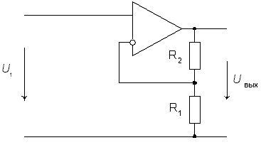
7.1
Разработка принципиальной схемы ПИ-регулятора
В выбранной системе управления используется ПИ-регулятор,
состоящий из параллельно соединенных П и И регуляторов, выходные напряжения
которых суммируются в сумматоре.
Их принципиальные схемы представлены на рис.31 и 32.
Рис.31. Принципиальная схема П-регулятора.
Рассчитаем нужные сопротивления:
Коэффициент усиления такой схемы определяется по формуле:
В нашем случае,
. Тогда, приняв
, получаем:
Ом
Рис.32. Принципиальная схема И-регулятора.
Выходное напряжение определяется
выражением:

В нашем случае:
. Примем С=5мкФ, тогда
Для соединения этих элементов, необходимо использовать сумматор:
Рис.33. Принципиальная схема сумматора.
Для данной схемы:
Необходимо, чтобы
, это значит, что
. Примем
Ом.
Тогда при соединении всех звеньев получим регулятор:
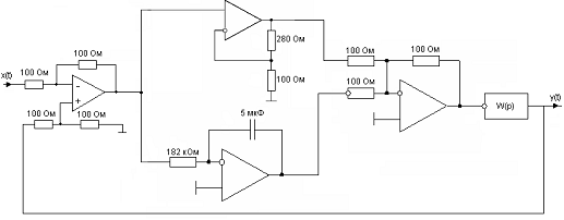
Рис.34. Принципиальная схема регулятора.
Рис.35. Принципиальна схема всей САР.
Заключение
В ходе выполнения данного курсового проекта были приобретены
навыки разработки и проектирования систем автоматического регулирования.
Были произведены анализ и исследование процессов во временной
и частотной областях, оценена устойчивость системы, выбраны оптимальные
параметры регулятора, а также разработаны принципиальные схемы устройства
регулятора и сравнивающего устройства.