Проектирование автоматизированной информационной системы для автоматизации производства мебели

  • Вид работы:
    Курсовая работа (т)
  • Предмет:
    Информационное обеспечение, программирование
  • Язык:
    Русский
    ,
    Формат файла:
    MS Word
    381,32 Кб
  • Опубликовано:
    2013-01-30
Вы можете узнать стоимость помощи в написании студенческой работы.
Помощь в написании работы, которую точно примут!

Проектирование автоматизированной информационной системы для автоматизации производства мебели

СОДЕРЖАНИЕ

Введение

Цели и задачи

. Построение функциональной модели

.1 Описание бизнес-процесса

.2 Диаграмма действий

.3 Таблица операций  

.4 Таблица документов

.5 Модель IDEF0

.6 Модель DFD  

.7 Модель IDEF3

. Построение задачи по проектированию АИС       

.1 Организационно-экономическая сущность задачи

.2 Описание исходной информации

.3 Описание контроля исходной информации

.4 Описание результатной информации

.5 Описание контроля результатной информации

.6 Описание условно-постоянной информации

.7 Описание алгоритма решения задачи         

Заключение

Приложения

ВВЕДЕНИЕ

Создание современных электронных вычислительных машин позволило автоматизировать обработку данных во многих сферах человеческой деятельности. Без современных систем обработки данных трудно представить сегодня передовые производственные технологии, управление экономикой на всех ее уровнях, научные исследования, образование, издательское дело, функционирование средств массовой информации, проведение крупных спортивных состязаний. Значительно расширило сферу применения систем обработки данных появление персональных компьютеров.

Одним из наиболее распространенных классов систем обработки данных являются информационные системы. Хотя на уровне здравого смысла назначение таких систем понятно каждому, для серьезного обсуждения технологий современных информационных систем необходимо более четко определить, в чем заключаются их специфические особенности, чем они отличаются от других систем обработки данных, какие функции они могут выполнять, какими ресурсами они располагают.

Любой разумный вид деятельности основывается на информации о свойствах состояния и поведения той части реального мира, с которой связана эта деятельность. Для получения такой информации во многих случаях необходимо регулярно через некоторые интервалы времени проводить натурные измерения (или наблюдения), позволяющие определять характеристики состояния сущностей реального мира и протекающих процессов, соответствующие моментам времени, когда эти измерения производятся.

В других случаях удается воспользоваться «материализованной» информацией, содержащейся в различного рода бумажных документах, отчетах или публикациях, которые также выступают как часть реальности. Требуемую информацию можно извлечь из них путем своего рода «наблюдения».

Однако некоторые натурные измерения или наблюдения могут оказаться неосуществимыми в отведенное для них время в связи с большой трудоемкостью, высокой стоимостью, недоступностью объекта измерения (наблюдения) и по другим причинам.

Значительно сократить объем необходимых натурных измерений позволяет компьютерное моделирование реальности. Если компьютерная модель адекватно (относительно информационных потребностей пользователей) отражает состояние и динамику реальности, то многие необходимые сведения можно получать с помощью такой модели, избегая тем самым натурных измерений, с существенно меньшими затратами времени, а возможно, и при более низкой стоимости. Именно для поддержки таких моделей служит специальный класс систем обработки данных ─ автоматизированные информационные системы (АИС).

Автоматизированной информационной системой называется комплекс, включающий вычислительное и коммуникационное оборудование, программное обеспечение, лингвистические средства и информационные ресурсы, а также системный персонал и обеспечивающий поддержку динамической информационной модели некоторой части реального мира для удовлетворения информационных потребностей пользователей.

Часть реального мира, которая моделируется информационной системой, называется ее предметной областью.

Под динамической моделью здесь понимается изменяемость модели во времени. Это «живая», действующая модель, в которой отображаются изменения, происходящие в предметной области. Такая систем; должна обладать памятью, позволяющей ей сохранять не только сведения о текущем состоянии предметной области, но и в некоторых случаях предысторию.

Поскольку модель предметной области, поддерживаемая информационной системой, материализуется в форме организованных необходимым образом информационных ресурсов, она называется информационной моделью.

АИС не всегда функционирует самостоятельно. Она может входить в качестве компонента (подсистемы) в более сложную систему, такую, например, как система управления торговой компанией, САПР или система управления производством.

Информационные системы уже многие десятки и даже сотни лет существуют и используются на практике в форме различного рода картотек и/или коллекций бумажных документов. Однако в таких системах отсутствует какая-либо автоматизация обработки данных. Они позволяют лишь регистрировать и поддерживать в систематизированной форме на бумажных носителях результаты произведенных натурных измерений.

Построение АИС является начальным этапом процесса разработки систем управления базам данных (СУБД). СУБД, в свою очередь, являются совокупностью, предназначенной для обработки на ЭВМ поименованных данных, которая служит для запросов многих пользователей в рамках организации (предметной области).

ЦЕЛИ И ЗАДАЧИ

Целью курсовой работы является разработка и проектирование автоматизированной информационной системы для автоматизации производства мебели. Представленная в курсовой работе спроектированная АИС относится к распределенному типу. При написании курсовой работы были поставлены следующие задачи:

Обследование предметной области предприятия по производству мебели: изучение и диагностический анализ структуры предприятия, его деятельности и существующей системы обработки информации.

Построение диаграммы действий бизнес-процесса, которая показывает участников процесса, выполняемые каждым участником операции и взаимосвязь между ними.

Проектирование форм входных и выходных документов предприятия.

. ПОСТРОЕНИЕ ФУНКЦИОНАЛЬНОЙ МОДЕЛИ БИЗНЕС-ПРОЦЕССА «ПРОИЗВОДСТВО МЕБЕЛИ»

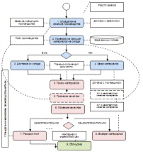
.1 Описание бизнес-процесса «Производство мебели»

Управляющий получает заказ на новую партию и заносит его в реестр заказов, заключает договор с заказчиком, определяет объем производства, в т.ч. количество материалов. Составляет план производства.

Управляющий, сверяясь с планом производства,  проверяет наличие требуемых материалов на складе.

В случае если на складе имеются нужные материалы, управляющий организует доставку сырья со склада в столярный цех. Вместе с материалами поступают товарно-сопроводительные документы, в которых указываются технические данные и объем  материалов.

Если на складе недостаточно материалов, управляющий заказывает сырье, заключая договор с поставщиком. К материалам также прилагаются товарно-сопроводительные документы.

Столяр принимает материалы вместе с товарно-сопроводительными документами.

Столяр проверяет качество поступивших материалов.

Если качество удовлетворительное, столяр раскраивает плиты и отправляет заготовки с накладной в отделочный цех. Все действия с материалами в цехах производятся в соответствии со стандартами и нормативами производства мебели.

Если качество материалов неудовлетворительное, столяр составляет акт о несоответствии качества материалов и оправляет управляющему.

Рабочие отделочного цеха облицовывают  заготовки и заполняют журнал (реестр) произведенных работ.

Облицовщик просушивает заготовки и заполняет журнал произведенных работ.

Маляр красит заготовки, отмечая тип покраски в журнале произведенных работ. Затем отправляет готовые блоки в сборочный цех вместе с накладной.

Сборщик собирает мебель из блоков. По завершению этого этапа готовая мебель отправляется с накладной на склад готовой продукции.

Когда мебель готова к продаже, управляющий составляет отчетность по циклу производства.

1.2 Диаграмма действий бизнес-процесса «Производство мебели»


.3 Таблица операций бизнес-процесса «Производство мебели»

Таблица 1

Операция

Исполнитель

Периодичность

Входящие документы

Исходящие документы

Комментарии

1.Определение объемов производства

Управляющий

Единожды за цикл

Заказ на новый цикл производства

Договор с заказчиком; План производства; реестр заказов с записью

2. Проверка наличия материалов на складе

Управляющий

Единожды за цикл

План производства; Акт о несоответствии качества материалов

-

Если материалы есть - перейти к п.3; если нет - перейти к п.4

3. Доставка со склада

Управляющий

Единожды за цикл

-

Товарно-сопроводительные документы

Перейти к п.5

4. Заказ материалов

Управляющий

Единожды за цикл

-

Товарно-сопроводительные документы; Договор с поставщиком

-

5. Прием материалов

Столяр

При каждой поставке

Товарно-сопроводительные документы

-

-

6. Проверка материалов

Столяр

При каждой поставке

План производства

-

Если качество удовл. - перейти к п.7; если нет - перейти к п.8

7. Раскрой плит

Столяр

Единожды за цикл

Стандарты и нормативы производства

Накладная в отделочный цех

Перейти к п. 9

8. Возврат материалов

Столяр

По необходимости

-

Акт о несоответствии качества материалов

-

9. Облицовка

Облицовщик

Единожды за цикл

Стандарты производства; Накладная в отделочный цех

Журнал с записью о виде отделки

-

10. Сушка

Облицовщик

До готовности материала

Стандарты; Журнал произведенных работ

Журнал с записью о времени сушки

-

11. Покраска

Маляр

Зависит от вида работ (1-3 раза)

Стандарты; Журнал произведенных работ

Накладная в сборочный цех

-

12. Сборка

Сборщик

Единожды за цикл

Стандарты; Накладная в сборочный цех

Накладная на склад готовой продукции

-

13. Формирование отчетности

Управляющий

Единожды за цикл

Накладная на склад готовой продукции

-


1.4 Таблица документов бизнес-процесса «Производство мебели»

Таблица 2

Составляемый документ (исходящий документ)

Входящие документы (документы-основания)

Операция

Исполнитель

Как часто

Реестр, в котором регистрирует-ся документ

Договор с заказчиком

Заказ на новый цикл производства

Определение объемов производства

Управляющий

Единожды за цикл

Реестр заказов

План производства

Заказ на новый цикл производства

Определение объемов производства

Управляющий

Единожды за цикл

-

Договор с поставщиком

План производства

Заказ материалов

Управляющий

Единожды за цикл

-

Накладная в отделочный цех

Товарно-сопроводительные документы

Раскрой плит

Столяр

Единожды за цикл

-

Акт о несоответствии качества материалов

-

Возврат материалов

Столяр

По необходимости

-

Накладная в сборочный цех

-

Покраска

Маляр

Единожды за цикл

Журнал произведенных работ

Накладная на склад готовой продукции

Накладная в сборочный цех

Сборка

Сборщик

Единожды за цикл

-

Отчет о производстве по времени

Накладная на склад готовой продукции; журнал производства

Отправка на склад

Управляющий

Единожды за цикл

-

Отчет о просроченных заказах

Накладная на склад готовой продукции; журнал производства

Отправка на склад

Управляющий

Единожды за цикл

-

Отчет о произведенных работах

Накладная на склад готовой продукции; журнал производства

Отправка на склад

Управляющий

Единожды за цикл

-


.5 Модель IDEF0 бизнес-процесса «Производство мебели»

Рис. 1. Контекстная диаграмма

Рис. 2. Первый уровень детализации контекстной диаграммы

Рис. 3. Второй уровень детализации контекстной диаграммы

.6 Модель DFD бизнес-процесса «Производство мебели»

Рис. 4. Контекстная диаграмма

Рис. 5. Первый уровень детализации контекстной диаграммы

Рис. 6. Второй уровень детализации контекстной диаграммы

1.7 Модель IDEF3 бизнес-процесса «Производство мебели»

Рис. 7. Второй уровень детализации контекстной диаграммы

Рис. 8. Третий уровень детализации контекстной диаграммы

2. ПОСТАНОВКА ЗАДАЧИ ПО ПРОЕКТИРОВАНИЮ АИС МАЛОГО ПРЕДПРИЯТИЯ ПО ПРОИЗВОДСТВУ МЕБЕЛИ

.1 Организационно-экономическая сущность задачи

Наименование задачи - «Производство мебели».

Цель задачи - разработка и проектирование АИС малого предприятия по производству мебели.

Периодичность решения -  по мере поступления заказов.

Срок выполнения задачи - по договору.

Информационная связь с другими задачами - результаты решения задачи используются специалистами, главным бухгалтером, управляющим, директором.

2.2 Описание исходной информации

автоматизированная информационная система документ

Исходной информацией для решения задачи «Производство мебели» является:

Заказ на новый цикл производства (Приложения 1)

Товарно-сопроводительные документы (Приложения 2)

Информация о материалах на складе (Приложения 3)

2.3 Описание контроля исходной информации

Документ «Заказ на новый цикл производства»:

Контроль соответствия реквизита «Номер заказа» и «Товар» списку значений базы данных.

Аналогичные документы о материалах на складе:

Контроль соответствия реквизитов «Тип материала» списку значений базы данных.

.4 Описание результатной информации

Результатной информацией для решения задачи является:

Отчет по прибыли (Приложения 4)

Отчет по просрочкам (Приложения 5)

Отчет по работам (Приложения 6)

2.5 Описание контроля результатной информации

Документ «Отчет по прибыли»:

Контроль соответствия реквизитов «Номер заказа», «Продукция», «Заказ выполнен» списку значений базы данных.

Арифметический контроль реквизита «Сумма».

Документ «Отчет о просрочках»:

Контроль соответствия реквизитов «Номер заказа», «Сроки заказа», «Заказ выполнен» списку значений базы данных.

Арифметический контроль реквизита «Задержка (дни)»

Документ «Отчет по работам»:

Контроль соответствия реквизитов «Номер заказа» и «Заказ выполнен» списку значений базы данных.

.6 Описание используемой условно-постоянной информации

Условно-постоянной информацией для решения задачи является:

Данные о заказчиках

Номера сертификатов товаров

2.7 Описание алгоритма решения задачи

Решение задачи по разработке и проектированию АИС малого предприятия по производству мебели:

Документ «Отчет по прибыли»:

Сумма: [Продукция]![Цена]*[Заказы]![Количество]

Итого: = ([Сумма])

Документ «Отчет по просрочкам»:

Задержка: [Журнал производства]![Заказ выполнен]-

[Заказы]![Сроки заказа]

ЗАКЛЮЧЕНИЕ

При разработке и проектировании автоматизированной информационной системы для малого предприятия по производству мебели были решены поставленные цели и задачи, т.е. обследована предметная область мебельного предприятия; составлен бизнес-процесс, в котором отображаются последовательность действий управляющего, столяра, маляра и сборщика; построены диаграммы действий бизнес-процесса, спроектированы формы входных и выходных документов.


ПРИЛОЖЕНИЕ 1

Макет формы документа «Заказ на новый цикл производства»

Заказ № ___

______________ размещает заказ на производство партии продукции

______________ в количестве ___ штук.

Сроки выполнения заказа: ___________

Дата: ___________


Образец заполнения документа «Заказ на новый цикл производства»


Приложение 2

Макет формы документа «Товарно-сопроводительные документы»

Товарно-сопроводительный документ № ___

Товар

Количество

Сертификат

С

До

Серт. орган

Страна









Руководитель организации _________________

Образец заполнения документа «Товарно-сопроводительные документы»



Приложение 3

Макет формы документов «Материалы на складе»

Склад: плиты в наличии

Наименование

Себестоимость

В наличии








(Текущая дата)

Образец заполнения документов «Материалы на складе»

Склад: плиты в наличии

Наименование

Себестоимость

В наличии

двп

277

27

дсп

239

17


(20.04.2013)

Приложение 4

Макет формы документа «Отчет по прибыли»

Отчет по прибыли

№ заказа

Продукция

Количество

Заказ выполнен

Сумма












Итого: ________________

(Текущая дата)

Образец заполнения документа «Отчет по прибыли»

Отчет по прибыли

№ заказа

Продукция

Количество

Заказ выполнен

Сумма

1

ООО "стой"

5

12.01.2013


2

ООО"Гарем"

29

04.02.2013


Итого: ________________

(Текущая дата)

Приложение 5

Макет формы документа «Отчет по просрочкам»

Отчет по просрочкам

№ заказа

Сроки заказа

Заказ выполнен

Облицовщик

Маляр

Задержка


Образец заполнения документа «Отчет по просрочкам»



Приложение 6

Макет формы документа «Отчет по работам»

Отчет по работам

#

Вид облицовки

Сушка

Облицовщик

Вид покраски

Маляр

Заказ выполнен
















(Текущая дата)

Образец заполнения документа «Отчет по работам»

Отчет по работам

#

Вид облицовки

Сушка

Облицовщик

Вид покраски

Маляр

Заказ выполнен

1

Вид1

4

Вакин

Вид2

Головко

01.02.2013

2

Вид2

3

Турин

Вид1

Крикин

23.01.2013


(09.06.2013)

Похожие работы на - Проектирование автоматизированной информационной системы для автоматизации производства мебели

 

Не нашли материал для своей работы?
Поможем написать уникальную работу
Без плагиата!
Без нейросетей!