Расчет токов в электрической цепи. Векторные диаграммы токов и напряжений
Задача 1
. Для цепи постоянного тока, заданной в виде
графа составляем электрическую схему, включив все заданные вариантом элементы
(рис. 1).
Рис. 1
Заменяем источники тока эквивалентными
источниками ЭДС и задаем произвольно направление токов, пронумеровав узлы
«заземлим» узел 4 (рис. 2)
Рис. 2
. Определение токов ветвей методом
узловых потенциалов
Запишем систему уравнений узловых
потенциалов в общем виде:
Где G11, G22 и G33 - сумма
проводимостей сходящихся, соответственно, в 1, 2 и 3 узлах. G12, G13, G21, G23, G31 и G32 -
проводимости между узлами взятые со знаком минус.
3. Определение тока первой ветви,
используя метод эквивалентного генератора
Найдем входное сопротивление Rвх схемы по
отношению к узлам 1 и 2 при закороченных источниках ЭДС. Для этого преобразуем
треугольник сопротивлений R4, R5 и R6 (рис. 3а)
в эквивалентную звезду R45, R56 и R46 (рис.
3б).
Рис. 3
Найдем значения сопротивлений R46, R56 и R45:
Входное сопротивление Rвх схемы по
отношению к узлам 1 и 2:
Рис. 4
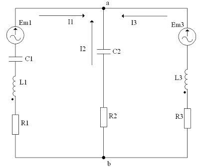
Задача 2
. По заданному графу составим
электрическую схему анализируемой цепи (рис 5), на схеме произвольно укажем
положительные направления токов в ветвях и обозначим их.
Рис. 5
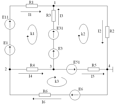
2. На основании законов Кирхгофа
составим в общем виде систему уравнений для расчета токов во всех ветвях цепи и
запишем ее в символической форме:
Расчет токов выполнен правильно.
электрический схема ток
векторный
5. Векторная диаграмма токов и
напряжений.
Сформируем вспомогательную матрицу MI, по которой
на рис. 6 построена векторная диаграмма токов цепи:
Рис. 6

Рис. 7
6. Запишем выражение для мгновенного
значения тока i1 и i3 и построим
графики зависимостей указанных величин от ωt (рис. 8)
Мгновенное значение синусоидального
тока:
График зависимостей i1 и i3 от ωt
Рис. 8
7. Полагая, что между
индуктивными катушками, расположенными в различных ветвях заданной схемы,
имеется магнитная связь при коэффициенте взаимной индуктивности, равной k,
составим в общем виде систему уравнений по законам Кирхгофа, записав ее в
символической форме.
.Определим комплексы
действующих значений тока в электрической цепи с учетом индуктивной связи между
катушками.
Расчет токов выполнен правильно.
. Векторная диаграмма токов и
напряжений.
Рис. 9
Рис. 10