Разработка источников питания
Содержание
Введение
.
Технико-экономическое обоснование
. Обзор
литературы
.1 Функции
преобразователей энергии
.2 Общая
классификация преобразователей энергии
.3
Выпрямители
.3.1
Однофазный однополупериодный выпрямитель
.3.2
Двухфазный двухполупериодный выпрямитель
.3.3
Однофазный мостовой выпрямитель
.3.4 Схема
Ларионова
.4
Преобразователи постоянного напряжения
.4.1
Обратноходовый однотактный преобразователь
.4.2
Прямоходовой однотактный преобразователь
.4.3
Полумостовой преобразователь
.4.4
Двухтактный преобразователь с отводом от средней точки трансформатора
.4.5 Мостовой
преобразователь
.5 Сравнение
рассмотренных типов преобразователей
.6 Основные
принципы модуляции
. Выбор
структурной и принципиальной схемы преобразователя
.1 Силовой
тракт преобразователя
.1.1 Мостовой
выпрямитель и входной фильтр
.1.2
Преобразователь постоянного напряжения
.1.3
Трансформатор, выходные выпрямитель и фильтр
.2 Каналы
управления преобразователем
.3 Устройства
защиты преобразователя
.3.1
Автоматические выключатели и пускатели
.3.2 Защита
по току и устройство ограничения пускового тока
.4 Вторичный
источник питания
. Расчет и
выбор элементов схемы
.1 Расчет
входных выпрямителей
.2 Расчет
емкости входного фильтра
.3 Расчет
коэффициента трансформации силового трансформатора
.4 Расчет
силового трансформатора
.5 Расчет
индуктивности выходного дросселя
.6 Расчет и
выбор силовых ключей преобразователя
. Разработка
монтажа элементов источника питания
. Описание
конструкции
.
Экономическая часть
.1
Составление ленточного графика
.2 Составление
сметы затрат на разработку
.3 Расчёт и
выводы по эффективности предложения
.
Безопасность и экологичность проекта
.1 Анализ
условий труда на рабочем месте инженера
.1.1 Анализ
уровня шума на рабочем месте
.1.2 Анализ
уровня освещенности на рабочем месте
.1.3 Анализ
параметров микроклимата
.1.4 Анализ
уровня электромагнитных полей
.1.5 Анализ
условий поражения электрическим током
.1.6 Меры
защиты от поражения электрическим током
.2 Правовое
обеспечение охраны труда
.3
Ответственность за нарушения требований охраны труда
.4
Обеспечение пожарной безопасности
.5
Экологичность проекта
Заключение
Список
используемых источников
Введение
Силовая электроника является постоянно развивающейся и перспективной
областью электротехники. Достижения современной силовой электроники оказывают
большое влияние на темпы технического прогресса во всех развитых индустриальных
обществах.
Силовая электроника первоначально возникла как область техники, связанная
преимущественно с преобразованием различных видов электроэнергии на основе
использования электронных приборов. В дальнейшем достижения в области
полупроводниковых технологий позволили значительно расширить функциональные
возможности силовых электронных устройств и, соответственно, области их
применения.
Устройства современной силовой электроники позволяют управлять потоками
электроэнергии не только в целях ее преобразования из одного вида в другой, но
и распределения, организации быстродействующей защиты электрических цепей,
компенсации реактивной мощности.
Широкое внедрение современной силовой электроники в промышленность
невозможно без создания специализированных источников питания. Источники
питания - это устройства, которые преобразуют электроэнергию одних параметров в
электроэнергию других параметров.
Производство современных импульсных источников питания предусматривает
более качественную и надежную элементную базу, уменьшение габаритов, улучшение
характеристик, высокий уровень производственных мощностей, соблюдение
технологий, выходной контроль качества. В настоящее время при соблюдении
вышеназванных требований и грамотном подходе к разработке схемотехники и
конструктивного решения, изделие будет успешным на рынке.
В данном дипломном проекте решается вопрос разработки источника питания
для линейного двигателя постоянного тока. Необходимо реализовать следующие
технические требования:
1) напряжение питания:
а) однофазная сеть 220 В ± 15 %, 50 Гц;
б) трехфазная сеть 380 В ± 15%, 50 Гц;
2) два независимых регулируемых выхода;
3) диапазон регулирования выходного напряжения 30 - 400 В;
) диапазон регулирования выходного тока 0 - 20 А;
) температура окружающей среды +10 - +40 оС;
) трехкратная перегрузочная способность в течение 0,25 секунды;
) коэффициент пульсаций выходного напряжения 1%;
) визуальный контроль выходных параметров.
1. Технико-экономическое обоснование
В последние годы все большее распространение получает электропривод. Это
связано с особенностями электрической энергии - возможностью передавать ее на
любые расстояния, постоянной готовностью к использованию, возможностью
преобразования в другие виды энергии.
В данном проекте разрабатывается элемент управления для одного из звеньев
электропривода - источник питания для управления линейным двигателем
постоянного тока. На рынке преобразователей энергии можно найти похожие
устройства - источники питания. Но те в свою очередь имеют ряд недостатков,
которые не удовлетворяют заданным требованиям:
1) имеющиеся источники питания являются очень дорогими устройствами и их
цена не устраивает заказчика;
2) имеются дешевые образцы, но те существенно проигрывают в
массогабаритах;
) имеющиеся источники питания могут подключаться к трехфазной сети
либо через однофазный вход, либо через трехфазный вход. Это может привести к
тому, что необходимо будет прокладывать в заданном помещении новый кабель, что
приведет к неоправданным расходам;
) у имеющихся образцов один независимый выход. Для используемого
линейного двигателя постоянного тока это не приемлемо, так как необходимо иметь
два независимых регулируемых выхода.
Необходимо создать источник питания, который будет надежно в
эксплуатации, будет иметь приемлемую цену и массогабариты, а также в нем будут
обеспечены необходимые технические характеристики. В разрабатываемом образце
будет использоваться универсальный вход, то есть источник питания может
подключаться к трехфазной сети и через однофазный вход, и через трехфазный
вход.
2. Обзор
литературы
Источники питания подразделяются на две группы: источники первичного и
вторичного питания: Первичные источники - это устройства, преобразующие
различные виды энергии в электрическую (электромашинные генераторы,
электрохимические источники тока, фотоэлектрические и термоэмиссионные
преобразователи и др.).
Вторичные устройства питания - это преобразователи одного вида
электрической энергии в другой. К ним относятся: преобразователи переменного
напряжения в постоянное (выпрямители); преобразователи постоянного напряжения
одних параметров в постоянное напряжение других параметров (конверторы);
преобразователи постоянного напряжения в переменное (инверторы).
Обязательным условием проектирования источников электропитания является
четкое знание предъявляемых к ним требований. Эти требования весьма
разнообразны и определяются особенностями эксплуатации тех комплексов
радиоэлектронной аппаратуры, которые питаются от заданного источника вторичного
электропитания.
Основными требованиями являются: к конструкции - надежность,
ремонтопригодность, габаритно-массовые ограничения, тепловые режимы; к
технико-экономическим характеристикам - стоимость и технологичность
изготовления. преобразователь электрический
выпрямитель
В данном проекте будет разрабатываться вторичный источник электропитания.
2.1
Функции преобразователей энергии
Преобразование энергии специально предназначенным для этой цели устройством
изменяет характер электрической энергии. Например, напряжение переменного тока
преобразуется в напряжение постоянного тока, обратное преобразование - DC в АС,
изменение уровня напряжения от одного значения к другому с гальваническим
разделением (развязкой) или без него; получение нескольких напряжений (токов)
заданного уровня, формы или частоты.
И многие другие, подчас принципиально новые задачи, решаются
преобразователями энергии, называемыми также просто преобразователями, а также
конверторами.
Собственно преобразование энергии выполняет только одна часть сложной
системы, которую мы будем называть силовой частью или выходным каскадом. Она
связана со многими другими частями преобразовательной системы: управляющей,
устройством защиты, контролем температурного режима и некоторыми другими.
Как правило, к силовой части, то есть собственно к преобразователю,
добавляются компоненты, позволяющие значительно улучшить его работу. Здесь
можно назвать цепи, устраняющие выбросы напряжения на силовых элементах схемы;
цепи, снижающие или устраняющие дополнительные (вредные) токи в силовых
элементах; цепи, определяющие работу устройств управления мощными
транзисторами.
Названные цепи, а возможно, и некоторые другие не изменяют
принципиального назначения того или иного преобразователя. Они призваны только
улучшить его работу, повысить ее эффективность.
Любая топология силовой части, которая будет в дальнейшем рассмотрена,
предполагает, что преобразование будет выполняться эффективно, без заметных
потерь мощности. Отсюда следует, что любое резистивное сопротивление в силовой
части будет рассматриваться как составляющая схемы, которая мешает
преобразованию, снижает его эффективность.
Остается сказать, что любая силовая часть в принципиальном (главном)
понимании ее работы является набором из трех элементов: ключей (управляемых и
неуправляемых), накопителей энергии индуктивных и накопителей энергии
емкостных. Управляемые ключи - транзисторы, а неуправляемые - диоды.
.2 Общая
классификация преобразователей энергии
Выделяют 3 наиболее обособленных типа преобразователей: выпрямитель,
конвертер, инвертор. Возможны сочетания таких преобразователей, при этом
получаются новые виды преобразователей. Например, преобразователи частоты.
При составлении базовой структурной схемы важно понять, на каких
преобразователях энергии будет строиться разрабатываемое устройство.
В данном проекте сначала необходимо выпрямить напряжение, а затем
постоянное напряжение одного уровня преобразовать в постоянное напряжение
другого уровня. Для последнего преобразования необходимо из постоянного
напряжения получить переменное с более высоким значением напряжения, а затем из
переменного напряжения получить постоянное
Предполагаемая структурная схема устройства показана на рисунке 2.1.
Рассмотрим элементы этой схемы на основе [1].
Рисунок 2.1 - Предполагаемая структурная схема преобразователя
2.3
Выпрямители
Выпрямитель электрического тока - устройства, преобразующие переменное
напряжение в постоянное.
Выпрямители могут быть классифицированы по ряду признаков:
1) управляемые (транзисторы, тиристоры) и неуправляемые (диоды)
2) по количеству выпрямляемых фаз (однофазные, трехфазные)
) по схеме выпрямления (однополупериодные, двухполупериодные,
мостовые, с удвоением (умножением) напряжения).
Режим работы во многом определяется нагрузкой. Рассмотрим основные схемы
выпрямителей.
2.3.1
Однофазный однополупериодный выпрямитель
Простейшая схема однополупериодного выпрямителя состоит только из одного
выпрямляющего ток элемента. Принципиальная схема и осциллограммы напряжения в
различных точках выпрямителя приведены на рисунках 2.2 и 2.3 соответственно.
Рисунок 2.2 - Однополупериодный выпрямитель
Как видно на осциллограммах напряжение с вторичной обмотки трансформатора
проходит через вентиль на нагрузку только в положительные полупериоды
переменного напряжения. В отрицательные полупериоды вентиль закрыт и напряжение
в нагрузку подается только с заряженного в предыдущий полупериод конденсатора.
При отсутствии конденсатора пульсации выпрямленного напряжения довольно
значительны.
Недостатками такой схемы выпрямления являются: Высокий уровень пульсации
выпрямленного напряжения, низкий КПД.
На промышленных частотах (50-60 Гц) не имеет широкого применения, так как
для питания аппаратуры требуются сглаживающие фильтры с большими величинами
емкости и индуктивности, что приводит к увеличению габаритно-весовых
характеристик выпрямителя. Однако схема однополупериодного выпрямления нашла
очень широкое распространение в импульсных блоках питания с частотой
переменного напряжения свыше 10 кГц, широко применяющихся в современной бытовой
и промышленной аппаратуре.
Рисунок 2.3 - Осциллограммы напряжений однополупериодного выпрямителя
Объясняется это тем, что при более высоких частотах пульсаций
выпрямленного напряжения, для получения требуемых характеристик (заданного или
допустимого коэффициента пульсаций), необходимы сглаживающие элементы с
меньшими значениями емкости (индуктивности). Вес и размеры источников питания
уменьшаются с повышением частоты входного переменного напряжения.
2.3.2 Двухфазный двухполупериодный выпрямитель
Двухфазный двухполупериодный выпрямитель представляет собой два
параллельно соединенных однофазных однополупериодных выпрямителя. Другое
название такого выпрямителя - выпрямитель со средней точкой.
Принципиальная схема и осциллограммы напряжения в различных точках
выпрямителя приведены на рисунках 2.4 и 2.5 соответственно.
Рисунок 2.4 - Двухполупериодный выпрямитель с нулевой точкой
В этом выпрямителе используются два вентиля, имеющие общую нагрузку и две
одинаковые вторичные обмотки трансформатора(или одну со средней точкой).
В одном полупериоде переменного напряжения ток в нагрузку проходит с
одной половины вторичной обмотки через один вентиль, в другом полупериоде - с
другой половины обмотки, через другой вентиль.
Преимущество: Эта схема выпрямителя имеет в 2 раза меньше пульсации по сравнению
с однополупериодной схемой выпрямления. Емкость конденсатора при одинаковом с
однополупериодной схемой коэффициенте пульсаций может быть в 2 раза меньше.
Недостатки: Более сложная конструкция трансформатора, обратное напряжение
на диоде равно двум входным напряжениям.
2.3.3
Однофазный мостовой выпрямитель
Является двухполупериодным выпрямителем. В отличие от предыдущей схемы
может использоваться и без трансформатора.
Принципиальная схема и осциллограммы напряжения в различных точках
выпрямителя приведены на рисунках 2.6 и 2.5 соответственно.
Рисунок 2.5 - Осциллограммы напряжений на двухполупериодном выпрямителе с
нулевой точкой
Рисунок 2.6 - Однофазный мостовой выпрямитель
При выпрямлении положительного полупериода переменного напряжения ток
проходит по следующей цепи: диод VD1, нагрузка, диод VD2. При выпрямлении
отрицательного полупериода переменного напряжения ток проходит по следующей
цепи: диод VD3, нагрузка, диод VD4.
Преимущества: по сравнению с однополупериодной схемой мостовая схема
имеет в 2 раза меньший уровень пульсаций, более высокий КПД, более рациональное
использование трансформатора и уменьшение его расчетной мощности. Обратное
напряжение вентилей может быть значительно ниже, чем в первых двух схемах.
Недостатки: увеличение числа вентилей и необходимость шунтирования
вентилей для выравнивания обратного напряжения на каждом из них. Эта схема
выпрямителя наиболее часто применяется в самых различных устройствах.
.3.4 Схема
Ларионова
Принципиальная схема и осциллограммы напряжения в различных точках
данного выпрямителя приведены на рисунках 2.7 и 2.8 соответственно.
Рисунок 2.7 - Схема Ларионова
Этот выпрямитель представляет собой мостовые выпрямители для каждой пары
трехфазных обмоток, работающие на общую нагрузку.
Рисунок 2.8 - Осциллограммы напряжений при использовании выпрямителя по
схеме Ларионова
Соединяя в себе достоинства мостового выпрямителя и трехфазного питания,
он имеет настолько низкий уровень пульсаций, что позволяет работать почти без
сглаживающего конденсатора или с небольшой его емкостью.
Недостатки: увеличенное количество вентилей. Выпрямитель также не может
быть применен для работы в однофазной бытовой сети.
.4
Преобразователи постоянного напряжения
В этом разделе будем рассматривать преобразователи только с гальванической
развязкой. Преобразователи, рассматриваемые в данной главе предназначенны для
получения постоянного напряжения из входного постоянного напряжения, имеют
несколько принципиальных особенностей:
1) гальваническое разделение входа и выхода (гальваническая развязка);
2) возможность получения выходного напряжения отличающегося по
уровню от входного;
) возможность одновременного получения нескольких выходных
напряжений.
Эти преобразователи обеспечивают получение из постоянного входного
напряжения постоянное напряжение другого уровня.
Гальваническая развязка в силовой части осуществляется трансформатором,
который, кроме данной функции - полезной, и часто необходимой, позволяет легко
получить самые различные уровни выходных напряжений.
Возможность получения нескольких выходных напряжений, отличающихся по
уровню и имеющих различную полярность, осуществяетсяв DC-DC преобразователях
благодаря трансформатору. В схеме управления преобразователя должен быть узел,
разделяющий выход (нагрузку) от входа. Этот узел гальванической развязки может
быть построен различным образом, но главных возможностей только две:
1) использование импульсных маломощных трансформаторов;
2) применение оптронов.
Обе возможности широко используются при построении управляющей части
преобразователя.
Передача энергии на выход, осуществляемая трансформатором, может
выполняться двумя принципиально различными способами. При первом трансформатор,
потребляя мощность от входа преобразователя, в то же самое время передает ее на
выход.
Энергия, запасаемая в магнитном поле сердечника, не используется
нагрузкой, эту энергию желательно уменьшить.
При втором способе передачи энергии трансформатором происходит
аккумулирование энергии в сердечнике, а затем передача ее в нагрузку.
Количество энергии, накопленной в сердечнике, очень важно, оно в значительной
степени влияет на процессы в силовой части и на режим работы ее компонентов.
Параметры трансформатора могут оказывать существенное влияние на режим
работы полупроводниковых приборов и характеристики преобразователя.
Так, индуктивность намагничивания трансформатора увеличивает время
переключения транзисторов; индуктивность рассеяния (при быстро меняющемся токе)
является причиной возникновения перенапряжений на транзисторах, что может
привести к их пробою; ток холостого хода уменьшает коэффициент полезного
действия преобразователя и ухудшает тепловой режим транзисторов.
Отмеченные особенности учитываются при расчете и проектировании
трансформаторов для импульсных источников питания.
Рассмотрим основные структуры преобразователей напряжения на основе [1].
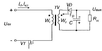
.4.1
Обратноходовый однотактный преобразователь
Обратноходовый преобразователь является однотактным, то есть передача
энергии на выход производится только в одном интервале времени за период
переключения.
Смысл термина «обратноходовый» в том, что энергия на выход поступает от
дросселя в паузе, когда транзистор выключен. Схема обратноходового
преобразователя показана на рисунке 2.9.
Принцип его работы следующий: в интервале импульса T ключ VT открыт,
накапливается энергия в сердечнике (через первичную обмотку трансформатора W1),
диод VD заперт, конденсатор С поддерживает напряжение на
нагрузке.
После запирания ключа начинается второй интервал работы - интервал паузы
(tп), в котором энергия передаётся через обмотку W2
и диод в нагрузку и конденсатор.
Подобная схема применяется в системах зажигания автомобилей, в блоке
управления лучом электронной трубки в телевизорах и устройствах тестирования
аппаратуры импульсным напряжением.
Рисунок 2.9 - Схема обратноходового однотактного преобразователя
Эта схема имеет при одной и той же выходной мощности самые большие
значения токов силового ключа, следовательно схема используется в
преобразователях небольшой мощности (как правило до 150 Вт).
.4.2
Прямоходовой однотактный преобразователь
Схема прямоходового преобразователя показана на рисунке 2.10. Схема может
использоваться до мощностей несколько КВт.
Особенностью схемы является то, что амплитуда напряжения на первичной
обмотке W1 равна входному напряжению и напряжение на закрытых
ключах тоже рано Uвх и не зависит от индуктивности
рассеяния. Так же максимально-возможный коэффициент заполнения равен 0.5.
Основным недостатком же является то, что работа силового трансформатора
по одностороннему несимметричному циклу значительно увеличивает его габариты.
Рисунок 2.10 - Однотактный DC-DC преобразователь по схеме «косого моста»
.4.3
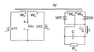
Полумостовой преобразователь
Схема DC-DC преобразователя, работающего по принципу двухтактного и
обычно называемым полумостовым, показана на рисунке 2.11:
Рисунок 2.11 - Полумостовой преобразователь
В данной схеме, использующей два входных источника напряжения Uвх1
и Uвх2, в трансформаторе применяется только одна первичная
обмотка W1. Ключи VT1 и VT2 включаются поочередно на
время tи в каждом полупериоде работы. К точкам а, б схемы
поступает прямоугольное импульсное напряжение, получаемое от вторичных обмоток W21,
W22 и выпрямленное диодами VD1, VD2. Длительность
импульсов регулируется управляющими сигналами на затворах ключей, коэффициент
заполнения D = 2 tи/Т изменяется от 0 до 1. Частота
первой гармоники напряжения, которую необходимо подавлять LC-фильтром, равна
удвоенной частоте работы ключей и трансформатора, что является преимуществом
данной схемы по сравнению с однотактной.
К достоинствам схемы можно отнести следующее:
1) симметричная работа силового трансформатора;
2) частота выпрямленного напряжения в два раза больше частоты работы
преобразователя (у однотактного преобразователя эти две частоты равны),
соответственно уменьшаются затраты на фильтрацию выходного напряжения;
) коэффициент заполнения близок к 1;
) напряжение на первичной обмотке трансформатора равно Eп/2,
следовательно при одной и той же мощности мы получаем один и тот же ток, что и
в прямоходой однотактной схеме.
К недостаткам схемы можно отнести тот факт, что ток ключа в два раза
больше чем у моста.
2.4.4
Двухтактный преобразователь с отводом от средней точки трансформатора
Рассматриваемый далее преобразователь (рисунок 2.12) выполнен по схеме,
в которой все элементы работают симметрично, каждый в своей половине периода.
Часто именно эта схема называется двухтактной. Действительно, за период T
энергия от входного источника дважды передается к LС-фильтру и нагрузке. Каждый
из ключей замкнут в течение интервала tи (импульс) в своем полупериоде.
Рисунок 2.12 - Двухтактный преобразователь с отводом от средней точки
Для данной и других двухтактных схем удобно определять коэффициент
заполнения импульсов D как отношение tи к Т/2.
Следовательно, коэффициенту D=1 соответствует состояние ON
каждого ключа, продолжающееся половину периода. При D = 0 оба ключа
постоянно заперты. В преобразователе может быть использована как однофазная
двухполупериодная схема выпрямления, показанная на рисунке 2.12, так и другая
симметричная схема - мостовая. Явное достоинство двухтактной схемы - общая
точка управления ключами (истоки транзисторов VT1 и VT2 объединены), что
позволяет значительно упростить выходной каскад устройства управления.
Достоинством схемы является то, что напряжение, приложенное к первичной
обмотке W1 равно входному напряжению, а также то, что коэффициент
заполнения стремится к 1, следовательно, при одной и той же мощности ток
силовых ключей в два раза меньше чем у двух предыдущих схем;
Недостатком схемы является то, что напряжения в выходном ключе в два раза
больше входного напряжения, следовательно эта схема используется при
низковольтном входном напряжении питания (40 В).
2.4.5 Мостовой преобразователь
Схема мостового преобразователя представлена ниже на рисунке 2.13.
Принцип её работы заключается в следующем: транзисторы VT1 и VT4 открываются
одновременно подключая первичную обмотку трансформатора к источнику входного
напряжения Uвх. После закрывания VT1 и VT4 и последующего
одновременного открывания VТ2 и VТ3, полярность напряжения на обмотке W1
меняется на противоположенную. Амплитуда напряжения первичной обмотки равна Uвх.
Максимальное напряжение на закрытых транзисторах равно входному.
Рисунок 2.13 - Мостовой преобразователь
Достоинства схемы следующие:
1) коэффициент заполнения стремится к 1;
2) как и двухтактной схемы с отводом от средней точки, амплитуда
напряжения на первичной обмотке W1 равна амплитуде входного
напряжения;
) так же как и у полумостовой схемы, максимальное напряжение на
закрытом транзисторе равно входному напряжению;
) при установке возвратных диодов (между стоком и истоком
транзисторов) индуктивность рассеяния (как и у полумостовой схемы) не вызывает
перенапряжения на транзисторах (вся накопленная в ней энергия отдается обратно
в источник входного напряжения).
2.5
Сравнение рассмотренных типов преобразователей
Проанализировав все достоинства и недостатки наиболее часто применяемых
схем построения преобразователей и выпрямителей, можно прийти к выводу, что в
нашем случае целесообразно использовать две схемы типа «косых моста» в качестве
схемы преобразователя, так как удобно использовать эти схемы при переходе от
однофазного входа к трехфазному. При использовании всех других видов
преобразователей, переключение от однофазного напряжения к трехфазному
затруднительно.
В качестве выпрямителей необходимо использовать мостовые выпрямители, так
как выпрямляемое напряжение велико, обратное напряжение на диодах может
достигать 1000 В, и применение других видов выпрямителей недопустимо.
С учетом того, что динамические процессы отпирания и запирания силовых
транзисторов сопровождаются выделением больших мгновенных мощностей,
целесообразным решением будет - обеспечение режима ZVS (“zero voltage
switching” - переключение при нуле напряжения), что позволит уменьшить потери
на переключение. Этот режим переключения можно обеспечить, установив
параллельно каждому из транзисторов специальные ZVS конденсаторы.
2.6
Основные принципы модуляции
Преобразование сигнала основано на изменении его амплитуды. При этом
ключи использующиеся в преобразователях могут приминать только 2 состояния
«открыто», «закрыто». Таким образом, чтобы получить искомый сигнал необходимо
производить модуляцию сигнала.
Модуляция - процесс изменения одного или нескольких параметров
высокочастотного модулируемого колебания по закону информационного
низкочастотного сообщения (сигнала). В результате спектр управляющего сигнала
переносится в область высоких частот, так как для эффективного вещания в пространство
необходимо, чтобы все приёмо-передающие устройства работали на разных частотах
и "не мешали" друг другу. Это процесс «посадки» информационного
колебания на априорно известную несущую. Передаваемая информация заложена в
управляющем сигнале. Роль переносчика информации выполняет высокочастотное
колебание, называемое несущим. В качестве несущего могут быть использованы
колебания различной формы (прямоугольные, треугольные и т. д.), однако чаще
всего применяются гармонические колебания. В зависимости от того, какой из
параметров несущего колебания изменяется, различают вид модуляции (амплитудная,
частотная, фазовая и др.). Модуляция дискретным сигналом называется цифровой
модуляцией или манипуляцией.
Существует несколько основных типов модуляции:
1) амплитудная модуляция - вид модуляции, при которой изменяемым параметром
несущего сигнала является его амплитуда. Мало подходит для использования в
преобразовательной технике ввиду невозможности изменения амплитуды сигнала на
ключе;
2) частотно-импульсная модуляция преобразует уровни выборок
напряжений в последовательность импульсов, мгновенная частота которых, или
частота повторения, непосредственно связана с величиной напряжений выборок. И
здесь амплитуда всех импульсов одинакова, изменяется только их частота.
) при широтно-импульсной модуляции в качестве несущего
колебания используется периодическая последовательность прямоугольных
импульсов, а информационным параметром, связанным с дискретным модулирующим
сигналом, является длительность этих импульсов. Данный тип преобразования очень
широко применяется в преобразовательной технике, и фактически, стал стандартом;
В данной работе будем используется фазоразностная широтно-импульсная
модуляция. На рисунке 2.14 показана схема преобразователя напряжения, в котором
будет использоваться фазоразностная ШИМ. Основные принципы фазоразностной ШИМ
заключаются в следующем.
Транзисторы VT1 и VT2 открываются поочередно с паузой между импульсами
управления равной времени перезаряда конденсаторов C1 и C2. Управляющие
импульсы транзисторов VT3 и VT4 сдвинуты относительно управляющих импульсов
транзисторов VT1 и VT2 на время равное длительности импульса ШИМ-контроллера,
при этом транзисторы VT3 и VT4 управляются друг относительно друга поочередно,
с паузой равной времени полного перезаряда конденсаторов C3 и C4. Снижение
потерь на выключение достигается за счет уменьшения скорости изменения
напряжения коллектор-эммитер на закрываемом транзисторе. Уменьшение скорости
определяется номиналом конденсаторов C1 - C4 и током в первичной обмотке
трансформатора.
В отличие от мостовой схемы с классическим ШИМ-управлением, когда во
время паузы импульсов ШИМ все силовые транзисторы закрыты, в данном способе
управления во время паузы импульсов ШИМ в открытом состоянии оказываются либо
транзистор и открывшийся диод в одной диагонали, либо транзистор и открывшийся
диод второй диагонали, обеспечивая режим короткого замыкания в диагонали
преобразователя с сохранением реактивной энергии в обмотке трансформатора.
За счет этой энергии обеспечивается перезаряд конденсаторов C1 - C4 и
режим переключения при нуле напряжения.
Рассмотрим работу разрабатываемого преобразователя в режиме
фазоразностной ШИМ.
Частота работы ШИМ контроллера составляет 100 кГц, частота преобразования
преобразователя составляет 50 кГц.
Когда аппарат подключен к трехфазному напряжению, рисунок 2.14, «косые
мосты» включены последовательно. Входное напряжение делится пополам и примерно
равно однофазному.
Рисунок 2.14 - Включение преобразователя от трехфазного входа
Первым открывается транзистор VT1, через промежуток времени равный
длительности импульса открывается транзистор VT3. К первичной обмотке силового
трансформатора прикладывается напряжение отрицательной полярности, а по
величине равное Uвх1.
Через определенный промежуток времени транзистор VT1 закрывается при нуле
напряжения, так как напряжение на емкости подключенной параллельно транзистору
VT1 равно 0, транзистор VT3 при этом открыт. Через небольшой промежуток
времени, равный мертвому времени, откроется транзистор VT2. При этом
открываются диоды VD11 и VD14, обеспечивая путь для протекания тока.
Первичные обмотки «косых мостов» закорочены. Через время равное
длительности импульса открывается транзистор VT4, при этом диоды VD11 и VD14 закрываются,
к другой первичной обмотке силового трансформатора прикладывается напряжение
уже положительной полярности, а по величине равное Uвх2 и равное Uвх1.
Затем транзистор VT2 закрывается при нуле напряжения. Через небольшой
промежуток времени, равный мертвому времени, откроется транзистор VT1. При этом
открываются диоды VD13 и VD12, обеспечивая путь для протекания тока. Первичные
обмотки «косых мостов» закорочены. В дальнейшем эти процессы повторяются.
Графики управляющих импульсов показаны на рисунке 2.15.
При подключении разрабатываемого источника питания к однофазному входу
«косые мосты» включаются параллельно. Схема включения показана на рисунке 2.16.
Процесс подачи управляющих импульсов идентичен процессу, описанному выше.
Рисунок 2.15 - Графики управляющих импульсов
Рисунок 2.16 - Включение преобразователя от однофазного входа
3. Выбор
структурной и принципиальной схемы преобразователя
В связи с тем, что для управления линейным двигателем постоянного тока
необходимо обеспечить два независимых регулируемых выхода, то в данном проекте
разработано два идентичных источника питания, которые расположены в одном
корпусе изделия.
Два раздельных источника питания необходимы для того, чтобы обеспечить
одновременно разные уровни напряжения и тока для якорной обмотки двигателя и
для обмотки возбуждения.
Например, на обмотке возбуждения необходимо иметь 300 В и 10 А, в то же
время на якорной обмотке необходимо иметь 400 В 20 А.
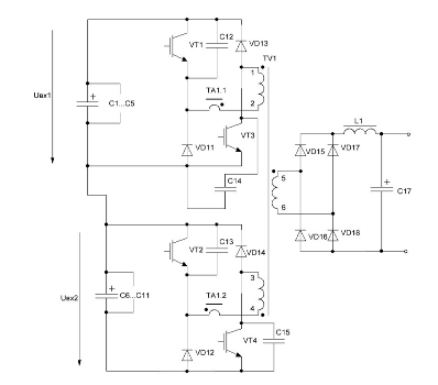
На рисунке 3.1 показана структурная схема такого решения. В дальнейшем
будет описываться лишь один источник, предполагая, что для второго источника
питания будут произведены те же самые действия.
Рисунок 3.1 - Структурная схема разрабатываемого изделия
Силовой тракт преобразователя состоит из мостового выпрямителя, входного
емкостного фильтра, преобразователя напряжения, трансформатора, выходного
выпрямителя и выходного фильтра.
Схема управления преобразователем состоит из ШИМ-контроллера, драйверов
затвора силовыми ключами, схемы обратной связи, схемы коммутации контактами
реле, а также схемы регулировки выходных параметров.
В структурной схеме также предусмотрены устройства защиты: термозащита,
защита по току, устройство ограничения перенапряжений, устройство ограничения
пускового тока, а также автоматические выключатели и пускатели.
Необходимо использовать вторичный источник питания, обеспечивающий
необходимые урони напряжения для питания твердотельных элементов.
Необходимо контролировать выходные параметры преобразователя: ток и
напряжение, для чего на выходе преобразователя устанавливаются амперметр и
вольтметр. Вольтметр необходимо включать параллельно выходу преобразователя,
амперметр включается последовательно с выходными клеммами.
Рассмотрим перечисленные блоки отдельно.
3.1
Силовой тракт преобразователя
Структурная схема силового тракта преобразователя показана на рисунке
3.2. Рассмотрим блоки силового тракта преобразователя.
Рисунок 3.2 - Структурная схема силового тракта преобразователя
3.1.1
Мостовой выпрямитель и входной фильтр
Выпрямитель предназначен для преобразования сетевого переменного
напряжения в постоянное. Так как необходимо обеспечить на выходе
преобразователя достаточно большую мощность, то следует выбрать в качестве
выпрямителя мостовой выпрямитель.
Так как разрабатываемый преобразователь подключается к сети, как через
трехфазный вход, так и через однофазный, то необходимо использовать два моста:
один для выпрямления трехфазного напряжения, один для однофазного напряжения.
Входной фильтр представляет собой набор электролитических конденсаторов
большой емкости, сглаживающих пульсации выпрямленного напряжения.
3.1.2
Преобразователь постоянного напряжения
В данном проекте в качестве преобразователя используется два
преобразователя, выполненные по топологии «косого моста». Причем две эти схемы
подключаются либо последовательно, либо параллельно. Это необходимая мера, так
как на вход преобразователя может поступать либо трехфазное напряжение, либо
однофазное.
Соответственно при подаче на вход преобразователя трехфазного напряжения
два «косых моста» включаются последовательно.
На вход каждого «косого моста» в этом случае подается половина
выпрямленного трехфазного напряжения, которое чуть меньше однофазного
напряжения.
При подаче однофазного напряжения на вход преобразователя, мосты
включаются параллельно, на вход каждого «косого моста» в этом случае подается
однофазное выпрямленное напряжение.
Таким образом, можно сделать вывод, что каждый «косой мост» работает на
напряжение меньшее или равное однофазному.
Как было сказано выше, преобразователь работает в режиме фазоразностной
широтно-импульсной модуляции.
3.1.3 Трансформатор, выходные выпрямитель и фильтр
Силовой трансформатор предназначен для преобразования импульсного
напряжения одного уровня в импульсное напряжение другого уровня. Трансформатор
имеет две первичных обмотки, включенные в диагонали «косых мостов» и одну
вторичную.
Выходной выпрямитель необходим для того, чтобы выпрямить напряжение после
трансформатора.
Используется схема мостового выпрямителя, так как обратное напряжение
прикладываемое, к ключам велико и может составлять около 700 В.
Выходной фильтр представляет собой LC-фильтр. Выходной дроссель
предназначен для стабилизации тока на выходе источника питания. Выходная
емкость представляет собой набор конденсаторов и служит для сглаживания
пульсаций выходного напряжения источника питания.
Силовой тракт показан на рисунке 3.3.
3.2 Каналы
управления преобразователем
Как уже было сказано, схема управления преобразователем состоит из
ШИМ-контроллера, драйверов затвора силовыми ключами, схемы обратной связи,
схемы коммутации контактами реле, а также схемы регулировки выходных
параметров.
Управление передачей мощности в нагрузку осуществляет ШИМ-контроллер. С
увеличением ширины импульса на выход аппарата поступает большая мощность. На
один из входов ШИМ-контроллера поступает сигнал обратной связи.
Контролируется выходное напряжение и ток.
В цепи обратной связи напряжение с выхода преобразователя подается на
вход усилителя ошибки через делитель, после чего усиленное напряжение ошибки
попадает на вход компаратора ШИМ.
Далее формируются импульсы ШИМ, которые поступают на драйверы силовых
ключей.
Рисунок 3.3 - Силовой тракт преобразователя
Драйверы силовых ключей предназначены для управления затворами
транзисторов. В данном проекте используются драйверы с оптической
гальванической развязкой.
Схема регулировки выходных параметров представляет собой два регулируемых
сопротивления, которые подключаются к ШИМ-контроллеру. Первое сопротивление
включается в цепь делителя напряжения с выхода преобразователя. При изменении
этого сопротивления меняется опорное напряжение усилителя ошибки.
Соответственно меняется уровень напряжения на выходе преобразователя. Второе
сопротивление включается непосредственно в цепь обвязки ШИМ-контроллера в цепь
регулировки по току. При изменении этого сопротивления изменяется ток на выходе
преобразователя.
Устройство коммутации представляет собой силовые контакты и
программируемый микроконтроллер, который управляет данными контактами.
Рассмотрим логику его работы.
На передней панели разрабатываемого источника питания расположен
механический тумблер «Сеть», при помощи которого осуществляется включение
аппарата в работу, причем от необходимого входа, а также переключение вида
напряжения. У тумблера имеется три положения. Среднее - «0», и два крайних
положения - «380» и «220». Положение тумблера в состоянии работы от трехфазного
напряжения ( на корпусе прибора тумблер переведен в положение «380 В»)
соответствует замкнутому состоянию кнопки KM1.1 на принципиальной схеме
(рисунок 3.4).
Положение тумблера в состоянии работы от однофазного напряжения (на
корпусе прибора тумблер переведен в положение «220 В») соответствует замкнутому
состоянию кнопки KM1.2 на принципиальной схеме (рисунок 3.4).
Выключенное состояние аппарата (на корпусе прибора тумблер переведен в
положение «0») соответствует разомкнутому состоянию кнопок KM1.1 и KM1.2 на
принципиальной схеме (рисунок 3.4).
Как уже было сказано, при переключении тумблера замыкается либо кнопка
KM1.1 либо KM1.2
Также при переключении данного тумблера подается сигнал о переключении на
микроконтроллер. После этого микроконтроллер размыкает контакты K4, только
после того как разомкнулись контакты K4, меняют свое положение контакты K3, то
есть они либо переходят в положение 1 и 2, либо в положение 3 и 4. После этого
контроллер меряет напряжение на контактах K3 в точках 5 и 6. Если оно
соответствует тому напряжению, которое должно быть на них после переключения
тумблера, то переключаются контакты K6. После того, как переключились контакты
K6, замкнутся контакты K4. Контакты K3, K4, K6 показаны на рисунке 3.3.
Возможно ошибочное переключение тумблера. Например, при подключении
преобразователя к трехфазному напряжению, тумблер включен на однофазное
напряжение или наоборот, либо преобразователь подключен сразу к трехфазному и
однофазному напряжению. В таком случае работа преобразователя блокируется,
размыкаются аварийные контакты K1, K2 и контакты K4. Как только положение
тумблера будет соответствовать напряжению, приложенному к входу,
микроконтроллер замкнет контакты K1, K2 и K4, начинается нормальный режим
работы преобразователя. Аварийные контакты SA и SB показаны на рисунке 3.4.
3.3
Устройства защиты преобразователя
В качестве защитных устройств в разрабатываемом преобразователе
предусмотрены следующие: термозащита, защита по току, устройство ограничения
перенапряжений, устройство ограничения пускового тока, а также автоматические
выключатели и пускатели.
3.3.1
Автоматические выключатели и пускатели
Автоматические выключатели QF1 и QF2 предназначены для защиты от токов
короткого замыкания.
При работе от трехфазного входа при замыкании кнопки KM1.1 однофазное
напряжение попадает на катушку пускателя K1, замыкаются силовые контакты K1, и
трехфазное напряжение поступает на вход трехфазного мостового выпрямителя.
При работе от однофазного входа при замыкании кнопки KM1.2 однофазное
напряжение попадает на катушку пускателя K2, замыкаются силовые контакты K2, и
однофазное напряжение поступает на вход трехфазного мостового выпрямителя.
Пускатель необходим для обеспечения безопасности, так как только при его
срабатывании напряжение подается в силовую часть преобразователя.
Таким образом осуществляется еще одна ступень защиты от короткого
замыкания, которое может возникнуть при неправильном переключении контактов.
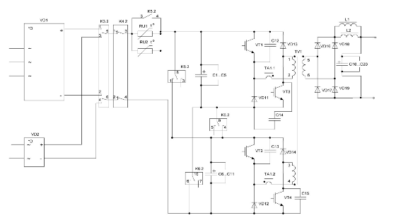
Схема защиты показана на рисунке 3.4.
Рисунок 3.4 - Защитные устройства источника питания
3.3.2
Защита по току и устройство ограничения пускового тока
Защита по току представляет собой цепь включенную в обвязку
ШИМ-контроллера. В диагонали «косых мостов» включены первичные обмотки
трансформаторов тока. Ток в первичной обмотке трансформатора тока преобразуется
через вторичную обмотку трансформатора и делитель в напряжение, которое
поступает на вход ШИМ-контроллера «CS». Напряжение на этом входе не должно
превышать величину 2 В.
При включении источника питания могут возникать большие токи заряда
емкостей входного фильтра. При таких токах могут выходить из строя емкости и
диодные мосты. Для их защиты используются термисторы. Они и предназначены для
ограничения пускового тока. В цепь может включаться как один, так и несколько
параллельно включенных термисторов.
При протекании через термистор тока выше определенного, резко возрастает
его сопротивление, это приводит к ограничению пускового тока и после того, как
ток примет допустимое значение термисторы закорачиваются контактом K5,
управляемым при помощи микроконтроллера устройства коммутации.
3.4
Вторичный источник питания
Для обеспечения работы твердотельных элементов используется вторичный
источник питания, преобразующий входное трехфазное и однофазное переменное
напряжение в постоянное напряжение заданного уровня. В данном устройстве
необходимы напряжения +15 В и +5 В, а также иметь 4 раздельных канала +15 В и -
15 В. Это обеспечивается готовым преобразователем, выполненным по
обратноходовой схеме диапазон входных напряжений, которого лежит от 100 В до
380 В.
4. Расчет
и выбор элементов схемы
4.1 Расчет
входных выпрямителей
При подключении разрабатываемого источника питания к трехфазному входу,
диапазон входного напряжения составляет 380 В
15%, что соответствует диапазону
напряжений 323
437 В.
Амплитудные значения для данного диапазона напряжений составят:
=457
В
=618
В
Обратное напряжение, прикладываемое к диоду равно:обрmax =
=775 В,
Где Uобрmax - максимальное обратное напряжение, прикладываемое к каждому
диоду.
Рассчитаем максимальный ток, протекающий через каждый диод. Данный расчет
проведем при минимальном напряжении, прикладываемому к диоду, то есть Uсетиmin
= 460 В. Зададимся пульсацией напряжения после выпрямления в 60 В, то есть
Uн = 60 В.
нсрmin1 = Uсетиmin -
= 430 В,
Где Uнсрmin1 - среднее выпрямленное напряжение при минимальном входном
напряжении, при подключении источника питания к трехфазному входу.
Для расчета максимального тока протекающего через диоды необходимо знать
потребляемую мощность разрабатываемого источника питания.
Pпот =
, (4.1)
где Pпот - максимальная потребляеиая мощность преобразователем, вых -
максимальная выходная мощность преобразователя,
- КПД преобразователя.вых = Uвыхmax
= 400
= 8000 Вт, гдевыхmax - максимальное
выходное напряжение разрабатываемого источника питания,выхmax - максимальный
выходной ток.
Зададимся КПД преобразователя и будем считать, что оно составляет 0.9, то
есть
.
Подставим полученные значения в (1.1), получимпот =
Вт.н1 =
А,
где Iн1 - максимальный ток, протекающий через диодный мост при
подключении источника питания к трехфазному входу.
=
=
= 7 А,
где: Ivd1 - максимальный ток, протекающий через каждый диод, при
подключении источника питания к трехфазному входу.
Зная максимальное обратное напряжение диодов и максимальный ток,
протекающий через диод, выбираем диодный мост фирмы Vishay марки 26MT80,
рассчитанный на ток 25А и напряжение 800В.
При подключении разрабатываемого источника питания к однофазному входу,
диапазон входного напряжения составляет 220 В
15%, что соответствует диапазону
напряжений 187
253 В.
Амплитудные значения для данного диапазона напряжений составят:
= 265
В,
= 357
В
Обратное напряжение, прикладываемое к диоду равно:обрmax =
= 450 В, гдеобрmax - максимальное
обратное напряжение, прикладываемое к каждому диоду.
Рассчитаем максимальный ток, протекающий через каждый диод. Данный расчет
проведем при минимальном напряжении, прикладываемому к диоду, то есть Uсетиmin
= 270 В. Зададимся пульсацией напряжения после выпрямления в 60 В, то есть
Uн = 60 В. Расчет проведем по
методике описанной выше, получим нсрmin2 = 250 В,н2 = 38 А,
где Uнсрmin2 - среднее выпрямленное напряжение при минимальном входном
напряжении при подключении источника питания к однофазному входу,
Iн2 - максимальный ток протекающий через диодный мост при подключении
источника питания к однофазному входу.
=
=
= 19 А,
где Ivd2 - максимальный ток, протекающий через каждый диод при
подключении источника питания к однофазному входу.
Зная максимальное обратное напряжение, прикладываемое к диоду и
максимальный ток, протекающий через диод, выбираем диодный мост фирмы Vishay
марки PB5006 на ток 45А и напряжение 600В.
4.2 Расчет емкости входного фильтра
Расчет будем производить для режима при подключении источника питания к
однофазному входу, так как этот режим более жесткий для емкости, чем при
подключении источника питания к трехфазному входу.
Для выбора конденсаторов нужно найти действующее значение тока
протекающего через них.
Расчет будем производить при следующих допущениях:
1) считаем, что емкость разряжается в течение времени 10 мс;
2) также считаем, что емкость разряжается источником постоянного тока 38
А.
Тогда максимальный ток, протекающий через емкость Icmax равен 38 А.
Зададимся пульсациями на емкости
и будем считать, что они составляют
60 В,
= 60 В.
Из курса теоретических основ электротехники известно, что
=
, (4.2)
где ic - мгновенное значение тока протекающего через емкость;
- производная напряжения на емкости по времени.
Тогда для промежутка времени равного 10 мс, можно считать, что
ic = Icmax = C
, (4.3)
где C - емкость конденсатора.
Из (4.3) получим: =
мкФ
Найдем время t1, при котором выпрямленный ток, принимает значение равное
0. В этот момент ток, протекающий через емкость, принимает максимальное
отрицательное значение. В момент t1 закрываются диоды, начинает разряжаться
емкость.
Время t1 показано на рисунке 4.1.
Рисунок 4.1 - Графики тока и напряжения на емкости
Рисунок 4.2 - Схема для расчет емкости входного выпрямителя
Из схемы, показанной на рисунке 4.2, видно, что iвып = iс +iн. С нулевого
момента времени до момента t1, напряжение на емкости примерно равно входному
напряжению.
Определим мгновенное значение тока через емкость:
(t) = C
, (4.3)
где
- круговая частота сети;- время;
- производная входного напряжения по времени.
Пользуясь формулой (4.3) определим значение тока через емкость в момент
времени равный t1.
В момент времени t1, выпрямленный ток равен 0, а значит значение тока
протекающего через емкость равно значению ток нагрузки по абсолютному значению.
Тогда
(t1) = C
=
, (4.4)
где Rн - сопротивление нагрузки.
н =
Ом,
где Uнmin - минимальное напряжение на нагрузке;нmax - максимальный ток
через нагрузку.
Разделим в выражении (4.4) обе части на cos(
, получим:
(4.5)
Выразим t1 из (4.5), получим:
мс,
В момент времени t2 входное напряжение сравняется с напряжением на
емкости и откроются диоды.
Найдем момент времени t2. Для интервала времени от t1 до t2 напряжение на
емкости спадает по экспоненциальному закону:
(t) = uc(t1)
(4.6)
В момент времени t2:
(4.7)
Подставим числовые значения в выражение (4.7):
Методом итераций находим, что t2 = 13 мс.
Определим время от начала полупериода до момента, когда открываются
диоды:= t2 -
= 13 -
= 3 мс
Найдем действующее значение тока, протекающего через емкость:
(4.8)
Подставив числа в (4.8) получим Ic = 86.3 А.
Используя данные фирмы EPCOS, выбираем 5 конденсаторов, установленных в
параллель для одного «косого моста», B43515A4278M000 на напряжение 350 В на ток
18.3 А емкостью 2700 мкФ.
Рассчитаем количество термисторов необходимых для обеспечения плавного
заряда емкости. Расчет будем проводить по формуле предложенной фирмой EPCOS
[21]:
, где (4.9)
- количество термисторов;
С - емкость защищаемых конденсаторов;- минимальное напряжение,
прикладываемое к емкости;- справочный коэффициент, который приводится для
каждого термистора;- справочный коэффициент, который приводится для каждого термистора;-
максимальная температура среды, где будет находиться конденсатор.
Для термистора B5910 Cth = 2,3 Дж/К , Tref = 130 °C.
Подставим значения в формулу (4.9):
Необходимо использовать два термистора. Будем использовать термисторы
марки B5910.
4.3 Расчет
коэффициента трансформации силового трансформатора
Рисунок 4.3 - Выходная часть преобразователя

В,
где U1 - напряжение на выходе выпрямителя;вых - напряжение на выходе
преобразователя;
- коэффициент заполнения.
С учетом потерь напряжения в диодах, напряжение на вторичной обмотке U5,6
примем равным 447 В.
,2min = Uвхmin - 2Uvt1,vt2 = 230 - 5 =225 В,
где U1,2min - минимальное напряжение на первичных обмотках
трансформатора;вхmin - минимальное входное напряжение;,vt2 - напряжение
насыщения транзистора коллектор-эммитер.=
, где- коэффициент трансформации.
4.4 Расчет
силового трансформатора
Рассчитаем площадь меди в трансформаторе:
меди = kз
окна, (4.10)
где Sмеди - площадь меди в трансформаторе;з - коэффициент заполнения
медью;
Sокна - площадь «окна» в трансформаторе.
меди = Sмеди1,2 + Sмеди3,4 + Sмеди5,6 (4.11)
меди1,2 + Sмеди3,4 - площадь меди в первичной обмотке;меди5,6 - площадь
меди во вторичной обмотке.
меди1,2 = Sмеди3,4 = W1,2S1, где (4.12)
,2 - количество витков в первичной обмотке.
меди5,6= W5,6S2, где (4.13)
,6 - количество витков во вторичной обмотке.
=
, (4.14)
где S - диаметр одного вика меди;- действующее значение тока в обмотке;-
плотность тока.
Используя (4.12), (4.13), (4.14), получим:
меди = 2W1,2
(4.15),2 =n W5,6, где (4.16)
- коэффициент трансформации трансформатора.,6 =
Используя (4.15), (4.16), получим:
меди = 2
(4.17)вх =
, где (4.18)
- магнитный поток, пронизывающий сердечник трансформатора;
- магнитная индукция в сердечнике;- сечение сердечника
трансформатора;- частота преобразования;вх - входное напряжение;имп - время
импульса.
Из (4.19) получим:
,2 =
(4.19)
Возьмем Uвх и tимп максимально возможными.импmax = 0.9T
,2 =
(4.20)
Используя (4.17) и (4.20), получим
меди =
(4.21)
Найдем действующие значения токов в первичной и вторичной обмотках
трансформатора.
Рисунок 4.4 - Графики тока в первичной и вторичной обмотках
трансформатора
I1 =
, (4.22)
где I1 - действующее значение тока в первичной обмотке;(t) - мгновенное
значение тока в первичной обмотке;- период следования импульсов;max -
максимальный ток в первичной обмотке трансформатора.
=
, где (4.23)
- действующее значение тока во вторичной обмотке;(t) - мгновенное
значение тока во вторичной обмотке;max - максимальный ток в вторичной обмотке
трансформатора.
Используя (4.21), (4.22) (4.23), получим:
меди =
меди =
(4.24)
Используя (4.10) и (4.24), получим:
окна =
окна =
(4.25)max =
=
А (4.26)
Зададимся следующими значениями:
;
;
; = 5 А/мм2 ;з = 0.25 (4.27).
Подставим в (4.25) значения из (4.26) и (4.27), получим:окна =
мм4
Используя данные фирмы EPCOS [20], выберем феррит марки UU93/152/30, у
которого «площадь окна» составляет 3624 мм2 и площадь сердечника
составляет 840 мм2.
4.5 Расчет
индуктивности выходного дросселя
Определим пульсацию тока на выходе при минимальном коэффициенте
заполнения
.
Минимальный коэффициент заполнения определим при максимальном токе
нагрузки и максимальном входном напряжении.
вхmax = 360 В,2max = Uвхmax - 2Uvt1,vt2нас = 360 - 4 = 356 В,6max =
Вmax = U5,6max - 2Uvdпр = 712 - 2 =
710 В, где
пр - прямое падение напряжения на открытых диодах.
Напряжение на индуктивности определим по формуле:
= L
, (4.28)
где L - индуктивность выходного дросселя;
- пульсации тока на выходе;
Промежуток времени возьмем равным tимпmin.
Из (4.28) получим:
= U1max - Uн = 710 - 400 =310 В
Аимпmin =
мкс=
мкГн
Определим материал и его характеристики для сердечника. Реализуем это с
помощью программы, предлагаемой фирмой Magnetics. Результат моделирования
показан на рисунке 4.5.
Задав необходимые параметры, получаем марку сердечника и его параметры.
Марка используемого сердечника 58083-А2. Сердечник выполнен из материала «high
flux».
Таких сердечников необходимо использовать четыре, сложенных в один стек..
Рисунок 4.5 - Интерфейс программы для расчета параметров сердечника
силового дросселя
Количество витков медного провода диаметром 2 мм2 равно 45, коэффициент
заполнения медью 0.24
Использовать будем два дросселя, включенных параллельно. Это позволяет
уменьшить ток в каждом дросселе, уменьшить число витков, а также уменьшить
перегрев дросселя.
4.6 Расчет
и выбор силовых ключей преобразователя
Через силовые транзисторы может протекать максимальный ток в 40 А.
Максимальное прикладываемое напряжение 360 В.Необходимо выбирать диоды с
быстрым восстановлением.
Исходя из этих требований выбираем 4 транзистора марки FGH40N60SF на ток
40 А и 600 В. По такому же принципу выберем рекуперационные диоды на 60 А и 600
В марки VS-60APU06PbF.
Подбираем емкости для возможности переключения при нуле напряжения.
Определяем динамические потери энергии в транзисторах. Выбираем
конденсаторы емкостью 4.7 нФ на напряжение 600 В.
Через диоды выходного выпрямителя протекает максимальный ток 20 А,
максимальное прикладываемое обратное напряжение 700 В. Выбирать нужно диоды с
быстрым восстановлением. Выбираем диоды на 20 А и 800 В марки VS-20ETF8PbF.
5.
Разработка монтажа элементов источника питания
При разработке проектируемого источника питания необходимо разработать
печатную плату. Это нужно для последующей реализации проектируемого образца в
производстве.
Произведем разработку печатной платы для силового тракта преобразователя.
Разработку печатной платы будем осуществлять в программе P-Cad PCB 2006.
В настройках элементов проверить, сопоставлены ли графические обозначения
элементов схемы с их видом на плате. Если они по каким-то причинам не связаны,
то выполнить сопоставление вручную. После этого через редактор схем создать
файл с перечнем элементов и порядком их соединения.
Далее, открыв данный файл программой P-CAD PCB, начертить границы платы,
расположить элементы схемы и по линиям связи элементов обозначить
соединительные дорожки. В результате получен макет печатной платы и сборочный
чертеж платы
6.
Описание конструкции
На внешней панели разрабатываемого источника питания расположен
механический тумблер, включающий в работу источник питания. При помощи данного
тумблера также осуществляется переключение режима работы источника питания. То
есть у тумблера есть три положения: «0», «220», «380». Каждому положению
соответствует своя схема работы источника питания.
Положение тумблера в состоянии работы от трехфазного напряжения ( на
корпусе прибора тумблер переведен в положение «380 В») соответствует замкнутому
состоянию кнопки KM1.1 на принципиальной схеме (рисунок 3.4).
Положение тумблера в состоянии работы от однофазного напряжения (на
корпусе прибора тумблер переведен в положение «220 В») соответствует замкнутому
состоянию кнопки KM1.2 на принципиальной схеме (рисунок 3.4).
Выключенное состояние аппарата (на корпусе прибора тумблер переведен в
положение «0») соответствует разомкнутому состоянию кнопок KM1.1 и KM1.2 на
принципиальной схеме (рисунок 3.4).
Как уже было сказано, при переключении тумблера замыкается либо кнопка KM1.1
либо KM1.2
Возможно ошибочное переключение тумблера. Например, при подключении
преобразователя к трехфазному напряжению, тумблер включен на однофазное
напряжение или наоборот, либо преобразователь подключен сразу к трехфазному и
однофазному напряжению. В таком случае работа преобразователя блокируется,
размыкаются аварийные контакты. Как только положение тумблера будет
соответствовать напряжению, приложенному к входу, микроконтроллер замкнет
разомкнутые контакты, начинается нормальный режим работы преобразователя.
На передней панели также расположены приборы для визуального контроля за
выходными параметрами на выходе источника питания: два амперметра и два
вольтметра. Соответственно, при помощи данных приборов можно увидеть ток и
напряжение на выходе источника питания.
Под каждым прибором измерения располагается регулятор - переменное
сопротивление, встроенное в цепь управления источником питания. При помощи
изменения этих сопротивлений реализуется регулировка выходных параметров:
напряжения и тока на выходе источника питания..
На передней панели разрабатываемого источника питания расположены две
силовых розетки: трехфазная и однофазная, к которым подключаются силовые кабели
питания источника.
На задней панели расположены два силовых разъема для подключения к
разрабатываемому источнику питаемых объектов. Например, это могут быть якорная
обмотка и обмотка возбуждения линейного двигателя постоянного тока.
На боковых панелях предусмотрены жалюзи при помощи, которых реализуется
естественное охлаждение. Также предусмотрено принудительное охлаждение
элементов при помощи вентиляторов.
Разрабатываемый источник питания имеет ст6епень защиты IP22, что
обеспечивает защиту от прикосновения пальцев к токоведущим частям. защиту от
попадания водяных капель под углом в 15 градусов.
7.
Экономическая часть
В последние годы все большее распространение получает электропривод. Это
связано с особенностями электрической энергии - возможностью передавать ее на
любые расстояния, постоянной готовностью к использованию, возможностью
преобразования в другие виды энергии.
В данном проекте разрабатывается элемент управления для одного из звеньев
электропривода - источник питания для управления линейным двигателем
постоянного тока.
На рынке преобразователей энергии можно найти похожие устройства -
источники питания. Но те в свою очередь имеют ряд недостатков, которые не
удовлетворяют заданным требованиям:
1) имеющиеся источники питания являются очень дорогими устройствами, и их
цена не устраивает заказчика;
2) имеются дешевые образцы, но те существенно проигрывают в
массогабаритах;
) имеющиеся источники питания могут подключаться к трехфазной сети
либо через однофазный вход, либо через трехфазный вход. Это может привести к
тому, что необходимо будет прокладывать в заданном помещении новый кабель, что
приведет к неоправданным расходам;
) у имеющихся образцов один независимый выход. Для используемого
линейного двигателя постоянного тока это не приемлемо, так как необходимо иметь
два независимых регулируемых выхода.
В связи с вышеперечисленным необходимо создать источник питания, который
будет удовлетворять всем изложенным требованиям, то есть данное изделие будет
надежно в эксплуатации, будет иметь приемлемую цену и массогабариты, а также в
нем будут обеспечены все необходимые технические характеристики.
Также в разрабатываемом образце будет использоваться универсальный вход,
то есть источник питания может подключаться к трехфазной сети и через
однофазный вход, и через трехфазный вход как.
Экономический анализ проекта будем проводить на основании [16].
.1
Составление ленточного графика
На современном этапе развития техники одной из важнейших задач является
сокращение продолжительности цикла «исследование-производство» и, прежде всего,
его наиболее сложной части - подготовки производства.
Успешное решение сложного комплекса задач возможно лишь при четкой увязке
всех работ по времени, исполнителям, ресурсам и координации действий всех
подразделений. Для этого на предприятии должна быть создана эффективная система
планирования подготовки производства.
Для того чтобы наиболее полно составить план, необходимо этапы
максимально детализировать, выбрать такое направление для воздействия на ход
подготовки производства, чтобы весь комплекс работ был выполнен в кратчайшие
сроки и с минимальными затратами. План должен отражать те стороны выполняемых
работ, которые являются существенными в отношении достижения конечных целей.
Разработка планов подготовки производства осуществляется с использованием
различных моделей, основными из которых являются ленточные графики.
Ленточный график процесса подготовки производства - это его графическая модель с
указанием перечня и организационно-экономических характеристик всех работ,
сроков и последовательности их исполнения, отражаемых совокупностью
упорядоченных во времени горизонтальных линий.
Достоинствами ленточного графика являются простота, наглядность,
возможность отображения содержания и многих организационно-экономических
характеристик работ.
Календарный план разработки должен быть составлен так, чтобы весь комплекс
работ был выполнен в короткие сроки и с минимальными затратами.
Традиционные методы планирования производства предполагают использование
в таком случае простейших моделей, таких как ленточный график, представляющий
собой таблицу, где перечислены наименования видов работ, должности
исполнителей, длительность исполнения каждого вида работ (таблица 7.1).
Таблица 7.1 - Распределение сроков выполнения работ по этапам проекта
|
№
|
Наименование этапов работ
|
Исполнители
|
Продолжительность дней
|
|
1
|
Разработка, согласование
технического задания
|
Руководитель,
инженер-конструктор
|
3
|
|
2
|
Изучение технического
задания
|
Инженер-конструктор
|
5
|
|
3
|
Сбор нормативных документов
и литературы
|
Руководитель,
Инженер-конструктор
|
5
|
|
4
|
Изучение литературы и
информационных источников
|
Инженер-конструктор
|
20
|
|
5
|
Выбор функциональной схемы
устройства
|
Инженер-конструктор
|
3
|
|
6
|
Описание схемы
электрической принципиальной
|
Инженер-конструктор
|
5
|
|
7
|
Расчет узлов принципиальной
схемы
|
Инженер-конструктор
|
14
|
|
8
|
Расчет надежности
устройства
|
Инженер-конструктор
|
7
|
|
9
|
Разработка конструкции
|
Инженер-конструктор
|
7
|
|
10
|
Оформление конструкторской
документации
|
Инженер-конструктор
|
7
|
|
11
|
Сдача работы заказчику
|
Руководитель
|
2
|
|
Итого
|
|
78
|
Как видно из таблицы 7.1, общее время разработки составило 78 дней. Время
работы конкретных исполнителей (инженер-конструктор и руководитель) составило
78 и 8 дней соответственно.
Исходя из данных, приведённых в таблице 7.1, построим ленточный график,
изображённый на рисунке 7.1.
Рисунок 4.6 - Ленточный график
7.2
Составление сметы затрат на разработку
Затраты на разработку группируются в соответствии с их экономическим
содержанием по следующим элементам:
- материальные затраты;
- затраты на оплату труда;
- амортизация основных фондов;
- прочие затраты.
Материальные затраты: Величина затрат на материалы определяется на основании
прейскуранта цен, приведённого в таблице 7.2.
Таблица 7.2 - Затраты на материалы
|
Наименование
|
Единица измерения
|
Количество
|
Цена, руб
|
Сумма, руб
|
|
Бумага для принтера
|
Пачка
|
1
|
200
|
220
|
|
Картридж для принтера
|
Штука
|
1
|
1200
|
1200
|
|
Флеш-накопитель
|
Штука
|
1
|
900
|
900
|
|
Карандаш
|
Штука
|
1
|
15
|
15
|
|
Ручка
|
Штука
|
1
|
25
|
25
|
|
Ластик
|
Штука
|
1
|
15
|
15
|
|
Компакт диск CD-R
|
Штука
|
1
|
25
|
25
|
|
Итого
|
|
|
|
2400
|
Затраты на оплату труда: Затраты на оплату труда начисляются исходя из ставки
разработчика и времени затрачиваемого на выполнение работы. Месячный оклад
руководителя (доцент кафедры АИТП РГРТУ) составляет 12000 рублей, исполнителя
(инженер-конструктор 2 категории) - 9000 рублей.
Так как конструктор и руководитель работает по 5 дней в неделю, то в
среднем общее число рабочих дней в месяце равно 22. Таким образом, исходя из
затрат времени на разработку (руководитель - 8 дней, инженер-конструктор - 78
дня), заработная плата равна:
Руководителя:
руб.
Инженера:
руб.
Общий фонд оплаты труда составит:
руб.
Общие прямые затраты. Прямые затраты будут равны:
руб.
Прочие расходы. В состав прочих расходов можно включить страховые взносы,
которые на данный момент составляют 30% от величины фонда оплаты труда.
руб.
Остальные прочие расходы, отнесённые к величине общих прямых затрат,
составят 10% и будут равны:
руб.
Все прочие расходы в итоге составят:
руб.
Общие затраты на разработку. Общие затраты на разработку
составили:
руб.
Все вышеуказанные расходы сведены в таблицу 7.3.
Таблица 7.3 - Затраты на разработку
|
Наименование
калькуляционных статей расходов
|
Сумма,руб.
|
Удельный вес, %
|
|
Материальные затраты, Зм
|
2400
|
4,63
|
|
Прочие расходы, Зн
|
10272,12
|
25,33
|
|
Затраты на заработную
плату, Фзп
|
22090,66
|
70,04
|
|
Общие затраты, З
|
35676,02
|
100,00
|
Приведённые в таблице 7.3 данные изображены в виде круговой диаграммы на
рисунке 4.7
Рисунок 4.7 - Затраты на разработку
Расчёт себестоимости изделия. Целями совершенствования действующих
технологических процессов и проектирования новых изделий являются снижение
расходов материалов, энергии, затрат живого труда и повышение качества
продукции.
Обобщающим показателем расходов на производство изделия является
себестоимость.
Расчет себестоимости по статьям должен производиться с учетом положений о
калькуляции продукции (работ, услуг) и процентов косвенных расходов.
Себестоимость включает в себя затраты по следующим статьям:
) сырье и основные материалы;
2) покупные комплектующие и полуфабрикаты;
) основная заработная плата основных производственных рабочих;
) дополнительная заработная плата основных производственных
рабочих;
) страховые взносы;
) топливо для технологических целей;
) энергия для технологических целей;
) расходы на содержание и эксплуатацию оборудования;
) расходы на освоение новой продукции;
) общецеховые расходы;
) потери от брака;
) общезаводские расходы;
) прочие производственные расходы;
) внепроизводственные расходы.
Произведём расчёт себестоимости оборудования.
Следует сказать, что в корпусе разрабатываемого изделия будет находиться
два идентичных разрабатываемых преобразователя. Рассчитаем себестоимость
оборудования для одного преобразователя.
Таблица 7.4 - Затраты на материалы и комплектующие
|
Наименование
|
Кол, шт.
|
Сумма, руб.
|
|
Варисторы
|
4
|
800
|
|
Выключатели автоматические
|
2
|
300
|
|
Диоды
|
26
|
3358
|
|
Конденсаторы
|
33
|
6240
|
|
Термисторы
|
2
|
387
|
|
Микросхемы
|
7
|
2147
|
|
Реле
|
8
|
1734
|
|
Дроссель силовой
|
1
|
800
|
|
Резисторы переменые
|
17
|
200
|
|
Транзисторы силовые
|
4
|
587
|
|
Трансформатор силовой
|
1
|
1251
|
|
Трансформатор тока
|
1
|
1581
|
|
Тумблер
|
1
|
25
|
|
Пускатели магнитные
|
2
|
2003
|
|
Итого
|
|
21413
|
Как видно из таблицы 7.4, затраты на материалы и комплектующие для
разработанных в данном дипломном проекте блоков устройства составили 21413
рублей. Это примерно половина общих затрат на комплектующие, требующиеся для
всего устройства в целом. Следовательно, затраты на материалы и комплектующие
составят 42826 рублей.
руб.
Заработная плата основных производственных рабочих. Часовая ставка рабочего на
предприятии составляет в среднем 80 рублей. На производство и сборку
разрабатываемого источника питания может уйти примерно 60 часов. Получаем
затраты на заработную плату основных производственных рабочих в размере:
руб.
Отчисления на социальное страхование. Страховые взносы на данный момент
составляют 30% от заработной платы рабочего. Также в этой статье расходов
необходимо учесть отчисления на страховку от несчастных случаев, которая на
предприятии составляет 0.5% от заработной платы. Затраты на страхование
составляют:
руб.
Накладные расходы. Как уже было сказано ранее, накладные расходы на предприятии
составляют 30% от заработной платы основных производственных рабочих.
руб.
Производственная себестоимость. Все вышеизложенные статьи расходов в
совокупности составляют производственную себестоимость одного изделия. Она
составит:
руб.
Полная себестоимость. Полная себестоимость будет складываться из производственной
себестоимости и непроизводственных расходов, которые на предприятии составляют
5% от производственных. Таким образом, себестоимость равна:
7.3 Расчёт и выводы по эффективности предложения
Исходя из выше представленных расчетов, можно сделать вывод о том, что
разрабатываемый источник питания существенно дешевле имеющихся аналогов
(стоимость подобных образцов около 500000 рублей), также в этом источнике
питания выполняются все необходимые технические требования, а именно
реализованы однофазный и трехфазный вход, что дает экономический эффект.
В помещении может иметься либо однофазная розетка, либо трехфазная, либо
однофазная и трехфазная вместе. Разрабатываемый прибор можно поставить в
помещении и использовать имеющуюся сеть. Не нужно прокладывать новый кабель,
подключать новую розетку, подключать дополнительные коммутационные аппараты.
Это делает разрабатываемый прибор более предпочтительным.
8. Безопасность и экологичность проекта
В данном дипломного проекте разрабатывается источника питания с
максимальным выходным напряжением 400 В и максимальным выходным током 20 А.
Разрабатываемый прибор подключается к трехфазной сети с глухозаземленной
нейтралью, как через трехфазный вход, так и через однофазный вход, то есть
прибор имеет трехфазную и однофазную вилки. К сети должна подключаться одна из
вилок, но в проекте предусмотрено схемотехническое решение обеспечивающее
защиту при включении сразу двух вилок и описано в третьей части дипломного
проекта. Внутри прибора переключение от трехфазного входа к однофазному осуществляется
через тумблер. В данном проекте также предусмотрена схемотехническая защита от
ошибочного переключения и описана в третьей части данного проекта.
Данный источник будет находиться в производственном помещении. Наличие
компьютера подразумевает воздействие на оператора ПЭВМ опасных и вредных
факторов, например, недостаточная освещенность, повышенный уровень шума,
психофизиологические факторы и др. Поэтому в данном разделе дипломного проекта
необходимо рассмотреть работу оператора ПЭВМ с точки зрения ее безопасности. В
частности проведем подробный анализ опасных и вредных факторов, действующих на
разработчика, и рассмотрим соблюдение правил пожарной безопасности.
Приведем характеристики рассматриваемого помещения:
· Размеры помещения: длина 5м, ширина 4м, высота 2,5м. Общая площадь равна
20 м2, объем равен 50 м3 , что соответствует СанПиН
2.2.2/2.4.1340-03 «Гигиенические требования к персональным
электронно-вычислительным машинам и организации работы», которые
устанавливают на одного рабочего площадь помещения не менее 4,5м2
при ПЭВМ с ЖК монитором (в помещении работают 3 сотрудников). ПЭВМ в
исследуемом помещении питаются от одной из фаз трехфазной сети переменного тока
частотой 50 Гц и напряжением 380/220 В с глухозаземленной нейтралью источника,
для этого смонтировано 10 розеток.
· В помещении в течение всего года поддерживаются нормальные
значения температуры, влажности воздуха, скорости движения воздуха, содержание
пыли в воздухе не более 1 мг/м3, что соответствует нормам СанПиН
2.2.4.548-96 «Гигиенические требования к микроклимату производственных
помещений».
· Согласно СН 2.2.4/2.1.8.562-96 «Шум на рабочих местах, в
помещениях жилых, общественных зданий и на территории жилой застройки»
эквивалентный уровень звука для творческой работы составляет 50дБА. Снижение
уровня шума, проникающего извне, достигнуто увеличением звукоизоляции
ограждающих конструкций, уплотнением по периметру притворов окна и двери.
· Рациональное цветовое оформление помещения направлено на
улучшение санитарно-гигиенических условий труда, повышение его
производительности и безопасности. Стены отделаны светло-серыми пластиковыми
панелями на 1 м от уровня пола, далее до потолка оклеены светлыми обоями.
Потолок отделан навесными панелями белого цвета. Пол покрашен светло-коричневой
краской. Цветовое оформление выполнено с учетом рекомендаций СН 181-70
«Указания по проектированию цветовой отделки интерьеров производственных зданий
промышленных предприятий».
· В помещении находится два окна. Для устранения засветки
экрана монитора на оконных проемах расположены регулируемые устройства типа
жалюзи. Они являются матовыми и имеют светло-серый цвет.
· Искусственное освещение в помещении осуществляется системой
общего равномерного освещения. Источник света - 6 светильников с зеркальными
параболическими решетками, укомплектованными электронными пускорегулирующими
аппаратами, каждый из которых состоит из четырех ламп дневного света мощностью
20 Вт. Высота подвеса светильников равна 3м, а расстояние между светильниками -
1 м.
· В помещении установлено 6 компьютеров, мониторы с диагональю
17 дюймов на основе ЖК. Корпус системного блока, монитор, клавиатура имеют
матовую поверхность черного цвета и не имеют блестящих деталей, способных
создавать блики. Допустимые параметры монитора регламентируются СанПиН
2.2.2/2.4.1340-03 «Гигиенические требования к персональным
электронно-вычислительным машинам и организации работы».
· Столы установленные в помещении имеет рабочую поверхность
размерами 1500 мм на 800 мм, высота 750 мм. Поверхность стола имеет матовые
цвета натуральной древесины. Стулья обеспечивает поддержание оптимальной
рабочей позы с учетом роста пользователя, его конструкция обеспечивает
возможность изменения позы пользователя с целью снижения статического
напряжения мышц шейно-плечевой области и спины для предупреждения утомления.
Организация и оборудование рабочего места соответствует требованиям,
приведенным в ГОСТ Р 50923-96 «Дисплеи. Рабочее место оператора. Общие
эргономические требования и требования к производственной среде. Методы измерения».
В соответствии с принятыми нормами в данном помещении обеспечивается
необходимый микроклимат, минимальный уровень шума, создано удобное и правильное
с точки зрения эргономики рабочее место, соблюдены требования технической
эстетики и требования к ПЭВМ. Для большей производительности труда и меньшей
утомляемости рекомендовано проводить перерывы в работе. В целом, работающему
обеспечены комфорт и благоприятные условия труда.
Разрабатываемым источником питания должен осуществлять управление
инженер-разработчик с группой по электробезопасности не ниже третьей. В его
обязанности входит наблюдение за выходными параметрами источника питания:
напряжением и током, а также управление данным источником питания, то есть
регулировка выходного напряжения и выходного тока.
.1 Анализ
условий труда на рабочем месте инженера
Согласно ГОСТ 12.0.003-74* «ССБТ. Опасные и вредные производственные
факторы. Классификация» [4] опасные и вредные производственные факторы
подразделяются по природе действия на физические, химические, биологические и
психофизиологические.
При работе с данной установкой особое внимание следует уделять анализу
физических и психофизиологических факторов.
По характеру действия психофизиологические опасные и вредные
производственные факторы подразделяются на физические перегрузки и
нервно-психические перегрузки.
Психофизиологические факторы обусловлены напряжением зрения и внимания,
длительной нагрузкой, монотонностью труда.
К основным физическим опасным и вредным производственным факторам для
данного рабочего места относятся:
1) повышенный уровень шума на рабочем
месте;
2) пониженный уровень освещенности;
3) неблагоприятные микроклиматические
условия;
4) повышенные уровни электромагнитных
полей;
5) повышенное напряжение.
Охарактеризуем подробнее перечисленные факторы.
.1.1Анализ
уровня шума на рабочем месте
Шум на рабочем месте создается при работе кузнечного молота, а также при
работе вентиляторов, охлаждающих элементы источника питания.
Допустимые значения параметров шума регламентируются СН 2.2.4/2.1.8.562-96
«Шум на рабочих местах, в помещениях жилых, общественных зданий и на территории
жилой застройки» [6].
Работа, производимая на рабочем месте, относится к классу «Работа, с
повышенными требованиями к процессам наблюдения и дистанционного управления
производственными циклами». Уровень звукового давления в октавных полосах со
среднегеометрическими частотами 31,5; 63; 125; 250; 500; 1000; 2000; 4000; 8000
Гц для данного рабочего места должен составлять соответственно 103, 91, 83, 77,
73, 70, 68, 66, 64 дБ, а уровень звука должен составлять 50 дБА.
Для снижения негативного влияния шума на рабочем месте используется метод
звукопоглощения.
Звукопоглощение основано на том, что звуковые волны, падающие на
преграды, поглощаются их материалами, при этом звуковая энергия превращается в
тепловую. Звукопоглощение достигается внутри помещений облицовкой стен и
потолка звукопоглощающими материалами (стекловолокно, пористые структуры) и
установкой объёмных звукопоглотителей. Эффективность звукопоглощения зависит от
площади поверхностей звукопоглощающих материалов. Для данного помещения
используются стены и перегородки со звукоизоляцией.
.1.2
Анализ уровня освещенности на рабочем месте
Для данного рабочего места необходимо создание рациональной системы
освещения.
Освещение в помещениях регламентируется нормами СНиП 23-05-95
«Естественное и искусственное освещение» [7].
Рабочее место расположено в производственном помещении, освещение
осуществляется системой общего освещения. Разрабатываемым источником питания управляет
инженер. В его обязанности входит наблюдение за выходными параметрами источника
питания: напряжением и током, а также управление данным источником питания, то
есть регулировка выходного напряжения и выходного тока. Также при работе,
производимой на рабочем месте, производятся записи в журнале. Толщина букв при
этом составляет 0,5 мм. Так как зрительные работы выполняются более половины
рабочего дня, то необходимо сделать поправку для показателя освещенности.
Следовательно, данная система освещения должны иметь следующие параметры:
освещенность 300 лк; показатель ослепленности 20%; коэффициент пульсаций 15%.
8.1.3
Анализ параметров микроклимата
Показателями, характеризующими микроклимат в производственных помещениях,
являются температура, относительная влажность, скорость движения воздуха,
температура окружающих поверхностей.
Гигиенические нормативы параметров производственного микроклимата
установлены СанПиН 2.2.4.548-96 «Гигиенические требования к микроклимату
производственных помещений» [8].
Так как при работе инженер на данном рабочем месте совершает
энергозатраты примерно равные 180 Вт, то данное рабочее место имеет категорию
II а (энергозатраты более 175 Вт, но менее 232 Вт). На рабочем месте необходимо
соблюдение допустимых микроклиматических условий. А именно, температура воздуха
в холодный период года должна составлять 19-21°С, относительная влажность
воздуха - 40-60% и скорость движения воздуха - 0,2с; в теплый период:
температура воздуха - 20-22°С, относительная влажность воздуха - 40-60% и
скорость движения воздуха - 0,2 м/с.
.1.4
Анализ уровня электромагнитных полей
При работе данного источника питания на окружающую среду воздействуют
электромагнитные излучения. Уровень электромагнитного излучения на рабочем
месте регламентируется СанПиН 2.2.4.1191-03 «Электромагнитные поля в
производственных условиях» [9].
Использующийся ШИМ-контроллер работает на частоте 100 кГц, что дает
вредное электромагнитное поле. Также электромагнитное поле дает трехфазная сеть
переменного тока с частотой 50 Гц.
Нормирование электромагнитных полей 50 Гц на рабочих местах персонала
дифференцированно в зависимости от времени пребывания в электромагнитном поле.
Предельно допустимый уровень напряженности ЭП на рабочем месте в течение всей
смены устанавливается равным 5 кВ/м.
Максимальные допустимые уровни напряженности электрического и магнитного
полей плотности потока энергии ЭМП для диапазона частот ≥30 кГц -
300 ГГц, не должны превышать значений, представленных в таблице 8.1.
Таблица 7.5 - Максимальные предельно допустимые уровни напряженности и
плотности потока энергии ЭМП диапазона частот ≥ 30 кГц - 300 ГГц
|
Параметр
|
Максимально допустимые
уровни в диапазонах частот (МГц)
|
|
|
0,03 - 3,0
|
3,0 - 30,0
|
30,0 - 50,0
|
50,0 - 300,0
|
300,0 - 300000,0
|
|
Е, В/м
|
500
|
300
|
80
|
80
|
-
|
|
Н, А/м
|
50
|
-
|
3,0
|
-
|
-
|
|
ППЭ, мкВт/см2
|
-
|
-
|
-
|
-
|
1000 5000 <*>
|
<*> Для условий локального облучения кистей рук.
Для уменьшения вредного воздействия излучения применяются специальные
защитные экраны. Защитные экраны ослабляют напряжение электромагнитных полей до
безопасного уровня.
8.1.5
Анализ условий поражения электрическим током
Так как объект подключен к системе электроснабжения, то при его
эксплуатации и ремонте основным опасным фактором является поражение
электрическим током.
ГОСТ 12.1.038-82* «ССБТ. Электробезопасность. Предельно допустимые
значения напряжений прикосновения и токов» [10] регламентирует предельно
допустимые значения напряжений прикосновения UПД и токов IПД,
протекающих через тело человека при нормальном (неаварийном) режиме
электроустановки для постоянного тока и переменного тока частотой 50 Гц, а
также предельно допустимые значения напряжений прикосновения UПД и
токов IПД для постоянного тока и переменного тока частотой 50 Гц при
аварийном режиме работы:
) для нормального режима (НР)пр = 2 В; Ih = 0,3 мА - для переменного
токапр = 8 В; Ih = 1 мА - для постоянного тока
при этом время воздействия не более 10 мин в сутки;
) для аварийного режима (АР) значения напряжений и токов прикосновения
для производственных электроустановок приведены в таблице 7.5
Таблица 7.5 - Предельно допустимые значения напряжений Uпр
и токов Iпр прикосновения и для различных интервалов времени
действия электрического тока.
|
Tд , с
|
0,01…0,08
|
0,1
|
0,2
|
0,4
|
0,6
|
0,8
|
1,0
|
>1,0
|
|
Iпр , мA
|
650
|
400
|
190
|
140
|
105
|
75
|
50
|
6
|
|
Uпр , В
|
550
|
340
|
160
|
120
|
95
|
75
|
60
|
20
|
8.1.6 Меры
защиты от поражения электрическим током
Исходя из требований [5] (глава 1.7) для защиты от поражения
электрическим током предусмотрены следующие меры безопасности:
1) защита от прямого прикосновения;
2) защита при косвенном прикосновении.
В данном рабочем помещении защита от прямого прикосновения осуществляется
путем изоляции токоведущих частей изоляционными материалами.
Для защиты от поражения электрическим током в случае повреждения
изоляции, то есть при косвенном прикосновении, в проекте используется защитное
зануление.
Защитным занулением в электроустановках с напряжениями до 1 кВ называется
преднамеренное соединение открытых проводящих частей с глухозазёмленной
нейтралью генератора или трансформатора в сетях трёхфазного тока.
8.2
Правовое обеспечение охраны труда
Охрана труда - это система сохранения жизни и здоровья работников в
процессе трудовой деятельности, включающая правовые, социально-экономические,
организационно-технические, санитарно-гигиенические, лечебно-профилактические,
реабилитационные и иные мероприятия. Основной целью законодательства об охране
труда является решение следующей триединой задачи:
) защита работника от воздействия вредных производственных факторов,
которые угрожают его здоровью и физической безопасности;
) обеспечение компенсаций при несчастных случаях на производстве и
профессиональных заболеваниях;
) проведение медицинской и профессиональной реабилитации пострадавших на
производстве.
Система законодательных и нормативных правовых актов,
направленных на обеспечение охраны труда. Основным правовым документом, регулирующим вопросы
охраны труда, является Конституция Российской Федерации. Она предусматривает,
что каждый имеет право на труд в условиях, отвечающих требованиям безопасности и
гигиены. Труд и здоровье людей охраняются государством. Нормы, содержащиеся в
ст.7 и 37 Конституции РФ, составляют конституционные основы охраны труда. В них
заложены обеспечивающие права работников на охрану труда, государственные
нормативные требования охраны труда и государственное управление охраной труда,
обязанности работодателя по обеспечению безопасных условий и охраны труда,
финансирование мероприятий по улучшению условий и охраны труда, государственный
надзор и контроль за соблюдением трудового законодательства и охране труда,
расследование и учет несчастных случаев на производстве и др.
Среди источников правового регулирования охраны труда важное место
занимает международное законодательство, в частности МОТ. Большинство из
таких актов ратифицированы РФ и тем самым признаны отечественным
законодательством. Международный пакт об экономических, социальных и культурных
правах 1966 года предусматривает, что государства должны признавать право
каждого на условия работы, отвечающие требованиям безопасности и гигиены (ст.
3).
В "Трудовом кодексе Российской Федерации" отражены
следующие вопросы:
· в главе Х - "Охрана труда";
· в главе XI - "Труд женщин";
· в главе XII - "Труд молодёжи".
Основные принципы государственной политики в области охраны труда представлены
в федеральном законе РФ "Об основах охраны труда в Российской
Федерации", принятом 23 июня 1999 года. В частности:
· признание приоритета жизни и здоровья работника по отношению к
результатам производственной деятельности;
· государственное управление и координация деятельности в
области охраны труда, государственный надзор и контроль за соблюдением
требований охраны труда;
· установление единых нормативных требований по охране труда
для предприятий всех форм собственности;
· обеспечение общественного контроля за соблюдением
законодательства в области охраны труда;
· обязательность расследования несчастных случаев на
производстве и профессиональных заболеваний;
· обучение безопасным методам труда и подготовка специалистов в
области охраны труда;
· гарантирование компенсаций за вред, причинённый работникам
другие принципы.
Дополнительные условия охраны труда рассматриваются при составлении
коллективного договора и контракта, т.е. индивидуального трудового договора.
Правительством Российской Федерации 12 августа 1994 года принято постановление
N937 "О государственных нормативных требованиях по охране труда в
Российской Федерация", которым утверждён перечень видов нормативных
правовых актов, содержащих государственные нормативные требования по охране труда
в Российской Федерации. Этим же постановлением установлено, что в Российской
Федерации действует система нормативных правовых актов, содержащих единые
нормативные требования по охране труда, обязательные для применения при
проектировании, строительстве (реконструкции) и эксплуатации объектов,
конструировании машин, механизмов и оборудования, разработке технологических
процессов, организации производства и труда.
Согласно постановлению, можно выделить следующие виды нормативных
правовых актов по охране труда (в скобках приводятся сокращённые обозначения):
1. Государственные стандарты Системы Стандартов Безопасности Труда
(ГОСТ Р ССБТ) - утверждают Госстандарт России и Минстрой России.
2. Отраслевые стандарты системы стандартов безопасности труда (ОСТ
ССБТ) - утверждают федеральные органы исполнительной власти.
. Санитарные правила (СП), санитарные нормы (СН), гигиенические
нормативы (ГН) и санитарные правила и нормы (СанПиН) - утверждает
Госкомсанэпиднадзор России.
. Строительные нормы и правила (СНиП) - утверждает Минстрой
России.
. Правила безопасности (ПБ), правила устройства и безопасной
эксплуатации (ПУБЭ), инструкции по безопасности (ИБ) - утверждают федеральные
органы надзора в соответствии с их компетенцией.
. Правила по охране труда межотраслевые (ПОТ М) - утверждает
Минтруд России.
. Межотраслевые организационно-методические документы (положения,
рекомендации, указания) - утверждают Минтруд России и федеральные органы
надзора.
. Правила по охране труда отраслевые (ПОТ О) - утверждают
федеральные органы исполнительной власти.
. Типовые отраслевые инструкции по охране труда (ТОИ) - утверждают
федеральные органы исполнительной власти.
. Отраслевые организационно-методические документы (положения,
указания, рекомендации) - утверждают федеральные органы исполнительной власти.
Органы исполнительной власти субъектов Российской Федерации на основе
государственных нормативных правовых актов, содержащих требования по охране
труда, разрабатывают и утверждают соответствующие нормативные правовые акты по
охране труда.
Предприятия, учреждения и организации разрабатывают и утверждают
стандарты предприятия системы стандартов безопасности труда (СТП ССБТ),
инструкции по охране труда для работников и на отдельные виды работ (ИОТ) на
основе государственных нормативных правовых актов и соответствующих нормативных
правовых актов субъектов Российской Федерации. Профессиональные союзы и иные
уполномоченные работниками представительные органы имеют право принимать
участие в разработке и согласовании нормативных правовых актов по охране труда.
Основополагающие стандарты, определяющие требования
безопасности к проектируемому объекту. К основополагающим стандартам, определяющим требования
безопасности, относятся:
1. ГОСТ Р 50923-96 «Дисплеи. Рабочее место оператора. Общие эргономические
требования и требования к производственной среде. Методы измерения».
2. ГОСТ Р 50948-2001 «Средства отображения информации
индивидуального пользования. Общие эргономические требования и требования
безопасности»
3. ГОСТ Р 50949-2001 «Средства отображения информации индивидуального
пользования. Методы измерений и оценки эргономических параметров и параметров
безопасности».
4. ГОСТ 12.1.019-79* «ССБТ. Электробезопасность. Общие
требования».
. ГОСТ 12.1.030-81* «ССБТ. Электробезопасность. Защитное заземление.
Зануление».
. ГОСТ 12.1.038-82* «ССБТ. Электробезопасность. Предельно
допустимые уровни напряжений прикосновения и токов».
7. ГОСТ 12.1.004-91 «ССБТ. Пожарная безопасность. Общие требования».
8.3
Ответственность за нарушения требований охраны труда
Подчиняться требованиям и нормам охраны труда обязаны и работодатели, и
работники предприятия. Работодатели обязаны создать условия труда, которые
соответствуют нормативно-правовым актам, и обеспечивать соблюдение
законодательства в сфере охраны труда, а работники должны соблюдать
законодательство и инструкции, принятые на данном предприятии. При нарушении
требований безопасности и законодательства об охране труда предусмотрены
следующие виды ответственности:
· Дисциплинарная ответственность наступает в случае нарушений трудового
распорядка, правил и нормативов по охране труда. За нарушение норм охраны труда
руководство может применить следующие меры дисциплинарного взыскания:
замечание, выговор, строгий выговор, увольнение.
· Материальная ответственность работника перед предприятием
возникает, если из-за его действий предприятию был нанесен материальный ущерб.
Возмещать ущерб работник может добровольно или по решению суда, полностью или
частично, в зависимости от его вины и причин нарушения правил безопасности.
· Административная ответственность может выражаться в наложении
штрафов или административном приостановлении деятельности. Лицами,
привлекающимися к данному виду ответственности, являются должностные лица,
юридические лица и предприниматели без образования юридического лица.
· Уголовная ответственность за нарушение требований техники
безопасности предусмотрена в случаях злостных нарушений, которые повлекли за
собой или могли повлечь несчастный случай, травму, профессиональное заболевание
и другие тяжелые последствия. К уголовной ответственности привлекаются только
виновные физические лица.
8.4
Обеспечение пожарной безопасности
Пожаром называют неконтролируемое горение во времени и пространстве,
наносящее материальный ущерб и создающее угрозу жизни и здоровью людей. В
анализируемом помещении возгорание может произойти по следующим причинам:
· неисправное электрооборудование, неисправности в электропроводке,
электрических розетках и выключателях;
· неисправные электроприборы;
· перегрузка по току;
· короткое замыкание в электропроводке;
· отсутствие защиты от перенапряжения в сети, от перегрузок по
току;
· неправильный выбор номинальных токов защиты;
· отсутствие тепловой защиты;
· несоблюдение требований пожарной безопасности, курение в
рабочем помещении.
В современных ПЭВМ плотность размещения элементов электронных схем очень
велика. В непосредственной близости друг от друга располагаются различные
элементы, соединительные провода, коммутационные кабели. При протекании по ним
электрического тока выделяется значительное количество теплоты. Все это может
вызвать оплавление изоляции соединительных проводов, их оголение и, как
следствие, короткое замыкание.
Для отвода избыточной теплоты от ПЭВМ служат системы вентиляции и
кондиционирования воздуха. Однако мощные, разветвленные, постоянно действующие
системы вентиляции и кондиционирования представляют дополнительную пожарную
опасность, так как, с одной стороны, они обеспечивают подачу
кислорода-окислителя во все помещения, а с другой - при возникновении пожара
быстро распространяют огонь и продукты горения по всем помещениям и
устройствам, с которыми связаны воздуховодами.
Напряжение к ПЭВМ подается по силовым электрическим сетям, которые
представляют особую пожарную опасность.
Эксплуатация ПЭВМ связана с необходимостью проведения обслуживающих,
ремонтных и профилактических работ в специально оборудованных помещениях. При
этом используют различные смазочные вещества, легковоспламеняющиеся жидкости,
прокладывают временные электропроводки, ведут пайку и чистку отдельных узлов и
деталей. Возникает дополнительная пожарная опасность, требующая принятия
соответствующих мер пожарной профилактики.
Рассчитаем для анализируемого помещения пожарную нагрузку. В помещении,
площадь которого 30
, имеются: 6 деревянных столов; деревянные пол, плинтусы и
дверь; книги и бумага; бумажные обои; пластиковые панели на стенах и потолке; 2
окна с пластиковыми рамами, 6 металлических кресел с сиденьями, обтянутых
дерматином, 6 ПЭВМ. Низшая теплота сгорания для каждого материала, из которого
выполнены эти объекты, представлена в таблице 6.3.
Таблица 7.6
|
Материал
|
Количество, кг
|
Низшая теплота сгорания,
МДж*
|
Пожарная нагрузка, МДж
|
|
Древесина
|
1648
|
13,80
|
22742,40
|
|
Бумага
|
12,40
|
13,40
|
166,16
|
|
Дерматин
|
2,76
|
21,54
|
59,45
|
|
ПВХ
|
105,80
|
20,70
|
2190,06
|
|
Полистирол
|
43,20
|
41,87
|
1808,78
|
Определим пожарную нагрузку изделий из древесины.
= (6*52 + 32 + 1295 + 9)*13,80 = 22742,40 МДж.
Определим пожарную нагрузку изделий из бумаги.
= 12,40*13,40 = 160,80 МДж.
Определим пожарную нагрузку изделий из дерматина.
= 6*0,460*21,54 = 59,45 МДж.
Определим пожарную нагрузку изделий из поливинилхлорида.
= (2*5,2 + 95,4)*20,70 = 2173,50 МДж.
Определим пожарную нагрузку изделий из поливинилхлорида.
= 6*7,2*41,87 = 1808,78 МДж.
Общая пожарная нагрузка помещения равна сумме отдельных пожарных
нагрузок, рассчитанных выше, и составляет 26966,85 МДж.
Удельная пожарная нагрузка помещения равна отношению пожарной нагрузки к
площади нагрузки и составляет 898,90 МДж*
Для соблюдения пожарной безопасности предусмотрен ряд мер пожарной
профилактики (комплекс мероприятий, направленных на предупреждение пожара или
уменьшение его последствий). В частности предусмотрены:
· эксплуатационные мероприятия, включающие своевременные профилактические
осмотры, ремонты и испытания технологического оборудования и прочей техники;
· режимные мероприятия, запрещающие курение в неустановленных
местах.
В случае возникновения пожара, необходимо приступить к тушению его очага
с помощью имеющихся средств пожаротушения.
Помещение должно удовлетворять требованиям по предотвращению и тушению
пожара ГОСТ 12.1.004-91 «Пожарная безопасность. Общие требования»:
· материалы, применяемые в рабочем помещении для ограждающих конструкций
должны быть огнестойкими;
· двери оборудуются в притворах уплотнителями, чтобы не допустить
задымления отдельных помещений.
· в случае возникновения пожара, система вентиляции должна
автоматически отключиться.
В рабочем помещении предусматриваем:
· размещение углекислотных огнетушителей. В данном помещении углекислотный
огнетушитель ОУ-5(в процессе эксплуатации необходимо выполнить требования НПБ
166-97 «Пожарная техника. Огнетушители. Требования к эксплуатации»), так
как он предназначен для тушения загораний в электроустановках под напряжением
до 1000 В и обеспечивают лучшее сохранение материальных ценностей;
· в качестве вспомогательного средства тушения может использоваться
гидрант, расположенный в коридоре;
· для непрерывного контроля помещения и всего здания необходимо
установить пожарную сигнализацию. Согласно НПБ 88-2001 «Установки
пожаротушения и сигнализации. Нормы и правила проектирования» для данного
помещения с ПЭВМ предусматриваем размещение извещателей теплового типа ИП103 в
количестве восьми штук (из расчета 1 датчик на 4 м2 ; S=30 м2);
· знаки обозначения мест выхода при эвакуации оформлены в соответствии с
документом Нормы пожарной безопасности «Системы оповещения и управления
эвакуацией людей при пожарах в зданиях и сооружениях» (НПБ 104-03);
· системы оповещения установлены в соответствии с документом
Нормы пожарной безопасности «Установки пожаротушения и сигнализации. Нормы и
правила проектирования» (НПБ 88-2001);
· должен быть план эвакуации людей при пожаре.
.5
Экологичность проекта
При рассмотрении экологичности данного проекта необходимо
руководствоваться требованиями СанПиН 2.1.6.983-00 «Гигиенические требования к
обеспечению качества атмосферного воздуха населенных мест».
На стадии эксплуатации данным устройством потребляется большое количество
электроэнергии. Чтобы обеспечить необходимые мощности, нужна стабильная работа
электростанции, которая при своей работе также наносит вред окружающей среде.
На этапе утилизации возникает вопрос извлечения драгоценных металлов из
изделия и их уничтожение, что также губительно влияет на окружающую среду.
Таким образом, проанализировав получившуюся информацию, можно сделать
вывод, что разрабатываемое устройство в данном дипломном проекте
непосредственно не влияет на окружающую среду, но косвенно может наносить вред
для человека и его среды обитания, в связи с чем необходимо четко выполнять
соответствующие правила по охране окружающей среды.
Заключение
В данном дипломном проекте разработан источник питания для линейного
двигателя постоянного тока. Разработана принципиальная схема источника питания.
На ее основе произведен расчет силовых элементов схемы, а также расчет
некоторых элементов схемы управления.
Произведен обзор необходимых мер для обеспечения безопасной работы с
разрабатываемым источником питания.
Также произведен расчет стоимости первого разрабатываемого образца. В
программе P-Cad разведена печатная плата для возможности серийного выпуска
разрабатываемого устройства. Дано описание внешней конструкции разрабатываемого
источника питания.
Список
используемых источников
1. Мелешин
В.И. Транзисторная преобразовательная техника - М.: Техносфера, 2006.
2. Семенов
Б.Ю. Силовая электроника. М.:2014
. Воронин
П.А. Силовые полупроводниковые ключи. М.:ДОДЕКА 2001
4. ГОСТ
12.0.003 - 74*. Опасные и вредные производственные факторы
5. Правила
устройства электроустановок. Седьмое издание. Дополнение с исправлениями. - М.:
ЗАО « Энергосервис », 2012.
6. СН
2.2.4/2.1.8.562-96. Шум на рабочих местах, в помещениях жилых, общественных
зданий и на территории жилой застройки.
7. СНиП 23
- 05 - 95*. Естественное и искусственное освещение.
8. СанПин
2.2.4.548-96. Гигиенические требования к микроклимату производственных
помещений.
9. СанПин
2.2.4.1191-03. Электромагнитные поля в производственных условиях.
10. ГОСТ
12.1.038 - 82*. Предельно допустимые значения напряжений прикосновения и токов.
11. ГОСТ
12.1.004-91. Пожарная безопасность. Общие требования.
12. НПБ
105-03. Определение категорий помещений, зданий и наружных установок по
взрывопожарной и пожарной опасности.
.
СанПин 2.1.6.983-00. Гигиенические требования к обеспечению качества
атмосферного воздуха населенных мест.
.
Безопасное обращение с отходами: Сборник нормативно-методических документов.
Шестое издание. Санкт-Петербург: Интеграл 2007.
15. ПОТ Р М
- 016 - 2001. Межотраслевые правила по охране труда (правила безопасности) при
эксплуатации электроустановок.
16. Выполнение
экономической части дипломного проекта: методические указания / Рязан. гос.
радиотехн. ун-т; сост.: Л.В. Васина, Е.Н. Евдокимова, А.В. Рыжкова. - Рязань,
2008.
17. Vishay,
Enhanced PowerBridge Rectifiers, datasheet, 2011.
18. Vishay,
Ultrafast Soft Recovery Diode, 150 A FRED Pt, datasheet, 2009.
. Fairchild
Semiconductor, FGH40N60SF, 600V, 40 A, field stop IGBT, datasheet, 2009.
. Epcos,
Ferrites and accessories, UU 93/152/30, datasheet, 2006.
. Texas
Instruments, High Speed PWM Controller, UC2895, datasheet, 2004.
. Epcos,
Varistors, PTC thermistors in phenolic resin plastic case, 2012.
Abstract
DC-linear motor's power supply is developed in this
graduation thesis. This work is intended for designing the power's supply basic
circuit. Key elements for the circuit are designed and selected on the grounds
of basic circuit.device is considerably cheaper than existing prototypes and
complied fully with technical requirements.