Импульсный лабораторный источник питания

  • Вид работы:
    Дипломная (ВКР)
  • Предмет:
    Информатика, ВТ, телекоммуникации
  • Язык:
    Русский
    ,
    Формат файла:
    MS Word
    2,32 Mb
  • Опубликовано:
    2012-03-11
Вы можете узнать стоимость помощи в написании студенческой работы.
Помощь в написании работы, которую точно примут!

Импульсный лабораторный источник питания

СОДЕРЖАНИЕ


ВВЕДЕНИЕ

1. АНАЛИТИЧЕСКИЙ ОБЗОР

. ВОЗМОЖНАЯ РЕАЛИЗАЦИЯ

.1 Построение источников питания системных блоков

.2 Стабилизаторы напряжения (National Semiconductor)

. РАЗРАБОТКА СХЕМ ЭЛЕКТРИЧЕСКОЙ СТРУКТУРНОЙ И ФУНКЦИОНАЛЬНОЙ ЛАБОРАТОРНОГО ИСТОЧНИКА ПИТАНИЯ

4 РАЗРАБОТКА СХЕМЫ ЭЛЕКТРИЧЕСКОЙ ПРИНЦИПИАЛЬНОЙ ЛАБОРАТОРНОГО ИСТОЧНИКА ПИТАНИЯ

.1 Выбор и описание схемы импульсного источника напряжения

4.2 Выбор и описание схемы регулировки напряжения

.3 Выбор и описание схемы усилителя тока

.4 Выбор и описание схемы ограничителя тока

.5 Выбор и описание схемы измерения и управления напряжением

КОНСТРУКТОРСКО - ТЕХНОЛОГИЧЕСКАЯ РАЗРАБОТКА

.1 Расчет теплового режима 

.2 Конструкторский анализ схемы

.3 Расчет характеристик надежности

.4 Разработка и изготовление опытного образца

. БЕЗОПАСНОСТЬ И ЭКОЛОГИЧНОСТЬ РАЗРАБОТКИ

7. ЭКОНОМИЧЕСКОЕ ОБОСНОВАНИЕ РАЗРАБАТЫВАЕМОЙ КОНСТРУКЦИИ

ЗАКЛЮЧЕНИЕ

СПИСОК ИСПОЛЬЗУЕМЫХ ИСТОЧНИКОВ

ВВЕДЕНИЕ


Для проведения лабораторных работ, исследований и испытаний приборов необходим источник питания. Требования к источникам вторичного питания, предъявляются очень высокие. Особенно к таким параметрам, как коэффициенты пульсации и стабилизации. Так же обязательны всевозможные защиты, как самого источника так и нагрузки. Современный лабораторный источник питания помимо ручной регулировки тока нагрузки и напряжения на ней, должен иметь возможность управления через персональный компьютер (ПК). Для проведения автоматизированных исследований, с дальнейшей обработкой результатов на ЭВМ. Основными достоинствами импульсных источников питания являются улучшенные массо-габаритные характеристики и повышенное кпд. Для повышения надежности такие преобразователи снабжаются различными устройствами защиты: тепловой защитой от повышения температуры силового ключа преобразователя, токовой защитой от превышения тока в силовом ключе, защитой от повышения или понижения напряжения питающей силовой сети, зашитой от короткого замыкания в нагрузке. Все эти зашиты усложняют преобразователь, но делают его более надёжным.

Целью данного проекта является разработка импульсного лабораторного источника вторичного электропитания, предназначенного для питания лабораторных макетов и других низковольтных устройств. В настоящем устройстве должны быть предусмотрены регулировка тока и напряжения, защита от превышения напряжения, защита по току и обязательно управление источником через ПК. Разрабатываемый источник питания должен полностью удовлетворять техническому заданию.

1. АНАЛИТИЧЕСКИЙ ОБЗОР

В настоящее время для проведения лабораторных исследований необходим лабораторный источник питания, который удовлетворял бы всем требованиям и в то же время обладал бы низкой стоимостью.

Современная промышленность и отечественная и зарубежная выпускает множество источников [4] удовлетворяющих данным техническим требованиям.

1.1 Источник питания стабилизированный B3-701.1

Источники напряжения и тока специализированные Б3-700 ТУ 3185-016-20883295-98, МКИЯ.318572.002 ТУ сертифицированы и зарегистрированы в Государственном реестре средств измерений под  № 24114-02 и допущены к применению в Российской Федерации.

Сертификат RU.С.34.005.А №13784.

Источники соответствуют требованиям  ГОСТ 12997-84 "Изделия ГСП. Общие технические условия" (Раздел 3 Требования безопасности).

Сертификат соответствия № РОСС RU МЕ27. Н05027

Производится по предварительному заказу. Гарантия 24 месяца. Стоимость 11542р.

Рисунок 1.1 - Источник питания B3-701.1

источник электропитание лабораторный конструкторский

Таблица1.1 - Характеристики источника питания B3-701.1

Диапазон регулирования напряжения, В

0..10



Диапазон регулирования тока, А

0..4



Максимальная мощность на нагрузке, Вт, не менее

60



Пульсации выходного напряжения в режиме стабилизации напряжения, мВ эфф не более

2



Пульсации выходного тока в режиме стабилизации напряжения, мA эфф не более.

10



Потребляемая мощность, Вт, не более

100



Масса, кг, не более

7




1.2 Источник питания стабилизированный B3-781.4

Источники напряжения и тока специализированные Б3-700 ТУ 3185-016-20883295-98, МКИЯ.318572.002 ТУ сертифицированы и зарегистрированы в Государственном реестре средств измерений под  № 24114-02 и допущены к применению в Российской Федерации.

Сертификат RU.С.34.005.А №13784.

Источники соответствуют требованиям  ГОСТ 12997-84 "Изделия ГСП. Общие технические условия" (Раздел 3 Требования безопасности).

Сертификат соответствия № РОСС RU МЕ27. Н05027

Производится по предварительному заказу. Гарантия 24 месяца. Стоимость 19830р.

Рисунок 1.2 - Источник питания B3-781.4

Таблица1.2 - Характеристики источника питания B3-781.4

Диапазон регулирования напряжения, В

0..10


Диапазон регулирования тока, А

0..12


Максимальная мощность на нагрузке, Вт, менее

180


Пульсации выходного напряжения в режиме стабилизации напряжения, мВ эфф не более

10


Потребляемая мощность, Вт, не более

360


Масса, кг, не более

10



1.3 Источник питания постоянного тока программируемый серии LPS-300


MOTECH INDUSTRIES INC.

Рисунок 1.3 - Источник питания постоянного тока серии LPS-300

Выходное напряжение 0 …30 В , выходной ток 0 …4 А

Один выход , два диапазона установки входных параметров

(только для LPS-301 и LPS-302)

Двухполярные источники , с третьим фиксированным выходом

(только для LPS-304 и LPS-305)

Высокая стабильность и малый уровень пульсаций

Дискретная установка выходных параметров (непосредственным

набором на клавиатуре или в пошаговом режиме )

Высокое разрешение (10 мВ /1 мА )

Режимы стабилизации тока и напряжения

Регулировка уровня защиты от перегрузки по напряжению

Самодиагностика и авто калибровка

Интерфейс RS-232 (опция )

Стоимость 27620р.

1.4 Источник питания постоянного тока программируемый серии PPS-300


MOTECH INDUSTRIES INC.

Рисунок 1.4 - Источник питания постоянного тока серии PPS-300

Выходное напряжение 0 …25 В , выходной ток 0 …10 А

Один выход , два диапазона установки входных параметров

Высокая стабильность и малый уровень пульсаций

Дискретная установка выходных параметров

Высокое разрешение (2 мВ /0,1 мА )

Режимы стабилизации тока и напряжения

Управление выходным напряжением и током внешним напряжением

Регулировка уровня защиты от перегрузки по напряжению

Возможность выноса точки обратной связи , для питания удаленного объекта

Самодиагностика и авто калибровка

Интерфейс GPIB

-Стоимость 31265р.

.5 Как видно у приведенных источников питания один большой недостаток, это большая стоимость. Основной задачей данного проекта является разработка лабораторного источника питания не уступающего по характеристикам заводским аналогам но с меньшей стоимостью.

2. ВОЗМОЖНАЯ РЕАЛИЗАЦИЯ

2.1 Построение источников питания системных блоков

Так как максимальный ток нагрузки 8А, а габариты и вес устройства ограничены техническим заданием, значит, источник питания должен быть импульсным. Однако разработка и реализация данного источника сложна и приводит к удорожанию устройства. В настоящее время промышленность производит импульсные источники для питания системных блоков ПК, с относительно небольшой стоимостью. В конструкции данных источников уже предусмотрены защиты от превышения напряжения и тока. Если использовать напряжение такого источника в качестве опорного, то достаточно разработать схему регулировки напряжения и тока, и схему управления устройством через порт ПК. Принципы построения таких источников приведены ниже.

2.1.1 Источники питания формата AT и ATX

В источнике питания формата AT (рисунок 2.1.) напряжение питания через внешний размыкатель сети, расположенный в корпусе системного блока, поступает на сетевой фильтр и низкочастотный выпрямитель. Далее выпрямленное напряжение, величиной порядка 300 В, полумостовым преобразователем преобразуется в импульсное. Развязка между первичной сетью и потребителями осуществляется импульсным трансформатором. Вторичные обмотки импульсного трансформатора подключены к высокочастотным выпрямителям +I2 В и +5 В и соответствующим сглаживающим фильтрам.

Сигнал Power Good (питание в норме), подаваемый на системную плату через 0,1..0,5 с после появления питающих напряжений +5 В, выполняет начальную установку процессора. Выход из строя силовой части источника предотвращается узлом защиты и блокировки. При отсутствии аварийных режимов работы эти цепи формируют сигналы, разрешающие функционирование широтно-импульсного модулятора (ШИМ) - контроллера, который управляет полумостовым преобразователем посредством согласующего каскада. В аварийных режимах работы осуществляется сброс сигнала P.O. Длительность открытого состояния ключей преобразователя определяет величину напряжения выходных источников. Поддержание выходных напряжений постоянному значению в контроллере обеспечивается системой управления с обратной связью, при этом в качестве ошибки используется отклонение выходного напряжения от источника +5 В.

Источник питания формата АТХ (рисунок 2.2.) отличается:

- наличием вспомогательного преобразователя;

 -выпрямителя источника дежурного режима +5 B_SB;

 -дополнительного источника +3,3 В;

 -устройств управления дистанционным включением блока питания по сигналу PS_ON, управляющим работой ШИМ - контроллера.

Рисунок 2.1 - Структурная схема источника питания формата AT

Рисунок 2.2 - Структурная схема источника питания формата ATХ

2.1.2 Функциональные элементы блока питания

.1.2.1 Входной фильтр

Блок питания представляет собой серьезный источник помех компьютера для бытовой теле- и радиоаппаратуры [1]. Причины помех:

-переключательный режим полупроводниковых приборов;

-наличие реактивных элементов, таких как индуктивность выводов элементов и емкость монтажа, которые приводят к возникновению паразитных автоколебаний.

Интенсивность помех существенно зависит от быстродействия транзисторов и диодов силовой части, а также длины выводов элементов и емкости монтажа. Наличие помех оказывает неблагоприятное воздействие и на работу самого блока питания, проявляющееся в ухудшении характеристик стабилизации источника.

При анализе схемотехники импульсных источников питания принято различать синфазную и дифференциальную составляющие помехи. Синфазное напряжение помехи измеряется относительно корпуса устройства с каждым из полюсов шин питания источника. Дифференциальная составляющая измеряется между полюсами шин питания (первичной, нагрузочной), еще ее определяют как разность синфазных составляющих помехи между шинами соответствующей цепи.

Наилучшим средством снижения уровня помех считается устранение их в местах возникновения, следовательно, место включения фильтра строго определено - на входе источника питания. При разработке фильтра источников питания наибольшее внимание уделяют подавлению именно синфазной и дифференциальной составляющих помех в сети.

С целью предотвращения проникновения в электрическую сеть импульсных помех, создаваемых источником питания, на его входе включается, как правило, заградительный фильтр (следует отметить, что некоторые производители, очевидно в целях экономии, пренебрегают установкой некоторых элементов фильтра). Кроме подавления помех, фильтр как входной элемент выполняет также защитную функцию в аварийных режимах эксплуатации источника питания: зашита по току, зашита от перенапряжения. В некоторых схемах источников питания в состав фильтра включают нелинейный элемент варистор, предназначенный для ограничения зарядного тока высоковольтного емкостного фильтра. В этом пункте рассмотрим только те меры, которые применяют для защиты от помех на входе источника питания.

Типовая схема заградительного фильтра источника питания системного модуля (рисунке 2.3.) включает элементы, предназначенные для подавления синфазной и дифференциальной составляющей помехи. На входе фильтра включен конденсатор С1, далее напряжение питания сети переменного тока подается на блок питания системного модуля через сетевой индуктивно-емкостной фильтр.

Рисунок 2.3 - Схема заградительного фильтра

Конденсатор С2 и дроссель L1 с соответствующим (встречным) включению обмоток снижают дифференциальную составляющую помехи. Дроссель L2, конденсаторы СЗ...С5 подавляют обе составляющие помехи.

Зашита по току осуществляется предохранителем FU1, который ограничивает ток нагрузки на уровне не более 1,25 номинального значения, а от перенапряжения осуществляется варистором RU1. При повышении напряжения питающей сети выше некоторого уровня сопротивление элемента RU1 резко уменьшается, вызывая срабатывание предохранителя. В качестве ограничителя пускового тока, а также для плавного заряда конденсаторов емкостного фильтра высоковольтного выпрямителя могут использоваться термисторы с отрицательным температурным коэффициентом. Широкое распространение в источниках питания системных модулей получили термисторы фирмы SILICON GENERAL (новое название - LINFINITY MICROELECTRONICS).

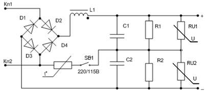
2.1.2.2 Низкочастотный выпрямитель

Питание преобразователей осуществляется постоянным напряжением, которое вырабатывается [1] низкочастотным выпрямителем (рисунок 2.4). Мостовая схема выпрямления, выполненная на диодах VD1...VD4, обеспечивает надлежащее качество выпрямления сетевого напряжения. Последующее сглаживание пульсаций выпрямленного напряжения осуществляется фильтром на дросселе L1 и последовательно включенных конденсаторах Cl, C2. Следует отметить, что дроссель L1 не является обязательным элементом выпрямителя фильтра. Резисторы Rl, R2 создают цепь разряда конденсаторов Cl, C2 после отключения блока питания от сети.

Возможность питания от сети 115 В реализуется введением в схему выпрямителя переключателя выбора номинала питающего напряжения. Замкнутое состояние переключателя соответствует низкому напряжению питающей сети (-115 В).

Выходное напряжение соответствует суммарному значению напряжения на конденсаторах Cl, C2. Одной из важных функций выпрямителя является, ограничение тока зарядки входного конденсатора низкочастотного фильтра, выполненное элементами, входящими в состав выпрямительного устройства блока питания. Необходимость их применения вызвана тем, что режим запуска преобразователя близок к режиму короткого замыкания. Зарядный ток конденсатора при подключении его непосредственно к сети может быть значительным и достигать нескольких десятков-сотен ампер. Здесь существует две опасности, одна из которых заключается в выходе из строя диодов низкочастотного выпрямителя, вторая - износ электрических фольговых конденсаторов входного низкочастотного фильтра при протекании больших токов через обкладки [1]. Применение термисторов типа NTCR1 с отрицательным ТКС, включаемых последовательно в цепь заряда конденсатора, позволяет устранить нежелательные эффекты заряда входного конденсатора низкочастотного фильтра. Термистор имеет некоторое сопротивление в «холодном» состоянии, после прохождения пика зарядного тока резистор разогревается и его сопротивление становится в 20...50 раз меньше. В номинальном режиме работы оно останется низким. Преимущества этой схемы ограничения очевидны; простота и надежность. В высококачественных источниках питания используются варисторы RUl, RU2. Их применение объясняется необходимостью защиты блока от превышения напряжения в питающей сети.

Рисунок 2.4 - Низкочастотный выпрямитель

2.1.2.3 Полумостовой преобразователь

На вход преобразователя сигналы управления могут передаваться через согласующий трансформатор. В некоторых источниках роль согласующего выполняет пара отдельных трансформаторов. Однако более привлекательной с точки зрения размеров, стоимости, а следовательно, и более распространенной считается схема, использующая единый трансформатор с раздельными обмотками согласующего трансформатора (рисунок 2.5). И как следствие этого, в этих схемах рабочая обмотка импульсного трансформатора Т2 подключена к дополнительной секции одной из вторичных обмоток согласующего трансформатора через конденсатор С3.

Рисунок 2.5 - Полумостовой преобразователь

Последовательное включение конденсаторов с рабочей обмоткой импульсного трансформатора позволяет устранить несимметричный характер перемагничивания трансформатора Т1 в переходных режимах работы преобразователя. Последовательно с рабочей обмоткой полумостового преобразователя может быть включена обмотка дополнительного трансформатора ТЗ [1], выполняющего функиию контроля тока нагрузки в преобразователе.

На входы активных элементов преобразователя сигналы управления со вторичных обмоток согласующего трансформатора в схемах передаются через форсирующую резисторно-конденсаторную цепь. Параллельно переходному конденсатору, как правило, емкостью в 1,0 мкФ подключена цепь, состоящая из диода и резистора, эти элементы обеспечивают быстрый разряд конденсатора. Для облегчения режима пуска преобразователя в базовых цепях ключевых транзисторов включают резисторы, устанавливающие режим «отсечки» транзисторов преобразователя так, что отпирание транзистора происходит только по сигналу управления.

В состав практически всех приведенных схем входят диоды, включенные встречно по отношению к току, протекающему через транзисторы. Эти исключается нежелательное явление «сквозных» токов при переключениях.

3.1.2.4 ШИМ - контроллер

На вход ключевых транзисторов полумостового преобразователя поступают модулированные по длительности последовательности входных импульсов. Эти сигналы формируются ШИМ - контроллером, выполненном на интегральной микросхеме TL494 (TEXAS INSTRUMENTS). Микросхема содержит [1]:

 -два усилителя ошибки;

 -RC-генератор;

 -компаратор «паузы»;

 -тактируемый триггер;

 -источник опорного напряжения +5 В;

 -цепи управления выходным каскадом;

 -выходной каскад.

Структурная схема микросхемы (рисунок 2.6) аналогична ИМС МВ3759 (FUJITSU), КА7500В (SAMSUNG), TL494 (MOTOROLA). Могут использоваться и другие микросхемы близкие по параметрам. Некоторые характерные отличия параметров микросхем различных производителей, составленные на основании соответствующих PDF-файлов [1], представлены в таблице 2.1.

Таблица 2.1 - Сравнение параметров микросхем TL494 и ее аналогов, выпускаемых различными производителями

Микросхема

TL494I(TI)

TL494I(V) 

KA75QOB

МВ3759

Диапазон рабочих температур,С0  

-40…+85

-20…+85

0…+70

-20…+85

Типовое значение тока,мА

25

35

35

40

Рабочий диапазон частот ко-лебаний RC-генератора, кГц

1…300

1…300

1…300

1…300

Полоса пропускания усилителей ошибки, кГц

800

350

650

800

Коэффициент подавления синфазного сигнала усилителем ошибки, Дб

80

90


80

Ток коллекторов выходного каскада, мА

200

200

250

250

Значение тока потребления в дежурном режиме, мА

9/40

7/40

6/15

7


Рисунок 2.6 - Структурная схема микросхемы TL494

Микросхема TL494 начинает функционировать [1] при подаче напряжения питания на вывод 12. Если рабочий диапазон питающих напряжений на этом выводе находится в пределах 7...40 В, то запускаются встроенный генератор и источник эталонного напряжения.

Генератор работает на фиксированной частоте, с этой же частотой на выводе 5 формируется пилообразное напряжение амплитудой 3,2 В. Частота следования «пилы» зависит от двух внешних компонентов: конденсатора Ст и резистора Rт; подключенным к выводам 5 и 6 соответственно. Приближенно частота генератора определяется по формуле fГ= 1,1/(RTCT).

Сигналы управления длительностью выходного импульса могут поступать на вход управления «паузой» (вывод 4), входы усилителей сигнала ошибки (1, 2, 15, 16) или вход обратной связи (3). Длительность выходного импульса ШИМ-компаратора устанавливается сравнением положительного нарастающего пилообразного напряжения с двумя другими управляющими сигналами, поступающими на неинвертирующие входы соответствующих компараторов.

Вывод 3 - вход обратной связи.

Вывод 4 - «пауза». В некоторой литературе используются названия: время задержки, «мертвая зона».

Выходной транзисторный каскад открывается, когда пилообразное напряжение на входах компараторов превышает сигналы управления, поэтому увеличение амплитуды управляющих сигналов вызывает соответствующее уменьшение длительности выходных импульсов микросхемы. Обратное соотношение сигналов исключает наличие импульсов на выходах микросхемы.

Дополнительной мерой исключения явления «сквозного» тока в полумостовом преобразователе является фиксированное смещение компаратора «паузы» 0,12 В. При напряжении пилы меньшем 0,12 В и нулевом потенциале на выводе 4, на выходе компаратора будет сохраняться нулевой уровень, этот интервал соответствует максимальной длительности выходного импульса и минимальной длительности интервала «пауза», величина которой в этом случае не будет превосходить 4% от периода пилообразного напряжения. Максимальная длительность паузы соответствует напряжению равному +3,3 В на выводе 4 микросхемы.

Кроме того, с помощью входа управления «паузой» довольно просто организуется режим «медленного пуска» преобразователя. Наличие этого режима позволяет плавно запустить преобразователь в первый момент включения в электрическую сеть. Следует отметить, что режим запуска является очень тяжелым режимом работы преобразователя, все фильтровые конденсаторы разряжены, в связи с этим режим пуска близок к режиму короткого замыкания.

Транзисторы преобразователя до момента окончательного заряда конденсаторов фильтров выпрямителей должны работать в критическом режиме максимальных токов. Обеспечить комфортную работу транзисторов во время запуска преобразователя до окончания заряда конденсаторов фильтров позволяет использование режима «медленного запуска».

Главное назначение усилителей ошибки - измерение отклонения выходного напряжения и тока нагрузки с целью поддержания напряжения на выходе источника питания на постоянном уровне. В режиме стабилизации модуляция длительности величины выходных управляющих импульсов осуществляется изменением выходных сигналов усилителей ошибок, входное напряжение которых может изменяться в пределах от 0,5 до 3,5 В.

Оба усилителя могут работать в одинаковых режимах. Выходы усилителей соединены с не инвертирующим входом ШИМ - компаратора. Такая архитектура микросхемы (с управлением по цепи обратной связи) позволяет поддерживать напряжения на выходе источника питания с минимальным отклонением.

В двухтактном режиме вход управления выходными каскадами (вывод 13) подключается к источнику опорного напряжения (вывод 14). В микросхеме имеется источник опорного напряжения (вывод 14), который в рабочем режиме формирует напряжение +5 В с максимальным током нагрузки в 10 мА. Назначение этого источника - питание внешних по отношению к микросхеме цепей.

На выходе компаратора «паузы» формируется импульс положительной полярности, если времязадающий конденсатор Ст разряжен. Импульс поступает на синхронизирующий вход D-триггера и на входы элементов ИЛИ-НЕ выходного драйвера, закрывая выходные транзисторы Q1. Q2. В двухтактном режиме, когда вход управления выходными каскадами (вывод 13) соединен с источником опорного напряжения (вывод 14), транзисторы выходного каскада управляются противофазно. В этом случае частота переключения каждого транзистора равна половине частоты генератора, а ток, протекающий через каждый выходной транзистор, не превышает величины 200 мА.

Защита транзисторов полумостового преобразователя в микросхеме реализована на компараторах низкого напряжения: по питающему и эталонному. Опорные напряжения для компараторов подводятся к не инвертирующим входам, информационные - к инвертирующим. Уменьшение значения какого-либо из контролируемых напряжений ниже установленных пределов устанавливает соответствующий компаратор в единичное состояние, при этом импульсная последовательность на выходе ШИМ - компаратора прекращается.

Рисунок 2.7 - Типовая схема включения микросхемы TL494

Типовая схема включения микросхемы TL494 [1] в источнике питания с полумостовым преобразователем представлена на рисунке 2.7, временные диаграммы - рисунке 2.8.

Рисунок 2.8 - Временные диаграммы работы микросхемы TL494

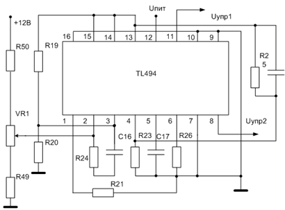
На схеме конденсатор С4 и резистор R6 - элементы времязадающей цепи генератора, частота переключения составляет примерно 73 кГц, резисторы R3, R4, конденсатор С2 и конденсатор С1 образуют цепи коррекции усилителей ошибки 1 и 2 соответственно.

Для реализации двухтактного режима работы преобразователя вход управления выходными каскадами (вывод 13) соединен с источником эталонного напряжения (вывод 14). С выводов 8 и 9 микросхемы управляющие импульсы поступают в базовые цепи транзисторов преобразователей.

Напряжение питания +25 В подается на вывод питания микросхемы (вывод 12) и на среднюю точку первичной обмотки трансформатора Т1 для питания транзисторов преобразователя. Опорное напряжение для усилителей ошибок формируется также от источника эталонного напряжения, для чего инвертирующие входы усилителей через резисторы Rl, R2 соединены с выводом 14 микросхемы.

На не инвертирующий вход усилителя ошибки 1 (вывод 1) информация о выходном напряжении источника поступает с делителя Rll, R12. С резистора R9 на инвертирующий вход усилителя ошибки 2 поступает информация о токе в нагрузке.

Режим «медленного пуска» образован последовательным соединением элементов С2 и R5, причем положительная обкладка конденсатора С2 подключена к выходу источника эталонного напряжения (вывод 14). Эпюры напряжения на временных диаграммах рисунок 2.8 показывают: а) ... форму пилообразного напряжения на выводе 5 микросхемы; б), в) ... выходные импульсы микросхемы; д) ... напряжение в средней точке первичной обмотки согласующего трансформатора.

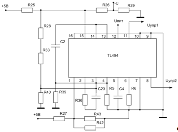
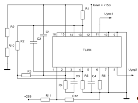
Варианты исполнения ШИМ-формирователя представлены на рисунках 2.9...2.10. Основные отличия между схемами заключаются в организации цепей смещения усилителей ошибки и включением схемы медленного пуска.

Схема одного из вариантов ШИМ-формирователя источника питания AT [1], представленного на рисунке 2.9, имеет типовое включение. Конденсатор С24, резистор R37 образуют времязадаюшую цепь микросхемы, коррекция усилителя ошибки I осуществляется элементами С23 и R36. Делитель R25, R28, R33, R40, R41 формирует опорное напряжение на выводе 2. Информация о выходном напряжении с резисторов R27, R42, R43 поступает на неинвертируюший вход усилителя 1 (вывод 1). С помощью резисторного делителя R25, R26, R29 формируется опорное напряжение на усилителе 2 (вывод 15). Информация о токе в транзисторах преобразователя поступает в среднюю точку резисторов R26, R29.

Рисунок 2.9 - ШИМ - Преобразователь AT

Принципиальная схема ШИМ - формирователя источника питания конструктива АТХ [1] показана на рисунке 2.10. В этой схеме информация о выходном напряжении поступает с делителя R50, VRl, R49, подключенному к источнику канала +12 В. Наличие регулировочного резистора VR1 позволяет вручную устанавливать номинальное значение выходного напряжения источника питания. Остальные элементы схемы представляют типовое включение микросхемы.

Рисунок 2.10 -  ШИМ - Преобразователь ATХ

В момент включения источника питания конденсаторы фильтров разряжены, сигналы обратных связей отсутствуют. Действие обратной связи приводит к тому, что мощность на коллекторных переходах может превысить допустимую. Поэтому для обеспечения постепенного «вхождения» преобразователя в режим нормальной стабилизации, необходимо ограничивать ток транзисторов в момент пуска. Для этого реализован режим «медленного пуска».

Режим реализован [1] последовательным соединением резистора и конденсатора рисунок 2.11. Один из элементов цепи, как правило конденсатор, подключен к источнику эталонного напряжения микросхемы (вывод 14), средняя точка цепи подключена ко входу «пауза». После включения в сеть и запуска преобразователя формируется напряжение питания микросхемы, как правило, +25 В. Из этого напряжения микросхемой формируется эталонное напряжение +5 В, являющееся источником для цепи «медленного запуска». В этот момент (включения) по цепи протекает зарядный ток, ко входу управления «паузой» прикладывается максимальное падение напряжения на резисторе R, что соответствует появлению на выходах микросхемы (выводы 8, II) импульсов малой длительности. По мере заряда конденсатора С напряжение на выводе 4 уменьшается, длительность управляющих импульсов увеличивается, растет напряжение на выходе источника и соответственно происходит заряд конденсаторов фильтров. С ростом напряжения на выходе увеличивается напряжение обратной связи и ШИМ - формирователь переходит в режим стабилизации. Это иллюстрируют временные диаграммы на рисунке 2.12.

Рисунок 2.11 -  Схема «медленного пуска» микросхемы

Рисунок 2.12 -  Временные диаграммы «медленного пуска»

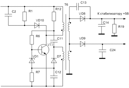
2.1.2.5 Вспомогательный преобразователь

Вспомогательный преобразователь является конструктивной особенностью источников питания формата АТХ. Данный преобразователь формирует напряжение +5 BJSB в выключенном состоянии системного модуля. Устройство представляет собой блокинг - генератор, функционирующий в автоколебательном режиме в течение всего времени замкнутого состояния сетевого выключателя блока питания.

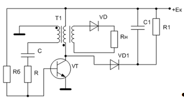
Упрощенная схема автоколебательного блокинг - генератора для обратноходового преобразователя приведена на рисунке 2.13 [1]. Основными элементами блокинг - генератора являются транзистор VT и трансформатор Т1. Цепь положительной обратной связи образована вторичной обмоткой трансформатора, конденсатором С и резистором R, ограничивающим ток базы. Резистор Re создает контур разряда конденсатора на этапе закрытого состояния транзистора. Диод D исключает прохождение в нагрузку R,, импульса напряжения отрицательной полярности, возникающего при запирании транзистора. Ветвь, состоящая из диода D1, резистора R1 и конденсатора С1, выполняет функцию защиты транзистора от перенапряжения в коллекторной цепи. Работа схемы автоколебательного блокинг - генератора поясняется временными диаграммами рисунок 2.14а...д. При включении питания конденсатор С разряжен (Uc=0, момент t рисунок 2.14а), через транзистор протекает небольшой ток базы, приводящий к заряду конденсатора С. Наличие положительной обратной связи, обеспечивающейся соответствующим включением базовой обмотки трансформатора Т1, приводит к лавинообразному процессу увеличения базового и коллекторного токов транзистора VT. Процесс продолжается так до тех пор, пока транзистор не перейдет в процесс насыщения (момент t2, рисунок 2.14а).

В режиме насыщения происходит уменьшение базового тока iG и рост тока намагничивания iM (рисунок 2.14г), вызванного намагничиванием сердечника трансформатора Т1. В некоторый момент времени tj (рисунок 2.14г) базовый ток уменьшается настолько, что транзистор выходит из режима насыщения и его коллекторный ток iK уменьшается. Действие обратной связи приводит к запиранию транзистора. В этот период происходит разряд конденсатора и рассеивание энергии, накопленной в магнитном поле трансформатора. В закрытом состоянии транзистора коллекторная обмотка импульсного трансформатора отключена от источника питания, а его нагрузочная обмотка отключена от сопротивления RH диодом VD. Диод VD1 относительно напряжения коллекторной обмотки транзистора VT включен в прямом направлении. При этом считается, что ток намагничивания переводится из цепи коллектора в демпфирующую цепь VD1, R1, C1, где и происходит рассеивание энергии накопленной трансформатором. В тот момент, когда при разряде конденсатора напряжение U3 станет равным нулю, транзистор открывается и начинается формирование следующего импульса.

Рисунок 2.13 - Схема автоколебательного блокинг - генератора

Рисунок 2.14 - Временные диаграммы работы автоколебательного блокинг - генератора

Схема типового преобразователя автогенераторного типа показана на рисунке 2.15. Во всех схемах преобразователей ключевой транзистор работает в режиме с большими коммутационными перегрузками по току коллектора, поэтому в автогенераторе использован мощный транзистор. Для увеличения длительности «паузы» ключевого транзистора в автоколебательном режиме использован дополнительный источник отрицательного смешения. Ограничение выбросов управляющего сигнала осуществляется стабилитроном VD2, включенным в цепь базы ключевого транзистора VT3. В цепи демпфирования допустимо использование RC-цепи, включенной в коллекторную цепь транзистора, в некоторых случаях демпфирующая RC-цепь устанавливается и в цепи базы ключа.

Рисунок 2.15 - Вспомогательный преобразователь блока питания DTK

2.1.2.6 Каскад управления

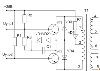
Управление транзисторами полумостового преобразователя осуществляется каскадом на транзисторах VTl, VT2 (рисунок 2.16). Кроме этой функции схема управления осуществляет согласование и гальваническую развязку мощных силовых каскадов от маломощных цепей управления. Транзисторы VTl, VT2 схемы работают в ключевом режиме с соединенными эмиттерами поочередно. Коллекторными нагрузками являются полу обмотки трансформатора Т1 (вывод 1-2, 2-3), в среднюю точку которого (вывод 2) подается питание на схему через элементы R4, VD5. Диод VD5 предотвращает влияние сигналов в первичных обмотках трансформаторов на работу ШИМ - формирователя по шине питания. Резисторы Rl, R2 и R3 формируют смещение в цепи базы транзисторов VT2 и VT1 соответственно. Импульсы управления с микросхемы ШИМ-формирователя поступают на базы транзисторов схемы. Под воздействием управляющих импульсов один из транзисторов, например VT1 открывается, а второй VT2, соответственно, закрывается. Надежное запирание транзистора осуществляется цепочкой VDl, VD2, С1. Так, при протекании тока в открытом транзисторе VT1 по цепи: +25В,R4,D5,Т1(выв. 2-1), VT1 (к-э),VD2, VD1,корпус в эмиттере транзистора VTl формируется падение напряжения +1,6 В. Оно достаточно для запирания транзистора VT2. Наличие конденсатора С1 способствует поддержанию запирающего потенциала во время «паузы». Диоды VD3, VD4 предназначены для рассеивания магнитной энергии накопленной полуобмотками трансформатора. Наличие транзисторов в выходном каскаде микросхемы позволяет выполнить эту схему без использования дополнительного транзисторного каскада.

Рисунок 2.16 - Транзисторный каскад управления

2.1.2.7 Цепи защиты и контроля

Защита источников питания [1] проявляется в критических режимах работы, а также в тех случаях, когда действие обратной связи может привести к предельным режимам работы элементов схемы, предупреждая тем самым выход из строя силовых и дорогостоящих элементов схемы. К ним относятся транзисторы полумостового преобразователя и выходные выпрямители.

В результате действия цепей защиты снимаются выходные управляющие сигналы с ШИМ - контроллера, транзисторы преобразователя находятся в выключенном состоянии, выходное вторичное напряжение отсутствует. Исключая внутренние цепи защиты ШИМ - контроллера рассмотрим действие внешних элементов схем зашиты, встречающихся в типовых схемах преобразователей.

Следует различать такие цепи защиты:

- от короткого замыкания в нагрузке;

- от чрезмерного тока в транзисторах полумостового преобразователя;

- защиту от превышения напряжения.

Первые два типа защиты близки по действию и связаны с необходимостью отдачи преобразователем большой мощности в нагрузку. Действуют они при перегрузках источника питания или же неисправностях в преобразователе. Защита от превышения напряжения может возникать при перепадах питающего напряжения и в некоторых других случаях.

Выключение преобразователя в источниках питания осуществляется с помощью дополнительного усилителя ошибки, обычно это усилитель ошибки 1, включенный компаратором либо по каналу управления паузой. Ниже приводятся описание схем зашиты рассматриваемых источников питания.

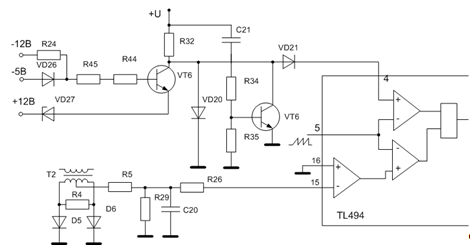
Интересный вариант схемы защиты от короткого замыкания в нагрузке, встречающийся в схемах источников питания AT, представлен на рисунке 2.17. В этой схеме защита от коротких замыканий реализована с помощью транзисторных каскадов VT5, VT6. Датчиком короткого замыкания в выходных каналах отрицательной полярности -12 В, -5 В служит уже известная диодно-резистивная цепь VD26, R24, а в выходном канале +12 В имеются диод VD27, транзистор VT6 и резистор R32. При отсутствии короткого замыкания на коллекторе VT6 низкий уровень напряжения, поступающий через развязывающий диод VD21 на вход управления паузой (вывод 4 D1).

Наличие цепи С21, R34, R35 на входе транзистора VT5 позволяет управлять длительностью выходных импульсов в переходных процессах и исключить влияние цепи защиты на период запуска преобразователя. Диод VD20 замыкает цепь разряда конденсатора С21, что необходимо при повторных запусках источника питания. Цепь защиты от чрезмерного тока через преобразователь имеет типовую схему и выполнена на элементах Т2, R4, VD5, VD6, R5, R29, С20. Сигнал отключения через R26 поступает на вывод 15 усилителя ошибки 2, который включен компаратором.

Рисунок 2.17 - Схема защиты источника питания AT

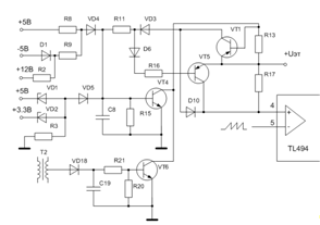
Аналогичный подход применен и в схеме источника питания DTK (ATX) [1] (рис. 2.18). В этой схеме компаратор защиты от чрезмерных токов преобразователя в источнике питания не использован. Роль трансформатора тока, выполняет согласующий трансформатор Т2. Вторичная обмотка трансформатора нагружена однополупериодным выпрямителем D18, С19, а с делителя R20, R2I сигнал тока поступает на базу VT6.

Превысив определенный уровень, сигнал, пропорциональный току преобразователя, открывает транзистор VT6, что в свою очередь приводит к отпиранию транзистора VT1. На вход управления паузой через VT1 и VD10 станет поступать потенциал источника эталонного напряжения (вывод 4 IC1). Это же напряжение через открытый транзистор VT1, диод VD3, резистор R11 поступает в базу транзистора VT4, который, открываясь, блокирует работу преобразователя.

Каскад зашиты, состоящий из диодно-резистивной цепи Dl, R2 и сумматора R8, R9, реализует защиту преобразователя от короткого замыкания в каналах +5 В, 12 В, -5 В. Уменьшение напряжений в любом из перечисленных каналов вызовет открывание транзистора VT4, который в свою очередь откроет VT1. При этом управляющие импульсы на выходе ШИМ-контроллера отсутствуют.

Зашита от превышения напряжения выполнена на стабилитронах VD1, VD3, резистор R3 для них балластный. Увеличение напряжения повлечет открытие транзистора VT4. - 12 В, - 5 В. Уменьшение напряжений в любом из перечисленных каналов вызовет открывание транзистора VT4, который в свою очередь откроет VT1. При этом управляющие импульсы на выходе ШИМ-контроллера отсутствуют.

Зашита от превышения напряжения выполнена на стабилитронах VD1, VD3, резистор R3 для них балластный. Увеличение напряжения повлечет открытие транзистора VT4.

 

Рисунок 2.17 - Схема защиты источника питания DTK (ATX)

2.1.2.8 Выходной выпрямитель

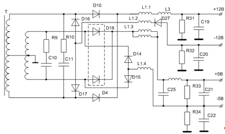
Выходные выпрямители источника питания различают по значению напряжения выходного канала. Они выполнены по двухтактной схеме и, как уже отмечалось, имеются на UBbl>;= +12 В, +5 В, - 12 В и -5 В. Вследствие высокой частоты работы преобразователя объясняется использование специальных элементов, допускающих работу при повышенных частотах и температурах. Так, в качестве выпрямительных используются диоды Шоттки, обладающие малым падением напряжения в прямом направлении (0,2...0,3 В для кремниевых диодов), и конденсаторы с малыми потерями, допускающими работу при высоких температурах.

Схема представлена на рисунке 2.19. Выпрямитель каждого канала выполнен по двухполупериодной схеме выпрямления, обладающей меньшим коэффициентом пульсаций по сравнению с однополупериодной. Фильтрацию выходного напряжения выходных напряжений осуществляют индуктивными (LI, L3, L4) и емкостными фильтрами (С19, С20, С21, С22 и С25). Включение последовательных RC-цепочек R9, С10 и R10, СП параллельно обмоткам трансформаторов позволяет уменьшить интенсивность помех создаваемых источником. Возможность значительного повышения напряжения на выходе выпрямителя при отключенной нагрузке устраняется резисторами R31, R32, R33, R34.

Формирование отрицательных напряжений источника питания может осуществляться не только с помощью выпрямителей, но и с применением интегральных стабилизаторов. Так, например, в канале -5 В источника питания E200S-U используется интегральный стабилизатор типа МС7905 (рисунок 2.20).

Рисунок 2.19 Высокочастотный выпрямитель источника питания PM-230W

Рисунок 2.20 Формирователь отрицательного напряжения -5В на интегральном стабилизаторе МС7905

2.2 Стабилизаторы напряжения (National Semiconductor)

Общее описание. Интегральные схемы LM 317, LM3H представляют собой регулируемые 3-выводные стабилизаторы положительного напряжения, обеспечивающие выходной ток 1,5 А в диапазоне выходного напряжения от 1,2 до 37 В. Они очень удобны в обращении и требуют только два внешних резистора для установки выходного напряжения Стабилизация по сети (по входу) и по выходу выше, чем при использовании стандартных фиксированных (заземленным стабилизаторов). Кроме того LM317 размешен в стандартных транзисторных корпусах, которые удобно устанавливать на печатные платы. Помимо того что схемы серии LM317 обладают лучшими характеристиками, чем фиксированные стабилизаторы, они обеспечивают полную защиту от перегрузки, что возможно только в ИМС. Типовая схема включения микросхемы приведена на рисунке 2.21.

Свойства:

- Регулируемый выход вплоть до 1,2 В

- Гарантированный выходной ток 1,5 А

- Типовая стабилизация по входу 0,01%,В

- Типовая стабилизация по нагрузке 0.1%

- 100%-ная повторяемость по электрическим характеристикам

- Нет необходимости иметь запасы источников на различные напряжения

- Используем» стандартный 3-выводноЙ Транзисторный корпус

- Ослабление пульсаций на 80 дБ

Рисунок 2.21 - Типовая схемы включения

Помимо того что LM317 заменяет фиксированные стабилизаторы, эта интегральная схема находит широкое применение и в других приложениях. В связи с тем что стабилизатор являемся «плавающим» и для него имеет значение только разность (перепал) напряжения между входом и выходом, можно строить источники па напряжения до нескольких сотен вольт.

Рисунок 2.22 - Стабилизатор с програмируемым входом

На основе схемы рисунок 2.22 достаточно просто построить импульсный стабилизатор, стабилизатор с программируемым выходом, а при включении между выходом и выводом регулировки фиксированного резистора LM317 можно использовать в качестве прецизионною стабилизатора тока.

Рисунок 2.23 - Принципиальная схема интегрального стабилизатора

Добавив компаратор одним входом, включенным к нагрузке, а другим к делителю напряжения [2] можно получить ограничение тока нагрузки, как это показано на рисунке 2.24.

Рисунок 2.24 - Стабилизатор напряжения с ограничением тока

3. РАЗРАБОТКА СХЕМ ЭЛЕКТРИЧЕСКОЙ СТРУКТУРНОЙ И ФУНКЦИОНАЛЬНОЙ ЛАБОРАТОРНОГО ИСТОЧНИКА ПИТАНИЯ

3.1 Разработка схемы электрической структурной

Так как в качестве опорного напряжения используем импульсный источник питания системных блоков, то необходимо разработать схему регулировки управления и контроля. Так как источник питания должен обладать двумя полярностями, то и схем регулировки напряжения и тока должно быть две.

Устройство должно содержать блок регулировки напряжения в интервале от 1.5…9.0 В.. Также устройство ограничения тока до 8.0 А. А так же обязательны блоки управления и измерения. Обобщенная структурная схема источника питания приведена на 160500 ДФ 201500 Д70 Э1.

3.2 Разработка схемы электрической функциональной

Регулировку напряжения можно выполнить на основе трехвыводного интегрального стабилизатора напряжения в типовом включении. Это обеспечит регулировку в требуемом диапазоне напряжений при помощи переменного резистора и даст дополнительную стабилизацию напряжения. Так как дополнительно управление напряжением должно осуществляться при помощи ПК, то для обеспечения перестройки двоичным кодом необходимо использовать транзисторные ключи, подбором сопротивления в коллекторной цепи можно добиться перестройки напряжения на выходе с шагом 0.5В.

Так как ток микросхемы стабилизатора напряжения невелик, то для того, чтобы обеспечить максимальный ток нагрузки 8А, необходим усилитель тока. Для регулировки ограничения тока нагрузки можно использовать компаратор, один вход которого подключить к нагрузке, другой к опорному регулируемому делителю напряжения.

Для измерения напряжения при помощи ПК, необходимо сначала преобразовать его в двоичный код. Это можно сделать при помощи АЦП. Так как необходимо измерять напряжение обоих полярностей, чтобы не использовать два АЦП, можно измерять их поочередно. Для этого необходим коммутатор управляемый двоичным кодом, а так же преобразователь напряжений положительной и отрицательной полярности для измерения напряжения по модулю.

В итоге нам необходимо управлять транзисторными ключами обоих полярностей, а это как минимум две четырех разрядные шины. Управлять коммутатором и включением питания устройства. Обрабатывать данные с АЦП и привязать это все к параллельному порту компьютера. Все эти задачи можно решить используя микроконтроллер.

В итоге функциональная схема лабораторного источника питания будет иметь вид 160500 ДФ 201500 Д70 Э2.

4. РАЗРАБОТКА СХЕМЫ ЭЛЕКТРИЧЕСКОЙ ПРИНЦИПИАЛЬНОЙ ЛАБОРАТОРНОГО ИСТОЧНИКА ПИТАНИЯ

4.1 Выбор и описание схемы импульсного источника напряжения

4.1.1 Так как падение напряжения на регулирующих элементах составит не менее 2В, то напряжение опорного источника должно быть не менее 12В, а ток не менее 8А. Данным требованиям удовлетворяет импульсный источник питания системных блоков ПК DTK(АТХ) со следующими параметрами. Схема электрическая принципиальная данного устройства приведена на 160500 ДФ 201500 Д70 Э3.

Входное напряжение .......................................... 220 В.

Частота ................................................................ 47...63 Гц.

Размеры ....................................................... 140x150x86 мм.

Диапазон рабочих температур ....................... + 10...+50°С.

Выходной ток в каналах источника:

+3,3 В .................................................................... 14 А;

+5 В S_b .............................................................0,72 А;

+5 В .......................................................................21 А;

-5 В ..................................................................... 0,3 А;

+ 12 В.................................................................… 8 А;

-12 В......................................................................О,ЗА

4.1.2 Описание схемы принципиальной источника питания DTK(АТХ)

.1.2.1 Входные цепи

Для защиты входных цепей источника питания на печатной плате установлен предохранитель FА1.. Заградительный фильтр импульсных помех образован конденсаторами С2,С8,С11,С12, дросселями Ll…L3. Фильтр обеспечивает защиту источника питания, как от синфазной, так и дифференциальной составляющей импульсных помех.

Напряжение первичной электрической сети поступает далее на выпрямитель VD14...VD17, выполненный по мостовой схеме. Полупериоды выпрямленного напряжения сглаживаются конденсаторами С16, С17. Резисторы R30, R31, подключенные к С16, С17 параллельно, симметрируют напряжение на конденсаторах, а также создают цепь их разряда

4.1.2.2 Источник питания режима «готовность» (Stand_by)

Источник питания режима «готовность» предназначен для создания начального напряжения питания при запуске ШИМ-контроллера и выдачи напряжения питания на системную плату, когда компьютер находится в «спящем* режиме. Этот источник состоит из однотактного преобразователя, подключенного к выпрямителю первичной сети, и стабилизатора вторичного напряжения.

Однотактный преобразователь автогенераторного типа выполнен на транзисторе VT1. Постоянное напряжение с положительного вывода выпрямителя через рабочую обмотку трансформатора ТA1 подводится к коллектору транзистора VT1. Это же напряжение через резисторы R11, R7 прикладывается к базе этого транзистора, создавая небольшое положительное смещение. Транзистор VT1 находится в открытом состоянии, и через него начинает протекать ток. В трансформаторе происходит процесс накопления энергии, в результате которого в обмотках ТA1 наводятся ЭДС. Обмотка положительной обратной связи является источником заряда конденсатора С5. Ток заряда этого конденсатора запирает транзистор VT1. Во время запертого состояния VT1 трансформатор Т1 отдает энергию во вторичную цепь.

Зашита транзистора VT1 от коммутационных импульсов, обусловленных индуктивностью рассеивания обмоток трансформатора Т1, и от превышения мгновенной мощности на коллекторе VT1, реализована цепью демпфирования, состоящей из элементов VD7, R4 C1. Демпфирование выбросов в цепи базы осуществляется элементами VD10, C6, R8.

Вторичную цепь трансформатора Т1 образуют выпрямительные диоды VD11, VD12, фильтровые конденсаторы С9, С19, С28 и интегральный стабилизатор +5 В DD1.

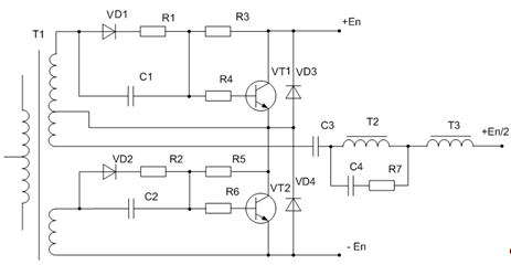
4.1.2.3 Преобразователь

Активными элементами преобразователя полумостового типа являются транзисторы VT9, VT10. Второе плечо моста образуют выпрямительные конденсаторы С16, С17. Защита преобразователя от «сквозных токов» создается диодами VD26, VD27, а также наличием «мертвой зоны» между управляющими импульсами микросхемы DD2, В диагональ моста включена рабочая обмотка трансформатора Т3 через разделительный конденсатор С21, устраняющий нежелательное несимметричное подмагничивание рабочей обмотки трансформатора. Резистор R51 и конденсатор С30 шунтируют рабочую обмотку ТЗ для демпфирования паразитных колебаний. Режим работы транзисторов преобразователя задается резисторами R42...R45. Элементы С24, С25, VD21, VD22, R39, R40 предназначены для ускорения переходных процессов при переключениях транзисторов.

4.1.2.4 ШИМ - контроллер и каскад управления

Напряжение питания на микросхему DD2 (выв. 12) поступает от выпрямителя VD12 вспомогательного генератора и выпрямителя VD28, С28. После подачи питания на выводе 14 появляется напряжение внутреннего источника опорного напряжения микросхемы равное +5 В, запускается задающий генератор и на выводе 5 присутствует пилообразное напряжение. Конденсатор С20 и резистор R33 элементы времязадающей цепи генератора. На выводах 8, 11 микросхемы DD2 появляются импульсные последовательности поступающие на транзисторы VT7, VT8 каскада управления,

Каскад управления состоит из ключевых транзисторов VT7, VT8, резисторы R32, R46 и цепь VD19, VD20 С26 задают их режим работы, диоды VD18, VD25 рекупераиионные. Нагрузкой каскада управления является трансформатор Т2.

4.1.2.5 Цепи управления, стабилизации и защиты

Стабилизация выходных напряжений достигается методом широтно-импульсного модулирования выходных импульсов. Для этого выходное напряжение с сумматора R52, R53, R25, R28 поступает на вход 1 усилителя ошибки 1 микросхемы DD2. На второй вход этого усилителя (выв.2 DD2) через делитель R22, R23 поступает опорное напряжение. Элементы С18, R27 - частотно-корректирующая цепь усилителя ошибки 1.

С выхода усилителя сигнал, пропорциональный напряжению ошибки, поступает на широтноимпулъсный модулятор для формирования на выводах 8, 11 микросхемы DD2 управляющих последовательностей.

От согласующего трансформатора Т2, выполняющего роль трансформатора тока, информация о токе нагрузки через однополупериодный выпрямитель VD24, С23, и делитель R13, R16 поступает на базу VT6. Превысив определенный уровень, сигнал пропорциональный току преобразователя открывает транзистор VT6, который в свою очередь приводит к отпиранию транзистора VT2. На вход управления паузой через VT5 и VD9 станет поступать потенциал источника эталонного напряжения (выв.14 DD2). Это же напряжение через открытый транзистор VT2, диод VD4, резистор R9 поступает в базу транзистора VT4, который открываясь блокирует работу преобразователя.

Каскад зашиты, состоящий из диодно-резистивной цепи VD1, R1 и сумматора R5, R6, реализует зашиту преобразователя от короткого замыкания в каналах +5 В, -12 В, -5 В. Уменьшение напряжений в любом из перечисленных каналов вызовет открывание транзистора VT4, который в свою очередь откроет VT1. При этом управляющие импульсы на выходе ШИМ-контроллера отсутствуют.

Защита от превышения напряжения в нагрузке выполнена на стабилитронах VD2, VD3, резистор R2 для них балластный. Увеличение напряжения повлечет открытие транзистора VT4.


4.1.2.6 Дистанционное управление

Для дистанционного управления источником питания применяется сигнал PS_On. Сигнал высокого уровня через делитель R3, R10, С3 поступает на базу транзистора VT3. При этом транзисторы VT3 и VT5 в открытом состоянии. На вывод 4 DD2 через VT5 поступает сигнал высокого уровня. На выводах 8, 11 микросхемы импульсы отсутствуют, преобразователь остановлен. В случае сигнала PS_On противоположного уровня транзисторы VT3, VT5 поменяют свое состояние, на выводах 8, 11 появятся импульсы.

4.1.2.7 Формирователь сигнала «питание в норме»

В состав схемы формирователя P.G. входит элемент задержки конденсатор С22 и микросхема DD3. При включении источника питания конденсатор С22 разряжен. Сигнал включения PS_ON низкого уровня поступает на выводы 6 и 2 микросхемы DD3, устанавливая на выводе 7 DD3 высокий уровень напряжения. Начинается заряд конденсатора задержки С22 с выхода 7 компаратора DD3.

Через время 0,1...0,5 с напряжение заряда на конденсаторе С22 превысит значение напряжения на выводе 2. При этом на выводе 1 микросхемы DD3 появляется сигнал «питание в норме» P.G. высокого уровня.


4.1.2.8 Выходные выпрямители

Диодная сборка VD29 обеспечивает получение выходного напряжения + 12 В. Элементы L5, L6, C34 образуют сглаживающий фильтр этого напряжения. Подавление высокочастотных импульсных помех осуществляется цепочками R58, С32.Выходное напряжение +5 В формируется диодной сборкой VD30. Сглаживающий фильтр в этом канале образован элементами L5, L7, С33, С35.

Источник питания +3,3 В выполнен на стабилизаторе компенсационного типа. В качестве выпрямителя используется диодная сборка VD34. Роль регулирующего элемента выполняет транзистор VT11, ток базы ему задает параметрический стабилизатор DD6. Выходное напряжение источника измеряется делителем R47, R50, R54. Элементы R55, С29 предназначены для повышения устойчивости стабилизатора при переходных процессах.

Резисторы R62, R63, R64, R65 являются нагрузками холостого хода источников + 5В, ~5 В, ~12 В и +3,3 В соответственно.

Обмотка трансформатора Т3 с которой снимается напряжение +12В, -12В, намотана проводом одного сечения и позволяет получить ток до 8А, диоды D32 D33 позволяют получить ток в цепи 0..-12В, менее 1А, поэтому их необходимо заменить.

Выбирается диод из следующих параметров:


Выбирается диоды Д305 с параметрами:

максимальный прямой ток Iпр, А………………………….……10;

максимальное обратное напряжение Uоб, В………..……….….50;

прямое падение напряжение Uпр, В……………………… ……0,3.

4.2 Выбор и описание схемы регулировки напряжения

минимальное выходное напряжение, В +1.2 …+1.3

нестабильность по напряжению при Uвх = 20В, проц./В, не более 0,01

нестабильность по току при Uвх = 20В, проц./В, не более 0,02

входное напряжения, В +5…+45

выходное напряжения, В +1.2…+37

выходной ток, А 0.005… 1.5

максимальная рассеиваемая мощность, Вт не более 1.0

температура окружающей среды, 0С -60…+85

Рисунок 4.1 - Типовая схема включения КР142ЕН12А

4.2.2 Выходное напряжение

Uвых = Uвых.мин.(1+R2/R1)+R2·Iрег., (4.3)

где Uвых.мин. - минимальное выходное напряжение;

Iрег. - ток регулировки;

R2, R1 - сопротивления резисторов.

Ток регулировки в типовом включении равен 55мкА [7], для обеспечения этого сопротивление резистора R1, должно быть 240Ом.

4.2.3 Для обеспечения максимального выходного напряжения Uвых.макс.= 9В, максимальное сопротивление резистора должно быть:


Принимаем R2 = 1.5кОм

4.2.4 Для выполнения цифровой настройки [2], используется схема приведенная на рисунке 4.2.

Рисунок 4.2 - Стабилизатор с цифровой регулировкой напряжения

При подачи на входы Х нулей, все транзисторы закрыты и напряжение на выходе зависит от сопротивления R2, при его максимальном сопротивлении напряжение на выходе максимально и равно 9В. При наличии восьми разрядной шины управления изменение напряжения на выходе изменяется с шагом 0.5В.

При подачи поочередно «1» на входы Х напряжение на выходе должно быть Uвых = 8.5, 8.0, 7.0, 5.0 В соответственно, причем сопротивление R2.Х включается параллельно R2, а сопротивлением открытого перехода коллектор - эмиттер можно пренебречь. Тогда сопротивления R2.Х равно:


Тогда типовые значения сопротивлений: R2.0 = 56кОм, R2.1 = 15кОм,

R2.2 = 5.1кОм, R2.3 = 1.5кОм.

4.2.5 Выбираются транзисторы VT1…VT4, из условия:

максимальное напряжение коллектор - эмиттер

Uкэ.макс = Uвых.макс = 9В (4.6)

максимальный ток коллектора

Iк.макс = Uвых.макс /(R2.3 + R1) (4.7)

Iк.макс =9/(1500+240) = 5.2мА

Исходя из этого, выбирается [5] транзистор КТ3102А с параметрами:

максимальное постоянное напряжение коллектор - эмиттер, В 50

максимальный постоянный ток коллектора, мА 100

максимальная рассеиваемая мощность коллектора, мВт 250

статический коэффициент передачи тока 100…250

4.2.6 Управление транзисторными ключами осуществляется при помощи цифровых схем с ТТЛ логикой. Для нормального отпирания транзисторов в ключевом режиме, необходим базовый резистор. Для данного типа логики [4] в типовом варианте номинал сопротивлений R3 = 1кОм

4.2.7 Расчет напряжения на выходе стабилизатора при различных комбинациях на входах Х и R2макс. Расчет выполняется при помощи программы Mathcad 2001, результаты сводим в таблицу 4.1.

Текст программы


Таблица 4.1 - Результаты расчета

Как видно из расчета, управление осуществляется инверсными кодами.

4.2.8 Для регулировки напряжения отрицательной полярности используется схема приведенная на рисунке 4.3. Выбирается интегральный стабилизатор [7] КР142ЕН18А с параметрами:

минимальное выходное напряжение, В -1.2 …-1.3

нестабильность по напряжению при Uвх = 20В, проц./В, не более 0,03

нестабильность по току при Uвх = 20В, проц./В, не более 0,03

входное напряжения, В -5…-30

выходное напряжения, В -1.2…-26.5

выходной ток, А 0.005… 1.5

максимальная рассеиваемая мощность, Вт не более 1.0

температура окружающей среды, 0С -10…+70

Рисунок 4.3 - Стабилизатор с цифровой регулировкой напряжения отрицательной полярности

4.2.9 Сопротивления резисторов R2, R2.0…R2.3, R3 такие же номиналы, как в схеме регулировки положительного напряжения и рассчитаны в пунктах 4.2.3, 4.2.4, 4.2.6. Из условий пункта 4.2.5 выбираются транзисторы VT1…VT4 проводимости р-n-р КТ3107А с параметрами:

максимальное постоянное напряжение коллектор - эмиттер, В 50

максимальный постоянный ток коллектора, мА 100

максимальная рассеиваемая мощность коллектора, мВт 250

статический коэффициент передачи тока 100…250

4.2.10 Так как схема управления строится на ТТЛ логике, поэтому необходимо чтобы транзисторы находились в открытом состоянии, а запирались единичным положительным уровнем +2.4В. Исходя из этого на базе задается отрицательное напряжение при помощи резистора R4. А запираются транзисторы при подачи положительного напряжения на транзисторы VT5…VT6 проводимости n-p-n, выбираются транзисторы КТ3102А с параметры которых приведены в пункте 4.2.5. В отличие от управления напряжения положительной полярности управление отрицательной осуществляется прямым кодом.

Ток базы открытого транзистора VT1

 ,

где βмин -минимальный коэффициент передачи тока


Сопротивление резистора R4

  ,

где Uсм - напряжение смещения Uсм = -5В

Uбэ - напряжение база - эмиттер открытого транзистора, для кремниевых транзисторов Uбэ = 0.7В


Выбирается типовое значения сопротивления R4 = 68кОм.

4.3 Выбор и описание схемы усилителя тока

.3.1 В связи с тем, что максимальный ток нагрузки интегрального стабилизатора 1.5А, а по задания необходим ток нагрузки до 8А, необходим усилитель тока. Его можно выполнить на одном транзисторе p-n-p для напряжения положительной полярности и n-p-n для отрицательной, требования к транзисторам одинаковые поэтому можно использовать комплементарную пару. Схема усилителя тока для напряжения положительной полярности приведена на рисунке 4.4.

Рисунок 4.4 - Усилитель тока для напряжения положительной полярности

4.3.2 Выбираем транзистор из условий

максимальное напряжение коллектор - эмиттер

Uкэ.макс = (Uвх - Uвых.мин.)·Кз , (4.10)

где Uвх - напряжение на входе, Uвх = 12В

Кз - коэффициент запаса, Кз = 1.2

Uкэ.макс = 1.2(12-1.5) = 12.6В

максимальный ток коллектора

Iк.макс = Iн.макс. ·Кз , (4.11)

где Iн.макс. - максимальный ток нагрузки, по ТЗ Iн.макс.= 8А

Iк.макс =8·1.2 = 9.6А

Максимальная мощность рассеиваемая коллектором

Рк.макс = Iн.макс.· (Uвх - Uвых.мин.)·Кз (4.12)

Рк.макс = 8· (12 - 1.5)·1.2 = 100.8Вт

Выбираем [6] комплементарную пару транзисторов КТ8102А для напряжения положительной полярности и КТ8101А для отрицательной.

Параметры транзистора КТ8102А:

проводимость p-n-p

максимальное постоянное напряжение коллектор - эмиттер, В 40

максимальный постоянный ток коллектора, А 10

максимальная рассеиваемая мощность коллектора, Вт 120

статический коэффициент передачи тока 50…140

Параметры транзистора КТ8101А:

проводимость n-p-n

максимальное постоянное напряжение коллектор - эмиттер, В 40

максимальный постоянный ток коллектора, А 10

максимальная рассеиваемая мощность коллектора, Вт 120

статический коэффициент передачи тока 50…140

4.3.3 Расчет сопротивления Rб

Ток базы

 ,

где βмин - минимальный коэффициент передачи тока


Сопротивление Rб

,

где Uбэ - напряжение база эмиттер Uбэ = 2.0В

Iис - ток потребляемый микросхемой, в типовом включении Iис = 0.01А


Выбирается типовое значения сопротивления Rб = 12Ом.

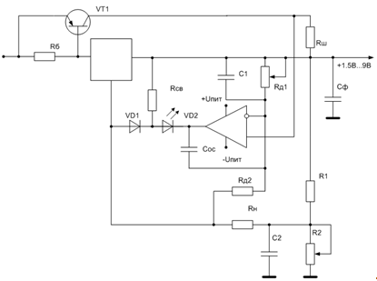
4.4 Выбор и описание схемы ограничителя тока

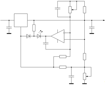
.4.1 Для регулировки ограничения тока нагрузки используется компаратор, один вход которого подключить к нагрузке, другой к опорному регулируемому делителю напряжения (рисунок 4.5). В качестве компаратора выбирается [5] счетверенный операционный усилитель КР1401УД2 с параметрами:

напряжение питания, В +3…+32

входной ток, нА 5

коэффициент усиления, дБ 100

потребляемая мощность, мВт 21.

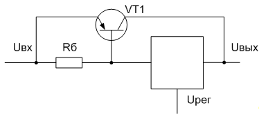
Рисунок 4.5 - Регулируемый стабилизатор напряжения с ограничением тока

4.4.2 Выбирается диод VD1из условий:

максимальный прямой ток

 ,

где Iоу -выходной ток операционного усилителя, задется Iоу = 20мА

Кз - коэффициент запаса, Кз = 1.2


максимальное обратное напряжение

 ,

где Uвых.макс. - максимальное выходное напряжение


Выбирается [6] КД510А с параметрами:

максимальный прямой ток Iпр, А………………………….……0.2;

максимальное обратное напряжение Uоб, В………..……….….50;

прямое падение напряжение Uпр, В……………………… ……1.1.

4.4.3 Светодиод VD2 [6] АЛ307АМ с параметрами

максимальный прямой ток Iпр, мА………………………..……25;

максимальное обратное напряжение Uоб, В………..………..….2;

прямое падение напряжение Uпр, В……………………… …..2.0.

Задается ток светодиода Iсв = 5мА, тогда сопротивление резистора Rсв равняется.

 ,

где Uвых.оу. - выходное напряжение операционного усилителя,

Uвых.оу. =-12В

Uвых.мин. - минимальное выходное напряжение

Uпр - прямое падение напряжение на светодиоде


Выбирается типовое значения сопротивления Rсв = 2.2кОм.

4.4.4 В момент, когда на входы усилителя поступают одинаковые напряжения на его выходе появляется напряжение -12В. И начинается разряд конденсатора С2, через резистор Rн.

,

где Uпр.VD1 - прямое падение напряжение на диоде VD1


Выбирается типовое значения сопротивления Rн = 430 Ом.

4.4.5 Принимается сопротивление резистора Rш = 0.1Ом.

4.4.6 Задается максимальный ток делителя напряжения Iд = 4мкА, тогда

,

где Uвр - напряжение между выходом и входом регулировки, всегда фиксировано [3] Uвр = 1.25В


Выбирается типовое значения сопротивления Rд2 = 330 кОм.

4.4.7 При нулевом токе нагрузки и нулевом сопротивлении Rд2 напряжение на инвертирующем входе напряжение равно напряжению на выходе. При максимальном сопротивлении Rд2 напряжение на инвертирующем входе

,

где Iн - ток нагрузки

для Uвых = 9В, и Iн = 8А


Выбирается типовое значения сопротивления Rд1 = 620 кОм.

4.4.8 Рассчитываются сопротивления Для градуировки шкалы ограничения тока. Расчет производится при помощи программы Mathcad.

 

Текст программы


4.4.9 Конденсаторы С2 и Сф, необходимы для дополнительного подавления пульсаций. Используются типовые [2] для данного стабилизатора Сф = С2 = 10мФ.

4.4.10 Так как операционный усилитель используется в качестве компаратора, вводится дополнительная частотная коррекция. Конденсатор Сос=75пФ. А для уменьшения шумов, возникающих при вращении резистора Rд1, параллельно ему подключается емкость C1 = 100пФ.

4.5 Выбор и описание схемы измерения и управления напряжением

.5.1 Для измерения напряжения используется АЦП. Выбирается [8] восьмиразрядная АЦП КР572ПВ3 с параметрами:

входное напряжение, В 10;

напряжение питания, В 5.0;

выходное напряжение низкого уровня, В 0.8;

выходное напряжение высокого уровня, В 4.0;

опорное напряжение, В -10;

напряжение смещения нуля, мВ 50;

ток потребления, мА 4.

Рисунок 4.6 - Типовая схема включения АЦП КР572ПВ3 с внутренним генератором тактовых импульсов

4.5.2 Для поочередного подключения напряжений положительной и отрицательной полярности, необходим управляемый коммутатор. Выбираем [5] коммутатор тока К564КТ3 с параметрами:

напряжение питания, В 12В;

максимальное напряжение коммутации, В 12;

максимальный ток коммутации, мА 10;

управляющее напряжение низкого уровня, В 0.8;

управляющее напряжение высокого уровня, В 2.2.

4.5.3 Так как измерение и коммутация выполняется только положительного напряжения, необходимо напряжение отрицательной полярности преобразовать в положительную такого же уровня. Для этого используем свободный операционный усилитель микросхемы КР1401УД2 (пункт 4.4.1).

Рисунок 4.7 - Схема инвертирующего усилителя

Коэффициент передачи:


Для единичного коэффициента передачи необходимо, чтобы сопротивления резисторов R1 и R2 (Рисунок 4.7) были равны. Принимаются сопротивления резисторов R1 = R2 =10кОм.

4.5.4 Для управления транзисторными ключами необходимы две четырех разрядные шины данных. Для считывания информации с АЦП необходима восьми разрядная шина данных и один разряд для управления АЦП. Также необходимо два разряда для управления коммутатором. И работу всех устройств необходимо согласовать с портом компьютера. Обеспечить выполнение данных задач можно при помощи микроконтроллера КМ1816ВЕ51. Назначение выводов микроконтроллера приведено на рисунке 4.8. Тогда окончательно схема измерения и управления напряжением будет иметь вид рисунок 4.9.

Рисунок 4.8 - Наименование выводов МК51

Рисунок 4.9 - Схема измерения и управления напряжением

4.5.5 Для нормальной работы АЦП необходимо задать опорное напряжение Uоп = - 10В. Но так как имеется Uп = -12В, то необходим делитель. Задается ток делителя 10мкА, тогда:


Выбираются типовые значения сопротивления Rд1 = 20 кОм, Rд2 = 100 кОм.

4.5.6 Текст программы для микроконтроллера на языке асемблер.

ORG 00h

SJMP Start

Start: MOV A,# F0h

 MOV P1, A

 SET P2.3,#0

 SET P2.0,#1

 M1: JB P3.7, M1

 IN A, P3.0

 M2: SET P2.1

CLR P2.0

MUV A, P0

 M3: MOV P3.1, A

SET P3.6

 JB P3.7, M3

CLR P2.1

SET P2.0

SET P2.2

CLR P2.0

MUV A, P0

 M4: MOV P3.1, A

SET P3.6

 JB P3.7, M3

CLR P2.2

SET P2.0

 SJMP M2

4.5.7 Текст программы для последовательного порта ПК на языке асемблер

ORG 00hStart

Start: MOV A,# 00h 09H “ Введите напряжение отрицательной полярности”

INT 02HA, AL

RLC AAA

RLC A 09H “ Введите напряжение положительной полярности”

INT 02HALA, AL

OUT COM1, ARW,#1: JB RD, M1COM1RW,#1A, 32h AH, A

INT 09H “ Напряжение положительной полярности, мВ”

INT 0AH: JB RD, M2COM1RW,#1A, 32h

MOV AH, A

INT 09H “ Напряжение отрицательной полярности, мВ”

INT 0AH

SJMP M1

5. КОНСТРУКТОРСКО - ТЕХНОЛОГИЧЕСКАЯ РАЗРАБОТКА

.1 Расчет теплового режима

.1.1 В связи с тем, что используются два мощный транзистора необходимо предусмотреть их охлаждение. Максимальная рассеиваемая мощность на транзисторах:

Ррас.= Iн.макс.· (Uвх - Uвых.мин.) (5.1)

Рк.макс = 8· (12 - 1.5) = 84Вт

5.1.2 Выбранные транзисторы КТ8101А и КТ8102А обладают следующими тепловыми характеристиками [3]:

тепловое сопротивление переход - корпус Θпк, 0С / Вт 0.7,

максимальная температура p-n перехода Тп.макс, 0С 150.

5.1.3 Для нормальной работы транзисторов необходимо обеспечить температуру перехода Тп = 1200С. Исходя из этого [3] рассчитывается тепловое сопротивление радиатор - среда в 0С / Вт.

,

где Тс - температура среды Тс = 400С,

Θкр - тепловое сопротивление корпус - радиатор, при использовании теплопроводящей смазки Θкр = 0.150С / Вт.

5.1.4 Такое тепловое сопротивление от радиатора к внешней среде может обеспечить только радиатор больших размеров. Поэтому необходимо использовать принудительное воздушное охлаждение. В импульсном источнике питания DTK уже установлен вентилятор принудительного охлаждения со скоростью передачи воздушного потока 0.5м3/с. Выбирается [3] стандартный радиатор IE2000-06-T6421-W421. Данный радиатор при использовании принудительной вентиляции со скоростью передачи воздушного потока 0.2м3/с обладает тепловым сопротивлением Θрс = 0.090С / Вт. Внешний вид радиатора приведен на рисунке 5.1.

Рисунок 5.1 - Радиатор IE2000-06-T6421-W421.

5.2 Конструкторский анализ схемы

5.2.1 Наиболее сложной задачей при конструировании РЭА является компоновка разрабатываемого изделия. В результате компоновки должны быть определены геометрические размеры, форма, ориентировочная масса изделия и взаимное расположение всех элементов в конструкции.

Предварительная компоновка проводится по электрической принципиальной схеме изделия, анализируя данную схему, создается модель конструкции изделия, учитывая большое количество различных факторов и требования технического задания на разработку изделия.

От качества компоновки в значительной мере зависят технические и эксплуатационные характеристики изделия, а также его ремонтопригодность и надежность. При компоновке РЭА приходится учитывать сложную совокупность факторов, связанных с особенностями функционирования и эксплуатации, электрическими взаимосвязями и тепловыми режимами внутри РЭА, геометрическими размерами и формой отдельных элементов конструкции.

При компоновке необходимо удовлетворить основные требования:

между отдельными элементами, узлами, блоками прибора должны отсутствовать паразитные электрические связи, которые могут существенно изменить характер полезных взаимосвязей и нарушить нормальное функционирование изделия;

тепловые поля, возникающие в РЭА вследствие перегрева отдельных элементов, не должны ухудшать технические характеристики аппаратуры;

необходимо обеспечить легкий доступ к деталям, узлам, блокам в конструкции для контроля , ремонта и обслуживания изделия;

расположение элементов конструкции должно также обеспечивать технологичность монтажа и сборки с учетом использования автоматизированных систем сборки;

габариты и масса изделия должны быть минимально возможными.

Схему лабораторного источника питания целесообразно выполнять на печатной плате из стеклотекстолита с односторонней разводкой соединений. В виду значительной рассеиваемой мощности транзисторы следует расположить на краях платы напротив вентилятора принудительного охлаждения. Соединительные разъёмы располагаются на печатной плате с выводом на боковую сторону корпуса устройства.

.2.2 Так как используется готовый импульсный источник питания DTK, то печатную плату необходимо разработать только на устройство управление и измерения.

Печатная плата выполняется на фольгированном стеклотекстолите толщиной 1.5мм. Плата выполняется односторонней с шириной печатных проводников 1мм, а так как максимальный ток нагрузки 8А, силовые проводники выполняются шириной не менее 5мм. Допускается использование перемычек.Трассировку печатной платы производится при помощи программы P-CAD. Чертеж печатной платы приведен на 160500 ДФ 201500 Д70 ПП.

5.2.3 Разрабатывается сборочный чертеж печатной платы с учетом размеров всех элементов, сборочный чертеж приведен на ДФ 201500 Д70 СБ. К сборочному чертежу прилагается спецификация.

5.2.4 Исходя из размеров плат разрабатывается чертеж общего вида, который приведен на ДФ 201500 Д70 ВО.

.3 Расчет характеристик надежности

В соответствии с приведенными требованиями в ходе опытно-конструкторской разработки производится [9] определение характеристик надежности:

Pc(t) - вероятности безотказной работы системы;

λс- интенсивности отказов системы;

Тср - средней наработки на отказ системы.

5.3.1 Расчет интенсивности отказов источника при основном соединении ЭРЭ производится путем суммирования интенсивностей отказов всех ЭРЭ, входящих в устройство:

                                                               m

λ0C = N1· λ01 + N2· λ02 +…+ Nm· λ0m = Σ Ni · λ0i (5.3)

                                                            i =1

где N1,N2, ... Nm - количество однотипных ЭРЭ;

λ01, λ02, ... λ0m - соответствующие им интенсивности отказов.

5.3.2 Вероятность безотказной работы источника питания:


5.3.3 Составляем перечень элементов по группам и сносим в таблицу 5.1.

Таблица 5.1 - Интенсивности отказов элементов схемы

Наименование элемента

Обозначение

Кол.

λ0i, 1/ч*10-6

λ0сi, 1/ч*10-6

К71-4

С1,С5,С7,С11,С12,С18,С20,С30,С32

9

0.02

0.18

К70-6

С2,С8,С29,С31

4

0.03

0.12

К50-6

С3,С4,С6,С9,С10,С13,С16,С17,С19 С21…С26,С28,С33…С38,С43…С46

26

0.05

1.3

К10-17

С14,С15,С39..С42

6

0.04

0.24

7B05

DD1

1

0.01

0.01

TL494

DD2

1

0.02

0.02

LM393

DD3

1

0.01

0.01

KM1816BE51

DD4

1

0.03

0.03

KP572ПВ3

DD5

1

0.03

0.03

TL4531C

DD6

1

0.02

0.02

K564KT3

DD7

1

0.03

KP1401УД2

DD8

1

0.01

0.01

KP142EН12A

DD9

1

0.04

0.04

KP142EН12A

DD10

1

0.04

0.04

ВП1-15A

FA1

1

0.03

0.03

АЛ307АМ

HL1,HL2

2

0.05

0.10

дросели

L1…L9

9

0.15

1.35

C2-23

R1…R73, R76, R78, R80…R101

97

0.05

4.85

CП3-1

R74, R75, R78, R81

4

0.16

0.64


Наименование элемента

Обозначение

Кол.

λ0i, 1/ч*10-6

λ0сi, 1/ч*10-6

ПДМ1-I

SB1

1

0.15

0.15

10 - 0205

Т1

1

0.12

0.12

20 - 0008

Т2

1

0.12

0.12

10 - 0207

Т3

1

0.12

0.12

КД521А

VD1, VD4… VD7,VD9… VD13, VD18.. VD25,VD28, VD35

20

0.05

1.00

КД280Д

VD14..VD17, VD26,VD27

6

0.05

0.30

Д305А

VD32,VD33

2

0.09

0.18

KД510А

VD36,VD37

2

0.02

0.04

KC451A

VD2

1

0.08

0.08

KC407A

VD3

1

0.08

0.08

KC191Ж

VD8

1

0.08

0.08

KT8124A

VT1, VT9, VT10

3

0.11

0.33

KT608A

VT2…VT8

7

0.09

0.63

KT632A

VT11

1

0.09

0.09

KT8102A

VT12

1

0.25

0.25

KT8101A

VT13

1

0.25

0.25

KT3102A

VT14..VT17, VT22..VT25

8

0.07

0.56

KT3107A

VT18..VT21

4

0.07

0.28

DB9

XS1

1

0.01

0.01

ПСП1-6

X1

1

0.01

0.01

Зажим малогаборитный

XS2, XS3

2

0.02

0.04

ВЩ-Ц-2-12-6/220-50

XP1

1

0.10

0.10

РК170 27МГц

ZQ1

1

0.15

0.30

Плата печатная

160500 ДФ 201500 Д70 ПП

1

0.19

0.38


Наименование элемента

Обозначение

Кол.

λ0i, 1/ч*10-6

λ0сi, 1/ч*10-6

Паяные сединения


628

0.005

3.14

Соеденительные провода


16

0.01

0.16


5.3.4 Интенсивность отказов источника питания

λ0C = Σ Ni · λ0i ·а, (5.5)

где a - эксплуатационный коэффициент отказов, учитывающий влияние электрической нагрузки и рабочей температуры , учитывающий критичность ЭРЭ данного вида к действию механических нагрузок. Уровень механических нагрузок, действующих на ЭВА, для лабораторных условий а = 2.

λ0C = 17.85·10-6 · 2 = 35.70·10-6 1/ч

5.3.5 Среднее время безотказной работы источника питания (ч)


5.3.6 Зависимость вероятности безотказной работы источника питания от времени

Рисунок 4.5 - Зависимость вероятности безотказной работы от времени.

5.3.7 Время наработки на отказ источника питания, при вероятности безотказной работы 0.85


5.3.8 Полученные характеристики позволяют определить коэффициент готовности изделия к немедленной работе в установившемся режиме эксплуатации и коэффициент ремонтопригодности:

 


5.3.9 Как видно из расчета источник питания полностью удовлетворяет техническому заданию.

5.4 Разработка и изготовление опытного образца

.4.1 Для оценки работоспособности и параметров устройства, изготавливается опытный образец лабораторного источника питания. Отличие опытного образца от готового устройства, заключается в отсутствии схемы регулировки и измерения напряжения при помощи ПК. Разрабатывается и изготавливается печатная плата схемы регулировки напряжения и ограничения тока. Плата изготавливается путем травления в хлорном железе. Плата помещается в корпус импульсного источника питания системного блока DTK (АТХ). И изготавливается лицевая панель, содержащая индикаторы стабилизации тока и ручки управления. Изображение опытного образца приведено на рисунках 5.2…5.7.

Рисунок 5.2 - Плата регулировки напряжения и ограничения тока.

Рисунок 5.3 - Источник питания DTK(АТХ).

Рисунок 5.4 - Все узлы опытного образца.

Рисунок 5.5 - Опытный образец в сборе без крышки и лицевой панели.

Рисунок 5.6 - Опытный образец вид спереди.

Рисунок 5.7 - Опытный образец вид ссзади.

5.4.2 Был изготовлен опытный образец и по результатам измерений источник питания удовлетворяет ТЗ по техническим характеристикам, но ввиду использования радиаторов малой площади опытный образец не рекомендуется использовать в критических режимах(мощность рассеиваемая на транзисторах усилителей тока не должна превышать 50Вт).

6. БЕЗОПАСНОСТЬ И ЭКОЛОГИЧНОСТЬ РАЗРАБОТКИ

6.1 Оценка опасности изделия

Разрабатываемый источник питания предназначен для проведения студентами лабораторных исследований и будет эксплуатироваться в специально предназначенной лаборатории, то есть в помещении первого класса без повышенной опасности. Разрабатываемое устройство обладает несущественным электромагнитным излучением, нет опасности радиационного и рентгеновского излучения, и не содержит взрывчатых веществ. Но поскольку в процессе эксплуатации, в результате обрыва токоведущих проводников, замыкания их на корпус, либо случайного прикосновения или приближения на опасное расстояние к токоведущим частям, находящимся под напряжением, существует опасность поражения электрическим током необходимо предусмотреть меры по электробезопасности [10].

Электробезопасность - система организационных и технических мероприятий и средств, обеспечивающих защиту людей от вредного и опасного воздействия электрического тока, электрической дуги, электромагнитного поля и статического электричества.

6.2 Действие электрического тока на организм


Проходя через организм [10], электрический ток оказывает термическое, электролитическое и биологическое действия.

Термическое действие выражается в ожогах отдельных участков тела, нагреве кровеносных сосудов, нервов и других тканей. Электролитическое действие выражается в разложении крови и других органических жидкостей, что вызывает значительные нарушения их физико-химических составов.

Биологическое действие является особым специфическим процессом, свойственным лишь живой материи. Оно выражается в раздражении и возбуждении живых тканей организма (что сопровождается непроизвольными судорожными сокращениями мышц), а также в нарушении внутренних биоэлектрических процессов, протекающих в нормально действующем организме и теснейшим образом связанных с его жизненными функциями. В результате могут возникнуть различные нарушения в организме, в том числе нарушение и даже полное прекращение деятельности органов дыхания и кровообращения. Раздражающее действие тока на ткани организма может быть прямым, когда ток проходит непосредственно по этим тканям, и рефлекторным, т. е. через центральную нервную систему, когда путь тока лежит вне этих тканей.

Это многообразие действий электрического тока нередко приводит к различным электротравмам, которые условно можно свести к двум видам: местным электротравмам и общим электротравмам (электрическим ударам).

Местные электротравмы - это четко выраженные местные повреждения тканей организма, вызванные воздействием электрического тока или электрической дуги. Различают следующие местные электротравмы: электрические ожоги, электрические знаки, металлизация кожи, механические повреждения и электроофтальмия.

Электрические ожоги могут быть вызваны протеканием тока через тело человека (токовый или контактный ожог), а также воздействием электрической дуги на тело (дуговой ожог). В первом случае ожог возникает как следствие преобразования энергии электрического тока в тепловую и является сравнительно легким (покраснение кожи, образование пузырей). Ожоги, вызванные электрической дугой, носят, как правило, тяжелый характер (омертвление пораженного участка кожи, обугливание н сгорание тканей).

Электрические знаки - это четко очерченные пятна серого или бледно-желтого цвета диаметром 1-5 мм на поверхности кожи человека, подвергшегося действию тока. Электрические знаки безболезненны, н лечение их заканчивается, как правило, благополучно.

Металлизация кожи - это проникновение в верхние слои кожи мельчайших частичек металла, расплавившегося под действием электрической дуги. Обычно с течением времени больная кожа сходит, пораженный участок приобретает нормальный вид и исчезают болезненные ощущения.

Механические повреждения являются следствием резких непроизвольных судорожных сокращений мышц под действием тока, проходящего через тело человека. В результате могут произойти разрывы кожи, кровеносных сосудов и нервной ткани, вывихи суставов и даже переломы костей. Механические повреждения возникают очень редко.

Элсктроофтальмия - воспаление наружных оболочек глаз, возникающее в результате воздействия мощного потока ультрафиолетовых лучей электрической дуги. Обычно болезнь продолжается несколько дней. В случае поражения роговой оболочки глаз лечение оказывается более сложным и длительным.

Электрический удар - это возбуждение живых тканей организма проходящим через него электрическим током, сопровождающееся непроизвольными судорожными сокращениями мышц. Различают следующие четыре степени ударов:судорожное сокращение мышц без потери сознания; судорожное сокращение мышц с потерей сознания, но с сохранившимся дыханием и работой сердца; потеря сознания и нарушение сердечной деятельности или дыхания (либо того и другого вместе); клиническая смерть, т. е. отсутствие дыхания и кровообращения.

Исход воздействия тока зависит от ряда факторов, в том числе от значения и длительности протекания через тело человека тока, рода и частоты тока и индивидуальных свойств человека. Электрическое сопротивление тела человека и приложенное к нему напряжение также влияют на исход поражения, но лишь постольку, поскольку они определяю! значение тока, проходящего через тело человека.

Электрическое сопротивление тела человека складывается из сопротивления кожи и сопротивления внутренних тканей.

Кожа, вернее ее верхний слой, называемый эпидермисом, имеющий толщину до 0,2 мм и состоящий в основном из мертвых ороговевших клеток, обладает большим сопротивлением, которое и определяет общее сопротивление тела человека. Сопротивление нижних слоев кожи и внутренних тканей человека незначительно. При сухой чистой и неповрежденной коже сопротивление тела человека колеблется в пределах 2 тыс.-2 млн. Ом. При увлажнении и загрязнении кожи, а также при повреждении кожи (под контактами) сопротивление тела оказывается наименьшим - около 500 Ом, т. е. доходит до значения, равного сопротивлению внутренних тканей тела. При расчетах сопротивление тела человека принимается обычно равным 1000 Ом.

Значение тока, протекающего через тело человека, является главным фактором, от которого зависит исход поражения: чем больше ток, тем опаснее его действие. Человек начинает ощущать протекающий через него ток промышленной частоты (50 Гц) относительно малого значения: 0,6-1,5 мА. Этот ток называется пороговым ощутимым током.

Ток 10-15 мА (при 50 Гц) вызывает сильные и весьма болезненные судороги мышц рук, которые человек преодолеть не в состоянии, т. е. он не может разжать руку, которой касается токоведущей части, не может отбросить провод от себя и оказывается как бы прикованным к токоведущей части. Такой ток называется пороговым неотпускающим.

При 25-50 мА действие тока распространяется и на мышцы грудной клетки, что приводит к затруднению и даже прекращению дыхания. При длительном воздействии этого тока - в течение нескольких минут - может наступить смерть вследствие прекращения работы легких.

При 100 мА ток оказывает непосредственное влияние также и на мышцу сердца; при длительности протекания более 0,5 с такой ток может вызвать остановку или фибрилляцию сердца, т. е. быстрые хаотические и разновременные сокращения волокон сердечной мышцы (фибрилл), при которых сердце перестает работать как насос. В результате в организме прекращается кровообращение и наступает смерть. Этот ток называется фиб-рилляционным.

 

6.3 Основные меры защиты


Основными мерами защиты от поражения током являются: обеспечение недоступности токоведущих частей, находящихся под напряжением, для случайного прикосновения; электрическое разделение сети; устранение опасности поражения при появлении напряжении на корпусах, кожухах и других частях электрооборудования, что достигается применением малых напряжений, использованием двойной изоляции, выравниванием и уравниванием потенциала, защитным заземлением, занулением, защитным отключением. Недоступность токоведущих частей электроустановок для случайного прикосновения может быть обеспечена рядом способов: изоляцией токоведущих частей, размещением их на недоступной высоте, ограждением и др.

.4 Требования к условиям эксплуатации устройства

Исходя из выше изложенного, в лаборатории где будет эксплуатироваться устройство используется сеть с глухозаземленной нейтралью. Необходимо использовать защитное заземление / зануление, для чего в помещении обязательно должен быть предусмотрен проводник РЕ заземленный на выходе из помещения. Также необходимо чтобы в помещении находилась шина заземления, к которой подключаются корпуса всех электроприборов, водопровод, отопление и другие металлические конструкции для уравнивания потенциалов. Также необходимо предусмотреть систему защитного отключения, которая в случае возникновения утечки тока на корпус, отключает питание. Схема электропитания в лаборатории приведена на рисунке 6.1.

Рисунок 6.1 - Схема электропитания в лаборатории.

7. ЭКОНОМИЧЕСКОЕ ОБОСНОВАНИЕ РАЗРАБАТЫВАЕМОЙ КОНСТРУКЦИИ

7.1 Расчет единовременных затрат

Комплексный анализ эффективности новой техники состоит из исследования научного, технического, организационного, экономического других эффектов. Значимость каждого эффекта зависит от цели применения новой техники.

Экономический анализ даёт объективную оценку преимуществ и недостатков новой техники, выявленных при определении технического эффекта.

Этот анализ выявляет затраты общественного труда при создании и применении новой техники и полученный в сфере применения эффект от ее внедрения.

На этапе научно-исследовательских и опытно - конструкторских работ при принятии решения о внедрении в производство новой техники требуется выбрать базовый вариант для сравнения, относительно которого и определяется эффективность новой разработки.

Для разработки «лабораторного источника питания» требуется определенные расходы, которые выступают в виде единовременных затрат. Работа выполняется на базе Красноярского Государственного Технического Университета (КГТУ). Проект является поисковой работой, финансируемой за счет собственных средств. Единовременные затраты рассчитываются в виде плановой суммы затрат определяемых системой затрат на НИР.

.2 Технико-экономический расчёт

Для оценки экономической эффективности разработки лабораторного источника питания составляется смета затрат на выполнение данного проекта.

Включает следующие затраты:

Материальные затраты;

1. Основная заработная плата (дипломник + научный руководитель);

2. Дополнительная заработная плата;

. Отчисления на соц. нужды;

4. Затраты на электроэнергию;

5. Контрагентские расходы;

6. Прочие расходы.

Материальные затраты включают: затраты на основные и вспомогательные материалы используемые в проекте. Затраты по этой статье включают стоимость материальных затрат и комплектующих изделий с учетом транспортно-заготовительных расходов.

,

где Ц - цена материала или комплектующего изделия;

Q - количество материала или комплектующего изделия;

Ц0 - цена реализуемых отходов;

Ктз- коэффициент, учитывающий транспортно-заготовительные расходы.

Обычно этот коэффициент берется равным до 5% от стоимости материальных затрат.

В связи с отсутствием отходов данная статья в смете затрат не учитываются.

Таблица 7.1 - Материальные затраты

Наименование

Количество

Цена за единицу, руб.

Сумма затрат, руб.

Основные материалы

Дискеты «MFD-2HD»

10

12

120

Картридж

1

832

832

Вспомогательные материалы

Бумага для принтера

500

0,26

130

Шариковая ручка

1

5

5

Бумага писчая

250

0,10

25

Итого



1112

С учетом транспортно-заготовительных расходов



1122


Основная заработная плата дипломника и научного руководителя.

Основная заработная плата определяется по следующей формуле:

,

где Sj - часовая тарифная ставка работника, руб./ч.;

Зо - основная заработная плата, руб.;

tj - трудоёмкость, ч.

Для дипломника (средняя стипендия за один месяц ) равна 893 рубля, трудоёмкость, затраченная на выполнение дипломной работы - 4 месяца, следовательно, основная заработная плата (руб.):


Для научного руководителя дипломной работы часовая тарифная ставка равна 120 рублей/час, а также необходимое время, отведённое на студента-дипломника 20 часов, тогда:


Основная заработная плата руководителя с учётом районного коэффициента 20%, а также северной надбавки 30% (руб.):


Итого заработная плата дипломника и научного руководителя в совокупности составляет: 3575 + 3600 = 7175.

Дополнительная заработная плата руководителя составляет 10% от его основной заработной платы и определяется (руб.):


Отчисление на единый социальный налог: 38.5%, в том числе ( 36.5% - отчисление в единый социальный налог, 2% - отчисления на страхование от несчастных случаев и профессиональных заболеваний ), от суммы основной и дополнительной заработной платы и доплат:


- для руководителя диплома Осн = ( 2400 + 3600 ) • 0.385 = 2310 рублей;

-        для студента-дипломника Ос.н = 3572 • 0.385 = 1375 рублей;

Итого: 2310 + 1375 = 3685 рублей.

Затраты на электроэнергию.

Системный блок компьютера питается от сети переменного тока 220 В, с частотой 50 Гц. Он потребляет 250 Вт/ч, монитор потребляет 90 Вт/ч, следовательно, компьютер потребляет 340 Вт/ч.

Стоимость 1 кВт/ч на сегодняшний день составляет - 0.46 рублей, тогда стоимость потребления электроэнергии на компьютере составляет (руб.):

 

Зэ = 340·0.46 = 156.4


Накладные расходы.

Стоимость одного Машино-часа на ПЭВМ равна 0.156 рублей, на выполнение научно-исследовательской работы потребовалось ( 5 часов в сутки, пятидневный рабочий день и по 8 часов в субботу и воскресенье, продолжительностью 4 месяца) 695 часов работы на ПЭВМ.

Затраты используемые при разработке дипломного проекта на ПЭВМ составили З = 695 • 0.156 = 108.42 рублей.

Прочие расходы

Для выполнения дипломного проекта необходимо 15 часов работы в сети Интернет, стоимость одного часа в компьютерном классе составляет 25 рублей, итого 375 рублей.

Копирование 150 листов по 1.0 рубля, итого 150 рублей.

Приобретение компакт диска с программным обеспечением для дипломного проекта - 120 рублей.

Итого прочие расходы: 375 + 150 + 120 = 645 рублей.

Таблица 7.2 - Смета затрат на НИР

Номер статьи затрат

Наименование статьи затрат

Сумма, руб.

1

Материальные затраты

1122

2

Основная заработная плата

7175

3

Дополнительная заработная плата

360

4

Отчисления на социальные нужды

3685

5

Накладные расходы

108.42

6

Электроэнергия

156.40

7

Прочие

645


Итог

13251.82

7.3 Расчёт себестоимости

Себестоимость объекта - это затраты, связанные с её изготовлением (включая разработку) и реализацией.

В общем случае полная себестоимость включает следующие затраты:

- сырье и основные материалы;

- покупные полуфабрикаты и комплектующие изделия;

- возвратные отходы;

- основная заработная плата производственных рабочих;

- дополнительная заработная плата производственных рабочих;

- отчисления на социальные нужды;

- общехозяйственные расходы;

 - коммерческие расходы.

Затраты на материалы включают стоимость основных и вспомогательных материалов, где :

Смо = ∑Нмi·Цмi·Kтз, (7.9)

где HMi - норма расхода i-материала на единицу продукции, кг;

Цмг цена i-материала за единицу продукции, руб.;

Ктз- коэффициент транспортно заготовительных расходов (Ктз-1.03). Стоимость возвратных отходов обычно принимается равной 15% от стоимости основных материалов:

СОТХ = 0,15·С мо

Затраты на комплектующие изделия и полуфабрикаты (таблица 7.3.) определяют по их требуемому количеству и оптовым ценам на них:

С к = Н Ki · Ц Ki · Ктз

Таблица 7.3 - Затраты на сырьё

Наименования и марка материалов.

Норма расхода

Оптовая цена, руб./ед.

Суммарные затраты, руб.

Стеклотекстолит, дм3

4

10

40

Хлористое железо, л

0.2

40

8

Припой ПОС61, кг

0.03

600

18

Флюс ЛТИ- 120, кг

0.015

1200

18

ЛакУР-231, кг

0.04

11.2

0.45

Болты, винты, гайки

25

0.5

12.5

Итого

96.95

Итого с учетом с учетом транспортных расходов (+3%)

99.86


Затраты на основные материалы с учетом стоимости возвратных отходов:

Смо = 99.86 - 99.86·0.15 = 84.88(руб.) (7.12)

Затраты на вспомогательные материалы (таблица 7.4.) составляют 10% от стоимости основных материалов:

СМВ =0.1·84.88 = 8.49(руб.) (7.13)

Таблица 7.4 - Затраты на комплектующие изделия

Наименование и тип комплектующих изделий.

Количество компонентов,шт.

Цена за единицу, руб.

Сумма затрат, руб.





Конденсаторы:




К10-17

7

1

7

К50-6

5

2

10

Резисторы:








С2-23

39

0.5

19.5

СПЗ-0.5

4

5

20

Микросхемы:




КР142ЕН12А

1

12

12

КР142ЕН18А

1

12

12

КР1401УД2

1

8.5

8.5

КР572ПВ3

1

30

30

К564КТ3

1

6

6

КМ1816ВЕ51

1

110

110

Транзисторы




КТ3102А

8

1

8

КТ3107А

4

1

4

КТ8101А

1

35

35

КТ8102А

1

35

35

Диоды:




АЛ307АМ

2

1

2

КД510А

2

0.5

1

Переключатели :




IT1127

1

10

10

Разъемы:




DBR25-M

2

3

6

DB9-F

1

12

12

ВЩЦ-2-12-6/220-50

1

10

10

Кварц:




РКГ-27МГц

1

3

3

Источник питания DTK

1

1120

1120

Итого



1481

Итого с транспортными расходами (3%)



1525.43


Затраты на комплектующие изделия и полуфабрикаты определяют по их потребному количеству и оптовым ценам на них. Прямые материальные затраты будут определятся суммарной стоимостью материалов и комплектующих изделий за вычетом стоимости возвратных отходов. Прямые материальные затраты:

Смп = См - Сотx = (Смо + Смв + Ск) - Сотх (7.14)

Смп = (84.88 + 8.49 + 1525.43) - 0.15·99.86 = 1603.82 (руб.)

Затраты на заработную плату основных производственных рабочих включают основную заработную плату Со, дополнительную заработную плату Сд и отчисления на социальные нужды и транспортный налог Со

Основная заработная плата определяется на основе данных о трудоёмкости по видам работ, часовых тарифных ставок и величин доплат к тарифному заработку:

Заработная плата производственных рабочих Сз/п , рассчитывается:

Сз/п = С0 + Сд + Сс, (7.15)

где С0 - основная заработная плата, руб.;       

Сд - дополнительная заработная плата, руб.;

Сс - отчисления на социальные нужды, руб.

Основная заработная плата рассчитывается:

С0 = ti*li*kд (7.16)

         i=1

где ti - трудоемкость изделия по нормам на i-ой операции, н;

li - часовая тарифная ставка для соответствующего разряда работы на i-ой операции, тыс. руб.;

kд - коэффициент доплат, учитывающий премиальные доплаты к тарифному заработку, доплаты по районному коэффициенту, премии и др. (kд= 1.5).

Результаты расчета основной заработной платы производственных рабочих сведены в таблицу 7.5.

Таблица 7.5 - Трудовые затраты

Наименование операции, вида

Разряд

Часовая тар.

Время на

Тарифный

работ

работ

Ставка,

операци

фонд зар.



руб/ч

ю, ч.

платы, руб

Извлечение из упаковки и





входной контроль

5

7.65

0.2

1.53

Формовка выводов

3

7.05

0.3

2.115

Установка ИС и пайка

3

7.05

2

14.1

выводов





Установка R, С, VD и пайка

3

7.55

2

15.1

выводов





Установка VT и пайка выводов

3

7.45

0.3

2.235

Визуальный контроль

5

7.18

0.1

0.718

Промывка

3

7.45

0.05

0.373

Технический контроль

5

7.20

0.3

2.16

Сборка

3

7.57

0.2

1.514

Выходной контроль

5

7.20

0.1

0.72

Упаковка в тару

2

8.88

0.1

0.888

Итого




41,453


Основная заработная плата производственных рабочих составляет 41.453руб.

Дополнительная заработная плата включает в себя выплаты, установленные законодательством и устанавливается в процентах от основной заработной платы (руб):

Cд= 10%Со = 41,453·10% /100% =4.1453 (7.17)

Отчисление на единый социальный налог рассчитывают в процентах от суммы основной и дополнительной заработной платы производственных рабочих (руб.):

Отчисления на социальные нужды составляют 38.5%, из них:

- 28 % - в пенсионный фонд;

- 1.5 % - в фонд занятости населения;

- 5.4 % + 4.3% = 9.7% - в фонд социального страхования;

 - 3.6 % - на обязательное медицинское страхование;

Сс=38.5%(Со+Сд)= 17.56 (руб.) (7.18)

Сз/п =41.453 + 4.1453 + 17.56 = 63.16 (руб.) (7.19)

В соответствии с данными, полученными на предприятии:

Общехозяйственные расходы включают затраты, связанные с обслуживанием производства на уровне цеха и предприятия.

Общезаводские расходы составляют 70 - 80 %, пропорционально основной заработной плате производственных рабочих (руб.):

Собщехоз = 80% С0 = 41.453·80%/100% = 33.16 (руб.) (7.20)

Величину коммерческих расходов принимают равной 30-40 % от производственной себестоимости продукции.

Полная себестоимость продукции (С) есть сумма производственной себестоимости и внепроизводственных затрат.

Производственная себестоимость (руб):

См + Сзп + Собщехоз = 1603.82 + 63.16 +33.16 = 1700.14 (руб.) (7.21)

Коммерческие расходы =1700.14·35% /100%= 595.05 (руб.)

Полная себестоимость продукции:

С = производственная себестоимость + коммерческие расходы

С =1700.14 + 594.05 =2295.19 (руб.) (7.22)

НДС составляет 18 % от цены которую определяют исходя из предполагаемой прибыли (до 50 % от себестоимости). Заложенная прибыль составляет 25% (руб.):

П = 0.25·С = 0.25·2295.19 = 573.80 (руб.) (7.23)

Цена, при таком проценте заложенной прибыли, составит (руб.):

 
Ц = С + П = 2295.19 + 573.80 = 2868.99 (7.24)

НДС =0.2Ц= 0.2·2868.99 = 573.80 (7.25)

Оптовая цена с учетом себестоимости, прибыли и НДС составляет:

Цопт = П + НДС +Ц = 573.80 + 2868.99 + 573.80 = 4016.59 (руб.) (7.26)

Стоимость эксплуатации прибора за год определяется по формуле:

Зэкс = Зтр + Зэ + За (7.27)

где Зтр - затраты на текущий ремонт РЭА (3% от стоимости РЭА) (руб);

Зэ - затраты на электроэнергию (руб.),

За- амортизационные отчисления. Затраты на текущий ремонт:

Зтр =0.03С = 0.03·2295.19 =68.86 (руб.) (7.28)

Средняя стоимость одного киловатта электроэнергии составляет 1руб. Тогда затраты на электроэнергию составят (руб.):

Зэ = 8760 •10 •10 -3 • 1 = 87.60 (7.29)

Учитывая выше перечисленное, затраты на эксплуатацию в год составят (руб.):

Ззкс/год = Зтр + Зэ = 68.86 + 87.60 = 156.46 (7.30)

.4 Цена потребления изделия

Цена потребления включает в себя цену приобретения и эксплуатационные расходы в течении срока службы. Срок службы выберем с учетом надежности и морального старения прибора. Он составит 5 лет.

Цпотр = Цприоб + Зэкспл/год ·Тсл (7.31)

Цена приобретения складывается из оптовой цены прибора и затрат на транспортировку (5% от Цн) (руб.):

Цприоб=Цопт• 1.05 = 4016.59 • 1.05 = 4217.42 (7.32)

Цена потребления за 5 лет составит (руб):

Цпотр = 4217.42+ 156.46 • 5 = 4999 .72 (7.33)

.5 Алгоритм выбора наиболее конкурентоспособной модели изделия бальным методом

Для определения значимости параметров качества изделия может быть использована матрица смежности, в которой осуществляется попарно сравнение параметров изделия (каждый с каждым) но не по величине, а по их значению, влиянию на качество, технический уровень, потребительские свойства изделия.

Для удобства каждый из оцениваемых параметров следует обозначить соответствующим индексом:

XI - число функциональных возможностей;

Х2 - потребляемая мощность;

ХЗ - масса;

Х4 - стоимость.

Сравнивая попарно все параметры, составляют квадратную матрицу смежности (таблица 6.6.), где знаки >, < = заменяются коэффициентами предпочтительности ai (соответственно: 1.5,0.5, 1.5).

Затем последовательно находятся абсолютные значимости Bj параметров, затем эти значения нормируются - B`i вычисляются в долях единицы.

При расчете Bxi каждая строка в матрице умножается на вектор-столбец

Заполняя матрицу определим значения Bxi, B`i

Bxi - абсолютная значимость параметра

B`i -искомая, относительная значимость параметров.

Bi определяется построчным суммированием коэффициентов предпочтительности (aj).

 

Таблица 7.6 - Матрица смежности


XI

Х2

ХЗ

Х4

Bxi

B`i

XI

=1.0

>1.5

<0.5

=1.0

4

0.25

Х2

<0.5

= 1.0

>1.5

>1.5

4.5

0.28

хз

>1.5

<0.5

=1.0

>1.5

4.5

0.28

Х4

-1.0

<0.5

<0.5

=1.0

3

0.19






16

1

источник электропитание лабораторный конструкторский

Заполняя матрицу определяем значения «Bxi», «bxi». Bxi - абсолютная значимость параметра; bxi - искомая, относительная значимость параметров. Bxi- определяется построчным суммированием коэффициентов предпочтительности (ai).


 (7.34)

Осуществление бальной оценки параметров. Для дальнейшего анализа и определения наиболее конкурентоспособной системы необходимо осуществить бальную оценку каждого параметра для каждого из вариантов изделия (количество баллов от 1 до 5).

Таблица 7.7-Бальная оценка значимости параметров

Модель

XI

Х2

ХЗ

Х4

bxi

0,25

0,28

0,28

0,19

А

5

4

5

3

В

3

4

4

4

С

3

3

5

4


Определение показателей конкурентоспособности вариантов

Показатель конкурентоспособности для каждой из анализируемых моделей может быть найден как сумма произведений соответствующих значений «bxi» на соответствующее бальное значение параметра модели.

КА=0.25·5+0.25·4+0.28·5+0.19·3=4.34

КВ=0.25·3+0.28·4-0.28·4+0.19·4=3.75

КС=0,25·3+0,28·3+0.28·5+0,19·4=3,75

Модель с максимальным значением показателя «К» (конкурентоспособности) наиболее предпочтительна. В данном случае наиболее конкурентоспособной оказалась модель «А», т.е. наша разрабатываемая система, которая обеспечивает минимизацию затрат пользователя при достаточно высоких технических характеристиках.

ЗАКЛЮЧЕНИЕ

В результате данного проекта был разработан лабораторный импульсный источник питания. А именно были разработаны:

Схема электрическая структурная 160500 ДФ 201500 Д70 Э1;

Схема электрическая функциональная 160500 ДФ 201500 Д70 Э2;

Схема электрическая принципиальная 160500 ДФ 201500 Д70 Э3.

Так же был произведен расчет надежности и время наработки на отказ источника при вероятности безотказной работы составило 4550ч. Это более чем по техническому заданию. Был произведен расчет рыночной стоимости изделия которая составила 4016 рублей, что много ниже чем подобные источники выпускаемые промышленностью.

Произведена оценка безопасности и экологичности разработанного устройства и было выяснено, что прибор полностью удовлетворяет требованиям техники безопасности и не представляет опасности для окружающей среды.

Был изготовлен опытный образец лабораторного источника питания и измерены его основные характеристики:

Минимальное напряжение на нагрузке, В ±1.5

Максимальное напряжение на нагрузке, В ±9.5

Максимальный ток нагрузки, А 8

Видно что характеристики удовлетворяют техническому заданию.

Разработанный лабораторный источник питания полностью удовлетворяет техническому заданию, обладает малыми габаритами и весом относительно недорогой имеет возможность подключения к последовательному порту ПК. Может эксплуатироваться в лабораториях и использоваться для питания низковольтной радиоаппаратуры и для проведения студентами лабораторных исследований с обработкой результатов при помощи ПК.

СПИСОК ИСПОЛЬЗУЕМЫХ ИСТОЧНИКОВ

1.Кучеров, Д.П. Источники питания системных блоков ПК/ Д.П. Кучеров. - С-Питербург.: Наука и техника, 2002.

.Хоровиц, П.А. Искуство схемотехники-1/ П.А. Хоровиц, У.Н. Хилл. - М.: Мир, 1999.

.Хоровиц, П.А. Искуство схемотехники-2/ П.А. Хоровиц, У.Н. Хилл. - М.: Мир, 2000.

.WWW mikroakustik.ru

.Петухов, В.М. Маломощные транзисторы и их зарубежные аналоги/ В.М. Петухов. - М.: Кубк-а, 1999.

.Петухов, В.М. Мощные транзисторы и их зарубежные аналоги/ В.М. Петухов. - М.: Кубк-а, 1999.

.Петухов, В.М. Интегральные микросхемы и их зарубежные аналоги/ В.М. Петухов. - М.: Кубк-а, 1999.

.Иваченко, И.В. Микросхемы для бытовой радиоаппаратуры/ И.В. Иваченко, В.А. Телец. - М.: Радио и связь, 1996.

.Воробьев, В.Г. Надежность и эффективность авиационного оборудования: Учебник для вузов/ В.Г. Воробьев, В.Д. Константинов. - М.: Транспорт, 1995.

.Юдин, Е.Я. Охрана труда в машиностроении: Учебник для вузов/ Е.Я. Юдин, С.В. Белов. - М.: Машиностроение, 1993.


Не нашли материал для своей работы?
Поможем написать уникальную работу
Без плагиата!
Без нейросетей!