Разработка перспективного источника питания
АННОТАЦИЯ
В данной работе рассмотрены вопросы о разработке перспективного источника
питания, который позволяет работать с динамически меняющими параметрами
нагрузки.
Разработана структура прибора Master-Slave с применением современных
интегральных микросхем TEA
2260 и TEA 2170. Разработана конструкция
прибора в виде моноблочного компоновочного решения.
ИМПУЛЬСНЫЙ БЛОК ПИТАНИЯ, ШИРОТНО-ИМПУЛЬСНЫЙ МОДУЛЯТОР, КОМПОРАТОР,
МИКРОСХЕМА
АНОТАЦІЯ
У даній роботі розглянуті питання про розробку перспективного джерела
живлення, яке дозволяє працювати з динамічно міняючими параметрами
навантаження.
Розроблена структура приладу Master-slave із застосуванням сучасних
інтегральних мікросхем TEA 2260 і TEA 2170. Розроблена конструкція приладу у
вигляді моноблочного компонувального рішення.
ІМПУЛЬСНИЙ БЛОК ЖИВЛЕННЯ, ШИРОКО-ІМПУЛЬСНИЙ МОДУЛЯТОР, КОМПОРАТОР,
МІКРОСХЕМА
ABSTRACT
this work questions are considered about development of
perspective source of feed, which allows to work with the dinamically changing
parameters of loading.structure of device of Master-slave is developed with the
use of modern integral microcircuits of TEA 2260 and TEA 2170. The construction
of device is developed as a monosectional layout decision.POWER MODULE,
LATITUDINAL-IMPULSIVE KEYER, KOMPORATOR, MICROCIRCUIT
СОДЕРЖАНИЕ
Список сокращений
Введение
. Особенности функционирования импульсных блоков питания
.1 Особенности построения и применения импульсных источников
питания
.2 Сравнение импульсных и линейных источников питания
.3 Структура и принцип действия ИБП
.4 Схемотехническое решение и принцип действия ИБП
.5 Тенденции развития импульсных источников питания
. Анализ технического задания
. Обзор аналогичных приборов
. Назначение и структура ИБП
.1 Структура ИБП построенного в соответствии с концепцией Master-Slave
.2 Микросхемы архитектуры Master-Slave
.3 Практическая схема ИБП архитектуры Master-Slave
5. Конструктивно-технологические особенности проектирования
ИБП
.1 Импульсный силовой трансформатор
.1.1 Материал сердечника
.1.2 Форма сердечника
.1.3 Габаритная мощность
.1.4 Величина немагнитного зазора
.1.5 Количество витков первичной обмотки
.1.6 Количество витков вторичной обмотки трансформатора
.1.7 Конструктивные особенности размещения обмоток
.2 Расчет импульсного трансформатора
.3 Расчеты по обеспечению вибропрочности и ударопрочности
.4 Выбор системы охлаждения для разрабатываемого устройства
СПИСОК СОКРАЩЕНИЙ
ИБП - импульсный блок питания ;
КПД- коэффициент полезного действия;
ИБП - импульсный блок питания ;
СВ - сетевой выпрямитель;
ПН - преобразователь напряжения;
ИПК - источник питания контроллера;
МДИ - модулятор длительности импульсов;
УЗ - устройство защиты;
ЛС - логическая схема;
ФУН - формирователь управляющего напряжения;
ШИМ - широтно-импульсная модуляция;
ФИН - фазоимпульсная модуляция;
ЧИН - частотно-импульсная модуляция;
ИОН - источник опорного напряжения;
УСО - усилитель сигнала ошибки;
ЗГ - задающий генератор;
ШК - ШИМ - компаратор.
ВВЕДЕНИЕ
Для устойчивой работы устройств электроники необходимо наличие стабилизированных
источников питания. Формирование этих напряжений осуществляется блоками
питания. Работа блоков питания подвержена ряду дестабилизирующих факторов,
воздействие которых может пагубно сказаться на качестве формируемых им
напряжений или привести к выходу из строя блока питания и всего электронного
аппарата в целом. Прежде всего, это изменения сетевого напряжения, вызванные
коммутацией потребителей, питающихся от общей сети, а также качества и
соответствия стандарту параметров самой сети. Помимо этого, стабильность
питающих напряжений существенно зависит от режимов работы электронного
устройства, от типа нагрузки.
Для обеспечения нормальной работы электронного устройства применялись
различные схемы стабилизации питающих напряжений, выполненных по традиционной
схеме: силовой трансформатор; выпрямитель; линейный стабилизатор напряжения.
Блоки питания, построенные по такому принципу, получаются слишком громоздкими,
имеют значительный вес, габариты, низкий КПД, поэтому находят применение лишь в
маломощных недорогих устройствах бытовой техники.
Решение проблемы снижения материалоемкости и энергопотребления в
электронной аппаратуре связано с использованием импульсных блоков питания
(ИБП). Переход от непрерывного режима работы стабилизатора в блоке питания к ключевому
режиму работы регулирующих элементов позволяет получить высокий КПД,
достигающий до 0,8 - 0,9. В то же время, уменьшенная мощность, рассеиваемая
регулирующим элементом (как правило - транзистором), ведет к уменьшению
габаритов и массы теплоотводящего радиатора. Улучшение теплового режима для
силового регулирующего элемента приводит к существенному повышению надежности
функционирования ИБП и всего электронного аппарата в целом.
Уменьшение габаритов и массы ИБП обусловлено еще тем, что вместо громоздкого
силового трансформатора, работающего на частоте промышленной сети (50 или 60
Гц), применяется небольшой импульсный трансформатор, работающий на частотах
порядка 60 - 120 кГц. На этих частотах отпадает необходимость в использовании
электролитических конденсаторов большой емкости, что также ведет к снижению
массы и габаритов ИБП.
Все вышеперечисленные достоинства позволили ИБП занять ведущее место в
электронной аппаратуре, включая практически всю бытовую, офисную технику,
компьютерные системы и системы питания бортовых устройств автомобилей,
самолетов и ряда устройств медицинской техники.
Несмотря на современные достижения в области микроминиатюризации
электронной аппаратуры наблюдается возрастание степени сложности техники,
расширение ее функциональных и сервисных возможностей, что неизбежно ведет к
повышению потребляемых мощностей от источников питания. Разработка мощных
устройств медицинской электронной терапевтической техники связана с
возникновением оригинальных режимов энергопотребления, вызывающих значительные
дестабилизирующие факторы, справиться с которыми традиционными методами не
всегда удается.
Перечисленные особенности развития электронной техники и использования в
них заманчивых достоинств ИБП привели к тому, что в настоящее время многие
разработчики пытаются исследовать предельные возможности ИБП и предложить
конструкции блоков питания, близкие к оптимальным.
1 ОСОБЕННОСТИ ФУНКЦИОНИРОВАНИЯ ИМПУЛЬСНЫХ БЛОКОВ ПИТАНИЯ
Так исторически сложилось, что первые ИБП нашли преимущественное
применение в бытовой электронной технике, в первую очередь в телевизионной и
видео технике, в мониторах компьютеров, в копировальной технике и телефаксах.
Это объясняется тремя главными причинами. Во-первых, чувствительность
вышеперечисленной электронной техники к импульсным помехам, создаваемым ИБП,
значительно ниже, чем у другой высокочувствительной и высококачественной
техники. Во-вторых, потребляемая мощность у перечисленного типа техники
невысока и составляет величину 10 - 100 Вт, в отдельных случаях может, конечно,
достигать и большего значения. В-третьих, характер энергопотребления имеет
относительно постоянный характер, то есть изменения режимов работы электронных
устройств приводят к колебаниям потребляемых мощностей не более 30 % от
максимальной мощности. Для сравнения можно отметить, что в высококачественных
системах звуковоспроизведения колебания потребляемой мощности в зависимости от
режима работы и от характера фонограммы составляют до 80 % от максимальной
мощности.
Поэтому для большого класса электронной аппаратуры разработчики широко
используют хорошо зарекомендовавшие себя с точки зрения надежности,
экономичности и простоты принципов построения ИБП. Основные усилия направляются
на применение современной высокоинтегрированной элементной базы, применение широкого
спектра методов защит и ограничений, повышения коэффициентов стабилизации,
снижения уровня пульсаций выходных напряжений, расширения зоны устойчивости при
воздействии мощных дестабилизирующих факторов. Последнее время конструкторы ИБП
уделяют немалое внимание применению оптимальных систем обеспечения тепловых
режимов блоков питания наряду со снижением габаритов устройства.
На сегодняшний день имеется три типа импульсных электронных устройств,
использующихся в качестве источников питания: преобразователь - переменный ток
/ постоянный ток (АС / DC
конвертор), преобразователь - постоянный ток / постоянный ток (DC / DC конвертор) и преобразователь - постоянный ток / переменный
ток (DC / АС инвертор). Каждый из них имеет
собственную нишу применения.
Если провести классификацию импульсных источников питания, то можно их
разделить по четырем признакам. Первый - по способу передачи энергии. Здесь
существует лишь два способа: прямоходовые системы; обратноходовые. Второй - по
соотношению между входным и выходным напряжениями. Это могут быть понижающие
или повышающие преобразователи. Третий - по способу формирования выходного
напряжения. Преобразователи могут быть инвертирующими и не инвертирующими.
Четвертый - по схемотехническому принципу реализации. Это могут быть
однотактные, двухтактные, полумостовые и полномостовые схемы построения
преобразователей.
1.1 Особенности построения и применения
импульсных источников питания
Рассмотрим
особенности построения преобразователей и применения ИБП.
Преобразователи
АС / DC применяются обычно в недорогих
системах, работающих от сети переменного тока, потребляющих ток до 1,5 - 2,0 А
и не предъявляющих высоких требований к качеству питающего напряжения. Основной
недостаток подобных устройств - это отсутствие гальванической развязки
выходного напряжения от напряжения сети. Как правило, АС / DC конверторы обеспечивают одно или два
выходных напряжения, что иногда затрудняет их использование в источниках
питания.
Преобразователи
DC / DC используют принцип действия ИБП, но применяются для того,
чтобы преобразовать одно напряжение постоянного тока в другое, обычно хорошо
стабилизированное. Эти устройства используются там, где электронное
оборудование должно питаться от батарей или другого автономного источника
питания постоянного тока. Интегральные DC / DC
конверторы широко используются для преобразования и распределения постоянного
напряжения питания. Это напряжение питания обычно поступает в систему от
сетевого источника питания или батареи. Оно может иметь стандартное значение 5,
12, 24, 48 В или быть любого другого номинального значения и полярности. Это
напряжение может быть нестабилизированным и иметь значительную шумовую
компоненту. Другое распространенное применение для DC / DC
конверторов - это преобразование напряжения батареи в напряжение другого
номинала, необходимое для питания различных схем. Типовые значения напряжения
батарей обычно равны 1.5, 3.0, 3.3, 3.6, 4.5, 6.3, 9.0, 12.6, 18 В и так далее,
причем каждое используется для определенных типов аппаратуры. Однако напряжение
батареи может меняться в широких пределах. Так, например, напряжение
автомобильного аккумулятора при работе генератора зарядки может достигать
напряжения 13.85 В, а в момент старта двигателя опускаться до 9.0 В. В таком
случае, для питания автомобильной электроники необходимо использовать
высококачественный DC / DC конвертор, обеспечивающий набор
высокостабильных напряжений.
1.2 Сравнение импульсных и линейных
источников питания
Линейные источники питания имеют много полезных свойств, таких как простота,
низкий уровень выходных пульсаций и шум, отличные характеристики стабильности
по напряжению и по току, быстрое время восстановления, однако главным
недостатком их является низкая эффективность - малый КПД.
Импульсные источники питания имеют высокий уровень удельной мощности и
высокий КПД. Для анализа приведем некоторые базовые характеристики источников
питания, построенных по различным принципам - линейный источник питания и
импульсный (см. табл.1.1).
Таблица 1.1 -
Сравнение импульсных и линейных источников питания
|
Параметр
|
Линейные
|
Импульсные
|
|
Нестабильность по входному напряжению
|
0.02 - 0.05 %
|
0.05 - 0.1 %
|
|
Нестабильность по току нагрузки
|
0.02 - 0.1 %
|
0.1 - 1.0 %
|
|
Входные пульсации
|
0.5 - 2.0 мВ
|
25 - 100 мВ
|
|
Диапазон входных напряжений
|
+
10 %
|
+
20 %
|
|
КПД
|
40 - 55 %
|
60 - 85 %
|
|
Средняя удельная мощность
|
30 ВТ / дм 3
|
140 ВТ / дм 3
|
|
Время восстановления
|
50 мс
|
300 мс
|
|
Время удержания
|
2 мс
|
32 мс
|
Из таблицы видно, что по напряжению и току нестабильность лучше у
линейных источников питания ( применение же в оконечных каскадах ИБП линейных
интегральных стабилизаторов позволяют значительно улучшить эти параметры).
Пиковые значения выходных пульсаций ИБП значительно выше, чем у линейных
источников. Переходные процессы в ИБП также значительно более длительны, однако
имеют лучшие характеристики удержания режиме стабилизации, что крайне важно для
применения в компьютерных системах.
ИБП имеют очень широкий диапазон входных напряжений. В то же время, в
линейных источниках питания этот показатель не превышает + 10 % от
номинального значения. ИБП обладают исключительно высоким КПД, что повышает его
общую надежность функционирования.
1.3 Структура и принцип действия
Типовой ИБП
представляет собой регулируемый конвертор с бестрансформаторным входом. Его
структура может быть представлена в виде следующего технического решения (см.
рис. 1.1).
Рис. 1.1
Обобщенная структурная схема ИБП
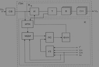
Структурная схема ИБП состоит из двух основных элементов: сетевого
выпрямителя (СВ) и преобразователя напряжения (ПН).
Сетевой выпрямитель выполняет функции выпрямления напряжения сети UC и сглаживает пульсации. Он
обеспечивает режим плавного заряда конденсатора фильтра при включении БП,
бесперебойную подачу энергии в нагрузку при кратковременных провалах напряжения
в сети ниже допустимого уровня и уменьшения уровня помех за счет применения
специальных помехоподавляющих фильтров.
Преобразователь напряжения включает в себя конвертор КВ и контроллер К,
служащий для управления конвертором.
Конвертор состоит из регулируемого инвертора И, импульсного
трансформатора Т, выпрямителей В и стабилизаторов напряжения СН, формирующих
питающие напряжения UH. Инвертор
преобразует постоянное выходное напряжение с СВ в переменное напряжение
прямоугольной формы. Импульсный трансформатор работает на повышенной частоте
(60 - 120 кГц) и обеспечивает автогенераторный режим инвертора, а также
получение напряжений, необходимых для питания контроллера, схем защиты и цепей
нагрузки ИБП. Помимо того, импульсный трансформатор выполняет важнейшую функцию
обеспечения гальванической развязки между выходными напряжениями ИБП и питающей
сетью.
Контроллер осуществляет управление мощным транзисторным ключом инвертора
и выполняет функцию стабилизации напряжения на нагрузке, а также защита ИБП от
перенапряжения, от перегрузок по выходному току, сбросов (просадок) напряжения
и перегрева основных компонентов схемы.
В некоторых контроллерах предусматривается дополнительная функция
дистанционного управления ИБП по включению / выключению или обеспечению режима
«stand bye». Контроллер включает в себя следующие функциональные
узлы: источник питания контроллера (ИПК); модулятор длительности импульсов
(МДИ); устройство защиты (УЗ); логическую схему (ЛС) для объединения сигналов
МДИ и УЗ; формирователь управляющего напряжения (ФУН) для мощного ключевого
транзистора конвертора.
В конверторах применяются схемы на основе запускающих цепочек,
кратковременно подключаемых к выходному напряжению сетевого выпрямителя с
последующим переходом на питание от специальной обмотки импульсного
трансформатора Т.
Модулятор длительности импульсов формирует импульсную последовательность
с заданным соотношением длительности импульса к длительности паузы, то есть
формирует соответствующую скважность импульсов. В зависимости от способа
управления мощным транзистором конвертора в МДИ могут использоваться следующие
виды модуляции: фазо-импульсная (ФИМ); частотно-импульсная (ЧИМ);
широтно-импульсная (ШИМ). В импульсных блоках питания наиболее широкое
применение нашли МДИ на основе ШИМ благодаря простоте схемной реализации, а
также потому, что в ШИМ-преобразователях частота коммутации остается
неизменной, а изменяется только длительность импульса. В ФИМ- и
ЧИМ-преобразователях частота коммутации в процессе регулирования изменяется,
что является их основным недостатком, ограничивающим применение в ИБП по
параметру помех и усложнением схемной реализации.
Рассмотрим работу МДИ на основе ШИМ. В состав модулятора входят следующие
функциональные узлы (см. рис. 1.2): источник опорного напряжения (ИОН);
усилитель сигнала ошибки (УСО) или как его еще называют - усилитель
рассогласования; задающий генератор (ЗГ); генератор пилообразного напряжения
(ГПН); ШИМ-компаратор (ШК).
Рис. 1.2 Структура МДИ на основе ШИМ
ШИМ-модулятор работает следующим образом. ЗГ генерирует колебания
прямоугольной формы (см. рис. 1.3а) с частотой, равной рабочей частоте
преобразователя напряжения. Формируемое из этих колебаний в ГПН пилообразное
напряжение UП (см. рис. 1.3б) поступает на вход
ШИМ-компаратора ШК, на другой вход которого поступает сигнал с выхода усилителя
сигнала ошибки. Выходной сигнал УСО U ОШ пропорциональный разности между опорным напряжением и напряжением,
вырабатываемым цепью обратной связи UОС. Таким образом, напряжение UВЫХ является сигналом рассогласования, уровень которого изменяется
пропорционально изменению тока нагрузки IH или выходного напряжения UВЫХ .
Рис. 1.3 Эпюры напряжений в системе ШИМ-модулятора
В результате такого построения схемы образуется замкнутая цепь
регулирования уровня выходного напряжения.
ШИМ-компаратор является линейно-дискретным функциональным узлом МДИ.
Вход, на который поступает пилообразное напряжение, является опорным, а второй
- управляющим. Выходной сигнал ШК - импульсный. Длительность выходных импульсов
(см. рис. 1.3в) определяется уровнем превышения управляющего сигнала UОШ над опорным UП и изменяется в процессе работы в
соответствии с изменением входного управляющего сигнала. Модулированные по
длительности выходные импульсы ШК через логическую схему ЛС (см. рис. 1.1)
поступают на формирователь управляющего напряжения ФУН, в котором формируется
сигнал управления переключением мощного транзистора конвертора.
Стабилизация выходного напряжения UН реализуется за счет того, что при изменении выходного
напряжения преобразователя, напряжение обратной связи UОС также изменяется, вызывая изменение длительности импульсов
на выходе ШК, а это, в свою очередь, вызывает изменение мощности, отдаваемой во
вторичные цепи. Это обеспечивает стабильность выходного напряжения ПН по
среднему значению.
1.4 Схемотехнические решения и принцип
действия ИБП
Основная схема, получившая наибольшее распространение в силовой
электронике, по которой выполняются многие маломощные ИБП - это обратноходовый
преобразователь. Схема, поясняющая принцип действия такого преобразователя
приведена на рис. 1. 4.
Рис. 1.4 Типовая схема обратноходового преобразователя
Эта схема преобразует одно постоянное напряжение в другое, регулируя
выходное напряжение посредством ШИМ либо ЧИМ. Модуляция ширины импульса это
метод управления, основанный на изменении отношения длительности включенного
состояния ключа к выключенному состоянию при постоянной частоте. В
обратноходовом преобразователе длительность включенного состояния ключа больше
длительности выключенного состояния для того, чтобы большее количество энергии
было запасено в трансформаторе и передано в нагрузку (см. рис. 1.5).
Рис.1.5 Процесс накопления энергии при различных параметрах ШИМ
Обратноходовый преобразователь работает следующим образом. Ключевой
транзистор Q1, управляется схемой ШИМ-модулятора.
Когда Q1 открыт, ток в первичной обмотке
трансформатора линейно увеличивается. Этот трансформатор фактически является
дросселем со вторичной обмоткой и, в отличие от нормального трансформатора,
накапливает в себе существенную энергию. Когда транзистор Q1 закрывается, магнитный поток в
сердечнике трансформатора начинает уменьшаться и это вызывает ток I2, текущий в цепи вторичной обмотки.
Ток I2 заряжает конденсатор С и также
течет в нагрузку. На рис. 1.6 показаны импульсы токов I1 и I2 во
время включенного и выключенного состояния ключевого транзистора. Ток I1 течет во время включенного
состояния ключевого транзистора, а ток I2 во время выключенного состояния и поддерживает постоянное
напряжение на конденсаторе С.
Рис. 1.6
Формы сигналов для обратноходового преобразователя
Если выходная нагрузка увеличивается, необходимо только увеличить
длительность включенного состояния транзистора Q1, во время которого ток I1 достигнет более высокого значения, что создаст в результате
более высокий ток I2 во вторичной
обмотке во время выключенного состояния. И, наоборот, при уменьшении нагрузки,
ток I2 уменьшит свое значение.
Если выходное напряжение сравнить с опорным напряжением, и полученной
разностью управлять ШИМ-модулятором, получается замкнутая петля обратной связи,
а схема автоматически сохраняет постоянное значение выходного напряжения.
Идеальная схема обратноходового преобразователя не имеет потерь, так как
в любое время переключающий элемент имеет нулевое напряжение или нулевой ток.
На практике, однако, имеются некоторые потери переключения и проводимости в
транзисторе Q1 и также потери в трансформаторе,
диоде и конденсаторах. Но эти потери не велики по сравнению со схемой линейного
преобразователя.
Более полная схема обратноходового преобразователя непосредственно
подключенного к сети переменного тока, основанная на схеме типового
обратноходового преобразователя, показана на рис. 1.7.
Рис. 1.7
Обратноходовый преобразователь напряжения сети
Следует отметить то, что этот преобразователь питается напряжением,
полученным выпрямлением напряжения сети переменного тока без использования
трансформатора.
На этой схеме также показана петля обратной связи, по которой сигнал от
выхода подается назад на ключевой транзистор. Эта петля обратной связи должна иметь
изоляцию для того, чтобы выходная линия постоянного тока была гальванически
развязана от сети переменного тока, что обычно выполняется с помощью маленького
импульсного трансформатора или оптрона.
Другая конфигурация импульсного источника питания известна как схема
прямоходового преобразователя. Структурная схема такого преобразователя
показана на рис. 1.8.
Рис. 1.8
Прямоходовой преобразователь напряжения сети
Эта схема очень напоминает обратноходовую, однако в ней имеются
фундаментальные отличия. Прямоходовой преобразователь накапливает энергию не в
трансформаторе, а в выходной катушке индуктивности (дросселе). Точки,
обозначающие на схеме начала обмоток на трансформаторе, показывают, что, когда
ключевой транзистор открыт, во вторичной обмотке появляется напряжение, и ток
течет через диод D1 в катушку
индуктивности. У этой схемы большая продолжительность включенного состояния,
более высокое среднее напряжение во вторичной обмотке и более высокий выходной
ток нагрузки.
Когда транзистор Q1
закрывается, ток в катушке индуктивности не может измениться мгновенно и
продолжает течь через диод D2.
Таким образом, в отличие от обратноходовой схемы, ток от элемента, сохраняющего
энергию, течет во время обеих половин цикла переключения. Поэтому прямоходовой
конвертер имеет более низкое напряжение выходных пульсаций, чем обратноходовая
схема при тех же самых выходных параметрах.
Большинство импульсных источников питания имеют больше одного выхода.
Например, для большинства источников питания цифровых схем в дополнение к
выходному напряжению +5 В могут иметься выходы с напряжением +12, -12,+24 и
-5В. Эти выходы используются в системах для питания всевозможных устройств для
дисководов, винчестеров, памяти для куллеров и многих других применений. На
рис. 1.9 приведена типовая схема обратноходового преобразователя с несколькими
выходами.
Рис. 1.9
Обратноходовой преобразователь с несколькими выходами
Напряжение обратной связи снимается с выхода +5 В (V3) и подается на ШИМ-модулятор, таким
образом стабилизируя всю схему. Это означает, что вспомогательные выходы не
стабилизируются в той же мере, как главный выход +5 В. В некоторых применениях,
например, питания двигателя дисковода это не слишком важно. В других, более
критичных применениях, на вспомогательные выходы устанавливают линейные
стабилизаторы, как показано на рис.1.9.
Можно рассмотреть другие схемные решения, среди которых наибольший
интерес представляют мощные устройства, выполненные на основе двухтактных
преобразователей. Упрощенная схема двухтактного прямоходового преобразователя,
в которой используются два ключа в цепи первичной обмотки трансформатора,
приведена на рис. 1. 10.
Рис. 1.10
Схема двухтактного прямоходового преобразователя
В приведенной
схеме импульсный трансформатор имеет отвод от середины первичной обмотки, что
увеличивает ее габариты и усложняет технологию изготовления. Устранить этот
недостаток можно, применив схему полумостового прямоходового преобразователя.
Упрощенная схема такого преобразователя приведена на рис. 1. 11.
Рис. 1. 11
Схема полумостового прямоходового преобразователя
В приведенной схеме необходимо использовать источник питания с достаточно
высоким входным напряжением VIN,
транзисторные ключи также должны быть высоковольтными. Все эти причины ведут к
удорожанию такого типа ИБП.
Наилучшее техническое решение, свободное от указанных недостатков,
реализовано в виде схемы полномостового прямоходового преобразователя.
Упрощенная схема такого преобразователя показана на рис.1. 12.

Рис. 1.12
Схема полномостового прямоходового преобразователя
В приведенной схеме можно использовать источник питания с пониженным
входным напряжением VIN, транзисторные
ключи должны быть не столь высоковольтными, как в полумостовой схеме, а
трансформатор имеет самый малый габарит и, естественно, массу.
Несмотря на то, что количество ключевых транзисторов в приведенной схеме
вдвое больше, чем в полумостовой схеме, они могут быть низковольтными и
умеренной мощности (при этом они имеют, естественно, невысокую цену).
Тепловой режим каждого из транзисторов имеет лучшие показатели при всех
равных условиях в рассмотренных блоках питания, а показатели надежности
существенно повышаются.
1.5 Тенденции развития импульсных источников
питания
Одной из главных тенденций развития источников питания являются
увеличение удельной мощности (выходная мощность единицы объема источника
питания). Удельная мощность источников питания , выполненных на линейных
компонентах достигает 30 Вт /дм3. В типовых импульсных источниках питания,
выполненных на дискретных компонентах, это значение достигает 180 Вт /дм3. В
современных источниках питания, выполненных на современной элементной базе с
высокой степенью интеграции при использовании комбинации различных методов, удельная
мощность может достигать 2300 Вт /дм3.
Это удается при использовании высоких частот переключения, при которых
удается уменьшить размеры элементов, сохраняющих энергию, то есть катушек
индуктивности, конденсаторов. Трансформаторы и фильтры также уменьшаются с
увеличением частоты переключения.
Использование технологии поверхностного монтажа и современных материалов
подложек, керамических гибридных материалов, металлокерамики позволяют
существенно снизить габариты устройств, а также решить проблемы отвода тепла от
мощных коммутационных компонентов.
Улучшение качества компонентов, например, использование конденсаторов,
имеющих лучшие значения удельной емкости, использование в качестве ключей
полевых транзисторов вместо биполярных и использование новейших ферритовых
материалов, успешно работающих без потерь на высоких частотах.
Однако, при работе на высоких частотах возникает ряд проблем, которые
связаны с паразитными емкостями в компонентах схем, с индуктивностью рассеяния
в трансформаторах.
В современном импульсном источнике питания в качестве ключевого элемента,
как правило, используется полевой транзистор, который рассеивает некоторое
количество энергии, переходя каждый раз из открытого состояния к закрытому
состоянию и наоборот. Эти потери увеличиваются с увеличением частоты.
Энергия из первичной обмотки трансформатора никогда не может быть
передана без потерь во вторичную обмотку. Когда транзистор закрыт, энергия,
представляющая ток индуктивности рассеяния первичной обмотки (за счет
самоиндукции), должна быть рассеяна обычно в специальной схеме подавления.
Обычно в качестве схемы подавления используется последовательно включенные диод
и резистор, а параллельно им включается емкость, которая и поглощает паразитную
энергию. Эта энергия нагревает резистор схемы подавителя и расходуется впустую.
Для защиты от напряжения обратной полярности, возникающей при действии
ЭДС самоиндукции на первичной обмотке трансформатора, параллельно полевому
транзистору устанавливается защитный диод, который также греется впустую. Эти
эффекты проявляются тем значительнее, чем выше частота переключения
преобразователя.
Помимо этого, мощные полевые транзисторы, используемые в качестве ключей
в импульсных источниках питания, содержат значительную паразитную емкость
собственного канала, которая также разряжается на защитном диоде,
устанавливаемом параллельно полевому транзистору ключа. Это также ведет к
дополнительным потерям энергии с увеличением частоты переключения
преобразователя.
Подключение ИБП, выполненных по традиционным схемам, к устройствам, у
которых потребление энергии осуществляется со значительным колебаниями,
приводит к достаточно длительным переходным процессам со значительными
выбросами тока и напряжения.
В отдельных случаях переходные процессы могут вообще приводить к срыву
авторегулирования и стабилизации напряжения. Многие специалисты и
проектировщики импульсных источников питания заняты решением проблемы повышения
устойчивости их работы в условиях действия жестких внешних воздействий и
значительных колебаний потребляемой мощности.
2. АНАЛИЗ ТЕХНИЧЕСКОГО ЗАДАНИЯ
импульсный источник питание прибор микросхема
Согласно техническому заданию необходимо разработать импульсный блок
питания с такими техническими данными:
Мощность ИБП- не более 150Вт;
Источник питания -однофазная сеть220 В-50Гц;
Диапазон рабочих частот- 66 кГц - средняя частота, на которой работает
ШИМ преобразователь;
Выходные напряжения - при ±30V=2A, +12V=1A, +5V=3A;
Таблица 2.1-Нормы климатических и механических воздействий
|
Виды воздействия ,характеристики
|
Нормы воздействий
|
|
Виброустойчивость: диапазон частот, Гц амплитуда
виброускорения g
|
10-70 0.8-3.8
|
|
Вибропрочность: частота вибрации, Гц амплитуда
виброускорения g
|
10-70 1-4
|
|
Отсутствие резонанса в конструкции: диапазон частот, Гц
амплитуда виброперемещения,мм
|
10-30 0.5-0.8
|
|
Ударная устойчивость: длительность ударного импульса, мс
ускорение пиковое число ударов в минуту общее число ударов не менее
|
5-10 15 40-80 60
|
|
Ударная прочность: длительность ударного импульса, мс
ускорение пиковое число ударов в минуту общее число ударов не менее
|
5-10 25 40-80 12000
|
|
Прочность при транспортировке: длительность ударного
импульса, мс ускорение пиковое число ударов в минуту общее число ударов не
менее
|
5-10 5,10,25 40-80 13000
|
|
Прочность при падении: высота сбрасывания РЭА до 5 кг,мм
высота сбрасывания РЭА более 5 кг мм число сбрасываний
|
- - -
|
|
Теплоустойчивость: рабочая температура, ºС предельная температура , ºС
|
50 60
|
|
Холодоустойчивость: рабочая температура, ºС предельная температура , ºС
|
-25(-40) -40(-50)
|
|
Влагоустойчивость: относительная влажность, % температура,
,ºС
|
93 25
|
|
Герметичность при погружении в воду на глубину, м
|
-
|
|
Защищенность от дождя с интенсивностью, мм/мин
|
-
|
|
Защищенность от воздействия соленого(морского)тумана с
водностью, г/
|
2-3
|
|
Защищенность от воздействия пылевого потока со скоростью
,м/с
|
10
|
3. ОБЗОР АНАЛОГИЧНЫХ ПРИБОРОВ
Рассмотрим в виде примера прибор-аналог «Panasonic» KXF130
Рис.2.1- Импульсный блок питания «Panasonic» KXF130
4. НАЗНАЧЕНИЕ И СТРУКТУРА ИБП
4.1 Структура и принцип действия ИБП,
построенного в соответствии с концепцией MASTER - SLAVE
При анализе работы типовых микросхем ШИМ-модуляторов, и построенных на их
базе ИБП, описанных в предыдущей главе, можно прийти к выводу, что основные
задержки в схеме регулятора возникают в импульсном трансформаторе и в цепях
выделения сигнала ошибки. Если напряжения, являющиеся последствиями бросков
тока, возникающих на нагрузке при коммутациях или резких изменений параметров
самой нагрузки, передать на схему регулятора, не дожидаясь реакции
ШИМ-регулятора, ключевого транзистора, процесса накопления энергии в импульсном
трансформаторе, то переходный процесс в целой системе существенно сократится.
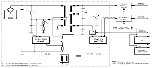
На рис. 4.1 показана упрощенная схема ИБП, построенная в соответствии с
концепцией MASTER - SLAVE.
Рис. 4.1 Структурная схема ИБП, построенная в соответствии с концепцией MASTER - SLAVE
На схеме видно, что ведомая (SLAVE) микросхема ШИМ-контроллера ТЕА 2260 охвачена местной обратной связью по
току, снимаемой с эмиттерного резистора ключевого транзистора. Запитка
микросхемы Vcc осуществляется вначале от мостового
выпрямителя через ограничивающий резистор R, а после запуска всей схемы - от дополнительной обмотки
импульсного трансформатора через диод и регулятор Р2 . Синхронизация ведомой
микросхемы производится через малогабаритный импульсный трансформатор,
выполняющий дополнительно еще и функцию гальванической развязки.
Ведущая (MASTER) микросхема
также представляет собой ШИМ-контроллер ТЕА 5170, формирующий импульсы
синхронизации для работы SLAVE
ШИМ-контроллера ТЕА 2260. Не нагруженная через ключевой транзистор на силовой
импульсный трансформатор, микросхема ТЕА 5170 практически мгновенно реагирует
на изменение выходного напряжения, приложенного к нагрузке ИБП.
Ведущая микросхема - MASTER
может быть переведена в ждущий режим посредством внешнего воздействия, кроме
того, она может быть синхронизирована внешним воздействием, и тем самым,
адаптироваться к ожидаемым броскам тока в нагрузке.
Диаграммы, поясняющие работу схемы ШИМ-контроллера, построенного по
принципу MASTER - SLAVE (см. рис 4.1), приведены на рис. 4.2.
Рис. 4.2 Диаграммы поясняющие работу схемы MASTER - SLAVE:
а) напряжение питания ТЕА 2260; б) ток коллектора силового ключа; в)
выходное напряжение; г) напряжение питания ТЕА 5170 д) 1 - питание основной
нагрузки; 2 - режим STAND-BY
4.2 Микросхемы архитектуры MASTER - SLAVE для ИБП
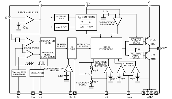
Микросхема ТЕА 2260 выпускается в 16-выводном корпусе, типа DIP- 16. Конструктивно выводы заземления
расположены по центру микросхемы (4, 5, 12, 13), что способствует лучшему
отводу тепла от кристалла. Питание микросхемы может осуществляться от
независимых источников: общее питание микросхемы - вывод 16; питание выходного
каскада - вывод 15 (см. рис. 4.3). Супервизор микросхемы обеспечивает надежную
работу последней в широком диапазоне питающих напряжений, начиная от 7,4 В, до
10,3 В (гистерезис монитора) и до максимального значения, составляющего 20 В.
Рис. 4.3
Структура микросхемы ТЕА 2260
Выходной каскад микросхемы в состоянии обеспечить достаточно большой ток
(+1,2 А; - 2,0 А) на выводе 14 для управления мощным силовым ключом.
Усилитель ошибки имеет выход S (вывод 7), соединив который через внешний резистор со входом усилителя Е
(вывод 6), можно выбрать необходимый коэффициент усиления для обеспечения
оптимальной чувствительности петли авторегулирования.
Подключение конденсатора С1 (см. рис. 4.3), номинальной емкости порядка
0,033 - 0,047 мкФ к выводу 9 позволяет осуществить «мягкий» пуск автогенератора
микросхемы.
Выбирая параметры внешнего резистора автогенератора R0 (от 20 кОм до 150 кОм) - вывод 11 микросхемы,
и параметры внешнего конденсатора C0 автогенератора (от 470 пФ до 4700 пФ) - вывод 10, обеспечиваем
необходимую среднюю тактовую частоту работы ШИМ-контроллера микросхемы ТЕА
2260, которая может варьироваться в пределах от 10 кГц и до 100 кГц.
Подключение конденсатора С2 к выводу 8 микросхемы выполняет функцию
интегрирования тока потребления микросхемой и позволяет осуществлять «мягкий»
пуск автогенератора микросхемы. Конденсатор С2 должен иметь номинальное
значение большее, чем у конденсатора С1, или же равное ему. При запуске
системы, построенной в соответствии с архитектурой MASTER - SLAVE,
режим «мягкого» пуска в микросхеме блокируется.
Логический процессор микросхемы (см. рис. 4.3) позволяет сформировать
оптимальную ШИМ-последовательность импульсов, в которой обеспечивается
подавление двойного импульса, осуществляется двустороннее ограничение
максимального выходного тока - вывод 3 микросхемы.
Микросхема снабжена встроенным высококачественным низковольтным
стабилизатором напряжения, исключающим влияние дестабилизирующих внешних
факторов.
Для формирования оптимальной ШИМ-последовательности импульсов микросхема
снабжена специальным входом (вывод 1), позволяющим определять момент
возникновения насыщения сердечника импульсного силового трансформатора, а также
входа внешней синхронизации (вывод 2) для подключения сигнала от ведущей
микросхемы типа MASTER.
Ведущая микросхема ТЕА 5170 выпускается в стандартном 8-выводном корпусе,
типа DIP- 8. Структура микросхемы ТЕА 5170
приведена на рис. 4.4.
Питание микросхемы осуществляется через монитор - вывод 2; Монитор
микросхемы обеспечивает надежную работу последней в диапазоне питающих
напряжений, начиная от 4,5 В, до 14,5 В (гистерезис монитора) и до
максимального значения, составляющего 15 В.
Микросхема снабжена встроенным автогенератором, частота которого может
выбираться проектировщиком в пределах от 12 кГц и до 250 кГц. Выбор частоты
осуществляется путем подключения внешних компонентов (частотозадающих резистора
Rt и конденсатора Сt) к соответствующим выводам 8 и 7,
другими концами подключенными к заземлению микросхемы (вывод 4).
Рекомендованные значения номиналов частотозадающего резистора составляют
диапазон 47 кОм - 180 кОм, а емкости частотозадающих конденсаторов - 120 пФ -
1800 пФ.
Рис. 4.4 Структура микросхемы ТЕА 5170
Для режима синхронизации по архитектуре MASTER - SLAVE
рекомендованные частоты ограничиваются величиной в 64 кГц.
Выходной номинальный ток микросхемы (вывод 3) достигает 30 мА
(максимальный - 60 мА).
Усилитель ошибки имеет выход ЕOUT (вывод 6), соединив который через внешний резистор со входом усилителя
Е- (вывод 5), можно выбрать необходимый коэффициент усиления. Полоса
пропускания усилителя - 2 МГц. Коэффициент усиления по напряжению - 80 дБ.
Подключение конденсатора СSF
(см. рис. 4.4), номинальной емкости порядка 0,033 - 0,047 мкФ к выводу 1
позволяет осуществить «мягкий» пуск автогенератора микросхемы.
При рассмотрении ШИМ-регулятора, построенного в соответствии со
структурой (см. рис. 4.5), сигнал синхронизации от микросхемы ТЕА 5170 (MASTER), представляющий собой
последовательность прямоугольных импульсов, через согласующий импульсный
трансформатор, дифферинцируясь, поступает на вход микросхемы ТЕА 2260 (SLAVE).
Рис. 4.5
Архитектура ШИМ-регулятора типа MASTER
- SLAVE и реализация цепи синхронизации
4.3 Практическая схема ИБП архитектуры MASTER - SLAVE
Схема принципиальная электрическая импульсного источника питания,
выполненная в соответствии с архитектурой MASTER - SLAVE,
приведена на рис. 4.6.
Импульсный источник питания выполнен на паре микросхем ТЕА 2260 и ТЕА
5170. Энергию ИБП получает от стандартной сети 220 В, частотой 50 Гц со всеми
присущими ей параметрами нестабильности по частоте и напряжению, оговоренными
условиями контракта энергогенерирующей кампании и потребителя.
Для защиты ИБП от перегрузок по току на его входе установлены два
идентичных предохранителя FU1и FU2 на 3,0 А, а для защиты от сетевых
помех на входе установлена одна из возможных разновидностей фильтра, описанных
в предыдущей главе. В состав фильтра входят симметрирующий трансформатор L1 необходимый для подавления
синфазной помехи, конденсаторы С10, С12, С13, а также конденсаторы,
предотвращающие попадание помех, возникающих от самого ИБП, в питающую сеть -
С16, С18, С19.
Переменный ток, потребляемый ИБП от сети, выпрямляется мостовым
выпрямителем VD2, далее напряжение, сглаженное
электролитическим конденсатором С20. Среднее значение напряжения на
конденсаторе достигает 290 - 300 В.
Переменное напряжение через гасящий резистор R20 поступает на последовательно соединенные резистор R23 и диод VD9 и подсоединяется к выводу 3 вторичной обмотки II импульсного силового трансформатора
Т1, предназначенной для питания микросхемы DA1, другой конец этой обмотки - вывод 4 заземляется. С момента
включения ИБП происходит постепенный заряд конденсаторов С27, С28. Когда
напряжение на них достигает 10,3 В, монитор микросхемы DA1 запускает внутренние стабилизаторы питания микросхемы ТЕА
2260 (INTERNAL BIAS и Vref)
и позволяет сформировать короткие начальные импульсы на выходе 14 микросхемы DA1 для включения силового ключевого
транзистора VT3 (см. рис. 3.2б). Первичная обмотка I импульсного силового трансформатора
Т1 одним концом (вывод 1) подключена к выходу мостового выпрямителя и
электролитического конденсатора С20, а другим концом к коллектору ключевого
транзистора VT3.
Импульсы тока транзистора VT3
намагничивают сердечник импульсного силового трансформатора Т1 и на обмотке II трансформатора индуцируется напряжение,
большее чем первоначальное напряжение 10,3 В, например, 16,0 В. Это напряжение
через диод VD10 и гасящий резистор R24 прикладывается к конденсаторам
С27, С28 и микросхема DA1
уже питается не от цепи первичного запуска, а от собственной питающей обмотки II трансформатора Т1.
Напряжение на этой обмотке зависит от количества её витков и величины
индукции, возникающей в сердечнике трансформатора. Индукция, в свою очередь,
зависит от режима работы ключевого транзистора, от характера нагрузки вторичных
обмоток и, конечно же, от конструктивно-технологических параметров самого
магнитного сердечника. Следовательно, напряжение, возникающее на обмотке II трансформатора Т1, и далее на
конденсаторах С27, С28 может быть использовано для установления обратной связи
цепи автоматического регулирования напряжения ИБП. Это напряжение через
резистор R10 подается на вход усилителя ошибки
(вывод 6) микросхемы DA1.
Элементы схемы R1, R2 и R5 определяют коэффициент усиления усилителя ошибки микросхемы
DA1, а конденсаторы С3 и С5 формируют
необходимую амплитудно-частотную характеристику усилителя.
Особенностью предложенной схемы является то, что рабочая частота
автогенератора микросхемы DA1 не
является постоянной величиной. На этапе первоначального запуска микросхемы DA1, когда величина питающего
напряжения на конденсаторах С27, С28 мала, транзистор VT1 находится в закрытом состоянии и не оказывает никакого
влияния на работу автогенератора. Короткие импульсы, формируемые на выходе
микросхемы DA1, следуют с частотой, определяемой
величиной постоянной времени R8C8, которая для устойчивого запуска
стабилизатора выбирается достаточно большой. По мере повышения напряжения на
конденсаторах С27, С28 транзистор VT1 открывается, и, через собственное сопротивление коллекторно-эмиттерного
перехода и соединенного с ним последовательно резистора R6, шунтирует частотозадающий резистор
R8. Это приводит к повышению рабочей
частоты автогенератора до режима функционирования на полную мощность.
В предложенной схеме ИБП для ограничения перегрузки силового ключа VT3 реализована схема ограничения по
току. Напряжение, пропорциональное величине коллекторного тока ключа VT3, возникшее на резисторе R18, через согласующий резистор R17 поступает на вход операционных
усилителей ограничителя тока (вывод 3). Конденсаторы С15 и С17 устраняют
влияние паразитных составляющих спектра, выделяющихся на резисторе R18.
Сигнал синхронизации от микросхемы ТЕА 5170 через малогабаритный
импульсный трансформатор TV1 и
согласующий резистор R14
поступает на вход микросхемы ТЕА 2260 (вывод 2), отвечающий за формирование
ШИМ-модулированного сигнала микросхемы ИБП.
Для защиты от перегрузки силового ключа VT3 в его базовую цепь введены дроссель L2, вместе с шунтирующим резистором R21 и двусторонний стабилитрон VD7. Базово-эмиттерный переход
транзистора VT3 зашунтирован резистором R22.
Элементы VD8, R25, C22 представляют собой демпфирующую цепь для подавления
паразитных колебаний в первичной обмотке импульсного трансформатора Т1.
Микросхема ТЕА 5170 выполняет в стабилизаторе ведущую роль в архитектуре MASTER - SLAVE и запускается лишь после запуска ведомой микросхемы
ТЕА 2260.
Следует отметить, что рабочая частота микросхемы ТЕА 2260 выбирается
несколько меньше, чем тактовая рабочая частота микросхемы ТЕА 5170, которая и
определяет общую синхронизированную рабочую частоту ИБП.
Работа микросхемы ТЕА 5170 существенных особенностей не имеет. Она
получает питание от источника +12 В, поступающего с выхода импульсного силового
трансформатора Т1 после выпрямления диодом VD4 и фильтрации на конденсаторе С25. Напряжение питания
поступает на вывод 2 микросхемы ТЕА 5170 через транзистор VT2. Если на базовый вход этого
транзистора подан положительный потенциал (с разъема Х1 вход «Stand-by»), то транзистор VT2 откроется и начнется нормальная работа микросхемы ТЕА 5170, при
отсутствии положительного потенциала транзистор VT2 закрывается и питание на микросхему не подается. При этом,
работает только микросхема ТЕА 2260, обеспечивая только запускающий режим
работы, не дающий номинальной мощности.
Микросхема ТЕА 5170 имеет возможность синхронизироваться от внешнего
источника (через разъем Х1 вывод 1). Но такая возможность, как правило, не
используется.
Выходные напряжения ИБП снимаются со вторичных обмоток импульсного
трансформатора Т1 и после выпрямления и фильтрации подаются на выходной разъем
Х3. ШИМ-стабилизация в ИБП осуществляется по оценке выходного напряжения +30 В,
которое через резисторы R14 и R19 подается на вход усилителя ошибки
микросхемы ТЕА 5170. Изменение номинального значения сопротивления резистора R19 позволяет выставить напряжение
стабилизации 30 В для источника «+30 В». Другие напряжения в схеме ИБП
непосредственно не стабилизируются, а получаются как результат индукции в
трансформаторе с общим магнитопроводом.
Качество изготовления, используемый материал сердечника импульсного
трансформатора, его конструкция в значительной степени влияют на параметры
проектируемого импульсного источника питания, поэтому проанализируем методику
расчета трансформатора и выработаем рекомендации по его рациональному
проектированию, что будет сделано ниже.
Рис. 4.6 Схема принципиальная электрическая ИБП архитектуры MASTER - SLAVE
5. КОНСТРУКТИВНО-ТЕХНОЛОГИЧЕСКИЕ ОСОБЕННОСТИ ПРОЕКТИРОВАНИЯ ИБП
Современное конструирование основано на системном подходе и представляет
собой процесс поиска оптимального решения при действующем наборе ограничений и
нечеткости сформулированных критериев оптимизации. Для такого процесса
характерно применение точных, строго формализованных процедур, наряду с
привлечением интуитивно-эвристических методов. Каждая последующая процедура
призвана приблизить разрабатываемую конструкцию к оптимальной, отвечающей
требованиям технического задания. Наиболее сложным компонентом ИБП является
импульсный трансформатор, проектированию которого уделим наше внимание.
На рисунке 5.1. представлена компоновка импульсного блока питания
Рис. 5.1-Компоновка ИБП
Печатная плата узла может иметь размер 120
, что соответствует ГОСТ 10317-79 на
допустимые размеры печатных плат и дает возможность расместить все компоненты
на плате с умеренной плотностью компоновки, причем трансформатор расположет в
самом центре платы.
На рисунке 5.1 радиатор размещен в самом верху печатной платы, площадь
которого можно определьть по формуле :
(5.1)
где H- высота пластинчатого радиатора;
L-
длина развертки.
м2
5.1 Импульсный силовой трансформатор
Поскольку частота следования импульсов составляет десятки и сотни
килогерц, трансформатор должен выполняться на сердечнике из материала,
обеспечивающего эффективную работу на данных частотах.
Существуют три основные группы таких материалов - феррит, порошковый
пермаллой и магнитомягкие материалы в виде ленты (например, тот же пермаллой).
В настоящее время наиболее доступны, дешевы и удобны в применении ферриты.
Возьмем катушку, намотанную на сердечнике из магнитного материала,
например ферритовом сердечнике. Пусть сердечник будет полностью размагничен.
Пропустим через эту обмотку импульс тока. По окончании импульса окажется, что
сердечник намагнитился. Это явление носит название остаточной магнитной
индукции. Если сердечник предназначен для использования в трансформаторах, то
остаточная индукция нежелательна. К сожалению, она проявляется даже у самых
лучших марок ферритов.
Каким образом появляется остаточная индукция при работе импульсного
трансформатора?
Если преобразователь двухтактный, то на трансформатор подаются импульсы
переменной полярности одинаковой амплитуды. Первый импульс вызовет некоторое
остаточное намагничивание сердечника - остаточную индукцию +Вост. Второй
импульс имеет другую по отношению к первому полярность. По его окончании
окажется, что остаточная индукция имеет ту же величину Вост, но другой знак. То
есть сердечник перемагнитился. Следующий импульс вызовет остаточную индукцию
Вост - с обратным знаком по отношению к остаточной индукции, вызванной вторым
импульсом. Далее, с каждым следующим импульсом тока остаточная индукция будет
равна +Вост, причем ее знак станет определяться знаком соответствующих
импульсов тока. Нарастания величины остаточной индукции не происходит.
В каждом импульсе какая-то часть полезной энергии затрачивается на
компенсацию предыдущей остаточной индукции и создание новой. Это несколько
снижает КПД, но не приводит к большим неприятностям.
В однотактных преобразователях и, в частности, в обратноходовом
преобразователе существенно меняется характер намагничивания. Все импульсы тока
имеют один знак. Для нормальной работы преобразователя каждый импульс должен
обеспечить за время своего действия размах величины индукции Вимп. Если
сердечник был первоначально размагничен, то максимальная индукция сердечника в
первом импульсе равна Вимп. После первого импульса величина остаточной индукции
равна Вост1. Второй импульс должен обеспечить изменение индукции на величину
Вимп относительно остаточной индукции Вост1, и максимальная индукция в
сердечнике будет Вимп + Вост1. После второго импульса величина
остаточной индукции будет Вост2 > Вост1. С каждым последующим импульсом,
остаточная намагниченность сердечника увеличивается. Этот процесс не бесконечен
- при некоторой остаточной индукции Вост ее прирост остановится.
Если размах индукции достаточно велик, сумма Востs + Вимп может превысить индукцию насыщения материала
сердечника Вsat . При этом резко падает величина
индуктивности обмотки. В реальном преобразователе это может привести к потере
работоспособности и даже к выходу из строя силового ключа. Конечно, выбором
небольшой величины Вимп можно избавиться от такого эффекта, но на практике это
ведет к резкому увеличению габаритов сердечника, что приводит к возрастанию
потерь в феррите.
Основным методом снижения влияния Вост, является введение немагнитного
зазора в магнитный поток сердечника. Введение немагнитного зазора приводит к
«растягиванию» характеристики индукции сердечника.
При введении зазора большая часть энергии запасается не в сердечнике, а в
зазоре, что приводит к уменьшению эффективной величины Вост .
Введение зазора уменьшает магнитную проницаемость сердечника в десятки
раз - это приводит к увеличению габаритов и количества витков обмоток.
Подавляющее большинство разработчиков, выбирая необходимый сердечник
будущего трансформатора, задаются двумя главными вопросами:
· какой зазор необходимо выбрать;
· сколько витков следует намотать в первичной обмотке.
Предварительные расчеты, как правило, показывают, что величина
оптимального зазора составляет 0,01 мм или близкое к этому значение. Становится
понятным, что реализовать такой малый зазор (и вдобавок стабильный во времени и
при реальных температурных режимах импульсного трансформатора) на практике
весьма сложно, несмотря на то, что он является оптимальным с теоретической точки
зрения. На практике для выполнения зазора используют кусочки кабельной или
конденсаторной бумаги, либо лавсановой пленки. Толщину подбирают из
конструктивных соображений, близкую к расчетной величине.
Для того чтобы получить нормальный трансформатор для хорошо работающего
импульсного источника питания, необходимо определить такие параметры
трансформатора:
· материал и форму (тип) сердечника;
· габаритную мощность сердечника;
· величину немагнитного зазора;
· количество витков в обмотках;
· конструкцию трансформатора и технологию его изготовления (как
разместить обмотки на каркасе сердечника, как их наматывать и как изолировать).
5.1.1 Материал сердечника
В настоящее время для ИБП лучше всего использовать ферриты. Феррит должен
иметь низкие потери, высокую начальную магнитную проницаемость и высокую
индукцию насыщения Bs.
При работе на частотах порядка 100 кГц наилучшими материалами
являются отечественные НМС1, НМС2 (аналогичный импортный - ЗС8). Основные
характеристики отечественных ферритов приведены в табл. 5.1 [4].
Таблица 5.1 - Характеристики ферритовых сердечников для ИБП
|
Материал
|
Начальная проницаемость
|
Индукция насыщения Bs (ТС)
|
|
2500 НМС1
|
4100
|
0,45
|
|
2500 НМС2
|
4100
|
0,47
|
|
2000 НМ3
|
1700
|
0,35
|
|
2000 НМ1
|
1700
|
0,38
|
|
1500 НМ3
|
1200
|
0,35
|
|
1500 НМ1
|
1200
|
0,35
|
|
2000 НМ
|
2000
|
0,38
|
|
1000 НН
|
800
|
0,27
|
5.1.2 Форма (тип) сердечника
Форма сердечника во многом определяет индуктивность рассеяния
трансформатора LPAC. При прочих
равных условиях более «закрытый» сердечник (т. е. сердечник, в котором большая
часть силовых магнитных линий проходит не по воздуху, а через феррит) даст
меньшую индуктивность рассеяния. Наилучшими с этой точки зрения являются
сердечники типа PQ.
Для Ш-образных сердечников наименьшую величину LPAC имеют сердечники, у которых площадь окна близка к площади
сечения керна. Однако такие сердечники, как и сердечники типа PQ, не позволяют при необходимости
разместить несколько вторичных обмоток. Увеличение типоразмера приводит к
увеличению потерь в феррите, поскольку эти потери прямо зависят от объема феррита
в сердечнике. Поэтому при большом количестве вторичных обмоток приходится
выбирать сердечники с большей относительной площадью окна типов ЕС, ETD.
Вполне приемлемые величины LPAC
получаются при использовании отечественных сердечников типа KB (импортный аналог RH). Если источник должен иметь
небольшую толщину, то выбираются низкопрофильные сердечники типа EFD. В любом случае лучше выбирать
сердечник в комплекте с каркасом для обмоток.
5.1.3 Габаритная мощность
Габариты сердечника (т. е. типоразмер при выбранном типе) определяются
двумя критериями. Во-первых, сердечник не должен перегреваться при максимальной
выходной мощности и, во-вторых, окно должно иметь достаточную площадь для
размещения всех обмоток трансформатора.
При выборе типоразмера сердечника для сетевых обратноходовых источников с
небольшим количеством вторичных обмоток можно рекомендовать такой приближенный
критерий выбора сердечника по сечению керна: 0,035 см2/ Вт для мощностей до 20
Вт и 0,02 см2 / Вт при мощностях до 150 Вт.
Площадь заполнения окна сердечника, SЗАП определяется формулой:
SЗАП
=[(dl·nl + d2·n2 +...+ di · ni) +IИ · nИ · hOK] ·
КЗАП, (5.2)
где di - диаметр провода i-й обмотки с учетом изоляции, ni - количество витков i-й обмотки, IИ - толщина слоя изоляции, nИ - общее количество слоев изоляции, hOK - высота окна с учетом каркаса, КЗАП - коэффициент
заполнения, обычно равный 1,1...1,5 и зависящий от диаметра провода и
аккуратности намотки трансформатора.
Площадь окна сердечника с учетом каркаса, S0K, должна быть
больше площади заполнения окна SЗАП.
Если это условие не выполняется, необходимо выбрать сердечник с большим
относительным размером окна, или (что хуже с точки зрения потерь в феррите)
выбрать больший типоразмер того же типа сердечника.
5.1.4 Величина немагнитного зазора
Теоретически для каждого сердечника при заданной мощности и заданной
индуктивности первичной обмотки существует оптимальная величина немагнитного
зазора lЗ при которой
обеспечиваются небольшие потери и необходимо наматывать не очень большое
количество витков.
Такие оптимальные величины lЗ могут находиться в пределах от сотых до десятых долей
миллиметра. К сожалению, не всегда можно отыскать материал для изготовления
немагнитной прокладки с толщиной, в точности равной рассчитанному lЗ. При lЗ < 0,1 мм это может стать проблемой
- ведь прокладка должна сохранять толщину при изменении температуры, влажности
и усилия крепления половинок сердечника. Если толщина прокладки изменяется, то
зазор становится неоптимальным. Поэтому для мощностей до 150 Вт зазор обычно
выбирается в пределах 0,12...0,3 мм. Эта величина несколько отличается от
оптимальной, но ее сравнительно легко сделать практически неизменной при
изменении внешних условий.
Следует заметить, что многие типы сердечников выпускаются в варианте с
зазором, для чего высота центрального керна делается несколько меньше высоты
боковых пластин. И для таких сердечников ширина зазора обычно составляет
величину порядка 0,12...0,3 мм.
Если в сердечнике не предусмотрен немагнитный зазор, то в качестве
материала прокладки для него можно использовать липкую бумажную ленту,
продаваемую в магазинах электроники. Ее толщина 0,12 мм, что дает возможность
получить ширину зазора 0,24 мм (поскольку прокладка ставится как в центральный
керн, так и в боковые пластины сердечника). Опыт эксплуатации показывает, что
такой материал вполне удовлетворительно «держит толщину» как по температуре,
так и по времени.
5.1.5 Количество витков первичной обмотки
Количеством витков первичной обмотки определяется ее индуктивность.
Индуктивность, в свою очередь, определяет приращение тока ключа dIS, за время его открытого состояния
«на прямом ходе». Если индуктивность выбрана небольшой, то
пиковый ток ключа Ism может
значительно превышать его средний импульсный ток ISS. Это может привести к тому, что придется выбрать ключ
с большим допустимым током, т. е. более дорогой. Если выбрать очень большую
величину индуктивности, то Ism
практически будет равняться ISS ,
но придется увеличивать количество витков - т. е. увеличить трудоемкость,
расход провода и, в конечном счете, цену.
Компромиссным решением станет выбор dIS = Ism /
2.
При этом
Ism = 1,333 · ISS . (5.3)= 2 / 3 · ISS . (5.4)
Расчет индуктивности первичной обмотки L1 надо производить для максимального значения среднего
импульсного тока ключа ISS MAX и максимальной
длительности открытого состояния ключа t Pmax = Т · Dmax.
Из формулы
dIS = U max · Т · Dmax /
L1, (5.6) отсюда
L1 = 3 / 2 · U max · Т · Dmax / ISS MAX (5.7)
Определив индуктивность первичной обмотки, можно определить количество ее
витков.
Для сердечников без немагнитного зазора индуктивность L связана с количеством витков N
выражением:
L = µ n · µ o · N2 · S a / l cp , (5.8)
где µ n - начальная магнитная проницаемость
сердечника; µ o
= 4 π · 10-7; l cp - средняя длина магнитной силовой линии в сердечнике; S a - площадь сечения сердечника.
Для сердечника с зазором связь L и N определяется весьма громоздкой и неудобной формулой для практических
расчетов, которую в силу ее неудобности нет смысла приводить. Сделать
вычисления проще помогает тот факт, что для сердечников с большим значением
начальной магнитной проницаемости материала введение зазора уменьшает
эффективную величину магнитной проницаемости. Причем эффективная проницаемость
µ з , становится приблизительно равной:
µ з = l cp / l з , (5.9)
где l з - ширина немагнитного зазора.
При l cp / l
з < µ n / 10 и ширине зазора 0,12...0,3 мм
формула (5.9) дает ошибку не более 15...20%, что вполне приемлемо для практики
(разброс начальной магнитной проницаемости для сердечников одной и той же марки
феррита, но изготовленных в разных партиях, может достигать тех же 15...20%).
Подставляя (5.9) в (5.8) и произведя несложные преобразования, можно
получить выражения для индуктивности обмотки с сердечником и немагнитным
зазором:
L = µ з · µ o · N2 · S a / l
cp = µ o · N2 · S a / l з . (5.10)
Из выражения (5.10) следует, что для сердечника с зазором индуктивность
не зависит от средней длины магнитной силовой линии l cp, поэтому и нет необходимости ее измерять.
По заданной величине индуктивности L и сердечнике с зазором l з , необходимое количество витков определяется
формулой:
N = √
( l з · L / µ o · S a ) , (5.11)
где N - это минимальное количество витков первичной обмотки, при котором
величина приращения тока ключа dISmax
за импульс при максимальной величине рабочего цикла Dmaх не превысит заданного \ максимального среднего
импульсного тока ключа ISSmax.
В удобных для расчета единицах выражение (5.11) приобретает вид:
N 1 =
89 √ ( l з · L / S a ), (5.12)
где L - измеряется в мГн; l з - мм; S a - см2.
Теперь следует проверить, какое минимальное количество витков первичной
обмотки необходимо, чтобы сердечник не входил в насыщение при максимальном токе
ключа Ismax.
Nmin = 10 4 ∙ L ∙ Ismax / B sat ∙ S a ,
(5.13)
где B sat | - индукция насыщения сердечника, выбранная из табл.
5.1.
Учитывая, то что Ismax
= 1,333 Issmax , и приведя к удобным для расчетов
единицам измерения, введем коэффициент запаса на возможную ошибку определения µ
з получаем рабочую формулу:
Nmin= 173 ∙ L ∙ Issmax / B sat ∙ S a ,
(5.14)
где L - измеряется в мГн; Issmax - A; B sat - Тс; S a - см2.
Если полученное из выражения (5.12) значение количества витков первичной
обмотки N > Nmin, то
индуктивность обмотки и сердечник выбраны правильно. Если же N < Nmin, то необходимо увеличить
индуктивность первичной обмотки L.
5.1.6 Количество витков вторичной обмотки
трансформатора
В процессе расчета импульсного источника питания должен быть определен
коэффициент трансформации КТР = nl / n2. Количество витков вторичной
обмотки n2 = nl / КТР.
Если n2 получается дробным, то необходимо
увеличить n1 до такой величины, чтобы при целых
числах n1и n2 получить КТР , близкий к требуемому.
5.1.7 Конструктивные и технологические
особенности размещения обмоток на каркасе импульсного трансформатора, выбор
типа провода и изоляции
Диаметр обмоточного провода d определяется из величины среднего тока через обмотку Iср по известной формуле:
d =
1.13 √ ( Iср / J ) , (5.15)
где J - плотность тока, равная 3...5
А/мм2.
Для внутренних обмоток (то есть обмоток, которые наматываются первыми)
выбираются меньшие значения плотности тока J, а для наружных обмоток - большие.
В качестве обмоточного провода можно использовать провод ПЭВ - 1, ПЭВ -
2. Если позволяет площадь окна, то некоторые обмотки можно наматывать проводом
во фторопластовой изоляции, например МГТФ. Это снижает требования к слоям
изоляции, но при использовании такого провода следует учитывать, что фторопласт
обладает свойством текучести под механическим давлением. При этом, если
какой-то виток при намотке сильно передавлен другим витком или, например,
арматурой, стягивающей половинки сердечника, то с течением времени в месте
приложения давления слой тефлона может стать более тонким или совсем выдавиться
в стороны.
Очень удобен провод в, так называемой, тройной изоляции, который
позволяет отказаться от применения специальных изолирующих слоев, разделяющих
обмотки.
Готовый сетевой источник должен обеспечивать пробивное напряжение между
входом и выходом не менее 1,5 кВ, и трансформатор в этой развязке является
самым критичным звеном. Поэтому вторичная обмотка должна быть отделена от
первичной и обмотки смещения слоем высоковольтной изоляции состоящим, например,
из 6-8 слоев тефлоновой ленты толщиной 0,05...0,1 мм. При намотке этого слоя
надо не забывать о хладотекучести тефлона. Слои первичной обмотки достаточно
разделять одним слоем тефлоновой ленты. Для изоляции от других обмоток
достаточно 2-3 слоев тефлона. Естественно, что можно применить не тефлон, а другой
изоляционный материал, но при этом толщина изоляции, скорее всего, окажется
большей. Закреплять концы обмотки тефлоном удобно отрезками клейкой бумажной
ленты, но лучше всего - х/б нитью или лентой.
Первой следует наматывать первичную обмотку. Ее началом должен быть
вывод, который подключается к силовому ключу. На этом выводе при работе
создаются перепады напряжения до 300 В и более. Если первичная обмотка имеет
несколько слоев, то ее верхние слои будут работать как электростатический экран
для этого источника помех.
При выходной мощности до 5... 10 Вт первичная обмотка наматывается
полностью, а остальные наматываются поверх ее. При большей выходной мощности
можно вторичную обмотку намотать между слоями первичной. Это увеличивает связь
между обмотками и позволяет несколько снизить индуктивность рассеяния Lрас, что может облегчить режим работы
элементов демпфирующей цепи. Но такое размещение обмоток требует лишнего слоя
высоковольтной изоляции. Намотку всех обмоток следует выполнять виток к витку.
При намотке «внавал» возрастает вероятность межвиткового пробоя изоляции
намоточного провода и неизбежны перехлесты витков, что может привести к пробою.
Обмотку питания для микросхемы ТЕА 2260 можно разместить как угодно, но
лучше сразу же поверх первичной. Поскольку первичная обмотка и обмотка питания
работают под потенциалом питающей сети и гальванически связаны, такое
размещение не требует их разделения слоем высоковольтной изоляции, что
позволяет уменьшить коэффициент заполнения окна сердечника (достаточно 2-3 слоев
тефлоновой ленты).
Выводы всех обмоток можно выполнять одним и тем же проводом, которым
производилась первичная намотка. Для большинства типов сердечников выводы
обмоток распаиваются на штырьки каркаса. Для сердечников типа KB удобнее выводы обмоток распаивать в
соответствующие отверстия платы, поскольку у этого типа сердечников штырьки
каркасов расположены слишком «кучно», что затрудняет трассировку печатной платы
и создает на ней узкие места с опасностью высоковольтного пробоя.
5.2 Расчет импульсного трансформатора
Расчет импульсного трансформатора произведем исходя из требуемых значений
токов и напряжений на вторичных обмотках и методики, изложенной выше.
Тип сердечника, на который может быть намотан трансформатор, представлен
на рис. 5.2.
Рис. 5.2 Ферритовые сердечники Ш-типа
Ферритовые сердечники Ш-типа по сравнению с двумя предыдущими типами
сердечников имеют худшие показатели, но они имеют минимальную стоимость и имеют
право на жизнь для дешевого класса аппаратуры.
Размеры сердечника представлены в таблице 5.2.
Таблица 5.2- Номинальные размеры Ш-образных сердечников из феррита
|
Типоразмер
|
a,
мм
|
b,
мм
|
c,
мм
|
d,
мм
|
e,
мм
|
f,
мм
|
Средняя длина магнитной линии, см
|
Площадь окна, см2
|
Марки феррита
|
|
Ш2,5×2,5
|
10
|
6,5
|
2,5
|
3,3
|
5
|
2,5
|
3,3
|
0,13
|
4000НМ
|
|
Ш3×3
|
12
|
8
|
3
|
4
|
6
|
3
|
4
|
0,2
|
2000НМ
|
|
Ш4×4
|
16
|
10,4
|
4
|
5,2
|
8
|
4
|
5,2
|
0,33
|
2000НМ1
|
|
Ш5×5
|
20
|
13
|
5
|
6,5
|
10
|
5
|
6,6
|
0,52
|
700НМ
|
|
Ш6×6
|
24
|
16
|
6
|
8
|
12
|
6
|
8
|
0,8
|
600НН
|
|
Ш7×7
|
30
|
19
|
7
|
9,5
|
15
|
7
|
9,5
|
1,14
|
4000НМ
|
|
Ш8×8
|
32
|
23
|
8
|
11,5
|
16
|
8
|
11
|
1,72
|
2000НМ
|
|
Ш10×10
|
36
|
26
|
10
|
13
|
18
|
10
|
12
|
2,1
|
2000НМ1 600НН
|
|
Ш12×15
|
42
|
30
|
14
|
15
|
21
|
18
|
14
|
2,7
|
2000НМ
|
|
Ш16×20
|
54
|
38
|
16
|
19
|
27
|
20
|
18
|
4,2
|
2000НМ
|
|
Ш20×28
|
65
|
44
|
20
|
22
|
32
|
28
|
21
|
5,3
|
2000НМ1
|
Из таблицы 5.2 был выбран сердечник со следующими размерами:
f=18
мм,c=14 мм,b=30 мм,а=42 мм;
S=f×c=18×14=252
мм.
Ориентировочный расчет импульсного трансформатора для блока питания,
реализованного по архитектуре MASTER
- SLAVE на микросхемах TEA 2260 и TEA 5170, принципиальная схема которого показана на рис.
4.6, и в соответствии с формулами, приведенными в разделах 5.1.5 и 5.1.6, дает
следующие результаты:
Требуемые параметры основных силовых вторичных обмоток (две симметричные
обмотки): максимальный ток
; выпрямленное напряжение Uвых= + 30 В. Максимальная выходная мощность Рвых= 120
Вт, напряжение питания Up=220B. Пределы изменения напряжения сети Ucmax=220B, Ucmin=150B.
Рабочая частота ИБП составляет 66 кГц, следовательно, период накачки
энергии в сердечник и ее извлечение на обратном ходе составит Т = 1 / f . Т = 15 мкс. Максимальную величину
тока ключа, допустимую для обоих выбранных типов транзисторов определим как ISS MAX = 2,44 А.
Минимальное напряжение с учетом пульсаций и при минимальной величине Uc определяется по формуле:
( 5.16)
Где -КПД, равный 0.8
(5.17)
Получаем:
Выберем режим скважности, то есть соотношение рабочего цикла открытого
транзистора, к полному периоду работы рабочего такта. Пусть рабочая величина
открытого цикла составляет половину периода рабочего такта, тогда Dmax определим по формуле:
, (5.18)
(5.19)
Где Us- падение напряжения на открытом МОП
- транзисторе равное 10 В. Подставляя значения в формулы 5.18 и 5.19, получаем
В соответствии с расчетной формулой (5.6) найдем численное значение индуктивности
первичной обмотки:
L1 = 3 / 2 · U max · Т · Dmax / ISS MAX = 3 / 2 · 311.12 · 15 · 10 - 6 ∙ 0,75 / 2.44 =
215 мГн
Индуктивность обмотки с сердечником и немагнитным зазором определим по
формуле (5.10)
L = µ o · N2 · S a / l з, (5.20)
а из нее минимальное число витков первичной обмотки может быть определено
в соответствии с формулой (5.20), которое составит:
N 1 = 89 √ ( l з · L / S a ) = 89 √ ( 0,2 · 215/ 252 ) = 37 витка.
Произведя такой оценочный расчет видно, что получены типичные значения
индуктивности первичной обмотки, которые легко можно реализовать в виде намотки
37 витков провода в окне выбранного ферритового сердечника типа PQ 40 / 40.!!!!! Необходимый диаметр и
тип провода можно выбрать в соответствии с формулой (5.15)
d =
1.13
Рассчитаем площадь, занимаемую проводом по формуле:
(5.21)
Исходя из формулы (5.21) получили значение S=0.25
.
Так как полученное значение диаметра провода оказалось велико, внесём
некоторые поправки в расчеты. Вместо одного провода, мы будем наматывать два
гораздо тоньше ,чем 0.8 мм. Для этого нужно S/2=0.125
.
Затем находим новое значение диаметра провода по формуле (5.21),только
подставляя теперь новое значение площади S.
Получаем соотношение:
,
Откуда выражаем диаметр провода d:
Согласно справочной литературе [1] был выбран провод типа
ПЭВ-2 диаметром 0.57мм (с изоляцией 0.62 мм)
5.3 Расчеты по обеспечению вибропрочности и
ударопрочности
Необходимо конструктивно обеспечить вибропрочность устройства, то есть
способность РЭА работать в условиях воздействия вибрационных нагрузок. В данном
случае печатная плата ИБП жестко закреплена в корпусе и подвергается действию
распределенной нагрузки.
Рассчитываем собственную частоту платы с распределенной нагрузкой,
которая закреплена по четырем углам по формуле:
(5.22)
гдe D - жесткость платы;
m -
распределенная по площади масса;
а=240 мм, b=120 мм.
Определим жесткость платы D по
формуле:
(5.23)
где Е=30ГПа - модуль Юнга для материала платы - стеклотекстолита;
h=1.5
мм-толщина платы.
Рассчитаем по формуле (5.23) жесткость платы:
(5.24)
Определим распределенную по площади массу по формуле:
(5.25)
где G-вес платы с ЭРЭ;
=9.8-ускорение
свободного падения.
Рассчитаем распределенную массу:
(5.26)
Уточним вес платы с ЭРЭ
(5.27)
где p=1750кг/
- средняя плотность, оцененная как
плотность стеклотекстолита;
-высота ПП с ЭРЭ,
(5.28)
(5.29)
Уточним распределенную массу по формуле (5.25)
(5.30)
Определим собственную частоту платы с распределенной нагрузкой:
(5.31)
где
89.48×17.36)×3.03=0.748
кГц (5.32)
Так как возмущающая частота по условиям эксплуатации составляет 10-70 Гц,
то делаем вывод, что в плате не будут возникать опасные резонансные явления.
5.4 Выбор системы охлаждения для
разрабатываемого устройства
Подавляющее большинство маломощных радиотехнических устройств лишь
небольшую долю энергии потребляемой от источников питания выдают в виде
полезной энергии сигналов, остальная часть преобразуется в тепловую энергию и
передается в окружающую среду. Общий температурный фон устройства определяется
удельной мощностью тепловыделения и плотностью теплового потока, проходящего
сквозь корпус устройства.
Оценка тепловой нагрузки производится по тепловому потоку, проходящему
через единицу поверхности. Тепловая нагрузка до 0.05 Вт/см2 - считается малой,
а свыше 0.05 Вт/см2 - большой.
Системы естественного воздушного охлаждения позволяют отводить тепловые
потоки плотностью q <
0.1 Вт/см2.
Показатель q равен плотности теплового потока, проходящего через
условную площадь поверхности теплообмена электронного аппарата, то есть:
(5.33)
где kp - коэффициент, учитывающий давление воздуха (для нормального
атмосферного давления (kp = 1).
Sп-
площадь пластинчатого радиатора
Для самого нагревающегося элемента - силового коммутатора, который
размещен на пластинчатом радиаторе (см. компоновочный чертёж рис. 5.1 ) ,
площадь которого составляет 0.1104 м2.
Таким образом, получаем:
q=30*1/0.1104=271
Вт/м2, а lg q = 2.43.
На рисунке 5.3 приведены графики, позволяющие оценить целесообразность
применения различных систем охлаждения, при этом выделяются две группы
областей: в одной (незатененной) рекомендуется однозначное применение какого-либо
одного способа охлаждения, то есть 1 - естественное воздушное, 3 - принудительное воздушное, 5 -
принудительное жидкостное, 9 - принудительное испарительное; в другой (затененной) возможно
применение двух или трех способов охлаждения, то есть 2 - свободное и
принудительное воздушное, 4 - принудительное воздушное и естественное
жидкостное, 6 - принудительное жидкостное и
свободное испарительное, 7 -принудительное
жидкостное и свободное испарительное, а также принудительное испарительное, 8 -
свободное испарительное и принудительное испарительное.
Рис.5.3 - Области применения различных способов охлаждения
Таким образом, получаем, что для нашего устройства необходимо применение
естественного воздушного охлаждения.
Выбор системы охлаждения не сводится только к определению области
охлаждения с помощью графиков, необходимо также учитывать техническую
возможность реализации данного способа охлаждения в заданных условиях
эксплуатации, увеличение габаритов изделия, его массы, энергопотребления,
снижение общей надежности функционирования.
СПИСОК ИСПОЛЬЗУЕМОЙ ЛИТЕРАТУРЫ:
1.Справочник радиолюбителя : учеб. пособие / Р.М. Терещук,
Р.М. Домбругов, Н.Д. Босый, С.И. Ногин, В.П.
Боровский,А.Б.Чаплинский.-К.:Техника,1965.-1159с.
.Электронные компоненты / каталог компонентов - С.-Петербург:
2002.-192с.
.Библиотека ферритовых сердечников : http://www.radiokot.htm