Исследование неуправляемых выпрямителей

  • Вид работы:
    Практическое задание
  • Предмет:
    Информатика, ВТ, телекоммуникации
  • Язык:
    Русский
    ,
    Формат файла:
    MS Word
    471,41 Кб
  • Опубликовано:
    2015-06-01
Вы можете узнать стоимость помощи в написании студенческой работы.
Помощь в написании работы, которую точно примут!

Исследование неуправляемых выпрямителей

Цель работы: исследовать и промоделировать схемы выпрямителей

1) однофазные: однополупериодная; нулевая; мостовая.

) трехфазные: нулевая; мостовая.

с видами нагрузок: активная; емкостная; индуктивная; индуктивно - емкостная.

Привести диаграммы следующих величин: U1; Ud; Id; I1,

Проверить соотношения: U2/Ud; I2/Id; I1*Kтр/Id; Umv/Ud; Ivd/Id

Схема выпрямителя однофазного однополупериодного с активной нагрузкой

2 = U1 / KTP = 120 / 5 = 24 Вd = 0.45 * U2 = 0.45 * 24 =10.8 Вd = Ud / Id = 10,8/ 4 = 2,7 Ом

) U2/Ud=24/10,8=2.22Ud =U2/2.22=24/2.22=10,8=Ud/Rd=10,8/2,7=4А

) I2/Id=1.57

I2=1.57*Id=1.57*4=6.28

) I1*Kтр/Id=0.57*5/4=0.7125

I1=0.7125 *Id/Kтр=0.7125 *4/5=0.57A

) Uобр.m /Ud=3.14

Uобр.m=3.14*10,8=33,912

5) Ivd эф/Id=1.57

Ivd эф=1.57*4=6.28

Схема выпрямителя однофазного однополупериодного с емкостной нагрузкой


1) U2 = U1 / KTP = 120 / 5 = 24 Вd = 0.45 * U2 = 0.45 * 24 =10.8 Вd = Ud / Id = 10,8/ 4 = 2,7 Ом/Ud=24/10.8=2.22

Ud =U2/2.22=24/2.22=10,8=Ud/Rd=10,8/2.7=4А

) I2/Id=2.09

I2=2.09*Id=2.09*4=8.36

) I1*Kтр/Id=0.57*5/4=0.7125

I1=0.7125*Id/Kтр=0.7125*4/7=0.57A

) Uобр.m /Ud=3.08

Uобр.m=3.08*36.3=111.804

) Ivd эф/Id=2.09

Ivd эф=2.09*4=8.36


Схема выпрямителя однофазного однополупериодного с индуктивной нагрузкой



) U2 = U1 / KTP = 120 / 5 = 24 Вd = 0.45 * U2 = 0.45 * 24 =10.8 Вd = Ud / Id = 10,8/ 4 = 2,7 Ом/Ud=24/10.8=2.22=Ud/Rd=10.8/2.7=4А

) I1*Kтр/Id=0.57*5/4=0.7125

I1=0.7125*Id/Kтр=0.7125*4/5=0.57A


Схема выпрямителя однофазного однополупериодного с индуктивно - емкостной нагрузкой


U1




) U2 = U1 / KTP = 120 / 5 = 24 Вd = 0.45 * U2 = 0.45 * 24 =10.8 Вd = Ud / Id = 10,8/ 4 = 2,7 Ом/Ud=28.5/27=1.05=Ud/Rd=27/9=4А

) I1*Kтр/Id=0.65*7/4=1,1I1=1*Id/Kтр=1*4/7=0.57A


Схема выпрямителя однофазного с выводом средней точки с активной нагрузкой

U1




1) U2/Ud=28.5/24.9=1.14

Ud =U2/1.11=28.5/1.11=25.6=Ud/Rd=24.9/6.2=4А

) I2/Id=0.75

I2=0.75*Id=0.75*4=3

) I1*Kтр/Id=0.64*7/4=1.12

I1=1.11*Id/Kтр=1.11*4/7=0.63A

Uобр.m=3.14*24.9=78.2

) Ivd эф/Id=0.75

Ivd эф=0.75*4=3

Схема выпрямителя однофазного с выводом средней точки с емкостной нагрузкой


U1




) U2/Ud=28.5/37=0.77Ud =U2/0.77=28.5/0.77=37=Ud/Rd=37/9.2=4А

) I2/Id=1.15

I2=1.15*Id=1.15*4=4.6

) I1*Kтр/Id=1.5*7/4=2,6

I1=2,6*Id/Kтр=2,6*4/7=1,48A

) Uобр.m /Ud=2.63

Uобр.m=2.63*37=96.2

) Ivd эф/Id=1.15

Ivd эф=1.15*4=4.6


Схема выпрямителя однофазного с выводом средней точки с индуктивной нагрузкой

U1


/Ud=28.5/24.8=1.15

Ud =U2/1.11=28.5/1.11=25.6=Ud/Rd=24.8/6.2=4А

) I2/Id=0.707

I2=0.707*Id=0.707*4=2.8

) I1*Kтр/Id=0.57*7/4=0.99

I1=1*Id/Kтр=1*4/7=0.57A

) Uобр.m /Ud=3.14

Uобр.m=3.14*24.8=77.8

) Ivd эф/Id=0.707

Ivd эф=0.707*4=2.8


Схема выпрямителя однофазного с выводом средней точки с индуктивной - емкостной нагрузкой


U1

Ud

Id

I1

) U2/Ud=28.5/24.9=1.14=Ud/Rd=24.9/6.2=4А

) I1*Kтр/Id=0.6*7/4=1.1I1=1*Id/Kтр=1.1*4/7=0.63A


Схема выпрямителя однофазного мостовая с активной нагрузкой


U1



) U2/Ud=27/24.3=1.11

Ud =U2/1.11=27/1.11=24.3=Ud/Rd=24.3/6=4А

) I2/Id=1.11

I2=1.11*Id=1.11*4=4.44

) I1*Kтр/Id=0.63*7/4=1.11

I1=1.11*Id/Kтр=1.11*4/7=0.63A

) Uобр.m /Ud=1.57

Uобр.m=1.57*24.3=38.1

) Ivd эф/Id=0.785

Ivd эф=0.785*4=3.14

Схема выпрямителя однофазного мостовая с емкостной нагрузкой


U1


/Ud=28.5/28.9=0.98

Ud =U2/0.93=28.5/0.93=30.6=Ud/Rd=28.9/7.2=4А

) I2/Id=1.63

I2=1.63*Id=1.63*4=6.52

) I1*Kтр/Id=0.93*7/4=1.63

I1=1.63*Id/Kтр=1.63*4/7=0.93A

) Uобр.m /Ud=1.32

Uобр.m=1.32*28.9=38

) Ivd эф/Id=1.15

Ivd эф=1.15*4=4.6


Схема выпрямителя однофазного мостовая с индуктивной нагрузкой





) U2/Ud=28.5/24.1=1.18

Ud =U2/1.11=28.5/1.11=25.6=Ud/Rd=24.2/4=4А

) I2/Id=1

I2=1*Id=1*4=4

) I1*Kтр/Id=0.57*7/4=0.99

I1=1*Id/Kтр=1*4/7=0.57A

) Uобр.m /Ud=1.57

Uобр.m=1.57*24.2=38

) Ivd эф/Id=0.707

Ivd эф=0.707*4=2.8


Схема выпрямителя однофазного мостовая с индуктивной - емкостной нагрузкой

U1




1) U2/Ud=28.5/24.1=1.18Id=Ud/Rd=24.1/6.5=3,7А

) I1*Kтр/Id=0.57*7/4=0.99I1=1*Id/Kтр=1*4/7=0.63A


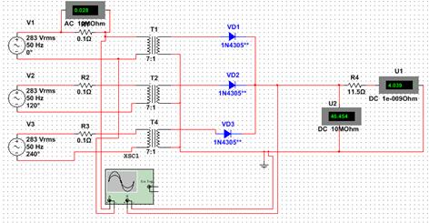
Схема выпрямителя трехфазного однополупериодная с активной нагрузкой


U1


a

b

c

) U2/Ud=40.4/46.4=0.87

Ud =U2/0.855=40.4/0.855=47.2=Ud/Rd=46.4/11.5=4А

) I2/Id=0.59

I2=0.59*Id=0.59*4=2.36

) I1*Kтр/Id=0.28*7/4=0.49

I1=0.48*Id/Kтр=0.48*4/7=0.27A

) Uобр.m /Ud=2.09

Uобр.m=2.09*46.4=96.9

) Ivd эф/Id=0.59

Ivd эф=0.59*4=2.36

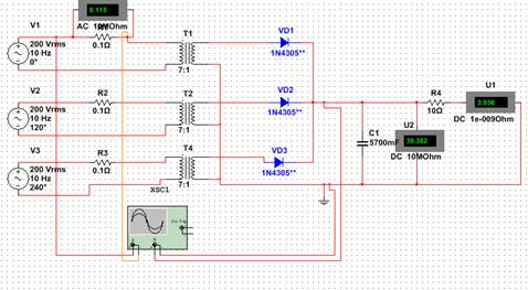
Схема выпрямителя трехфазного однополупериодного с емкостной нагрузкой


1


1a

b


) U2/Ud=28.5/39.3=0.72

Ud =U2/0.72=28.5/0.72=39.5=Ud/Rd=39.3/10=4А

) I2/Id=0.8

I2=0.8*Id=0.8*4=3.2

) I1*Kтр/Id=1.15*7/4=2

I1=2*Id/Kтр=2*4/7=1.15A

) Uобр.m /Ud=2

Uобр.m=2 *39.3=78,6

) Ivd эф/Id=0.8

Ivd эф=0.8*4=3.2


Схема выпрямителя трехфазного однополупериодного с индуктивной нагрузкой


1


1a

b

c

) U2/Ud=28.5/32.6=0.87

Ud =U2/0.88=28.5/0.88=32.4=Ud/Rd=32.6/8=4А

) I2/Id=0.58

I2=0.58*Id=0.58*4=2.32

) I1*Kтр/Id=0.28*7/4=0.49

I1=0.47*Id/Kтр=0.47*4/7=0.27A

) Uобр.m /Ud=2.09

Uобр.m=2.09 *32.6=68.1

) Ivd эф/Id=0.58

Ivd эф=0.58*4=2.32


Схема выпрямителя трехфазного однополупериодного с индуктивной - емкостной нагрузкой

выпрямитель нагрузка ток


1



1f

b

c

) U2/Ud=40/49.4=0.87=Ud/Rd=32.6/8=4А

) I1*Kтр/Id=0.29*7/4=0.5


Схема выпрямителя трехфазного мостового с активной нагрузкой




a

b

c

) U2/Ud=40.4/46.4=0.87

Ud =U2/0.855=40.4/0.855=47.2=Ud/Rd=46.4/11.5=4А

) I2/Id=0.59

I2=0.59*Id=0.59*4=2.36

) I1*Kтр/Id=0.28*7/4=0.49

I1=0.48*Id/Kтр=0.48*4/7=0.27A

) Uобр.m /Ud=2.09

Uобр.m=2.09*46.4=96.9

) Ivd эф/Id=0.59

Ivd эф=0.59*4=2.36

Вывод: в ходе проделанной роботы были исследованы различные схемы выпрямителей и их работа на различные типы нагрузок, сняты диаграммы напряжений и токов, выполнены необходимые расчеты.


Не нашли материал для своей работы?
Поможем написать уникальную работу
Без плагиата!
Без нейросетей!