|
Тип двигателя
|
Номинальная мощность
|
Вт
|
Í
Номинальная частота
|
вращения, об/мин
|
Номинальное напряжение,
|
В
|
Коэффициент мощности
|
Номинальный ток, А
|
Номинальный момент, Нм
|
Отношение пускового тока
|
к номинальному
|
Отношение максимального
|
момента к номинальному
|
КПД,%
|
|
|
|
|
|
|
|
|
|
|
|
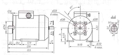
АИР56А4У3
|
120
|
1350
|
220
|
0,66
|
0,76
|
0,84
|
5,5
|
2,2
|
63
|
1.4 Технические характеристики
датчиков перемещения
Датчик поворотный дискретный фотоэлектрический
ПДФ-5 предназначен для преобразования пути (угла поворота) рабочих органов
промышленных механизмов в число импульсов, а угловой скорости - в частоту
следования импульсов.
Технические характеристики
количество выходных каналов - 6. Выходные
сигналы (все сигналы представлены в прямом и инверсном виде). Две серии
импульсов и нулевой импульс (один на оборот вала);
число импульсов в каждой серии на один оборот
вала - 600;
Максимальный ток нагрузки каждого канала, мА -
30;
Максимальная частота вращения входного вала -
4000 об/мин;
Номинальное напряжение питания постоянного тока,
В - 24;
Номинальное напряжение питания постоянного тока,
В - 24;
Работа выключателя основана на модуляции
светового потока, направленного от источника излучения через диск с прорезями
на фотоприемник. При воздействии светового потока на фотоприемник в момент
прохождения через прозрачный участок диска с выхода выключателя снимается
сигнал "1". Если световой поток подается на непрозрачный участок, и
фотоприемник затемнен, на выходе выключателя появляется сигнал "0".
Затем сигнал с фотоприемника усиливается и
формируется. После усиления по мощности сигнал поступает на разъем,
подключаемый к внешней схеме.
Датчик (рисунок 1.4) смонтирован в
цилиндрическом литом корпусе из алюминиевого сплава, закрытом с двух сторон
крышками. Подвижный растровый диск укреплен на валу, неподвижный индикаторный
приклеен к обойме для размещения фотодиодов. Выводы фотодиодов и
светоизлучателей подпаяны к платам. Элементы электронной схемы расположены на трех
печатных платах: на двух одинаковых усилители-формирователи каналов, на третьей
усилитель-формирователь нулевого импульса. Цепи выключателя выведены на
штепсельный разъем.
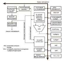
1.5 Электрическая принципиальная
схема и описание работы блока управления базовой системы
Блок управления, схема которого изображена на
рисунке 1.5 представляет собой МК с набором деталей необходимым для его
функционирования, а также схемы гальванической развязки блока МК с платой
драйвера инвертора, гальванической развязки интерфейса датчика скорости и
гальванической развязки UART
интерфейса для связи с ПК. UART
интерфейс обеспечивает соединение с ПК для управления и контроля работы
электропривода, а также отладки внутренней программы МК.
Основой блока управления является микроконтроллер
AT90PWM3,
структурная схема которого показана на рисунке 1.6.
AT90PWM3
представляет собой экономичный однокристальный микроконтроллер, c
производительностью до 16 миллионов инструкций в секунду. Он предназначен для
выполнения функций управления в понижающих/повышающих преобразователях
постоянного напряжения, синхронными электрическими машинами на основе
постоянных магнитов, трехфазными асинхронными электродвигателями и
бесколлекторными электродвигателями постоянного тока. Особенностью данного микроконтроллера
является наличие блока PSC
(Power Stage
Controller) позволяющего
генерировать широтно-модулированный сигнал управления тремя полумостами силовых
транзисторов.

Рисунок 1.6 - Структурная схема микроконтроллера
AT90PWM3
Элемент U2
- 74HC04
представляет собой логический инвертор, инвертирующий уровни на выходах UH,
WH и VH
микроконтроллера, так как применённая в данной работе ревизия чипа
микроконтроллера AT90PWM3
имеет недоработку состоящую в отсутствии сдвига фаз на 180 градусов между
выходными сигналами МК управляющими верхними и нижними ключами инвертора.
Микросхемы гальванической развязки U1,
U3, U5
и U6 обеспечивают
полную гальваническую развязку платы блока управления с внешними устройствами,
тем самым обеспечивают безопасность микроконтроллера в случае возникновения
аварийной ситуации во внешних цепях, а также в цепях связи платы управления с
ПК. Микросхема U1 - ADUM1201,
представляет собой двухканальный двунаправленный цифровой изолятор. U3,
U5, U6
- ADUM1300 трёхканальные
однонаправленные цифровые изоляторы.
Блок микроконтроллера обеспечивает функции
плавного пуска, останова, реверса электродвигателя, регулировку частоты вращения
асинхронного электродвигателя с отображением графика её изменения на мониторе
персонального компьютера.
Внутренняя программа МК реализует разомкнутую
систему скалярного управления асинхронной машиной переменного тока по принципу
постоянства отношения V/f
. Алгоритм работы программы представлен на рисунке 1.7
1.6 Электрическая принципиальная
схема и описание работы блока инвертора напряжения
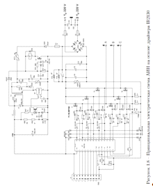
Принципиальная схема инвертора представлена на
рисунке 1.8. В качестве ключевых транзисторов T1-T6
выбраны полевые транзисторы типа IRF740.
Для непосредственного управления силовыми
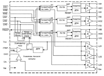
ключами использована специализированная ИМС драйвер трёхфазного моста IR2130,
структурная схема которой представлена на рисунке 1.9. Она обеспечивает
согласование выходных сигналов блока микроконтроллера с силовой частью, а также
обеспечивает контроль мёртвого времени силовых ключей и защиту выходного
каскада от перегрузок по току.
На схеме элементы С21, С22, С11, С12, С14 и VDS1
образуют входной сетевой фильтр и входной выпрямитель. Резисторы R26
и R27 вместе с реле K1
и устройством задержки включения на транзисторе Т7 представляют собой схему
«мягкого» включения инвертора в сеть, необходимую для ограничения тока зарядки
конденсаторов С11 и С12 и подачи полного напряжения питания на транзисторы
Т1-Т6 только после полного включения ИМС IR2130
и прекращения всех переходных процессов в инверторе, что увеличивает надёжность
и долговечность работы устройства.
На микросхеме U4
-TNY256p
собран импульсный блок питания, обеспечивающий стабилизированное выходное
напряжение 15В для питания драйвера IR2130.
Микросхема TNY256
представляет собой специализированный ШИМ контроллер, предназначенный для
создания импульсных блоков питания небольшой мощности с минимальным количеством
навесных компонентов.
Рисунок 1.9 - Структурная схема драйвера
трехфазного моста IR2130
Плата автономного инвертора напряжения
установлена в корпус от импульсного блока питания ПК. Силовые транзисторы
выходного каскада прикреплены к теплоотводу через изоляционные термопроводящие
прокладки.
Рисунок 1.7 - Алгоритм работы программы МК
базовой системы
2. РАСЧЕТНО-КОНСТРУКТОРСКАЯ ЧАСТЬ
.1 Расчет основных параметров двигателя
Пусковой ток
Iп = 5,5Iн,
Iп = 5,5 0,76 = 4,18
А.
Номинальное скольжение
Критическое скольжение
Номинальный момент
Вычислим максимальный момент двигателя
Mmax = 2,2 0,849
= 1,867 Н·м.
Найдем сопротивление статора
Найдем сопротивление ротора
Рассчитаем индуктивность статора
Рассчитаем индуктивность ротора
Lr = Ls,
Lr = 0,0043
Гн.
Индуктивность намагничивания
Lm = Ls
- L1s
= 0,00382 Гн.
Конструктивная постоянная
Вычислим время разгона
Вычислим номинальную угловую скорость
Вычислим скорость идеального холостого хода
Индуктивное сопротивление статора
Индуктивное сопротивление ротора
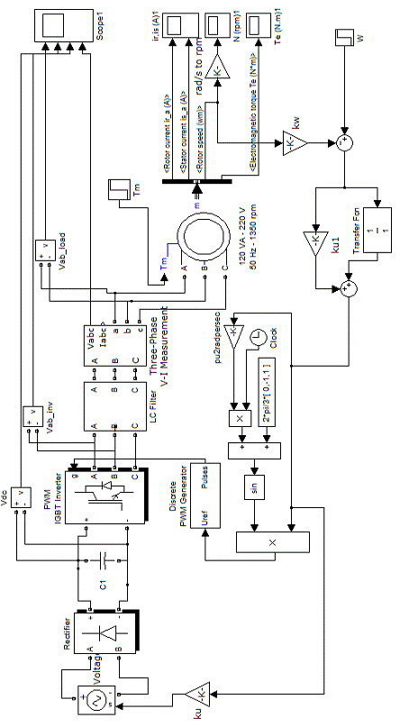
Для расчета параметров двигателя и построение
механических характеристик воспользуемся программой STATIC. На рисунке 2.1
изображено окно программы со входными данными для расчета.
Рисунок 2.1 - Входные данные для расчета
параметров электродвигателя
Рассчитанные параметры электродвигателя, а также
построенные механические характеристики показаны на рисунке 2.2. Более
детальный вид характеристики, построенной используя однофазную схему замещения,
приведен на рисунке 2.3
Рисунок 2.2 - Механическая характеристика
двигателя, построенная по схеме замещения
Рисунок 2.3 - Окно результатов расчета
параметров двигателя
2.2 Разработка аппаратной части
системы управления автономным инвертором напряжения
Блок управления автономным инвертором напряжения
реализует модулирование ШИМ сигнала управления трехфазным мостом синусоидальным
сигналом переменной частоты и амплитуды. Амплитуда и частота синусоидального
сигнала изменяются в соответствии со скалярным законом регулирования частоты
вращения ротора асинхронного двигателя с постоянством отношения U/f
.
Принципиальная электрическая схема системы
управления АИН представлена на рисунке 2.4.
Сигнал управления трехфазным мостом силовых
транзисторов АИН снимается с выводов PA8,
PA9, PA10
(верхние транзисторы моста; фаза A,
B и C
соответственно) и PB13,
PB14, PB15
(фаза A, B
и C; нижние транзисторы).
Далее сигнал подается на схему гальванической развязки выполненную на двух
микросхемах U3 и U4.
Гальваническая развязка силового блока и блока
управления необходима так как потенциал общего провода силовой части
электропривода может иметь значение напряжения питающей сети. Поэтому
применением цифровых изоляторов с напряжением пробоя более 2 КВ, обеспечивается
защита оператора установки от поражения электрическим током, а так же
буферизация и защита модуля управления от аварийных ситуаций в силовой части
АИН.
Конденсаторы С3 - С6 выполняют роль
блокировочных, предупреждая броски тока в цепи питания. Резисторы R13
и R14 обеспечивают
подтяжку к напряжению питания входов разрешения работы цифровых изоляторов.
Блок управления получает сигналы с двух датчиков скорости через схему
согласования уровней, выполненную на элементах R1
- R12 и D1
- D6. Напряжение
питания датчиков скорости снимается с линейного интегрального стабилизатора LM7824.
Рисунок
2.4 -
Принципиальная электрическая схема блока управления
АИН
Конструктивно блок управления выполнен на
печатной плате из стеклотекстолита толщиной 1,5 мм. Чертеж печатной платы
приведен на рисунке 2.5. Расположение элементов - на рисунке 2.6.
Рисунок 2.5 - Чертеж печатной платы блока
управления АИН
2.2.1 Описание модуля
STM32VLDiscovery
STM32VLDiscovery - встраиваемый модуль с
интегрированным отладчиком на базе микроконтроллера STM32F100RBT6B семейства
STM32 Value Line. Работа с платой поддерживается в интегрированной среде
разработки компаний IAR, Keil, Atollic, а также свободным набором компиляторов
GNU Compiler Collection.
Рисунок 2.6 - Схема расположения элементов блока
управления АИН
Установленный микроконтроллер в 64-выводном
корпусе LQFP работает на частоте 24 МГц. Плата имеет разъем расширения, который
позволяет подключать ее к другим отладочным платформам для более глубокого
анализа работы периферии микроконтроллера или к макетным платам для
прототипирования.
Установленный на плате отладчик/программатор
ST-Link, может использоваться как для внутрисхемного программирования
встроенного микроконтроллера так и в качестве отдельного устройства.
Отличительные особенности:
на плате имеется внутрисхемный
отладчик/программатор ST-Link;
USB интерфейс ко встроенному отладчику;
переключатель для использования платы в качестве
отдельного устройства ST-Link;
питание возможно от USB интерфейса или от
внешнего источника;
два светодиода индикации состояния;
два пользовательских светодиода,
пользовательская кнопка, кнопка «Сброс»;
коннектор расширения - доступны все линии
ввода/вывода микроконтроллера, может использоваться для подключения к макетной
плате или другой отладочной системе.
Внешний вид, расположение элементов и размеры
модуля приведены на рисунке 2.7.
2.2.2 Описание микроконтроллера
STM32F100RBT6B
Особенности микроконтроллера STM32F100R:
Вычислительное ядро Cortex-M3;
Максимальная тактовая частота: 24 МГц;
Напряжение питания 2,0 - 3,6 В;
128 кбайт NOR flash памяти с количеством циклов
перезаписи 10000;
8 кбайт статической оперативной памяти;
7-канальный контроллер прямого доступа в память;
51 линия портов ввода-вывода общего назначения;
12-битный 16-канальный АЦП с временем
преобразования 1,2 мкс;
12-битный ЦАП;
16-битный таймер с
расширенными функциями;
шесть 16-битных таймеров общего назначения;
Восемь коммуникационных интерфейсов (I2C, USART,
SPI).
Контроллер основан на высокопроизводительном 32
битном вычислительном ядре Cortex-M3 фирмы ARM.M3 является стандартизованным
микроконтроллерным ядром, которое помимо ЦПУ, содержит все остальные
составляющие основу микроконтроллера элементы (в том числе приоритетный
контроллер вложенных прерываний, 24 битный системный таймер, интегрированный в
ядро отладочный интерфейс).
гигабайтное адресное пространство Cortex-M3
разделено на четко распределенные области кода программы, статического ОЗУ,
устройств ввода-вывода и системных ресурсов. Cortex-M3 выполнено по Гарвардской
архитектуре и имеет несколько шин, позволяющие
параллельно выполнять такие операции как загрузка опкода, его выполнение (у МК
имеется трехступенчатый конвейер), перемещение данных между регистрами и ОЗУ.
Центральный процессорный элемент ядра Cortex-M3
имеет 13 регистров общего назначения, аппаратный 32 битный одноцикловый
перемножитель, аппаратный делитель, а так же поддерживает два режима работы:
потоковый режим (Thread) и режим обработчика (Handler), для каждого из которых
можно сконфигурировать свои собственные стеки. Благодаря этому, появляется
возможность разработки более интеллектуального программного обеспечения и
поддержки операционных систем реального времени (ОСРВ) не только с
кооперативной, но и с вытесняющей многозадачностью.
Контроллер векторизированных вложенных
прерываний (КВВП) может обрабатывать до 255 векторов, включая 15 исключений
генерируемых процессорным ядром. КВВП также позволяет установить каждому
вектору один из 16 уровней приоритета.
Вход в процедуру обработки прерывания длится
всего 12 машинных циклов, а на обработку каждого следующего вложенного
прерывания процессор использует всего 6 циклов. Это достигнуто за счет
автоматического сохранения контекста прерванной программы и переключения
стеков, выполняемых специальным микрокодом внутри ЦПУ.
Рисунок
2.8 -
Структурная схема микроконтроллера
STM32F100RBT6B
В ядро Cortex-M3 также входит 24-битный
автоматически перезагружаемый таймер, предназначенный для генерации
периодических прерываний и используемый ядром ОСРВ.
Микроконтроллер имеет 16-битный таймер с
возможностью управления трехфазным мостом силовых транзисторов. Таймер
обеспечивает программируемое мертвое время, вход аварийной блокировки,
настраиваемую полярность ШИМ сигнала.
Два таймера общего назначения позволяют
осуществлять обработку данных инкрементных энкодеров. Вычисление положения вала
электродвигателя работает полностью автоматически, независимо от ядра
микроконтроллера.
Семиканальный контроллер прямого доступа в
память играет важную роль при программировании интерфейсов передачи данных,
помогая существен но разгрузить вычислительное ядро.
Хотя напряжение питания микроконтроллера 3,3В,
практически все его порты ввода-вывода толерантны к напряжениям до 5В.
2.2.3 Описание цифровых изоляторов
ADUM1300
ADuM1300 - трех канальные цифровые изоляторы
компании Analog Devices.
Отличительные особенности:
низкое потребление (1.0 мА на канал на скорости
до 10 Мбит/с);
двунаправленная передача данных;
совместим с 3.3 В и 5.0 В питанием/уровнями
логических сигналов;
высокая скорость передачи данных: от 0 до 10
Мбит/с;
максимальное искажение длительности импульса 2
нс;
максимальное временное рассогласование каналов 2
нс;
способность выдерживать воздействие
изменяющегося входного синфазного сигнала, имеющего скорость нарастания более
25 кВ/мкс;
Функция активизации выходов;
широкий 16 выводной SOIC корпус;
Изоляторы семейства ADUM130X имеют три
независимых канала и выпускаются в трех модификациях с различной пропускной
способностью. Прибора ADuM1300 работает от однополярного источника питания,
подключенного к любой стороне прибора, от 2,7 до 5,5 В, что позволяет
обеспечить совместимость с низковольтными системами и произвести преобразование
уровней сигналов через изоляционный канал. Кроме того, приборы ADUM130X
обеспечивают низкие искажение ширины импульсов и временное рассогласование
каналов. Изоляторы ADUM130X имеют запатентованную функцию регенерации, которая
гарантирует передачу статических параметром логических сигналов.
Рисунок 2.9 - Структурная схема цифрового
изолятора ADUM1300
2.3 Разработка и реализация
программной части системы управления АИН
Управляющее программное обеспечение
электропривода лабораторно-исследовательского стенда полностью реализовано на
языке C согласно стандарту С89. Компиляция осуществлялась пакетом программ ARM
GCC из набора GNU Compiler Collection. Автоматизация сборки реализована
средствами GNU Make.
Контроль версий производиться с помощью системы
Git. Репозиторий исходного кода расположен по адресу [1].
2.3.1 Программный синтез трехфазной
системы синусоидальных напряжений
Под термином «синтезатор частоты» понимают
электронное устройство, способное из опорной частоты получать на выходе
требуемую частоту или набор частот, согласно управляющим сигналам. уникальны
своей цифровой определенностью: генерируемый ими сигнал синтезируется со
свойственной цифровым системам точностью. Частота, амплитуда и фаза сигнала в
любой момент времени точно известны и подконтрольны. DDS практически не
подвержены температурному дрейфу и старению.
Основные преимущества DDS:
цифровое управление частотой и фазой выходного
сигнала;
очень высокое разрешение по частоте и фазе;
экстремально быстрый переход на другую частоту
(или фазу),
перестройка по частоте без разрыва фазы, без
выбросов и других аномалий, связанных с временем установления;
архитектура, основанная на DDS, ввиду очень
малого шага перестройки по частоте, исключает необходимость применения точной
подстройки опорной частоты, а также обеспечивает возможность параметрической
температурной компенсации;
Частотное разрешение DDS составляет сотые, и
даже тысячные доли герца при выходной частоте порядка десятков мегагерц. Такое
разрешение недостижимо для других методов синтеза. Другой характерной особенностью
DDS является очень высокая скорость перехода на другую частоту. Более того, все
перестройки по частоте происходят у DDS без разрыва фазы выходного сигнала.
Поскольку выходной сигнал синтезируется в цифровом виде, очень просто
осуществить модуляцию различных видов. Упрощенная блок-схема генератора прямого
цифрового синтеза сигналов приведена на рисунке 2.10. Схема содержит три
основных блока: генератор фазового угла, память и ЦАП. Генератор фазового угла
в типичном случае представляет собой накапливающий сумматор с регистром.
Работает он просто как регистр фазы, содержимое которого получает приращение на
некоторый фазовый угол через заданные интервалы времени.
Рисунок 2.10 - Структурная схема прямого
цифрового синтеза частоты
Приращение фазы и её начальное значение
загружаются в виде цифровых кодов во входные регистры. Память играет роль
таблицы функций. Код текущей фазы поступает на ее адресные входы, а с выхода
данных на вход цифроаналогового преобразователя поступает код, соответствующий
текущему значению заданной функции. ЦАП в свою очередь формирует аналоговый
сигнал. В системе электропривода в роли ЦАП выступает генератор ШИМ сигнала и
силовой блок АИН.
Регистр содержит текущую фазу выходного сигнала
в виде целого числа, которое при каждом тактовом импульсе получает приращение
n, также целое число. Таким образом, текущий аргумент функции представляется
целым числом Tn по модулю 2N , где N -разрядность сумматора. Т.е.
последовательность значений аргумента является квазипериодической функцией.
Дискретность по времени определяется тактовой частотой fc. Увеличение
разрядности регистра повышает разрешающую способность приращения аргумента Δn.
Значения
функции округляются в соответствии с разрядностью ЦАП.
Так как производится синтез гармонического
колебания, фазовый угол φ равен: φ
= 2π
· Tn. Тогда частота выходного сигнала F равна произведению частоты
тактов FDDS на относительное приращение целочисленного аргумента:
Листинг функции синтеза трехфазной системы
напряжений:
void sine_generation_task(void)
{ _t index; _t pwm;
/* phase increment */ _phase +=
m_delta;
/* phase U duty cycle */ = (m_phase
+ PHASE_SHIFT_U) >> 8; = (sine_table[index] * m_amplitude) >> 7;
_load_u(PWM_ZERO + pwm);
/* phase V duty cycle */ = (m_phase
+ PHASE_SHIFT_V) >> 8; = (sine_table[index] * m_amplitude) >> 7;
_load_v(PWM_ZERO + pwm);
/* phase W duty cycle */ = (m_phase
+ PHASE_SHIFT_W) >> 8; = (sine_table[index] * m_amplitude) >> 7;
_load_w(PWM_ZERO + pwm);
}
В приведенном выше листинге роль накапливающего
сумматора фазы играет 16-битная переменная m_phase. На каждой итерации системы
эта переменная получает приращение фазы ?n, которое храниться в m_delta.
Аккумулятор фазы обеспечивает арифметику по модулю 216, что соответствует
периодичности функции синуса.
Далее, из таблицы значений функции синуса
(индекс в таблице соответствует восьми старшим переменной m_phase) выбирается
значение и перемножается на амплитуду. Эта последовательность повторяется для
остальных двух фаз, за исключением сдвига фазы сигнала.
На вход блока синтеза трехфазной системы
синусоидальных напряжений поступают два сигнала: амплитуда сигнала A (в
переменной m_amplitude) и приращение фазы Δn
(в переменной m_delta). Частота выходного сигна определяется по формуле:
где Fc - частота следования итераций алгоритма
(в данном случае FDDS= 12 КГц).
Амплитуда выходного сигнала:
где Uп - выпрямленное напряжение питания
инвертора.
.3.2 Реализация скалярного закона
управления
Закон управления V/f = const реализован в
функции, листинг которой приведен ниже:
unsigned int vf_control(int
frequency)
{ int amplitude;= abs(frequency);
/* Vf law */ = frequency * VF_SLOPE
/ 256;
/* Amplitude saturation */
(amplitude > VF_MAX_AMPLITUDE)
{ = VF_MAX_AMPLITUDE;
} if (amplitude <
VF_MIN_AMPLITUDE)
{ = VF_MIN_AMPLITUDE;
} amplitude;
}
Входным параметром данной функции является
частота синусоидального сигнала. В соответствии со входным параметром и наклоном
характеристики, заданным константой VF_SLOPE, функция возвращает необходимое
напряжение питания статора электродвигателя. Выходное значение, также,
ограничивается в пределах значения констант VF_MIN_AMPLITUDE и
VF_MAX_AMPLITUDE.
Значение константы VF_SLOPE определяется
следующим отношением:
где Uн - номинальное напряжение
питания электродвигателя; н - номинальная частота питающего
напряжения электродвигателя; DDS - коэффициент передачи модуля
синтеза частоты.
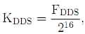
Коэффициент передачи синтезатора определяется
так:
где FDDS - частота приращения фазы
синтезатора (в данном случае FDDS=12 КГц).
Для данного двигателя наклон прямой зависимости
напряжения питания от частоты выражается следующей формулой:
2.4 Реализация дискретного ПИД-
регулятора
Для стабилизации скорости частоты вращения вала
электродвигателя был применен дискретный ПИД-регулятор. Регулятор реализован
программно внутри управляющего ПО системы электропривода.
Рисунок 2.11 - Структурная схема системы с
ПИД-регулятором
На рисунке 2.11 показана схема системы с
ПИД-регулятором. На вход ПИД-регулятора поступает значение частоты вращения
ротора электродвигателя, снятое с датчика скорости. Регулятор сравнивает
измеренное значение частоты вращения с заданным опорным значением. Затем
разница, или ошибка, E, обрабатывается для расчета сигнала задания. Этот сигнал
задания будет пытаться приблизить значение измеряемого параметра (частоты
вращения вала) к заданному значению.
Альтернативой системе управления с замкнутым
контуром, является система управления с открытым контуром. Применение открытого
контура управления (без обратной связи) в данном случае не является
удовлетворительным.
В отличие от простых алгоритмов управления,
ПИД-регулятор способен управлять процессом, основываясь на его истории и
скорости изменения. Это дает более точный и стабильный метод управления.
Структурная схема ПИД- регулятора показана на
рисунке 2.11, где Tp, Ti, и Td обозначают
постоянные времени пропорциональной, интегральной, и дифференциальной
составляющих соответственно.
Передаточная функция системы, изображенной на
рисунке ?? имеет вид:
Отсюда имеем:
Пропорциональная составляющая (П) дает
управляющий сигнал пропорционально вычисленной ошибке. Использование только
одного пропорционального управления дает стационарную ошибку всегда, кроме
случаев, когда управляющий сигнал равен нулю, а значение системного процесса
равно требуемой величине. Использование слишком большого П-члена даст
неустойчивую систему.
Интегральная составляющая (И) представляет собой
предыдущих ошибок. Суммирование ошибки будет продолжаться до тех пор, пока
значение системного процесса не станет равно нужному значению. Обычно
интегральную составляющую используют вместе с пропорциональной, в так
называемых ПИ-регуляторах. Использование только интегральной составляющей дает
медленный отклик и часто колебательную систему. Отклик ПИ-регулятора не имеет
стационарной ошибки, а отклик И-регулятора очень медленной. Дифференциальная
составляющая (Д) представляет собой скорость изменения ошибки. Добавление этой
составляющей улучшает отклик системы на внезапное изменение ее состояния.
Дифференциальная составляющая Д обычно используется с П или ПИ алгоритмами, как
ПД или ПИД контроллеры. Большая дифференциальная составляющая Д обычно дает
неустойчивую систему. Отклик ПД-контроллера дает быстрый рост значения
процесса, чем П контроллер. Обратите внимание, что дифференциальная
составляющая Д ведет себя по существу как фильтр верхних частот для сигнала
ошибки и, таким образом легко делает систему нестабильной и более
чувствительной к шуму.
Аппроксимируем интегральную и дифференциальную
составляющие, чтобы получить дискретный вид:
где n - дискретный шаг времени t.
Это дает нам такой регулятор:
Где
Реализация ПИД-контоллера на языке С
представлена ниже:
#define SCAL_FACTOR 1024
#define P_TERM_MAX (INT32_MAX / 4)
#define I_TERM_MAX (INT32_MAX /
4)struct {
/* PID koeff. */ _t p_factor; _t
i_factor; _t d_factor;
/* Int. term summator */ _t
sum_error;
/* Last measured value. Use for
diff. term */ _t last_meas;
/* Max values */ _t max_sum; _t
max_error;
} pidc_t; pid_init( pidc_t *pid,
uint16_t p_factor, _t i_factor, uint16_t d_factor )
{
/* Reset PID */ >last_meas = 0;
>sum_error = 0;
/* Tuning */ >p_factor =
p_factor; >i_factor = i_factor; >d_factor = d_factor;
/* Calculate max values */
>max_error = P_TERM_MAX / (pid->p_factor + 1); >max_sum = I_TERM_MAX /
(pid->i_factor + 1);
}_t pid_controller( pidc_t *pid, _t
ref, int16_t meas )
{ _t p_term, i_term, d_term; _t
error, temp; = ref - meas; ( error > pid->max_error ) { _term =
P_TERM_MAX;
} else if ( error <
-pid->max_error ) {
p_term = -P_TERM_MAX;
} else { _term = pid->p_factor *
error;
} = pid->sum_error + error; (
temp > pid->max_sum ) { _term = I_TERM_MAX;
} else if ( temp < -I_TERM_MAX )
{ _term = -I_TERM_MAX;
} else { >sum_error = temp; _term
= pid->i_factor * pid->sum_error;
} _term = pid->d_factor *
pid->last_meas - meas; >last_meas = meas; (int16_t) ((p_term + i_term +
d_term)
/
SCAL_FACTOR);
}
Все
данные ПИД-регулятора хранятся в структуре pidс_t. Функция pid_init() получает
на вход коэффициенты регулятора и инициализирует структуру ПИД. Функция
pid_controller() вычисляет сигнал управляющего воздействия по переданным ей
значениям сигнала задания и измереного значения частоты вращения.
2.4.1
Реализация протокола передачи данных Modbus RTU
Для
взаимодействия с управляющим персональным копьютером в программное обеспечение
системы управления был добавлен алгориитм, реализующий стандартизированный
бинарный протокол передачи данных Modbus RTU. Выбор протокола передачи данных
основан на простоте реализации и многообразии уже написанного ПО для отладки и
обмена данными по этому протоколу. - открытый коммуникационный протокол,
основанный на архитектуре «клиент-сервер». Широко применяется в промышленности
для организации связи между электронными устройствами. Может использоваться для
передачи данных через последовательные линии связи RS-485, RS-422, RS-232, а
также сети TCP/IP (Modbus TCP). Контроллеры на шине Modbus взаимодействуют,
используя клиент-серверную модель, основанную на транзакциях, состоящих из
запроса и ответа.
Обычно
в сети есть только один клиент, так называемое, «главное» (master) устройство,
и несколько серверов - «подчиненных» (slaves) устройств. Главное устройство
инициирует транзакции (передаёт запросы). Главный может адресоваться
индивидуально к подчиненному или инициировать передачу широковещательного
сообщения для всех подчиненных устройств. Подчиненное устройство отвечает на
запрос, адресованный именно ему. При получении широковещательного запроса ответ
не формируется. Спецификация Modbus описывает структуру запросов и ответов. Их
основа - элементарный пакет протокола, так называемый PDU (Protocol Data Unit).
Структура PDU не зависит от типа линии связи и включает в себя код функции и
поле данных. Код функции кодируется однобайтовым полем и может принимать
значения в диапазоне 1..127. Диапазон значений 128..255 зарезервирован для
кодов ошибок. Поле данных может быть переменной длины. Размер пакета PDU
ограничен 253 байтами.
Для
передачи пакета по физическим линиям связи PDU помещается в другой пакет,
содержащий дополнительные поля. Этот пакет носит название ADU (Application Data
Unit).Общая структура ADU следующая:
адрес
ведомого устройства - адрес подчинённого устройства, к которому адресован
запрос. Ведомые устройства отвечают только на запросы, поступившие в их адрес.
Ответ также начинается с адреса отвечающего ведомого устройства, который может
изменяться от 1 до 247. Адрес 0 используется для широковещательной передачи,
его распознаёт каждое устройство, адреса в диапазоне 248..255 -
зарезервированы;
код
функции - это следующее однобайтное поле кадра. Оно говорит ведомому
устройству, какие данные или выполнение какого действия требует от него ведущее
устройство;
данные
- поле содержит информацию, необходимую ведомому устройству для выполнения
заданной мастером функции или содержит данные, передаваемые ведомым устройством
в ответ на запрос ведущего. Длина и формат поля зависит от номера функции;
блок
обнаружения ошибок - контрольная сумма для проверки отсутствия ошибок в кадре.
Максимальный
размер ADU для последовательных сетей RS232/RS485 - 256 байт, для сетей TCP -
260 байт.
Ошибки
передачи данных обнаруживаются при помощи фреймов символов, контроля чётности и
циклической контрольной суммы CRC-16-IBM (используется число-полином = 0xA001).
Наличие
в микроконтроллере контроллера прямого доступа в память позволило реализовать
очень быстрый и нетребовательный к ресурсам алгоритм обмена данными. Что
позволило поднять скорость передачи данных до 480 Кбит/с.
3. СПЕЦИАЛЬНАЯ ЧАСТЬ
.1 Моделирование системы скалярного управления асинхронного
электропривода с к. з. ротором
Асинхронный привод со скалярным частотным управлением используется
для механизмов средней и малой мощности, который не требуют глубокого
регулирования скорости и высокого качества переходных процессов.
Уравнение электромагнитных контуров АД в установившемся режиме
будет иметь вид
Передаточная функция регулятора напряжения
внешнего контура в
виде
где k - коэффициент усиления
КВ;
где TD =RDCF - эквивалентное
сопротивление
и
эквивалентная
постоянная времени объекта ―АИН
- АД‖;
- расчетный параметр, который
косвенно отображает желаемую жесткость механических характеристик системы ЭП
(для расчетов можно принять равным 0,1); s
коэффициент передачи датчика
напряжения на входе АИН, Ui k
эквивалентная постоянная времени
интегрирования регулятора напряжения на входе АИН, H kUiV TkT
наладочный коэффициент, значения
которого превышают 1. kUi k
С помощью ПЧ может быть реализована
нужная зависимость напряжения статора АД от частоты. Закон частотного
регулирования, который реализованный в ПЧ должен выполняться при для
предотвращения питания АД увеличенным напряжением. При необходимости
дальнейшего повышения частоты вращения напряжение статора АД должно быть
ограничено, а регулирование скорости в этой зоне осуществляется лишь за счет
повышения частоты. SH S U U
Преобразователи частоты со звеном
постоянного напряжения (рисунок 3.2) принадлежат к классу трехзвенных
преобразователей с промежуточным звеном постоянного тока, и обычно используются
в системах скалярного частотного управления АД.
Модель ПЧ со звеном постоянного
напряжения создается на основе математического описания, которое в синхронной
системе координат статора , ориентированной по вектору напряжения статора,
имеет вид y , x
1 - фильтр входной; 2 - выпрямитель;
3 - инвертор (АИН);
- фильтр выходной; 5 - источник
питания;
- микроконтроллер (МК); 7 - пульт
управления.
Рисунок 3.2 -Функциональная схема
силовой части системы ПЧ-АД
.2 Математическое
описание и динамическая модель АД как обобщенной электрической машины
Структурная схема модели в фазных
координатах получается весьма сложной из-за наличия переменных коэффициентов в
уравнениях связи фазных токов и потокосцеплений машины, зависящих от
мгновенного значения угла поворота ротора относительно магнитных осей статора
двигателя. С целью упрощения математических моделей систему уравнений
трехфазной асинхронной машины, записанную в фазных координатах, принято
представлять в ортогональной системе координат (х-у), вращающейся в
пространстве в общем случае с произвольной угловой скоростью ωк.
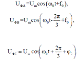
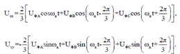
Эквивалентные напряжения статора в
системе координат (х-у) связаны с фазными напряжения трехфазной машины
следующими соотношениями
Аналогичные соотношения связывают
эквивалентные значения токов и потокосцеплений двигателя с соответствующими фазными
значениями переменных. Подставляя в эти уравнения выражения для реальных фазных
напряжений
Можно получить выражения для составляющих напряжений в
эквивалентной 2-хфазной системе координат
где - амплитудное значение фазного
напряжения; m U
частота вращения поля статора двигателя
в пространстве; o
начальная фаза напряжения фазы А. o
Система уравнений электромагнитного
равновесия асинхронного двигателя в форме Коши в системе координат (х-у) может
быть представлена следующим образом
где Ψsx,
Ψsy- потокосцепления эквивалентных
статорных контуров;
Ψrx, Ψry- потокосцепления эквивалентных роторных контуров; , isy -
эквивалентные токи статора; , iry - эквивалентные токи ротора; , Rr- активные
сопротивления фазных обмоток статора и ротора.
Для решения этой системы уравнений
ее необходимо дополнить уравнениями связи эквивалентных токов и потокосцеплений
машины.
В системе координат
(х-у) эквивалентные потокосцепления и токи статора и ротора двигателя связаны
друг с другом следующими уравнениями
где Lm- взаимная индуктивность,
учитывающая магнитную связь одной фазы статора с тремя обмотками ротора и
соответственно одной обмотки ротора с тремя обмотками статора;
Ls=Lm+Lσs - индуктивность обмотки статора, учитывающая магнитную связь с двумя
другими фазными обмотками статора;
Lr=Lm+Lσ- индуктивность обмотки ротора, учитывающая магнитную связь с двумя
другими фазными обмотками ротора;
Lσs - индуктивность рассеяния фазной обмотки статора;
Lσr - индуктивность рассеяния фазной обмотки ротора.
Коэффициенты в уравнениях связи
между эквивалентными токами и потокосцеплениями не зависят от мгновенного
значения угла поворота ротора относительно магнитной оси статора двигателя. Для
построения математической модели асинхронного двигателя удобнее пользоваться
обратными зависимостями, то есть зависимостями i = f(Ψ),
которые
имеют вид
где - коэффициент рассеяния
двигателя. 2 1 m s r L L L
Выражение для электромагнитного
момента асинхронного двигателя представляет собой векторное произведение любой
пары пространственных векторов токов и потокосцеплений. Таким образом, в
системе координат (х - у) можно использовать шесть уравнений для отыскания
электромагнитного момента двигателя. При использовании любого из этих выражений
результат, естественно, будет один и тот же
где рп - число пар полюсов
асинхронного двигателя.
Выбор того или иного вида уравнения
для электромагнитного момента осуществляется из условия рационального
построения структурной схемы математической модели.
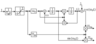
При исследовании систем
электропривода с частотным управлением частота ωоявляется
величиной переменной. В этом случае для получения составляющих напряжения
статора Usα и
Usβ необходимо
использовать нелинейную модель идеального преобразователя частоты, имеющую
следующую структурную схему, показанную на рисунке 3.7.
Рисунок 3.3 - Структурная схема
идеальногопреобразователя частоты
В структурной схеме рисунке 3.3 с
помощью интегратора и блока ограничения построензадатчик интенсивности с
единичным выходным сигналом. Собственно преобразователь частоты построен с
помощью двух интеграторов и двух блоков умножения. На выходе первого
интегратора получается синусоидальный сигнал с единичной амплитудой и
переменной частотой ωо.
На выходе второго интегратора получается сигнал вида(1-cos ωоt)С
помощью дополнительного сумматора эта функция вычитается из 1 и на выходе
сумматора получается косинусоидальный сигнал с единичной амплитудой и
переменной частотой ωо.
Посредством второй пары умножителей
единичные косинусоидальный и синусоидальный сигналы умножаются на амплитудное
значение выходного напряжения преобразователя частоты Um, также являющееся
величиной переменной. Обе переменные величины, и частота ωо,
и амплитуда Um формируются с помощью общего задатчика интенсивности, благодаря
чему на выходах второй пары умножителей получаются эквивалентные напряжения
статора асинхронного двигателя Usα и
Usβпри реализации
известного закона частотного управления mo U =const. ω
При необходимости динамическая
модель идеального преобразователя частоты позволяет реализовать также любой
другой закон частотного управления асинхронным двигателем. При создании модели
асинхронного электропривода на основе преобразователей частоты с
широтно-импульсной модуляцией идеализация преобразователя частоты не вносит
существенных погрешностей в вычисления, так как токи и потокосцепления в таких
системах практически синусоидальны.
3.3 Анализ работы модели
преобразователя частоты
Функциональная схема преобразователя
частоты представлена на рисунке 3.5. Математическая модель системы представлена
на рисунке 3.6. Результаты моделирования представлены на рисунках 3.6 - 3.9.
Из графиков переходных процессов
видно, что время регулирования
Статическая ошибка
Перерегулирование
Время переходного процесса
Исходя из графиков переходных
процессов разработанной системы управления, можно сделать выводы, что система
имеет быстрый по времени переходной процесс, отсутствие перерегулирования. При
скалярном управлении электроприводом значение скорости двигателя меняется очень
плавно, путем задания частоты питающей сети.
На рисунке 3.10 приведены графики
напряжения на выходе автономного инвертора напряжения до выходного фильтра,
после фильтра, а также график напряжения в звене постоянного тока.
На рисунках 3.11, 3.12 приведены
экспериментально снятые графики напряжения на выходе АИН( рисунок 3.11) и после
выходного фильтра ( рисунок 3.12).
Рисунок3.5 -Модель электропривода в
среде MATLAB верстату
Рисунок 3.6 - Переходной процесс
частоты вращения двигателя
Рисунок 3.7 -Переходной процесс
момента двигателя
Рисунок 3.8 - Переходной процесс
тока ротора двигателя
Рисунок 3.9 - Переходной процесс
тока статора двигателя
Рисунок3.10-Графики токов и
напряжений на выходе АИН
Рисунок 3.11 - Осциллограмма
напряжения на выходе АИН
4.
ЭКОНОМИЧЕСКАЯ ЧАСТЬ
В данном разделе приведен сравнительный расчет
экономической эффективности разработанного инвертора напряжения с инвертором
напряжении фирмы MOELLER. Следует учитывать также то, что при возможности
серийного выпуска продукции ее себестоимость будет уменьшаться в зависимости от
количества выпускаемой партии инверторов.
Оценим экономическую целесообразность постройки
стенда электромеханической системы асинхронного электропривода на основе
разработанного частотного преобразователя, при этом в качестве базового
варианта возьмем аналогичный по мощности частотный преобразователь MMX12 - 0,75
кВт фирмы MOELLER.
4.1 Расчет капитальных затрат
В состав капитальных затрат системы
электропривода входят: стоимость оборудования системы, стоимость резерва,
строительно-монтажных работ, в том числе и заработная плата, транспортные
расходы доставки оборудования, стоимость занимаемой площади здания,
заготовительно-складские затраты.
Определим стоимость оборудования установки
базового варианта
(таблица 4.1).
Таблица 4.1 - Стоимость оборудования базовой
системы
|
Наименование
Частотны преобразователь MOELLER MX12
|
Стоимость 2700 грн
|
Количество 1 шт
|
Общая
стоимость
2700 грн
|
|
Двигатель
асинхронный АИР56А4У3
|
600 грн
|
1 шт
|
600 грн
|
|
Датчик
положения ПДФ-5
|
500 грн
|
2 шт
|
1000 грн
|
|
Общая
сумма затрат на компоненты
|
|
|
4300 грн
|
Определим стоимость оборудования установки
нового варианта (таблица 4.2).
Таблица 4.2 - Стоимость оборудования новой
системы
|
Наименование
|
Стоимость
|
Количество
|
Общая
|
|
|
|
|
|
|
стоимость
|
|
|
Конденсатор
10 мкФ 20 В
|
0,20 грн
|
5
|
шт.
|
1 грн
|
|
|
Конденсатор
1000 мкФ 25 В
|
1 грн
|
1
|
шт.
|
1 грн
|
|
|
Конденсатор
0,1 мкФ 50 В
|
0,3 грн
|
4
|
шт.
|
1,2 грн
|
|
|
Конденсатор
0,01 мкФ 50 В
|
0,3 грн
|
6
|
шт.
|
1,8 грн
|
|
|
Конденсатор
330 мкФ 450 В
|
35 грн
|
2
|
шт.
|
70 грн
|
|
|
Реле
12V DC 16 A
|
10 грн
|
1
|
шт.
|
10 грн
|
|
|
Резистор
0,25 Вт
|
0,2 грн
|
21 шт.
|
4,2 грн
|
|
|
Резистор
SMD 1206
|
0,1 грн
|
35 шт.
|
3,5 грн
|
|
|
Резистор
5 Вт
|
1 грн
|
2
|
шт.
|
2 грн
|
|
|
Транзистор
IRF740
|
6,5 грн
|
7
|
шт.
|
46 грн
|
|
|
ИМС
IR2130
|
50 грн
|
1
|
шт.
|
50 грн
|
|
|
Диод
FR106
|
0,2 грн
|
10 шт.
|
2 грн
|
|
Диод
1n4148
|
0,15 грн
|
6
|
шт.
|
0,9 грн
|
|
Стабилитрон
15 В 0,5 Вт
|
0,5 грн
|
6
|
шт.
|
3 грн
|
|
Мост
диодный 35 А 1000 В
|
15 грн
|
1
|
шт.
|
15 грн
|
|
ИМС
ADUM1300
|
35 грн
|
3
|
шт.
|
105 грн
|
|
ИМС
ADUM1201
|
17 грн
|
1
|
шт.
|
17 грн
|
|
ИМС
AT90PWM3
|
|
30 грн
|
1 шт
|
40 грн
|
|
ИМС
74HC04
|
|
5 грн
|
1 шт
|
5 грн
|
|
Провод
монтажный
|
|
|
15 грн
|
|
Стеклотекстолит
фольгированный
|
|
35 грн
|
|
|
Теплоотводящий
радиатор
|
25 грн
|
1 шт
|
25 грн
|
|
Двигатель
асинхронный АИР56А4У3
|
600 грн
|
1 шт
|
600 грн
|
|
Датчик
положения ПДФ-5
|
500 грн
|
2 шт
|
1000 грн
|
|
Общая
сумма затрат на компоненты
|
|
|
2100 грн
|
|
|
|
|
|
|
|
|
|
|
|
|
Стоимость резерва системы составляет 30% от
стоимости основног оборудования. Затраты на площадь помещения, где расположено
оборудование, транспортные расходы, и заготовительно-складские затраты,
принимают соответственно 15, 4 и 1,2% от стоимости основного оборудования.
Стоимость строительномонтажных работ для данной системы составляет 10% от
стоимости основного оборудования (50% этой суммы составляет заработная плата).
Рассчитаем капитальные затраты на оборудование
для обоих вариантов: общая сумма оборудования базовой системы = 4300 грн;
модернизированной системы = 2100 грн.
Определим затраты на строительно-монтажные
работы
смр = Цоб · 0, 1 (4.1)
Определим заработную плату строительно-монтажных
рабочих
см = Sсмр · 0, 5 (4.2)
Определим общие затраты на оборудование
об = Цоб + Sсм (4.3)
Определим стоимость резерва системы
рез = Цоб · 0,3. (4.4)
Определим стоимость площади, занимаемую
оборудованием
пл = Цоб · 0, 15. (4.5)
Рассчитаем транспортные расходы на доставку
оборудования
тр = Цоб · 0,04. (4.6)
Рассчитаем заготовительно-складские затраты
зс = Ц · 0,012. (4.7)
Рассчитаем общую сумму капитальных затрат
Кбаз
= Sоб + Sрез + Sпл + Sтр + Sзс . (4.8)
Все расчеты проведем по вышеприведенным формулам
и запишем в таблицу 4.3.
Таблица 4.3 - Капитальные затраты на оборудование
|
Затраты
|
Базовая
система
|
Модернизированная
система
|
|
Зарплата
строительно-монтажных рабочих, грн
|
215
|
105
|
|
затраты
на оборудование, грн
|
4515
|
2205
|
|
стоимость
резерва, грн
|
1290
|
630
|
|
стоимость
площади, грн
|
645
|
315
|
|
транспортные
расходы, грн
|
172
|
84
|
|
заготовительно-складские
затраты,грн
|
51,6
|
25,2
|
|
сумма
капитальных затрат, грн
|
6673,6
|
3259,2
|
4.2 Расчет эксплуатационных затрат
Эксплуатационные затраты определяются
себестоимостью, которая состоит из:
амортизационные отчисления;
затраты на потребленную электроэнергию;
затраты на ремонт оборудования;
другие затраты.
Примем усредненную норму амортизации 8% для всех
объектов.
Определим амортизационные отчисления:
а = Nа · Цоб . (4.9)
Рассчитаем отчисления за площадь:
пл = Cа · Цоб . (4.10)
Рассчитаем полные амортизационные отчисления:
аПОЛ = Cа + Cпл (4.11)
Проведем расчет эффективного фонда времени, при
работе 12 часов в день, за год на складе
эф = 12 · 365 = 4380 ч. (4.12)
Рассчитаем расходы на потребляемую
электроэнергию
(4.13)
где P - номинальная мощность используемого
электродвигателя, кВт; - коэффициент полезного действия электрооборудования,
доли; эф - эффективный фонд времени работы, ч; в - коэффициент использования по
времени; м - коэффициент использования по мощности; э - стоимость 1 кВт ч
электроэнергии, грн/кВт ч.
Коэффициент полезного действия
электрооборудования вычисляем как произведение коэффициентов полезного действия
двигателя и преобразователя. Для базового и нового вариантов коэффициент
полезного действия равен 85%. Коэффициент использования по времени для базового
варианта равен 0,8. Коэффициент использования по мощности 0,67.
Стоимость электроэнергии равна 0,45 грн/кВт ч.
Эффективный фонд времени по обоим вариантам при
работе в одну смену за год составит
эф = 8 · 22 · 12 = 2112 ч. (4.14)
Рассчитаем затраты на текущий ремонт.
Текущий ремонт
электрооборудования производится на месте его установки с отключением от сети и
остановкой силами сменного ремонтного персонала, обслуживающего данный агрегат
(оборудование). Затраты на текущий ремонт электрооборудования содержат
следующие статьи:
основная зарплата рабочих с начислениями Cзп ;
стоимость используемых материалов и
комплектующих изделий Cм ;
цеховые и общезаводские расходы Cобщ .
Для определения зарплаты рабочих-ремонтников
необходимо знать трудоемкость ремонтных работ и эффективный фонд времени одного
рабочего. Трудоемкость ремонтных работ определяют из графика
планово-предупредительных ремонтов. Трудоемкость ремонтных работ составляет 25
чел-ч. Эффективный фонд времени одного рабочего состоит из дней, оставшихся
после вычитания из 365 календарных дней выходных и праздничных дней, а также
дней, касающихся прочих невыходов на работу. Занятость по времени - 0,96.
Эффективный фонд времени равен:
Заработная плата определяется через трудоемкость
ремонтов и тарифную часовую ставку электромонтера, которая составляет 8 грн/ч.
Тарифная зарплата:
TЗП
= 8 · 25 = 200 грн. (4.16)
К начислениям зарплаты относят премии (20% от
тарифной зарплаты), дополнительная зарплата (10% от тарифной зарплаты), другие
доплаты (10% от тарифной зарплаты). В итоге начисления достигают 40% от
тарифной зарплаты. Чтобы определить полную сумму выплат по зарплате рабочим,
необходимо тарифную зарплату умножить на коэффициент 1,4.
Таким образом, сумма полных выплат по зарплате
зп = Cзп T · 1,4 (4.17)
Затраты на материал и комплектующие изделия
составляют:
при капитальном ремонте - 50% от тарифной зарплаты;
при среднем ремонте - 35% от тарифной зарплаты;
при текущем ремонте - 15% от тарифной зарплаты.
В базовом варианте предусмотрены один
капитальный ремонт, один средний и два текущих.
Затраты на материалы и
комплектующие будут равны:
В сметегодовых эксплуатационных расходов прочие
расходы принимаются в размере 1% от суммы капитальных вложений:
пр.баз = 0,01 · K. (4.18)
Для анализа полученные данные запишем в таблицу
(таблица 4.4).
Таблица 4.4 - Эксплуатационные затраты
|
Затраты
|
Базовая
|
Модернизирован -
|
|
система
|
ная
система
|
|
Амортизационные
отчисления, грн
|
395,6
|
193
|
|
Затраты
на электроэнергию, грн
|
71
|
71
|
|
Заработная
плата, грн
|
280
|
280
|
|
Расходы
на материалы, грн
|
48
|
28
|
|
Общие
расходы, грн
|
143,5
|
117
|
|
Другие
расходы, грн
|
68
|
32
|
|
Всего
эксплуатационных расходов,грн
|
661
|
553
|
.3 Расчет эффективности
проектируемой системы
Так как величины капитальных вложений и
эксплуатационных расходов при внедрении новой (усовершенствованной) системы
электропривода станка стали меньше, чем при базовой системе, то для определения
эффективности и целесообразности производимых изменений следует рассчитать
сравнительные показатели.
Для сравнения эксплуатационных затрат используем
показатель относительной экономии (уменьшения) затрат
Приведенные затраты по
базовому варианту составили
Зпр.баз = Эбаз + Eн + Kбаз = 661 + 0, 15 ·
6673,6 = 1662 грн.
По новому варианту
Зпр.нов = Энов + Eн + Kнов = 553 + 0, 15 · 3259
= 1041,85 грн.
Определим годовой экономический эффект
Эг = Эбаз - Энов = 661 - 553 = 108 грн.
Срок окупаемости
о = Kнов/(12∙Эг) = 3259/=(12∙108)=2.51
лет.
Коэффициент эффективности капитальных вложении
= 1/Tо = 1/2.51 = 0, 39.
Расчетный коэффициент
эффективности больше нормативного
> Eн, 0, 39 > 0, 15.
Таким образом, по
результатам вычислений, создание стенда для исследования экономически
эффективно. Это подтверждается результатами технико-экономического обоснования,
проведенного в данном дипломном проекте:
имеем экономию капитальных вложений и
эксплуатационных затрат;
экономию электроэнергии благодаря правильному
выбору ЭД в соответствии с режимом работы;
повышение эффективности работы электродвигателя
и как следствие снижение эксплуатационных расходов.
5. ОХРАНА ТРУДА
Рассмотрим условия труда при эксплуатации
лабораторного стенда.
Условия труда в лаборатории обуславливаются
совокупностью разнообразных факторов. В соответствии с ГОСТ 12.0.003-74 ССБТ
«Опасные и вредные производственные факторы. Классификация» все
производственные факторы делятся на опасные и вредные факторы. Опасный
производственный фактор - фактор, воздействие которого может привести к травме
или другому резкому внезапному ухудшению здоровья. Вредный производственный
фактор - фактор, воздействие которого может привести к снижению работоспособности,
заболеванию или профессиональному заболеванию. Опасные и вредные
производственные факторы подразделяются на 4 группы: физические, химические,
биологические и психофизиологические.
При эксплуатации лабораторного стенда основное
внимание необходимо уделять вопросу предотвращения возможности воздействия
электрического тока на обслуживающий персонал.
Лабораторный стенд для исследований машин
переменного тока установлен в помещении лаборатории учебного корпуса ДГМА.
Условия эксплуатации лабораторного стенда
следующие: помещение лаборатории с плохой освещенностью, щит всегда под высоким
напряжением с электроприборами, на стенде присутствуют оголенные части
проводов. Тип помещения по опасности поражения электрическим током и по
характеру среды относится к особо опасным помещениям.
Основные причины травматизма в электроустановках
на лабораторном стенде можно сгруппировать по следующим группам [] :
· прикосновение к токоведущим частям под
напряжением вследствие несоблюдения правил безопасности, дефектов конструкции и
монтажа электрооборудования;
· прикосновение к нетоковедущим
частям, которые случайно оказались под напряжением (повреждение изоляции,
замыкание проводов);
· ошибочная подача напряжения на
лабораторный стенд, где работают люди;
· отсутствие надежных защитных
средств.
Опасное воздействие на людей электрического тока
проявляется в виде электротравм. Статистические данные свидетельствуют о том,
что доля электротравм в общей совокупности несчастных случаев в машиностроении
составляет 10%. При этом, для помещений, относящихся к особо опасным по
опасности поражения электрическим током, эти цифры почти в 3 раза больше.
По сравнению с другими видами травматизма
травматизм в лабораторной установке имеет следующие особенности:
· организм человека не обладает органами, с
помощью которых можно дистанционно определять наличие напряжения, и поэтому
защитная реакция организма проявляется только после попадания под напряжение;
· ток, протекающий через человека,
действует не только в местах контактов и по пути протекания через организм, но
и вызывает рефлекторное воздействие с нарушением нормальной деятельности
отдельных органов (сердечнососудистой, нервной системы, органов дыхания);
· существует возможность получения
травм не только при прикосновении или приближении к частям лабораторного
стенда, но и без непосредственного контакта с этими частями (при поражении
напряжением прикосновения или через электрическую дугу).
Электрический ток, протекая через организм
человека, вызывает четыре вида воздействия: термическое, электролитическое,
механическое и биологическое. Термическое действие проявляется в ожогах
отдельных участков тела, нагреве до высоких температур внутренних тканей
человека, что вызывает в них серьезные функциональные расстройства.
Электролитическое действие проявляется в
разложении органических жидкостей, в том числе и крови, что вызывает
значительные нарушения их физико-химического состава. Механическое действие
приводит к разрыву тканей и переломам костей. Биологическое действие
проявляется в раздражении и возбуждении живых тканей в организме, а также в
нарушении внутренних биоэлектрических процессов, присущих нормально
действующему организму; с биологической точки зрения исход поражения человека
электрическим током может быть следствием тех физиологических реакций, которыми
ткани отвечают на протекание через них электрического тока.
В физиологическом смысле действие электрического
тока является экзогенным, то есть обусловленным факторами внешней среды.
Реакции, происходящие при возникновении электрической цепи в теле человека,
бывают различными, начиная от легкого раздражения и локальной судороги, кончая
летальным исходом. Подобно любому другому физическому раздражителю
электрический ток действует не только местно, повреждая ткани, но и рефлекторно
(действия, вызванные реакцией нервной системы в ответ на раздражение
электрическим током).
Электротравма - нарушение анатомических
соотношений и функций тканей и органов, сопровождающееся местной и общей
реакцией организма и вызванное ненормальным состоянием электрооборудования или
электрических сетей.
Условно все электротравмы можно свести к
следующим видам:
· местные электротравмы
<http://bgd.alpud.ru/_private/Travmy/mestnye.htm> - ярко выраженные
местные нарушения целостности тканей, местные повреждения организма, вызванные
воздействием электрического тока или электрической дуги;
· общие электротравмы (электрические удары)
<http://bgd.alpud.ru/_private/Travmy/el_udar.htm> - травмы, связанные с
поражением всего организма из-за нарушения нормальной деятельности жизненно
важных органов и систем человека;
· смешанные электротравмы.
Примерное распределение несчастных случаев от
электрического тока в промышленности по указанным видам травм: 20% приходится
на местные электротравмы, 25% - на электрические удары и 55% - на смешанные
травмы.
Исход воздействия электрического тока на
организм человека зависит от ряда факторов, которые можно разделить на три
группы:
· электрического характера (род и частота тока,
величина напряжения и силы тока);
· неэлектрического характера (величина
сопротивления тела человека, путь тока через тело человека, продолжительность
воздействия);
· факторы окружающей среды.
При работе проектируемого электродвигателя на
человека возможно воздействие и других опасных и вредных производственных факторов:
· электрические искры и дуги;
· движущиеся части оборудования;
· части оборудования, нагревающиеся до
высоких температур;
· опасные и вредные материалы,
используемые в конструкции оборудования, а также опасные и вредные вещества,
выделяющиеся при его эксплуатации;
· шум и ультразвук;
· вибрация;
· электромагнитные поля, тепловые,
оптические и рентгеновские излучения;
· возможность возникновения пожаров.
Источником электромагнитных полей промышленной
частоты являются токоведущие части на лабораторном стенде. Длительное
воздействие электромагнитного поля на организм человека может вызвать нарушение
функционального состояния нервной и сердечнососудистой систем. Это выражается в
повышенной утомляемости, снижении качества выполнения рабочих операций, болях в
области сердца, изменении кровяного давления и пульса.
Оценка опасности воздействие электромагнитного
поля на человека производится по величине электромагнитной энергии, поглощенной
телом человека. При работе даже мощных электроустановок высокого напряжения
магнитная напряженность поля не превышает 20-25 А/м, поэтому оценку
потенциальной опасности воздействия электромагнитного поля достаточно
производить по величине электрической напряженности поля. При напряженности
поля до 5 кВ/м допускается присутствие персонала на рабочем месте в течение 8
часов.
Особое внимание необходимо уделить анализу
пожароопасности лабораторного стенда. При эксплуатации лабораторной установки,
фактором, способствующим возникновению пожара, могут быть:
· электрическая искра и дуга;
· части электродвигателя,
нагревающиеся до высоких температур, в том числе от воздействия
электромагнитных полей;
· применение пожароопасных материалов,
используемых в электродвигателе, выделяющих опасные и вредные вещества при
эксплуатации и хранении.
По данным статистики, от
короткого замыкания в электрических сетях, машинах и аппаратах происходит в
среднем 43,3% пожаров, от воспламенения горючих материалов и предметов,
находящихся в непосредственной близости от электропотребителей или соприкасающихся
с ними (перегрев опорных поверхностей) - 33,2%, при токовых перегрузках -
12,3%; от перегрева мест соединения токоведущих частей в результате образования
больших переходных сопротивлений - 4,6%; от воздействия на окружающую среду
электрической дуги и электрического искрения, возникающих при разрыве цепей -
3,3%; от нагрева конструкций при переходе (выносе) на них напряжений - 3,3%.
Кроме того, возможно дополнительное проявление производственных факторов, связанное с типом
производства, используемого лабораторным стендом. В данном случае
электродвигатель является составной частью лабораторного стенда.
При работе лабораторного стенда появляются
следующие опасные производственные факторы: вращающий вал двигателя, нагретые
добавочные сопротивления. При воздействии этих факторов на человека возможно
получение ожогов и механических травм.
К нагретым предметам и материалам относят
добавочные сопротивления и сопротивления обмотки возбуждения, которые в
процессе разгона двигателя могут достигать температуры 200°С.
Лабораторный стенд является постоянно
используемым при лабораторных работах студентами, поэтому необходимо
обеспечивать соответствующие санитарно-гигиенические условия работы. При работе
на лабораторном стенде возможно воздействие на человека следующих вредных
факторов:
· несоответствующие параметры микроклимата в
лаборатории;
· недостаточная освещенность
лаборатории;
· повышенный уровень шума и вибрации;
· несоответствующая организация
лабораторного места
Шум, возникающий при лабораторной работе, широкополосный
постоянный, уровень шума составляет 80 дБ∙А, что превышает допустимые
нормы. При длительном воздействии на человека шум приводит к развитию
заболеваний, связанных с потерей слуха.
Вибрации возникают при включении, какого либо из
четырёх двигателей, при чрезмерно больших оборотах, и также приводят к
заболеваниям. Систематическое воздействие вибрации может быть причиной болезни.
Это проявляется в стойких нарушениях физиологических функций организма и
обусловлено преимущественно воздействием вибрации на центральную нервную
систему.
Недостаточная освещенность зоны исследования
опытов на стенде вызывает перенапряжение зрения студента и необходимость
чрезмерного приближения его к зоне опасности, что связано с опасностью
травмирования. Увеличение освещенности от 100 до 1000 лк обуславливает снижение
количества несчастных случаев на 30%.
Расположение и соединение частей стенда должны
быть выполнены с учетом удобства и безопасности наблюдения за стендом при
выполнении сборочных работ, проведении осмотра, испытаний и обслуживания.
Рациональная организация рабочего места студента позволяет снизить опасность и
напряженность исследования, а также повысить скорость и качество.
Основными направлениями обеспечения безопасных
условий труда при работе на вальцетокарном станке являются:
· обеспечение безопасности электродвигателя в
соответствии с требованиями ГОСТ 12.2.007.0-75 «Изделия электротехнические.
Общие требования безопасности», ГОСТ 12.1.019-79 ССБТ «Электробезопасность.
Общие требования», НПАОП 40.1-1.01-97 «Правила безпечної експлуатації
електроустановок», НПАОП 40.1-1.21-98 «Правила безпечної експлуатації
електроустановок споживачів»;
· обеспечение безопасности
оборудования в соответствии с требованиями ГОСТ 12.2.003-91 ССБТ «Оборудование
производственное. Общие требования безопасности»; ГОСТ 12.2.009-80 ССБТ «Станки
металлообрабатывающие. Общие требования безопасности»; НПАОП
0.00-1.30-01 «Правила безпечної роботи з інструментом та пристроями»;
· обеспечение безопасности процессов в
соответствии с требованиями ГОСТ 12.3.002-75 ССБТ «Процессы производственные.
Общие требования безопасности»;
· обеспечение пожарной безопасности в
соответствии с требованиями ГОСТ 12.1.004-91 ССБТ «Пожарная безопасность. Общие
требования», НАПБ А.01.001-2004 «Правила пожежної безпеки України»;
· обеспечение соответствия
санитарно-гигиенических условий требованиям ГОСТ 12.1.005-88 ССБТ «Общие
санитарно-гигиенические требования к воздуху рабочей зоны»; ДСН 3.3.6.042-99
«Державні санітарні норми мікроклімату»; ДБН В.2.5-28-2006 «Природне та штучне
освітлення»; ГОСТ 12.1.003-89 ССБТ «Шум. Общие требования безопасности»; ДСН
3.3.6.037-99 «Державні санітарні норми виробничого шуму, ультразвуку та
інфразвуку»; ГОСТ 12.1.012-90 ССБТ «Вибрационная безопасность. Общие
требования»; ДСН 3.3.6.039-99 «Державні санітарні норми виробничої загальної та
локальної вібрації»;
· обеспечение организации рабочего
места в соответствии с требованиями ГОСТ 12.2.049-80 ССБТ «Оборудование
производственное. Общие эргономические требования», ГОСТ 12.2.061-81 ССБТ
«Оборудование производственное. Общие требования безопасности к рабочим местам»
и ГОСТ 12.2.033-78 ССБТ «Общие эргономические требования. Рабочее место при
выполнении работ стоя».
ВЫВОДЫ
В настоящем проекте решается задача построения
частотного асинхронного электропривода с широтно-импульсной модуляцией на
основе микроконтроллера STM32F100RBT6B
для лабораторно-исследовательского стенда. Также было выполнено моделирование
данного электропривода.
Разработана СУЭП с частотным регулированием
скорости обеспечив оптимальные нагрузочные диаграммы и тахограммы. Для
определения экономической целесообразности проекта был проведен расчет
технико-экономических показателей.
Был проведен анализ опасных и вредных
производственных факторов при работе на данной установке, разработаны
мероприятия по улучшению условий труда на рабочем месте и проанализированы
возможные аварийные ситуаций для эффективного их устранения.
Таким образом, спроектированная
система обеспечивает все требования предъявленные в задании.
ПЕРЕЧЕНЬ ССЫЛОК
1 Справочник
по автоматизированному электроприводу; Под ред. В.А. Елисеева и А.В.
Шинянского. - М.: Энергоатомиздат, 1989. - 616 с.
2 Комплектные
тиристорные электроприводы: Справочник / И.Х. Евзеров, А.С. Горобец, Б. И.
Мошкович и др.; Под ред. В.М. Перельмутер. - М.: Энергоатомиздат, 1988. - 319
с.
3 AVR494:
Управление асинхронным электродвигателем переменного тока по принципу
постоянства V/f
и обычного ШИМ-управления [Електронний ресурс]
– Режим
доступу: http://www.gaw.ru/html.cgi/txt/app/micros/avr/AVR494.htm 4 Панкратов
А. I. Системи
керування електроприводами: Навч. Посiбник з дисциплiни «Системи
керування електроприводами». - Краматорськ: ДДМА, 2007. - 228 с.
5 Асинхронные
двигатели серии 4А: Справочник / А.Э. Кравчик, Н.Н. Шлаф, В.И. Афонин. - М.:
Энергоиздат, 1982. - 504 с.
6 Задорожний
Н.А. Аналiз i
синтез електромеханiчних систем
управлiння приводом машин
з пружними механiчними
зв’язками: навчальний посiбник
по дисциплiнi
«Теорiя електроприводу».
- Краматорськ: ДГМА, 2010. -192 с.
7 Н.А.
Задорожний, доцент, Н.В Климченкова, доцент, А.М. Наливайко, доцент. Методичнi
вказiвки до дипломного проектування
8 Я.Ю.
Марущак Синтез електромеханiчних систем з послiдовним та паралельним
коригуванням: Навч. посiбник. - Львiв: Видавництво Нацiонального унiверситету
«Львiвська полiтехнiка», 2005. -208 с.
9 Шавьолкiн
О.О., Наливайко О.М. Перетворювальна технiка:
навчальний посiбник / Пiд
загальною редакцiєю канд..
техн. наук, доц.. О.О. Шавьолкiна.
- Донецьк-Краматорськ: ДДМА, 2003. - 330 с.
10 Задорожний
Н.А. Єлементi теории
єлектромеханического взаимодей- ствия в двухмассовiх
системах електропривода с упругими механическими связями: Учебное пособие по
дисциплине «Теория электропривода» для студентов специальности
«Электромеханические системы автоматизации и элетропривод» дневной формы
обучения. - Часть 1. - Краматорск: ДГМА, 2006. -72 с.
Дементiй
Л.В., Юсiна А.Л.Охорона працi в автоматизованомувиробництвi. Забезпечення
безпеки працi - Краматорськ: ДДМА, 2007. - 300с.
Шавьолкiн
О.О., Наливайко О.М. Перетворювальна технiка:
навчаль- ний посiбник
/ Пiд загальною редакцiєю
канд.. техн. наук, доц.. О.О. Шавьолкiна.
– Донецьк-Краматорськ:
ДДМА, 2003. - 330 с.
13 Методичнi
вказiвки для курсового
та дипломного проектування з дисциплiни
«Цивiльна оборона»/Сост.
Кузнецов А.А., Поляков О.Е., Глiняна
Н.М., Юсiна А.Л. -
Краматорськ: ДДМА, 2002. -16 с.
14 Методичнi
вказiвки до самостiйної
роботиз економiчних роздiлiвзвiту
з переддипломної практики та дипломного проекту (для студентiв
електротехнiчних спецiальностей
всiх форм навчання) /
Сост. Н.В. Клiмченкова, О.М.
Нали- вайко, О.В.Субботин. - Краматорськ: ДДМА, 2007. - 48с
Квашнин
В.О., Чередник Ю.Н.. Разработка и исследование регулируемого асинхронного
электропривода на основе преобразователя частоты с широтно-импульсной модуляции.//
Науковi працi
Донецького нацiонального технiчного
унiверситету. -
Донецьк
Пащенко
А.С., Назарько М.М., Квашнин В.О. Разработка и исследова- ние
стабилизированного источника питания для программатора STK
500// Вiсник кафедри
«електротехнiка» за пiдсумками
наукової дiяльностi
студентiв. - Донецьк.
ДонНТУ, 2011 - С. 94 - 95