Исследование и синтез импульсных систем автоматического управления
МИНИСТЕРСТВО
ОБРАЗОВАНИЯ И НАУКИ РОССИЙСКОЙ ФЕДЕРАЦИИ
Федеральное
государственное бюджетное образовательное учреждение высшего профессионального
образования
«Сибирский
государственный аэрокосмический университет имени академика М.Ф. Решетнева»
Институт
информатики и телекоммуникаций
Кафедра
информационно управляющих систем
КУРСОВАЯ
РАБОТА
по
дисциплине Цифровые системы управления
на
тему: «Исследование и синтез импульсных САУ»
Выполнил(а) студент
группы БИ12-01
Очной формы
обучения
Ильина С.П.
Руководитель:
к.т.н., Чубарь А.В
Красноярск
2014 г.
Оглавление
Введение
Расчетная
часть
1.
Получение дискретной передаточной функции
2.
Модель импульсной САУ
3.
Проверка модели
4.
Билинейной преобразование
5.
Определение граничного коэффициента
6.
ЛАЧХ и ЛФЧХ
7.
Проверка устойчивости
8.
Определение ошибки
9.
Переходной процесс
10.
Влияние периода квантования
11.
Синтез параметров регулятора
12.
Синтез регулятора
13.
Реализация КУ
Заключение
1. Получить аналитически дискретную передаточную
функцию разомкнутой импульсной системы W*(z), Записать разностное уравнение
разомкнутой импульсной САУ;
. Составить пооператорную структурную схему
разомкнутой импульсной САУ. Получить модель импульсной САУ в векторно-матричной
форме;
. Проверить полученный в п.п.1, 2 результат с
помощью моделирования на ЭВМ (пакет МВТУ) исходной системы, дискретной
передаточной функции W*(z), пооператорной структурной схемы и
векторно-матричного уравнения;
. Применяя билинейное преобразование, получить
передаточную функцию билинейно преобразованной системы W*(w);
. При заданном периоде квантования определить
граничный коэффициент передачи непрерывной части, используя критерии
устойчивости непрерывных систем.
. Построить логарифмическую частотную
характеристику разомкнутой системы функции абсолютной псевдочастоты v ,
подтвердить результаты п.5;
. Для коэффициента K1=1,5*Kгр и K2=0,75*Kгр
а) вычислить корни характеристического уравнения
замкнутой системы; по полученным корням оценить устойчивость; определить
степень устойчивости замкнутой системы;
б) подтвердить результаты по критерию Джури;
в) подтвердить результаты моделированием на ЭВМ
(пакет МВТУ)
. Определить ошибку воспроизведения системой
задающего воздействия(t)=At+B;
. Оценить реакцию устойчивой системы на
единичное ступенчатое воздействие разложением в ряд Лорана, определить прямые
показатели качества регулирования. Подтвердить полученные результаты
моделированием в пакете МВТУ .
. Оценить влияние периода квантования на время
регулирования и перерегулирование замкнутой системы.
11. Выполнить синтез параметров
регулятора
из условия
минимума среднеквадратической ошибки. Построить кривую переходного процесса при
оптимальных настройках регулятора и вычислить коэффициенты ошибок. Сравнить
результаты с п.9
. Синтезировать регулятор состояния
из условия конечной длительности переходного процесса в импульсной САУ.
Построить кривую переходного процесса. Сравнить результаты с п. 9, 11.
. Реализовать корректирующее
устройство п.11. в виде программы для ЦВУ. Сравнить результаты с п.11.
Введение
Система управления -
систематизированный (строго определённый) набор средств сбора сведений о
подконтрольном объекте и средств воздействия на его поведение, предназначенный
для достижения определённых целей. Объектом системы управления могут быть как
технические объекты, так и люди. Объект системы управления может состоять из
других объектов, которые могут иметь постоянную структуру взаимосвязей.
Объектом управления может быть любая динамическая система или её модель.
Состояние объекта характеризуется некоторыми количественными величинами,
изменяющимися во времени, то есть переменными состояния. В естественных
процессах в роли таких переменных может выступать температура, плотность
определенного вещества в организме, курс ценных бумаг и т. д. Для технических
объектов это механические перемещения (угловые или линейные) и их скорость,
электрические переменные, температуры и т. д. Анализ и синтез систем управления
проводится методами специального раздела математики - теории управления.
Соответственно, системы управления могут использоваться в различных областях
деятельности, однако особенно активно они используются для управления
технологическими процессами. Также можно добавить, что в наше время особенно
активно используются цифровые системы управления, а не аналоговые. К
достоинствам систем с цифровыми управляющими вычислителями по сравнению с
аналоговыми и релейными управляющими системами можно отнести:
· возможность реализации
разнообразных алгоритмов управления без изменения аппаратуры управляющего
блока;
· широкий частотный диапазон
обрабатываемых и формируемых сигналов;
· снижение массы и габаритов
управляющего блока;
· повышение надежности аппаратуры,
удобство резервирования;
· возможность эффективного
диагностирования как управляющего вычислителя, так и аналоговых устройств,
подключенных к нему;
· реконфигурация алгоритмов
управления и управляющей аппаратуры при отказах, возможность адаптивного и
интеллектуального управления;
· отсутствие «плавающего» изменения
параметров элементов, составляющих вычислитель (т.н. дрейфа параметров);
· реализация только на цифровых
микросхемах.
Однако системы управления с
цифровыми управляющими устройствами не свободны от недостатков, к которым можно
отнести:
· необходимость введения в состав
системы блоков согласования аналоговых и цифровых устройств - АЦ - и ЦА -
преобразователей;
· изменение динамических свойств
системы с цифровым регулятором по сравнению с аналоговой системой и, как
следствие, невозможность прямого переноса алгоритмов, разработанных для
аналоговых контуров управления, в цифровую систему;
· применение специальных методов
синтеза алгоритмов управления для цифровых систем;
· появление задержки в выработке
сигналов для исполнительных устройств за счет времени, затрачиваемого на
аналого-цифровое преобразование и вычислительной задержки на реализацию
алгоритмов;
· точность обработки информации
ограничивается разрядностью представления данных, разрядностью и
быстродействием вычислителя;
· усложнение печатного монтажа на платах,
увеличение количества проводников в шинах связи между блоками вычислителя;
· влияние надежности и эффективности
программного обеспечения на надежность и качество работы всей системы
управления.
Исходные данные
|
ФИО
|
группа
|
|
|
|
|
|
|
Ильина
|
БИ12-01
|
2
|
6
|
3
|
0,2*19+1=2,2
|
0,1*3=0,3
|
0,2*2=0,4
|
Расчетная часть
1. Получение дискретной передаточной функции
Получить аналитически дискретную передаточную функцию
разомкнутой импульсной системы W*(z), Записать разностное уравнение разомкнутой
импульсной САУ;
Для получения дискретной передаточной функции
разомкнутой импульсной системы по известной передаточной функции непрерывной
части системы воспользуемся следующей формулой:
Применим для вычисления
zT-преобразования:


Сложим четыре вычета и умножим
полученное выражение на
и получим
выражение дискретной передаточной функции разомкнутой системы.
Преобразуем выражение к следующему
виду:
Для записи разностного уравнения
воспользуемся определением дискретной передаточной функции и теоремой смещения.
Умножим левую и правую часть на z-3.
В результате получим:
Нулевые начальные условия имеют вид:
2. Модель импульсной САУ
Составить пооператорную структурную схему
разомкнутой импульсной САУ. Получить модель импульсной САУ в векторно-матричной
форме.
способ:
Для получения пооператорной структурной схемы
выражаем функцию y(z):
При
получим
способ:
Запишем модель импульсной системы в
виде векторно-матричного уравнения.
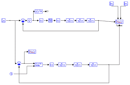
. Проверка модели
Проверить полученный в п.п.1, 2
результат с помощью моделирования на ЭВМ (пакет МВТУ) исходной системы,
дискретной передаточной функции W*(z), пооператорной структурной схемы и
векторно-матричного уравнения;
Ниже приведены графики квантованного
выходного сигнала всех схем.
Вывод: все проводимые преобразования
схем приводят к эквивалентным схемам и на вход подаются одни и те же сигналы, то
графики всех выходных квантованных сигналов с различных схем совпадают, что и
представлено на графике.
. Билинейное преобразование
Применяя билинейное преобразование,
получить передаточную функцию билинейно преобразованной системы W*(w).
В дискретной передаточной функции
выполняем замену переменных
.
передаточная функция билинейно
преобразованной системы.
Степень полинома числителя и
знаменателя в полученной передаточной функции равны 3 и соответствуют степени
полинома знаменателя дискретной передаточной функции системы (равна 3).
. Определение граничного
коэффициента
При заданном периоде квантования
определить граничный коэффициент передачи непрерывной части, используя критерии
устойчивости непрерывных систем.
Билинейно преобразованная система
является аналогом непрерывной системы. Используем критерий Гурвица непрерывной
системы для билинейно преобразованной системы.
Характеристический полином замкнутой
системы с единичной отрицательной обратной связью равен сумме полиномов
числителя и знаменателя передаточной функции разомкнутой системы.
Определитель Гурвица формируется из
коэффициентов характеристического полинома замкнутой системы.
, где
Для того чтобы система находилась на
колебательной границе устойчивости необходимо и достаточно, чтобы последний
определитель Гурвица был равен 0, а все остальные определители Гурвица были
больше 0.
Используем необходимое условие
устойчивости:

Соберем в МВТУ следующую схему:
При граничном значении коэффициента
передачи
график
зависимости выходной координаты от времени имеет вид:
. ЛАЧХ и ЛФЧХ
Построить логарифмическую частотную
характеристику разомкнутой системы функции абсолютной псевдочастоты v,
подтвердить результаты п.5.
Построим ЛАХ и ЛФЧХ и подтвердим
значение граничного коэффициента передачи (аналитическое выражение для ЛАХ и
ЛФЧХ).
Билинейно преобразованная система
является аналогом непрерывной системы.
Передаточная функция разомкнутой
импульсной билинейно преобразованной системы имеет вид:
Для построения ЛАХ в программе МВТУ
собираем схему с граничным значением коэффициента Kгр=8.51:
Выбираем в меню
Моделирование->Начать, Анализ -> Частотный анализ.
ЛФЧХ, построенные в системах MathCAD
и МВТУ, совпадают.
Вывод: при граничном значении
коэффициента передачи разность между кол-вом положительных и отрицательных
переходов ЛФЧХ уровня -п в диапазоне до частоты среза равна 0 (и равна числу
положительных корней характеристического уравнения).Значит, система устойчива.
Расчеты подтвердили пункта 5.
. Проверка устойчивости
Для коэффициента K1=1,5*Kгр и
K2=0,75*Kгр
а) вычислить корни
характеристического уравнения замкнутой системы; по полученным корням оценить
устойчивость; определить степень устойчивости замкнутой системы;
б) подтвердить результаты по
критерию Джури;
в) подтвердить результаты
моделированием на ЭВМ (пакет МВТУ)) Система не устойчива, если хотя бы один из
корней характеристического уравнения по модулю больше единицы.
Система неустойчива
Система устойчива
В схему собранную в пункте 4, подставляем
коэффициент K1=1,5*Kгр=1,5*8.51=12.765 и видим, что система не устойчива, что
еще раз подтверждает пункт 7.
Подставляем второй коэффициент
K2=0,75*Kгр=0,75*8.51=6,4
колебания затухают-система устойчива.
б) Критерий Джури
Свободный член, получаемый в результате деления
исходного полинома на сопряженный , должен быть по модулю меньше 1 на всех n
шагах деления, в этом случае система n-го порядка устойчива.
При K1 = 8.51*1.5 система неустойчива.
8. Определение ошибки
дискретный автоматический
управление
. Переходной процесс
Оценить реакцию устойчивой системы на единичное
ступенчатое воздействие разложением в ряд Лорана, определить прямые показатели
качества регулирования. Подтвердить полученные результаты моделированием в
пакете МВТУ.
Разложим полученное выражение в ряд Лорана
делением числителя на знаменатель, получим значения переходной характеристики в
моменты времени, кратные периоду квантования.
Вывод: коэффициент ошибки С0=0,1 показывает, что
система воспроизводит задающее воздействие с ошибкой, равной С0.
Время регулирования - это время достижения
регулируемой величины 5% зоны от своего требуемого значения.
Время регулирования:р=39.4 c. (определяется из
списка в МВТУ и собственной программы).
Затухание:
,
где y1,y2 -относительное превышение
первого и второго максимумов соответственно.
Перерегулирование:
, где
- максимальное значение
регулируемой координаты
- установившееся значение
регулируемой координаты.
10. Влияние периода квантования
Оценить влияние периода квантования
на время регулирования и перерегулирование замкнутой системы.
Таблица переходных процессов:
|
Тк,с
|
Tp,с
|
D,%
|
δ%
|
|
0,3
|
28.5
|
44
|
72
|
|
0,35
|
34.2
|
40
|
74
|
|
0,4
|
39.4
|
37
|
77
|
|
0,45
|
45
|
32
|
81
|
|
0,5
|
55,9
|
28
|
83
|
Выводы: Чем меньше период квантования, тем
меньше время регулирования и перерегулирование замкнутой системы. Чем больше
период квантования, тем больше время регулирования и перерегулирование
замкнутой системы.
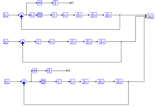
. Синтез параметров регулятора
Выполнить синтез параметров
регулятора
из условия
минимума среднеквадратической ошибки. Построить кривую переходного процесса при
оптимальных настройках регулятора и вычислить коэффициенты ошибок. Сравнить
результаты с п.9
Схема для моделирования в МВТУ:
Результаты оптимизации:
Время регулирования:р=2,9 c.
(определяется из списка в МВТУ и собственной программы).
Затухание:
,
где y1,y2 -относительное превышение
первого и второго максимумов соответственно.
Перерегулирование:
, где
- максимальное значение
регулируемой координаты
- установившееся значение
регулируемой координаты.
Вычисление коэффициентов ошибок:


Вывод: при оптимальных настройках
регулятора система воспроизводит входное воздействие без ошибки, время
регулирования уменьшилось, затухание увеличилось, перерегулирование
уменьшилось, т.е. регулируемый процесс улучшился по всем параметрам по
сравнению с п.9.
12. Синтез регулятора
Синтезировать регулятор состояния из условия
конечной длительности переходного процесса в импульсной САУ. Построить кривую
переходного процесса. Сравнить результаты с п. 9, 11.
Представим данное выражение при помощи
структурной схемы:

Схема регулирования в МВТУ и ее
график выглядят следующим образом:
Зависимость выходной координаты
объекта управления от времени:
. Реализация КУ
Реализовать корректирующее
устройство п.11. в виде программы для ЦВУ. Сравнить результаты с п.11.
Включим последовательно
корректирующее устройство в систему и преобразуем полученную передаточную
функцию разомкнутой системы к передаточной функции замкнутой системы.
Запрограммируем передаточную функцию
замкнутой системы в программе МВТУ и оптимизируем настройки регулятора,
входящие в передаточную функцию, с помощью параметрической оптимизации.
Текст программы:e, t_in;
var t, x, y,
i, xp, yp;= t_in;abs(t-Tk*i)<=0.001 then= x;= e;= y;= yp+k*x-a*k*xp;=
i+1;;y;
Вывод: Корректирующее устройство
было реализовано двумя способами: с использованием стандартных звеньев и с
помощью написанной программы для ЦВУ. Результаты параметрической оптимизации,
полученные в п.11 и п.13, совпадают.
Заключение
Исследовали и синтезировали цифровую
систему автоматического управления. Были получены дискретная передаточная
функция, пооператорная структурная схема, модель САУ в векторно-матричной
форме, построены характеристики, проведена проверка на устойчивость, выполнен
синтез регулятора. В результате было значительно уменьшено время
перерегулирования системы и т.д.