Анализ работы цеха

  • Вид работы:
    Отчет по практике
  • Предмет:
    Другое
  • Язык:
    Русский
    ,
    Формат файла:
    MS Word
    639,73 Кб
  • Опубликовано:
    2015-07-17
Вы можете узнать стоимость помощи в написании студенческой работы.
Помощь в написании работы, которую точно примут!

Анализ работы цеха

Введение

станок технологический перегородка режущий

Технологическая практика является органической частью учебного процесса по образовательной программе подготовки дипломированного специалиста и имеет важнейшее значение в процессе формирования комплекса знаний и умений будущего специалиста. Технологическая практика имеет целью закрепление знаний и умений, полученных в процессе теоретического обучения, и приобретение студентами опыта в решении реальных инженерных задач или исследовании актуальных научных проблем.

Целью технологической практики является закрепление знаний и умений, полученных в процессе теоретического обучения, и приобретение студентами опыта в решении реальных инженерных задач или исследовании актуальных научных проблем в ходе практической работы под руководством специалистов в каждой конкретной области.

Во время технологической практики необходимо изучить:

организацию и управление деятельностью подразделения;

вопросы планирования и финансирования разработок и исследований;

действующие стандарты, технические условия, положения и инструкции по эксплуатации оборудования, программ испытаний, оформлению технической документации;

методы выполнения технических расчетов и определения экономической эффективности исследований и разработок;

Во время технологической практики студент должен освоить:

методики применения измерительной аппаратуры;

пакеты программ компьютерного моделирования и проектирования;

порядок и методы проведения патентных исследований;

порядок пользования периодическими, реферативными и справочно-информационными изданиями по профилю специальности.

. Немного о предприятии

Группа РПМ - это крупнейший российский производитель и поставщик путевой техники для ОАО «РЖД», входящий в первую тройку компаний - мировых лидеров путевого машиностроения. Наши машины поставляются для национальных железных дорог не только в страны Восточной Европы (Украина, Белоруссия, Польша) и Балтии, но и Азии и Ближнего Востока (Казахстан, Монголия, КНДР, Индия, Пакистан, Бангладеш, Шри-Ланка), Африки и Южной Америки (Бразилия, Аргентина, Чили). Мы активно сотрудничаем с ведущими мировыми производителями, продолжая осваивать новые международные рынки.

В Группе РПМ выпускается вся линейка путевых машин, необходимых для строительства, капитального ремонта и текущего содержания железнодорожного полотна.

Путевые машины - специальный подвижной состав, предназначенный для сооружения верхнего строения пути при строительстве и реконструкции железных дорог, а также для выполнения всех работ при их текущем содержании и ремонте.

Большинство путевых машин могут использоваться как при строительстве новых железных дорог, так и во время их ремонта и текущего содержания. Но некоторые путевые машины специализированы либо только на выполнении работ, производящихся при ремонте и текущем содержании пути, либо на сооружении верхнего строения пути. Для ремонта и текущего содержания пути созданы путевые машины, либо производящие определённые операции, либо выполняющие комплекс работ в их технологической последовательности. Так, для очистки и нарезки кюветов вдоль железнодорожного полотна используются кюветоочистительные машины. Подъёмку и сдвижку рельсо-шпальной решётки, устранение её перекоса, уплотнение балласта осуществляют электробалластёры. Для очистки балласта используются щебнеочистительные машины. Разборку рельсо-шпальной решётки, её укладку, а также замену рельсов осуществляют путеукладчиками. Уплотнение балласта и выправку пути выполняют с помощью выправочно-подбивочно-рихтовочных машин. При этом используют рельсосварочные машины и другое оборудование.

Для обеспечения строительных и ремонтных участков материалами и инструментами, для доставки рабочих к месту работ служат транспортные и погрузочно-разгрузочные средства: дрезины, хоппер-дозаторы, саморазгружающиеся и специализированные вагоны.

При эксплуатации железнодорожного пути проводят проверку его состояния с помощью контрольно-измерительных устройств и машин, к которым относятся путеизмерительные вагоны, дефектоскопные вагоны и тележки. Для очистки путей от снега используют снегоуборочные машины.

Для выполнения всего объёма работ по ремонту пути из путевых машин составляют комплект (цепочку), в котором путевые машины, следуя одна за другой, поточным методом производят все технологические операции, таким образом осуществляется комплексная механизация ремонта.

Предприятие имеет очень разветвленную структуру, которая включает в себя довольно много дополнительных, локальных структур. Аналогичную структуру имеют цеха. Для наглядности составлена только одна схема цеха, которая тождественна для всех цехов завода.

2. Структурная схема предприятия


3. Цеховое производство

КЗ «Ремпутьмаш» не имеет собственного литейного и кузнечного производства. При необходимости получения продукции литейного или кузнечного цехов завод кооперирует с другими предприятиями региона. Основой завода являются механические и сборочные цеха, но практически в каждом цехе имеется собственный участок сварочного производства.

Механический цех - важнейшее звено в структуре завода. В нем выполняется станочная обработка новых деталей для ремонтируемых на заводе узлов, а также для отправки на другие предприятия в порядке кооперированных поставок. Механический цех тесно связан прежде всего с кузнечным и литейным цехами, которые обеспечивают его заготовками. Часть деталей в цехе обрабатывается из прокатных материалов, получаемых со склада.

Снабжение механического цеха заготовками может осуществляться через промежуточные склады заготовок, а передача обработанных деталей из механического в другие цехи может производиться через склады готовых узлов и деталей. Проверка качества выпускаемой цехом продукции осуществляется отделом технического контроля.

Производственная программа механического цеха устанавливается по номенклатуре, спецификации и массе обрабатываемых деталей и определяется программой ремонта вагонов, нормами расхода деталей на ремонтируемый вагон и заданным планом изготовления запасных частей для других предприятий.

В состав механического цеха входят производственное (станочное) и вспомогательное отделения, складские и служебно-бытовые помещения. Производственное отделение формируется из участков и поточных линий по обработке деталей и сборке небольших узлов. К вспомогательным относятся инструментально-раздаточная кладовая, участок цехового механика, кладовые заготовок и готовых изделий. Служебные и бытовые помещения объединяют контору цеха, гардероб, душевые и др.

Процесс производства предусматривает ритмичную подачу в цех отливок, поковок и сортового материала на участки обработки и такую же выдачу деталей.

Основные направления технического прогресса в области обработки металлов резанием - повышение точности и качества обрабатываемых деталей, а также производительности процесса резания, совершенствование конструкций применяемого оборудования, механизация и автоматизация труда, улучшение режущих свойств инструментальных материалов, выбор наиболее рациональной геометрии режущего инструмента. В области организации производства рекомендуется внедрение предметно-замкнутых участков, поточных механизированных и автоматических линий, многостаночного обслуживания, групповых методов обработки и научной организации труда.

В соответствии с этим в механическом цехе организуют специализированные производственные участки и поточные линии обработки по основным группам деталей.

Организация предметных участков и поточных линий позволяет специализировать оборудование на выполнении однородных операций, уменьшить заделы, сократить производственные циклы, упростить управление производством.

Участки механического цеха оснащают высокопроизводительными металлорежущими станками: токарными, фрезерными, строгальными, сверлильными, долбежными. Расчет потребности станков выполняется одним из двух способов:

•        по технологическому процессу (детальный метод);

•        по технико-экономическим показателям (укрупненный метод).

Сборочный цех. Сборочные работы являются заключительным этапом в производственном процессе, на котором из отдельных деталей и узлов собираются готовые изделия. Качество сборочных работ значительно влияет на эксплуатационные качества машины, на ее надежность и долговечность.

Собранное изделие - машина - при недостаточно точном соединении отдельных деталей, даже если они изготовлены с заданной точностью, не будет обладать необходимыми эксплуатационными качествами и надежно работать. Поэтому в производстве сборочные работы имеют первостепенное значение. К этому следует добавить, что и объем сборочных работ весьма значителен; так, например, трудоемкость сборочных работ в машиностроении составляет 20-30% общей трудоемкости изделия, а по некоторым машинам трудоемкость сборочных работ доходит до 40-60% общей трудоемкости.

Многие детали, перед тем как их направить на место сборки всей машины, соединяют с другими деталями, при этом образуется узел. Узел может составляться или только из отдельных деталей, или из отдельных деталей и деталей, предварительно соединенных вместе (до постановки их в узел). Такие предварительно соединенные детали образуют простейшее соединение, называемое «подузел». Соединение нескольких узлов составляет «агрегат» или «механизм». Это соединение осуществляется или непосредственно деталями, входящими в узлы, или при помощи отдельных деталей, служащих для соединения узлов. Из агрегатов (механизмов), узлов и отдельных деталей собирают целое изделие - машину.

Каждое из указанных соединений представляет собой конструктивно-сборочную единицу той или иной степени сложности. При описанной выше последовательности соединений «подузел» представляет собой конструктивно-сборочную единицу первой степени сложности, «узел» - конструктивно-сборочную единицу второй степени и «агрегат» («механизм») - конструктивно-сборочную единицу третьей степени сложности. Целое изделие в зависимости от его сложности может быть расчленено на большее или меньшее количество конструктивно-сборочных единиц.

Сборочный процесс, таким образом, состоит из следующих стадий:

.        Слесарная обработка и пригонка; применяется преимущественно в единичном и мелкосерийном производствах; в серийном производстве применяется в незначительном размере; в массовом производстве эта стадия отсутствует.

.        Узловая (или предварительная) сборка - соединение деталей в подузлы, узлы, агрегаты (механизмы).

.        Общая (или окончательная) сборка - сборка всей машины.

.        Регулировка - установка и выверка правильности взаимодействия частей машины.

Термический цех. Виды и состав термических цехов, их производственная программа. Термические цехи (или отделения) по назначению делятся следующим образом:

      для обработки поковок и отливок, называемые «первыми» термическими цехами (отделениями);

      для обработки деталей, прошедших механическую обработку, называемые «вторыми» термическими цехами (отделениями);

      для обработки инструментов;

      для обработки штампов.

Обычно два последних вида термических цехов являются отделениями инструментальных или штамповых цехов или одним объединенным отделением при инструментальном цехе для термической обработки инструментов и штампов. Кроме того, термическое отделение бывает при ремонтно-механическом цехе. В состав термического цеха входят производственное и вспомогательные отделения, служебные и бытовые помещения. Производственное отделение разбивается на участки, предназначенные для определенных операций термической обработки или для определенных деталей.

В состав вспомогательных отделений входят склады деталей, поступающих на термическую обработку, межоперационные склады, склады готовых деталей, вспомогательных материалов, приспособлений, трансформаторные подстанции. Годовая производственная программа, а также методы дальнейших расчетов устанавливаются в зависимости от принятого метода проектирования - укрупненного или детального.

При укрупненном проектировании годовая программа цеха определяется выпуском годного (т.е. годной продукции цеха) в весовом выражении, включающем вес основных деталей и вес запасных частей; к выпуску годного прибавляется допускаемый процент возможного брака. В результате определяется общая годовая программа цеха (с учетом запасных частей и брака), выраженная в тоннах.

При этом методе проектирования вес деталей, подлежащих термической обработке, принимается (по практическим данным для разных видов машин) в определенном процентном отношении от общего веса всех деталей машин данных видов; эти величины для разных видов машин принимают по практическим данным. К установленному таким образом весу деталей, подлежащих термической обработке (в год), прибавляется вес деталей, идущих в виде запасных частей и в брак. Окончательно установленный вес деталей, подлежащих термической обработке, распределяется в процентном отношении по операциям (по практическим данном) и устанавливается кратность нагрева; таким образом определяется годовой вес деталей по каждой основной тепловой операции.

При детальном проектировании составляется спецификация термически обрабатываемых деталей по годовой производственной программе и на каждую деталь разрабатывается технологический процесс термической обработки. В технологических картах указываются операции в порядке их выполнения, применяемое оборудование (печи и др.) с его характеристикой, приспособления, режим обработки (температура, длительность процесса), охлаждающая среда и ее температура, производительность оборудования.

4. Изученные станки

Вертикально-сверлильный универсальный одношпиндельный станок 2Н135.

Изготовитель - Стерлитамакский станкостроительный завод.

Общие сведения:

Сверлильные станки предназначены для сверления, зенкования, зенкерования, развертывания отверстий, для подрезания торцов изделий и нарезания резьб метчиками. Применяются они в основном в единичном и мелкосерийном производстве, а некоторые модификации этих станков - в условиях массового и крупносерийного производства.


 

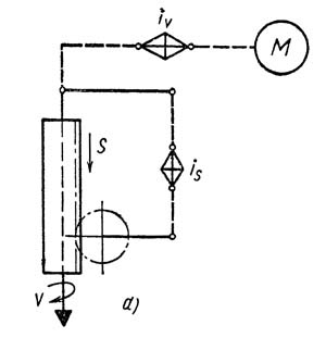
Кинематические связи вертикально-сверлильного станка.

Основными формообразующими движениями при сверлильных операциях являются: главное - вращательное движение v и движение подачи s шпинделя станка. Кинематические цепи, осуществляющие эти движения, имеют самостоятельные органы настройки iv и is, посредством которых устанавливается необходимая скорость вращения инструмента и его подача.

Основными параметрами станка являются наибольший диаметр сверления отверстия по стали, вылет и максимальный ход шпинделя.

Станки вертикально-сверлильные (колонные) служат для обработки отверстий диаметром - 18; 25; 35; 50 и 75 мм, используются для получения отверстий в деталях относительно небольшого размера в условиях индивидуального и мелкосерийного производства, в ремонтных цехах и т.п.

Н135 станок вертикальный сверлильный универсальный одношпиндельный. Назначение и область применения

Станки универсальные вертикально-сверлильные 2Н135, с условным диаметром сверления 35 мм, используются на предприятиях с единичным и мелкосерийным выпуском продукции и предназначены для выполнения следующих операций: сверления» рассверливания» зенкования, зенкерования, развертывания и подрезки торцев ножами.

Наличие на станках механической подачи шпинделя, при ручном управлении циклами работы.

Допускает обработку деталей в широком диапазоне размеров из различных материалов с использованием инструмента из высокоуглеродистых и быстрорежущих сталей и твердых сплавов.

Станки снабжены устройством реверсирования электродвигателя главного движения, что позволяет производить на них нарезание резьбы машинными метчиками при ручной подаче шпинделя»

Категория размещения 4 по ГОСТ 15150-69.

Разработчик - Одесское специальное конструкторское бюро специальных станков.




-Привод сверлильного станка - 2Н135.21.000

-Коробка скоростей станка - 2Н135.20.000

-Насос плунжерный масляный - 2Н125.24.000 для станка 2Н125

-Насос плунжерный масляный - 2Н135.24.000

-Коробка подач - 2Н135.30.000

-Колонна, стол, плита - 2Н135.10.000

-Механизм управления скоростями и подачами - 2Н135.25.000

-Электрошкаф - 2Н125.72.000

-Электрооборудование - 2Н135.94.000

-Шпиндель в сборе - 2Н135.50.000

-Система охлаждения станка - 2Н135.80.000

-Сверлильная головка - 2Н135.40.000


1.      Табличка - «Заполнение»

2.      Табличка - «Слив»

.        Кран включения охлаждения

.        Болты для регулировки клина стола и сверлильной головки

.        Рукоятка перемещения стола и сверлильной головки

.        Винты зажима стола и сверлильной головки

.        Табличка - «Заземление»

.        Вводный выключатель

.        Табличка - «Главный переключатель»

.        Сигнальная кнопка СТАНОК ВКЛЮЧЕН

.        Кнопка включения правого вращения шпинделя

.        Кнопка включения левого вращения шпинделя

.        Кнопка включения качательного движения шпинделя при переключении скоростей и подач

.        Рукоятка переключения скоростей

.        Кнопка СТОП

.        Табличка - «Частота вращения»

.        Табличка - «Менять скорость только при остановке»

.        Винты зажима стола и сверлильной головки

.        Болты для регулировки клина стола и сверлильной головки

.        Табличка - «Подача, мм за одни оборот»

.        Рукоятка переключения подач

.        Кнопка включения ручной подачи

.        Штурвал механизма подач

.        Лимб для отсчета глубины обработки

.        Выключатель освещения

.        Табличка - «Охлаждение»

.        Выключатель насоса охлаждения

.        Кулачок для настройки глубины обработки

.        Кулачок для настройки глубины нарезаемой резьбы

.        Рычаг автоматического реверсирования главного привода при достижении заданной глубины нарезаемой резьбы

.        Рычаг отключения механической подачи при достижении заданной глубины обработки

.        Квадрат для ручного перемещения сверлильной головки

Универсальный токарно-винторезный станок 1М63.

Назначение и область применения:

Токарно-винторезные станки 163 серии одни из самых распространённых на территории бывшего СССР, предназначен для обработки деталей средних и больших размеров, в условиях единичного и мелкосерийного производства. На станке можно производить наружное и внутреннее точение, включая точение конусов, растачивание, сверление и нарезание резьб (метрической, модульной, дюймовой и питчевой).

Технические характеристики и жесткость конструкция станины, каретки, шпинделя станка позволяют полностью использовать возможности работы на высоких скоростях резания с применением резцов из быстрорежущей стали или оснащенных пластинами из твердых сплавов при обработке деталей из черных и цветных металлов.

Суппорт станка имеет механическое перемещение верхней части, позволяющее производить точение длинных конусов. Точение коротких конусов также осуществляется движением верхней части суппорта.

Изменение величин подач и настройка на шаг нарезаемой резьбы осуществляются переключением зубчатых колес коробки подач и настройкой гитары сменных шестерен.

Суппорт имеет быстрое перемещение в продольном и поперечном направлениях, которое осуществляется от индивидуального электродвигателя.

Обозначение универсального токарно-винторезного станка 1М63

- токарный станок (номер группы)

М - поколение станка

- токарно-винторезный станок (номер подгруппы)

- высота центров над станиной (315 мм)

Буквы в конце обозначения модели:

Б - станок повышенной мощности

Г - станок с выемкой в станине

К - станок с копировальным устройством

М - механизированный станок повышенной мощности

П - точность станка - (н, п, в, а, с) по ГОСТ 8-82 (П - повышенная точность)

Ф2 - станок с позиционной системой числового управления ЧПУ

Ф3 - станок с контурной (непрерывной) системой ЧПУ



1.      Рукоятка установки частоты вращения шпинделя

2.      Рукоятка установки нормального и увеличенного шага резьбы

.        Рукоятка установки правой и левой резьб и подач

.        Рукоятка установки частоты вращения шпинделя

.        Рукоятка плунжерного насоса смазки направляющих продольного перемещения суппорта и ходового винта

.        Вытяжная кнопка включения механической поперечной подачи суппорта.

.        Рукоятка включения механического перемещения резцовых салазок

.        Рукоятка поворота и крепления резцовой головки

.        Выключатель освещения

.        Рукоятка ручной поперечной подачи суппорта

.        Кнопка включения ускоренного перемещения cynnopта

.        Крестовый переключатель управления рабочими и ускоренными перемещениями суппорта

.        Рукоятка ручного перемещения резцовых салазок

.        Рукоятка крепления пиноли задней бабки

.        Рукоятка перемещения пиноли задней бабки

.        Рукоятка управления фрикционом

.        Рукоятка включения гайки ходового винта

.        Выключатель насоса охлаждения

.        Переключатель режимов работы суппорта

.        Пост управления включения и выключения главного привода

.        Маховик ручного продольного перемещения суппорта

.        Вытяжная кнопка включения зубчатого колеса реечной передачи продольного перемещения суппорта

.        Рукоятка управления фрикционом

.        Пост управления включения и выключения главного привода

.        Рукоятка включения ходового винта или ходового валика

.        Рукоятки установки величины подачи или шага резьбы

.        Рукоятки установки величины подачи или шага резьбы

.        Рукоятка настройки подач и нарезания резьб

.        Сигнальная лампа наличия напряжения

.        Сигнальная лампа включения электромагнитного тормоза

.        Указатель нагрузки

.        Вводной выключатель

5. Технологический процесс изготовления Перегородки ТГМ4.35.40.121

В ОГТ (Отделе главного технолога) были получены комплект документов на технологический процесс изготовления Перегородки ТГМ4.35.40.121, чертеж перегородки, два комплекта чертежей планшайб для токарных операций над перегородкой и комплект чертежей штампа для разбортовки отверстия в перегородке. Непосредственно тех. процесс см. в приложении.

. Режущий инструмент

Резец - режущий инструмент, предназначен для обработки деталей различных размеров, форм, точности и материалов. Является основным инструментом, применяемым при токарных, строгальных и долбёжных работах (и на соответствующих станках).

Для достижения требуемых размеров, формы и точности изделия с заготовки снимаются (последовательно срезаются) слои материала при помощи резца. Жёстко закреплённые в станке резец и заготовка в результате относительного перемещения контактируют друг с другом, происходит врезание рабочего элемента резца в слой материала и последующее его срезание в виде стружки. Рабочий элемент резца представляет собой острую кромку (клин), который врезается в слой материала и деформирует его, после чего сжатый элемент материала скалывается и сдвигается передней поверхностью резца (поверхностью схода стружки). При дальнейшем продвижении резца процесс скалывания повторяется и из отдельных элементов образуется стружка. Вид стружки зависит от подачи станка, скорости вращения заготовки, материала заготовки, относительного расположения резца и заготовки, использования СОЖ и других причин.

В процессе работы резцы подвержены износу (режущие кромки притупляются, а у резцов с твердосплавными пластинками наблюдается выкрашивание режущей части), поэтому осуществляют их переточку.

Основные типы резцов в настоящее время стандартизованы.

Токарные резцы:

§  проходные - для протачивания заготовок вдоль оси ее вращения.

§  подрезные - для подрезания уступов под прямым углом к основному направлению обтачивания или для выполнения торцевания.

§  отрезные - для отрезки заготовок под прямым углом к оси вращения или для прорезания узких канавок под стопорное кольцо и др.

§  расточные - для растачивания отверстий.

§  фасочные - для снятия фасок.

§  фасонные - для индивидуальных токарных работ. При обработке фасонных деталей обычные токарные резцы не обеспечивают точности получения профиля и малопроизводительны. В крупносерийном и массовом производстве в качестве основного вида режущего инструмента для обработки сложных деталей находят применение специальные фасонные резцы. Они обеспечивают идентичность формы (шаблона), точность размеров и высокую производительность.

§  прорезные (канавочные) - для образования канавок на наружных и внутренних цилиндрических поверхностях.

§  резьбонарезные - для нарезания резьб.

Рассмотрим конструкцию одного вида режущего инструмента - расточной резец.



Конструкция расточного резца

В производстве и машиностроении широко используются и применяются расточные резцы. Расточные резцы служат для обработки глухих и сквозных отверстий на станках токарной группы. Данными резцами можно достигать высокой частоты обработки и более точных отверстий.

Расточные резцы бывают быстрорежущие для обработки легких материалов и сплавов например фторопласт, алюминий, текстолит и другие материалы, резцы твердосплавные, монолитные или с пластинками из твердого сплава применяются для обработки отверстий в более твердых и прочных материалах например нержавеющая сталь, сырая сталь, бронза, латунь, каленые стали и другие материалы. Резцы для обработки отверстий бывают с круглой или квадратной державкой.

Для обработки отверстий расточными резцами необходимо иметь определенные навыки и умения, например, для сквозных отверстий резец можно установить в резцедержателе выше или ниже центра в зависимости от внутреннего обрабатываемого диаметра, а вот для глухих отверстий с подрезкой торца резец необходимо выставлять четко по центру что бы не оставалась бобышка в центре торца.

Выбор режимов резания для обработки отверстий зависти от заточки резца, обрабатываемого материала, диаметра отверстия и некоторых других факторов.

На сегодняшний день широко распространены расточные резцы со сменными пластиками имеющие различные формы и профили. Данные резцы удобны в использовании, а так же имеют набор запасных частей для державок и крепежей пластин. Такими резцами удобно работать из-за быстрой смены износившейся пластинки, жесткости, надежности, износостойкости. Данная группа резцов имеет больше плюсов и в некотором случае превосходят резца изображенные на картинке выше. Пластинки для расточных резцов изготавливаются для различных материалов и сплавов.

Конструкция проходного упорного резца

Проходной упорный резец служит для обработки наружных поверхностей, так же этим резцом можно торцевать детали, но только в некоторых случаях - это зависит от заточки данного резца.


7. Мерительный инструмент

ШЦ-II-250 0,05 ГОСТ 166-89 Штангенциркуль нониусный.

тип II - двустороннее исполнение.

Штангенциркуль нониусный ШЦ-II-250 0,05 ГОСТ 166-89 изготовлен из углеродистой и нержавеющей стали с хромовым покрытием. Значение отсчёта по нониусной шкале 0,05 мм и 0,1 мм, класс точности изделия - 1 и 2 Шкала - дюймовая и метрическая. Инструментальная сталь имеет твёрдость измерительных поверхностей не менее 51,5 HRC.

Штангенциркуль механический нониусный ШЦ обеспечивает измерение внутренних и наружных линейных размеров, а также измерение глубины. Конструкция штангенциркуля обеспечивает механический принцип измерения. Отсчет измеряемой величины производится методом визуальной оценки и совпадения делений мерительной шкалы на штанге, с делениями нониуса, который расположен на рамке.

Изготовленный в соответствии с ГОСТ 166-89 нониусный штангенциркуль ШЦ-II-250 0,05 имеет массовое применение в самых различных отраслях. ШЦ-II-250 0,05 - это профессиональный инструмент, который обеспечивает необходимые требования по проведению измерений, а результаты их выражены в допущенных к применению в РФ единицах величин, а точностные показатели не выходят за установленные границы.

. Приспособление

В процессе изготовления перегородки применяется приспособление, необходимое для выполнения токарной операции, называемое планшайбой.

Её конструкция отображена в приложении в виде комплекта чертежей.

Принцип работы прост и объясняется устно при наличии упомянутого выше комплекта чертежей.

Планшайба - устройство для крепления обрабатываемых деталей или инструмента на оси шпинделя. Иногда используется в составе поворотных столов и делительных головок.

Используются для установки на шпиндель деталей сложной, неправильной формы, большого размера или со смещенным центром.

Недостатком планшайбы является трудоемкость установки и центровки детали по оси шпинделя.



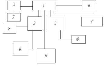
9. Схема технологической службы цеха

1. Главный технолог.

2. Заместитель главного технолога по мехобработке.

3. Заместитель главного технолога по сборке.

4. Плановая группа.

5. Бюро оформления.

6. НИТЛ (научно-исследовательская технологическая лаборатория).

7. Экономист, бухгалтер.

8. ОПОД (отдел промышленной особой документации)

9. Технологические бюро цехов.

10.Технологическое бюро сборки.

11.Конструкторское бюро оснастки и инструмента.


Литература

1.      Архив АО КЗ «Ремпутьмаш».

.        Справочник технолога-машиностроителя. В 2-х т. Т. 1 / Под ред. А.Г. Косиловой и Р.К. Мещерякова. - 4-е изд., перераб. и доп. - М.: Машиностроение, 1986. - 656 с.

.        Ашкиназий Я.М. Бесцентровые круглошлифовальные станки. Конструкции, обработка и правка, под общей редакцией Черпакова Б.И. - М: Лань, 2003 - 352 с.://e.lanbook.com/books/element.php? pl1_id=797.

.        Авраамова Т.М., Бушуев В.В., Гиловой Л.Я., Досько С.И. Металлорежущие станки: учебник. В двух томах. Том 1 - М: Лань, 2009 - 452 с.://e.lanbook.com/books/element.php? pl1_id=3316.

.        Дубинкин Д.М., Дубов Г.М., Рыжикова Л.В. Технология конструкционных материалов: учеб. пособие. - КузГТУ: Лань, 2010 - 206 с.://e.lanbook.com/books/element.php? pl1_id=6651.

Похожие работы на - Анализ работы цеха

 

Не нашли материал для своей работы?
Поможем написать уникальную работу
Без плагиата!
Без нейросетей!