Моделирование и планирование бизнес-процессов
Федеральное
агентство по образованию
Государственное
образовательное учреждение
Высшего
профессионального образования
Вятский
государственный университет
Кафедра
БИ
Моделирование
и планирование бизнес-процессов
Студентка 3 курса ВЗФ
Группа: 12-ЭКН-347
Голдобина О.Р.
Преподаватель: Петров И.Е.
г.
Киров
Лабораторная работа №1
Введение в процессно-ориентированное управление
организацией
Цель работы: анализ деятельности организации и
выделение процессов верхнего уровня компании.
Рассмотрим деятельность вымышленной компании
"Строймир", которая существует 15 лет и занимается в основном
продажей стройматериалов. Годовой оборот компании составляет примерно 43 млн.
рублей. Компания не производит стройматериалы, а закупает их от пяти независимых
поставщиков. Компания реализует продукцию через магазины и специализируется на
покупателях, для которых главным критерием при покупке стройматериалов является
оптимальное соотношение цена-качество. Предполагаемый объем рынка для компании
"Строймир" в последующие 3 года - 90 млн. рублей.
Несмотря на некоторое увеличение объёма продаж,
прибыли уменьшаются, растёт конкуренция на рынке. Чтобы не потерять позиции,
компания решает проанализировать текущие бизнес-процессы и реорганизовать их с
целью увеличения эффективности производства, привлечения новых клиентов и
увеличение объёма продаж.
В компании имеются следующие структурные
подразделения:
· Складская служба,
· Бухгалтерия,
· Магазин,
· Коммерческий отдел, который
подразделяется на отдел продаж и отдел снабжения.
Основные процедуры в компании таковы:
Начальник отдела продаж (ОП) изучает и обобщает
спрос клиентов на стройматериалы, требования к внешнему виду, качеству
материалов и стоимостным характеристикам, а также анализирует отчет по
продажам, получаемый от магазина. Составленный отчет он передает начальнику
отдела снабжения (ОС).
Начальник отдела снабжения, проанализировав
полученный отчет, отслеживает наличие товаров на складе, и при сокращении их
объема ниже критического значения, оформляет заявку на поставку товара
поставщику, а так же следит за остатками товаров в магазине, и при сокращении
их объема составляет накладную на внутреннее перемещение со склада в магазин.
Кладовщики в соответствии с полученной накладной
формируют заказ, упаковывают его и отправляют в магазин. Также кладовщики
получают накладные на поставку товара от поставщиков, сверяют количество товара
с накладной. Если полученный товар соответствует накладной, то данная накладная
отправляется в бухгалтерию. После чего бухгалтерия подписывает акт
приема-передачи. Так же в бухгалтерию поступают выставленные счета - фактуры,
где после согласования она оплачивается. Раз в месяц в бухгалтерию со всех
отделов поступают табеля учета рабочего времени, после чего начисляется
заработная плата персоналу, и выдаются расчетные листы. Наличные деньги также
поступают в бухгалтерию.
В отдел снабжения поступают предложения по
рекламе и прайс-листы от поставщиков, после согласования они отправляются в
бухгалтерию. Бухгалтерия оплачивает платежное поручение по рекламе.
В магазин и в складские помещения поступает
товар от поставщиков. После продажи товара магазин выдает кассовый чек.
. Обследование деятельности компании.
Цель обследования - проанализировать текущие
бизнес - процессы для дальнейшего увеличения эффективности деятельности
компании, привлечения новых клиентов и увеличения объемов продаж.
Бизнес потенциал компании:
С помощью матричной проекции (табл. 1)
определяем соответствие между товарными группами, которые реализует компания на
рынке, и сегментами рынка.
Таблица 1
Бизнес - потенциал компании
|
№ бизнеса
|
Товарные группы
|
Сегменты рынка
|
|
|
Стройматериалы
|
Сопутствующие товары
|
|
1
|
Природные стройматериалы
|
Х
|
|
|
2
|
Искусственные стройматериалы
|
Х
|
|
|
3
|
Строительные смеси
|
Х
|
|
|
4
|
Сантехника и аксессуары
|
|
Х
|
|
5
|
Электроосветительное оборудование
и фурнитура
|
|
Х
|
|
6
|
Строительный инструмент( ручной и
электрический)
|
|
Х
|
|
7
|
Напольные покрытия
|
Х
|
|
|
8
|
Обои
|
Х
|
|
|
9
|
Столярная фурнитура
|
|
Х
|
|
10
|
Кровельные материалы
|
Х
|
|
Систематизация функций, выполняемых
подразделениями компании:
Таблица 2
Основные функции, выполняемые подразделениями
компании
|
№
|
Подразделение
|
Числ.
|
Кому подчиняется
|
Основные функции
|
|
1
|
Аппарат директора
|
|
Директор
|
1.Анализ информации о ходе работ и
подготовка данных для директора 2.Разработка стратегического и текущего
планов работы компании 3.Разработка, анализ и подготовка заключений по
проектам и бизнес - планам 4.Документирование и контроль выполнения планов,
мероприятий и решений директора 5.Подготовка предложений о реорганизациях и
поддержание структуры компании в актуальном виде 6.Принятие решений по
рекламе и согласование прайс - листов 7.Участие в работах по оптимизации
налоговых и таможенных платежей 8.Юридическая поддержка деятельности
компании, представление интересов компании в судебных и других государственных
органах 9.Ведение внешней деловой переписки 10.Организационные вопросы
деятельности директора 11.Подбор персонала и кадровый учет
|
|
2
|
Отдел продаж
|
|
Начальник отдела продаж
|
1.Поиск клиентов на продаваемые
стройматериалы и заключение договоров 2.Исследование и анализ рынков сбыта
продукции 3.Планирование продаж 4.Заявки на товар в отдел снабжения
5.Разработка и представление директору планов и мероприятий по новым видам
стройматериалов 6.Анализ отчета по продажам
|
|
3
|
Отдел снабжения
|
|
Начальник отдела снабжения
|
1.Составление заявок на поставку
стройматериалов 2.Организация перевозок закупленных товаров и внутренних
перемещений внешними перевозчиками 3.Отслеживание наличия товара на складе
4.Закупка вспомогательных материалов для обеспечения деятельности компании
5.Обработка предложений по рекламе и прайс - листов от поставщиков,
согласование их с директором
|
|
4
|
Складская служба
|
|
Начальник складской службы
|
1.Приемка, хранение и отпуск
товара
|
|
5
|
Бухгалтерия
|
|
Главный бухгалтер
|
1.Введение бухгалтерского учета 2.Учет
движения материальных средств 3.Проведение инвентаризации 4.Составление
отчетности для налоговых органов 5.Инкассация наличного оборота (з/плата,
командировки и т.д.) 6.Финансовый анализ деятельности компании 7.Составление
проекта бюджета и контроль исполнения бюджета 8.Финансовая оценка проектов и
бизнес - планов 9.Расчет по выставленным счетам и платежным поручениям
|
|
6
|
Сотрудники магазина
|
|
Администратор
|
1.Предоставление отчета по
продажам 2.Продажа стройматериалов 3.Контроль за работой продавцов 4.Контроль
за наличием товара в магазине и составление заявок в отдел продаж 5.Работа с
кассовой документацией 6.Общение с покупателями и решение проблем с
обменом/возвратом товара
|
Словарь терминов (терминологическая модель)
|
Бизнес-процесс
|
-
|
последовательность действий
(подпроцессов), направленная на получение заданного результата, ценного для
организации (далее Процесс).
|
|
Владелец процесса
|
-
|
должностное лицо, несущее
ответственность за получение результата процесса и обладающее полномочиями
для распоряжения ресурсами, необходимыми для выполнения процесса.
|
|
Входы бизнес-процесса
|
-
|
ресурсы (материальные,
информационные), необходимые для выполнения и получения результата процесса,
которые потребляются или преобразовываются при выполнении процесса.
|
|
Выходы бизнес-процесса
|
-
|
объекты (материальные или
информационные), являющиеся результатом выполнения бизнес-процесса,
потребляемые другими бизнес-процессами или внешними по отношению к
организации клиентами.
|
|
Исполнитель процесса
|
-
|
подразделение или должность
сотрудника, выполняющего процесс.
|
|
Механизмы бизнес- процесса
|
-
|
ресурсы (технологические,
трудовые), используемые для выполнения процесса, целиком не потребляющиеся
при выполнении одной итерации процесса.
|
|
Организационная структура
управления
|
-
|
совокупность специализированных
функциональных подразделений, взаимосвязанных в процессе обоснования,
выработки, принятия и реализации управленческих решений (далее
Организационная структура).
|
|
Подпроцесс
|
-
|
бизнес-процесс, являющийся
составной частью вышестоящего процесса.
|
|
Процедура
|
-
|
бизнес-процесс нижнего уровня,
содержащий последовательность конечных (не требующих дополнительной
детализации) операций (функций).
|
|
Управление бизнес- процесса
|
-
|
управляющие воздействия,
регламентирующие выполнение процесса.
|
|
Товары
|
-
|
стройматериалы и сопутствующие
товары.
|
|
Контрагент
|
-
|
каждая из сторон в договоре по
отношению друг к другу, берущая на себя определенные обязательства: поставщик
товаров, клиент.
|
Организационная схема компании
В процессе изучения деятельности компании были
выделены следующие бизнес - процессы:
) Управление деятельностью и развитием,
) Продвижение и продажи,
) Материально - техническое обеспечение,
) Закупки товара,
) Хранение товаров,
) Финансирование деятельности и расчеты
В результате анализа основных процедур компании
была разработана корневая модель ("как есть" - AS - IS).
Рисунок 1. Корневая модель деятельности компании
"Строймир"
Все выделенные процессы вносим в таблицу и
называем их владельцев, входы, выходы, механизмы, поставщиков, потребителей.
Таблица 3
Результаты выделения бизнес-процессов
|
Название БП
|
Вход(ы)
|
Поставщики
|
Выход(ы)
|
Потребители
|
Механизмы
|
Владелец
|
|
Управление деятельностью и
развитием
|
Информация о макроокружении,
информация по показателям БП
|
Окружающая среда
|
Решения по управлению
|
все бизнес процессы компании
|
Директор компании
|
Директор компании
|
|
Продвижение и продажи
|
Запросы клиентов Закупки товара
|
Окружающая среда
|
Заказы на стройматериалы, договоры
с контрагентами
|
Материально-техническое
обеспечение
|
Сотрудники ОП
|
Начальник ОП
|
|
Материально-техническое
обеспечение
|
Предложения поставщиков
|
Контрагенты
|
Заказы на товары, договоры с
контрагентами
|
Финансирование деятельности и
расчёты, хранение товаров и заказов
|
Сотрудники ОС
|
Начальник ОС
|
|
Хранение товаров и заказов
|
Товары, выполненные заказы
|
Материально-техническое
обеспечение
|
Компоненты, неисправные компоненты
|
Контрагенты
|
Кладовщик
|
Начальник СС
|
|
Финансирование деятельности и
расчёты
|
Денежный поток от контрагентов
|
Клиенты, договоры с контрагентами
|
Денежный поток к контрагентам
|
Контрагенты,
материально-техническое обеспечение, продвижение и продажи
|
Бухгалтерская ИС, бухгалтерия
|
Главный бухгалтер
|
Составляем классификатор основных и
поддерживающих бизнес-процессов.
Таблица 4
Классификатор бизнес-процессов
|
Бизнес - процесс
|
№1
|
№2
|
№3
|
№4
|
№5
|
№6
|
|
Основные БП
|
МТО
|
|
|
Х
|
|
|
X
|
|
Хранение товаров
|
|
|
|
Х
|
|
|
|
Продажи
|
Х
|
Х
|
|
|
|
|
|
Закупки товара
|
X
|
|
X
|
X
|
X
|
X
|
|
Поддерживающие БП
|
Финансирование деятельности и
расчёты
|
Х
|
|
|
|
Х
|
X
|
Формируем матрицу ответственности
Таблица 5
Матрица ответственности
|
Название БП
|
Директор компании
|
Отдел продаж
|
Отдел снабжения
|
Складская служба
|
Сотрудники магазина
|
Бухгалтерия
|
|
Управление деятельностью и
развитием
|
Х
|
|
|
|
|
|
|
Продвижение и продажи
|
|
Х
|
|
|
Х
|
|
|
Материально-техническое
обеспечение
|
|
|
Х
|
|
|
|
|
Хранение товаров
|
|
|
|
Х
|
|
|
|
Финансирование деятельности и
расчёты
|
Х
|
|
|
|
|
Х
|
|
Закупки товара
|
|
|
X
|
X
|
|
X
|
Для описания основных функций менеджмента
(процессов управления), реализуемых в компании, строим классификаторы:
Компоненты менеджмента
· управление МТО,
· управление продажами,
· управление экономикой,
· управление финансами,
· маркетинг,
· управление закупками товаров,
· управление персоналом;
Этапы управленческого цикла:
· сбор и анализ информации о состоянии
окружающей среды (спросе клиентов, предложениях поставщиков, изменениях в
законодательстве и т.п.);
· принятие решений по управлению;
· реализация решений,
· учёт и контроль результатов
деятельности и исполнения решений;
· анализ информации о состоянии
окружающей и внутренней среды;
· принятие корректирующих
управленческих решений.
На основании составленных классификаторов
строится матрица - генератор основных функций менеджмента (табл. 6).
Таблица 6
Основные функции менеджмента
|
МТО
|
Продажи
|
Экономика
|
Финансы
|
Персонал
|
|
Сбор и анализ информации
|
Информация о потенциальных
поставщиках
|
Информация о спросе, действиях
конкурентов
|
Информация о ценах на рынках
спроса и предложения
|
Условия кредитования
|
Рынок труда
|
|
Принятие решений
|
План поставок
|
План продаж, маркетинговая
стратегия
|
Бюджетный план
|
Определение размера привлекаемых
средств
|
Мероприятия по привлечению
персонала
|
|
Учёт и контроль
|
Качество поставок
|
Выполнение плана продаж
|
Исполнение бюджетного плана
|
Расчёт расходов и доходов
|
Эффективность работы персонала
|
|
Анализ
|
Анализ поставщиков
|
Анализ состава заявок клиентов
|
Бухгалтерская отчётность
|
Управленческая отчётность
|
Анализ производительности труда
персонала
|
|
Регулирование
|
Корректировка списка поставщиков
|
Маркетинговые решения и
мероприятия.
|
Корректировка краткосрочных планов
|
Корректировка планов закупки и
продаж
|
Решение о высвобждении или приёме
сотрудника
|
Строится матрица распределения ответственности
за бизнес-процессы первого уровня (табл. 7), в которой типы ролей в
бизнес-процессе обозначены:
О - ответственный за процесс (владелец
процесса),
У - участник процесса,
И - исполнитель процесса,
К - контролирует в процессе,
Р - принимает решение в процессе,
Д - предоставляет информацию о процессе,
С - согласовывает,
Таблица 7
Распределение ответственности за бизнес-процессы
|
Организационная структура
|
|
Название БП
|
Директор компании
|
Начальник отдела продаж
|
Начальник отдела снабжения
|
Начальник складской службы
|
Администратор
|
Главный бухгалтер
|
|
Управление деятельностью и
развитием
|
К
|
ОИ
|
У
|
У
|
У
|
УД
|
|
Продвижение и продажи
|
С
|
ОИД
|
|
|
УД
|
К
|
|
Материально-техническое
обеспечение
|
С
|
Д
|
ОИ
|
Д
|
Д
|
К
|
|
Хранение товаров и материалов
|
С
|
|
УД
|
ОИ
|
|
К
|
|
Финансирование деятельности и
расчёты
|
КС
|
Д
|
Д
|
Д
|
ОИ
|
|
Закупки товаров
|
К
|
|
УД
|
Д
|
|
К
|
· Субъект моделирования - деятельность
компании
· Цель моделирования - моделирование
текущих бизнес-процессов компании (для их реорганизации с целью увеличения
эффективности производства, привлечения новых клиентов и увеличение объёма
продаж).
· Точка зрения - директор.
· Входы - заявки (звонки) клиентов,
комплектующие, денежный поток от контрагентов (контрагент - одна из сторон
договора в гражданско-правовых отношениях).
· Выходы - проданные товары, денежный
поток к контрагентам, договоры с контрагентами.
· Управления - нормативно - правовые
акты, правила и процедуры.
· Механизмы - персонал.
Лабораторная работа №2
Цель работы: закрепление знаний по методологии
структурного анализа SADT и стандарту моделирования бизнес-процессов IDEFO на
примере, приведенном в лабораторной работе №1.
Таблица 8
Взаимодействие по входу
|
№
|
Вход
|
Объекты
|
Процесс/Объект внешней среды
|
Исполнитель
|
|
1.
|
Договора по сделкам продаж
|
Договора на продажу товаров оптом
|
{Граница} Покупатели
|
Покупатели
|
|
2.
|
Товар от поставщиков
|
Товары
|
{Граница} Поставщики товаров
|
Поставщики товаров
|
|
3.
|
Счет - фактура
|
Выставленная счет - фактура на
оплату товаров от поставщика
|
{Граница} Поставщики товаров
|
Поставщики товаров
|
|
4.
|
Прайс - листы от поставщиков
|
Предложения поставщиков
|
{Граница} Поставщики товаров
|
Поставщики товаров
|
|
5.
|
Предложения по рекламе
|
Предложения по рекламе
|
{Граница} Рекламные агентства
|
Рекламные агентства
|
|
6.
|
Наличные деньги
|
Деньги за проданные товары
|
{Граница}Покупатели
|
Покупатели
|
|
7.
|
Накладные
|
Накладные на поставку товара
|
{Граница}Поставщики
|
Поставщики
|
Таблица 9
Взаимодействие по выходу
|
№
|
Выход
|
Объекты
|
Потребитель
|
|
|
|
Процесс/Объект внешней среды
|
Исполнитель
|
|
1.
|
Расчетный лист
|
Оплата з/платы
|
{Граница} Персонал компании
|
Компания
|
|
2.
|
Заявка на поставку товара
|
Заявка на товар
|
{Граница} Поставщики
|
Компания
|
|
3.
|
Кассовый чек
|
Кассовый чек за проданный товар
|
{Граница} Покупатели
|
Компания
|
|
4.
|
Акт приема - передачи
|
Акт о передаче товара от
поставщика
|
{Граница} Поставщики
|
Компания
|
|
5.
|
Оплата счет - фактуры
|
Оплата выставленного поставщиком
счета за товар
|
{Граница} Поставщики
|
Компания
|
|
6.
|
Оплата платежного поручения по
рекламе
|
Оплата счета за услуги рекламного
агентства
|
{Граница} Рекламное агентство
|
Компания
|
Таблица 10
Управление процесса
|
№
|
Вход
|
Объекты
|
Потребитель
|
|
|
|
Процесс/Объект внешней среды
|
Исполнитель
|
|
1.
|
Нормативно - правовые акты
|
Законодательство РФ, устав
компании и т.д.
|
{Граница}
|
Компания
|
|
2.
|
Директор
|
Приказы, акты
|
{Граница}
|
Компания
|
Таблица 10
Механизмы процесса
|
№
|
Вход
|
Объекты
|
Процесс/Объект внешней среды
|
Исполнитель
|
|
1.
|
Кладовщики
|
Работники складской службы
|
{Граница} Рынок труда
|
Компания
|
|
2.
|
Менеджеры
|
Работники отдела продаж и отдела
снабжения
|
{Граница} Рынок труда
|
Компания
|
|
3.
|
Продавцы
|
Работники магазина
|
{Граница} Рынок труда
|
Компания
|
|
4.
|
Бухгалтерия
|
Работники бухгалтерии
|
{Граница} Рынок труда
|
Компания
|
|
5.
|
Закупки товаров
|
Работники отдела продаж и отдела
снабжения
|
{Граница} Рынок труда
|
Компания
|
управление продажа моделирование
бизнес
Все перечисленные взаимоотношения с внешней
средой отражаются на контекстной диаграмм дугами (стрелками).
Таблица 11
Наименование и описание дуг контекстной
диаграммы
|
Название стрелки (Arrow Name)
|
Определение стрелки (Arrow
Definition)
|
Тип стрелки (Arrow Type)
|
|
Договора по сделкам продаж
|
Договора на продажу товара оптом,
заключенные с покупателями
|
Input
|
|
Товар от поставщика
|
Стройматериалы и сопутствующие
товары
|
Input
|
|
Прайс - листы от поставщиков
|
Предложения поставщиков на
поставку товаров, проекты договоров на поставку
|
Input
|
|
Счет - фактура
|
Счет, выставленный поставщиком, на
оплату поставляемого товара
|
Input
|
|
Наличные деньги
|
Денежные средства по оплаченным
счетам от контрагентов (клиентов) за выполнение заказа на поставку
стройматериалов и проданные товары
|
Input
|
|
Предложение по рекламе
|
Поступающие предложения от
рекламных агентств по размещению рекламы компании
|
Input
|
|
Накладные
|
Документ , выставленный
поставщиком, для оформления передачи товара.
|
Input
|
|
Нормативно - правовые акты
|
Законодательство РФ в области
предпринимательской деятельности, правила продаж, правила хранения
|
Control
|
|
Директор
|
Приказы, распоряжения, акты
|
Control
|
|
Расчетный лист
|
Расчетный лист о начислении
заработной платы работникам компании
|
Output
|
|
Заявка на поставку товара
|
Заявка поставщику на поставку
стройматериалов и сопутствующих товаров
|
Output
|
|
Кассовый чек
|
Кассовый чек, выдаваемый
магазином, покупателю за приобретенный товар
|
Output
|
|
Акт приема - передачи
|
Акт о передаче товара с указаниями
условий передачи
|
Output
|
|
Оплата счет - фактуры
|
Оплата счета, выставленного
поставщиком, за полученный товар
|
Output
|
|
Оплата платежного поручения по
рекламе
|
Оплата платежного поручения за
услуги рекламного агентства
|
Output
|
|
Кладовщики
|
Работники складской службы
|
Mechanism
|
|
Менеджеры
|
Работники отдела снабжения и
отдела продаж
|
Mechanism
|
|
Продавцы
|
Работники магазина
|
Mechanism
|
|
Бухгалтерия
|
Работники бухгалтерии
|
Mechanism
|
Рисунок 3. Отчет по модели
Рисунок 4. Контекстная диаграмма
Лабораторная работа №3
Разработка контекстной диаграммы компании.
Цель работы: разработка контекстной диаграммы
компании
Задание: в соответствии с заданным вариантом на
основании таблицы с результатами выделения процессов верхнего уровня компании,
полученной в лабораторной работе №1, создайте контекстную диаграмму
деятельности компании.
Содержание отчёта
. Таблица с результатами выделения
процессов верхнего уровня компании.
. Таблица взаимодействия компании с
внешней средой по входу, выходу, управлению и механизмам.
. Таблица наименований и описаний дуг
контекстной диаграммы
. Контекстная диаграмма.
. Таблица свойств стрелок (словарь
стрелок) контекстного блока.
. Изображение окна с отчётом по модели.
Лабораторная работа №4
Цель работы: изучение последовательности
построения диаграммы декомпозиции функционального блока, изображения и описания
интерфейсных дуг, отображающих внутренние потоки взаимодействия между
функциональными блоками, а также между функциональными блоками и внешним
окружением моделируемой системы в стандарте IDEFO.
Таблица 12
Определение и описание функциональных блоков
|
Название блока (ACTIVITY NAME)
|
Определение функции (ACTIVITY
DEFINITION)
|
|
Магазин
|
Специально оборудованное
помещение, предназначенное для розничной продажи товаров покупателям и
обеспеченное торговыми, подсобными, административно - бытовыми помещениями, а
также помещениями для приемки и хранения товаров
|
|
Закупка товара
|
Договора с поставщиками, прием товара.
|
|
Хранение, складирование
|
Помещение, предназначенное для
хранения, приемки и размещения товаров.
|
|
Коммерческий отдел
|
Занимается активным поиском
потенциальных клиентов и покупателей, принимает активное участие в закупках,
тендерах и аукционах. Отдел ведет работу с финансовыми компаниями, подбирает
наиболее оптимальные для клиента схемы оплаты.
|
|
Бухгалтерия
|
Перечисление средств контрагентам
и получение средств от контрагентов, ведение бухгалтерских документов,
начисление и выплата заработной платы, учет и отчетность.
|
Таблица 13
Внутренние стрелки диаграммы декомпозиции
|
Имя дуги
|
Описание стрелки (дуги)
|
Источник стрелки
|
Приёмник стрелки
|
|
Товар от поставщиков
|
Табл. 11
|
{ Border }
|
Магазин, хранение и складирование
|
|
Накладная
|
Табл. 11
|
{ Border }
|
Хранение и складирование
|
|
Накладная
|
Принятая и подписанная со склада
накладная
|
Хранение и складирование
|
Бухгалтерия
|
|
Прайс-листы от поставщиков
|
Табл. 11
|
{ Border }
|
Коммерческий отдел
|
|
Согласование прайс-листа
|
Согласованный прайс-лист
|
Коммерческий отдел
|
Бухгалтерия
|
|
Договора по сделкам продаж
|
Табл. 11
|
{ Border }
|
Коммерческий отдел
|
|
Предложение по рекламе
|
Табл. 11
|
{ Border }
|
Коммерческий отдел
|
|
Платежное поручение по рекламе
|
Выставленный счет для оплаты услуг
рекламного агентства
|
Коммерческий отдел
|
Бухгалтерия
|
|
Оплата платежного поручения
|
Табл. 11
|
Бухгалтерия
|
{ Border }
|
|
Накладная на внутреннее
перемещение брака
|
Бракованный товар, дефектная
ведомость
|
Магазин
|
Хранение, складирование
|
|
Наличные деньги
|
Табл. 11
|
{ Border }
|
Бухгалтерия
|
|
Счет - фактура
|
Табл. 11
|
{ Border }
|
Бухгалтерия
|
|
Нормативно - правовые акты
|
Табл. 11
|
{ Border }
|
Все процессы
|
|
Директор
|
Табл. 11
|
{ Border }
|
Все процессы
|
|
Продавцы
|
Табл. 11
|
{ Border }
|
Магазин
|
|
Кладовщики
|
Табл. 11
|
{ Border }
|
Хранение, складирование
|
|
Менеджеры
|
Табл. 11
|
{ Border }
|
Коммерческий отдел
|
|
Бухгалтерия
|
Табл. 11
|
{ Border }
|
Бухгалтерия
|
|
Акт инвентаризации
|
Акт, проведенный после учета
товаров
|
Магазин, хранение и складирование,
коммерческий отдел
|
Бухгалтерия
|
|
Накладная на внутреннее
перемещение
|
Накладная на перемещение остатков
со склада в магазин
|
Хранение, складирование
|
Магазин
|
|
Отчет по продажам
|
Отчет, составляемый в конце
рабочего дня директором магазина, который содержит информацию о выручке и
проданном товаре
|
Магазин
|
Коммерческий отдел
|
|
Инвентаризация
|
Контроль наличия товара на складе
|
Коммерческий отдел
|
Хранение, складирование
|
|
Кассовый чек
|
Табл. 11
|
Магазин
|
{ Border }
|
|
Заявка на поставку товара
|
Табл. 11
|
Коммерческий отдел
|
{ Border }
|
|
Оплата счет - фактуры
|
Табл. 11
|
Бухгалтерия
|
{ Border }
|
|
Акт - приема передачи
|
Табл. 11
|
{ Border }
|
|
Расчетный лист
|
Табл.11
|
Бухгалтерия
|
{ Border }
|
|
Табель учета рабочего времени
|
Документ, который содержит
информацию о фактически отработанном времени и количестве неявок за месяц по
каждому сотруднику организации.
|
Магазин, хранение и складирование,
коммерческий отдел, бухгалтерия
|
Бухгалтерия
|
Рисунок 5. Окно
просмотра
отчета
Consistency Report Preview
Рисунок 6. Отчет Consistency Report Preview в
текстовом формате
Рисунок 7. Декомпозиция контекстной диаграммы
Таблицы 14
Определение и описание функциональных блоков
|
Название блока (ACTIVITY NAME)
|
Определение функции (ACTIVITY
DEFINITION)
|
|
Отдел снабжения
|
Подразделение, деятельность
которого направлена на обеспечение необходимыми ресурсами производства.
|
|
Отдел продаж
|
Поиск клиентов и заключение
договоров, исследование и анализ рынков сбыта продукции, проведение рекламных
кампаний и выставок, разработка и представление директору планов и
мероприятий по новым видам товаров
|
Таблица 15
Внутренние стрелки диаграммы
|
Имя дуги
|
Описание стрелки (дуги)
|
Источник стрелки
|
Приёмник стрелки
|
|
Прайс - листы от поставщиков
|
Табл. 11
|
{ Border }
|
Отдел снабжения
|
|
Предложения по рекламе
|
Табл. 11
|
{ Border }
|
Отдел снабжения
|
|
Нормативно - правовые акты
|
Табл. 11
|
{ Border }
|
Все отделы
|
|
Директор
|
Табл. 11
|
{ Border }
|
Все отделы
|
|
Согласование прайс - листа
|
Согласованный прайс - лист
|
Отдел снабжения
|
Бухгалтерия
|
|
Договора по сделкам продаж
|
Табл. 11
|
{ Border }
|
Коммерческий отдел
|
|
Предложение по рекламе
|
Табл. 11
|
{ Border }
|
Отдел продаж
|
|
Платежное поручение по рекламе
|
Выставленный счет для оплаты услуг
рекламного агентства
|
Отдел снабжения
|
Бухгалтерия
|
|
Заявка на поставку товара
|
Табл. 11
|
Отдел снабжения
|
{ Border }
|
|
Инвентаризация
|
Табл. 13
|
Отдел снабжения
|
Хранение, складирование
|
|
Табель учета рабочего времени
|
Табл. 13
|
Отдел снабжения, отдел продаж
|
Бухгалтерия
|
|
Отчет по продажам
|
Табл. 13
|
{ Border }
|
Отдел продаж
|
|
Менеджеры
|
Табл. 12
|
{ Border }
|
Отдел продаж, отдел снабжения
|
|
Заявка на поставку товара
|
Отдел продаж, проанализировав
отчет по продажам, делает заявку в отдел снабжения на недостающие или новые
товары
|
Отдел продаж
|
Отдел снабжения
|
|
Акт инвентаризации
|
Табл. 13
|
Отел продаж
|
Бухгалтерия
|
Рисунок 8. Окно
просмотра
отчета
Consistency Report Preview
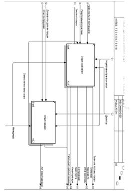
Рисунок 9. Контекстная диаграмма коммерческого
отдела
Список источников
1. 7
нот менеджмента. Настольная книга руководителя. / под ред. В.В. Кондратьева -
7-е, перераб. И доп. - М.: Эксмо, 2008, - 976 стр.
. С.В.
Маклаков. Моделирование бизнес-процессов с AllFusion Process Modeler (BPwin
4.1). - М.: ДИАЛОГ-МИФИ, 2003, 2004 - 240 с.
. Г.И.
Калянов. Моделирование, анализ, реорганизация и автоматизация бизнес-процессов:
учеб. пособие. - М.: Финансы и статистика, 2007. - 239 с.
. В.Г.
Елиферов. Бизнес-процессы. Регламентация и управление: учеб. пособие. - М.:
ИНФРА-М, 2008. - 318 с.
5. <http://e-educ.ru/bd14.html>