|
Тип
генератора
|
N, об/мин
|
Sном, МВА
|
Uном, кВ
|
Pном, МВт
|
Cos ном, о.е. Iном, кАX”d,
о.е.E”,
о.е.ВозбуждениеОхлаждениеСхема
соединенияПримечание
|
|
|
|
|
|
|
|
|
|
|
|
|
|
|
|
|
|
Ст.
|
Р-р.
|
|
|
|
1
|
2
|
3
|
4
|
5
|
6
|
7
|
8
|
9
|
10
|
11
|
12
|
13
|
14
|
|
ТВВ-320ЕУ3
|
3000
|
375
|
20
|
320
|
0,85
|
10,9
|
0,173
|
1,13
|
ТН
|
НВ
|
НВР
|
YY
|
G1;G2;G3;G4
|
|
ТВВ500-2ЕУ3
|
3000
|
588
|
20
|
500
|
0,85
|
17
|
0,242
|
1,13
|
ТН
|
НВ
|
НВР
|
YY
|
G5;G6
|
В типе турбогенератора имеются следующие
обозначения:
Т - турбогенератор
Первая цифра - активная номинальная мощность
генератора
Вторая цифра - число полюсов
ВВ - непосредственное водородно-водяное
охлаждение
Е - принадлежность к единой унифицированной
серии
У - климатическое исполнение (для работы в
районах с умеренным климатом)
З - для работы в закрытых помещениях с
естественной вентиляцией
ТН - тиристорная система независимого
возбуждения с возбудителем переменного тока
Реактивная мощность генераторов
QG1=QG2=
=
=195,5 МВар
QG5=
=
=309,4 МВар
.1 Определение мощности потребителей
Для определения нагрузки учитываются
данные задания. С учетом этих данных КЭС-1280 работает на пылеугольном топливе
и имеет процент расхода на собственные нужды Kрасх.=10%.
Значение коэффициента мощности двигателей собственных нужд принимаем: cos
=0,9, тогда tg
=0,484.
Выбор трансформаторов производится
на основании данных задания и расчетов мощностей. При выборе учитываются уровни
напряжения установок и проходящие через оборудование мощности.
трансформатор ток трехфазный изолятор
1.1.1 Нагрузка потребителей собственных нужд
Активная мощность:
Pс.н.G1G2G3G4=Pс.н.G1*
=320*
=32 МВт
Реактивная мощность:
Qс.н.G1G2G3G4= Pс.н.G1*tg
=32*0,484=15,49
МВар
Полная мощность:
Sс.н.G1G2G3G4=
=
=34,55 МВА
.1.2 Мощность потребителей,
питающихся от РУВН 220 кВ
Активная мощность:
P220=P220*n220*Kодн.=75*2*0,97=145,5
МВт
Где P220 -
мощность одной воздушной линии (по заданию)
n220 -
количество воздушных линий (по заданию)
Кодн. - коэффициент одновременности
(по заданию)
Реактивная мощность:
Q220= P220* tg
=145,5*0,54=78,57
МВар
Где tg
=0,54, т.к. cos
=0,88 (по
заданию)
Полная мощность:
S220=
=
=165,36 МВА
.1.3 Мощность потребителей
подстанции ПС1
Активная мощность:
PПС1=48 МВт
(по заданию)
Реактивная мощность:
QПС1= PПС1* tg
=48*0,484=23,23
МВар
Где tg
=0,484, т.к.
cos
=0,9 (по
заданию)
Полная мощность:
SПС1=
=
=53,33 МВА
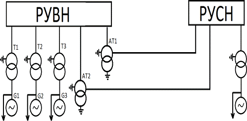
.2 Выбор структурной схемы станции
КЭС-1280
Выбрана схема с четырьмя
энергоблоками. Три энергоблока по 320 МВт работают на сборные шины РУВН1 500
кВ, а один 320 МВт на шины РУВН2 220 кВ. Установка генераторов по такой схеме
сделает надежным энергоснабжение всех потребителей, питающихся от шин
распределительных устройств станции.
Распределительные устройства связаны
между собой двумя автотрансформаторами связи. Этот вариант сделает надежным
электроснабжение всех потребителей, питающихся от станции.
Выбранная структурная схема и
результаты расчета нагрузок показаны на рисунке 2.
2. Составление расчетной схемы. Расчет
сопротивлений и тока трехфазного короткого замыкания
.1 Расчетная схема
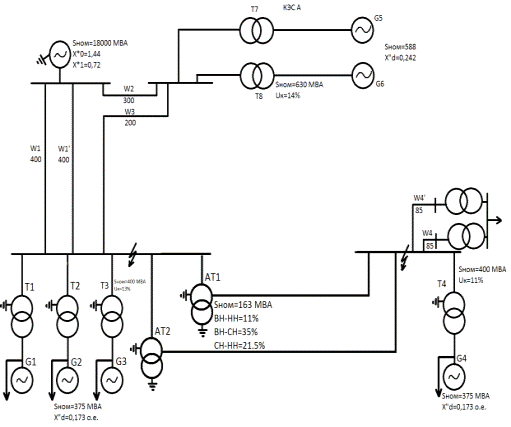
.2 Схема замещения и определение сопротивлений
Расчет сопротивлений производится в именованных
единицах (Омах), при базовом напряжении UБ=515
кВ с краткой индексацией элемента схемы и его замещающего сопротивления. При
расчетах используются выражения из литературы [2].
Расчет сопротивлений
Т1, Т2, Т3, Т4: Х1=Х3=Х5=Х13=
=
=86,2 Ом
T8, T7: X20=X21=58,94 Ом
G1, G2, G3, G4: X2=X4=X6=X14=
=0,173*
=122,36 Ом
G5, G6:
X22=X19=109,16 Ом:
X7=
=
=194,6 Ом
=0,5*(
+
-
)=0,5*(11+35-21,5)=12,25%
X8=
=
=0 Ом
=0,5*(
+
-
)=0,5*(11+21,5-35)=-1,25%
X9=
=
=361,31 Ом
=0,5*(
+
-
)=0,5*(35+21,5-11)=22,75%
АТ2: X7=X10=194,6 Ом
X12=X8=0 Ом
X11=X9=361,31 Ом
С: X27=X
*
=0,72*
=10,61 Ом
W1(W1’): X26=X25=
=0,3*400*
=120 Ом
W2: X23=
=0,3*300*
=90 Ом
W3: X24=
=0,3*200*
=60 Ом
W4 (W4’): X18=X17=
=0,3*85*
=127,85 Ом
T5 (T6): X16=X15=
=
=152,09 Ом
Схема замещения представлена на
рисунке 5
.3 Преобразование схемы относительно
точки К1 для расчета тока трехфазного короткого замыкания
Преобразование схемы производится на
основании законов электротехники о последовательном, параллельном и смешанном
соединении резисторов, с учетом нахождения точки короткого замыкания по
отношению к источнику питания.
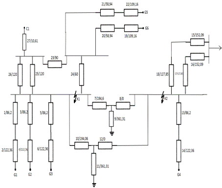
В данном случае можно не учитывать сопротивления:
X16, X17, X18, X11, X9, X15, т.к. ток
короткого замыкания через них не проходит.
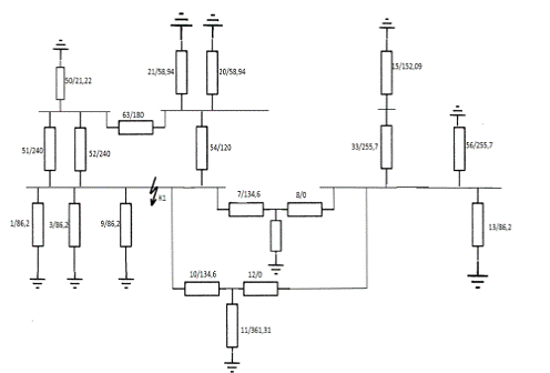
Исходная схема замещения
представлена на рисунке 6.
Рисунок 6.
Преобразование схемы:
X28=
=
=84,05 Ом
Х29=X13+X14*
=82,6+122,36+
=305,86 Ом
X30=
=
=60 Ом
X34=
=104,28 Ом
X35=
=69,52 Ом
Преобразованная схема показана на
рисунке 7.
Рисунок 7.
Дальнейшее преобразование схемы:
X36=
=17,1 Ом
X37=
=25,7 Ом
X38=
=25,7 Ом
Преобразованная схема показана на
рисунке 8.
Рисунок 8
Дальнейшее преобразование схемы:
X40=
Ом
X39=
=27,28 Ом
X41=X39+X40=27,28+13,72=41
Ом
Преобразованная схема показана на
рисунке 10.
Рисунок 10
Определение тока трехфазного короткого замыкания
в точке К1.
Расчет тока трехфазного короткого замыкания в
точке К1 производится в форме таблицы 3 по двум ветвям с сопротивлениями X41
и X29.
Таблица 3
|
№
п/п
|
Расчетные
формулы
|
Ед.
изм.
|
Расчеты
|
Прим.
|
|
|
|
G4
|
КЭС
А, С, G1,
G2, G3
|
|
|
1
|
Xрез
|
Ом
|
305,86
|
41
|
-
|
|
2
|
о.е.1,131,0-
|
|
|
|
|
|
3
|
кА 7,39-
|
|
|
|
|
|
4
|
кА1,12* 7,39-
|
|
|
|
|
|
5
|
Ку
|
о.е.
|
1,971
|
1,9
|
[3]
|
|
6
|
Та
|
м
|
0,34
|
0,07
|
[3]
|
|
7
|
Iу= кА 19,66-
|
|
|
|
|
8
=
|
= кА --
|
|
|
|
|
|
|
9
|
с0,01+0,05=0,060,06ВГУ-500Б
|
|
|
|
|
|
10
|
А=f( о.е.0,931-
|
|
|
|
|
|
11
|
Int=А* кА1,047,39-
|
|
|
|
|
12 Iat=
кА
=
|
=1,334,44-
|
|
|
|
|
|
|
13
|
tоткл=tрз+tов
|
с
|
0,1+0,1=0,2
|
|
[2]P 3.62
|
14 Bк= =
кА*с1,122*(0,2+0,34)=
Преобразование схемы относительно точки К2 для
расчета трехфазного короткого замыкания
При преобразовании схемы использованы данные,
полученные при преобразовании схемы в точке К1.
Расчетная схема имеет вид, показанный на рисунке
11
Рисунок 11
Преобразование схемы:
X43=
=
=97,3 Ом
X44=X13+X14=86,2+122,36=208,56
Ом
Преобразованная схема показана на
рисунке 12
Рисунок 12
Дальнейшее преобразование схемы:
X45=X39+X40+X43=27,28+13,72+97,3
Преобразованная схема показана на рисунке 13
Рисунок 13
.4 Выбор трансформаторов
Выбор трансформаторов производится с учетом
данных схемы задания и результатов расчета перетоков мощности. При выборе
конструкции оборудования учитывается место установки в схеме.
При выборе трансформаторов учитывается какую
роль в схеме выполняет конкретный трансформатор, т.е. это может быть блочный
трансформатор или трансформатор связи.
Выбор мощности трансформаторов производится по
общему условию:
STном
STрасч
Где STном -
номинальная мощность трансформатора по данным каталога
STрасч -
мощность трансформатора по расчету
.4.1 Выбор трансформаторов Т1,Т2,Т3
Данные трансформаторы являются
блочными, а поэтому наличие устройства регулирования РПН у них необязательно.
Условия выбора трансформатора по
напряжению и мощности:
UВН=500 кВ; UНН=20 кВ
Sрасч.=SТ1=339,6 МВА
С учетом вышеприведенных данных,
выбран по литературе [1] трансформатор типа ТДЦ 40000/500, данные которого
приведены в таблице 2.
.4.2 Выбор трансформатора Т4
Данный трансформатор является
блочным, а поэтому наличия устройства регулирования напряжения РПН у него
необязательно.
Условия выбора трансформатора по
напряжению и мощности:
UВН=220 кВ; UНН=20 кВ
Sрасч.=SТ4=339,6 МВА
С учетом вышеприведенных данных,
выбран по литературе [1] трансформатор типа ТДЦ 40000/220-73У1, данные которого
приведены в таблице 2.
2.4.3 Выбор автотрансформатора АТ1
Данный трансформатор является
автотрансформатором связи, т.к. он расположен между двумя распределительными
устройствами и должен иметь устройство регулирования напряжения - РПН
Sрасч.=SАТ1=155,7
МВА
С учетом вышеприведенных данных, выбран по
литературе [1] трансформатор типа АОДЦТН 167000/500/220, данные которого
приведены в таблице 2.
.4.4 Выбор трансформаторов на подстанции ПС1
Трансформаторы, установленные на подстанции
являются трансформаторами связи, а следовательно должны иметь устройство
регулирования напряжения РПН.
Мощности трансформаторов и уровни напряжений
указаны в задании. Для установки на подстанции выбраны трансформаторы с
параметрами, приведенными в таблице 2.
.4.5 Выбор трансформаторов собственных нужд ТСН
Условия выбора по напряжению и мощности
UВН=20 кВ; UНН=6,3
кВ
Sрасч.=SТ1=35,5
МВА
С учетом вышеприведенных данных, выбран по
литературе [1] трансформатор типа ТРНДНС 40000/20, данные которого приведены в
таблице 2.
Таблица 2
|
Тип
|
Sном, МВА
|
Uном, кВ
|
Потери,
кВт
|
Uк, %
|
IХ, %
|
Примечание
|
|
|
ВН
|
СН
|
НН
|
Pх PкВНВССН
|
|
|
|
|
|
|
|
|
|
|
|
|
ВН
|
ВС
|
СН
|
|
|
|
|
|
|
1
|
2
|
3
|
4
|
5
|
6
|
7
|
8
|
9
|
10
|
11
|
12
|
13
|
14
|
|
ТДЦ-
40000/500
|
4040
|
525
|
-
|
20
|
315
36
|
790
|
-
|
-
|
13
|
-
|
-
|
0,45
|
Т1,
Т2, Т3
|
|
ТДЦ
- 40000/220
|
40
40
|
242
|
-
|
20
|
33036
|
880
|
-
|
-
|
11
|
-
|
-
|
0,4
|
Т4
|
|
АОДЦТН-167000/500/220
|
16740
|
500
|
230
|
10,5
|
9036
|
-
|
315
|
-
|
35
|
11
|
21,5
|
0,25
|
АТ1,
АТ2
|
|
ТРДН
- 40000/220
|
40
|
230
|
-
|
11-11
|
50
|
170
|
-
|
-
|
11,5
|
-
|
-
|
0,6
|
T6, T5
|
|
ТРДНС
- 40000/20
|
40
|
20
|
-
|
170
|
36
|
-
|
-
|
12,7
|
-
|
-
|
0,5
|
ТСН
|
|
|
|
|
|
|
|
|
|
|
|
|
|
|
|
|
|
|
В типе трансформаторов имеют место обозначения:
А - автотрансформатор (без обозначения -
трансформатор)
О - однофазный
Д (ДЦ) - система охлаждения - принудительная
циркуляция воздуха и масла с ненаправленным потоком масла
Т - трехобмоточный
Н - наличие устройства РПН
Р - наличие расщепленной обмотки низшего
напряжения
Определение тока трехфазного короткого замыкания
в точке К2
Расчет тока трехфазного короткого замыкания в
точке К2 производится в форме таблицы 4 по двум ветвям с сопротивлениями X45
и X44
Таблица 4
|
№
п/п
|
Расчетные
формулы
|
Ед.
изм.
|
Расчеты
|
Прим.
|
|
|
|
КЭС
А, С, G1,
G2, G3
|
G4
|
|
|
1
|
Xрез
|
Ом
|
138,3
|
208,56
|
-
|
|
2
|
о.е.1,01,13-
|
|
|
|
|
|
3
|
кА 1,63-
|
|
|
|
|
|
4
|
кА2,48* 3,65-
|
|
|
|
|
|
5
|
Ку
|
о.е.
|
1,9
|
1,971
|
[3]
|
|
6
|
Та
|
м
|
0,07
|
0,34
|
[3]
|
|
7
|
Iу= кА 10,14-
|
|
|
|
|
8
=
|
= кА-0,43-
|
|
|
|
|
|
|
9
|
с0,01+0,04=0,050,05ВЭК-220У1
|
|
|
|
|
|
10
|
А=f( о.е.10,71-
|
|
|
|
|
|
11
|
Int=А* кА5,552,59-
|
|
|
|
|
12 Iat=
кА
=
|
=3,844,45-
|
|
|
|
|
|
|
13
|
tоткл=tрз+tов
|
с
|
0,1+0,1=0,2
|
|
[2]P 3.62
|
14 Bк==
кА*с5,552*(0,2+0,07)=
3. Расчет тока однофазного короткого замыкания
Расчет тока однофазного короткого замыкания
производится в точке К1. Для определения тока однофазного короткого замыкания
составляются схемы прямой, обратной и нулевой последовательностей чередования
фаз.
.1 Схема замещения прямой последовательности
Для составления схемы замещения прямой
последовательности принимается схема, показанная на рисунке 14, которая в
дальнейшем преобразуется до одного сопротивления.
Рисунок 14
Xрез1=
=36,15 Ом
Схема замещения прямой
последовательности приведена на рисунке 15
Рисунок 15
.2 Схема замещения обратной последовательности
Схема замещения обратной последовательности
аналогична схеме замещения прямой последовательности, т.к. по пути прохождения
токов прямой и обратной последовательностей, практически совпадают,
следовательно, можно записать:
Xрез2=Xрез1=35,15
Ом
Схема замещения обратной последовательности
приведена на рисунке 16
Рисунок 16
3.3 Схема замещения нулевой последовательности и
определение сопротивлений
Схема замещения нулевой последовательности
составляется, двигаясь от точки короткого замыкания в направлении источников
питания с учетом заземления нейтралей элементов.
Расчет сопротивлений нулевой последовательности
производится с учетом сопротивлений, полученных в результате расчет трехфазного
короткого замыкания.
C: X50=X*0*
=1,44*
=21,22 Ом
W1(W1’): X51(X52)=KЛЭП*X26(X25)=2*120=240
Ом
W2: X53=KЛЭП*X23=2*90=180
Ом
W3: X54=KЛЭП*X4=2*60=120
Ом
W4(W4’): X55(X56’)=KЛЭП*X17(18)=2*90=180
Ом
KЛЭП=2, т.к.
линии приняты одноцепными с грозозащитным тросом, литература [3].
Схема замещения нулевой
последовательности приведена на рисунке 17
Рисунок 17
.3.1 Преобразование схемы нулевой
последовательности приведены на рисунках 18-22.
X57=
=29,47 Ом
X60=
Ом
X59=28,7 Ом
X58=
157,16 Ом
Так как автотрансформатор АТ1
аналогичен АТ2, следовательно, их сопротивления равны, преобразуем их к
следующему виду:
X61=X7/2=194,6/2=97,3
Ом
X62=X8/2=0/2=0 Ом
X63=X9/2=361,31/2=180,66
Ом
Результат преобразований показан на рисунке 18
Рисунок 18
Дальнейшее преобразование схемы:
X64=
Ом
X65=
=
=51,43 Ом
X66=
=
=51,43 Ом
X68=
+X61=
+97,3=97,3
Ом
X67=
=
Ом
Рисунок 19
Дальнейшее преобразование схемы:
X60=
+X64=
+34,29=
=72,57 Ом
X70=X68+X67=97,3+55,67=152,97
Ом
Результат преобразований показан на
рисунке 20
Рисунок 20
Дальнейшее преобразование схемы:
X71=
=20,57 Ом
Результат преобразований показан на
рисунке 21
Рисунок 21
Результирующее сопротивление нулевой
последовательности:
Xрез0=
=
=18,13 Ом
Результирующая схема замещения
нулевой последовательности приведена на рисунке 22
Рисунок 22
.4 Определение тока однофазного короткого замыкания
Для определения тока однофазного короткого
замыкания составляется комплексная схема замещения, которая включает в себя
результирующие сопротивления прямой, обратной и нулевой последовательностей
чередования фаз. В дальнейшем комплексная схема преобразуется в эквивалентную
схему, содержащую. Эквивалентное сопротивление, определяющееся по формуле:
Xэкв=Xрез1+
Xрез2+ Xрез3=36,15+36,15+18,13=90,43
Ом
Комплексная и эквивалентная схемы замещения
представлены на рисунке 23.
Рисунок 23
Ток однофазного короткого замыкания определяется
по формуле:
=
=10,05 кА,
Где m(n)=3 - индекс
однофазного короткого замыкания, в соответствии с литературой [2].
4. Расчет токов короткого замыкания с помощью
ЭВМ
Для расчета токов короткого замыкания с помощью
ЭВМ составляется расчетная схема с нумерацией узлов, а также таблица информации
о топологии схемы и параметрах схемы.
Таблица топологии схемы и данных для ввода в ЭВМ
Таблица 5
|
№
п/п
|
Элемент
схемы
|
Признак
|
Узлы
|
Данные
для ввода
|
Примечание
|
|
1
|
2
|
3
|
4
|
5
|
6
|
|
1
|
С
|
1
|
0-13
|
Eср=196,539 кВ; Xc1=5,78 Ом;
Xс0=11,56
Ом;
|
N-заземл.
|
2 G1 2 0-1 P=320
МВт;
cos
=0,85;
|
=1,13;
|
|
|
|
3
|
G2
|
2
|
0-2
|
P=320 МВт;
cos =0,85;
|
|
4 G3 2 0-17 P=320
МВт;
cos
=0,85;
|
=1,13;
|
|
5 G4 2 0-3 P=320
МВт;
cos
=0,85;
|
=1,13;
|
|
6 G5 2 0-15 P=320
МВт;
cos
=0,85;
|
=1,13;
|
|
7 G6 2 0-16 P=320
МВт;
cos
=0,85;
|
=1,13;
|
|
|
|
8
|
T1
|
7
|
1-5
|
Sном=400 МВА;
=11,5% /Y-0
|
|
|
9
|
T2
|
7
|
2-5
|
Sном=400 МВА;
=11,5% /Y-0
|
|
|
10
|
T3
|
7
|
17-5
|
Sном=400 МВА;
=11,5% /Y-0
|
|
|
11
|
T4
|
7
|
3-6
|
Sном=400 МВА;
=11% /Y-0
|
|
|
12
|
T5
|
7
|
9-11
|
Sном=400 МВА;
=11,5%Y/
|
|
|
13
|
T6
|
7
|
10-12
|
Sном=400 МВА;
=11,5%Y/
|
|
|
14
|
T7
|
7
|
14-15
|
Sном=630 МВА;
=11,5%Y-0/
|
|
|
15
|
T8
|
7
|
14-16
|
Sном=630 МВА;
=11,5%Y-0/
|
|
16 AT1 9 7-5
7-6 7-4 Sном=167
МВА;
=35%;
17 AT2 9 8-5
8-6 8-18 Sном=167
МВА;
=35%;
|
=11%;
=21,5%;Y-0/ /Y-0
|
|
|
|
18
|
W1
|
4
|
5-13
|
Uср=515 кВ; l=400 км; Xc1=0,32
Ом/км; Xc0=0,64
Ом/км;
|
N-заземл.
|
|
19
|
W1’
|
4
|
5-13
|
Uср=515 кВ; l=400 км; Xc1=0,32
Ом/км; Xc0=0,64
Ом/км;
|
N-заземл.
|
|
20
|
W2
|
4
|
13-14
|
Uср=515 кВ; l=300 км; Xc1=0,32
Ом/км; Xc0=0,64
Ом/км;
|
N-заземл.
|
|
21
|
W3
|
4
|
5-14
|
Uср=515 кВ; l=200 км; Xc1=0,32
Ом/км; Xc0=0,64
Ом/км;
|
N-заземл.
|
|
22
|
W4
|
4
|
6-9
|
Uср=220 кВ; l=85 км; Xc1=0,32
Ом/км; Xc0=0,64
Ом/км;
|
N-заземл.
|
|
23
|
W4’
|
4
|
6-10
|
Uср=220 кВ; l=85 км; Xc1=0,32
Ом/км; Xc0=0,64
Ом/км;
|
N-заземл.
|
|
24
|
|
2
|
0-0
|
Окончание
ввода
|
|
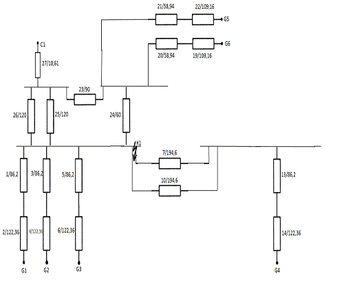
Расчетная схема изображена на рисунке 24
Примечание: все линии принимаются одноцепными
Рисунок 24
Возбуждение генераторов
Принципиальная схема независимого тиристорного
возбуждения генераторов представлена на рисунке 24.
Рисунок 24. Схема независимого тиристорного
возбуждения генераторов
На одном валу с генератором G
располагается синхронный вспомогательный генератор GE,
который имеет на статоре трехфазную обмотку с отпайками. В схеме имеются две
группы тиристоров: рабочая VS1
и форсировочная VS2.
На стороне переменного тока они включены на разное напряжение, на стороне
постоянного- параллельно.
Возбуждение генератора в нормальном режиме
обеспечивает рабочая группа тиристоров VS1,
которые открываются подачей на управляющий электрод соответствующего
потенциала. Форсировочная группа при этом почти закрыта. В режиме форсировки
возбуждения тиристоры VS2,
питающиеся от полного напряжения вспомогательного генератора, открываются
полностью и дают весь ток форсировки. Рабочая группа при этом запирается более
высоким напряжением форсировочной группы.
Рассмотренная система имеет наибольшее
быстродействие по сравнению с другими системами и позволяет получить Кф>2.
Системы независимого тиристорного возбуждения нашли широкое применение.
5. Выбор токоведущих частей, изоляторов и
измерительных трансформаторов
.1 Выбор токоведущих частей, изоляторов и
измерительных трансформаторов в цепи блока G1-T1
на напряжении 500 кВ
.1.1 Выбор токоведущей части в цепи
трансформатора блока G1-T1
на напряжении 500 кВ
В цепи блока на напряжении 500 кВ, согласно
рекомендаций литературы [7], применяется провод марки АС.
Сечение провода выбирается по максимальному
току:
Imax=
=
=457,6 А
По литературе [1] выбирается провод
2*АС 700/86 с допустимым током Iдоп=2*1180 А и диаметром d=36,2 мм.
Выбранный провод при данном
напряжении, согласно литературе [7], проверяется по условию коронирования, т.е.
1,07*Е
0,9*Е0
Значение начальной критической
напряженности для выбранного провода:
E0=30,3*Т*(1+
=30,3*0,9*(1+
=33,3 кВ/см
Где r0=1,81 см -
радиус провода, т.к. d=36,2 мм
Напряженность вокруг провода при
рабочем напряжении Uраб=1,1*Uном=550 кВ
Е=Кр*
=1,1*
=5,08 кВ/см
Где Дср=1,26*Дмф=1,26*1100=1386 см,
при горизонтальном расположении фаз.
Размер Дмф=1100 см по таблице 8.4 и
рисунку 8.1 литературы [3].
Кр=1+2*r0/а=1,1
Rэ=
=
=8,5 см, где
a=40 см
Условие проверки 1,07*Е
0,9*Е0
выполнено, где
,07*Е=1,07*5,08=5,43 кВ/см
,9*Е0=0,9*33,3=30 кВ/см
,43<30
.1.2 Выбор изоляторов
Количество изоляторов в одноцепной
поддерживающей гирлянде воздушной линии на напряжении 500 кВ на ж/б опоре в
условиях чистой атмосферы принимается равным 32. Принимаются изоляторы типа
ПС70-Д.
.1.3 Выбор трансформаторов тока в
цепи блока G1-T1 на
напряжении 500 кВ
Приборы, подключаемые к
трансформатору тока и их нагрузка, приведены в таблице 8
Таблица 8
|
№
|
Приборы
|
Тип
|
Нагрузка
|
Прим.
|
|
|
|
А
|
В
|
С
|
|
|
1
|
Амперметр
|
Э-365
|
-
|
0,5
|
-
|
|
|
|
|
-
|
0,5
|
-
|
|
Схема подключения приборов показана на рисунке
25
Рисунок 25
С учетом данных таблицы 8 и рисунка 25,
окончательный выбор трансформатора тока приведен в таблице 9.
Таблица 9
|
№
п/п
|
Расчетные
данные
|
Трансформатор
тока ТФ3М-500-У1
|
Примечание
|
|
1
|
2
|
3
|
4
|
|
1
|
=515 кВ =500 кВ-
|
|
|
|
2
|
=457,6 кА =500 А-
|
|
|
|
3
|
=19,66 кА =180 кА-
|
|
|
4
=14,75 кА2с
=682*1=
|
=4624 кА2с-
|
|
|
|
|
5
|
r2расч.=2,65 Ом
|
r2ном.=30 Ом
|
-
|
Сопротивление r2расч.,
рассчитывалось следующим образом:
1. rпр.
доп. =z2ном-rприб.-rконт.=30-0,5-0,05=29,45
Ом
Где rконт.=0,05
Ом, т.к. число приборов меньше трех.
rприб.=
=
=0,02 Ом
2. Минимально допустимое сечение проводов
контрольного кабеля
qmin=
=0,0175*
=0,2 мм2
Где
=0,0175
- удельное
сопротивление медного провода
3. Стандартное сечение проводов контрольного
кабеля
Тип контрольного кабеля КРВГ.
4. Действительное сопротивление проводов
rпров.действ.=
=0,0175*300*
=2,1 Ом
5. Расчетная нагрузка на трансформатор тока
r2расч.=rприб.+rпров.действ.+rk=0,5+0,05+2,1=2,65
Ом
С учетом данных таблицы и расчетов можно
записать, что r2расч.=2,65 Ом <
r2ном.=30 Ом, т.е.
трансформатор работает в классе точности.
.2 Выбор коммутационных аппаратов
.2.1 Выбор выключателя и разъединителя в цепи
блока G1-T1
на напряжении 500 кВ
Таблица 10
|
Расчетные
данные
|
Каталожные
данные
|
|
Выключатель
ВГБУ-500 III-40/2000У1
|
Разъединитель
РГН-110/1000УХЛ1
|
|
1.
Uуст.=515
кВ
|
Uном.=500 кВ
|
Uном.=500 кВ
|
|
2. Imax=457,6 А
|
Iном.=2000 А
|
Iном.=2000 А
|
|
3.
Int=8,5 кА
|
Iоткл. ном.=31,5 кА
|
-
|
|
4.
iat=6,34 кА iaном=8,9 кАiдин.=45 кА
|
|
|
|
5.
=8,9 кАIдин.=31,5
кА-
|
|
|
|
6.
iуд.=23,8
кА
|
Iдин.=80 кА
|
-
|
|
7.
Bk=337 кА2*С
|
=31,52*3=2976,8 кА2с =162*2= =512 кА2с
|
|
ВВМ-500Б-31,5/2000ХЛ1-выключатель воздушный, для
работы в районах с умеренным и холодным климатом.
РНВ-500/2000 Т1-разъединитель наружной установки
вертикально-поворотного типа для работы в районе с умеренным климатом.
Выбор аппаратов, изоляторов и токоведущих частей
в цепи воздушной линии на напряжение 220 кВ
В цепи блока на напряжении 220 кВ, согласно
рекомендаций литературы [7], применяется провод марки АС.
Сечение провода выбирается по максимальному
току:
Imax=
=
=0,434 кА
По литературе [1] выбирается провод АС 240/32 с
допустимым током Iдоп=605 А и
диаметром d=21,6 мм.
Выбранный провод при данном
напряжении, согласно литературе [7], проверяется по условию коронирования, т.е.
1,07*Е
0,9*Е0
Значение начальной критической
напряженности для выбранного провода:
E0=30,3*Т*(1+
=30,3*0,82*(1+
=31,996
кВ/см
Где r0=1,08 см
Напряженность вокруг провода при
рабочем напряжении Uраб=1,1*Uном=242 кВ
Е=
=1,1*
=29,75 кВ/см
Где Дср=1,26*Дмф=1,26*400=504 см,
при горизонтальном расположении фаз.
Размер Дмф=400 см по таблице 8.4 и
рисунку 8.1 литературы [3].
Условие проверки 1,07*Е
0,9*Е0
выполнено, где
,07*Е=1,07*29,75=31,833 кВ/см
,9*Е0=0,9*31,996=27,387 кВ/см
Провод АС 240/32 по условиям
коронирования не проходит, тогда выбираем провод АС 120/27
Выбор изоляторов.
Количество изоляторов в одноцепной
поддерживающей гирлянде воздушной линии на напряжении 220 кВ на ж/б опоре в
условиях чистой атмосферы принимается равным 15. Принимаются изоляторы типа
ПС70-Д.
Выбор трансформаторов тока в линии
220 кВ.
Приборы, подключаемые к
трансформатору тока и их нагрузка, приведены в таблице 11
Таблица 11
|
№
|
Прибор
|
Тип
|
Нагрузка,
ВА
|
Примечание
|
|
|
|
А
|
В
|
С
|
|
|
1
|
Амперметр
|
Э-365
|
-
|
0,5
|
-
|
|
|
2
|
Ваттметр
|
Д-335
|
0,5
|
-
|
0,5
|
|
|
3
|
Варметр
|
Д-335
|
0,5
|
-
|
0,5
|
|
|
4
|
Счетчик
активной энергии
|
СЭТ3а-01-01
|
0,05
|
-
|
0,05
|
|
|
5
|
Счетчик
реактивной энергии
|
СЭТр-01-08
|
1,55
|
-
|
1,5
|
|
|
Итого
|
|
1,1
|
0,5
|
1,1
|
|
С учетом требований литературы [7] к
механической прочности алюминиевых проводов принимается к установке контрольный
кабель с сечением проводов qст=4
мм2. Тип контрольного кабеля АКРВГ
6. Действительное сопротивление проводов
rпров.действ.=
=0,0283*100*
=0,7075 Ом
7. Расчетная нагрузка на трансформатор тока
r2расч.=rприб.+rпров.действ.+rk=0,044+0,1+0,7075=0,851
Ом
С учетом данных таблицы и расчетов можно
записать, что r2расч.=0,852 Ом
< r2ном.=2 Ом, т.е.
трансформатор работает в классе точности.
Выбор выключателей в линии 220 кВ
Выбор выключателей производится по следующим
важнейшим параметрам:
По напряжению установки Uуст
Uном;
По длительному току Iнорм<Iном; Iмакс<Iном;
По отключающей способности Imax=348 А
На основании литературы [1] выбран
выключатель типа ВЭК-220-40/2000 У1. Данные выбранного выключателя с проверкой
по токам короткого замыкания занесены в таблицу 12
Таблица 12
|
Расчетные
данные
|
Каталожные
данные
|
|
1.
Uуст.=220
кВ
|
Uном.=220 кВ
|
|
2. Imax=348 А
|
Iном.=2000 А
|
|
3.
Int=7,692 кА
|
Iоткл. ном.=40 кА
|
|
4.
iat=6,34 кА iaном=16,97
кА
|
|
|
5.
=8,07 кАIдин.=40 кА
|
|
|
6.
iуд.=21,17
кА
|
Iдин.=102 кА
|
Выбор оборудования в остальных цепях
Цепь автотрансформатора
|
Uном, кВ
|
515
|
|
Imax, А
|
|
|
Выключатель
(привод)
|
ВВБ-500А-35,5/2000У1
|
|
Разъединитель
(привод)
|
РНВЗ/1-500/2000У1
|
|
ТА
|
ТФ3М-500
|
|
ТВЧ
|
3*АС300/66
|
|
Изолятор
|
ПС70Д
|
|
Разрядник
|
РВМГ-500У1
|
|
Uном, кВ
|
220
|
|
Imax, А
|
446,5
|
|
Выключатель
(привод)
|
ВМТ-220Б-20/1000
УХЛ1 (ППК-1800 УХЛ1)
|
|
Разъединитель
(привод)
|
РНДЗ/1-220/1000
У1 (ПРН-110 У1; з.н. ПРН-110 У1)
|
|
ТА
|
ТФ3М
220Б-IV
Iном=500/5;
ТВТ 220-1600/5
|
|
ТВЧ
|
АС
120/27
|
|
Изолятор
|
ПС-70Д
(15 штук)
|
|
Разрядник
|
ОПН-220
У1
|
Линии, отходящие к ПС (W4,
W4’)
|
Uном, кВ
|
220
|
|
Imax, А
|
142,6
|
|
Выключатель
(привод)
|
ВМТ-220Б-20/1000
УХЛ1 (ППК-1800 УХЛ1)
|
|
Разъединитель
(привод)
|
РНДЗ/1-220/1000
У1 (ПРН-110 У1; з.н. ПРН-110 У1)
|
|
ТА
|
ТФ3М
220Б-III
Iном=300/5
|
|
ТВЧ
|
АС
240/39 Iдоп=610 А
|
|
Изолятор
|
ПС-70Д
(16 штук)
|
Линии, отходящие в систему
|
Uном, кВ
|
515
|
|
Imax, А
|
1302,8
|
|
Выключатель
(привод)
|
ВВ-500Б-31,5/2000ХЛ1
|
|
Разъединитель
(привод)
|
РНДЗ/1-500/2000
У1
|
|
ТА
|
ТФ3М
500Б-1-У1 Iном=2000/1
|
|
ТВЧ
|
АС
2*500/64 Iдоп=945 А
|
|
Изолятор
|
ПС-70Д
(15 штук)
|
Линии, отходящие к потребителям (2 ВЛ)
|
Uном, кВ
|
220
|
|
Imax, А
|
442,1
|
|
Выключатель
(привод)
|
МКП-220Б-630-20
У1 (ППК-2300 УХЛ1)
|
|
Разъединитель
(привод)
|
РНДЗ/1-200/1000
У1 (ПРН-110 У1; з.н. ПРН-110 У1)
|
|
ТА
|
ТФ3М
220Б-1-У1 Iном=400/5
|
|
ТВЧ
|
АС
120/27 Iдоп=375 А
|
|
Изолятор
|
ПС-70Д
(15 штук)
|
Цепь резервного трансформатора собственных нужд
|
Uном, кВ220
|
|
|
Imax, А
|
149,7
|
|
Выключатель
(привод)
|
ВМТ-220Б-20/10000
УХЛ1 ППК-1800УХЛ1
|
|
Разъединитель
(привод)
|
РГ-220/1000
УХЛ1 (ПРГ-6УХЛ1)
|
|
ТА
|
ТФ3М
220У1 Iном=300/5
|
|
ТВЧ
|
АС
35/6,2 Iдоп=9135 А
|
|
Изолятор
|
ПС-70Д
(15 штук)
|
|
Uном, кВ
|
6,3
|
|
Imax, А
|
2614,4
|
|
Выключатель
(привод)
|
МГГ-10-40000/45У3
ПЭ-21У3
|
|
Разъединитель
(привод)
|
РВРЗ-1-10/4000У3
|
|
ТА
|
ТПШЛ-10-4000У3
|
|
ТВЧ
|
ТЭНЕ-6-4000/180
|
|
Изолятор
|
ИОСП-4/10
(15 штук)
|
Сборные шины 515 кВ
|
Uном, кВ
|
515
|
|
Imax, А
|
639,6
|
|
Выключатель
(привод)
|
ВВБ-500А-35,5/2000У1
|
|
Разъединитель
(привод)
|
РНВЗ/1-500/2000Т1
|
|
ТА
|
ТФ3М
500Б-1У1
|
|
ТВЧ
|
2*АС
700/86
|
|
Изолятор
|
ПС-70Д
(32 штуки)
|
|
Разрядник
|
РВМГ-500У1
|
|
TV
|
НКФ-500-78
У1
|
Сборные шины 220 кВ (ОВ и ШСВ)
|
Uном, кВ
|
220
|
|
Imax, А
|
1459,62
|
|
Выключатель
(привод)
|
ВЭК-220-40/2000
У1 (ППК-1800 УХЛ1)
|
|
Разъединитель
(привод)
|
РНД-220/2000
У1 (ПРН-220 У1; з.н. ПРН-220 У1)
|
|
ТА
|
ТФ3М
220-У1
|
|
ТВЧ
|
АС
400/51
|
|
Изолятор
|
ПС-70Д
(32 штуки)
|
|
Разрядник
|
ОПН-220
У1
|
|
TV
|
НКФ-330-73
|
Блок генератора 320 МВт с отпайкой на
собственные нужды
|
Uном, кВ
|
220
|
|
Imax, А
|
984,12
|
|
Выключатель
(привод)
|
ВМТ-220Б-20/1000
УХЛ1 (ППК-2300 УХЛ1)
|
|
Разъединитель
(привод)
|
РНД-220/1000
У1 (ПРН-110 У1; з.н. ПРН-110 У1)
|
|
ТА
|
ТФ3М
220Б-III
|
|
ТВЧ
|
АС
600/72
|
|
Изолятор
|
ПС-70Д
(16 штуки)
|
|
Разрядник
|
ОПН-220
У1
|
|
Uном, кВ
|
6,3
|
|
Imax, А
|
1145,54
|
|
Выключатель
(привод)
|
ВК-10-1250-20Т3
(Двигательный пружинны)
|
|
Разъединитель
(привод)
|
РВК-10/2000-У1
Пружинный привод
|
|
ТА
|
ТПЛК-10
Iном=1500/5
|
|
ТВЧ
|
ТЗК-6
Iдоп=1600 А
|
|
Изолятор
|
ИО-6-3,75I У3
|