Ассортимент и особенности приготовления блюд из сыра

  • Вид работы:
    Курсовая работа (т)
  • Предмет:
    Другое
  • Язык:
    Русский
    ,
    Формат файла:
    MS Word
    91,12 Кб
  • Опубликовано:
    2015-03-26
Вы можете узнать стоимость помощи в написании студенческой работы.
Помощь в написании работы, которую точно примут!

Ассортимент и особенности приготовления блюд из сыра













Курсовая работа

по дисциплине: "Технология продукции общественного питания"

"Ассортимент и особенности приготовления блюд из сыра"

Содержание

Введение

.       Характеристика блюд из сыра

2.      Ассортимент блюд и технология приготовления

.        Физико-химические процессы, происходящие при механической и тепловой обработке

3.1   Физико-химические процессы, происходящие при механической обработке

3.2    Физико-химические процессы, происходящие при тепловой обработке

4.     Контроль качества

.1     Виды контроля

4.2    Формы контроля

.3      Методика отбора проб для дегустации

.4      Проведение бракеража

5.     Бракеражный журнал

.1     Бракеражная комиссия

5.2    Сроки хранения

5.3 Методика расчета технико-технологических карт

Заключение

Литература

Приложения

сыр блюдо бракеражный дегустация

Введение

Молочным продуктам, учитывая их биологическую ценность, отводится первостепенная роль в организации правильного питания населения. Среди молочных продуктов сыр занимает особое место. Это концентрированный, легкоусвояемый белковый продукт, обладающий хорошими органолептическими свойствами. Пищевая ценность сыра обусловлена высокой концентрацией в нем белков, жиров, незаменимых аминокислот, солей кальция и фосфора, необходимых для нормального развития организма человека.

Имеются данные, позволяющие считать, что получение молока, а следовательно, и его простейшая переработка на сыр были известны человеку 6.5-5 тысячелетий до н.э. С тех пор, с каждым истекшим столетием сыры получали всё больше распространение, рассматривались как один из ценнейших продуктов питания и проникали во все новые районы и уголки земного шара.

До XIX в. Сыроделие почти целиком зависело от местных условий. Состав кормов и порода домашних животных обуславливали биохимический и микробиологический состав молочного сырья, а климатические условия и традиции в технологии определяли, какими будут сыры, изготавливаемые в конкретной местности. Так появились и сохранили свои отличительные признаки сыры: эмментальский, гауда, костромской, голландский, круглый, степной, рокфор, эдамский, латвийский, чеддер, пармезан, сулугуни. грузинский, ченах и др.

В XIX в. сыроделие стало терять локальный характер. Экспорт технологии вызвал прежде всего необходимость искусственного культивирования смеси молочнокислых микроорганизмов определённого состава, а также выбора молочного сырья с определёнными свойствами и составом.

В XX в. появилась возможность управлять процессами получения молока с заданными биохимическими и технологическими показателями, подбирать и консервировать специальные бактериальные закваски, осуществлять разнообразные физико-химические и биологические приёмы обработки сырья, а также промежуточных продуктов. В результате появилось большое количество новых разновидностей сыров. В настоящее время ассортимент сыров, насчитывающий около 600 наименований, продолжает увеличиваться.

Повседневное внимание потребителей к сыру можно объяснить его высокой биологической ценностью, широкой гаммой вкусовых оттенков и способностью длительного хранения. Помимо общеизвестных данных о высокой пищевой ценности сыров появились сведения о том, что образующиеся при созреваний сыра короткие цепочки из аминокислот имеют такую же биологическую активность, как витамины и гормоны .

Однако в последнее время перед заводами, использующими молоко в качестве основного сырья, встала очень серьёзная проблема, такая как нехватка молока. Это приводит к тому, что заводы должны сокращать свои производственные мощности за счет остановки отдельных линий. А, как известно, простой линии влечет за собой убытки. Эксплуатация заводов с множеством линий становится не рентабельной из-за нерационального использования производственных ресурсов. Отсюда можно сделать вывод, что предприятие с меньшим количеством линий будет более эффективным. Такое предприятие будет в полной мере использовать свои ресурсы.

Таким образом, целью данной работы явилось показать возможности производства сыра в условиях малого частного предприятия путем модернизации стадии образования сгустка за счет замены классической сыродельной ванны на сыроизготовитель.

Цель курсовой работы состоит в исследовании технологии приготовления блюд из сыра.

Исходя из поставленной цели, необходимо решить следующие задачи: -характеристика блюд из сыра; - составление схем; - изучение физико-химических процессов; - составление 3 технико-технологических карт на блюда.

.        Характеристика сыров

Сыр - высокобелковый, биологически полноценный пищевой продукт, получаемый в результате ферментативного свёртывания молока, выделения сырной массы с последующим ее концентрированием и созреванием. Пищевая и биологическая ценность сыра обусловлена высоким содержанием в нём молочного белка и кальция, наличием необходимых человеческому организму незаменимых аминокислот, жирных и других органических кислот витаминов, минеральных солей и микроэлементов. Сыры обладают высокой биологической ценностью, в первую очередь за счёт содержания в белках всех незаменимых аминокислот в достаточном количестве. Белки сыра почти полностью усваиваются в желудочно-кишечном тракте человека (коэффициент переваривания их равен 95%), что объясняется значительным расщеплением казеина в процессе созревания продукта.

Большинство сыров содержит высокое количество молочного жира (более 20%), который существенно обогащает вкус продукта, так как обладает самой приятной среди других жиров вкусовой (сливочной) гаммой.

Кроме того, в процессе созревания под действием микробных липаз жир расщепляются с накоплением летучих жирных кислот (масляной, капроновой, каприловой), участвующих в формировании аромата сыров.

Следует отметить, что липиды сыра (триглицериды, фосфолипиды и др.) присутствуют в продукте в эмульгированном виде, что повышает их перевариваемость в человеческом организме.

Сыры чрезвычайно богаты солями кальция, количество которого составляет 600-1100 мг в 100г продукта. Особенно полезен сыр детям, нуждающимся в этом минеральном элементе.

Содержание в сыре жирорастворимых витаминов А и Е связано с количеством в продукте жира, а содержание водорастворимых- с активностью биосинтеза заквасочных микроорганизмов. Готовый сыр содержит повышенное (по сравнению с молоком) количество рибофлавина, фолиевой кислоты, витамина В6 и В12 .Энергетическая ценность сыров довольно высокая за счёт значительного содержания жира и белков и составляет 200-400 ккал (840-1680кДж) на 100г продукта.

Необходимо отметить высокое вкусовое достоинство сыра, однако на его органолептические показатели в большей степени влияют свойства используемого молока. Так, сыры из овечьего молока обладают более острым вкусом и специфическим запахом по сравнению с сырами из коровьего молока.

Типичный сырный вкус и аромат сыров обуславливается комплексом различных ароматических веществ (жирных кислот, карбонильных соединений, аминов и др.), образующихся в результате биохимических превращений компонентов сырной массы в процессе созревания. Все эти химические соединения в разной степени участвуют в создании аромата сыров: одни играют более важную роль, другие - менее важную, представляя собой только сырный фон.

Консистенция сыров, вследствие повышенной влаго - удерживающей способности сырной массы, достаточно плотная и пластичная.

Сыры отмечаются стабильностью качества, т. е. способны сравнительно долго сохранять свои высокие органолептические свойства (вкус, аромат, консистенцию).

Как известно, сыры по величине активности воды относятся к продуктам, с промежуточной влажностью сыров составляет 0,82-0,96, что объясняет их способность сопротивляться воздействию нежелательных микроорганизмов, химическим процессам окисления липидов и другим видам порчи. [9, с 45]

.        Ассортимент блюд и технология приготовления

Таблица 1"Сырный суп"

Наименование продукта

Закладка сырья, г


брутто

нетто

1. Варенная колбаса

300

256

2. Плавленый сыр

200

170

3. Картофель

137

100

4.Морковь

50

40

5. Лук репчатый

36

30

6.Соль



7.Перец



Выход:596


Технология приготовления:

Морковь, лук и картофель очистите от кожуры и промойте под проточной водой. В кастрюлю налейте воды и потрите туда на крупной терке сыр, либо нарежьте его ножом небольшими кусочками. Доведите до кипения следя за тем, чтобы поднявшаяся "шапка" не "убежала". Колбасу порежьте мелкими одинаковыми кубиками, также порежьте репчатый лук, морковь потрите на крупной терке. Обжарьте лук, морковь и колбасу на небольшом количестве подсолнечного масла, обжаривать ингредиенты необходимо до полной готовности, чтобы не раскисали в супе. Картофель нарежьте некрупными кубиками и добавьте к сыру, растворенному в воде, сразу после закипания. Как только картофель будет готов, добавим зажарку, посолим (примерно половина столовой ложки соли), поперчим и сразу подаем к столу с гренками или ржаными сухарикам.

Таблица 2"Сырная запеканка"

 Наименование продукта

Закладка сырья, г


брутто

нетто

1. Маргарин

30

25

2. Молоко

800

650

3. Кукурузная мука

200

155

4. Твердый сыр

225

200

5. Яйца

200

150

6. Соль

5

5

7. Перц

5

5

Выход: 1190


Технология приготовления

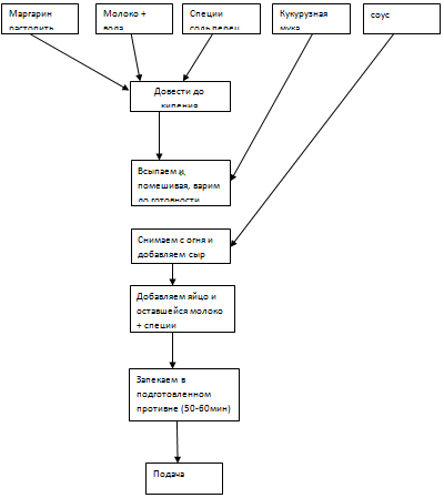
Нагрейте духовку до 170 градусов. Смажьте жиром противень с невысокими бортами. Поставьте кастрюлю на огонь, растопите в ней маргарин, всыпьте соль, влейте 350 мл молока и 450 мл воды. Доведите до кипения на среднем огне. Постепенно всыпайте кукурузную муку, постоянно помешивая, чтобы не было комков. Уменьшите огонь и варите, изредка помешивая, пока смесь не загустеет. Снимите кастрюлю с огня и добавьте сыр. Перемешайте. Влейте соус "Табаско", яйца и оставшиеся 450 мл молока, посыпьте черным перцем. Все как следует перемешайте вилкой или веселкой. Вылейте смесь в подготовленный противень. Запекайте 50-60 минут. Подавайте немедленно на стол. [10, c 39]

Таблица 3 Салат "Сырная горка"

 Наименование продукта

Закладка сырья, г


брутто

нетто

1. Картофель

58

40

2. Морковь

25

20

3. Орехи грецкие очищенные

55

45

4. Твердый сыр

200

168

5. Яйца

120

95

6. Лимонный сок

5

5

7. Ветчина

150

140

8. Лук

27

20

9.Майонез

110

100

10.Огурцы соленые

140

125

11.Соль

5

---

12.Перец

5

---

Выход: 758


Технология приготовления

слой: картофель, мелко порезать кубиками или натереть на крупной терке, соль, перец;

слой: мелко порезанный репчатый лук, сбрызнуть лимонным соком;

слой: ветчина, порезанная маленькими кубиками или соломкой;

слой: морковь, натертая на мелкой терке;

слой: половина порции сыра, натереть на мелкой терке;

слой: яйца, порезанные маленькими кубиками или натертые на терке;

слой: огурчики, мелко порезанные;

слой: орехи, предварительно обжаренные и мелко порубленные;

слой: оставшийся сыр.

Каждый слой смазать майонезом. Кроме последнего. Украсить и дать пропитаться в холодильнике пару часов.

.        Физико - химические процессы, происходящие при механической и тепловой обработке

.1 Физико-химические процессы, происходящие при механической обработке

Твердые сыры наиболее обширная группа сычужных сыров. В созревании их принимают участие молочнокислые бактерии, а развитие аэробной микрофлоры на поверхности головок в период созревания подавляется. Эти сыры вырабатывают с применением нагревания и принудительного прессования. Сыры покрывают парафиновой смесью или полимерными покрытиями.

В зависимости от технологии, особенностей созревания и органолептических свойств твердые сыры группируют на сыры типа Швейцарского, сыры типа Голландского, сыры типа Чеддера, терочные сыры.

Сыры типа Швейцарского относятся к твердым сычужным сырам с высокотемпературной обработкой сырной массы. Традиционные виды сыров - Швейцарский, Алтайский и Советский - вырабатывают с содержанием жира 50%, влаги - 42, соли - 1,5- 2,5.

Сыры типа Голландского относятся к твердым прессуемым сырам с низкотемпературной обработкой сырной массы. Большинство этих сыров имеют содержание жира 45%, влаги - 44%. В эту группу входят разнообразные сыры, близкие по органолептическим свойствам и технологии и различающиеся в основном формой головок, а в некоторых случаях и сроком созревания. Сыры этого типа относятся к мелким сырам, низкое второе нагревание отражается на характере созревания и физико-химических свойствах сырах.

Сыры вырабатывают из пастеризованного молока с использованием бактериальных заквасок, состоящих из кислотообразующих и ароматообразующих бактерий. Молочнокислые стрептококки хорошо переносят низкую температуру второго нагревания (41-43°С) и являются основной микрофлорой этих сыров.

Голландский сыр бывает круглый, брусковый большой и брусковый малый. Голландский круглый массой 2-2,5 кг относится к полножирным сырам (массовая доля жира 50%).Содержание соли в Голландском сыре довольно высокое- 2-3,5%. Голландский брусковый большой сыр вырабатывают массой 5-6 кг, с содержанием жира 45%, Голландский брусковый малый- 1,5-2 кг.

Сыры типа Чеддер относятся к твердым прессуемым сырам с низкотемпературной обработкой сырной массы и высоким уровнем молочнокислого брожения. Сущность процесс чедерезации, или предварительного созревания сырной массы до формования, заключается в интенсивном повышении кислотности сырной массы и воздействии молочной кислоты на молочный белок.

Российский сыр по уровню развития молочнокислого процесса, виду бактериальных культур и технологии приближается к Чеддеру, хотя чедерезацию как самостоятельную операцию при выработке этого сыра не проводят. В его составе массовая доля жира составляет 50%, влаги- 43%, соли- 1,3-1,8%.При выработке Российского сыра создают благоприятные условия для интенсивного развития молочнокислых бактерий в сырной массе на первых стадиях обработки. Основная масса молочного сахара сбраживается уже в сырной ванне и во время прессования сыра в течение 16 часов, а в течение последующих 2-3 суток молочный сахар сбраживается полностью.

Плавленые сыры вырабатывают из натуральных зрелых сыров, к которым добавляют некоторые молочные продукты, соли - плавители, а также различные вкусовые наполнители. Подготовленную смесь подвергают плавлению, что дает основание называть эти сыры также переработанными. Производство плавленых сыров впервые было начато в Швейцарии. Плавленые сыры имеют некоторые преимущества по сравнению с натуральными, они дольше хранятся, не требуют ухода при хранении, так как не имеют корки, обладает нежной пластичной консистенцией, очень удобен в походных условиях. Основным сырьем для производства плавленых сыров служат сыры сычужные всех видов, сыры рассольные, чаще брынза, творог, молоко сухое, масло коровье, сливки, сметана. В качестве вспомогательных материалов используют соли - плавители, краску растительную для подкрашивания сырного теста. Вкусовые наполнители - какао-порошок, кофе натуральный, томат-пасту, сахар-песок, ванилин, грибы сухие, окорока свиные, ветчину, колбасы, фруктовые эссенции, специи и пряности.

Качество плавленого сыра зависит в основном от белкового сырья. Плавленые сыры подразделяют на шесть видовых групп: ломтевые, колбасные, пастообразные, сладкие, сыры к обеду и консервные. В основу деления положены: вид основного сырья, вкусовые особенности и структура сырного теста.

Колбасный копченый сыр относится к группе сыров плавленые колбасные. Его вырабатывают из нежирного сыра и сыра быстросозревающего(15 дней), вырабатываемые для плавления, добавляют также творог, брынзу, сливочное масло. Расплавленной сырной массой наполняют оболочки из целлофана, пергамента, подвергают копчению, охлаждению и парафинированию. Копчение применяют дымовое, а также жидкое с погружением батонов сыра в коптильную жидкость. Плавленые колбасные сыры характеризуются специфическим запахом и привкусом копчения, под упаковочной пленкой имеют твердую плотную корочку золотистого цвета. Они могут быть жирностью от 20 до 40%, содержат влаги-52-57%, соли-2,5-3%.

Костромской сыр относится к группе сыры плавленые ломтевые. Общий признак всех сыров этой группы - плотная структура сырного теста, благодаря чему сыры легко режутся на ломтики, не прилипая к ножу, они удобны для приготовления бутербродов. В рецептуре предусмотрено значительное количество молодого натурального сыра с высоким содержанием нерастворимого белка, что обеспечивает получение сыра плотной структурой. Сыр вырабатывают с содержанием жира не более 40%, влаги - 52%, соли - 2,5%

.2      Физико-химические процессы, происходящие при тепловой обработке

Дефекты формы. Дефекты внешнего вида могут быть вызваны как небрежным формованием сыров (перекосы форм, неправильная обрезка) и несоблюдением правил транспортирования, так и биологическими факторами. На внешнем виде и форме сыров могут отразиться также отступления, допущенные при технологическом процессе, и несоответствующие условия хранения (температура, влажность воздуха). При ненадлежащем уходе в период созревания возможна неправильная осадка головок, они могут быть искривленными, оплывшими, вспученными.

Дефекты корки. Корка должна быть здоровой, не рыхлой, без морщин, трещин и прочих повреждений. Повышенная влажность подвалов без надлежащего ухода за сырами приводит сначала к подопреванию корки, а затем и загниванию, переходящему в дальнейшем и на более глубокие слои.

У пересоленных сыров образуется белая корка, на поверхности которой выступает белая слизь. Использование в производстве недоброкачественного молока, зараженного газообразующими формами микроорганизмов, приводит к вздутию сырной массы и растрескиванию корки.

Механическое повреждение корки у молодого сыра обычно вызывает появление в ней трещин. Все виды растрескивания корки создают благоприятные условия для развития в сырной массе вредных микроорганизмов и являются очагами поселения плесневых грибов и личинок сырной мухи.

Дефекты вкуса и запаха. Вкус и запах должны быть совершенно чистыми, свойственными данному виду сыра, без посторонних привкусов и запахов. Пороки сыра, отражающиеся на его вкусе и аромате, весьма многочисленные и образуются под влиянием ряда причин, среди которых имеют наибольшее значение микробиологические и качество молока.

Горький вкус обусловливается наличием в сырной массе микроорганизмов, вызывающих распад белков до пептонов, среди которых некоторые характеризуются горьким вкусом; употреблением при посолке соли, содержащей примеси магнезиальных солей; кормами молочного скота, обладающими горьким вкусом (полынь, листья ольхи, испорченные овощи, заплесневевший жмых и пр.).

Кислый вкус молодого сыра считается нормальным. У зрелого сыра это свойство будет пороком, вызываемым использованием молока повышенной кислотности или низкой температурой подвалов при созревании сыра. Кислый вкус появляется при замедленном созревании и часто сопровождается недостаточно выраженным сырным вкусом.

Творожистый вкус проявляется резко выраженным кислым вкусом и крошливостью. Сыр по вкусу и консистенции напоминает обычный кислый творог. Безвкусный сыр не имеет ярко выраженного вкуса, что является результатом незначительного образования растворимых продуктов в процессе созревания сырного теста, создающих специфический сырный вкус. Отсутствие вкуса наблюдается у молодых сыров, медленно созревающих, полученных при сухой обработке.

Салистый привкус образуется в процессе созревания сыра при развитии в нем маслянокислого брожения. При большой выраженности этого порока сыр становится несъедобным.

Аммиачный запах сыр приобретает при образовании большого количества аммиака, что особенно часто наблюдается при плохой вентиляции подвалов. Этот запах возникает также у сыров, приготовленных из молока с повышенной кислотностью: на поверхности таких сыров появляется слизь, разлагающаяся с выделением аммиака. Высокий температурный режим подвалов содействует течению этой реакции.

Затхлый запах и вкус свойственны сырам, пораженным различными плесневыми грибами. Этот порок появляется вследствие высокой влажности подвалов и небрежного ухода за сырами. Обе причины создают условия для деятельности микроорганизмов и, в частности, для плесневых грибов, от вида которых зависит цвет заплесневелых мест.

Пороки посолки сыра. Посолка влияет на создание вкуса сыра, а также определяет развитие корки, консистенции теста, рисунка и аромата.

Пересол придает сыру не только неприятный резкий соленый вкус, но оказывает влияние на изменение других свойств сыра. Корка у пересоленного сыра бледная, неподсыхающая; цвет теста бледнее нормального; рисунок мелкий, крупный только в центре головки, где концентрация не достигла предела, задерживающего газообразование; набухаемость белков сыра при высоком содержании соли в сырной массе (выше 4-6%) ничтожна.

Недосол способствует процессам брожения в сыре и приводит к образованию губчатого рисунка. В период посолки из сыра извлекается недостаточно сыворотки, что вызывает развитие газообразующих форм и вспучивание сыра.

Дефекты рисунка. Под рисунком сырного теста принято понимать вид сыра на разрезе, определяемый размерами, формой, числом и расположением глазков. Рисунок является характерным показателем активности биохимических процессов, происходящих при созревании сыра. По рисунку можно судить, насколько правильно протекал процесс созревания и в чем он отклонялся от нормы.

Пустотный рисунок - это многочисленные крупные пустоты, образовавшиеся во время формования остывшей сырной массы, в результате чего сырные зерна не соединились в плотную массу. Не является пороком у самопрессующихся сыров и сыров, формуемых наливом (Российский).

Рваный рисунок характеризуется тесным расположением больших глубоких глазков различной формы с глянцевитым отблеском. Иногда отдельные глазки сливаются, образуя полости с рваными краями. Порок появляется при бурном газообразовании. Многочисленные рваные полости придают сырной массе вид губки.Неравномерный рисунок. Причина порока - неравномерность брожения.

Сетчатый рисунок образуется в сырах, выработанных из молока, зараженного газообразующими микроорганизмами и характеризуется большим количеством очень мелких глазков. Газообразование протекает бурно, но вскоре затухает, так как при нарастании кислотности развитие бактерий этой группы прекращается.

Дефекты консистенции. Грубая и твердая консистенция обусловливается недостаточным содержанием в сырной массе воды, связанной с белками, и малой жирностью. Порок вызывается также большой обсушкой зерна, высокой температурой второго подогрева, пересолом и пребыванием сыров в сухих подвалах. В указанных условиях тесто становится упругим, с трудом разжевывающимся.

Свищи - это глубокие трещины, пронизывающие головку сыра иногда насквозь. Свищи бывают открытые и закрытые. Головка сыра с таким недостатком при ударе издает глухой вкус.

Дефекты цвета. Нормальный цвет сырного теста светло-желтый (соломенно-желтый). Бледный цвет теста, обусловленный ненормальным физическим состоянием, рассматривается как порок. Бледная окраска сыров получается от высокой кислотности молока, употребляемого в производстве, или от чрезмерного пересола сыра. Указанные факторы вызывают дегидратацию белковых веществ, их пересушивание, из-за чего они теряют прозрачность. Цвет теста должен быть одинаковой степени интенсивности во всех частях сыра. Неравномерность в цвете сырного теста считается пороком.

.        Контроль качества

Контроль качества - комплекс мероприятий, направленных на проверку соблюдения на предприятии общественного питания санитарных правил, профилактических мероприятий, которые обязаны проводить юридические лица или индивидуальные предприниматели в процессе изготовления и реализации пищевой продукции. [4, c 110]

.1 Виды контроля

входной контроль качества и безопасности поступающего на предприятие общественного питания сырья и пищевых продуктов;

производственный контроль технологического процесса;

контроль качества готовой продукции;

производственный контроль на этапах транспортировки, хранения, реализации пищевых продуктов, продовольственного сырья и кулинарной продукции;

контроль за санитарно-техническими состояниями помещений и оборудования;

производственный контроль за выполнение санитарно-противоэпидемических или профилактических мероприятий.

.2 Формы контроля

входной;

текущий;

внеплановый.

4.3 Методика отбора проб для дегустации

Отбор проб пищевых продуктов на предприятиях общественного питания производится в соответствии с методическими рекомендациями "Отбор проб пищевых продуктов для лабораторных испытаний и исследований" (МосМР 2.3.2.006-03), утвержденных приказом ЦГСЭН в г. Москве 26.12.03 № 284, обновлены в ноябре 2007 года. Порядок отбора проб пищевых продуктов при экспертизе партии включает в себя выделение однородной партии или исходного образца, определение числа отбора точечных проб, составление определенной пробы, формирование у нее средней пробы. Средняя проба направляется на лабораторное исследование. Из средней пробы составляется проба для исследования, берется навеска. Отобранная проба помещается сухую чистую тару, с плотными крышками или резиновыми крышками, или заворачивают в пергамент, целлофан, полимерную пленку или упаковывают в пластиковые коробки. Пробы, требующие особого условия хранения помещают в сушку-холодильник или обкладывают сухим льдом и перевозят в течении времени, указанного в ГОСТе на данный вид продукции. На отобранные пробы составляется акт отбора проб, а также направление на исследование. [7, c 96]

.4 Проведение бракеража

Бракераж - оценка качества кулинарной продукции, хлебобулочных и мучных кондитерских изделий по органолептическим показателям (внешний вид, цвет, вкус, запах и консистенция) с отбраковкой некачественных блюд и изделий. Бракеражу подвергается каждая партия продукции. Партией считают любое количество продукции одного наименования, одной даты и смены выработки, изготовленной в одинаковых условиях на одном объекте.

4.5 Бракеражный журнал

Таблица 4

Дата и время изготовления

Наименование блюда

Оценка

Разрешение к реализации

Ответственный

Ф.И.О. проверяющего

11.03.2012 13:00

"Сырный суп"

5

13:05

Заведующий производством

Ласая Надежда Владимировна

11.03.2012 13:40

"Сырная запеканка"

5

14:00

Заведующий производством

Ласая Надежда Владимировна

11.03.2012 15:30

Салат"Сырная горка"

5

16:00

Заведующий производством

Ласая Надежда Владимировна


.6 Бракеражная комиссия

Для проведения бракеража в торговом объекте общественного питания (далее - торговый объект) создается бракеражная комиссия в составе не менее 3 человек. В торговых объектах с числом работающих 1-2 человека проведение бракеража продукции осуществляется изготовителем продукции.

В состав бракеражной комиссии могут входить руководитель торгового объекта, организации или его заместитель, заведующий производством или его заместитель, инженер-технолог, работник технологической пищевой лаборатории, повар, медицинский работник. Из состава членов комиссии назначается председатель комиссии. Бракераж проводится в присутствии изготовителя (повара, кондитера и т.д.) продукции до начала ее реализации, отпуска потребителю. Качество блюд, изделий, приготавливаемых по заказу потребителя, контролируется периодически в течение рабочего дня.

Бракеражная комиссия в своей деятельности руководствуется настоящей Инструкцией, технологическими документами, устанавливающими требования к качеству продукции, технологическим процессам ее производства. Органолептические показатели качества, которым должна соответствовать выпускаемая продукция, устанавливаются в технических нормативных правовых актах, технологических документах на конкретные виды продукции. [7, c 50]

Бракеражная комиссия оценивает соответствие первичной обработки сырья с учетом его вида и физического состояния требованиям технологических документов (технологических карт, сборников рецептур, технологических инструкций), правильность ведения технологического процесса, проверяет на раздаче условия хранения блюд и изделий, температуру их подачи (отпуска), определяет фактический вес штучных

изделий, полуфабрикатов и отдельных компонентов, вносит предложения об улучшении вкуса блюд. Оценка качества продукции осуществляется по пятибалльной системе по каждому из показателей - внешний вид, цвет, запах, вкус, консистенция. Пять баллов дается продукции, которая приготовлена в полном соответствии с рецептурой и технологией приготовления и не имеет замечаний, отклонений по органолептическим показателям качества. Для оценки продукции по органолептическим показателям в четыре балла допускаются незначительные отклонения от установленных требований в зависимости от вида продукции. Оценка продукции в три балла указывает на отдельные нарушения технологии приготовления, но допускающие ее реализацию. Продукция, изготовленная с грубыми нарушениями технологии приготовления и не соответствующая установленным требованиям по органолептическим показателям качества, которые не могут быть устранены, реализации не подлежит.

Результаты бракеража (органолептической оценки качества) продукции отражаются в бракеражном журнале, который ведется по форме согласно приложению, в торговых объектах учебных заведений - в соответствии с санитарными правилами и нормами. В бракеражный журнал заносится продукция, имеющая отклонения, замечания по органолептическим показателям. Продукция, не имеющая отклонений, замечаний, в бракеражном журнале не отражается и в конце дня (смены) в журнале делается запись: "Остальные партии продукции проверены и соответствуют требованиям технических нормативных правовых актов, технологических документов.".Записи в бракеражном журнале заверяются подписями всех членов бракеражной комиссии.

.7 Сроки хранения

Разработанные блюда подлежат реализации сразу после изготовления в течении 20-30 минут.[13]

.8 Методика расчета технико-технологических карт

Пищевую ценность определяют по содержанию белков, жиров и углеводов на 100 г продукции. Энергетическую ценность изделия (блюда) А, ккал, определяют по формуле:

А=(Б+У)*4+Ж*9 (1)

где: Б- белки в г на 100 г продукции;

У- углеводы в г на 100 г продукции;

Ж- жиры в г на 100 г продукции;

- калорический коэффициент для белков и углеводов;

- калорический коэффициент для жиров.

Физико-химические показатели характеризуют пищевую ценность кулинарной продукции. Оценка качества кулинарной продукции по физико-химическим показателям включает в себя определение сухих веществе, массовой доли жира, сахара, поваренной соли, показателей вложения сырья, кислотности, щёлочности, свежести.

В данной курсовой работе необходимо рассчитать только массовую долю жира.

Максимальное количество жира Хmax г, определяют по формуле:

Хmax=ƩА (2)

где: А- суммарное количество жира в порции блюда, рассчитанное по рецептуре и таблицам химического состава пищевых продуктов, г.

Минимальное количество жира Хmin г, определяют по формуле:

Хminmax*П (3)

где: П - коэффициент, учитывающий раскрываемость жира при лабораторном анализе (экстракционно-весовым методом) он составляет 0,9.

Таблица 5 Энергетическая ценность блюда "Сырный суп".

Продукты

Белки

Жиры

Углеводы

Мб

Мн

1.Варенная колбаса

12,8

38,4

22,2

0,5

1,5

4,5

300

256

2.Плавленный сыр

20,5

41

23,0

2,2

2,5

5

200

170

3.Картофель

2,0

2,74

0,4

0,548

15,8

21,6

137

100

4.Морковь

1,3

0,65

0,1

0,05

6,4

3,2

50

40

5.Лук

1,4

9,84

0,2

0,12

8,2

4,92

36

30

6.Соль

_

_

_

_

_

_

_

_

7.Пререц

_

_

_

_

_

_

_

_


А=(Б+У)*4+Ж*9= (83,63+39,22)*4+113,3*9=1511,1ккал

Хmax=А=1511,1 г;

Хminmax*П=1511,1*0,9=1359,99г

Таблица 6 Энергическая ценность блюда "Сырная запеканка".

Продукты

Белки

Жиры

Углеводы

Мб

Мн

1.Маргарин

0,3

0,09

82,0

24,6

1,0

0,3

30

25

2.Соль

_

_

_

_

_

5


3.Молоко

2,9

23,2

2,5

20

4,8

38,4

800

650

4.Кукурузная мука

10,3

20,6

4,9

9,8

60,0

120

200

155

5.Сыр твердый

23,2

52,2

29,5

66,375

0

0

225

200

6.Яйца

12,7

25,4

11,5

23

1,5

3

200

150

7.Перец

_

_

_

_

_

_

5



А=(Б+У)*4+Ж*9=(121,4+161,7)*4+143,775*9=11485,575 ккал;

Хmax=А=11485,575 г;

Хminmax*П=11485,575*0,9=10337,0175.

Таблица 7 Энергетическая ценность салата "Сырная горка".

Продукты

белки

жиры

углеводы

Мб

Мн

1.Картофель

2,0

1,16

0,4

0,232

15,8

9,164

58

40

2.Морковь

1,3

0,325

0,1

0,025

6,4

1,6

25

20

3.Сыр твердый

23,2

46,4

29,5

59

0

0

200

168

4.Яйца

12,7

15,24

11,5

13,8

0,7

0,84

120

95

5.Лук репчатый

1,4

0,378

0,2

0,054

8,2

2,214

27

20

6.огурцы (соленые)

0,8

1,12

0,1

0,14

1,7

2,38

140

125

7.Ветчина

12,9

19,35

21,8

32,7

1,9

2,85

150

140

8.Гредцкие орехи

16,2

8,91

60,8

33,44

11,1

6,105

55

45

9.Лимонный сок

0,9

0,045

0,1

0,005

3,0

0,15

5

5

10.соль

_

_

_

_

_

_

5

_

11.Перец

_

_

_

_

_

_

5

_

12.Майонез

2,8

3,08

67,0

73,7

3,7

4,07

110

100


А=(Б+У)*4+Ж*9=(96,008+29,373)*4+213,096*9=6431,58ккал;

Хmax=А=6431,5г;

Хminmax*П=6431,58*0,95=6110,001г.

Таблица 8 Химический состав блюда "Сырный суп"


Таблица 9 Химический состав блюда "Сырная запеканка"


Таблица 10 Химический состав блюда "Сырный салат"



Заключение

Сыр - высокопитательный белковый продукт, получаемый из молока путем его свертывания и обработки; он сохраняет все основные питательные вещества молока за исключением углеводов. При сыроварении удаляется значительная часть воды из молока. Сыр является концентрированным пищевым продуктом. Он отличается высоким содержанием легкоусвояемого молочного белка (23-30%), высокодиспергированного молочного жира (32-33%), кальциевых и фосфатных солей, жиро- и водорастворимых витаминов, незаменимых аминокислот. Белки сыра усваиваются на 98,5%, жира - на 96, углеводы - на 97%.

Сыры обладают высокой калорийностью и физиологической полноценностью. Качество сыров оценивают в соответствии с требованиями технических условий государственных стандартов. Качество сыра контролируют по химическому составу (содержанию жира в сухом веществе, влаги и поваренной соли), а также по органолептическим показателям.

Сыры должны выпускаться для реализации и подвергают экспертизе в следующем возрасте: швейцарский - не менее 6 мес., эмментальский, советский - 3 мес., алтайский - не менее 4 мес., голландский круглый, голландский брусковый, степной - не менее 2,5 мес., ярославский, угличский, латвийский, российский - не менее 2 мес., костромской, пошехонский - 1,5 мес. и т. д. В процессе выработки сыра, его созревания, хранения и транспортировки могут возникнуть отклонения от нормальных свойств. Эти отклонения являются дефектами. Основные дефекты сыров могут быть обусловлены недоброкачественным сырьем, отклонением от технологического режима производства (особенно нарушением условий созревания и ухода за сырами при созревании), а также неправильными условиями хранения и транспортирования

Литература

1. Артемова Е.Н."Основы технологии продукции общественного питания": Учебное пособие. - Москва: К.Рус, 2010

.Богушева В.И."Технология приготовления пищи": учебно-методическое пособие - Ростов н/Д: Феникс, 2007.

.Здобнов А.И., Цыганенко В.А., "Сборник рецептур блюд и кулинарных изделий для предприятий общественного питания". М.: Экономика, 2008

.Ловачева Г.Л., Мглинец А.Л. "Стандартизация и контроль продукции. Общественное питание." - Москва: Экономика, 2012.

.Ловачева Г.Л., Мглинец А.Л. "Справочник технолога общественного питания" - Москва: Колос, 2010.

.Матюхин З.П. Основы питания, гигиены и физиологии. - Москва: Просвещение, 1999.

.Николаева Л.И., "Контроль качества кулинарной продукции" - учебное пособие - Екатеринбург: Урал, 2009.

. Покровский А.А., "Химический состав пищевых продуктов: Справочные таблицы, содержащие основные пищевые вещества и энергетическую ценность пищевых продуктов"- Москва: Пищевая промышленность, 2007.

Приложения

Утверждаю

__________________________

Руководитель предприятия, Ф. И. О

ТЕХНИКО-ТЕХНОЛОГИЧЕСКАЯ КАРТА № 1

Наименование блюда(изделия): "Сырный суп"

Область применения: кафе "Чинар"

Перечень сырья: колбаса вареная, сыр плавленый, картофель, морковь, лук, соль, перец

Требования к качеству сырья: продовольственное сырье, пищевые продукты и полуфабрикаты, используемые для приготовления данного блюда (изделия), соответствуют требованиям нормативных документов и имеют сертификаты соответствия и (или) удостоверение качества

Таблица 11

Нормативный документ (ГОСТ,ОСТ,ТУ)

 Наименование сырья

Норма закладки на 1 порцию,г



брутто

нетто

ГОСТ 23670-79

Варенная колбаса

300

256

ТУ 11041-88

Плавленый сыр

200

170

ГОСТ 7176-85

Картофель

137

100

ГОСТ 26767-88

Морковь

50

40

ГОСТ 27166-86

Лук

36

30

ГОСТ Р 51574-2000

Соль

2

2

ГОСТ 29050-91

Перец

0,1

0,1


Вода

__

180


Выход


778,1


ТЕХНОЛОГИЯ ПРИГОТОВЛЕНИЯ

Морковь, лук и картофель очистите от кожуры и промойте под проточной водой.В кастрюлю налейте воды и потрите туда на крупной терке сыр, либо нарежьте его ножом небольшими кусочками. Доведите до кипения следя за тем, чтобы поднявшаяся "шапка" не "убежала". Колбасу порежьте мелкими одинаковыми кубиками, также порежьте репчатый лук, морковь потрите на крупной терке. Обжарьте лук, морковь и колбасу на небольшом количестве подсолнечного масла, обжаривать ингредиенты необходимо до полной готовности, чтобы не раскисали в супе. Картофель нарежьте некрупными кубиками и добавьте к сыру, растворенному в воде, сразу после закипания. Как только картофель будет готов, добавим зажарку, посолим (примерно половина столовой ложки соли), поперчим и сразу подаем к столу с гренками или ржаными сухарикам.

ТРЕБОВАНИЯ К ОФОРМЛЕНИЮ, ПОДАЧЕ И РЕАЛИЗАЦИИ

На поверхности расплавленный сыр, температура подачи 70° С, реализовать в течении 30 мин.

ПОКАЗАТЕЛИ КАЧЕСТВА И БЕЗОПАСТНОСТИ

Органолептические показатели

Внешний вид: на поверхности расплавленный сыр, лук сохранил форму - не разварен

Консистенция: лук - мягкий, картофель не разварен

Цвет: оранжево-желтый

Вкус: в меру соленый, свойственный продуктам входящих в состав блюда

Запах: свойственный продуктам входящих в состав блюда

Таблица 12 Физико - химические показатели

Показатель

Содержание,г

Массовая доля сухих веществ


Массовая доля жира, не более не менее

1211,1 1359,99

Массовая доля сахара



Микробиологические показатели

КМАФАнМ в 1 г не более____________________________5*10²

БГК11____________________________________________1,0

Бактерии рода протей______________________________

Коагулазоположительный стафилококк________________0,86

Патогенные микроорганизмы, в том числе сальмонеллы__

Таблица 13 ПИЩЕВАЯ И ЭНЕРГИТИЧЕСКАЯ ЦЕННОСТЬ БЛЮДА (ИЗДЕЛИЯ), г на 100г

Белки

Жиры

Углеводы

Энергитическая ценность

4,18

8,44

12,7

143,48


Инженер - технолог________________ _________________________

Подпись

Ф. И. О

Ответственный исполнитель_________ __________________________

Подпись

Ф. И. О

Утверждаю

Руководитель предприятия, Ф. И. О

ТЕХНИКО-ТЕХНОЛОГИЧЕСКАЯ КАРТА № 2

Наименование блюда: "Сырная запеканка"

Область применения: кафе "Студенческое"

Перечень сырья: маргарин, молоко, кукурузная мука, сыр твердый, яйца, соль, перец

Требования к качеству: продовольственное сырье, пищевые продукты и полуфабрикаты, используемые для приготовления данного блюда (изделия), соответствуют требованиям нормативных документов и имеют сертификаты соответствия и (или) удостоверение качества

Таблица 14

Нормативный документ (ГОСТ,ОСТ,ТУ)

 Наименование сырья

Норма закладки на 1 порцию,г



брутто

нетто

ГОСТ Р 52178-2003

Маргарин

30

25

ГОСТ 9225-84

Молоко 2,5%

800

650

ГОСТ 14176-69

Кукурузная мука

200

155

ГОСТ 7616-85

Сыр твердый "Галандский"

225

200

ГОСТ 27583-88

Яйца

5

5

ГОСТ Р 51574-2000

Соль

2

2

ГОСТ 29050-91

Перец

0,1

0,1






Выход


1037,1


ТЕХНОЛОГИЯ ПРИГОТОВЛЕНИЯ

Смажьте жиром противень с невысокими бортами. Поставьте кастрюлю на огонь, растопите в ней маргарин, всыпьте соль, влейте 350 мл молока и 450 мл воды. Доведите до кипения на среднем огне. Постепенно всыпайте кукурузную муку, постоянно помешивая, чтобы не было комков. Уменьшите огонь и варите, изредка помешивая, пока смесь не загустеет. Снимите кастрюлю с огня и добавьте сыр. Перемешайте. Яйца и оставшиеся 450 мл молока, посыпьте черным перцем. Все как следует перемешайте вилкой или веселкой. Вылейте смесь в подготовленный противень. Запекайте 50-60 минут. Запекают в духовке при температуре 170° С

ТРЕБОВАНИЯ К ОФОРМЛЕНИЮ, ПОДАЧЕ И РЕАЛИЗАЦИИ

Подавать горячей или теплой, выложенной на блюде.

Показатели качества и безопасности

Внешний вид: запеканка выложена на блюде, на поверхности румяная корочка

Консистенция: мягкая, сочная

Цвет: на поверхности золотистый, на разрезе бледно желтый, с кремовым оттенком

Вкус: свойственный запеченному изделию

Запах: свойственный запеченному, сладковатый

Таблица 15 Физико - химические показатели

Показатель

Содержание,г

Массовая доля сухих веществ


Массовая доля жира, не более не менее

11485,575 10337,0175

Массовая доля сахара


Микробиологические показатели

КМАФАнМ в 1 г не более____________________________1*103

БГК11____________________________________________1,0

Бактерии рода протей______________________________0,1

Коагулазоположительный стафилококк________________1,0

Патогенные микроорганизмы, в том числе сальмонеллы__20

Таблица 16 ПИЩЕВАЯ И ЭНЕРГИТИЧЕСКАЯ ЦЕННОСТЬ БЛЮДА (ИЗДЕЛИЯ), г на 100г

Белки

Жиры

Углеводы

Энергитическая ценность

3,4

4,55

12,28

11485,575

Подпись

Ф. И. О

Ответственный исполнитель_________ __________________________

Подпись

Ф. И. О

Утверждаю

__________________________

Руководитель предприятия, Ф. И. О

ТЕХНИКО-ТЕХНОЛОГИЧЕСКАЯ КАРТА № 3

Наименование блюда: "Сырная горка"

Область применения: кафе "Студенческое"

Перечень сырья: картофель, морковь, сыр твердый, яйца, лук, огурцы соленые, ветчина, грецкий орех, лимонный сок, соль, перец, майонез

Требования к качеству сырья: продовольственное сырье, пищевые продукты и полуфабрикаты, используемые для приготовления данного блюда (изделия), соответствуют требованиям нормативных документов и имеют сертификаты соответствия и (или) удостоверение качества

Таблица 17

Нормативный документ (ГОСТ,ОСТ,ТУ)

 Наименование сырья

Норма закладки на 1 порцию,г



брутто

нетто

ГОСТ 7176-85

Картофель

58

40

ГОСТ 26767-88

Морковь

25

20

ГОСТ 7616-85

Сыр твердый "Российский"

200

168

ГОСТ 27583-88

Яйца

120

95

ГОСТ 27166-86

Лук

27

20

ГОСТ 7180-73

Огурцы соленые

140

125

ГОСТ 9165-59

Ветчина

150

140

ГОСТ 16833-71

Грецкие орехи

55

45

ГОСТ Р 51129-98

Лимонный сок

5

5

ГОСТ 30004.1-93

Майонез

110

100

ГОСТ Р 51574-2000

Соль

5

--

ГОСТ 29050-91

Перец

5

--


Выход


758


ТЕХНОЛОГИЯ ПРИГОТОВЛЕНИЯ

слой: картофель, мелко порезать кубиками или натереть на крупной терке, соль, перец;

слой: мелко порезанный репчатый лук, сбрызнуть лимонным соком;

слой: ветчина, порезанная маленькими кубиками или соломкой;

слой: морковь, натертая на мелкой терке;

слой: половина порции сыра, натереть на мелкой терке;

слой: яйца, порезанные маленькими кубиками или натертые на терке;

слой: огурчики, мелко порезанные;

слой: орехи, предварительно обжаренные и мелко порубленные;

слой: оставшийся сыр.

Каждый слой смазать майонезом. Кроме последнего. Украсить и дать пропитаться в холодильнике пару часов.

ТРЕБОВАНИЯ К ОФОРМЛЕНИЮ, ПОДАЧЕ И РЕАЛИЗАЦИИ

Салат выкладываем слоями на большую тарелку или блюдо. Украшают зеленью

Показатели качества и безопасности

Внешний вид: все ингредиенты нарезаны кубиками

Консистенция: сочная

Цвет: характерный для рецептурных компонентов

Вкус: характерный для рецептурных компонентов, без посторонних привкусов и запахов.  Запах: приятный запах свежих продуктов

Таблица 18 Физико - химические показатели

Показатель

Содержание,г

Массовая доля сухих веществ


Массовая доля жира, не более не менее

6431,58 6110,001

Массовая доля сахара


Микробиологические показатели

КМАФАнМ в 1 г не более____________________________1*103

БГК11____________________________________________1,0

Бактерии рода протей______________________________

Коагулазоположительный стафилококк________________

Патогенные микроорганизмы, в том числе сальмонеллы__25

Таблица 19 ПИЩЕВАЯ И ЭНЕРГИТИЧЕСКАЯ ЦЕННОСТЬ БЛЮДА (ИЗДЕЛИЯ), г на 100г

Белки

Жиры

Углеводы

Энергитическая ценность

4,4

4,55

12,29

6431,57


Инженер - технолог________________ _________________________

Подпись

Ф. И. О

Ответственный исполнитель_________ __________________________

Подпись

Ф. И. О

Рис1.Технология приготовления блюда "Сырный суп"

Рис2.Технология приготовления блюда "Сырная запеканка"

Рис3.Технология приготовления салата "Сырная горка"

слой: картофель, мелко порезать кубиками или натереть на крупной терке, соль, перец;

слой: мелко порезанный репчатый лук, сбрызнуть лимонным соком;

слой: ветчина, порезанная маленькими кубиками или соломкой;

слой: морковь, натертая на мелкой терке;

слой: половина порции сыра, натереть на мелкой терке;

слой: яйца, порезанные маленькими кубиками или натертые на терке;

слой: огурчики, мелко порезанные;

слой: орехи, предварительно обжаренные и мелко порубленные;

слой: оставшийся сыр.

слой: каждый слой смазать майонезом.

Похожие работы на - Ассортимент и особенности приготовления блюд из сыра

 

Не нашли материал для своей работы?
Поможем написать уникальную работу
Без плагиата!
Без нейросетей!