Схема группового усилителя

  • Вид работы:
    Курсовая работа (т)
  • Предмет:
    Информатика, ВТ, телекоммуникации
  • Язык:
    Русский
    ,
    Формат файла:
    MS Word
    218,77 Кб
  • Опубликовано:
    2015-04-20
Вы можете узнать стоимость помощи в написании студенческой работы.
Помощь в написании работы, которую точно примут!

Схема группового усилителя

Введение


Основные особенности групповых усилителей:

. В зависимости от назначения, пропускной способности МСП с частотным разделением каналов работают в диапазоне рабочих от 12кГц до 60 МГц и более. Известно, что затухание линии (симметричного или коаксиального кабеля) растет с повышением частоты. Поэтому линейный (групповой) усилитель содержит корректор амплитудно-частотной характеристики (КАЧХ), с помощью которого усиление на верхней рабочей частоте по сравнению с усилением на нижней рабочей частоте поднимается в несколько десятков раз.

. Абсолютная величина затухания в линии зависит от расстояния между двумя усилительными пунктами. Для его компенсации в усилителях устанавливается частотно-зависимые регуляторы усиления (РРУ); иначе их называют удлинителями или выравнивателями. Обычно они выполняются в виде ступенчатых регуляторов усиления.

В состав линейных усилителей вводится также автоматический регулятор усиления (АРУ). Он управляется датчиком температуры грунта либо сигналами специальных контрольных частот. Его назначение - поддержание необходимого усиления и формы АЧХ независимо от климатических условий. Вход и выход усилителя защищаются от мощных импульсных помех (например, грозовые разряды) включением полупроводниковых диодов.

. Питание НУП осуществляется постоянным напряжением, усилители по цепи питания включаются последовательно.

. Одним из важнейших требований, предъявляемых к линейным усилителям, является стабильность параметров. Стабильность достигается с помощью различных цепей ООС. Используются как местные обратные связи, так и обязательно - общая ООС, охватывающая весь усилитель. На входе и выходе усилителя применяются дифференциальные системы - шестиполюсники, которые позволяют реализовать комбинированную ООС.

. С целью повышения устойчивости линейного усилителя их полоса пропускания в области верхних частот ограничивается. Для этого вход, выход и цепь ООС шунтируются емкостями высокочастотного обхода. Расчет цепей общей ООС в курсовой работе не производится.

Задание


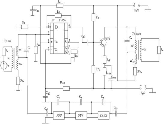
Необходимо выбрать тип усилительных элементов и режим работы, рассчитать принципиальную схему. Принципиальная схема группового усилителя приведена на рис.1

Рис. 1. Принципиальная схема группового усилителя с ОУ на входе.

 

Исходные данные

Количество каналов ТЧ                          ;

Максимальная температура грунта                ;

Уровень передачи УП                                      ;

Требуемое затухание нелинейности       ;

;

Питание усилителя                                  ;

Допустимый коэффициент частотных

искажений на нижней рабочей частоте ;

Волновое сопротивление кабеля            ;

Рабочее усиление                                    .

1. Принципиальная схема усилителя


Принципиальная схема линейного усилителя приведена на рис.1 Особенностью этой упрощенной схемы является использование интегральной микросхемы в качестве каскада предварительного усиления. Наиболее эффективными оказались операционные усилители (ОУ). Выходной каскад реализован на биполярном транзисторе, включенном по схеме с общим эмиттером. В каскаде используется эмиттерная стабилизация. На входе и выходе усилителя включены трехобмоточные трансформаторы. Комбинированная ООС реализуется с помощью обмоток обратной связи и балансных сопротивлений (Woc и Rбл - на входе и W´oc и R´бл - на выходе усилителя). Четырехполюсник общей ООС содержит КАЧХ, РРУ и систему АРУ. Для повышения устойчивости линейного усилителя в области верхних частот - входной, выходной трансформаторы и цепь Общей ООС шунтируются емкостями высокочастотного обхода Са. Конденсатор Ср в цепи является разделительным, конденсатор Сэ в цепи эмиттера устраняет местную ООС по переменному току. Входной сигнал подается на неинвертирующий вход ОУ. На этот же вход подается и сигнал общей ООС. С целью согласования большого входного сопротивления ОУ с волновым сопротивлением линии используется шунт Rш.

В цепях питания ОУ включены цепи Rф и Сф. Они рассчитываются из условия сглаживания пульсаций питающего напряжения. Для более эффективного использования ОУ применяются два источника питания Еп/2. Местная ООС в ОУ обеспечивается с помощью делителя R1и R2. Балансировка схемы ОУ осуществляется с помощью переменного резистора R3. Внешняя коррекция ОУ обычно осуществляется с помощью емкости Ск. На рис. 1 эта емкость не показана.

 

2. Расчет рабочих частот усилителя


По заданным техническим условиям необходимо определить нижнюю ƒн и верхнюю ƒв рабочие частоты усилителя.

Для сравнительно небольшого числа каналов тональной частоты Nтч, полоса усиливаемых частот усилителя равна

.

Нижняя рабочая частота определяется по формуле

.

Тогда верхняя рабочая частота равна

.

3. Выбор и обоснование схемы выходного каскада усилителя (ВКУ)


В ВКУ аппаратуры МСП при наивысшей частоте, не превышающей 1 - 1,5 МГц, целесообразно использовать трансформаторные схемы связи с нагрузкой. Трансформатор, преобразуя эквивалентное сопротивление нагрузки, позволяет сделать его оптимальным, при котором транзистор обеспечивает получение заданной выходной мощности более экономичным способом при наименьших нелинейных искажениях. Кроме преобразования нагрузки трансформатор исключает прохождение через нагрузку постоянной составляющей выходного тока транзистора и обеспечивает более высокий к.п.д., благодаря лучшему использованию напряжения источника питания.

Для сравнительно маломощных усилителей систем передачи с ЧРК вопросы экономии электрической энергии не играют решающей роли, поэтому предпочтение отдается однотактной схеме усилителя, которая может работать только в режиме класса А. В этом режиме проще обеспечить малые нелинейные искажения, причем уровень этих искажений резко уменьшается при неполном использовании транзистора по току и напряжению, в том числе и при средних уровнях сигнала.

Двухтактные схемы выходных каскадов в групповых усилителях на дискретных элементах, как правило, не используются, так как схема каскада усложняется и труднее обеспечить общую ООС.

В настоящее время биполярные транзисторы по отдаваемой мощности, диапазонам рабочих частот и температур, линейности характеристик и усилению являются более подходящими для выходных каскадов групповых усилителей.

Включение транзистора в ВКУ по схеме с общим эмиттером обеспечивает большее усиление, облегчает реализацию глубокой ООС, делает возможным для связи с предварительным усилителем использование более простых схем связи. Однотактная трансформаторная схема ВКУ приведена на рис.2.

Рис. 2. Трансформаторная схема ВКУ на БТ

В схеме используется эмиттерная стабилизация. Сопротивления R´б и R”б включаются в цепь базы при наличии на входе разделительной емкости. На рис.2 показан один из способов комбинированного подключения цепи ООС к выходу. Напряжение ООС снимается с части витков первичной обмотки выходного трансформатора W´ос (ООС по напряжению) и с сопротивления R´бл (ООС по току). Для увеличения выходной мощности можно использовать параллельное включение двух транзисторов.

4. Выбор транзистора


Биполярные транзисторы для ВКУ выбираются по допустимой мощности рассеяния и высшей граничной частоте. Чтобы обеспечить получение заданной выходной мощности, рассеиваемая в режиме класса А на транзисторе мощность, должна быть не меньше величины:

,

Где отдаваемая транзистором мощность в милливаттах должна учитывать потери части энергии в элементах цепи ООС и выходном трансформаторе, т.е. должна быть более мощности в нагрузке Рн:

.

Потери в цепи ООС могут составлять от 5% до 20% (λ = 1,05-1,2). Коэффициент полезного действия (к.п.д.) трансформатора легче обеспечить более высоким с увеличением низшей частоты рабочего диапазона ƒн. К.п.д. выходного трансформатора можно принять близким к единице ηтр=0,92-0,95. В выходных каскадах используем один (N=1) транзистор. В схеме с общим эмиттером транзисторы используются на 80-90%. В групповых усилителях из-за очень жестких требований к затуханию нелинейности следует принять ξ = ψ = 0,7.

Поскольку номинальная выходная мощность (уровень передачи) задается в децибелах (Рн=13дБ) (по отношению к нулевому уровню Р0 = 1мВт), то

Рн = 10 0,1 Рн, дБ мВт.

В справочных данных допустимая мощность рассеяния обычно соответствует температуре 20 - 25оС. Реальная окружающая температура может быть выше. По этой причине обычно выбирают транзистор, у которого допустимая мощность рассеяния равна

Рк. доп ≥ 1,5 Рк           (4.1)

Отметим, что допустимую мощность рассеяния можно увеличить с помощью теплоотвода [1].

Учитывая вышесказанное вычисляем:

,

,

,

.

Предельная частота транзистора в схеме с общим эмиттером должна удовлетворять соотношению:h 21 э мин ≥ 3 fв,

ƒв=247,2кГц -верхняя частота рабочего диапазона. При выполнении этого условия в рабочем диапазоне частот искажения не превышают 0,5 дБ и легче обеспечить устойчивую работу усилителя при общей глубокой ООС.

Для среднечастотных и высокочастотных транзисторов, используемых в групповых усилителях, в справочниках приводится минимальное значение модуля статического коэффициента усиления по току | h21Эмин | на достаточно высокой частоте ƒ´. В этом случае предельная частота транзистора в схеме с общим эмиттером равна:

                      (4.2)

где h21 э мин - приводится в справочнике.

Для некоторых типов транзисторов в справочниках дается предельная частота в схеме с общим эмиттером или предельная частота в схеме с общей базой f h 21 бмин

Тогда

                      (4.3)

Из транзисторов, отвечающих условиям (4.1 - 4.3), выбираем транзистор, имеющий:

меньший обратный ток коллекторного перехода I КБ 0;

малые тепловые сопротивления Rт.пк и Rт.пс и более высокую температуру перехода Тп. макс. доп.;

большие значения статистических коэффициентов усиления h21 э и меньший разброс этих параметров;

максимально допустимое мгновенное напряжение на коллекторе желательно иметь в пределах

к. макс = (1-1,5) Eп

Выбираем транзистор КТ3102Б, удовлетворяющий всем вышеперечисленным требованиям. Основные параметры и характеристики выбранного транзистора приведены в приложении 1.

Для выбранного транзистора > 144мВт.

 ≥ .

Окончательно вопрос о выборе определенного транзистора решается после рассмотрения его характеристик и выбора режима работы.

Для выбора режима используется семейство выходных характеристик для схемы с ОЭ, параметром является ток базы. Они приводятся в справочниках для наиболее линейной области, где значения токов, напряжений и мощности рассеяния не превышают максимально допустимых.

При одинаковом использовании транзисторов по току и напряжению значения  и  в рабочей точке не должны превышать половины максимально допустимых, т.е. для обеспечения гарантированной надежности транзистора должны выполняться условия:


Напряжение на транзисторе ВКУ должно составлять не более 0,8 Еп. При выбранном , для получения требуемой выходной мощности, значение тока в рабочей точке:

                       (5.1)

Увеличение  необходимо для использования более линейной части характеристики. Окончательное положение рабочей точки уточняют по семейству выходных характеристик. Наиболее целесообразным является выбор р.т. в средней части рабочего поля характеристик. Положение р.т. можно выбирать и несовпадающим с одной из показанных статистических характеристик семейства.

Выбираем рабочую точку на семействе выходных характеристик (рис. 3) при  и . Определяем значение тока коллектора в рабочей точке . Проверяем условие (10.1):

.

Рис. 3 Выходные статические характеристики транзистора

Критерием правильности выбора р.т. являются также максимальные значения температуры p-n перехода:

                        (5.2)

которая не должна превышать максимально допустимое для данного транзистора значение Тп.макс.доп.

Выполним проверку (максимальная температура среды составляет +33ºС): .

Нагрузочные прямые (рис.3) строятся следующим образом. Общей точкой является рабочая точка (р.т.). Другая точка для Rн= равна (точка 1):к1=Еп=17В; iк1 = 0

Для Rн~ (точка 2):

к2=2 Uк0=24В; iк2 = 0.

Указанные значения точек 1 и 2 отмечаем на оси напряжений и проводим соответствующие нагрузочные прямые.

Для дальнейших расчетов ВКУ определяются статические параметры транзистора:

статический коэффициент усиления по току в рабочей точке

;

выходное сопротивление транзистора в режиме насыщения:

.

Так как величина  выбрана больше величины, определяемой соотношением (5.1), фактический коэффициент использования транзистора получается меньше 0,7:

.

Полное семейство входных характеристик в справочнике [2] не приводится. Напряжение смещения Uбо определяется по входной статической характеристике для Uк ≠ 0 (рис. 4). Эту же характеристику принимаем в дальнейших расчетах за входную динамическую.


Рис. 4. Статические выходные характеристики.

 

. Расчет стабилизации режима работы транзистора ВКУ


Стабилизация режима работы ВКУ обеспечивается отрицательной обратной связью по постоянному току (ООСПТ). Выше было отмечено, что в схеме выходного каскада (рис.2) используется эмиттерная стабилизация; она создается включением в эмиттерную цепь достаточно большого сопротивления Rэ и ООСПТ является последовательной.

Отметим, что целью стабилизации является обеспечение одинаковых условий работы транзистора при определенном разбросе параметров (прежде всего величиной h21Э) и изменением условий окружающей среды (главным образом температуры, наиболее сильно влияющей на значение обратного тока коллекторного перехода - Iкб0).

Для транзистора ВКУ величина допустимого положительного приращения тока iк.0доп определяется предельным положением р.т. (рис.3), при котором еще обеспечивается получение от транзистора требуемой выходной мощности. Это приращение коллекторного тока определяется соотношением:

                             (6.1)

выходной каскадный усилитель частота

где сопротивление нагрузки постоянному току равно:

                            (6.2)

iб0=45мкА - ток базы, равный току смещения по усредненным характеристикам транзистора.

Выберем стандартное значение сопротивления эмиттера из ряда Е24:

.

Для определения типа резистора вычислим мощность, выделяемую на резисторе:

,

тогда выбираем тип резистора МЛТ-0,125.

Вычисляем:

При отсутствии стабилизации изменения постоянного тока может быть значительно больше допустимого. Когда ВКУ отделен по постоянному току от предварительного каскада, максимально возможное положительное приращение коллекторного тока равно:

                      (6.3)

Где

                 (6.4)

Здесь h21Эmax = 500 - наибольший для выбранных условий работы статический коэффициент усиления транзистора по току; - обратный ток коллектора, определяется для максимально возможной температуры p-n перехода. Так как в справочных данных [2] для выбранного транзистора КТ3102Б приведено значение  при температуре 85ºC, которая отличается от вычисленной ранее максимальной температуры p-n-перехода равной 85,8 ºC менее чем на 10 ºC, то для расчётов можно принять справочное значение [1] .

Тогда ,

.

После этого можно перейти к определению необходимой глубины местной ООС по постоянному току в ВКУ, позволяющей снизить изменения коллекторного тока до допустимой величины:

                         (6.7)

Фактическая глубина ООС ПТ в ВКУ зависит от элементов схемы: , ,  (рис.2). Величина  определена выше. Сопротивления  и  равны:

; ;

Пусть ,

а , тогда

, .

Выбираем значения  и  по ГОСТу (ряд Е24):

, .

Определяем мощности, выделяемые на резисторах базы:

,

.

Для обоих резисторов выберем МЛТ-0,01.

Фактическая глубина ООС ПТ равна:

,

где .


Условие: >  (6.8) - выполняется.

7. Расчет выходного каскада усиления по переменному току


Расчет ВКУ по переменному току проводится для гармонического сигнала номинальной величины, при котором обеспечивается получение заданной выходной мощности в нагрузке.

Оптимальное эквивалентное сопротивление нагрузки транзистора, обеспечивающее получение наибольшей выходной мощности при сравнительно малых искажениях:


Оно соответствует одинаковому использованию транзистора по току и напряжению. Выходная динамическая характеристика, соответствующая уравнению, приведена на рис. 3:

.

Номинальные амплитудные значения переменных составляющих выходного тока и напряжения (со стороны первичной обмотки выходного трансформатора):

;

.

При номинальном значении выходной мощности используемый участок характеристики лежит между точками “А” и “В”. В этих точках (рис. 3)

, ;

, .

Отдаваемая транзистором мощность равна:

.

Токи базы, соответствующие точкам “А” и “В”, определяют используемый участок входной характеристики (рис. 4). По выходной характеристике определим значение токов базы, соответствующих точкам А и В:  и . Отмечаем полученные значения токов базы на входной характеристике (рис. 4) и определяем соответствующие значения напряжения эмиттер-база  и . Изменения входного тока относительно рабочей точки в сторону увеличения и уменьшения, как видно из рисунка, должны быть неодинаковыми. Поэтому для дальнейших расчетов лучше использовать усредненные значения:

амплитуды входного напряжения и тока:

           (7.1)

.              (7.2)

Уравнения (7.1) и (7.2) позволяют найти входное сопротивление транзистора (между базой и эмиттером):

.

Входная мощность, необходимая для получения номинальной мощности на выходе:

.

Средние значения динамических коэффициентов усиления по току, напряжению и мощности:

; ;


Значения максимального и минимального входных сопротивлений транзистора используются в дальнейших расчетах.

8. Построение сквозной динамической характеристики и оценка нелинейных искажений в ВКУ


Нелинейные искажения усиливаемого сигнала возникают обычно в выходных каскадах усилителя, где уровни переменных токов и напряжений достигают больших величин. Обусловлены эти искажения, главным образом, нелинейностью характеристик транзистора. Высшие гармоники определяются методом пяти ординат по сквозной динамической характеристике, которая учитывает нелинейность входной и выходной цепи.

Сквозная динамическая характеристика представляет собой зависимость коллекторного тока от эквивалентной ЭДС источника сигнала транзистора ВКУ:

                       (8.1)

Эквивалентная схема ВКУ для переменной составляющей тока показана на рис. 5.

Транзистор нагружен на входное сопротивление трансформатора, равное оптимальному для выбранного режима работы: Rопт. При построении сквозной динамической характеристики

                       (8.2)

используются все точки пересечения нагрузочной прямой по переменному току (Rн~) со статическими характеристиками. По ним определяем соответствующие значения токов коллектора (), базы () и заносим в таблицу. По входной характеристике для каждого значения тока базы () определяется напряжение между базой и эмиттером () и также заносим в таблицу для соответствующей точки. Затем по формуле (8.1) вычисляем  для каждой точки и осуществляем построение зависимости (8.2). В формуле (8.1) источником сигнала для ВКУ является предварительный каскад усиления. Для оценки нелинейных искажений целесообразно принять .

Рис. 5. Эквивалентная схема ВКУ для переменной составляющей тока

Таблица 1.

Сквозная динамическая характеристика

Номер точки

1

2

3

4

5

6

7

iк, мА

0

1

5,5

11

14,5

19

22

iб, мкА

0

15

30

45

60

75

90

Uб , В

0,45

0,48

0,52

0,55

0,56

0,57

0,58

, В0,450,5690,6990,8180,9171,0161,116









Сквозная динамическая характеристика (рис. 6) имеет плавный характер.




Рис. 6. Сквозная динамическая характеристика ВКУ

Рабочая точка находится на середине линейного и наиболее крутого участка сквозной характеристики. Уменьшение наклона сквозной характеристики при больших токах связано с уменьшением усиления по току и переходом в режим насыщения, а при малых токах - с нелинейностью входной характеристики (увеличением входного сопротивления).


.

При таком искажении рассчитываем для используемого участка между точками “В” и “С” (рис.6). Пять значений выходного тока (ординат)

, , , , .

определяются для четырех одинаковых приращений Э.Д.С. источника сигнала:

.

Амплитуда полезного сигнала (первая гармоника), а также второй и третьей гармоник определяются:

,

,

.

Данные значения высших гармоник соответствуют отдаваемой мощности


которая получилась больше номинальной при небольшом значении коэффициента использования .

Коэффициенты гармоник КГ и соответствующие им затухания нелинейности  равны:

, ,

,

.

При >  при номинальном уровне сигнала нелинейные искажения получаются меньше рассчитанных (затухания нелинейности возрастают).

Чтобы ООС эффективно снижала нелинейные искажения, затухания нелинейности при номинальной мощности должны быть не менее 20 дБ (в нашем случае эти условия выполняются). При меньшем значении необходимо выбрать другое положение рабочей точки, либо заменить транзистор на другой, с более линейными характеристиками.

Отметим, что необходимые минимально допустимые значения затухания нелинейности по второй т третьей гармоникам в групповых усилителях МСП (Аг20 и Аг30) задаются при нулевом уровне выходной мощности и обычно значительно больше полученных в расчете. Обеспечить их позволяет достаточно глубокая комбинированная общая и местная в ВКУ ООС по переменному току. Чем больше отличие от этих значений от полученных в расчете ВКУ, тем более глубокую ООС следует применить. Требуемая глубина ООС определяется ниже.

9. Выбор операционного усилителя и расчет принципиальной схемы


Для выбора операционного усилителя необходимо определить:

Величину Э.Д.C. эквивалентного источника сигнала группового усилителя

,

где  - уровень передачи по мощности группового усилителя; - волновое сопротивление кабеля СП;

 - необходимое рабочее усиление.

.

Номинальное напряжение сигнала на входе усилителя:

,

где коэффициент трансформации  и К.П.Д.  входного трансформатора рекомендуется выбрать:

, .

Примем , , тогда:

Необходимую глубину общей ООС группового усилителя

,

,

, .

Здесь ; ,  - заданные затухания нелинейности по второй и третьей гармоникам; , - найдены при расчете ВКУ.  выбирается большим из двух найденных значений и используется в дальнейших расчетах.

,

,

, .

Выбираем .

Необходимый коэффициент усиления ОУ, с учетом запаса на введение общей ООС в групповом усилителе:

.

10. Выбор операционного усилителя


Выбранный ОУ должен обеспечить достаточное по величине и равномерное по спектру (до ) усиление, максимальную устойчивость и надежность работы.

Выбор ОУ производится из таблицы, приведенной в приложении 1 [1] в следующей последовательности:

выбираем ОУ с внутренней частотой коррекции (ВН) с  и .

Наиболее важный параметр - типовой коэффициент усилителя на низких частотах, для любых из выбранных ОУ должен быть Sмин ≥ 80 дБ.

Выберем усилитель К140УД23, параметры которого приведены в приложении 2.

Расчет усилителя для отобранных ОУ при введенной ООС и любым типом коррекции, выполняется аналитически:

 

где Vспад - скорость спада АЧХ ОУ, берется из таблицы [1].

Для отобранного ОУ выполняются условия:

 и

 

. Выбор режима работы ОУ


ОУ используется более эффективно, если источник питания имеет среднюю точку, относительно которой напряжение должно иметь . Для развязки по цепям питания обычно включается RC - фильтры или стабилитроны. Напряжение питания ОУ можно принять равным:

,

а среднее значение потребляемого тока


Здесь  и  - максимальные и средние значения тока базы транзистора выходного каскада в выбранном режиме (Uк0 и iк0).

12. Расчет элементов принципиальной схемы группового усилителя


Вычислим элементы принципиальной схемы группового усилителя (рис.1).

. Расчет сопротивления шунта Rш.

Величина сопротивления Rш находится из условия согласования входного сопротивления трансформатора  с волновым сопротивлением линии связи :

.

Выберем из ряда Е24 стандартное значение  тип МЛТ-0,125.

. Цепи питания ОУ.

Для развязки по цепям питания в схеме группового усилителя предусмотрены RC:

,

где  - потребляемый ток ОУ (типовое значение) (Приложение 2). Выбираем значение сопротивления согласно ГОСТа (ряд Е24): .

Мощность, выделяемая на резисторе:

.

Выбираем тип резистора: МЛТ-0,01.

,

Выбираем конденсатор с оксидным диэлектриком типа К50-16, с номинальным напряжением  из ряда Е6 - .

Разделительная емкость на входе ВКУ и предложении Rвых.ОУ ≈ 0, равна:

,

где  - коэффициент частотных искажений на низких частотах, и

.

 - нижняя граничная частота усиливаемого сигнала.

.

Выбираем конденсатор К53-14А  с номинальным напряжением .

Емкость в цепи эмиттера при  равна:


Выбираем конденсатор К53-14А  с номинальным напряжением .

Значения элементов, которые были вычислены в ходе выполнения курсового проекта занесём в перечень элементов (приложение 3).

Заключение


При выполнении курсового проекта по предмету «Основы схемотехники» была рассмотрены схема группового усилителя, выполненного по двухкаскадной схеме: каскад предварительного усиления на ОУ, а выходной на биполярном транзисторе. Была рассчитана электрическая принципиальная схема усилителя с заданными параметрами: выбраны типы активных элементов (ОУ и БТ), определены их режимы работы, вычислены номиналы и типы пассивных элементов, которые представлены в перечне (приложение 3).

Литература


1.       Задание на курсовую работу и методические указания по её выполнению по дисциплине «Основы схемотехники» для студентов заочного факультета. В. А. Матвеев., Новосибирск 2005.

2.      Транзисторы для аппаратуры широкого применения: Справочник. К. М. Брежнева, Е. И. Гантман, Т. И. Давыдова и др. Пот ред. Б. Л. Перельмана. - М.: Радио и связь, 1981. - 656с., ил.

.        Полупроводниковые приборы: Транзисторы. Справочник. В. Л. Аронов, А. В. Баюков, А. А. Зайцев и др. Под общ. ред. Н. Н. Горюнова. - 2-е изд., перераб. - М.: Энергоатомиздат, 1985. - 904 с., ил.

Приложение 1


Транзистор КТ3102Б


Кремниевые планарные n-p-n-транзисторы предназначены для усиления электрических колебаний.

Электрические параметры

Обратный ток коллектора  при , ..……0,003…0,05 мкА

 …………. 5 мкА

Статический коэффициент передачи тока в схеме с ОЭ

при ,  …………………………………………200…500

Модуль коэффициента передачи тока на высокой частоте

при , ,  …………………………………….1,5

Ёмкость коллекторного перехода  при ,  ……6 пФ

Максимально допустимые параметры

Постоянный ток коллектора …………………………………100 мА

Постоянное напряжение коллектор-эмиттер …………………50 В

Постоянная рассеиваемая мощность коллектора  ………… 250 мВт

Общее тепловое сопротивление:

Переход-окружающая среда ………………………………0,4ºС/мВт

Температура перехода  ………………………………………125ºС


Приложение 2


Операционный усилитель К140УД23

К140УД23 - операционный усилитель с хорошо согласованной парой полевых транзисторов на входе, большой частотой единичного усиления, внутренней частотной коррекцией и высокой скоростью нарастания выходного напряжения. Может использоваться для построения широкополосных устройств.

ОСОБЕННОСТИ

Входной каскад на полевых транзисторах

Широкий диапазон напряжений питания

Напряжение смещения……………………10 мВ

Малые входные токи ………..……………0,2 нА

Высокая скорость нарастания……………30 В/мкс

Частота единичного усиления , .

Усиление , .

Напряжение питания .

Потребляемый ток .

Коррекция внутренняя, АЧХ нерегулируемая, интегрирующая цепь.

Скорость спада АЧХ .

.

 

Приложение 3


Перечень элементов

Зона

Поз. обзнач.

Наименование

Кол

Примечание



Конденсаторы




Ср

К53-14А-25В-0,15мкФ3




Сф

К50-16-25В-680мкФ2




Сэ

К53-14А-16В-22мкФ1










Резисторы




R’б

МЛТ-0,125-22кОм1




R’’б

МЛТ-0,125-15кОм1

МЛТ-0,125-470Ом1




МЛТ-0,025-360Ом2




МЛТ-0,125-1,8кОм1










Микросхемы




D1

К140УД23

1









Транзисторы




VT1

КТ3102Б

1









Линейный усилитель Схема электрическая принципиальная

Похожие работы на - Схема группового усилителя

 

Не нашли материал для своей работы?
Поможем написать уникальную работу
Без плагиата!
Без нейросетей!