Синтез и анализ последовательных схем (синтез счетчиков)

  • Вид работы:
    Практическое задание
  • Предмет:
    Информатика, ВТ, телекоммуникации
  • Язык:
    Русский
    ,
    Формат файла:
    MS Word
    39,24 Кб
  • Опубликовано:
    2015-05-27
Вы можете узнать стоимость помощи в написании студенческой работы.
Помощь в написании работы, которую точно примут!

Синтез и анализ последовательных схем (синтез счетчиков)

Министерство науки и образования Украины

Национальный аэрокосмический университет им. Н.Е. Жуковского

«Харьковский авиационный институт»

Кафедра 501

«Проектирование радиоэлектронных систем летательных аппаратов»







Лабораторная работа

«Синтез и анализ последовательных схем (синтез счетчиков)»

Выполнил: студент 526 группы Момот О. А.

Проверил: к.т.н., доцент Мазуренко А.В.








г. Харьков


Введение

Цель работы: закрепить знания по синтезу последовательных схем (счетчиков), построить логическую схему счетчика в среде Max+Plus II с использованием редактора символов и смоделировать ее работу с помощью эмулятора работы логических схем.


Теоретическая часть

Схема, выходные сигналы которой зависят не только от текущих значений входных сигналов, но и от последовательности значений входных сигналов в прошлом, называется последовательной схемой или схемой с памятью.

Триггер - это устройство последовательностного типа с двумя устойчивыми состояниями равновесия, предназначенное для записи и хранения информации. Под действием входных сигналов триггер может переключаться из одного устойчивого состояния в другое. При этом напряжение на его выходе скачкообразно изменяется.

Классификация

Триггеры подразделяются на две большие группы - динамические и статические. Названы они так по способу представления выходной информации.

Динамический триггер представляет собой управляемый генератор, одно из состояний которого (единичное) характеризуется наличием на выходе непрерывной последовательности импульсов определённой частоты, а другое (нулевое) - отсутствием выходных импульсов. Смена состояний производится внешними импульсами (рис. 3). Динамические триггеры в настоящее время используются редко.

К статическим триггерам относят устройства, каждое состояние которых характеризуется неизменными уровнями выходного напряжения (выходными потенциалами): высоким - близким к напряжению питания и низким - около нуля. Статические триггеры по способу представления выходной информации часто называют потенциальными.

Статические (потенциальные) триггеры, в свою очередь, подразделяются на две неравные по практическому значению группы - симметричные и несимметричные триггеры. Оба класса реализуются на двухкаскадном двухинверторном усилителе с положительной обратной связью, а названием своим они обязаны способам организации внутренних электрических связей между элементами схемы.

Симметричные статические триггеры составляют основную массу триггеров, используемых в современной радиоэлектронной аппаратуре. Схемы симметричных триггеров в простейшей реализации (2х2ИЛИНЕ) показаны на рис. 4.

Основной и наиболее общий классификационный признак - функциональный - позволяет систематизировать статические симметричные триггеры по способу организации логических связей между входами и выходами триггера в определённые дискретные моменты времени до и после появления входных сигналов. По этой классификации триггеры характеризуются числом логических входов и их функциональным назначением (рис. 5).

Вторая классификационная схема, независимая от функциональной, характеризует триггеры по способу ввода информации и оценивает их по времени обновления выходной информации относительно момента смены информации на входах (рис. 6).

Каждая из систем классификации характеризует триггеры по разным показателям и поэтому дополняет одна другую. К примеру, триггеры RS-типа могут быть в синхронном и асинхронном исполнении.

Асинхронный триггер изменяет своё состояние непосредственно в момент появления соответствующего информационного сигнала(ов), с некоторой задержкой равной сумме задержек на элементах, составляющих данный триггер.

Синхронные триггеры реагируют на информационные сигналы только при наличии соответствующего сигнала на так называемом входе синхронизации С (от англ. clock). Этот вход также обозначают термином «такт». Такие информационные сигналы называют синхронными. Синхронные триггеры в свою очередь подразделяют на триггеры со статическим и с динамическим управлением по входу синхронизации С.

Триггеры со статическим управлением воспринимают информационные сигналы при подаче на вход С логической единицы (прямой вход) или логического нуля (инверсный вход).

Триггеры с динамическим управлением воспринимают информационные сигналы при изменении (перепаде) сигнала на входе С от 0 к 1 (прямой динамический С-вход) или от 1 к 0 (инверсный динамический С-вход). Также встречается название «триггер управляемый фронтом».

Одноступенчатые триггеры (latch, защёлки) состоят из одной ступени представляющей собой элемент памяти и схему управления, бывают, как правило, со статическим управлением. Одноступенчатые триггеры с динамическим управлением применяются в первой ступени двухступенчатых триггеров с динамическим управлением. Одноступенчатый триггер на УГО обозначают одной буквой - Т.

Двухступенчатые триггеры (flip-flop, шлёпающие) делятся на триггеры со статическим управлением и триггеры с динамическим управлением. При одном уровне сигнала на входе С информация, в соответствии с логикой работы триггера, записывается в первую ступень (вторая ступень заблокирована для записи). При другом уровне этого сигнала происходит копирование состояния первой ступени во вторую (первая ступень заблокирована для записи), выходной сигнал появляется в этот момент времени с задержкой равной задержке срабатывания ступени. Обычно двухступенчатые триггеры применяются в схемах, где логические функции входов триггера зависят от его выходов, во избежание временны́х гонок. Двухступенчатый триггер на УГО обозначают двумя буквами - ТТ.

Триггеры со сложной логикой бывают также одно- и двухступенчатые. В этих триггерах наряду с синхронными сигналами присутствуют и асинхронные. Такой триггер изображён на рис. 1, верхний (S) и нижний (R) входные сигналы являются асинхронными.

Триггерные схемы классифицируют также по следующим признакам:

числу целочисленных устойчивых состояний (основанию системы счисления) (обычно устойчивых состояний два, реже - больше, см. двоичный триггер, троичный триггер, четверичный триггер[8], …, десятичный триггер, …, n-ичный триггер, …);

числу уровней - два уровня (высокий, низкий) в двухуровневых элементах, три уровня (положительный, ноль, отрицательный) в трёхуровневых элементах[9], …, N-уровней в N-уровневых элементах, …;

по способу реакции на помехи - прозрачные и непрозрачные. Непрозрачные, в свою очередь, делятся на проницаемые и непроницаемые.

по составу логических элементов (триггеры на элементах И-НЕ, ИЛИ-НЕ и др.).

Счётчик числа импульсов - устройство, на выходах которого получается двоичный (двоично-десятичный) код, определяемый числом поступивших импульсов. Счётчики могут строиться на двухступенчатых D-триггерах, T-триггерах и JK-триггерах.

Основной параметр счётчика - модуль счёта - максимальное число единичных сигналов, которое может быть сосчитано счётчиком. Счётчики обозначают через СТ (от англ. counter).

Классификация

Счётчики классифицируют:

на двоичных триггерах

на троичных триггерах[1]

на n-ичных триггерах

по модулю счёта:

двоично-десятичные (декада);

двоичные;

с произвольным постоянным модулем счёта;

с переменным модулем счёта;

по направлению счёта:

суммирующие;

вычитающие;

реверсивные;

по способу формирования внутренних связей:

с последовательным переносом;

с ускоренным переносом;

с параллельным ускоренным переносом;

со сквозным ускоренным переносом;

с комбинированным переносом;

кольцевые;

по способу переключения триггера:

асинхронные;

Счётчик Джонсона.

Алгоритм синтеза счетчиков не кратным 2n

Могут быть получены из счетчиков кратным степени 2n путем исключения некоторых двоичных комбинаций.

Определяется ближайшее к заданному коэффициенту пересчета число М = 2n >= Kпер. зад.

Определяется число каскадов или триггеров n = log2M счетчика кратным 2n.

Строится схема счетчика с коэффициенту пересчета равным степени 2n.

На выходах счетчика записывается двоичная комбинация требуемого коефициента пересчета. Второй вариант: на входах предварительной установки триггеров записывается двоичный код числа S = M - Kпер. зад.

Те выходы на которых записаны единицы обьеденяются с инверсным значением выходов на которых записаны нули двоичного кода схемой «и» выход который через схему «или» подключается к входам «reset» всех триггеров. Второй вариант: с выхода переноса сигнал подается на те входы предварительной установки триггеров на которых устанавливается «1».

синтез счетчик логический триггер

Задание

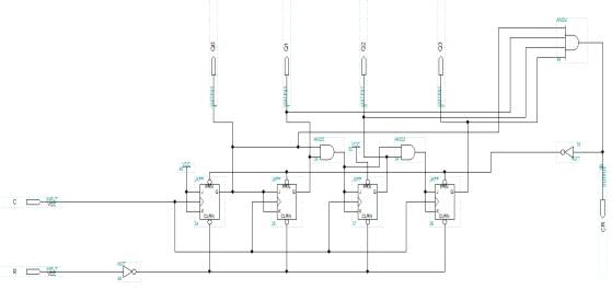
Построить схему суммирующего счетчика с параллельным переносом с коэффициентом пересчета Kпер. зад. = 11 на основе JK - триггеров.

Выполнение задания= 16; Kпер. зад. = 11;= 4;пер. зад. = Qi(2) = 1011(2) = 11(11)

Рисунок 1 Логическая схема


Рисунок 2 Результат моделирования (Временная диаграмма)

Похожие работы на - Синтез и анализ последовательных схем (синтез счетчиков)

 

Не нашли материал для своей работы?
Поможем написать уникальную работу
Без плагиата!
Без нейросетей!