Расчет основных параметров тиристорного выпрямителя
Курсовая
работа
Расчет основных параметров
тиристорного выпрямителя
Содержание
Введение
Описание
трехфазной мостовой схемы
1.
Определения и условные обозначения основных параметров тиристоров
.1 Описание
схем
.2 Основные
определения
. Расчет
основных параметров тиристорного выпрямителя
. Выбор
допустимых нагрузок вентилей по току
. Групповое
соединение вентилей
. Ограничение
скорости нарастания тока и напряжения
. Выбор
параметров цепи управления тиристоров
. Защита
тиристорного выпрямителя от аварийных токов
. Защита
предохранителями
. Расчет
токов короткого замыкания
. Защита
полупроводниковых преобразователей от токов короткого замыкания
Список
литературы
Введение
Силовые полупроводниковые приборы находят широкое применение почти во всех
отраслях народного хозяйства. Однако они обладают рядом специфических
особенностей, к которым относятся зависимость параметра и режимов работы от
температуры, изменения параметров во времени, разброс параметров приборов
одного типа и т.п. Это определяет некоторые требования к схемам, где
используются силовые полупроводниковые приборы (использование выравнивающих
устройств при групповом соединении и ограничивающих устройств при больших
скоростях нарастания тока, учет циклических режимов работы, особые требования к
схеме управления).
Нагрузки на полупроводниковые приборы зависят от схемы преобразования, в
которой они используются, параметров источника питания, параметров нагрузки
(ток, напряжение) и вида нагрузки (активная, индуктивная и т. д.), вида интенсивности
охлаждения, вероятности и характера технологических (рабочих) и аварийных
перегрузок и пр.
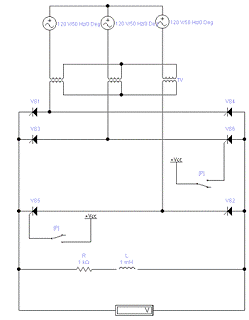
Описание трехфазной мостовой схемы
Схема выполнена в программе Electronics Workbench. В качестве трехфазного
трансформатора были взяты три однофазных Т1, Т2 и Т3. Первичные и вторичные
обмотки трансформаторов соединены по схеме звезда. В качестве источников
питания взяты три источника переменного напряжения с частотой 50 Гц. Каждый
источник питает отдельную фазу трансформатора.
В каждом плече выпрямителя находится по одному тиристору марки Т-250.
Всего в схеме находится 6 тиристоров (В1, В2, В3, В4, В5, В6). В схеме
показано, что два тиристора (В5 и В6) можно открывать, подавая на управляющий
электрод импульс. В данной схеме использованы два абсолютно аналогичных
выключателя Р. При их замыкании получают питание тиристоры В5 и В6 и
открываются. При этом течет ток в плече тиристора В5 и В6. Вольтметр показывает
падение напряжения на нагрузке (R-L нагрузка). При размыкании переключателя Р,
вольтметр показывает практически ноль.
Схема изображена на отдельном листе Page 1.
1. Определения и условные обозначения основных параметров тиристоров
Все данные для расчетов взяты для тиристора типа Т-160.
На рисунке 1.1 изображена мостовая схема Илларионова.
Рис 1.1 Трехфазная мостовая схема выпрямителя
На рисунке 1.2 изображена схема с нулевым выводом.
Рис 1.2 Трехфазная схема выпрямителя с нулевым выводом
1.1 Описание схем
Схемы выполнены в программе Electronics Workbench. В качестве трехфазного
трансформатора были использованы три однофазных, соединенных звездой. Для
примера была взята активно индуктивная нагрузка в мостовой схеме и активная в
схеме с нулевым выводом. На рис1.1 в пятом и в шестом плече находятся тиристоры
на управляющий электрод которых подается управляющий сигнал замыканием ключа Р.
На рис1.2 открывается тиристор VS3 при замыкании ключа А. При замыкании ключей
в первой и во второй схеме вольтметры фиксируют падение напряжения на нагрузке.
.2 Основные определения
Предельный токп - максимально допустимое среднее значение за период тока,
длительно протекающего через прибор. Классификационные значения предельного
тока определяются в однофазной однополупериодной схеме с активной нагрузкой при
частоте 50 Гц, синусоидальной форме тока, угле проводимости
и максимально допустимой температуре
структуры.п.к - классификационное значение предельного тока прибора, приводимое
в информационных материалах и определяемое при заданной температуре корпуса
прибора
(для тиристора типа Т- 160 при Q=
С, Iп.к=160 А).
Повторяющееся напряжение - Uп. - максимально допустимое мгновенное
значения напряжения, прикладываемое к прибору в обратном или прямом закрытом
направлении, учитывая все повторяющиеся переходные напряжения. Повторяющиеся
напряжение обычно является функцией схемы преобразователя, например, выбросы
при восстановлении прямого или обратного напряжения после коммутации
увеличивают мощность, выбрасываемую в приборе.
Неповторяющееся напряжение - Uнеп - максимально допустимое мгновенное
значение любого неповторяющегося переходного напряжения, прикладываемого к
прибору в обратном или прямом закрытом направлении. Неповторяющееся напряжение
обычно определяется внешней по отношению к преобразователю причиной, например грозовые
или внутренние перенапряжения в питающей сети переменного тока.
Рекомендуемое рабочее напряжение Uр - амплитудное значение напряжения
синусоидальной формы, прикладываемое к прибору в обратном или прямом закрытом
направлении, при отсутствии повторяющихся и неповторяющихся напряжений.
Максимальное обратное напряжение Uзаг - напряжение, соответствующее
области загиба обратной или прямой ветви вольт-амперной характеристики прибора,
когда даже при небольшом приращении напряжения резко увеличивается обратный ток
или ток утечки.
Напряжение переключения Uпер - прямое напряжение, при котором тиристор
переходит из закрытого состояния в открытое при разомкнутой цепи управляющего
электрода.
Согласно ГОСТу для тиристоров повторяющее напряжение составляет 0,75, а не
повторяющее 0,83 наименьшего из значений максимального обратного напряжения и
напряжения переключения. В действующих в настоящее время стандартах и
технических условиях за основной параметр по напряжению, определяющий класс
прибора, принято повторяющее напряжение. Каждому классу прибора должно
соответствовать определенное значение не повторяющего напряжения. Каждому
классу тиристора, присваемому по повторяющемуся напряжению, соответствует
определенное значение рекомендуемого рабочего напряжения согласно таблице 1.1
Таблица 1.1
Классы тиристоров
|
Класс
|
1
|
2
|
3
|
4
|
5
|
6
|
7
|
8
|
9
|
10
|
|
Uнеп
|
110
|
225
|
335
|
450
|
560
|
670
|
785
|
900
|
1000
|
1120
|
|
Uп
|
100
|
200
|
300
|
400
|
500
|
600
|
700
|
800
|
900
|
1000
|
|
Uр
|
80
|
160
|
240
|
320
|
400
|
480
|
500
|
640
|
720
|
800
|
Динамическое сопротивление прибора в открытом состоянии Rд - котангенс
угла наклона прямой ветви вольт амперной характеристики с ординатами, равными
1,57 и 4,71 предельного тока, и пересекающей ось напряжения в точке, численное
значение которой считается пороговым напряжением Uо. Для тиристора типа Т-160
Обратный ток Iобр - ток, протекающий через прибор при приложении к нему
обратного напряжения.
Ток утечки Iут - ток, протекающий через прибор при разомкнутой цепи
управления при приложении к нему прямого напряжения. Амплитудное значение при
повторяющемся напряжении и при
Ток удержания (ток выключения) Iудр - максимальный ток прибора при
разомкнутой цепи управления, при котором прибор переходит из открытого
состояния в закрытое. При
Ток переключения Iпер - прямой минимальный ток прибора при разомкнутой
цепи управления, при котором прибор переходит из закрытого состояния в открытое.
Максимально допустимая температура полупроводниковой структуры
- является критерием
работоспособности полупроводниковых приборов, который определяет предельный ток
прибора. Для тиристора
Температура корпуса Qк - это температура, измеренная в указанной
предприятием изготовителем точке корпуса прибора.
Температура окружающей среды Qc - это температура окружающей среды,
измеренная на определенном расстоянии от прибора.
Внутреннее установившееся тепловое сопротивление Rв - это отношение
превышения температуры полупроводниковой структуры над температурой корпуса
прибора Qк к рассматриваемой мощности потерь его в установившемся режиме.
для тиристора Т-160 Rв=
Общее установившееся тепловое сопротивление Rт - это отношение превышения
температуры полупроводниковой структуры Qр над температурой окружающей среды Qс
к рассеиваемой мощности потерь прибора
в установившемся режиме
т зависит от скорости охлаждающего воздуха Vс
Отпирающий ток управления Iу.от - это наименьшее значение тока
управления, необходимого для переключения прибора. При
Iу.о=300 мА.
Неотпирающий ток управления Iу.н - наибольшее значение тока управления,
при котором прибор не переключается.
Отпирающее напряжение Uу.от - напряжение управления, требующее для
получения опирающего тока управления. При
Uу.н=7 В.
Неотпирающее напряжение Uу.н - наибольшее значение напряжения управления,
при котором прибор не переключается. При
Uу.н=1 В.
Время включения tвк - время от момента подачи управляющего импульса до
момента снижения анодного напряжения на приборе до 10% начального значения при
работе прибора на активную нагрузку.
Время включения тиристора состоит из времени задержки tз и времени
нарастания tн
Время задержки в значительной степени зависит от амплитуды Iу и скорости
нарастания импульса управления
. При
, Iу=1 А,
=1
Время включения tв
Время от момента, когда прямой ток через тиристор при заданной крутизне
спада
достигает своего нулевого значения
до момента, когда прибор способен выдержать, не переключаясь, прикладываемое в
прямом направлении, напряжение с определенной амплитудой и скоростью нарастания
К началу процесса включения базовые области тиристора насыщены
неосновными носителями. При подаче на тиристор обратного напряжения избыточные
неосновные носители (остаточный заряд в базах) уносятся через p-n переход и
рекомбинируются. Прибор восстанавливает свои запирающие свойства. Причем первым
восстанавливается катодный p-n переход, а затем анодный в течении времени tв -
время восстановления запирающих свойств в обратном направлении (время,
протекающее от момента прохождения тока через нулевые значения, до момента,
соответствующего пику обратного тока). После этого начинается процесс спада
обратного тока до статического тока утечки. Полностью прибор восстанавливает
свои запирающие свойства через интервал времени tв. Время прямого
восстановления зависит от температуры, от величины прямого тока, амплитуды и
скорости нарастания повторного приложенного прямого напряжения.
В зависимости от времени выключения тиристоры делятся на 10 групп: 0, 2,
3, 4, 5, 6, 7, 8, 9. Для тиристоров типа Т-160 при
,I=Iпк,Uпр=0,67U,
=5 А/мкс время выключения для нулевой
группы не нормируется, 1-й группы tв
, 2-й группы tв
, 3-й группы tв
, 4-й группы tв
.
Заряд восстановления Qв
Полный остаточный заряд в базах (в средних слоях n1 и р2 с момента
коммутации тиристора из открытого состояния в закрытое при определенных
условиях.
Зависимости заряда восстановления Qв от скорости спада прямого тока
вентиля
при определенных значениях
предшествующего прямого тока изображены на рис
Критическая скорость нарастания прямого напряжения
Максимально допустимое значение скорости нарастания прямого напряжения,
при котором не происходит переключение прибора при заданном напряжении
(U=0.57Uп) и разомкнутой цепи управления. При подаче на тиристор в прямом
направлении напряжения с крутым фронтом через него будет протекать емкостной
ток
который возрастает с увеличением емкости центрального p-n перехода С. При
достижении ic значения, превышающего ток переключения, тиристор переходит в
открытое состояние. Таким образом, третьим методом включения тиристора является
быстрое нарастание прямого анодного напряжения.
В зависимости от критической скорости нарастания прямого напряжения
тиристоры делятся на 7 групп:
0,1,2,3,4,5,6. Для тиристоров типа Т-160 при
, Uпр=0,67Uп. Критическая скорость
нарастания прямого напряжения для 0-й группы не нормируется, для 1-й группы
=20 В/мкс, для 2-й группы 
В/мкс, для 3-й группы 
В/мкс, для 4-й группы 
В/мкс, для 5-й группы 
В/мкс.
Критическая скорость нарастания прямого тока
Максимально допустимое значение скорости нарастания тока через тиристор,
не вызывающее необратимые процессы в полупроводниковой структуре и связанное с
ними ухудшение электрических параметров тиристора.
Процесс переключения тиристора из закрытого состояния в открытое по цепи
управления в начале развивается поблизости от управляющего электрода, а затем
со скоростью 0,1 мм/мкс распространяется в плоскости полупроводниковой
пластины. В результате этого вблизи управляющего электрода возникает большая
плотность тока, что обуславливает локальный перегрев структуры в этой области и
может привести к повреждению тиристора.
В зависимости от критической скорости нарастания прямого тока
тиристоры делятся на 10 групп:
0,1,2,3,4,5,6,7,8,9. Для тиристоров типа Т-160 при
Uпр=Uп, Iу= 1А. Критическая скорость
нарастания для 2-й группы 
А/мкс, для 3-й группы 
А/мкс, для 4-й группы 
А/мкс, для 5-й группы 
А/мкс.
Ток рабочей перегрузки Iр.пер
Ток нагрузки непосредственно после режима с током, меньшим предельного в
данных условиях работы, длительное протекание которого вызвало бы превышение
максимально допустимой температуры, но который ограничен по времени так, что
превышение этой температуры не происходит.
В информационных материалах приводятся зависимость максимального тока
рабочей перегрузки от времени в интервале от 10 мс до 5 мин непосредственно
после режимов, соответствующих диапазону температур полупроводниковых структур
от
до максимально допустимой с последующим
приложением напряжения, равного 80% значения повторяющегося напряжения.
Температура полупроводниковой структуры при таких перегрузках не должна
превышать максимально допустимого значения, поэтому число их за весь срок
службы прибора (тиристора) не ограничивается. Если непосредственно перед
перегрузкой через прибор протекает предельный ток, то рабочие перегрузки не
допустимы. Обычно рабочие перегрузочные характеристики даются для случаев
предварительной нагрузки током равным 0,20,40,60,80% предельного тока. На рис
изображены зависимости максимально допустимой амплитуды тока рабочей перегрузки
Iр от длительности t при различных значениях тока предварительной нагрузки.
Ток аварийной перегрузки Iр.пер
Ток, протекание которого вызывает превышение максимально допустимой
температуры полупроводниковой структуры.
В информационных материалах приводятся зависимости максимально допустимой
амплитуды тока аварийной перегрузки от времени в интервале от 10 до 200 мс при
перегрузке непосредственно после режимов с последующим приложением обратного
напряжения, равного 80% повторяющегося напряжения. Аварийные перегрузочные
зависимости предполагают превышение максимально допустимой температуры до
Qрп=200-300
. При этом возможна потеря запирающих свойств прибора.
Аварийные перегрузочные зависимости применяются для выбора защиты
преобразовательного устройства при возникновении аварийных режимов.
Ударный ток Iуд
Максимально допустимая амплитуда импульса аварийного тока синусоидальной
формы длительностью 10 мс при заданной начальной температуре полупроводниковой
структуры без последующего приложения напряжения.
Для тиристора типа Т-160 ударный ток при длительности 10 мс
при Qрп=
Iуд=3600А
при Qрп=
Iуд=3300А
Тепловой эквивалент
Максимально допустимое значение интеграла квадрата аварийного тока по
времени при заданной начальной температуре полупроводниковой структуры без
приложения напряжения после воздействия импульса тока.
Для тиристора типа Т-160 при длительности 10 мс
при Qрп=
при Qрп=
Ударный ток и интеграл
оценивают перегрузочную способность прибора без последующего
воздействия. Эти параметры служат для выбора защитных устройств и характеризуют
теоретическую стойкость прибора при кратковременных (1-10 мс) нагрузках.
Быстродействующие устройства защиты ограничивают время протекания тока
перегрузки и при срабатывании в большинстве случаев исключают воздействие
напряжения на полупроводниковые элементы аппаратуры. В этом случае выход
прибора из строя может произойти только при превышении предела термической
стойкости отдельных элементов его конструкции (
.
2. Расчет основных параметров тиристорного выпрямителя
Исходные данные
. Схема выпрямителя
. Напряжение нагрузки
. Вид нагрузки
. Заданный ток нагрузки
. Скорость охлаждающего воздуха
. Температура окружающей среды
. Коэффициент запаса тока нагрузки
. Активное и индуктивное сопротивление силовой сети
Цель работы
Рассчитать основные параметры и выбрать силовой трансформатор;
Рассчитать согласно методических указаний тиристорный выпрямитель с
защитой от перегрузки, коротких замыканий и перенапряжений.
Расчет основных параметров силового трансформатора и плеча выпрямителя.
Фазное
напряжение вторичной обмотки трансформатора
(мостовая)
(с нулевым выводом)
Линейное напряжение вторичной обмотки трансформатора
(с нулевым выводом)
(мостовая)
ЭДС вторичной
обмотки трансформатора
(с нулевым выводом)
(мостовая)
Мощность постоянных составляющих выпрямленного напряжения и тока
Типовая
мощность трансформатора
(мостовая)
(с нулевым выводом)
По результатам расчета выбираем силовой трансформатор, для которого
Выбранный трансформатор имеет такие данные:н, Uвн, Uнн, Ро, Ркз, Uк,
По параметрам трансформатора рассчитываем коэффициент трансформации
Действующее значение тока первичной обмотки трансформатора
(мостовая)
(с нулевым выводом)
Действующее значение тока вторичной обмотки трансформатора
(мостовая)
(с нулевым выводом)
Максимальное напряжение плеча (вентиля)
Среднее значение тока плеча (вентиля)
По току плеча выбираем тип тиристора и ориентировочно их количество в
одном плече. Для тиристора типа Т-160 со стандартным охладителем при
естественном охлаждении тиристор может быть нагружен током примерно 30-
процентным от предельного, при скорости движения охлаждающего воздуха Vc=12 м/с
- почти всем предельным током. Кроме того, как будет доказано ниже, для
надежной защиты необходимо не догружать тиристоры и включать параллельно не
менее трех тиристоров в плече.
По Uпл выбирают рекомендуемое рабочее напряжение тиристора и его класс.
Таблица 1.1 (смотреть в предыдущем разделе).
Расчетная мощность первичной и вторичной обмоток трансформатора.
(мостовая)
(с нулевым выводом)
(мостовая)
(с нулевым выводом)
Индуктивное сопротивление рассеяния обмоток трансформатора.
где La-индуктивность рассеяния, приведенная ко вторичной обмотке
трансформатора.
3. Выбор допустимых нагрузок вентилей по току
Основным критерием, определяющим допустимую мощность потерь в вентиле
, является максимально допустимая
температура полупроводниковой структуры
.
(3.1)
где Rт - общее установившееся тепловое сопротивление, определяемое по
рис. 14 согласно заданной скорости воздуха при t>1000 c (Rт=0,205,
)
согласно параметрам выбранного тиристора
Максимально допустимый ток вентиля Iп при определенной допустимой
мощности потерь является функцией формы тока и параметров прямой ветви вольт
амперной характеристики в состоянии высокой проводимости.
(3.2)
Где
Кф - коэффициент формы тока, равный отношению действующего к среднему
значению тока, в трехфазном выпрямителе при активно индуктивной нагрузке
Кф=1,73д - динамическое сопротивление тиристора Т-250, выбираем из паспортных
данных. Rд=
- пороговое напряжение, выбираем из паспортных данных
Uo=1,44,В
Если Iпо<Iпл, то необходимо включить параллельно несколько вентилей в
одно плечо согласно формуле (3.3) с учетом коэффициента. Так как токи, протекающие
через вентили, будут не одинаковыми, то при определении количества вентилей
необходимо этот разброс токов учесть с помощью коэффициента Кп.
(3.3)
где nср - ориентировочное количество вентилей, возьмем nср=1
Окончательное количество вентилей определяется по выражению
(3.4)
Среднее значение тока вентиля
Для удобства расчета аварийных токов необходимо соблюдать следующие
соотношения:
=0 Ia.ср
0,85 Iпо=6 м/сI Ia.ср
0,8 Iпо=12 м/с Ia.ср
0,75 Iпо
Если тиристор в плече, то
Общую мощность потерь в тиристоре можно представить в виде суммы основных
и дополнительных потерь
(3.5)
Дополнительные потери складываются из мощности потерь обратного тока и
тока утечки, мощности потерь в цепи управления, мощности потерь при включении и
выключении. Обычно величина дополнительных потерь составляет не более 2-5%
основных потерь и в расчете не учитывается:
Мощность основных потерь является функцией значения и формы прямого тока,
параметров прямой ветви вольт-амперной характеристики и может быть рассчитана
по формуле
(3.6)
Температура полупроводниковой структуры вентиля в установившемся режиме.
(3.7)
где Qc- температура окружающей среды
4. Групповое соединение вентилей
Если в полупроводниковых преобразователях напряжения и токи превышают
рекомендуемые напряжения и предельные токи вентилей, применяют их параллельное
и последовательное соединение.
Когда оба тиристора закрыты, через них при последовательном соединении
протекают одинаковые обратные токи Iобр и прямые токи утечки Iут. Однако
тиристоры имеют разные характеристики и поэтому общее приложенное напряжение
делится неравномерно. На тиристоре с более пологой характеристикой возникает
большее напряжение.
В динамическом режиме к тиристору с меньшим временем восстановления
запирающей способности или большим временем включения кратковременно
прикладывается напряжение всей цепи. В этих случаях, если не применять
необходимых мер, может произойти пробой тиристора или его переключение при
одновременном недоисопльзовании другого тиристора по напряжению.
При протекании токов через два параллельно включенных тиристора на их
зажимах создается одинаковое падение напряжения
. Время включения тиристоров при
последовательном и параллельном включении должно быть как можно меньшим.
Параллельное соединение вентилей.
Количество вентилей в плече определяется по формуле (3.4).
Выравнивание токов в параллельных ветвях путем подбора тиристоров с
одинаковыми вольт-амперными характеристиками и одинаковыми временами включения
на практике очень сложно. Поэтому наиболее распространенным способом
выравнивания токов между параллельно включенными вентилями является применение
индуктивных делителей. Обычно они выполняются в виде тороидального витого
магнитопровода, сквозь окно которого пропущены две токоведущие шины таким
образом, чтобы МДС, создаваемые токами действовали навстречу друг другу и
выравнивали токи в вентилях.
На рис. 4.1 а) и б) изображены схемы индуктивных делителей с магнитной
связью (а и б) и без магнитной связи (в). На том же рисунке (а) - схема
индуктивных делителей с замкнутой цепью, (б) - с общим витком. Количество
параллельных ветвей (вентилей) рассчитывается по формуле (3.4).
При различном изменении токов в вентилях во времени в магнитопроводе
возникает намагничивающая сила, которая индуктируется ЭДС, пропорциональная
величине небаланса токов, и улучшает их выравнивание, а также способствует
открытию тиристора с большим временем включения.
Последовательное соединение вентилей.
При включении вентилей последовательно надо выполнять следующие условия:
1) все вентили должны быть одного класса;
2) величина максимального напряжения, приложенного ко всем вентилям
плеча Uпл, должна быть меньше суммы рекомендуемых напряжений Uр этих вентилей в
соответствии с формулой (3.4) и учетом коэффициентов
(4.1)
где mop - ориентировочное количество вентилей
В этом случае необходимое количество вентилей
(4.2)
где Uр - рекомендуемое рабочее напряжение тиристора.
Выравнивание напряжения путем подбора вентилей с одинаковыми
вольт-амперными характеристиками и временами включения и выключения на практике
очень сложно. Для выравнивания напряжений в статическом режиме применяют
резисторы Rш рис4.2, величина сопротивления которых определяется по формуле
(4.3)
где Uвm
- максимальное обратное напряжение на вентиле.
Принимается согласно ГОСТу величина сопротивления Rш по формуле (3.6).
Мощность резистора
(4.4)
Для выравнивания напряжений в динамическом режиме применяются RвС -
цепочки, рис. 4.3.
Величина емкости конденсатора в мкФ рассчитывается в соответствии с
выражением
(4.5)
где Кр - коэффициент допустимой неравномерности распределения напряжения
(Кр=0,05-0,15);
- наибольшее значение заряда восстановления в обратном
направлении тиристора.
Величина
определяется по кривым рис. 4.4, а величина предшествующего
прямого тока - формулой
(4.6)
где Км - коэффициент, для активной нагрузки Км=1,77, для
активно-индуктивной нагрузки Км=1,73.
При активно-индуктивной нагрузке скорость спада прямого тока
определяется из рис. 4.5. В период
коммутации tк изменение тока в вентиле описывается согласно выражению
(4.7)
Угол коммутации определяется
(4.8)
При параллельном включении вентилей Iн делится на число вентилей - n.
Зная угол коммутации, можно определить время коммутации вентилей
(4.9)
где Kt - коэффициент пересчета градусов в мкс (для частоты 50 Гц Kt=
).
Средняя скорость спада прямого тока во время коммутации
При параллельном включении вентилей Iн делится на n.
По результатам расчета выражения (4.5) и согласно ГОСТу выбирают
ближайшую величину емкости конденсатора. Номинальное напряжение конденсатора
соответствует классу выбранного тиристора.
Для понижения прямого тока тиристора за счет разряда конденсатора
последовательно с ним включают демпфирующий резистор, величиной в несколько
десятков Ом.
Номинальная мощность резистора определяется согласно формуле
(4.10)
где f - частота питающей сети
Эту цепочку можно использовать и для ограничения скорости нарастания
прямого напряжения. Для этого резистор Rд шунтируют диодом VD. Расчет этой
цепочки будет рассмотрен ниже.
5. Ограничение скорости нарастания тока и напряжения
После выбора типа тиристоров и определения их количества в каждом плече
выпрямителя необходимо проверить величину скорости нарастания прямого тока при
включении тиристора и величину скорости нарастания прямого напряжения на
тиристоре до его включения.
Ограничение скорости нарастания прямого тока тиристора.
Необходимость учета этого параметра объясняется тем, что ток включения
возникает вокруг управляющего электрода и, если скорость нарастания прямого
тока
велика, то полупроводниковая
структура разрушается за счет большой плотности тока в одном участке.
Скорость нарастания прямого тока тиристора при активно-индуктивной
нагрузке определяем из рис5.1.
Пробой полупроводниковой структуры тиристора наступает при большой
в начальный момент времени
включения, когда прямой ток тиристора возрастает от 0 до Iкр=2-3 А.
Угол, соответствующий нарастанию Iкр, определяется из выражения
(5.1)
где Iкр=3А, согласно приведенным выше условиям.
Время нарастания начального тока
(5.2)
где Кt =
- коэффициент пересчета градусов в мкс, для частоты 50 Гц.
Среднее значение скорости нарастания тока Iкр
По среднему значению скорости нарастания тока
находится необходимая группа
тиристора согласно критической скорости нарастания прямого тока
(смотреть в первом разделе). Если
больше критической скорости
нарастания последней группы тиристора то необходимо принять соответствующие
меры. Одним из эффективных способов понижения
является применение дросселей
насыщения из феррита или пермаллоя с прямоугольной петлей гистерезиса. К
дросселям предъявляются следующие требования:
) минимальное время переключения должно быть равно времени включения
тиристора;
) величина тока в интервале времени задержки нарастания тока равна 2-3А;
) активное и реактивное сопротивление должно быть минимальным, после того
как тиристор включится.
Ограничение скорости нарастания прямого напряжения тиристора.
Для того чтобы избежать неуправляемого включения тиристоров следует
проверять скорость нарастания прямого напряжения.
При действии ЭДС вторичной обмотки трансформатора в интервале от 0 до 30
град. Напряжение на тиристоре изменяется по линейному закону от 0 до 0,5 U2nm.
(5.3)
Скорость нарастания прямого напряжения на тиристоре
(5.4)
По среднему значению скорости нарастания прямого напряжения
находится необходимая группа
тиристора согласно критической скорости нарастания прямого напряжения
(смотреть первый раздел). Если
больше критической скорости
нарастания последней группы тиристора, то параллельно тиристору подсоединяют
цепочку, состоящую из конденсатора С, резистора Rд и диода VD, рис5.2
В период нарастания прямого напряжения на тиристоре VS, резистор Rд
шунтируется диодом VD. В этом случае постоянная времени цепи, состоящая из
сопротивлений нагрузки Rн и конденсатора С (
) определяет скорость нарастания
напряжения.
Емкость конденсатора С можно найти из рис5.3. Допустим, что на тиристор
подается прямоугольное напряжение величиной U2л.m, то через время,
соответствующее постоянной цепи (
) на конденсаторе напряжение
достигнет величины 0,83U2л.m. Если принять, что конденсатор заряжается в
течении времени
с постоянной скоростью, то скорость изменения напряжения
цепи равна
(5.5)
При критической скорости нарастания прямого напряжения постоянная времени
цепи равна
(5.6)
Емкость R-C цепочки ограничения скорости нарастания прямого напряжения
выбирается из соотношения
(5.7)
При выборе диода VD по току необходимо ориентироваться на худшие условия,
т.е. когда тиристор включен. В этом случае можно рассматривать цепочку как
однополупериодный выпрямитель с нагрузкой
(5.8)
Среднее значение тока диода выбирается из соотношения
(5.9)
По напряжению диоды выбираются, как и тиристоры.
После выключения тиристора конденсатор С разряжается через резистор Rд,
сопротивление которого определяется условиями ограничения выброса разрядного
тока конденсатора, равного U/Rд до значения, при котором не превышается
допустимое значение рис5.4
(5.10)
Номинальная мощность Rд определяется по формуле
(5.11)
6. Выбор параметров цепи управления тиристоров
Для включения тиристора на его управляющий электрод подается сигнал
определенной амплитуды и длительности. Выбор параметров (напряжения и тока)
импульсов управления должен производиться в соответствии с предельными
характеристиками управления тиристоров, рис. 6.1, причем все характеристики
изображены для тиристоров типа Т-160. Зона гарантированного включения
ограничена верхней (Rу.max) и нижней (Rу.min) входными характеристиками, сверху
и справа - значениями отмирающего напряжения Uу.от и отпирающего тока Iу.от, а
также линиями допустимого значения напряжения Uу.max, тока Iу.max рис. 6.2 и
максимально допустимой мощностью потерь в цепи управления (кривые 1, 2, 3, 4,
5) рис. 6.2.
Допустимая в импульсе мощность повышается по сравнению с допустимой в
цепи управления при постоянном токе. На рис6.2 изображены кривые допустимых
мощностей потерь при длительности импульсов управления 10,5,2 мс и 100 мкс.
Характеристики изображенные на рис6.1 и рис6.2 используются для
определения параметров выходных каскадов системы управления. К этим параметрам
относятся амплитуда напряжения выходного импульса Uг.хх, внутреннее
сопротивление генератора импульсов Rг. Линия нагрузки генератора импульсов
управления Rг.макс не должна пересекать заштрихованную площадь (Uу.от, Iу.от).
С другой стороны, линия нагрузки Rг.мин не должна пересекать линию допустимой
мощности потерь в цепи управления для данной длительности импульса и линию
допустимых значений напряжения Uу.макс и тока Iуюмакс.
Для линии нагрузки MN рис6.3 длительность управляющих импульсов должна
быть не более 2 мс.
Напряжение холостого хода генератора импульсов управления
. Ток короткого замыкания
Внутреннее сопротивление генератора импульсов
Длительность импульса управления выбирается такая, чтобы к моменту
окончания импульса прямой ток тиристора успел достичь значения, превышающего
2-5 ток удержания тиристора. Угол, соответствующий нарастанию этого тока тиристора
равен
(6.1)
где Ian=(2-5)Iуд
Минимальная длительность импульса управления
Обычно для включения тиристоров используют импульсы управления
длительностью до несколько десятков микросекунд.
С уменьшением длительности импульса управления граничное значение тока,
полученное из диаграммы на рис6.3, необходимо увеличить в соответствии с
рис6.4.
Требуемая крутизна нарастания тока управления зависит от схемы
выпрямителя и режима работы: рекомендуемая величина - (0,2-2 А/мкс.) В
импульсных режимах при групповом соединении тиристоров, а также с большей
скоростью нарастания прямого тока крутизну нарастания тока управления нужно
выбирать максимальной.
7. Защита тиристорного выпрямителя от аварийных токов
Относительно малая перегрузочная способность по току и напряжению
является единственным недостатком полупроводниковых выпрямителей. Перегрузочная
способность по току всего выпрямителя определяется перегрузочной способностью
полупроводникового вентиля и зависит от потерь в тиристоре, возникающих при
протекании через него прямого тока. Из условия полного использования вентиля,
поскольку потери возникают в объеме с очень малой теплоемкостью, следует, что
перегрузочная способность полупроводниковых вентилей мала.
Токи, превышающие предельный ток полупроводникового вентиля могут
проходить через вентиль по следующим причинам: неправильное распределение
общего тока между отдельными вентилями, работающими параллельно; длительное
увеличение тока, например, вследствие перегрузки; короткое внутреннее замыкание
(пробой или потери выпрямительных свойств у одного из вентилей); короткое
внешнее замыкание.
Расчет рабочих перегрузочных характеристик.
Перегрузочной характеристикой полупроводникового прибора является
зависимость максимально допустимого тока, протекающего через прибор, от времени
его протекания.
Критерием для расчета является максимально допустимая температура
полупроводниковой структуры вентиля данного типа, которая не должна превышаться
в процессе рабочих перегрузок. Порядок расчета следующий.
Определяется допустимая амплитуда токов для перегрузок тиристоров
длительностью 0,01 с; 0,1 с; 1 с 10 с; 100 с; 300 с; 1000 с;
Для перегрузки длительностью t1=0.01 с допустимая амплитуда токов для
перегрузок тиристоров определяется по выражению
(7.1)
где rt1-переходное тепловое сопротивление, соответствующее длительности
эквивалентного прямоугольного импульса мощности длительностью 6 мс.
- мощность потерь за счет протекания прямого тока тиристора,
рассчитываемая по формуле (3.4)рп - температура структуры тиристора в
установившемся режиме при протекании прямого тока тиристора, которая определена
в формуле (3.5)
- максимально допустимая температура структуры тиристора,
согласно его параметрам (
)
Переходные тепловые сопротивления находим по рис. 7.1 (для различных
значений перегрузок).
Находим допустимую амплитуду тока для перегрузки тиристоров длительностью
при t2=0.1с
(7.2)
где rt2-переходное тепловое сопротивление при t2=0.1 с;
- переходное тепловое сопротивление за время
,
мс;
Ом и
Ом,
Кс=3,5 - коэффициент скважности импульсов мощности.
Находим допустимую амплитуду тока для перегрузки тиристоров длительностью
при t3=1с
(7.3)
где rt3 - переходное тепловое сопротивление при длительности перегрузки
тиристоров 1с.
Находим допустимую амплитуду тока для перегрузки тиристоров длительностью
при t4=10с
(7.4)
где rt4 - переходное тепловое сопротивление при длительности перегрузки
тиристоров 10с.
Находим допустимую амплитуду тока для перегрузки тиристоров длительностью
при t5=100с
где rt5 - переходное тепловое сопротивление при длительности перегрузки
тиристоров 100с.
Находим допустимую амплитуду тока для перегрузки тиристоров длительностью
при t6=300с
(7.6)
где rt6 - переходное тепловое сопротивление при длительности перегрузки
тиристоров 300 с
Находим допустимую амплитуду тока для перегрузки тиристоров длительностью
при t7=1000 с
(7.7)
где rt7 - переходное тепловое сопротивление при длительности перегрузки
тиристоров 1000c
Последняя точка при длительности перегрузки 1000с соответствует
амплитудному значению тока Iпо
Рабочая перегрузочная характеристика изображена на рис. 7.2.
Расчет аварийных перегрузочных характеристик
При перегрузках аварийного характера, т.е при однократном отключении
тиристорного выпрямителя во время перегрузок и коротких замыканий допускается
однократное превышение максимально допустимой температуры полупроводниковой
структуры в течении небольшого интервала времени.
Аварийные перегрузочные характеристики представляют собой зависимость
амплитуды тока перегрузки от длительности перегрузки. Аварийные перегрузочные
характеристики применяются при выборе защиты от перегрузок и короткого
замыкания тиристорного выпрямителя.
Для расчета аварийны перегрузочных характеристик должна использоваться
прямая ветвь вольт-амперной характеристики, снятой при максимальной температуре
до значения ударного тока тиристора
с прямым максимальным падением напряжения рис. 7.3. Эти требования вызваны тем,
что при больших токах может нарушиться линейность прямых ветвей, вследствие
чего использование обычных уравнений этих характеристик приводит к значительным
ошибкам. Расчет характеристики начинается с 20 мс. Первая точка характеристики
10 мс есть значение ударного тока, который задается в справочниках при температурах
и
рис. 7.4. Поскольку частота
импульсов нагрузки принимается равной 50 Гц, в интервале времени до 100 мс
характеристика получается ступенчатой.
Определяем допустимую мощность потерь для 1 импульса тока и времени
перегрузки 20 мс, рис. 7.5
(7.8)
где
рп.ав - допустимая температура полупроводниковой структуры тиристора при
аварийных перегрузках;- значение переходного теплового сопротивления,
соответствующее длительности эквивалентного прямоугольного импульса;
Определяем допустимую мощность потерь для 2 импульсов тока и времени
перегрузки 40 мс
(7.9)
где rт - значение переходного теплового сопротивления за период r(T+
) - переходное тепловое сопротивление
за время
,
Определяем допустимую мощность потерь для 3 импульсов тока и времени
перегрузки 60 мс
(7.10)
где r2т - значение переходного теплового сопротивления за 2 периода(2T+
) - переходное тепловое сопротивление
за время 2
, ;
Определяем допустимую мощность потерь для 4 импульса тока и времени
перегрузки 80 мс
(7.11)
где r3т - значение переходного теплового сопротивления за 3 периода(3T+
) - переходное тепловое сопротивление
за время 3
,
Определяем допустимую мощность потерь для 5 импульсов тока и времени
перегрузки 100 мс
(7.12)
где r4т - значение переходного теплового сопротивления за 3 периода(4T+
) - переходное тепловое сопротивление
за время 4
,
Определяем допустимую мощность потерь для 10 импульсов тока и времени
перегрузки 200 мс
(7.13)
где ro2 -значение переходного теплового сопротивления, соответствующие
длительности эквивалентного прямоугольного импульса мощности длительностью to=6
мс, интервалу времени to2 =200 мс.
Далее по вольт-амперной характеристике, рис7.3 для каждого значения
допустимой мощности потерь
, определяют методом последовательного приближения величину
аварийного анодного тока тиристора
по формуле
следующим образом.
Находят точку 1 на вольтамперной характеристике, рис7.3 так, чтобы
Когда
, то следующую точку 2 на ВАХ берут ниже предыдущей. Если же
окажется
, то следующую точку 2 на ВАХ брать
выше.
Затем опять сравнивают
с
В случае повторных расхождений расчеты повторяют с соответствующей
корректировкой. При таком пересчете понижается разность
Если окажется
и
, то
,
Аварийные перегрузочные характеристики строятся так, как показано на рис
7.6.
8. Защита предохранителями
Для защиты полупроводниковых преобразователей от токов короткого
замыкания широко применяются плавкие быстродействующие предохранители.
Предохранители характеризуются номинальным напряжением, номинальным
током, предельно отключаемым током и тепловым эквивалентом плавления плавкой
вставки и полным тепловым эквивалентом отключения предохранителя.
Предохранитель выбирается для напряжения, не меньше номинального той
установки, в которой он будет эксплуатироваться
,таблица8.1 и таблица8.2.
Номинальный ток плавкой вставки выбирается по максимальному току нагрузки
с учетом возможных эксплуатационных перегрузок и коэффициента запаса не менее
1.2.
Предельно отключаемый предохранителем ток должен быть не меньше
максимально возможного в данной схеме ударного тока короткого замыкания.
Полный тепловой эквивалент отключения определяется по формуле.
(8.1)
где i - мгновенное значение тока;
- время отключения, исчисляемое от момента возникновения
сверхтока до полного погашения дуги;
- момент возникновения дуги после расплавления плавкой
вставки.
Величина интеграла плавления зависит от исходного состояния
предохранителя. После прогрева предохранителя номинальным током интеграл
плавления понижается на 30-35%. Интеграл дуги зависит от мгновенного значения
напряжения в интервале ее горения, индуктивности в отключаемой цепи, тока в
момент возникновения дуги.
В таблицах 8.1 и 8.2 приведены основные данные быстродействующих плавких
предохранителей.
Условием надежной защиты полупроводниковых вентилей является условие
где
- тепловой эквивалент вентиля (смотреть первый раздел
справочных данных)
Однако сопоставление допустимого теплового эквивалента отключения
предохранителей при условии соответствия номинального тока предохранителя не
обеспечивают надежной защиты вентиля, если не приняты специальные меры по
повышению надежной защиты. Такими могут быть либо недогрузка вентилей по току,
что позволяет использовать предохранители на меньший номинальный ток, либо
увеличение числа параллельно включенных вентилей.
При пробое вентиля VS2, рис8.1, аварийный ток протекает через поврежденную
(VS2,FU2) ветвь Iпв и неповрежденную (FS4,FS5,FS6,FU4,FU5,FU6) ветвь Iнв.
Отключение поврежденной ветви FU2 должно произойти раньше, чем успеют
расплавится плавкие вставки предохранителей FU4,FU5,FU6. Условие селективной
защиты оценивается согласно следующим неравенствам.
Минимальное число параллельно включенных вентилей, при котором будет
обеспечена надежная защита при повреждении одного вентиля.
Так как в результате расчета мы получили приблизительно 1 предохранитель
в плече, то это подтверждает, что мы правильно выбрали предохранитель.
Плавкие быстродействующие предохранители являются самыми простыми
защитными аппаратами. Полное время отключения тока короткого замыкания
составляет единицы миллисекунд.
Автоматические выключатели в данной работе не использованы по следующим
причинам: уступают по быстродействию предохранителям; полное время отключения
тока короткого замыкания составляет 20-40 мс; создают опасные перенапряжения
при резком прерывании аварийного тока.
Защита данной схемы от перенапряжения не требуется по причинам
перечисленным выше (так как скорость нарастания тока лежит в допустимых
пределах).
9. Расчет токов короткого замыкания
Полное сопротивление короткого замыкания трансформатора
(6.1)
где Uк% - из данных трансформатора (5,5%)л=591,7,В - линейное
напряжениен=420 кВт - номинальная мощность трансформатора
Подставим данные в формулу (6.1)
, Ом
Активное сопротивление трансформатора
(6.2)
где Ркз=7700 Вт - мощность короткого замыкания трансформатора;
Подставим данные в формулу (6.2)
, Ом
Реактивное сопротивление трансформатора
(6.3)
Подставим формулы (6.1) и (6.2) в формулу (6.3)
,Ом
Реактивное сопротивление всей системы
(6.4)
где Xcc,Xтр - данные из начального условия
Подставим данные в формулу (6.1)
, Ом
Активное сопротивление схемы
(6.5)
где Rcc,Rтр - исходные данные
Подставим данные в формулу (6.5)
,оМ
Амплитуда периодической составляющей тока трехфазного короткого замыкания
,А
тиристорный выпрямитель ток предохранитель
Тепловой эквивалент для поврежденной ветви (при условии если тиристор
пробит).
(6.6)
где
- величина которого находится из справочных данных.
Подставим данные в формулу (6.6)
Для того, чтобы предохранитель поврежденной ветви работал, необходимо
выполнить условие. Для нашего варианта это условие выполняется
Тепловой эквивалент неповрежденной ветви
(6.7)
где
- величина которого находится из справочных данных.
Подставим данные в формулу (6.7)
Чтобы предохранители неповрежденной ветви не сработали необходимо
выполнить условие
где S - коэффициент неравномерности распределения тока между параллельно
включенными вентилями S=1
Ударный ток поврежденной ветви
(6.8)
где iуд1=1,57 - величина находится из справочных данных тиристора.
Подставим данные в формулу (6.8)
Ударный ток в неповрежденной ветви
(6.9)
где iуд2=1,3 - величина находится из справочных данных тиристора.
Подставим данные в формулу (6.9)
Ударный ток в неповрежденной ветви одного вентиля
Для того чтобы вентили не вышли из строя, необходимо, чтобы выполнялось
условие
Ударный ток Iуд взят из справочных данных для тиристора Т-250. Таким
образом, включение токоограничивающих реакторов в нашем случае не требуется.
10. Защита полупроводниковых преобразователей от токов короткого
замыкания
Для защиты полупроводниковых преобразователей от токов короткого
замыкания широко применяются плавкие быстродействующие предохранители.
Предохранители характеризуются номинальным напряжением, номинальным
током, предельно отключаемым током и тепловым эквивалентом плавления плавкой
вставки и полным тепловым эквивалентом отключения предохранителя.
Предохранитель выбирается для напряжения, не меньше номинального той установки,
в которой он будет эксплуатироваться. Выбираем импортный предохранитель типа
SRF11-500, Uн=1100,В Iн=500,А.
Определяем полный тепловой эквивалент отключения по формуле. При
длительности перегрузки 10 мс.
(6.1)
где
=3000
Подставим данные в формулу (6.1)
Условием надежной защиты полупроводниковых вентилей является условие
где
- тепловой эквивалент вентиля (
)
Однако сопоставление допустимого теплового эквивалента отключения предохранителей
при условии соответствия номинального тока предохранителя не обеспечивают
надежной защиты вентиля, если не приняты специальные меры по повышению надежной
защиты. Такими могут быть либо недогрузка вентилей по току, что позволяет
использовать предохранители на меньший номинальный ток, либо увеличение числа
параллельно включенных вентилей.
Условие селективной защиты было выполнено в шестой части работы.
Минимальное число параллельно включенных вентилей, при котором будет
обеспечена надежная защита при повреждении одного вентиля.
Так как в результате расчета мы получили приблизительно 1 предохранитель
в плече, то это подтверждает, что мы правильно выбрали предохранитель.
Плавкие быстродействующие предохранители являются самыми простыми
защитными аппаратами. Полное время отключения тока короткого замыкания
составляет единицы миллисекунд. Автоматические выключатели в данной работе не
использованы по следующим причинам: уступают по быстродействию предохранителям;
полное время отключения тока короткого замыкания составляет 20-40 мс; создают
опасные перенапряжения при резком прерывании аварийного тока. Защита данной
схемы от перенапряжения не требуется по причинам перечисленным выше (так как
скорость нарастания тока лежит в допустимых пределах).
Список литературы
1. Глух Е.М.,
Зеленев В.Е. Защита полупроводниковых преобразователей. - М.: Энергия, 1970. -
146 с.
.
Полупроводники в преобразовательной технике / Под редакцией С. Кошера и М.
Кубата, перевод с чешского. М. - Л.: Энергия, 1965.
.
Полупроводниковые выпрямители / Е.И. Беркович, А.И. Боровой, В.М. Венделанд и
др. - М.: Энегрия, 1957 - 467 с.
. Силовые
кремниевые вентили / диоды, тиристоры, семисторы / - М.: Информиздатэлектро,
1970. - 51 с.
. Ситник Н.Х.
Силовая полупроводниковая техника М.: Энергия 1963-313 с.
. Справочник
по преобразовательной технике / И.М. Чиженко, П.Д. Андриенко, А.А. Баран и др.
- Киев: Техника, 1978 - 438 с.
. Тиристоры /
технический справочник/. Перевод с английского по ред. Б.А. Лабунова, С.Г.
Обухова, А.Ф. Свиридова. - М.: Энергия, 1972 - 550 с.
. Чебовский
О.Г., Моисеев Л.Г., Сахаров Ю.В. Силовые полупроводниковые приборы / справочник
/ - М.: Энергия, 1975. - 507 с.
Дополнительная
литература
. Глазенко
Т.А., Гончаренко Р.Б. Полупроводниковые преобразователи частоты в
электроприводах. - М.: Энергия, 1969 - 184 с.
. Забродин
Ю.С. Промышленная электроника. - М.: Высшая школа, 1982. - 496 с.
. Лабунцов
В.А., Ривкин Г.А, Шевченко Г.И. Автономные тиристорные инверторы - М.: Энергия,
1867. - 159 с.
. Руденко
В.С., Сенько В.И., Трифонюк В.Б. Основы промышленной электроники. - К.: Высшая
школа, 1985. - 400 с.
. Руденко
В.С., Сенько В.И., Чиженко И.М. Основы преобразовательной техники. - М.: Высшая
школа, 1980. - 424 с.