Разработка устройства для исследования полупроводниковых приборов

  • Вид работы:
    Дипломная (ВКР)
  • Предмет:
    Информатика, ВТ, телекоммуникации
  • Язык:
    Русский
    ,
    Формат файла:
    MS Word
    3,11 Мб
  • Опубликовано:
    2015-05-10
Вы можете узнать стоимость помощи в написании студенческой работы.
Помощь в написании работы, которую точно примут!

Разработка устройства для исследования полупроводниковых приборов

Министерство просвещения ПМР

ГОУ «Тираспольский Техникум Информатики и Права»

Дипломная работа

Тема: Разработка устройства для исследования полупроводниковых приборов

г. Тирасполь

Реферат

В данной дипломной работе рассмотрено устройство для анализа полупроводниковых приборов. Целью работы является анализ схемотехнических решений мультиметров, рассмотрение принципов работы устройства для проверки элементов, разработка структурной и принципиальной схемы устройства, изготовление макета.

Целью работы является анализ схемотехнических решений для построения устройства для проверки полупроводниковых элементов.

В работе рассмотрены принципиальная, структурная и функциональная схемы устройства для анализа работы полупроводниковых элементов, такие как резисторы, диоды, конденсаторы, транзисторы.

В программе «Sprint Layout» эффективно сконструирована печатная плата устройства. Проведена проверка резисторов, диодов, конденсаторов, транзисторов.

В части диплома, связанной с охраной труда, рассмотрены основные меры безопасности при техническом обслуживание электронной техники: санитарно-гигиенические нормы, требования пожарной безопасности электробезопасность, защита от шума и вибраций, требования к организации рабочего места техника и требования безопасности при пайке.

Оглавление

Введение

Глава 1. Техническая часть

1.1    Алитический обзор

1.1.1 Постановка задачи

1.1.2. Анализ поставленной задачи

1.1.3.Проверка резисторов, диодов, конденсаторов, транзисторов

1.1.4.Полупроводниковые элементы

1.1.5 Структурная схема мультиметра

1.1.6 Функциональная схема мультиметра

1.2.Практическая часть

1.2.1.Принципиальная схема устройства

1.2.2.Микросхемы мультиметра

1.1.3.Изготовление печатной платы устройства

Глава 2. Меры безопасности при техническом обслуживании средств вычислительной техники

2.1 Анализ условий труда

2.1.1 Производственная санитария и гигиена труда

2.1.2 Производственное освещение, его характеристика

2.2 Требование к организации и оборудованию рабочего места техника

2.2.1 Обеспечение электробезопасности

2.2.2 Обезопасность труда при работе с электронной аппаратурой

2.2.3 Требования, предъявляемые к ручному инструменту

2.3 Требование пожарной безопасности

Заключение

Список использованной литературы

Введение

Мультиметр является сложным электронным измерительным прибором, который объединяет в себе несколько функций: вольтметр, амперметр и омметр. Используется для измерения напряжения постоянного и переменного тока, силы постоянного и переменного тока, сопротивления, емкости, частоты, коэффициента усиления транзисторов, проверки диодов и прозвонки соединений. Мультиметр также имеет функцию автоматической смены полярности. Разрядность цифровых мультиметров может колебаться от 2.5 цифровых разряда (простые приборы) до 3.5 разряда (большинство приборов). Выпускаются также чуть более дорогие приборы с разрядностью 4.5, 5 и выше. Разрядность, например, «3.5» означает, что дисплей прибора показывает 3 полноценных разряда, с диапазоном от 0 до 9, и 1 разряд - с ограниченным диапазоном, т.е. прибор сможет давать показания в пределах от 0.000 до 1.999, при выходе измеряемой величины за эти пределы требуется переключение на другой диапазон. В настоящее время во многих мультиметрах доступны и другие функции:

Данная работа является актуальной, так как мультиметр представляет собой лёгкое портативное устройство, которое удобно использовать для базовых измерений и поиска неисправностей в труднодоступных местах, а также быть сложным стационарным прибором со множеством возможностей.

Целью данной дипломной работы является исследование схемотехнических решений устройств для проверки полупроводниковых приборов, разработка структурной и принципиальной схемы, изготовление макета.

Для реализации поставленных целей нужно решить следующие задачи: рассмотреть литературных данных по теме диплома, провести исследования по данной тематике (разработать схемы, спроектировать устройство, проанализировать рабочие характеристики устройства), привести инженерные расчеты данного разрабатываемого устройства.

Важна также грамотная организация охраны труда на предприятии, а именно: необходима служба охраны труда, необходимо проведение обучения работников, должны быть предусмотрены мероприятия пожарной безопасности, обеспечение работников соответствующими средствами индивидуальной защиты, а также проводить аттестацию рабочих мест.

Дипломная работа состоит из трех частей. В технической части рассматривается разработка устройства для проверки полупроводниковых приборов. В части диплома, связанной с охраной труда исследуется безопасность работы с электронной техникой.

Глава 1. Техническая часть

1.1    Аналитический обзор

1.1.1 Постановка задачи

Мультиметр (от англ. multimeter, те́стер от англ. test испытание, аво́метр от АмперВольтОмМетр)комбинированный электроизмерительный прибор, объединяющий в себе несколько функций. В минимальном наборе это вольтметр, амперметр и омметр. Иногда выполняется мультиметр в виде токоизмерительных клещей. Существуют цифровые и аналоговые мультиметры. устройство мультиметр вычислительный техника

Наиболее простые цифровые мультиметры имеют разрядность <#"804847.files/image001.gif">

Рис.1 Диоды

Диоды. У диода два вывода: анод и катод. Если подключить к ним батарею полюсами: плюс - к аноду, минус - к катоду, в направлении от анода к катоду потечет ток. Сопротивление диода в этом направлении небольшое. Если же попытаться переменить полюсы батарей, то есть включить диод "наоборот", то ток через диод не пойдет. В этом направлении диод обладает большим сопротивлением.

Рис.2. Стабилитроны

Стабилитроны. Эти полупроводниковые приборы также имеют два вывода: анод и катод. В прямом направлении (от анода к катоду) стабилитрон работает как диод, беспрепятственно пропуская ток. А вот в обратном направлении он вначале не пропускает ток (как и диод), а при увеличении подаваемого на него напряжения вдруг "пробивается" и начинает пропускать ток. Напряжение "пробоя" называют напряжением стабилизации. Оно будет оставаться неизменным даже при значительном увеличении входного напряжения. Благодаря этому свойству стабилитрон находит применение во всех случаях, когда нужно получить стабильное напряжение питания какого-то устройства при колебаниях, например сетевого напряжения.

Как различать выводы диодов и стабилитрона? На корпусе малогабаритных диодов типа Д9 ставят цветные точки - метки вблизи анода. Диоды Д2 больших, чем Д9, размеров с широкими выводами-ленточками. На одном из выводов ставят условное обозначение диода - это и есть вывод анода. Аналогично условный знак ставят на корпусе диодов Д7, Д226 и стабилитронов, причем короткая черточка знака обращена в сторону вывода катода.

Рис.3. Транзисторы

Транзисторы. Из полупроводниковых приборов транзистор наиболее часто применяется в радиоэлектронике. У него три вывода: база (б), эмиттер (э) и коллектор (к). Транзистор - усилительный прибор. Его условно можно сравнить с таким известным вам устройством, как рупор. Достаточно произнести что-нибудь перед узким отверстием рупора, направив широкое в сторону друга, стоящего в нескольких десятках метров, и голос, усиленный рупором, будет хорошо слышен вдалеке. Если принять узкое отверстие за вход рупора-усилителя, а широкое - за выход, то можно сказать, что выходной сигнал в несколько раз больше входного. Это и есть показатель усилительных способностей рупора, его коэффициент усиления.

Но вернемся к транзистору. Если пропустить через участок база - эмиттер слабый ток, он будет усилен транзистором в десятки и даже сотни раз. Усиленный ток потечет через участок коллектор - эмиттер. В зависимости от наибольшего тока, который можно пропускать через коллектор, транзисторы делятся на маломощные, средней и большой мощности.

Рис.4. P-n- P и N-p-N

Кроме того, эти полупроводниковые приборы могут быть структуры р-n-р или n-р-n. Так различаются транзисторы с разным чередованием слоев полупроводниковых материалов (если в диоде два слоя материала, здесь их три). На схемах диод обозначается буквами VD, а транзистор - VT.

Существует еще один тип диодов - Лямбда - диод:

Рис.5. ВАХ диода

Лямбда - диод не является представителем нового класса полупроводниковых приборов - он получается путем включения двух комплементарных (взаимодополняющих) полевых транзисторов. Наличие на вольт-амперной характеристике участка с отрицательным сопротивлением позволяет строить на его основе очень простые генераторы РЧ колебаний. На рисунке в качестве примера приведена схема простейшего высокочастотного генератора всего из трех деталей. Генераторы, собранные на основе Лямбда - диода обладают очень хорошей температурной стабильностью, большой и стабильной амплитудой выходного сигнала. Такой диод можно изготовить, например, из полевых транзисторов типов КП103 и КП303. Максимальная граничная частота Лямбда-диода может достигать десятков мегагерц.

Промышленностью выпускаются также фототранзисторы и фоторезисторы. Существуют полупроводниковые лазеры. Спектр рабочих волн таких приборов простирается от инфракрасного до ультрафиолетового диапазонов.

Мультиметр полупроводниковых элементов

Тестер с высокой точностью определяет номера и типы выводов транзистора, тиристора, диода и др. Будет очень полезен начинающему радиолюбителю.

Типы тестируемых элементов :

NPN транзисторы - на дисплее "NPN"

N-канальные-обогащенные MOSFET - на дисплее "N-E-MOS"

P-канальные-обогащенные MOSFET - на дисплее "P-E-MOS"

N-канальные-обедненные MOSFET - на дисплее "N-D-MOS"

P-канальные-обедненные MOSFET - на дисплее "P-D-MOS"

N-канальные JFET - на дисплее "N-JFET"

P-канальные JFET - на дисплее "P-JFET"

Тиристоры - на дисплее "Tyrystor"

Симисторы - на дисплее "Triak"

Диоды - на дисплее "Diode"

Двухкатодные сборки диодов - на дисплее "Double diode CK"

Двуханодные сборки диодов - на дисплее "Double diode CA"

Два последовательно соединенных диода - на дисплее "2 diode series"

Диоды симметричные - на дисплее "Diode symmetric"

Резисторы - диапазон от 0,5 К до 500К [K]

Конденсаторы - диапазон от 0,2nF до 1000uF [nF, uF]

Описание дополнительных параметров измерения:

H21e (коэффициент усиления по току) - диапазон до 10000

(1-2-3) - порядок подключенных выводов элемента

Наличие элементов защиты - диода - "Символ диода"

Прямое напряжение - Uf [mV]

Напряжение открытия (для MOSFET) - Vt [mV]

Емкость затвора (для MOSFET) - C= [nF]

Есть два варианта схемы :

Первый вариант автоматическое выключение через 10 секунд

Рис.6. Схема тестера полупроводниковых элементов с автоматическим выключением через 10 секунд

Второй вариант по проще без авто выключения.

Рис.7. Схема тестера полупроводниковых элементов без авто выключения

Рис.8. Схема устройства

Процесс измерения достаточно прост: подключите тестируемый элемент к разъему (1,2,3) и нажмите кнопку "Тест". Тестер покажет измеренные показания и через 10 сек. перейдет в режим ожидания, это сделано для экономии заряда батареи. Батарея используется напряжением 9V типа "Крона".

Рис.9. Тестирование симистора

Рис.10. Тестирование диода

Рис.11. Тестирование светодиода

Рис.12. Тестирование сдвоенного диода

Рис.13. Тестирование транзистора NPN

Рис.14. Тестирование транзистора PNP

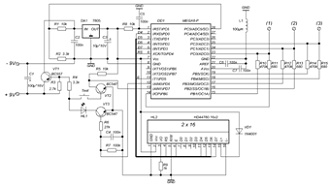
1.1.5 Структурная схема мультиметра

Рис.15. Структурная схема мультиметра

Прибор имеет в своем составе: входы измерения тока и напряжения, аналого-цифровой преобразователь (АЦП), микроконтроллер, обрабатывающий входной сигнал, четырехразрядный светодиодный цифровой индикатор, единичные светодиодные индикаторы, кнопку переключения режимов измерения и вторичный источник питания (ВИП) с гальванической развязкой.

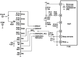
Рис.16. Упрошённая схема мультиметра в режиме измерения напряжения

Упрощенная схема мультиметра в режиме измерения напряжения представлена на рис. 2. При измерении постоянного напряжения входной сигнал подается на R1...R6, с выхода которого через переключатель (по схеме 1-8/1... 1-8/2) подается на защитный резистор R17. Этот резистор, кроме того, при измерениях переменного напряжения вместе с конденсатором СЗ образует фильтр нижних частот. Далее сигнал поступает на прямой вход микросхемы АЦП, вывод 31. На инверсный вход микросхемы подается потенциал общего вывода, вырабатываемый источником стабилизированного напряжения 3 В, вывод 32. При измерениях переменного напряжения оно выпрямляется однополупериодным выпрямителем на диоде D1. Резисторы R1 и R2 подобраны таким образом, чтобы при измерении синусоидального напряжения прибор показывал правильное значение. Защита АЦП обеспечивается делителем R1...R6 и резистором R17.

Рис.17. Упрощённая схема мультиметра в режиме измерения тока

Упрощенная схема мультиметра в режиме измерения тока представлена на рис. 3. В режиме измерения постоянного тока последний протекает через резисторы RO, R8, R7 и R6, коммутируемые в зависимости от диапазона измерения. Падение напряжения на этих резисторах через R17 подается на вход АЦП, и результат выводится на дисплей. Защита АЦП обеспечивается диодами D2, D3 (в некоторых моделях могут не устанавливаться) и предохранителем F.

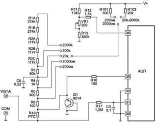
Рис.18. Упрошённая схема мультиметра в режиме измерения сопротивления

Упрощенная схема мультиметра в режиме измерения сопротивления представлена на рис. 4. В режиме измерения сопротивления используется зависимость, выраженная формулой (2). На схеме видно, что один и тот же ток от источника напряжения +LJ протекает через опорный резистор Ron и измеряемый резистор Rx (токи входов 35, 36, 30 и 31 пренебрежимо малы) и соотношение UBX и Uon равно соотношению сопротивлений резисторов Rx и Ron. В качестве опорных резисторов используются R1....R6, в качестве токозадающих используются R10 и R103. Защита АЦП обеспечивается терморезистором R18 [в некоторых дешевых моделях используются обычные резисторы номиналом 1...2 кОм), транзистором Q1 в режиме стабилитрона (устанавливается не всегда) и резисторами R35, R16 и R17 на входах 36, 35 и 31 АЦП.

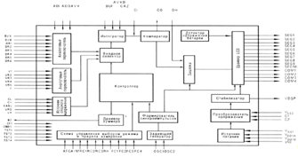
1.1.6 Функциональная схема мультиметра

Рис.19. Функциональная схема мультиметра

·        коммутатор К измеряемых сигналов;

·        операционный усилитель ОУ;

·        аналого-цифровой преобразователь АЦП;

·        цифровой индикатор ЦИ.

Ко входам коммутатора подключены различные измерительные преобразователи.

Первый - аттенюатор А служит для преобразования постоянного напряжения высокого уровня в постоянное напряжение более низкого уровня.

Второй - прецизионный выпрямитель ПВ служит для преобразования переменного напряжения (тока) в напряжение постоянного тока.

Третий преобразователь ПR преобразует сопротивление в напряжение постоянного тока. Чаще всего это просто прецизионный источник постоянного тока, который задается через измеряемое сопротивление и создает на нем падение напряжения U = IR.

Таким образом, мультиметр может измерять напряжение (и токи) постоянного и переменного тока, а также сопротивление. чем больше преобразователей содержит мультиметр, тем сложнее его электронная начинка и дороже прибор. Впрочем, стоит отметить, что для построения типовых цифровых мультиметров выпускаются специализированные интегральные микросхемы, содержащие практически все упомянутые узлы. Именно поэтому нередко мультиметры даже разных фирм по метрологическим и электрическим характеристикам похожи «как две капли воды». Они обычно отличаются разрядностью дисплея и погрешностью. Чем последняя меньше, тем, как правило, дороже прибор, больше его габариты и масса. Последнее связано с применением прецизионных резисторов и конденсаторов, габариты и масса которых заметно больше, чем у обычных компонентов.

Некоторые мультиметры оснащены простыми средствами для прозвона цепей со звуковой индикацией (если сопротивление цепи меньше заданного в десятки Ом), тестирования микросхем различной логики, проверки диодов и транзисторов. Последняя реализуется обычно заданием в базу стабильного небольшого тока и измерением тока коллектора. Он пропорционален коэффициенту передачи тока базы В (или hBE).

1.2 Практическая часть

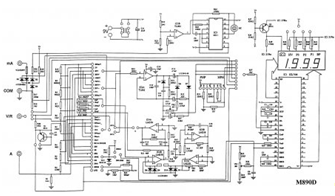
1.2.1 Принципиальная схема устройства

Портативный цифровой мультиметр с 3,5-разрядным индикатором предназначен для измерения постоянного и переменного напряжения, постоянного и переменного тока, сопротивления, ёмкости конденсаторов, проверки диодов, транзисторов и прозвонки цепей. Некоторые модели позволяют также измерять частоту и температуру. Метод измерений - АЦП двойного интегрирования с автоматической коррекцией нуля, автоматическим определением полярности и индикацией перегрузки.

Полная защита от перегрузок. Питание мультиметра осуществляется от одной батареи 9В типа "Крона". В комплекте поставки мультиметра M890D входит комплект щупов и инструкция на русском языке.

позиционный переключатель режимов работ и пределов.

Высокая чувствительность - 100мкВ.

Автоматическая индикация перегрузки - "1".

Автоматическое определение полярности постоянного тока или напряжения.

Все пределы защищены от перегрузок.

Измерение сопротивления от 0,1 Ом до 200 МОм.

Измерение емкости от 1 пФ до 20 мкФ.

Проверка диодов прямым стабильным током 1 мА.

Измерение h21E транзисторов при Ib=100 мкА.

Точность гарантирована в течении 1 года при 23±5°С и относительной влажности менее 75%.

Характеристики:

Количество измерений в секунду: 2 - 3

Постоянное напряжение U= 0,1 мВ - 1000 В

Переменное напряжение U~ 0,1 В - 750 В

Входное сопротивление R 1 МОм

Постоянный ток I= 1 мкA - 20 A

Диапазон частот по перем. току 40 - 400 Гц

Сопротивление R 0,1 Ом - 200 МОм

Емкость C 1 пФ - 20 мкФ

Температура t°C -20° ... +1370°

Коэффициент усиления транзисторов h21 до 1000

Диод-тест : есть

Режим «прозвонка» < 1 кОм

Питание 9В /типа NEDA 1604, Крона ВЦ /

Габариты, мм 88 х 170 х 38

Вес, грамм (с батареей) 340

Сервис: Индикация разряда батарейки

Индикация перегрузки «1»

Рис.20. Принципиальная схема устройства

1.2.2 Микросхемы мультиметра

При производстве радиоэлектронной продукции использование многофункциональных специализированных микросхем, требующих минимального количества внешних компонентов, позволяет значительно сократить время разработки конечного устройства и производственные затраты. Значительную долю рынка недорогих измерительных приборов занимают цифровые мультиметры. Большая их часть построена на основе АЦП типа ICL7106 от фирмы International Rectifier (отечественный аналог - АЦП 572ПВ1). На основе этого АЦП можно создавать различные цифровые измерительные приборы как для измерения электрических величин, так и для измерения веса, температуры и др. Однако определенный интерес при разработке цифровых мультиметров представляет другая микросхема - NJU9207, о которой и пойдет речь.

Японская компания JRC (полное название New Japan Radio Co.Ltd.) выпускает серию специализированных микросхем, представляющих собой незначительно отличающиеся варианты цифрового мультиметра на одном чипе, обеспечивающим управление 31/2-разрядным LCD. Это микросхемы NJU9207, NJU9208, NJU 9207B. На принципиальных схемах можно встретить либо полное обозначение типа микросхемы, либо сокращенное - только в виде цифр. Микросхемы NJU9207/08 благодаря своим техническим данным предназначены в основном для применения в карманных цифровых мультиметрах. Отличие микросхем NJU9208 от микросхем NJU9207 состоит только в расположении выводов.

Микросхема NJU9207/08 включает:

·        АЦП;

·        источник опорного напряжения;

·        контроллер;

·        генератор;

·        детектор состояния батареи питания;

·        драйвер LCD. Возможности микросхемы:

·        низкий потребляемый ток (менее 1 мА);

·        низкое напряжение источника питания (типовое значение 3 В);

·        автоматический выбор предела измерений;

·        функция автоудержания (Data, Range);

·        наличие удвоителя и стабилизатора напряжения для работы встроенного драйвера LCD;

·        непосредственное управление пьезоэлектрическим зуммером;

·        обеспечение индикации состояния батареи питания на LCD.

Рис.21. Корпус микросхемы

Микросхемы выполнены по КМОП-технологии в корпусе QFP 80. Вид корпуса и расположение выводов показаны на рис. 1, а на рис. 2 изображена структурная схема микросхемы. В табл. 1 приведены сведения о нумерации и назначении выводов.

Рис.22. Структурная схема микросхемы

Режимы измерения электрических величин ЦММ на основе микросхемы NJU9207/08 делятся на две группы: режимы с автоматическим и режимы с ручным выбором предела измерений. Автоматический выбор предела измерений производится при измерении напряжения постоянного тока в диапазоне 200мВ…2000 В (пять пределов), напряжения переменного тока в диапазоне 2 В…2000 В (четыре предела), сопротивления в диапазоне 100 Ом… 20МОм (шесть пределов). При измерении тока предел измерения выбирают вручную. Диапазон измерения как постоянного, так и переменного тока составляет 2 мА…20 А и делится на пять поддиапазонов.

Выбор режима измерений обеспечивается состоянием уровней на выводах FC1-FC4. Для изменения такого состояния можно применить механический переключатель. При изменении состояния на одном из выводов FC1-FC4 по спаду импульса напряжения формируется звуковой сигнал длительностью 31,25 мс и частотой 2 кГц. Этот сигнал воспроизводится зуммером. Сигнал сброса системы (RESET) формируется по фронту или спаду импульсов на выводы FC1-FC4

При изменении режима измерения установка его предела зависит от состояния уровня на выводе AFC. При этомна LCD высвечивается соответствующая значащая точка - Р1, Р2 или Р3.

Если режим измерений изменен в период работы АЦП, внутри микросхемы формируется сигнал сброса счетчика (COUNTER RESET), и она инициализируется. После этого АЦП снова запускается с цикла автообнуления.

При включении режима прозвонки цепи автоматически устанавливается режим измерения сопротивления на пределе 2 кОм. Если сопротивление проверяемой цепи менее 300Ом, зуммер издает непрерывный звуковой сигнал, а на LCD отображается значение сопротивления. В режиме проверки диодов также автоматически устанавливается режим измерения сопротивления на пределе 2 кОм, и на диод подается прямое напряжение от источника питания, составляющее 1,5 В.

Для работы в режиме автоматического выбора предела измерений на выводе A/M должен присутствовать уровень лог. 1. Чтобы установить режим автоматического или ручного выбора предела измерения, служит кнопка RANGE CONTROL. Если установлен режим автоматического выбора, то для перехода в ручной режим необходимо нажать эту кнопку. Время нажатия при этом должно быть менее 1 с. При установленном ручном режиме нажатие и удержание кнопки на время менее 1 с приведет к изменению предела измерения, а при ее удержании более 1 с происходит переход в режим автоматического выбора.

В режиме HOLD напряжение низкого уровня на выводе HOLD обеспечивает фиксацию показаний LCD на измеренном значении электрической величины.

При ручном режиме установки предела измерений выбор предела определяется сочетанием уровней напряжения на выводах RC1-RC3 (на выводе А/М при этом должен присутствовать уровень лог. 0). В табл. 4 приведены уровни сигналов на выводах RC1-RC3, задающие соответствующие пределы измерений.

При превышении допустимого предела измерений зуммер выдает сигнал тревоги - прерывистые звуковые сигналы частотой 2кГц длиной 1/16с с промежутком в 5/16с между каждой их парой.

Рис. 23. Принцип формирования знаков LCD

Значок, отображающий батарею, сигнализирует о том, что напряжение питания составляет менее 1,1…1,3 В и источник питания необходимо заменить.

Значок минуса отображается тогда, когда при измерении напряжения или силы постоянного тока минус источника приложен к «горячей» клемме прибора, а плюс - к общей. Буквы RH отображаются в том случае, когда на выводе RH присутствует уровень лог. 0 в режиме автоматического выбора предела измерений (на выводе А/М - лог. 1).

Табл. 1. Выходы микросхемы мультиметра


Буквы RС отображаются в том случае, когда выбор предела в автоматическом режиме определяется состоянием выводе RC1 (на выв. А/М - лог. 1). При включении мультиметра на основе NJU9207/9208 схема инициализации обеспечивает кратковременную индикацию всех сегментов LCD, выдачу короткого звукового сигнала (около 62,5 мс) зуммером и инициализацию внутренних узлов микросхемы.

1.1.3 Изготовление печатной платы устройства

Рис.24. Печатная плата устройства

Следует иметь в виду, что на всей поверхности плат со стороны установки микросхем, за исключением мест расположения проводников, показанных на рис. 11,а, и под переключателем SA3 со стороны расположения проводников сохранен сплошной слой металлизации (фольги), выполняющей роль общего провода. Отверстия в печатных платах со стороны установки деталей раззенкованы. Места подпайки выводов к фольге общего провода на рис. 10 и 11,а помечены крестиками. Один из выводов конденсатора С20, стойки на обеих платах для подключения общего провода и проволочная скоба для соединения выводов резисторов R7 - R 11 подпаяны к фольге платы с обеих сторон. В этом случае соответствующие отверстия не зенкованы. На второй плате проводники, соединяющие резистор R44 и конденсаторы С23 и С24, с целью уменьшения. влияния паразитных емкостей на результат преобразования, окружены защитным проводником, соединенным с выводом 27 микросхемы. Для этой же цели фольга со стороны установки микросхем под указанными элементами отделена от общего провода и соединена с тем же выводом.

Вторая плата является законченным вольтметром постоянного тока с пределом измерения 199,9 мВ и может использоваться в других конструкциях измерительных приборов.

Переключатели SA1 и SA2 размещены на кронштейне из латуни толщиной 1 мм (рис. 25), который установлен в вырезе первой платы. Входные гнезда XS1 и XS2 для штырей диаметром 1,6 мм находятся на боковой стенке корпуса. Переключатели снабжены ручками - барабанами с гравировкой режимов и пределов измерений (рис. 26). Следует помнить, что ручки должны быть изолированы от осей переключателей. Переключатель SA3 закреплен на уголке из латуни той же толщины, его ось параллельна длинной стороне платы. Управляется переключатель рычагом, изготовленным из органического материала.

Рис. 25 Кронштейн для переключения СА1 и СА2

Рис.26. Вторая печатная плата мультиметра

Исходя из выше сказанного, в дипломной работе рассмотрен принцип построения устройства для исследования сервисной аппаратуры для диагностики, обслуживания и ремонта средств вычислительной техники.

В настоящее время измерительные приборы стремительно развиваются. На рынке измерительных приборов мультиметр занял прочное место. В дипломной работе исследованы структурная, принципиальная и функциональная схемы мультиметра, а также построен стенд, который может быть использован для проведения лабораторных и практических работ по техническим дисциплинам техническое обслуживание средств вычислительной техники и компьютерных сетей.

Глава 2. Меры безопасности при техническом обслуживании средств вычислительной техники

2.1 Анализ условий труда

Организация рабочего места инженера - разработчика заключается в обеспечении условий, исключающих утомляемость и профессиональные заболевания и выборе необходимой технической базы для обеспечения этих условий. Утомляемость работников может быть подразделена на два вида. Один из этих видов определяется характером самого трудового процесса, а другой - результатом каких - либо недостатков организации труда, т.е.

Проблема научной организации труда включает в себя изучение воздействий всего многообразия факторов на труд инженерно - технического персонала, разработку методов выбора помещений размещения отделов технических специалистов в здании, рациональную расстановку и плани-ровку рабочих мест, освещенность и т.д.

Анализ условий труда на предприятии проводится с целью составления и разработки определенных оздоровительных мероприятий, что позволяет сократить несчастные случаи на производстве. При проведении анализа условий труда проводится оценка показателей напряженности и тяжести трудового процесса. С целью получения наиболее полного анализа условий труда проводятся инструментальные измерения уровня производственных факторов с оформлением протоколов. Формы протоколов устанавливаются нормативными

2.1.1 Производственная санитария и гигиена труда

Производственная санитария рассматривает вопросы влияния основных производственных факторов на состояние здоровья работников. Это такие факторы, как микроклимат, излучение, освещение, шум, вибрация, загрязнение производственного воздуха и тому подобное.

Основную роль в оздоровлении условий труда играет правильная организация производства. Существующие нормы устанавливают санитарные зоны, требования к расположению производственных зданий и наличию в них всех необходимых санитарно-бытовых помещений, обеспечение, как питьевой водой, так и водой для технических целей, устройство рабочих помещений с учетом необходимой производственной площади, освещения, отопления и вентиляции.

Оптимальные параметры микроклимата должны быть:

температура в производственных 21-25 град

относительная влажность воздуха в зависимости от температуры в пределах 40-60%;

скорость движения воздуха в пределах 0,1-0,5 м/с;

В соответствии с требованиями действующего законодательства ра-ботники должны обеспечиваться гардеробными, умывальниками, душевыми, помещениями для личной гигиены женщин, туалетами.

В связи с тем, что состояние производственного воздуха в значительной мере зависит от эффективности его обмена, значительное вни-мание уделяется вентиляции помещения.

По принципу действия она разделяется на естественную (аэрацию) и искусственную (механическую).

Под естественной вентиляцией имеется в виду такой обмен воздуха в помещении, который возникает за счет разности температуры воздуха снаружи и в помещении или под влиянием ветра. При механической вентиляции обмен воздуха осуществляется с применением специальных механизмов (вентиляторов, эжекторов). По признаку действия вентиляция разделяется на местную и общую.

Для исключения сквозняков при наличии вытяжной вентиляции должна существовать и приточная. Воздух, который подается приточной вентиляцией, не должен содержать вредных веществ, для чего на приточных вентиляционных системах устанавливаются фильтры.

Гигиена труда изучает: формы и методы организации труда и отдыха, состояние организма в процессе трудовой деятельности, характер и особенности рабочих движений, положений тела при работе, инструменты и орудия труда, применяемое сырье, технологию процессов, техническое оборудование, готовые и промежуточные продукты, отходы производства с точки зрения их воздействия на работающих и окружающее население; физ-иические, химические и биологические факторы производственной среды и физиологические изменения у работающих под влиянием этих факторов и трудовых процессов. Наряду с практическими мероприятиями по оздоровлению условий труда гигиена труда разрабатывает и научные основы для регламентирования санитарных условий труда на производстве.

Необходимые санитарно-гигиенические условия труда на производственных предприятиях обеспечивается как на стадии проектирования, так и при эксплуатации оборудования, технологических процессов, производственных и вспомогательных помещений.

Предмет гигиены труда:

·              трудовой и производственный процессы, режимы и обстановка труда, технологические процессы с точки зрения их влияния на здоровье и организм <#"804847.files/image028.gif">

Рис.27 Схема электрической блокировки

Для защиты от прикосновения к металлическим нетоковедущим конструктивным частям электроустановок используются защитное заземление, зануление, отключение, малое напряжение, электрическое разделение сетей, изоляция токоведущих частей (рабочая, дополнительная, усиленная, двойная), контроль изоляции, средства защиты и предохранительные приспособления.

Малое напряжение - это номинальное напряжение не более 42 В, применяемое для уменьшения опасности поражения электрическим током.

В производственных условиях ПУЭ предусматривает применение двух малых напряжений-12 и 36 В.

Напряжение до 36 В применяется в помещениях с повышенной опасностью, особо опасных и вне помещений для питания ручного электрифицированного инструмента, переносных светильников.

Напряжение не выше 12 В включительно должно применяться для питания ручных переносных ламп в особо опасных помещениях при особо неблагоприятных условиях работы: в стесненных условиях, при соприкосновении работающего с большими металлическими заземленными поверхностями (работа в металлической емкости сидя или лежа на токопроводящем полу, в смотровой яме и др.).

Изоляция. Покрытие токоведущих .частей или отделение их от других частей слоем диэлектрика обеспечивает протекание тока по требуемому пути и безопасную эксплуатацию электроустановок. В электроустановках применяются следующие виды изоляции (по ГОСТ 12.1.019-79): рабочая, дополнительная, двойная и усиленная. Рабочая - это-изоляция токоведущих частей, обеспечивающая нормальную работу электроустановки и защиту от поражения электрическим током. Дополнительной называют изоляцию, предусмотренную дополнительно к рабочей для защиты от поражения электрическим током в случае ее повреждения. Двойная изоляция состоит из рабочей и дополнительной изоляции. Усиленная - это улучшенная рабочая изоляция, обеспечивающая такую же степень защиты, как и двойная.

При двойной изоляции, кроме основной рабочей, на токоведущих частях применяется слой изоляции, защищающий человека при прикосновении к металлическим нетоковедущим частям, которые могут оказаться под напряжением при повреждении рабочей изоляции. Наиболее совершенной двойной изоляцией является изготовление корпусов электрооборудования из изолирующего материала. Обычно двойную изоляцию имеет аппаратура электропроводок (выключатели, розетки, вилки, патроны ламп, переносные светильники, электроизмерительные приборы, электрифицированные ручные инструменты).

Изоляция обеспечивает безопасность благодаря большому сопротивлению, которое должно быть не менее 0,5 МОм, что препятствует протеканию значительных токов через нее. Сопротивление изоляции уменьшается с повышением температуры, напряжения и в результате старения.

Содержание изоляции в исправном состоянии является одним из важнейших требований ПУЭ. Для контроля ее качества проводятся периодические и постоянные профилактические испытания в сроки, установленные ПУЭ и Правилами технической эксплуатации электроустановок потребителей и Правилами техники безопасности при эксплуатации электроустановок потребителей. Периодический контроль осуществляется с помощью мегомметра типа МИ01 при приемо-сдаточных испытаниях электроустановки после монтажа, ремонта, при обнаружении дефектов изоляция, а также в установленные нормативно-технической документацией сроки.

Защитное заземление. Это преднамеренное электрическое соединение с землей или ее эквивалентом металлических нетто ко ведущих частей, которые могут оказаться под напряжением. Оно является эффективной мерой защиты для электрооборудования, питаемого напряжением до 1000 В от сетей с изолированной нейтралью.

При замыкании токоведущих частей на изолированный от земли корпус оборудования последний окажется под напряжением и прикосновение к нему будет так же опасно, как и к фазе.

Защитное заземление снижает до безопасного уровня напряжение прикосновения к корпусу за счет уменьшения потенциала относительно земли из-за малого сопротивления заземления.

Совокупность металлических проводников, находящихся в непосредственном соприкосновении с грунтом, и проводников, соединяющих электроустановки с заземлителями, называется заземляющим устройством.

Заземление электроустановок необходимо применять во всех случаях при напряжении 380 В и выше переменного тока и 440 В и выше постоянного, а также при напряжении выше 42 В, но ниже 380 В переменного тока и 110 В постоянного тока в помещениях с повышенной опасностью, особо опасных и в наружных электроустановках.

Подлежащие заземлению объекты присоединяют к заземляющей магистрали с помощью отдельного заземляющего проводника. Не допускается последовательное соединение заземляющих проводников от нескольких единиц оборудования, так как в случае нарушения целости соединения незаземленными могут оказаться сразу несколько электроустановок.

Общее сопротивление заземляющего устройства равно сумме сопротивления растеканию тока с заземлителей в землю и сопротивления заземляющих проводников.

Для обеспечения безопасности величина сопротивления заземляющих устройств согласно ПУЭ не должна превышать 4 Ом, а при мощности генераторов и трансформаторов 100 кВ-А и менее сопротивление заземляющих устройств - 10 Ом.

ГОСТ 12.1.030-81 «ССБТ. Электробезопасность. Защитное заземление, зануление» в качестве заземляющих устройств рекомендует в первую очередь использовать железобетонные фундаменты промышленных зданий. Соответствие их сопротивления допустимому определяется специальным расчетом. Процесс выявления этого соответствия включает определение исходных данных; расчет сопротивления фундамента; сопоставление результатов расчета с допустимым сопротивлением.

Зануление это преднамеренное электрическое соединение открытых проводящих частей электроустановок, не находящихся в нормальном состоянии под напряжением, с глухозаземлённой нейтральной точкой генератора или трансформатора, в сетях трёхфазного тока; с глухозаземлённым выводом источника однофазного тока; с заземлённой точкой источника в сетях постоянного тока, выполняемое в целях электробезопасности.

Защитное зануление является основной мерой защиты при косвенном прикосновении в электроустановках до 1 кВ с глухозаземлённой нейтралью.

2.2.2 Безопасность труда при работе с электронной аппаратурой

К работе с электронной аппаратурой допускаются лица, прошедшие

инструктаж по правилам их безопасной эксплуатации и должен знать инструкцию по эксплуатации каждого прибора. Ели не знать технику безопасности эксплуатации прибора возникают причины травматизма в следующих действиях:

при включении электронной аппаратуры в сеть

при выключении их из электросети

при работе с неисправными приборами

при несоблюдении инструкции по их эксплуатации.

Необходимо включать электронную аппаратуру в сеть в соответствии с потребляемым напряжением, согласно прилагаемым к приборам инструкций, соблюдать личную гигиену и чистоту рабочего места. Перед началом работы нужно проверить исправность гибкого электрошнура, вилки, подводящих кабелей, чтобы избежать замыкания в электрической сети, очистить прибор от пыли сухой чистой тканью, проверить исправность электрической розетки.

В случае возгорания, короткого замыкания отключить сухими руками прибор из электросети, сообщить об этом руководителю участка, о случаях травматизма сообщить скорую медицинскую помощь. При пожаре сообщить в пожарную охрану, принять меры к его тушению. По окончанию работы отключить прибор от электросети, не дергать за электрошнур, произвести очистку прибора чистой тканью. Не допускать падения приборов электронной аппаратуры, воздействия на подводящие кабели, электрошнуры горячих жидкостей, падения тяжёлых предметов. Обо всех недостатках, отмеченных в работе электронных приборов, сообщить руководителю участка.

2.2.3 Требования, предъявляемые к ручному инструменту

К самостоятельной работе с ручным инструментом допускаются лица не моложе 18 лет, прошедшие медицинское освидетельствование, вводный инструктаж, первичный инструктаж, обучение и стажировку на рабочем месте, проверку знаний требований охраны труда, имеющие группу по электробезопасности не ниже I и соответствующую квалификацию согласно тарифно-квалификационного справочника. Работник обязан выполнять только ту работу, которая определена рабочей или должностной инструкцией. выполнять правила внутреннего трудового распорядка. При необходимости применять средства индивидуальной и коллективной за-щиты, соблюдать требования охраны труда. Немедленно извещать своего непосредственного или вышестоящего руководителя о любой ситуации, угрожающей жизни и здоровью людей, о каждом несчастном случае, происшедшем на производстве, или об ухудшении состояния своего здоровья, в том числе о проявлении признаков острого профессионального заболевания. Проходить обучение безопасным методам и приемам выполнения работ и оказанию первой помощи пострадавшим на производстве, инструктаж по охране труда, проверку знаний требований охраны труда. Проходить обязательные периодические (в течение трудовой деятельности) медицинские осмотры (обследования), а также проходить внеочередные медицинские осмотры (обследования) по направлению работодателя в случаях, предусмотренных Трудовым кодексом и иными законами ПМР. Уметь оказывать первую помощь пострадавшим от электрического тока и при других несчастных случаях. Уметь применять первичные средства пожаротушения. При работе с ручным инструментом возможны воздействия следующих опасных и вредных производственных факторов:

повышенное значение напряжения в электрической цепи, замыкание которой может произойти через тело человека;

повышенная или пониженная температура воздуха рабочей зоны;

повышенная влажность воздуха;

расположение рабочего места на значительной высоте относительно поверхности земли (пола, перекрытия);

недостаточная освещенность рабочих мест;

физические перегрузки.

Работник должен быть обеспечен спецодеждой, спецобувью и другими средствами индивидуальной защиты в соответствии с Типовыми отраслевыми нормами бесплатной выдачи специальной одежды, специальной обуви и других средств индивидуальной защиты и Коллективным договором. Ручной инструмент, применяемый в работе, должен соответствовать требованиям ГОСТов и инструкциям заводов-изготовителей. Использовать ручной инструмент необходимо в соответствии с его назначением. Работники, получившие ручной инструмент повседневного применения для индивидуального или бригадного пользования, отвечают за правильную эксплуатацию его и своевременную отбраковку.

2.3 Требование пожарной безопасности

Пожарная безопасность - состояние защищённости личности, имущества, общества и государства от пожаров. Обеспечение пожарной безопасности является одной из важнейших функций государства.

Достижению пожарной безопасности способствуют:

нормативное правовое регулирование и осуществление государственных мер в области пожарной безопасности;

создание пожарной охраны и организация её деятельности;

разработка и осуществление мер пожарной безопасности;

реализация прав, обязанностей и ответственности в области пожарной безопасности; - производство пожарно-технической продукции;

выполнение работ и услуг в области пожарной безопасности;

проведение противопожарной пропаганды и обучение населения мерам пожарной безопасности; - информационное обеспечение в области пожарной безопасности;

учёт пожаров и их последствий;

осуществление Государственного пожарного надзора (ГПН) и других контрольных функций по обеспечению пожарной безопасности;

тушение пожаров и проведение аварийно-спасательных работ (АСР);

установление особого противопожарного режима;

научно-техническое обеспечение пожарной безопасности;

лицензирование деятельности в области пожарной безопасности и подтверждение соответствия продукции и услуг в области пожарной безопасности.

Лица, ответственные за нарушение требований пожарной безопасности, иные граждане за нарушение требований пожарной безопасности, а также за иные правонарушения в области пожарной безопасности могут быть привлечены к дисциплинарной, административной или уголовной ответственности в соответствии с действующим законодательством.

Пожар невозможен ни при каких обстоятельствах, если исключается контакт источника зажигания с горючим материалом (исходя из этого принципа разрабатываются разделы правил пожарной безопасности, направленные на предотвращение и тушение пожаров).

Если потенциальный источник зажигания и горючую среду невозможно полностью исключить из технологического процесса, то данное оборудование или помещение, в котором оно размещено, должно быть надежно защищено автоматическими средствами:

Аварийное отключение оборудования.

Различные сигнализации.

Категория помещения «А» взрывопожароопасная - помещения, в которых находятся горючие газы, легковоспламеняющиеся жидкости с температурой вспышки не более 28ºС в таком количестве, что могут образовывать парогазовоздушные смеси, при воспламенении которых развивается расчетное избыточное давление взрыва в помещении, превышающее 5 кПа, или вещества и материалы, способные взрываться и гореть при взаимодействии с водой, кислородом воздуха или друг с другом в таком количестве, что расчетное избыточное давление взрыва в помещении превышает 5 кПа.

Категория помещения «Б» взрывопожароопасная - помещения, в которых горючие пыли или волокна, легковоспламеняющиеся жидкости с температурой вспышки более 28ºС, горючие жидкости находятся в таком количестве, что могут образовывать взрывоопасные пылевоздушные и паровоздушные смеси, при воспламенении которых развивается расчетное избыточное давление взрыва в помещении, превышающее 5 кПа.

Категория помещения «В1» - «В4» (пожароопасная) - помещения, в которых горючие и трудногорючие жидкости, твердые горючие и трудногорючие вещества и материалы (в том числе пыли и волокна), вещества и материалы, находящиеся в помещении, способны при взаимодействии с водой, кислородом воздуха или друг с другом гореть, при условии, что помещения, в которых они имеются в наличии или обращаются, не относятся к категориям А или Б.

Категория помещения «Г» умеренная пожароопасность - помещения, в которых находятся негорючие вещества и материалы в горячем, раскаленном или расплавленном состоянии, процесс обработки которых сопровождается выделением лучистого тепла, искр и пламени; горючие газы, жидкости и твердые вещества, которые сжигаются или утилизируются в качестве топлива.

Категория помещения «Д» пониженная пожароопасность - помещения, в которых находятся негорючие вещества и материалы в холодном состоянии.

Мероприятия, уменьшающие вероятность возникновения пожара:

- Электропроводку во избежание возникновения короткого замыкания, способного привести к пожару, изолируют.

Изолируют от влаги розетки, расположенные в санузлах и на внешних стенах.

Устанавливают УЗО и автоматические предохранители.

Теплоизолируют газовые и электрические плиты от деревянной мебели.

Для тушения окурков используют пепельницы, а свечи зажигают в подсвечниках.

Также все сотрудники предприятий России должны изучать пожарно-технический минимум.

Исходя из выше сказанного, создание хороших условий труда заключается в обеспечении благоприятной обстановки на рабочем месте - устранение тяжелых физических работ, труда во вредных и аварийных условиях, снижении его монотонности, нервной напряженности и т.д. Условия труда на предприятии как условия жизни работников в процессе их деятельности, являются одновременно элементом производственной системы и объектом организации, планирования и управления. Поэтому изменение условий труда невозможно без вмешательства в производственный процесс. То есть необходимо сочетать, с одной стороны, условия труда, с другой - технологию производственных процессов.

Заключение

В дипломной работе рассмотрен принцип построения устройства «мультимер». Мульти́метр - комбинированный электроизмерительный прибор, объединяющий в себе несколько функций. В минимальном наборе это вольтметр, амперметр и омметр.

Цель настоящей работы заключается в разработке устройства для исследования полупроводниковых приборов.

Для достижения указанной цели перед работой был поставлен ряд задач: проанализировать литературные данные по теме диплома, провести исследования по данной тематике, разработать схемы, спроектировать стенд, устройство, узел, провести анализ рабочих характеристик, привести инженерные расчеты данного разрабатываемого устройства.

Для решения задачи анализа литературных данных в работе проведен анализ типов мультиметров. Существуют цифровые и аналоговые мультиметры. Наиболее простые цифровые мультиметры имеют разрядность <http://ru.wikipedia.org/wiki/%D0%A0%D0%B0%D0%B7%D1%80%D1%8F%D0%B4%D0%BD%D0%BE%D1%81%D1%82%D1%8C> 2,5 цифровых разряда (точность <http://ru.wikipedia.org/wiki/%D0%A2%D0%BE%D1%87%D0%BD%D0%BE%D1%81%D1%82%D1%8C> обычно около 10 %). Наиболее распространены приборы с разрядностью 3,5 (точность обычно около 1,0 %).

Решая поставленные задачи, можно утверждать: мультиметр предназначается для измерения трех главных параметров любого электронного устройства: напряжения, тока и сопротивления.

В дипломной работе разработаны принципиальная, структурная и функциональная схемы мультиметра, рассмотрен принцип работы устройства, а также изготовлена печатная плата прибора.

Выполняя дипломную работу, можно сделать вывод, что с помощью электронной среды «Sprint Layout» эффективно конструируются печатные платы устройства. В данной дипломной были разработаны структурная, функциональная и принципиальная схема мультиметра. Была проведена проверка резисторов, диодов, конденсаторов, транзисторов.

Охрана труда - это свод законодательных актов и правил, соответствующих им гигиенических, организационных, технических, и социально-экономических мероприятий, обеспечивающих безопасность, сохранение здоровья и работоспособность человека в процессе труда (Закон ПМР “Об охране и безопасности труда”, ГОСТ 12.1.003 “Общие требования безопасности” ).

Охрана труда и здоровье трудящихся на производстве, когда особое внимание уделяется человеческому фактору, становится наиважнейшей задачей.

При улучшении и оздоровлении условий работы труда важными моментами, является комплексная механизация и автоматизация технологических процессов, применение новых средств вычислительной техники и информационных технологий в научных исследованиях и на производстве.

Осуществление мероприятий по снижению производственного травматизма и профессиональной заболеваемости, а также улучшение условий работы труда ведут к профессиональной активности трудящихся, росту производительности труда и сокращение потерь при производстве. Так как охрана труда наиболее полно осуществляется на базе новой технологии и научной организации труда, то при разработке и проектировании объекта используются новейшие разработки.

Список использованной литературы

1.   Садченков Д.А - Современные цифровые мультиметры. 2002г.

2.      В. И. Иванов, В. Н. Гордиенко, Г. Н. Попов - Цифровые и аналоговые системы передачи. 2003г.

.        Андреев А.Н., Гаврилов Е.В. - Оптические измерения: учебное пособие. 2007г.

.        Вознесенский А.С., Шкуратник В.Л. - Электроника и измерительная техника. 2008г.

.        Зайцев С.А., Грибанов Д.Д., Толстов А.Н. - Контрольно-измерительные приборы и инструменты. 2002г.

.        Основы законодательств ПМР “Об охране труда”

.        Правила пожарной безопасности в ПМР ППБ-01-06

.        Меж.отраслевые правила по ОТ (Правила безопасности) при эксплуатации электоустановок.

.        Охрана труда. Учебник- В.И.Коробко; Москва-2010г.

.        ГОСТ 12.003-83 «Шум. Общие требования безопасности».

.        ГОСТ 12.1.005-88 «Общие санитарно-гигиенические требования к воздуху рабочей зоны».

.        ГОСТ 12.2.032-78 «Рабочее место при выполнении работы сидя».

.        Организация охраны труда. Трудовой кодекс ПМР, раздел 10. глава 35.

Похожие работы на - Разработка устройства для исследования полупроводниковых приборов

 

Не нашли материал для своей работы?
Поможем написать уникальную работу
Без плагиата!
Без нейросетей!