Проектирование усилителя
Содержание
1. Расчёт структурной схемы усилителя
1.1 Определение числа каскадов
1.2 Распределение искажений по каскадам
2. Расчет оконечного каскада
2.1 Выбор транзистора
2.2 Расчет требуемого режима транзистора
2.3 Расчет эквивалентных параметров транзистора
2.4 Расчет цепей питания и термостабилизации
2.5 Расчёт основных характеристик выходного каскада
3. Расчет предварительных каскадов
3.1 Расчет промежуточного каскада с ОК
3.1.1 Расчет требуемого режима транзистора
3.1.2 Расчёт эквивалентных параметров транзистора
3.1.3 Расчёт цепей питания и термостабилизации
3.1.4 Расчёт основных характеристик каскада в области ВЧ
3.2 Расчет промежуточного каскада с ОЭ
3.2.1 Выбор транзистора
3.2.2 Расчёт требуемого режима транзистора
3.2.3 Расчет эквивалентных параметров транзистора
3.2.4 Расчет цепей питания и термостабилизации
3.2.5 Расчет основных характеристик каскада в области ВЧ
3.3 Расчет входного каскада
3.3.1 Выбор транзистора
3.3.2 Расчет требуемого режима транзистора
3.3.3 Расчет эквивалентных параметров транзистора
3.3.4 Расчет цепей питания и термостабилизации
3.3.5 Расчет основных характеристик каскада в области ВЧ
4. Расчет усилителя в области нижних частот
4.1 Расчет ёмкостей разделительных конденсаторов
4.2 Расчет емкостей блокировочных конденсаторов
5. Оценка нелинейных искажений
5.1 Нелинейные искажения входного каскада
5.2 Нелинейные искажения промежуточного каскада
5.3 Нелинейные искажения каскада с ОК
5.4 Нелинейные искажения оконечного каскада
6. Расчет регулировок усиления
7. Расчет результирующих характеристик
Заключение
Список литературы
Приложение А
Приложение Б
Приложение В
Приложение Г
1. Расчёт
структурной схемы усилителя
1.1
Определение числа каскадов
Количество каскадов определяем по формуле [1]
Коэффициент усиления определяется по формуле:
Число каскадов
1.2
Распределение искажений по каскадам
Предварительно распределим искажения равномерно
где
- ВЧ искажения i-того каскада,
- ВЧ искажения усилителя
В результате получаем трехкаскадный усилитель с коэффициентом
усиления по напряжению равным 54 дБ, с искажениями в области верхних частот по
0,75дБ на каждый каскад. Искажения в области нижних частот будем находить после
окончательного выбора топологии электрической схемы усилителя.
Структурная схема приведена на рисунке 1.1.
Рисунок 1.1 - Структурная схема усилительного устройства
усилитель каскад нелинейное искажение
2. Расчет
оконечного каскада
2.1 Выбор
транзистора
Транзистор для оконечного каскада выберем с учётом следующих
предельных параметров
граничная частота усиления транзистора по току в схеме с ОЭ
предельно допустимое напряжение коллектор-эмиттер
предельно допустимый ток коллектора
С учетом этих параметров выбираем кремниевый биполярный СВЧ
транзистор средней мощности n-p-n
типа КТ610Б, справочные данные которого приведены в Приложении Б.
2.2 Расчет
требуемого режима транзистора
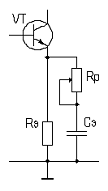
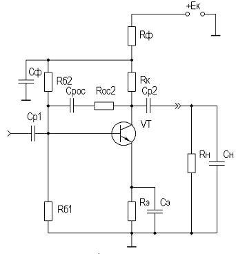
Электрическая схема оконечного каскада приведена на рисунке
2.1.
Рисунок 2.1 - Оконечный каскад
Сопротивление резистора
выбираем равным 50 Ом.
Напряжение
Эквивалентное сопротивление
Ток коллектора покоя с учётом запаса его возможной
термонестабильности
Напряжение коллектор-эмиттер
где
- нелинейный участок ВАХ транзистора
(1…2В)
Постоянная рассеиваемая мощность транзистора
Напряжение источника питания
Находим напряжение на сопротивлении Rк
Следовательно
Подбираем напряжение источника питания под рекомендованный ряд
напряжений, изменив напряжение на сопротивлении Rэ
Получаем напряжение источника питания равное 24 вольт.
2.3 Расчет
эквивалентных параметров транзистора
Рассчитаем ёмкость коллектора при заданном напряжении
Объёмное сопротивление базы
где
- постоянная времени цепи обратной связи транзистора на ВЧ,
- ёмкость коллектора.
Сопротивление эмиттера
Ток эмиттера
Ток базы
Отсюда находим ток эмиттера, и затем сопротивление эмиттера
Диффузионная ёмкость эмиттера
По параметрам эквивалентной схемы БТ определим его низкочастотные
значения входной проводимости g и крутизны S0
2.4 Расчет
цепей питания и термостабилизации
Определим потенциал базы
Определим ток делителя, образованного резисторами Rб1 и Rб2
Определим номиналы резисторов Rэ+Roc, Rб1, Rб2
Рассчитаем термонестабильность каскада.
Тепловое сопротивление "переход-среда"
где
- максимальная температура коллекторного
перехода,
- максимальная температура окружающей
среды.
Температура коллекторного перехода
Разница между температурой перехода и справочным значением
температуры
Приращение напряжения база-эмиттер
где
- температурный коэффициент напряжения
Приращение тока коллектора покоя, вызванное в результате смещения
проходной характеристики транзистора
Приращение обратного тока коллектора
где - коэффициент показателя для кремниевого транзистора
Приращение тока коллектора, вызванное изменением обратного тока
коллектора
Приращение коэффициента передачи
где
Приращение тока коллектора, вызванное изменением H21Э
Учтём влияние параметров схемы термостабилизации через
коэффициенты термостабилизации
Найдем R12
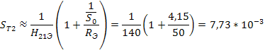
Теперь найдем ST2
Определим общий уход тока с учётом схемы термостабилизации
Так как
меньше выбранного запаса тока коллектора,
равного
, следовательно, рассчитанная схема
термостабилизации оптимальна.
2.5 Расчёт
основных характеристик выходного каскада
Коэффициент усиления каскада на средних частотах (СЧ)
Требуемое значение постоянной времени в области ВЧ
где - доля частотных искажений (в относительных единицах),
распределённых на каскад, - верхняя граничная частота УУ.
Ожидаемое значение постоянной времени в области ВЧ
Где
- граничная частота усиления транзистора,
- ёмкость нагрузки (в данном случае
ёмкость монтажа в пФ).
Так как ожидаемое значение меньше требуемого, следовательно,
ожидаемые искажения будут не более заданных.
Введём в каскад ООС, это позволит ещё более уменьшить ВЧ
искажения.
Примем глубину обратной связи А=3, тогда
Определим Rос из формулы:
где
- сопротивление обратной связи.
Тогда сопротивление Rэ
Теперь определим постоянную времени на ВЧ с учётом действия
обратной связи
Определим входные параметры транзистора
Входное сопротивление транзистора с ОЭ
Входное сопротивление каскада
Входная динамическая ёмкость каскада
Относительный коэффициент усиления в области ВЧ
Тогда коэффициент искажений каскада в области ВЧ
3.
Расчет предварительных каскадов
3.1 Расчет
промежуточного каскада с ОК
Так как входная ёмкость оконечного каскада достаточно высокая
, то для уменьшения её влияния на MB промежуточного каскада, на входе
оконечного каскада применим каскад с общим коллектором с непосредственной
межкаскадной связью, схема которого представлена на рисунке 3.1.
Рисунок 3.1 - Каскад с ОК с непосредственной связью с
оконечным каскадом
Выберем кремниевый биполярный СВЧ транзистор малой мощности
типа n-p-n KT316ДМ, характеристики
которого указанны в Приложении Г.
3.1.1 Расчет
требуемого режима транзистора
Током коллектора покоя для транзистора данного каскада будет
являться сумма токов делителя и базы транзистора оконечного каскада.
Найдём ток базы покоя и ток эмиттера покоя
Сопротивление Rэ возьмём 3 кОм (для лучшей термонестабильности).
Далее определим напряжение URЭ
Отсюда напряжение на RЭ
Напряжение UК0 (при напряжении источника Ек = 24 В)
Рассеиваемая мощность на коллекторе
3.1.2 Расчёт
эквивалентных параметров транзистора
Рассчитаем ёмкость коллектора при заданном напряжении
Объёмное сопротивление базы
Сопротивление эмиттера
Диффузионная ёмкость эмиттера
Низкочастотные значения транзистора
3.1.3 Расчёт
цепей питания и термостабилизации
Потенциал базы
Ток делителя
Сопротивление базового делителя
Рассчитаем термонестабильность каскада. Тепловое
сопротивление "переход-среда" (справочные данные)
Температура коллекторного перехода
Разница между температурой перехода и справочным значением
температуры
Приращение напряжения база-эмиттер
Приращение тока коллектора покоя, вызванное в результате
смещения проходной характеристики транзистора
Приращение обратного тока коллектора
Приращение тока коллектора, вызванное изменением обратного
тока коллектора
Приращение коэффициента передачи
Приращение тока коллектора, вызванное изменением H21Э
Учтём влияние параметров схемы термостабилизации через
коэффициенты термостабилизации
Найдем R12
Наконец, определяем общий уход тока с учётом схемы
термостабилизации
Транзистор оконечного каскада усилит эти 81,82 мкА в 140 раз
81,82*140 = 11 мА плюс уход тока оконечного каскада. Уточним
термонестабильность оконечного каскада, так как теперь роль R12 выполняет выходное
сопротивление транзистора. Изменения коснутся коэффициента ST2
Уход тока
В итоге общий уход тока
Что составляет меньше запаса по току для оконечного каскада
(16 мА). Следовательно, схема термостабилизации оптимальна.
3.1.4 Расчёт
основных характеристик каскада в области ВЧ
Эквивалентное сопротивление нагрузки
где
- сопротивление в цепи эмиттера
транзистора рассчитываемого каскада,
- входное сопротивление транзистора оконечного каскада.
Коэффициент усиления каскада на средних частотах
Глубина обратной связи
Коэффициент усиления каскада с общим коллектором
Требуемое значение постоянной времени в области ВЧ.
Перераспределим ВЧ-искажения по каскадам с учетом искажений оконечного каскада
Ожидаемое значение постоянной времени в области ВЧ
Так как ожидаемое значение меньше требуемого, следовательно,
искажения будут не более заданных. Относительный коэффициент усиления в области
ВЧ
Тогда коэффициент искажений каскада в области ВЧ
Входное сопротивление транзистора
Входное сопротивление каскада
Входная емкость каскада
Поскольку выходное сопротивление каскада с ОК носит
индуктивный характер, то с целью устранения возможной неравномерности АЧХ
необходимо, чтобы резонанс параллельного контура, образованного LВЫХ ОК и CВХ Д оконечного каскада,
лежал вне полосы рабочих частот.
Определим резонансную частоту контура
где m = (1,2…1,6)
Рассчитаем элементы фильтрующей цепи. Сопротивление RФ
где
- напряжение источника питания оконечного
каскада.
Емкость СФ
3.2 Расчет
промежуточного каскада с ОЭ
Исходные данные: коэффициент усиления
.
Коэффициент ВЧ-искажений.
Оценим долю частотных искажений приходящихся на промежуточный,
входной каскады и входную цепь, с учетом искажений для оконечного каскада и
каскада с ОК.
Доля частотных искажений приходящихся на каскад
Максимальное выходное напряжение каскада
где
- максимальное выходное напряжение
следующего каскада,
- коэффициент усиления следующего каскада
Сопротивление и емкость нагрузки
3.2.1 Выбор
транзистора
Транзистор аналогичен предыдущему каскаду (КТ316ДМ).
3.2.2 Расчёт
требуемого режима транзистора
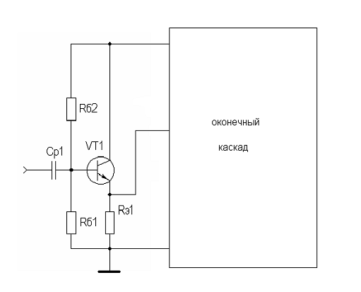
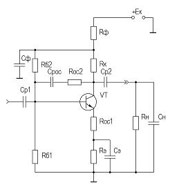
Электрическая схема промежуточного каскада представлена на
рисунке 4.2.
Рисунок 4.1 - Промежуточный каскад
Сопротивление резистора RК выбираем равным 700 Ом.
Напряжение URэ = 5В.
Эквивалентное сопротивление
Ток коллектора покоя с учетом запаса на термонетабильность
Напряжение коллектора
Постоянная рассеиваемая мощность транзистора
Находим напряжение на сопротивлении RК
Напряжение на сопротивлении RЭ+RОС (EК = 20В)
3.2.3 Расчет
эквивалентных параметров транзистора
Объемное сопротивление базы
Ток базы
Ток эмиттера
Сопротивление эмиттера

Низкочастотные значения транзистора
3.2.4 Расчет
цепей питания и термостабилизации
Потенциал базы
Ток делителя
Сопротивление RЭ + RОС
Сопротивления базового делителя
,
Рассчитаем термонестабильность каскада. Тепловое
сопротивление "переход-среда" (справочные данные)
Температура коллекторного перехода
Разница между температурой перехода и справочным значением
температуры
Приращение напряжения база-эмиттер
Приращение тока коллектора покоя, вызванное в результате
смещения проходной характеристики транзистора коллектора
Приращение обратного тока коллектора
Приращение тока коллектора, вызванное изменением обратного
тока
Приращение коэффициента передачи
Приращение тока коллектора, вызванное изменением
Учтем влияние параметров схемы термостабилизации через
коэффициенты термостабилизации
Найдем R12
Теперь находим
Общий уход тока с учетом схемы термостабилизации
Так как
меньше выбранного запаса тока коллектора,
равного 1 мА, следовательно, рассчитанная схема термостабилизации оптимальна.
3.2.5 Расчет
основных характеристик каскада в области ВЧ
Коэффициент усиления каскада на средних частотах (СЧ)
,
Требуемое значение постоянной времени в области ВЧ
Ожидаемое значение постоянной времени в области ВЧ
Введем в каскад ПООСТ. Это позволит уменьшить
Примем глубину обратной связи А = 11, тогда
,
Определим RОС из формулы
Тогда сопротивление RЭ
Теперь определим постоянную времени на ВЧ с учетом действия
обратной связи
Так как ожидаемое значение меньше требуемого, следовательно,
искажения будут не более заданных.
Определим входные параметры транзистора.
Входное сопротивление транзистора с ОЭ
Входное сопротивление каскада
Сопротивление R12 было найдено выше.
Входная динамическая ёмкость каскада
,
Введем в каскад параллельную ООСН, для понижения входного
сопротивления каскада, что в свою очередь позволит снизить ВЧ-искажения
входного каскада.
Примем RВХ = 200 Ом. Тогда найдем RОС из
формулы
здесь К0 - коэффициент усиления с учетом действия
ПООСТ.
Величину емкости Ср ОС определим из условия XСрОС << RОС на fН.
Примем ёмкостное сопротивление XC равное 200 Ом. Тогда емкость будет равна
Коэффициент усиления каскада с учетом действия параллельной ООСН
Выходное сопротивление каскада с учетом действия обратной связи
где
- крутизна с учетом действия ПООСТ.
Постоянная времени каскада в области ВЧ с учетом действия ОС.
Определим RЭКВ
,
Крутизна с учетом действия ОС
где
- крутизна с учетом действия ПООСТ.
Постоянная времени каскада при параллельной ООСН
Входная емкость каскада с учетом действия параллельной ООСН
Относительный коэффициент усиления в области ВЧ
Тогда коэффициент искажения каскада в области ВЧ
Рассчитаем элементы фильтрующей цепи.
Сопротивление RФ
Емкость СФ
3.3 Расчет
входного каскада
Исходные данные: коэффициент усиления
.
Оценим долю частотных искажений приходящихся на входной каскад и
входную цепь, с учетом искажений для оконечного каскада, каскада с ОК и
промежуточного каскада.
Доля частотных искажений приходящихся на каскад
Максимально выходное напряжение каскада
Сопротивление и емкость нагрузки
3.3.1 Выбор
транзистора
Выберем кремниевый биполярный СВЧ транзистор малой мощности
типа n-p-n КТ382БМ, характеристики
которого указаны в Приложении В.
3.3.2 Расчет
требуемого режима транзистора
Электрическая схема входного каскада представлена на рисунке
4.3.
Рисунок 4.2 - Входной каскад
Сопротивление резистора RК выбираем равным 200 Ом.
Эквивалентное сопротивление
Ток коллектора покоя с учетом запаса на термонестабильность
Напряжение коллектора
Постоянная рассеиваемая мощность транзистора
Находим напряжение на сопротивлении RК
Напряжение на сопротивлении RЭ (EК = 12В)
3.3.3 Расчет
эквивалентных параметров транзистора
Объемное сопротивление базы
Ток базы
Ток эмиттера
Сопротивление эмиттера
Диффузионная ёмкость эмиттера
Низкочастотные значения транзистора
3.3.4 Расчет
цепей питания и термостабилизации
Потенциал базы
Ток делителя
Сопротивление RЭ
Сопротивления базового делителя
Рассчитаем термонестабильность каскада. Тепловое
сопротивление "переход-среда" (справочные данные)
Температура коллекторного перехода
Разница между температурой перехода и справочным значением
температуры
Приращение напряжения база-эмиттер
Приращение тока коллектора покоя, вызванное в результате
смещения проходной характеристики транзистора
Приращение обратного тока коллектора
Приращение тока коллектора, вызванное изменением обратного
тока коллектора
Приращение коэффициента передачи
Приращение тока коллектора, вызванное изменением
Учтем влияние параметров схемы термостабилизации через
коэффициенты термостабилизации
Найдем R12
Теперь находим
Общий уход тока с учетом схемы термостабилизации
Так как
меньше выбранного запаса тока коллектора,
равного 500 мкА, следовательно, рассчитанная схема термостабилизации
оптимальна.
Для согласования входного сопротивления УУ с характеристическим
сопротивлением тракта передачи равным 50 Ом введем в данный каскад параллельную
ООСН.
Коэффициент усиления каскада на средних частотах (СЧ)
Сопротивление обратной связи
Величину емкости СР ОС определим из условия XСрОС << RОС на fН.
Примем емкостное сопротивление XС равное
200 Ом. Тогда емкость будет равна
Коэффициент усиления каскада с учетом действия параллельной
ООСН
3.3.5 Расчет
основных характеристик каскада в области ВЧ
Требуемое значение постоянной времени в области ВЧ
Выходное сопротивление каскада
Эквивалентное сопротивление
Крутизна транзистора
Ожидаемое значение постоянной времени в области ВЧ
Так как ожидаемое значение меньше требуемого, искажения будут
не более заданных.
Входная емкость каскада с учетом действия параллельной ООСН
Относительный коэффициент усиления в области ВЧ
Тогда коэффициент искажений каскада в области ВЧ
Рассчитаем элементы фильтрующей цепи.
Сопротивление RФ
Емкость СФ
4. Расчет
усилителя в области нижних частот
По условию задания
При равномерном распределении искажений, их доля (дБ) на каждый
из N - элементов
В соответствии с топологией схемы показанной на рисунке 4.3 N =7
Рисунок 4.3 - Разделительные и блокировочные ёмкости
4.1 Расчет
ёмкостей разделительных конденсаторов
Постоянная времени для Cp1
Ёмкость Cp1
где
- эквивалентное сопротивление, стоящее слева от разделительного
конденсатора,
- эквивалентное сопротивление, стоящее
справа от конденсатора.
Определим
при условии, что
Коэффициент искажений
,
Определим
при условии, что
Коэффициент искажений
,
Определим
при условии, что
Коэффициент искажений
Суммарный
для разделительных емкостей
4.2 Расчет
емкостей блокировочных конденсаторов
Примем емкости блокировочных конденсаторов равными 1000 мкФ.
Оценим вносимые искажения данными элементами. Постоянные времени блокировочных
цепей определим из формулы
Коэффициент
,
Коэффициент
Коэффициент
:
Суммарный коэффициент НЧ-искажений вносимых разделительными и
блокировочными емкостями
5. Оценка
нелинейных искажений
5.1
Нелинейные искажения входного каскада
Фактор связи при параллельной ООСН
Коэффициенты гармоник КГ2 и КГ3
Суммарный коэффициент гармоник каскада
5.2
Нелинейные искажения промежуточного каскада
Фактор связи для каскада с ОЭ и ПООСТ
где
- сопротивление источника сигнала или
предыдущего каскада.
Коэффициенты гармоник КГ2 и КГ3
Суммарный коэффициент гармоник каскада
Фактор связи для каскада с ОЭ и параллельной ООСН
Коэффициенты гармоник КГ2 и КГ3
Суммарный коэффициент гармоник каскада
5.3
Нелинейные искажения каскада с ОК
Фактор связи для каскада с ОК
где
- сопротивление источника сигнала или
предыдущего каскада.
Коэффициенты гармоник КГ2 и КГ3
Суммарный коэффициент гармоник каскада
5.4
Нелинейные искажения оконечного каскада
Фактор связи для каскада
Коэффициенты гармоник КГ2 и КГ3
Суммарный коэффициент гармоник каскада
Коэффициент гармоник УУ
6. Расчет
регулировок усиления
Так как входное напряжение УУ изменятся в широких пределах UВХ = 8…800 мВ, то необходимо
во-избежании перегрузки каскадов УУ обеспечить регулировку усиления.
Коэффициент усиления входного каскада К0 = 15,7.
Выходное напряжение каскада UВЫХ = 39,35 мВ. Следовательно, при входном сигнале 8
мВ коэффициент усиления необходимо уменьшить в 3 раза
При UВХ = 800 мВ К0 необходимо уменьшить в
319 раз
Глубина регулировки
Применим трех ступенчатый П - образный аттенюатор, который
включается на входе УУ, показанный на рисунке 6.1
Рисунок 6.1 - 3-х ступенчатый аттенюатор
В промежуточный каскад введем плавную регулировку - 10 дБ,
показанную на рисунке 6.2
Рисунок 6.2 - Плавная регулировка
Определим сопротивления резисторов каждой ступени аттенюатора
где
- характеристическое сопротивление тракта
передачи, D - глубина регулировки одной ступени в
относительных единицах.
Сопротивление переменного резистора для плавной регулировки
усиления
7. Расчет
результирующих характеристик
Значения нормированных коэффициентов усиления ВЧ и НЧ каждого
каскада были определены в ходе расчётов последних
YВ промежуточного каскада
YВ каскада с ОК
YВ оконечного каскада
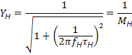
Определим YВ входной цепи
где
- входная емкость входного каскада,
- входное сопротивление входного каскада.
Отсюда
YВ входной цепи
Суммарный YВ всех каскадов и входной цепи
Коэффициент ВЧ искажений УУ
Нормированный коэффициент усиления НЧ области
Коэффициенты
были рассчитаны выше при определении
номиналов ёмкостей. И так, общий
УУ будет равен
Отсюда нормированный коэффициент усиления в области УУ
Заключение
В ходе выполнения курсовой работы было определено число
каскадов усилительного устройства - 3 каскада. После расчёта оконечного каскада
потребовалось введение дополнительного предоконечного каскада с ОК с непосредственной
межкаскадной связью. Были выбраны 3 транзистора: КТ610Б - для оконечного
каскада; КТ316ДМ - для предоконечного и промежуточного каскада; КТ382БМ для
входного каскада. Были рассчитаны электрические параметры каждого каскада, цепи
питания и термостабилизации. Также были получены номиналы пассивных элементов
схемы, которые были округлены до стандартных значений.
Высокочастотные искажения распределились по каскадам
следующим образом: входной каскад - 0,3 дБ; промежуточный каскад - 0,069 дБ;
предоконечный каскад - 0,095 дБ; оконечный каскад - 0,0087 дБ. В сумме получается - 1, 206 дБ.
Низкочастотные искажения также не превышают нормы и равны 1,931 дБ.
Так же были рассчитаны нелинейные искажения каждого каскада и
усилительного устройства в целом. Для входного каскада коэффициент гармоник
(КГ) - 0,468%, для промежуточного каскада - 0,253%, для предоконечного каскада
- 0,063% и для оконечного - 0,031%. Что в сумме дает 0,537% и удовлетворяет
условию.
Список
литературы
1. Красько
А.С., Аналоговые электронные устройства: Методические указания по курсовому
проектированию. - Томск: ТУСУР, 2000. - 42с.: ил.
2. Красько
А.С. Аналоговые электронные устройства: Учебное пособие. - Томск: ТУСУР, с
2000. - 196с.: ил.
. Транзисторы
для аппаратуры широкого применения.: Справочник / Под ред. Б.Л. Перельмана. М.:
Радио и связь, 1981
. Москатов
Е.А. Справочник по полупроводниковым приборам, - Таганрог, 2004
. Москатов
Е.А. Электронная техника, - Таганрог, 2004
. Сост.
Алексеева И.Н. В помощь радиолюбителю: Сборник. Вып.109. - М.: Патриот, 1991. -
80с.: ил.
Приложение А
Амплитудно-частотная характеристика усилителя
(Логарифмический масштаб)
Рисунок А.1
Приложение Б
Справочные данные о транзисторе КТ610Б
Электрические параметры
Статический коэффициент передачи тока в схеме с ОЭ
Постоянная времени цепи обратной связи на высокой частоте
Граничная частота коэффициента передачи в схеме с ОЭ
Ёмкость коллекторного перехода при Uкб = 10В
Обратный ток коллектора
Предельные эксплуатационные параметры
Постоянное напряжение коллектор-эмиттер
Постоянный ток коллектора
Постоянная рассеиваемая мощность коллектора
Максимальная температура перехода
Максимальная температура среды
Приложение
В
Справочные данные о транзисторе КТ382БМ
Электрические параметры
Статический коэффициент передачи тока в схеме с ОЭ
Постоянная времени цепи обратной связи на высокой частоте
Граничная частота коэффициента передачи в схеме с ОЭ
Ёмкость коллекторного перехода при Uкб = 5В
Обратный ток коллектора
Предельные эксплуатационные параметры
Постоянное напряжение коллектор-эмиттер
Постоянный ток коллектора
Постоянная рассеиваемая мощность коллектора
Тепловое сопротивление "переход-среда"
Приложение
Г
Справочные данные о транзисторе КТ316ДМ
Электрические параметры
Статический коэффициент передачи тока в схеме с ОЭ
Постоянная времени цепи обратной связи на высокой частоте
Граничная частота коэффициента передачи в схеме с ОЭ
Ёмкость коллекторного перехода при Uкб = 5В
Обратный ток коллектора
Предельные эксплуатационные параметры
Постоянное напряжение коллектор-эмиттер
Постоянный ток коллектора
Постоянная рассеиваемая мощность коллектора
Тепловое сопротивление "переход-среда"