Проектирование корректирующего усилителя
Введение
Электроника является универсальным и исключительно эффективным средством
при решении самых различных проблем в области сбора и преобразования
информации, автоматического и автоматизированного управления, выработки и
преобразования энергии. Знания в области электроники становятся необходимыми
все более широкому кругу специалистов. Усилители, одни из самых широко
используемых устройств в радиотехнике. Усилитель - это устройство,
предназначенное для увеличения интенсивности электрических колебаний входного
сигнал, выполняемое за счёт энерговспомогательного источника. Усилители можно
разделить по многим признакам: виду используемых усилительных элементов,
количеству усилительных каскадов, частотному диапазону усиливаемых сигналов,
выходному сигналу, способам соединения усилителя с нагрузкой и др. По типу
используемых элементов усилители делятся на ламповые, транзисторные и диодные.
По количеству каскадов усилители могут быть однокаскадными, двухкаскадными и
многокаскадными. По диапазону частот усилители принято делить на
низкочастотные, высокочастотные, полосовые, постоянного тока (или напряжения).
Связь усилителя с нагрузкой может быть выполнена непосредственно, через
разделительный конденсатор (емкостная связь) и через трансформатор
(трансформаторная связь), с гальваническими межкаскадными связями.
Все характеристики усилителя можно разделить на три группы: входные,
выходные и передаточные. К входным характеристикам относятся: допустимые
значения входного напряжения или тока, входное сопротивление и входная емкость.
Обычно эти характеристики определяются параметрами источника входного сигнала.
Данный курсовой проект посвящен проектированию корректирующих усилителей
по заданной ЛАХ.
1. Функциональная схема усилителя
Рис.1
Входным каскадом является на основе инвертирующей схемы включения
операционный усилитель (К140УД6А), который обеспечивает высокое входное
сопротивление (1 МОм). Это необходимо для согласования усилителя с источником
входного сигнала.
Каскад предварительного усиления является многозвенным и обеспечивает
заданную форму логарифмической амплитудной характеристики.
Выходным каскадом является усилитель мощности, который обеспечивает
согласование с нагрузкой и обеспечивает выходной сигнал по мощности. В качестве
усилителя мощности наиболее часто применяются бестрансформаторные усилители,
которые характеризуются простотой схемного построения, отсутствием
нестандартных деталей, высокими качественными показателями, малыми габаритами и
весом. Наиболее удобно применение двухтактных усилителей мощности, выполненных
на транзисторах с дополнительной симметрией и работающих в режимах классов В и
АВ. Такие усилители хорошо сопрягаются с ОУ и могут с ними охватываться общей
отрицательной обратной связью с целью уменьшения нелинейных искажений типа
«ступенька». С этой целью рекомендуется использовать режим работы класса АВ.
2. Расчет и проектирование элементов усилителя
.1 Расчет усилителя мощности
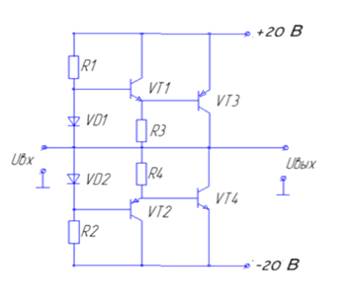
Расчёт выходного каскада. Рассчитаем усилитель по схеме:
Рис.2
Определяется амплитудное значение коллекторного напряжения одного плеча:
=
=
Определим
необходимое напряжение источника питания:
,
где
Ukminпринимается равным 1-2 В. ПримемUkminравным 2 В. По полученному значению Ek выберем из ряда стандартных напряжений ближайший в сторону увеличения
стандартный номинал напряжения источника питания. В нашем случае это 18.97 В (Ek=20 В). Определим амплитуду импульса коллекторного тока транзистора VT3(VT4):
.
Определяем среднее значение тока, потребляемое от источника питания оконечным
каскадом:

=
,
где
Iok - начальный ток коллектора транзисторов VT3 и
VT4. Принимается для мощных транзисторов ≥
20÷30мА (примемIok=25 мА).
Определяем мощность, потребляемую от источников питания оконечным
каскадом при номинальной выходной мощности:
=
.
Определяем мощность рассеяния на коллекторе одного транзистора оконечного
каскада:
=
.
По рассчитанным значениямPk, 2Ek, Ikmи требованиям к частотным свойствам
подбираем транзисторы VT3 и VT4. При этом они должны иметь
одинаковые параметры и вольт-амперные характеристики (ВАХ).
Итак, должны выполняться следующие условия:
,
, т.е.
, т.е.
Этим условиям удовлетворяют параметры транзисторов КТ816 (n-p-n) и КТ817 (p-n-p). Они подходят
по максимально допустимым параметрам и имеют одинаковые параметры и ВАХ.
По статическим характеристикам транзисторов VT3(VT4) определяем
амплитудное значение тока базы Iбm и напряжение на базе Uбm. Для этого строим нагрузочную прямую
по точкам:
,
,
Рис.3
Iбm= 17мА,
Определяем напряжение на базе Uбm:
Рис.4
Uбm=0.92-0.6=0,32В.
Далее определяем входное сопротивление транзистора для переменного тока:
RвхT3~ =
=
Определяем
амплитуду входного напряжения каждого плеча(VT3,VT4):
Uвхт3 = Uбm+Ukm=
0,32+17 =17.3 В
Определяем
величину сопротивлений резисторов R3 и R4. Она выбирается
в 5÷10
раз больше значения входного
сопротивления по переменному току транзисторов VT3 и VT4
при максимальном входном сигнале:
R3=R4=(5÷10)RвхT3~=
.
По полученному значению R3 (R4) выберем из ряда стандартных сопротивлений
резисторов ближайший в сторону увеличения стандартный номинал сопротивления
резисторов R3 (R4), используя ряд Е24. В данном случае R3=R4=5600 Ом.
Находим сопротивление эмиттерной нагрузки транзисторов VT1 и VT2:
Rнт1=
.
Рассчитаем
режим работы транзисторов VT1 и VT2. Найдем амплитуду импульса коллекторного
тока транзистора VT1:
IkmT1=
.
Определяем среднее значение тока, потребляемое от источника питания :
I0
=
,
где
Iok - начальный ток коллектора транзисторов VT1 и
VT2. Принимается для маломощных транзисторов 1÷2 мА ( примем Iok равным 1,5 мА).
Определяем мощность, потребляемую от источников питания при номинальной
выходной мощности:
Р0=
.
Определяем
мощность рассеяния на коллекторе одного транзистора:
Рк=
=
.
Аналогично вышеуказанному способу, выбираем пару транзисторов
VT1 и VT2. По рассчитанным значениямPk, 2Ek, Ikmи требованиям к частотным свойствам
подбираем транзисторы VT1 и VT2. При этом они должны иметь
одинаковые параметры и вольт-амперные характеристики (ВАХ).
Итак, должны выполняться следующие условия:
,
, т.е.
, т.е.
В качестве транзисторов VT1 и VT2 выбираем соответственно транзисторы
КТ315(n-p-n) и КТ361(p-n-p).
По статическим характеристикам транзисторов VT3(VT4) определяем
амплитудное значение тока базы Iбm и напряжение на базе Uбm. Для этого строим нагрузочную прямую
по точкам:
,
,
усилитель
транзистор коллекторный сопротивление

Iбm=0.25 мА
I0бm =0.05 мА
Определяем напряжение на базе Uбм
транзисторов VT3(VT4) (Рис 2):
Рис.6
Uбm=0.56-0.42=0.14 В.
Далее определяем входное сопротивление транзистора по переменному току:
RвхT1~=
=
.
Определяем
амплитуду входного напряжения каждого плеча (VT1,VT2):
UвхmТ1=UбmТ1+UkmT1=0.14+17.3=17.44B,
заметим,
что UkmT1=UвхТ3=17.3 В.
Так
как RвхT1~>1 кОм, значит RвхУМ> 1 кОм (RвхУМ = RвхT1~ | | R1).
Выберем
ток делителя R1-VD1-VD2-R2:
Iд = (5÷10)·I0бT1=7·I0бT1=7
0.000005=0.000035А=35мкА
Напряжение
на делителе, соответствующее току Iд :
Uд ≈ U0bT1 =0,42 В.
Определяем
сопротивления резисторов R1(R2):
R1=R2=
=
.
По
полученному значению R1 (R2) выберем из ряда стандартных сопротивлений
резисторов ближайший в сторону увеличения стандартный номинал сопротивления
резисторов R1 (R2), используя ряд Е24. В данном случае R1=R2=560
кОм.
Найдем
входное сопротивление переменному току усилителя мощности:
RвхУМ=
.
Из
полученных данных можно сделать вывод:
)
2)
То
есть нарушается второе условие, согласно которому
должно быть меньше
,
следовательно требуется согласующий каскад. Желательно использовать двухтактный
усилитель мощности, построенный по трёхкаскадной схеме, в которой используется
каскад предварительного усиления по схеме ОЭ
2.2
Расчёт согласующего каскада
Рис.7
В этой схеме дополнительное усиление по напряжению осуществляется
транзисторами VT1, VT2, включёнными по схеме с ОЭ. Транзисторы VT3, VT5 и VT4, VT6 образуют составные транзисторы.
Расчёт режимов работы транзисторов VT5, VT6
производится так же как транзисторов VT3, VT4 усилителя мощности. Расчёт режимов
работы транзисторов VT1(VT2) и VT3(VT4) производится
в следующей последовательности.
Определим величину сопротивлений резисторов R7, R8.
Она выбирается в 5-10 раз больше значения входного сопротивления переменному
току транзисторов VT5, VT6 при максимальном входном сигнале. С
целью повышения температурной стабильности желательно выбирать меньшими
значения сопротивлений:
R7=R8=(5÷10)RвхT5~=
RвхT5~
=
Ом.
По
полученному значению R7 (R8) выберем из ряда стандартных сопротивлений
резисторов ближайший в сторону увеличения стандартный номинал сопротивления
резисторов R7 (R8), используя ряд Е24. В данном случае R7=R8=5100
Ом.
Находим
сопротивление коллекторной нагрузки транзисторов VT3 и VT4:
RkНТ3=
.
Рассчитаем
режим работы транзисторов VT3 и VT4. Найдем амплитуду импульса коллекторного
тока транзистора VT3(VT4):
IkmT3=
.
Определим
ток покоя в рабочей точке транзистора VT3(VT4):
Определяем среднее значение тока, потребляемое от источника питания :
I0
=
Определяем
мощность рассеяния на коллекторе VT3(VT4):
Аналогично вышеуказанному способу, выбираем пару транзисторов
VT3 и VT4. По рассчитанным значениямPk, 2Ek, Ikmи требованиям к частотным свойствам
подбираем транзисторы VT3 и VT4. При этом они должны иметь
одинаковые параметры и вольт-амперные характеристики (ВАХ). Итак, должны
выполняться следующие условия:
,
, т.е.
, т.е.
В качестве транзисторов VT3 и VT4 выбираем соответственно транзисторы
КТ315(n-p-n) и КТ361(p-n-p).
По статическим характеристикам транзисторов VT3(VT4) определяем
амплитудное значение тока базы IбmT3 и напряжение на базе UбmT3.
Для этого строим нагрузочную прямую по точкам:
,
,
Рис.7
IбmT3=0.000175 А=175 мкА
I0бT3=170 мкА
Определяем амплитудное значение тока базы Iбм и напряжение на базе Uбм транзисторов VT3(VT4):
Рис.8
UбmT3=0.47-0.46=0.01В.
Входное сопротивление транзистора VT3 переменному току:
Выберем величину сопротивления резистора R3=(0.25÷0.5)
:
R3=0.5
=28,5 Ом.
По полученному значению R3
выберем из ряда стандартных сопротивлений резисторов ближайший в сторону
увеличения стандартный номинал сопротивления резистора R3, используя ряд Е24. В данном случае R3=30 Ом.
Определим сопротивление коллекторной нагрузки транзистора VT1(VT2):
Рассчитаем режим работы транзисторов VT1 и VT2. Определим амплитуду
импульса коллекторного тока транзистора VT1(VT2):
IkmT1=
Определим
ток покоя в рабочей точке транзистора VT1(VT2):
Выберем
величину сопротивления резистораR4(R5)=(0.2÷0.4)
:
R4=R5=0.3
=9 Ом.
По
полученному значению R4(R5) выберем из ряда стандартных сопротивлений
резисторов ближайший в сторону увеличения стандартный номинал сопротивления
резистораR4(R5), используя ряд Е24. В данном случае R3=R4=9.1
Ом.
Определим
падение напряжения на R4:
Определяем среднее значение тока, потребляемое от источника питания :
I0
=
Определяем
мощность рассеяния на коллекторе VT1(VT2):
Аналогично вышеуказанному способу, выбираем пару транзисторов
VT1 и VT2. По рассчитанным значениямPk, 2Ek, Ikmи требованиям к частотным свойствам
подбираем транзисторы VT1 и VT2. При этом они должны иметь
одинаковые параметры и вольт-амперные характеристики (ВАХ).
Итак, должны выполняться следующие условия:
,
, т.е.
, т.е.
В
качестве транзисторов VT3 и VT4 выбираем соответственно транзисторы
КТ315(n-p-n) и КТ361 (p-n-p).
По статическим характеристикам транзисторов VT3(VT4) определяем
амплитудное значение тока базы IбmT1 и напряжение на базе UбmT1(Рис
6). Для этого строим нагрузочную прямую по точкам:
Рис.9
IбmT1=0.000185 А=185 мкА
I0бT1=180 мкА
Определяем напряжение на базе UбмT1 транзисторов VT1(VT2):
Рис.10
UбmT1=0.51-0.5=0.01 В
Определим входное сопротивление покоя транзистора VT1:
Амплитуда входного напряжения:
Выберем ток делителя R1-VD1-VD2-R2:
Iд
=
(5÷10)·I0бT1=7.5·I0бT1=7.5
0.000180=0.00135А=1.35мА
Напряжение на делителе, соответствующее току Iд :
Uд
≈ U0bT1 =0,69 В.
Определяем сопротивления резисторов R1(R2):
R1=R2=
=
.
По
полученному значению R1 (R2) выберем из ряда стандартных сопротивлений
резисторов ближайший в сторону увеличения стандартный номинал сопротивления
резисторов R1 (R2), используя ряд Е24. В данном случае R1=R2=15
кОм.
Определим
коэффициент усиления по напряжению всего усилителя мощности:
Ku=
Определим
входное сопротивление усилителя мощности:
Из полученных данных можно сделать вывод:
)
2)
Следовательно условие согласования выполняется.
.3 Расчет теплоотвода для выходного каскада
Подводимая к усилителю электрическая мощность рассеивается в основном
помимо нагрузки, на транзисторах оконечного каскада. Вследствие этого
температура внутренних областей и корпуса прибора превышает температуру
окружающей среды. Температура p - n - p переходов является важнейшим фактором, от которого зависят
не только величины основных параметров, но и общая работоспособность приборов.
С целью удержать температуру на допустимом уровне используют
теплоотводящие радиаторы.
Определим требуемую площадь радиатора, изготовленного из алюминия с
коэффициентом теплопроводности К=0,0013 Вт/см2*градус.
Примем
температуру окружающей среды равной
=50
.
=150
- максимальная температура переходов для транзисторов
VT3 и VT4 (взята из справочника для транзисторов KT816А, КТ817А).
=12.8 Вт
- суммарная мощность рассеивания на переходах транзисторов VT3 и VT4,
Тепловое
сопротивление между полупроводником и корпусом:
,
где
Tk- температура корпуса, которая для транзисторов KT818А,
КТ819А лежит в диапазоне -60
Тепловое
сопротивление «радиатор-среда»:
Получим,
что
>
,
следовательно примененный транзистор пригоден и можно рассчитать радиатор для
его охлаждения.
Необходимая
поверхность охлаждения
приближенно равна:
2.4
Выбор и расчёт каскадов предварительного усиления
Каскад
предварительного усиления является многозвенным фильтром и обеспечивает
заданную форму логарифмической амплитудной характеристики:
Рис.11
Рассчитаем поэтапно данный каскад. В схеме данного каскада будут
использоваться операционные усилители (ОУ) серии К140УД6А.
Определим общий коэффициент передачи многозвенного фильтра:
,
гдеK - коэффициент передачи каждого
отдельного звена:
=
Рис.12
Данный вид логарифмической амплитудной характеристики обеспечивает
пропорционально-интегрирующее звено (ФНЧ):
Рис.13
Примем R=10 кОм.
Определим сопротивление обратной связи из соотношения:
тогда
По полученному значению
выберем из ряда стандартных сопротивлений резисторов
ближайший в сторону увеличения стандартный номинал сопротивления, используя ряд
Е24. В данном случае
=20 кОм.
Определим постоянную времени данного звена:
где
-первая частота среза.
Следовательно постоянная времени определяется, как:
0.1
Определим ёмкость конденсатора из соотношения:
По полученному значению С выберем из ряда стандартных емкостей
конденсаторов ближайший в сторону увеличения стандартный номинал ёмкости,
используя ряд Е24. В данном случае С =10 мкФ.
Величина сопротивления подстроечного резистора
в схеме включения ОУ К140УД6А
составляет 10 кОм.
Балластное сопротивление резистора
По полученному значению
выберем из ряда стандартных сопротивлений резисторов
ближайший в сторону увеличения стандартный номинал сопротивления, используя ряд
Е24. В данном случае
=6.8 кОм.
Рис.14
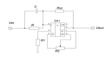
Данный вид логарифмической амплитудной характеристики обеспечивает
пропорционально-дифференцирующее звено (ФВЧ):
Рис.15
Примем R=10 кОм. Определим сопротивление
обратной связи из соотношения:
тогда
По полученному значению
выберем из ряда стандартных сопротивлений резисторов
ближайший в сторону увеличения стандартный номинал сопротивления, используя ряд
Е24. В данном случае
=20 кОм.
Определим постоянную времени данного звена:
где
-вторая частота среза.
Следовательно постоянная времени определяется, как:
0.001
Определим ёмкость конденсатора из соотношения:
По полученному значению С выберем из ряда стандартных емкостей
конденсаторов ближайший в сторону увеличения стандартный номинал ёмкости,
используя ряд Е24. В данном случае С =0.1 мкФ.
Величина сопротивления подстроечного резистора
в схеме включения ОУ К140УД6А
составляет 10 кОм.
Балластное сопротивление резистора
По полученному значению
выберем из ряда стандартных сопротивлений резисторов
ближайший в сторону увеличения стандартный номинал сопротивления, используя ряд
Е24. В данном случае
=6.8 кОм.
Рис.16
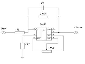
Данный вид логарифмической амплитудной характеристики обеспечивает
реальный интегратор (ФНЧ):
Рис.17
Примем R=1.5 кОм.
Определим сопротивление обратной связи из соотношения:
тогда
По полученному значению
выберем из ряда стандартных сопротивлений резисторов
ближайший в сторону увеличения стандартный номинал сопротивления, используя ряд
Е24. В данном случае
=3 кОм.
Определим постоянную времени данного звена:
где
-третья частота среза.
Следовательно постоянная времени определяется, как:
0.0001
Определим ёмкость конденсатора из соотношения:
По полученному значению С выберем из ряда стандартных емкостей конденсаторов
ближайший в сторону увеличения стандартный номинал ёмкости, используя ряд Е24.
В данном случае С =33 нФ.
Балластное сопротивление резистора
По полученному значению
выберем из ряда стандартных сопротивлений резисторов
ближайший в сторону увеличения стандартный номинал сопротивления, используя ряд
Е24. В данном случае
=1 кОм.
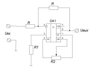
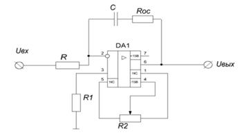
.5 Выбор и расчёт входного каскада
Входным каскадом является инвертирующий повторитель (так как в каскаде
предварительного усиления нечётное число звеньев), который обеспечивает высокое
входное сопротивление (1 МОм). Это необходимо для согласования усилителя с
источником входного сигнала:
Рис.18
Выберем операционный усилитель для данной схемы из следующего
соотношения:

Выбираем операционный усилитель серии 140УД6А,
. Некоторые электрические параметры
данного усилителя:
)
- входное сопротивление ОУ
)
- напряжение питания ОУ
3)
=
11 В - амплитудное значение выходного
напряжения ОУ
)
- потребляемый ток ОУ
)
- входной ток ОУ
Определим величину сопротивленияR из следующего соотношения:
Выбираем величину сопротивления Rтаким образом, чтобы оно оказалось на порядок больше сопротивления
генератора:R=2 МОм.
По полученному значению R
выберем из ряда стандартных сопротивлений резисторов ближайший в сторону
увеличения стандартный номинал сопротивления, используя ряд Е24. В данном
случаеR =2МОм.
Балластное сопротивление резистора
По полученному значению
выберем из ряда стандартных сопротивлений резисторов
ближайший в сторону увеличения стандартный номинал сопротивления, используя ряд
Е24. В данном случае
=1 МОм.
Заключение
Итак, согласно заданию к курсовой работе, спроектирован и рассчитан
корректирующий усилитель, удовлетворяющий всем заданным условиям.
Полностью выполнены требования к составу и параметрам технических
средств: усилитель выполнен на базе интегральных операционных усилителей
(УД140) с двухтактным оконечным каскадом на дискретных элементах в режиме АВ.
Для охлаждения мощных транзисторов оконечного каскада используется
алюминиевый радиатор площадью 80 см2.
Список использованных источников
1. Лавриненко
В.Ю. Справочник по полупроводниковым приборам. 10-е изд. М.: Техника,
1984.-424с.
. Брежнева
К.М. Транзисторы для аппаратуры широкого применения. Под ред. Перельмана Б.Л.
М.:Радио и связь,1981.-656 с.
. Лекции
по основам электротехнике
. Костюкова
Л.П., Старцев Ю.В. Методические указания по курсовому проектированию элементов
информационных систем для студентов специальности 0640. Уфа: Уфимский ордена
Ленина авиационный институт им. Серго Орджоникидзе, 1986.-48 с.