Регулирование тока якоря
Содержание
. Исследование динамики контура тока
с аналоговым ПИД - регулятором
. Ограничение нагрузки
электропривода в системе подчинённого регулирования с помощью релейного
регулятора в контуре тока якоря
Список литературы
1. Исследование динамики контура тока с
аналоговым ПИД - регулятором
Пропорционально-интегрально-дифференциальный
(ПИД) регулятор - устройство в управляющем контуре с обратной связью
<https://ru.wikipedia.org/wiki/%D0%9E%D0%B1%D1%80%D0%B0%D1%82%D0%BD%D0%B0%D1%8F_%D1%81%D0%B2%D1%8F%D0%B7%D1%8C_(%D1%82%D0%B5%D1%85%D0%BD%D0%B8%D0%BA%D0%B0)>.
Используется в системах автоматического управления
<https://ru.wikipedia.org/wiki/%D0%A1%D0%B8%D1%81%D1%82%D0%B5%D0%BC%D0%B0_%D0%B0%D0%B2%D1%82%D0%BE%D0%BC%D0%B0%D1%82%D0%B8%D1%87%D0%B5%D1%81%D0%BA%D0%BE%D0%B3%D0%BE_%D1%83%D0%BF%D1%80%D0%B0%D0%B2%D0%BB%D0%B5%D0%BD%D0%B8%D1%8F>
для формирования управляющего сигнала с целью получения необходимых точности и
качества переходного процесса. ПИД - регулятор формирует управляющий сигнал,
являющийся суммой трёх слагаемых, первое из которых пропорционально
<https://ru.wikipedia.org/wiki/%D0%9F%D1%80%D1%8F%D0%BC%D0%B0%D1%8F_%D0%BF%D1%80%D0%BE%D0%BF%D0%BE%D1%80%D1%86%D0%B8%D0%BE%D0%BD%D0%B0%D0%BB%D1%8C%D0%BD%D0%BE%D1%81%D1%82%D1%8C>
разности входного сигнала и сигнала обратной связи (сигнал рассогласования),
второе - интеграл
<https://ru.wikipedia.org/wiki/%D0%98%D0%BD%D1%82%D0%B5%D0%B3%D1%80%D0%B0%D0%BB>
сигнала рассогласования, третье - производная
<https://ru.wikipedia.org/wiki/%D0%9F%D1%80%D0%BE%D0%B8%D0%B7%D0%B2%D0%BE%D0%B4%D0%BD%D0%B0%D1%8F_%D1%84%D1%83%D0%BD%D0%BA%D1%86%D0%B8%D0%B8>
сигнала рассогласования.
ПИД - регулятор относится к наиболее
распространённому типу регуляторов. Примерно 90…95% регуляторов, находящихся в
настоящее время в эксплуатации, используют ПИД - алгоритм. В основе столь
высокой популярности лежат простота построения и промышленного использования,
ясность функционирования, пригодность для решения большинства практических
задач и низкая стоимость. Среди ПИД - регуляторов 64% приходится на
одноконтурные регуляторы и 36% - на многоконтурные.
В течение долгого времени в области
управления использовались многие решения, но ПИД - регуляторы стали
«промышленным стандартом» из-за своей простоты и хорошей производительности.
После появления дешёвых микропроцессоров и аналого-цифровых преобразователей в
промышленных ПИД - регуляторах используются автоматическая настройка
параметров, адаптивные алгоритмы, нейронные сети, методы нечёткой логики.
Усложнилась структура регуляторов: появились регуляторы с двумя степенями
свободы, с применением принципов разомкнутого управления в сочетании с обратной
связью, со встроенной моделью процесса. Кроме функции регулирования, в ПИД -
контроллер были введены функции аварийной сигнализации, контроля разрыва контура
регулирования, выхода за границы динамического диапазона и др. Несмотря на
долгую историю развития, остаются проблемы в устранении интегрального
насыщения, регулировании объектов с гистерезисом и нелинейностями, в
автоматической настройке и адаптации регуляторов. ПИД - регулятор очень часто
называют ПИД - контроллером.
На рисунке 1 показана схема системы
с ПИД - регулятором. ПИД - регулятор сравнивает измеренное значение процесса у
с заданным опорным значением уз. Затем разница, или ошибка, обрабатывается для
расчёта нового входного процесса U.
Основная идея в том, что контроллер
получает информацию о состоянии системы с помощью датчика. Затем вычитает
измеренное значение из опорного для вычисления ошибки. Ошибка будет
обрабатываться тремя путями: обрабатываться в «настоящем времени»
пропорциональной составляющей, возвращаться в «прошлое», используя интегральную
составляющую, и предвидеть «будущее» через дифференциальную составляющую. При
грубой оценке свойств ПИД - контроллера можно считать, что пропорциональная
составляющая отвечает за быстродействие системы регулирования, интегральная
составляющая - за точность, а дифференциальная - за колебательность системы.
Рисунок 1. Общая структура ПИД -
регулятора в системе регулирования.
Наилучший путь найти необходимые
параметры ПИД - алгоритма - это использование математической модели системы.
Однако часто подробного математического описания системы нет и настройки
параметров ПИД - регулятора могут быть выполнены только экспериментально. Поиск
параметров для ПИД - регулятора может быть сложной задачей. Здесь большое
значение имеют данные о свойствах системы и различных условиях её работы.
Некоторые процессы не допускают перерегулирования процесса переменной от
заданного значения. Другие процессы должны минимизировать потребление энергии.
Важнейшим требованием является также стабильность. Процесс не должен колебаться
ни при каких условиях. Кроме того, стабилизация должна наступать в течение
определённого времени.
Рисунок 2. Структурная схема контура
тока якоря двигателя.
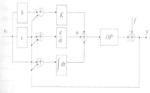
Рисунок 3. Схема ПИД - регулятора.
контур ток нагрузка
релейный
Данные двигателя и расчёт с помощью
программы Matlab:

Рисунок 4. Модель контура тока якоря
двигателя с аналоговым регулятором тока в MatLab.
Рисунок 5. Зависимость тока якоря во
времени двигателя с аналоговым регулятором тока.
Выводы: Была исследована динамика
контура тока якоря, выполнен расчёт параметров ПИД - регулятора тока и
смоделирована функциональная модель аналогового КТ в программе Simulink.
. Ограничение нагрузки
электропривода в системе подчинённого регулирования с помощью релейного
регулятора в контуре тока якоря
В системах подчинённого
регулирования ограничить ток якоря сравнительно просто. Для этого нужно
ограничить управляющий сигнал на входе контура тока якоря. Так как выходной
сигнал, как правило не превышает входной, то ток якоря оказывается ограниченным
сверху, то есть с определённой погрешностью будет не выше максимального
значения.
Процессы в релейном контуре
регулирования тока можно разделить на процесс «втягивания» в скользящий
(автоколебательный) режим работы и собственно автоколебательный режим работы.
Процесс «втягивания» в скользящий режим представляет собой реакцию контура тока
на скачок управляющего воздействия. Автоколебательный процесс характеризуется,
прежде всего, частотой и амплитудой колебаний тока. Амплитуда колебаний тока
чаще всего определяется шириной петли гистерезиса релейного элемента, а частота
- функция сложная и зависит от многих параметров электропривода.
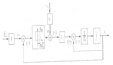
Рисунок 6. Структурная схема контура
регулирования тока якоря при управлении напряжением якоря.
Рисунок 7. Эпюры тока якоря
двигателя в релейном контуре тока.
Данные двигателя и расчёт с помощью
программы Matlab:
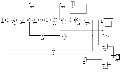
Рисунок 8. Моделируемая система.
Рисунок 9. Скоростная
характеристика.
Рисунок 10. Переходные процессы по угловой
скорости и тока якоря.
Выводы: Была исследована система
ограничения нагрузки двигателя в системе подчинённого регулирования с помощью
релейного контура. Произведён расчёт элементов принципиальной схемы в программе
Matlab.
Смоделирован переходной процесс в данной системе, а также получена скоростная
характеристика.
1.
Симаков Г. М. Моделирование электромеханических процессов: учеб. пособие / Г.
М. Симаков, Ю. П. Филюшов. - Новосибирск: Золотой Колос, 2014. - 131 с.