Управление кредитным портфелем банка (на примере ОАО 'Технобанк' в г. Гомеле)
Введение
Кредитно-финансовая система - одна из важнейших
и неотъемлемых структур рыночной экономики. Развитие банковской системы и
товарного производства исторически шло параллельно и тесно переплеталось.
Находясь в центре экономической жизни, банки опосредуют связи между вкладчиками
и производителями, перераспределяют капитал, повышают общую эффективность
производства.
Современные коммерческие банки - банки,
непосредственно обслуживающие предприятия и организации, а также население -
своих клиентов. Коммерческие банки выступают основным звеном банковской
системы. Независимо от формы собственности коммерческие банки являются
самостоятельными субъектами экономики. Их отношения с клиентами носят
коммерческий характер.
Управление кредитным портфелем - ключевой вопрос
кредитной деятельности коммерческого банка, поскольку требует от исполнителей
высокого профессионализма и понимания экономической сущности кредитования.
Анализ кредитного портфеля является насущной
необходимостью для кредитного учреждения, заинтересованного в стабильности
своего финансового положения, а также для государственных регулирующих органов,
заинтересованных в стабильности финансового сектора экономики.
Объектом исследования является филиал ОАО
«Технобанк» в г. Гомеле.
Предмет исследования - кредитный портфель
филиала ОАО «Технобанк» в г. Гомеле за 2009-2010г.
Цель работы - анализ и оценка эффективности
кредитного портфеля, разработка предложений по повышению эффективности
кредитного портфеля.
Для достижения цели поставлены следующие задачи:
изучить понятие и сущность кредитного портфеля
банка;
изучить процесс формирования кредитного портфеля
банка;
изучить действующие законодательство,
регулирующее вопросы управления кредитным портфелем, кредитными рисками;
провести анализ кредитного портфеля банка;
определить эффективность кредитного портфеля
банка.
изучить пути совершенствования управления
кредитным портфелем банка.
Актуальность темы состоит в том, что наша страна
всё ещё находится на стадии реформирования кредитной системы в попытке обеспечить
её надёжность и адекватность существующей модели регулируемой экономики.
Провозглашается курс на ужесточение кредитной политики и недопущение
банкротств. Ввиду этого качество кредитного портфеля - основной показатель
деятельности банка.
Современное состояние кредитных портфелей
коммерческих банков Республики Беларусь следует рассматривать как результат
деятельности под влиянием огромного числа внешних и внутренних факторов. Выдача
кредитов для банков является не просто доходной операцией, а одним из основных
источников получения доходов, так как при любом уровне развития экономики, даже
в условиях финансовой нестабильности предприятий, кредитование не
приостанавливается. Всё зависит лишь от того, каким образом тот или иной банк
проводит свою кредитную политику, эффективен ли его кредитный портфель.
1. Теоретические аспекты управления кредитным
портфелем банка
.1 Кредитный портфель: его экономическая
сущность
Кредитные операции - самая доходная статья
банковского бизнеса. За счет этого источника формируется основная часть чистой
прибыли, отчисляемой в резервные фонды и идущей на выплату дивидендов
акционерам банка. Со структурой и качеством кредитного портфеля связаны
основные риски, которым подвергается банк в процессе операционной деятельности
- риск ликвидности (неспособность банка погасить обязательства перед
вкладчиком), кредитный риск (непогашение заёмщиками основного долга и процентов
по кредиту), риск процентных ставок и т.д. Поэтому тщательный отбор
кредитополучателей, анализ условий выдачи кредита, постоянный контроль за
финансовым состоянием кредитополучателя, его способностью (и готовностью)
погасить кредит составляет одну из основополагающих функций кредитных
подразделений банка.
Таким образом, важнейшим вопросом для любого
банка является формирование оптимального кредитного портфеля как одного из
основных направлений размещения финансовых ресурсов, а также эффективное
управление кредитным портфелем.
Необходимо отметить, что в экономической
литературе и на практике не существует общепринятой трактовки понятия
кредитного портфеля банков. В экономической литературе, в частности, можно
встретить следующие определения кредитного портфеля.
Кредитный портфель - это результат деятельности
банка, который включает в себя совокупность всех выданных банком кредитов за
определенный период времени.
Кредитный портфель это - совокупность остатков
задолженности по активным кредитным операциям на определенную дату [1 , с.
166].
Кредитный портфель - это совокупность требований
банка по кредитам, которые классифицированы по критериям, связанным с
различными факторами кредитного риска или способами защиты от него.
Кредитный портфель - это характеристика
структуры и качества выданных кредитов, классифицированных по определенным
критериям (совокупность требований банка по предоставленным кредитам) [2,
с.164].
При исследовании понятия кредитного портфеля
необходимо рассмотреть его классификацию.
Рисунок 1 - Классификация кредитного портфеля по
признаку диверсифицированности
Количественную характеристику дает валовой
кредитный портфель, который определяется путем суммирования срочной,
пролонгированной, просроченной задолженности по всем активным кредитным
операциям.
Рисунок 2 - Классификация кредитного портфеля по
типу клиентуры
Кредитные вложения, составляющие деловой
клиентский кредитный портфель, классифицируются:
по типам контрагентов: на кредиты небанковским
финансовым организациям, коммерческим и некоммерческим организациям,
индивидуальным предпринимателям, органам государственного управления;
по видам кредитных операций: на кредиты,
факторинг, лизинг, операции с использованием векселей, средства,
предоставленные по операциям "Репо", средства, перечисленные в
качестве обеспечения исполнения обязательств, исполненные за клиента
обязательства;
по отраслевой принадлежности клиента: кредиты
промышленности, сельскому хозяйству, строительству, торговле и общественному
питанию, жилищному и коммунальному хозяйству;
по способу обеспечения исполнения обязательств
по кредитному договору: обеспеченные тем или иным видом залога, гарантий,
поручительств и не имеющих обеспечения (доверительные, бланковые).
Рисунок 3 - Классификация кредитный портфель
банка по времени возникновения
Рисунок 4 - Классификация кредитного портфеля
банка по видам валют
Рисунок 4 - Классификация кредитного портфеля
банка по характеру задолженности
С качественных позиций выделяется чистый
кредитный портфель и кредитный портфель, взвешенный на риск.
Чистый кредитный портфель рассчитывается путем
вычитания из валового портфеля суммы резервов на покрытие возможных убытков по
кредитным операциям, отражаемой на пассивных счетах второго класса ежедневного
баланса. Он представляет собой ту сумму кредитных вложений, которая реально
может быть возвращена банку на анализируемую дату.
Для определения кредитного портфеля, взвешенного
на риск, учитываются различные критерии, основными из которых являются:
контрагент по кредитной сделке, наличие у него внешней рейтинговой оценки,
способ обеспечения исполнения обязательств по кредитному договору, характер
задолженности [3, с.48].
С точки зрения качества управления кредитный
портфель может быть оптимальным и сбалансированным:
оптимальный кредитный портфель - это портфель,
который наиболее точно соответствует по составу и структуре оптимальной
кредитной и маркетинговой политике банка и его плану стратегического развития;
сбалансированный кредитный портфель - это
портфель банковских кредитов, который по своей структуре и финансовым
характеристикам лежит в точке наиболее эффективного решения дилеммы
"риск-доходность", то есть в точке достижения баланса между двумя
этими категориями.
Большое внимание при управлении следует уделять
качеству кредитного портфеля. Некачественный кредитный портфель, необоснованные
(выданные с нарушением кредитной политики) кредиты, выдача кредитов
неблагонадежным кредитополучателям могут быть причиной финансового неравновесия
банков.
В экономической литературе и на практике риск,
доходность и ликвидность являются важнейшими критериями, характеризующими
качество кредитного портфеля.
Основной характеристикой доходности кредитного
портфеля является эффективная годовая ставка процентов, которая служит
инструментом сопоставления с доходностью других видов активов и анализа
обоснованности процентных ставок по выданным кредитам. Для анализа, как
правило, используется реальная доходность - доход, полученный на единицу активов,
вложенных в кредиты, за определенный период времени.
Под ликвидностью подразумевается способность
финансового инструмента трансформироваться в денежные средства, а степень
ликвидности определяется продолжительностью временного периода, в течение
которого эта трансформация может быть осуществлена, поэтому для кредитного
портфеля ликвидность находит свое выражение в своевременном возврате кредитов.
Кредитный портфель включает в себя все виды
кредитов клиентам (юридическим и физическим лицам) и аналогичные им операции
(овердрафты, учет товарных векселей, факторинг, выполненные банковские гарантии
и т.п.).
Классификация банковских кредитов может быть
осуществлена по различным признакам
Рисунок 5 - Классификация кредитов по срокам
выдачи
Краткосрочные кредиты - кредиты, выдаваемые на
срок менее одного года для удовлетворения временной потребности заемщика в
средствах на формирование текущих активов. В практике банковской деятельности
можно выделить и сверхкраткосрочные кредиты: суточные, недельные, месячные.
Например, межбанковский кредит.
Среднесрочные кредиты характеризуются сроком
погашения от 1 года до 5-7 лет. Среднесрочные кредиты, так же как и
долгосрочные, связаны с созданием и движением долгосрочных активов хозяйствования,
реализацией приоритетных государственных программ. Они могут использоваться для
приобретения оборудования, машин, изначального финансирования новых
предприятий, программ и проектов с относительно небольшими сроками окупаемости,
но в целом, управляемые в пределах вполне осязаемого времени.
Долгосрочные кредиты - кредиты, выдаваемые на
срок свыше 5-7 лет. Они связаны, как правило, с вложением в недвижимость. Эта
сфера кредитных операций служит в основном для финансирования
производственного, общественного, частного строительства, для создания
основного капитала предприятия.
Рисунок 6 - Классификация кредитов по видам
заемщиков
Классификация ссуд может быть произведена по
отраслям народного хозяйства (промышленность, сельское хозяйство, торговля,
снабжение и сбыт, строительство, связь, транспорт).
Объектами банковского кредитования являются
затраты, связанные с:
созданием и движением текущих активов субъектов
хозяйствования, долгосрочных активов субъектов хозяйствования;
выполнением приоритетных государственных
программ;
потребительскими нуждами населения,
приобретением, реконструкцией и строительством новых квартир, садовых домиков,
гаражей и др.
Рисунок 7 - Классификация ссуд в зависимости от
наличия обеспечения своевременного возврата ссуды
кредитный банк ссуда доходность
Обеспеченные ссуды - ссуды, имеющие обеспечение
в виде высоколиквидного залога, реализация которого обеспечит погашение кредита
и процентов (например, ссуды под гарантию или залог ценных бумаг правительства,
Национального банка; ссуды под залог депозитов, размещенных в банке-кредиторе;
ссуды под гарантию первоклассных банков и др.)
Недостаточно обеспеченные - ссуды, имеющие
частичное обеспечение в виде высоколиквидного залога.
Необеспеченные - ссуды, не имеющие обеспечения в
виде высоколиквидного залога либо имеющие его в небольшой сумме от размера
ссуды.
Формами обеспечения исполнения заемщиками
обязательств по возврату кредита и процентов по нему могут быть: залог,
гарантии и поручительства.
По валюте выдачи кредиты могут быть как в
национальной валюте, так и в иностранной валюте (при наличии лицензии на
осуществление валютных операций).
Рисунок 8 - Классификация кредитов в зависимости
от срока погашения
Срочные - ссуды, срок погашения которых наступил
или наступит в сроки, оговоренные в кредитном договоре.
Отсроченные (пролонгированные) - ссуды, срок
погашения которых отнесен банком на более поздний срок по уважительным причинам
по просьбе клиента.
Просроченные - ссуды, не возвращенные (и не
пролонгированный) заемщиком в установленные кредитным договором сроки.
Досрочное погашение, как правило, практикуется
по инициативе заемщика при высвобождении у него денежных средств и с целью
экономии средств при уплате процентов.
Рисунок 9 - Классификация кредитов по видам
процентных ставок
Кредиты находятся в тесной связи с кредитным
портфелем банка, так как кредитный портфель коммерческого банка - это набор
классифицированных банковских кредитов.
Согласно классификации, определенной
Национальным банком Республики Беларусь в "Положении о порядке
формирования и использования специального резерва на возможные потери по
сомнительным долгам" по степени риска ссуды подразделяются на 4 группы
риска:
стандартные кредиты;
субстандартные кредиты;
проблемные кредиты; убыточные кредиты.
Стандартные кредиты - ссуды заемщикам с
устойчивым финансовым положением, способным вернуть ссуды и начисленные
проценты.
Стандартные кредиты - обеспеченные ссуды,
просроченные до 90 дней.
Проблемные кредиты:
обеспеченные ссуды, просроченные от 91 дня до
180 дней;
недостаточно обеспеченные ссуды и просроченные
до 180 дней;
необеспеченные ссуды, просроченные до 90 дней;
срочные и пролонгированные ссуды, отнесенные к
сомнительной задолженности в течение 90 дней с момента отнесения.
Убыточные кредиты:
ссуды, просроченные свыше 180 дней;
необеспеченные ссуды, просроченные более 90
дней;
ссуды экономически несостоятельным заемщикам,
банкротам;
срочные и пролонгированные ссуды, отнесенные к
сомнительной задолженности свыше 90 дней [4, с. 447].
.2 Формирование кредитного портфеля банка
Формирование кредитного портфеля коммерческого
банка является основным этапом реализации его кредитной политики. К
формированию кредитного портфеля приступают, когда сформулирована общая цель
кредитной деятельности банка, выработана стратегия кредитной политики, в рамках
этой стратегии определены приоритетные цели формирования кредитного портфеля с
учетом сложившихся условий внешней среды, конъюнктуры рынков, собственных
возможностей банка.
Следует отметить возросшую актуальность изучения
процесса формирования кредитного портфеля современного коммерческого банка. В
условиях командно-административной экономики, когда процесс управления
осуществлялся посредством жестких директив и указаний, необходимость
планирования и регулирования состояния кредитного портфеля отсутствовала.
Государство покрывало долги некредитоспособных заемщиков перед банками. В
результате в кредитном портфеле банка отсутствовала просроченная и непогашенная
задолженность, а, следовательно, руководству банка не было необходимости
поддерживать ликвидность кредитного портфеля.
С переходом к рыночной экономике проблема
развития и совершенствования механизма управления кредитным портфелем в целях
минимизации его рисков и максимизации прибыли от кредитной деятельности банка
приобрели особую актуальность и значимость. Сегодня кредитный портфель
выступает определенным критерием, позволяющим судить о качестве кредитной
политики банка и прогнозировать результат кредитной деятельности отчетного
периода.
Кредитный портфель представляет собой
целенаправленно сформированную в соответствии с определенной кредитной
стратегией совокупность вложений в кредитуемые объекты, в том числе и уже
просроченную задолженность. Исходя из этого, при формировании оптимального
кредитного портфеля следует стремиться к реализации разработанной кредитной политики
путем подбора наиболее эффективных и надежных кредитных вложений, попадающих
под систему лимитов кредитования самой кредитной политики.
Весь процесс формирования кредитного портфеля
можно разбить на три блока.
Первый блок подразумевает формирование системы
лимитов кредитования в соответствии с целями и стратегией кредитной политики
банка. Установление лимитов кредитования выполняет функцию управления
кредитными рисками. Кредитный портфель, как известно, представляет собой не
только источник доходов, но и источник рисков. Степень кредитного риска банков
зависит от таких факторов как:
степень концентрации кредитной деятельности
банка в какой-либо сфере (отрасли), чувствительной к изменениям в экономике;
удельный вес кредитов и других банковских контрактов,
приходящихся на клиентов, испытывающих определенные специфические трудности;
концентрация деятельности банка в малоизученных,
новых, нетрадиционных сферах;
внесение частых или существенных изменений в
политику банка по предоставлению кредитов, формированию портфеля ценных бумаг;
удельный вес новых и недавно привлеченных
клиентов;
введение в практику слишком большого количества
новых услуг в течение короткого периода;
принятие в качестве залога ценностей,
труднореализуемых на рынке или подверженных быстрому обесцениванию.
В свою очередь, установление лимитов
кредитования - основной способ контроля формирования кредитного портфеля,
используемый для уменьшения рисков и улучшения долгосрочной жизнеспособности.
Посредством установления лимитов кредитования осуществляется оптимизация
пропорций различных видов кредитов в рамках всего кредитного портфеля с учетом
объема и структуры кредитных ресурсов. Это позволяет банкам:
избежать критических для сохранения
платежеспособности потерь от необдуманной концентрации любого вида риска;
диверсифицировать кредитный портфель с целью
сокращения концентрации и обеспечения стабильной прибыли.
Диверсификация кредитного портфеля - это
распределение, рассеивание кредитного риска по нескольким направлениям. Банки
должны ограничивать кредитование одного крупного заемщика или нескольких
крупных заемщиков или предоставление крупного кредита группе взаимосвязанных
заемщиков.
Второй блок представляет собой отбор конкретных
объектов кредитования для включения в кредитный портфель. Отбор осуществляется,
как правило, на основе оценки кредитоспособности заемщиков. Общий подход к
рассмотрению реальных объектов кредитования предполагает оценку области
деятельности заемщика, анализ целевого назначения средств, выбор вида кредита,
выявление рисков кредитной сделки. Важной задачей является определение
факторов, позволяющих произвести предварительный отбор кредитуемых объектов. В
качестве таких факторов мы предлагаем рассмотреть факторы, представленные в
таблице 1.
Прежде всего, следует установить, соответствует
ли кредитная заявка кредитной политике банка. В случае положительного ответа
сотрудник кредитного отдела проводит анализ кредитоспособности потенциального
заемщика.
В банковской практике анализ финансового
состояния заемщика осуществляется следующими методами по данным его баланса и
бухгалтерской отчетности:
вертикальный анализ;
горизонтальный анализ;
определение удовлетворительности структуры
баланса;
расчет величины чистых активов кредитора по
балансу;
расчет финансовых коэффициентов и их сравнение с
нормативными значениями.
Таблица 1 - Факторы, определяющие отбор
кредитных заявок
|
Внешней
среды
|
Клиентские
|
Внутрибанковские
|
|
Приоритеты
в политике реализации структурной перестройки региона
|
Уровень
риска несвоевременной реализации кредитуемого проекта и не достижения
расчетной эффективности
|
Соответствие
кредитуемого объекта кредитной политике банка
|
|
Состояние
отраслевой среды, характеризующееся стадией цикла, в которой находится
отрасль
|
Уровень
менеджмента и маркетинга на предприятии
|
Доля
требуемых кредитных вложений от общего объема кредитных ресурсов банка
|
|
Структура
и конкурентоспособность отрасли
|
|
Сроки
погашения основного долга и процентов по нему
|
В отличие от традиционных подходов к анализу
кредитоспособности заемщика, ориентированных на исследование показателей
финансовой отчетности предприятия, мы считаем, что в условиях рыночных
преобразований российской экономики он должен быть дополнен анализом уровня
маркетинга и менеджмента на предприятии. В отличие от финансовых характеристик
заемщиков, уровень менеджмента и маркетинга дает более точное представление о
таких важных вопросах, как способность заемщиков осуществить успешную
реализацию проектов и обеспечить достаточную оборачиваемость заемных средств.
Слабое знание рынка, мотивов поведения потребителя, перспектив реализации
предлагаемой продукции или услуг и позиции предприятия на рынке существенно
снижает конкурентоспособность заемщиков. Анализ практики показал, что затраты
на экспертизу несопоставимы с возможными потерями, если предприятие получив
кредит, потерпит коммерческую неудачу на рынке.
Третий блок - анализ состояния кредитного
портфеля и управление отклонениями в значительной степени перекликается с
оперативным управлением кредитным портфелем, а именно с текущим мониторингом
состояния кредитного портфеля. Прерогативой среднесрочного периода времени
остается разработка и реализация мер, направленных на улучшение качества
кредитного портфеля.
Анализ состояния кредитного портфеля, как
правило, заключается в мониторинге его структуры по движению кредитов, по
отраслям или экономическим секторам, по срокам погашения, по степени кредитного
риска, по процентным ставкам, по обеспеченности ссуд, погашению и возвратности
кредитов и т.п. Подобный мониторинг позволяет судить о совокупном риске
портфеля, величине резерва на возможные потери по ссудам, соответствии
кредитного портфеля целям и стратегии кредитной политики банка. Мониторинг
среднесрочного периода времени дает возможность выявить факторы, меняющие
качество и структуру портфеля.
В случаях, когда в состоянии кредитного портфеля
допускаются отклонения от заданного кредитной политикой стандарта, необходимо
выявить существующие отклонения и причины, их порождающие. На основании
выявленных данных в среднесрочном периоде разрабатываются меры по их устранению
и возможных путях избежания в будущем.
В рамках описанных выше блоков формирования
кредитного портфеля мы предлагаем более детальное, поэтапное рассмотрение
механизма формирования кредитного портфеля.
Механизм формирования кредитного портфеля:
-й этап - определение лимитов основных
классификационных групп кредитов и вменяемых им коэффициентов риска;
-й этап - отнесение каждого выдаваемого кредита
к одной из указанных групп;
-й этап - выяснение структуры портфеля (долей
различных групп в их общей сумме) с учетом каждого нового выдаваемого кредита;
-й этап - оценка совокупного риска портфеля и
возможностей выдачи кредита конкретному объекту;
-й этап - определение соответствия кредитного
портфеля кредитной политике банка;
-й этап - определение величины резервов, которые
необходимо создать под каждый выданный кредит;
-й этап - определение общей суммы резервов,
адекватной совокупному риску портфеля;
-й этап - выявление и анализ факторов, меняющих
структуру и качество портфеля;
-й этап - разработка мер, направленных на
улучшение качества портфеля;
-й этап - постоянный мониторинг отклонений
кредитного портфеля от заданного оптимума.
Кредитный портфель коммерческого банка отражает
уровень разработанности и внедрения кредитной политики банка. К формированию
кредитного портфеля приступают после того, как определена общая цель кредитной
деятельности банка, разработана стратегия кредитной политики банка,
сформулированы определяющие приоритеты. Согласно кредитной политике банка
определяются лимиты кредитования по срокам, отраслям, группам заемщиков и т.п.
Поэтому необходим постоянный мониторинг соответствия структуры кредитного
портфеля заданным параметрам.
Рисунок 10 - Механизм формирования кредитного
портфеля
Выдаче каждого кредита должен предшествовать
анализ соответствия кредитуемого объекта кредитной политике банка, оценка
кредитоспособности клиента. Оценка кредитоспособности заемщика не должна
ограничиваться анализом финансовых результатов деятельности, менеджмент и
маркетинг на предприятии в значительной степени являются гарантом
своевременного погашения кредита и процентов. Очевидно, что качество кредитного
портфеля определяется не только его структурой, но и, прежде всего, соответствием
стратегическим целям кредитной политики.
Кроме того, состояние кредитного портфеля
предопределяет результаты кредитных операций банка, поэтому постоянный
мониторинг позволяет выявить отклонения от заданного оптимума и выработать в
среднесрочном периоде времени меры по их предотвращению в будущем. Либо же
мониторинг указывает на недостатки кредитной политики и приводит к
необходимости ее пересмотра. В данном случае руководству банка следует
научиться искусству раннего выявления проблемного кредита [5].
.3 Управление кредитными рисками
В любой сфере бизнеса наряду с возможностью
получить прибыль всегда существует опасность потерь - риск.
Риск - это уровень неопределенности в
предсказании результата, элемент неопределенности, который может отразиться на
деятельности того или иного хозяйствующего субъекта или на поведении какой-либо
экономической операции; возможность пострадать от какой-либо формы убытка или
ущерба, вероятность понести убытки от коммерческой деятельности.
Применительно к кредиту риск характеризуется как
вероятность непогашения основного долга и процентов, непредвиденные
обстоятельства, могущие возникнуть до истечения срока, к которому лицо,
получившее отсрочку платежа или кредит, обязалось погасить задолженность.
Различают также страновой кредитный риск (при предоставлении иностранных
кредитов) и риск злоупотреблений (сознательно прогнозирующий невозврат).
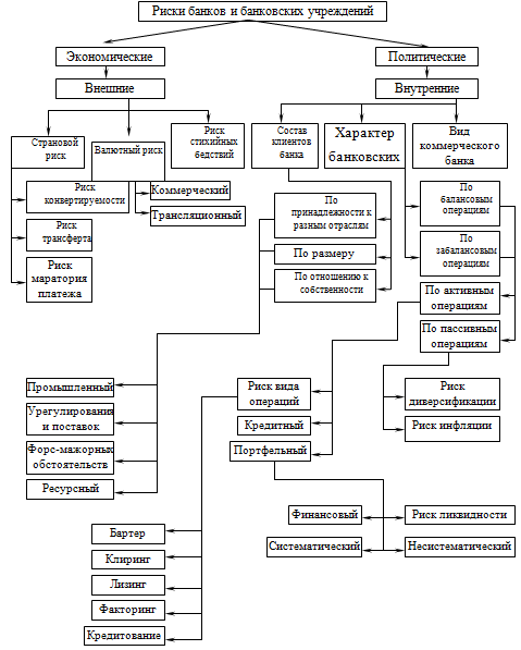
Система рисков включает значительное число их
видов, представленное в разных классификациях. Один из способов классификации представлен
на рисунке 11.
Рисунок 11 - Обобщенная схема банковских рисков
Причины возникновения риска невозврата ссуды:
• снижение (или утрата) кредитоспособности
заемщика, проявляется в форме кризиса наличности, последствием для банка может
быть риск снижения ликвидности;
• ухудшение деловой репутации заемщика.
Каждый риск имеет количественное выражение.
Портфель банковских ссуд подвержен всем основным
видам риска, которые сопутствуют финансовой деятельности: риску ликвидности,
риску процентных ставок, риску неплатежа по ссуде (кредитному риску).
Управление кредитным риском требует от банкира
постоянного контроля за структурой портфеля ссуд и их качественным составом. В
рамках дилеммы «доходность - риск» банкир вынужден ограничивать норму прибыли,
страхуя себя от излишнего риска. Он должен проводить политику рассредоточения
риска и не допускать концентрации кредитов у нескольких крупных заемщиков, что
чревато серьезными последствиями в случае непогашения ссуды одним из них. Банк
не должен рисковать средствами вкладчиков, финансируя спекулятивные (хотя и
высокоприбыльные) проекты. За этим внимательно наблюдают банковские контрольные
органы в ходе периодических ревизий.
Кредитный риск зависит от внешних (связанных с
состоянием экономической среды, с конъюнктурой) и внутренних (вызванных
ошибочными действиями самого банка) факторов. Возможности управления внешними
факторами ограничены, хотя своевременными действиями банк может в известной
мере смягчить их влияние и предотвратить крупные потери. Однако основные рычаги
управления кредитным риском лежат в сфере внутренней политики банка.
Управление кредитным риском - это и процесс и
сложная система. Процесс начинается с определения рынков кредитования, которые
часто называются «целевыми рынками». Он продолжается в форме последовательности
стадий погашения долгового обязательства.
Наиболее распространенными в практике банков
мероприятиями, направленными на снижение кредитного риска являются:
Оценка кредитоспособности заемщика. В практике
банков все большее распространение получает метод, основанный на бальной оценке
ссудополучателя. Этот метод предполагает определение рейтинга клиента.
Критерии, по которым производится оценка заемщика, строго индивидуальны для
каждого банка, базируются на его практическом опыте и периодически
пересматриваются.
Уменьшение размеров выдаваемых кредитов одному
заемщику. Этот способ применяется, когда банк не полностью уверен в достаточной
кредитоспособности клиента.
Страхование кредитов. Страхование предполагает
полную передачу риска его невозврата организации, занимающейся страхованием.
Все расходы, связанные со страхованием, как правило, относятся на
ссудополучателей.
Привлечение достаточного обеспечения. Такой
метод практически гарантирует банку возврат выданной суммы и получение
процентов. Приоритет при защите от кредитного риска отдается не привлечению
достаточного обеспечения, предназначенного для покрытия убытков, а анализу
кредитоспособности заемщика, направленному на недопущение этих убытков, ссуда
выдается в расчете на то, что она будет возвращена в соответствии с кредитным
договором.
Выдача дисконтных ссуд. Дисконтные ссуды лишь в
небольшой степени позволяют снизить кредитный риск. Такой способ предоставления
кредитов гарантирует получение платы за кредит, а вопрос о ее возврате остается
открытым, если не используются другие методы защиты от кредитного риска [6, с.
98].
Управление кредитными рисками является основным
в банковском деле. Ключевыми элементами эффективного управления кредитами
являются хорошо развитые кредитная политика и процедуры, хорошее управление
портфелем, эффективный контроль за кредитами.
Банки зачастую не располагают надежно
разработанным процессом управления кредитным риском. Среди наиболее часто
встречающихся недостатков можно отметить следующие:
отсутствие письменно зафиксированного в виде
документа изложения политики;
отсутствие ограничений в отношении концентрации
портфеля
излишняя централизация или децентрализация
кредитного руководства
плохой анализ кредитуемой отрасли
поверхностный финансовый анализ заемщиков
завышенная стоимость залога
недостаточно частые контакты с клиентом
недостаточные проверки и отсутствие
сбалансированности в процессе кредитования
отсутствие контроля над займами
неспособность к увеличению стоимости залога по
мере ухудшения качества кредитов
плохой контроль за документированием займов
чрезмерное использование заемных средств
неполная кредитная документация
отсутствие классификации активов и стандартов
при формировании резервов на покрытие убытков по кредитам
неумение эффективно контролировать и аудировать
кредитный процесс.
Эти недостатки выливаются в слабость кредитного
портфеля, включая чрезмерную концентрацию кредитов, предоставляемых в одной
отрасли или секторе хозяйства, большие портфели неработающих кредитов, убытки
по кредитам, неплатежеспособность и не ликвидность.
Основной задачей регулирования рисков является
поддержание приемлемых соотношений прибыльности с показателями безопасности и
ликвидности в процессе управления активами и пассивами банка, то есть минимизация
банковских потерь.
Эффективное управление уровнем риска должно
решать целый ряд проблем - от отслеживания (мониторинга) риска до его
стоимостной оценки.
Уровень риска, связанного с тем или иным
событием, постоянно меняется из-за динамичного характера внешнего окружения
банков. Это заставляет банк регулярно уточнять свое место на рынке, давать
оценку риска тех или иных событий, пересматривать отношения с клиентами и
оценивать качество собственных активов и пассивов, следовательно,
корректировать свою политику в области управления рисками.
Каждый банк должен думать о минимизации своих
рисков. Это нужно для его выживания и для здорового развития банковской системы
страны. Минимизация рисков - это борьба за снижение потерь, иначе называемая
управлением рисками. Этот процесс управления включает в себя: предвидение
рисков, определение их вероятных размеров и последствий, разработку и
реализацию мероприятий по предотвращению или минимизации связанных с ними
потерь.
Все это предполагает разработку каждым банком
собственной стратегии управления рисками, то есть основ политики принятия
решений таким образом, чтобы своевременно и последовательно использовать все
возможности развития банка и одновременно удерживать риски на приемлемом и
управляемом уровне [7, с. 154].
Таким образом, формирование и управление
кредитным портфелем является одним из основополагающих моментов в деятельности
банка. Оптимальный, качественный кредитный портфель влияет на ликвидность банка
и его надежность. Надежность банка важна для многих - для акционеров,
предприятий, населения, являющихся вкладчиками и пользующихся услугами банка,
так как затрагиваются важные многочисленные сбережения вкладчиков и капитала
многих хозорганов. Финансовое неравновесие банков снижает общее доверие к
кредитной системе государства, а это ощущается и в других секторах экономики.
Успех кредитной деятельности определяется наличием взвешенной кредитной
политики, процедур организационно-технологических мероприятий, адекватных
систем кредитного контроля.
2. Анализ управления кредитным портфелем банка
на примере ОАО «Технобанк» в г. Гомеле
Банковский кредит является одной из главных
статей дохода банков, а также выполняет важные функции в системе общественного
производства. С помощью банковского кредита осуществляется перераспределение
средств между различными отраслями и предприятиями в соответствии с меняющейся
конъюнктурой рынка и необходимостью оптимизации производства. В одних отраслях
предприятия для своего нормального функционирования должны интенсивно расширяться,
в других это расширение может осуществляться медленными темпами, а в третьих
условием нормального функционирования может быть поддержание объемов
производства в существующих масштабах.
Проведём анализ формирования кредитного портфеля
ОАО «Технобанк» в г. Гомеле.
Таблица 2 - Анализ кредитного портфеля по форме
собственности кредитополучателей, млн. руб.
|
Выдано
|
Остаток
задолженности
|
Абсолютное
изменение выданных кредитов
|
Темп
роста, %
|
|
|
Всего
|
проблемные
|
|
Выдано
|
Остаток
задолженности
|
|
2009
|
2010
|
2009
|
2010
|
2009
|
2010
|
|
|
всего
|
проблемные
|
|
1.Кредитные
вложения по формам собственности, всего
|
6952,
31
|
7170,80
|
2630,33
|
1662,60
|
3,47
|
6,08
|
-218,49
|
96,95
|
158,21
|
57,07
|
|
в
том числе:
|
|
|
|
|
|
|
|
|
|
|
|
государственная
|
0
|
0
|
0
|
0
|
0
|
0
|
|
|
|
|
|
частная
|
6952,31
|
7170,80
|
2630,33
|
1662,60
|
3,47
|
6,08
|
-218,49
|
96,95
|
158,21
|
57,07
|
|
1.1.Краткосрочные
кредитные вложения, всего
|
4856,32
|
6336,85
|
870,4
|
890,43
|
3,47
|
6,08
|
-1480,53
|
76,64
|
97,75
|
57,07
|
|
в
том числе:
|
|
|
|
|
|
|
|
|
|
|
|
государственная
|
0
|
0
|
0
|
0
|
0
|
0
|
|
|
|
|
|
частная
|
4856,32
|
6336,85
|
870,4
|
890,43
|
3,47
|
6,08
|
-1480,53
|
76,64
|
97,75
|
57,07
|
|
1.2.Долгосрочные
кредитные вложения, всего
|
2096
|
833,95
|
1759,93
|
772,17
|
0
|
0
|
1262,05
|
251,33
|
227,92
|
|
|
в
том числе:
|
|
|
|
|
|
|
|
|
|
|
|
государственная
|
0
|
0
|
0
|
0
|
0
|
0
|
|
|
|
|
|
частная
|
2096
|
833,95
|
1759,93
|
772,17
|
0
|
0
|
1262,05
|
251,33
|
227,92
|
|
Анализируя данные таблицы 2 можно говорить о
том, что ОАО «Технобанк» в г. Гомеле выдаёт кредиты организациям частной формы
собственности.
Рисунок 12 - Соотношения краткосрочных и
долгосрочных кредитных вложений Банка
Анализируя имеющиеся данные, можно утверждать,
что наибольшим спросом пользуются краткосрочные кредиты. Так, в 2009 году
удельный вес краткосрочных кредитов в общей сумме кредитов составляла 70%, но
уже в 2010 году краткосрочные кредиты составили 90% от общей совокупности
кредитов.
За 2010 год увеличился остаток задолженности по
кредитным вложениям, это произошло за счёт увеличения остатка по долгосрочной
задолженности. Так, за год остаток задолженности вырос на 218,49 млн. руб. и
стал равняться 2630,33 млн.руб. Остаток долгосрочной задолженности вырос на
251,33 млн. руб. и стал равняться 1753,93 млн.руб.
Необходимо отметить, что по долгосрочным
кредитам отсутствует остаток по проблемной задолженности, в отличии от
краткосрочной задолженности, по которой остаток на конец 2010 года составил
3,47 млн. руб.
|
Кредитные
вложения по видам деятельности
|
Выдано
|
Остаток
задолженности
|
Абсолютное
изменение
|
Темп
роста, %
|
|
|
Всего
|
проблемные
|
|
Выдано
|
Остаток
задолженности
|
|
2010
|
2009
|
2010
|
2009
|
2010
|
2009
|
|
|
всего
|
проблемные
|
|
Кредитные
вложения по видам деятельности, всего
|
6854,01
|
7016,85
|
2512,59
|
1656,52
|
3,47
|
6,08
|
-162,84
|
97,68
|
151,68
|
57,07
|
|
в
том числе:
|
|
|
|
|
|
|
|
|
|
|
|
Промышленность
|
1274,03
|
340,6
|
300,8
|
0
|
0
|
933,43
|
374,05
|
159,51
|
|
|
сельское
хозяйство
|
0
|
0
|
0
|
0
|
0
|
0
|
|
|
|
|
|
лесное
хозяйство
|
0
|
0
|
0
|
0
|
0
|
0
|
|
|
|
|
|
Строительство
|
16
|
12
|
0
|
0
|
0
|
0
|
4,00
|
133,33
|
|
|
|
общественное
питание
|
4935,02
|
6069,9
|
1333,33
|
800,95
|
3,47
|
6,08
|
-1134,88
|
81,30
|
166,47
|
57,07
|
|
информационно-вычислительное
обслуживание
|
0
|
0
|
0
|
0
|
0
|
0
|
|
|
|
|
|
операции
с недвижимым имуществом
|
27
|
0
|
0
|
0
|
0
|
0
|
27,00
|
|
|
|
|
жилищное
хозяйство
|
0
|
0
|
0
|
0
|
0
|
0
|
|
|
|
|
|
коммунальное
хозяйство и непроизводственные виды бытового обслуживания
|
0
|
0
|
0
|
0
|
0
|
0
|
|
|
|
|
|
прочие
виды деятельности
|
601,96
|
594,35
|
699,46
|
554,77
|
0
|
0
|
7,61
|
101,28
|
126,08
|
|
Таблица 13 - Анализ кредитного портфеля по
вложениям по видам деятельности, млн. руб.
Кредитные вложения по видам деятельности за 2010
год в ОАО «Технобанк» в г. Гомеле снизились на 162,84 млн. руб. и составили на
конец года 6854,01 млн. руб.
Для наглядности динамики кредитных вложений по
видам деятельности построим диаграмму выданных кредитов по видам деятельности.
Рисунок 13 -
Выданные кредиты по видам деятельности
Можно сделать следующие выводы: ОАО «Технобанк»
в г. Гомеле осуществляет выдачу кредитов в зависимости от видов деятельности по
двум основным направлениям: промышленность и общественное питание. Наибольший
удельный вес занимает в получении кредитов со стороны Банка занимает
общественное питание. Так, на конец 2010 года в этой отрасли экономики Банком
выдано 4935,02 млн. руб., что меньше чем в 2009 году. Необходимо отметить, что
в 2010 году в отрасль промышленности инвестировано 1274,03 млн. руб., что
составляет много больше чем в 2009 году (340,6 млн. руб.). Совершенно не
значительную долю в общем портфеле кредитов составляет выданный кредит в
отрасль строительство.
Таблица 4 - Анализ краткосрочных кредитных
вложений, млн. руб.
|
Краткосрочные
кредитные вложения
|
Выдано
|
Остаток
задолженности
|
Абсолютное
изменение
|
Темп
роста, %
|
|
|
всего
|
проблемные
|
|
Выдано
|
Остаток
задолженности
|
|
2010
|
2009
|
2010
|
2009
|
2010
|
2009
|
|
|
всего
|
проблемные
|
|
3.Краткосрочные
кредитные вложения, всего
|
4846,32
|
6182,90
|
862,65
|
884,35
|
3,47
|
6,08
|
-1336,58
|
78,38
|
97,55
|
57,07
|
|
в
том числе:
|
|
|
|
|
|
|
|
|
|
|
|
Промышленность
|
1076,5
|
90,00
|
204,5
|
90,00
|
0
|
0
|
986,50
|
1196,11
|
227,22
|
|
|
сельское
хозяйство
|
0
|
0
|
0
|
0
|
0
|
0
|
|
|
|
|
|
лесное
хозяйство
|
0
|
0
|
0
|
0
|
0
|
0
|
|
|
|
|
|
Строительство
|
16
|
12,00
|
0
|
0
|
0
|
0
|
4,00
|
133,33
|
|
|
|
общественное
питание
|
3509,35
|
6043,6
|
558,95
|
786,45
|
3,47
|
6,08
|
-2534,25
|
58,07
|
71,07
|
57,07
|
|
информационно-вычислительное
обслуживание
|
0
|
0
|
0
|
0
|
0
|
0
|
|
|
|
|
|
операции
с недвижимым имуществом
|
0
|
0
|
0
|
0
|
0
|
0
|
|
|
|
|
|
жилищное
хозяйство
|
0
|
0
|
0
|
0
|
0
|
0
|
|
|
|
|
|
коммунальное
хозяйство и непроизводственные виды бытового обслуживания
|
0
|
0
|
0
|
0
|
0
|
0
|
|
|
|
|
|
прочие
виды деятельности
|
244,46
|
37,35
|
99,2
|
7,9
|
0
|
0
|
207,11
|
654,51
|
1255,70
|
|
Таблица 5 - Анализ долгосрочных кредитных
вложений, млн. руб.
|
Долгосрочные
кредитные вложения
|
Выдано
|
Остаток
задолженности
|
Абсолютное
изменение
|
Темп
роста, %
|
|
|
всего
|
проблемные
|
|
Выдано
|
Остаток
задолженности
|
|
2010
|
2009
|
2010
|
2009
|
2010
|
2009
|
|
|
всего
|
проблемные
|
|
Долгосрочные
кредитные вложения, всего
|
2007,7
|
833,95
|
1649,95
|
294,61
|
0
|
0
|
1173,75
|
240,75
|
560,05
|
|
|
в
том числе:
|
|
|
|
|
|
|
|
|
|
|
|
промышленность
|
197,5
|
250,6
|
275,3
|
39,8
|
0
|
0
|
-53,10
|
78,81
|
691,71
|
|
|
сельское
хозяйство
|
0
|
0
|
0
|
0
|
0
|
0
|
|
|
|
|
|
лесное
хозяйство
|
0
|
0
|
0
|
0
|
0
|
0
|
|
|
|
|
|
строительство
|
0
|
0
|
0
|
0
|
0
|
0
|
|
|
|
|
|
общественное
питание
|
1425,67
|
26,35
|
774,38
|
149,35
|
0
|
0
|
1399,32
|
5410,51
|
518,50
|
|
|
информационно-вычислительное
обслуживание
|
0
|
0
|
0
|
0
|
0
|
0
|
|
|
|
|
|
операции
с недвижимым имуществом
|
27,00
|
0
|
0
|
0
|
0
|
0
|
27,00
|
|
|
|
|
жилищное
хозяйство
|
0
|
0
|
0
|
0
|
0
|
0
|
|
|
|
|
|
коммунальное
хозяйство и непроизводственные виды бытового обслуживания
|
0
|
0
|
0
|
0
|
0
|
0
|
|
|
|
|
|
прочие
виды деятельности
|
357,5
|
557,00
|
600,27
|
105,46
|
0
|
0
|
-199,50
|
64,18
|
569,19
|
|
Таблица 6 - Анализ кредитных вложений в
национальной валюте, млн. руб.
|
Выдано
|
Остаток
задолженности
|
Абсолютное
изменение выданных кредитов
|
Темп
роста, %
|
|
|
всего
|
Проблемные
|
|
Выдано
|
Остаток
задолженности
|
|
2010
|
2009
|
2010
|
2009
|
2010
|
2009
|
|
|
всего
|
проблемные
|
|
Кредитные
вложения всего
|
6767,54
|
6827,95
|
2420,46
|
1456,41
|
0
|
0
|
-60,41
|
99,12
|
166,19
|
-
|
|
1.Краткосрочные
кредитные вложения, всего
|
4856,32
|
5994
|
866,93
|
684,24
|
0
|
0
|
-1137,68
|
81,02
|
126,70
|
-
|
|
2.Долгосрочные
кредитные вложения, всего
|
1911,22
|
833,95
|
1553,53
|
772,17
|
0
|
1077,27
|
229,18
|
201,19
|
-
|
Таблица 7 - Анализ кредитных вложений в СКВ,
млн. руб.
|
Выдано
|
Остаток
задолженности
|
Абсолютное
изменение выданных кредитов
|
Темп
роста, %
|
|
|
всего
|
Проблемные
|
|
Выдано
|
Остаток
задолженности
|
|
2010
|
2009
|
2010
|
2009
|
2010
|
2009
|
|
|
всего
|
проблемные
|
|
Кредитные
вложения всего
|
184,78
|
286,94
|
209,87
|
167,83
|
0
|
6,08
|
-102,16
|
64,40
|
125,05
|
-
|
|
1.Краткосрочные
кредитные вложения, всего
|
0
|
286,94
|
3,47
|
167,83
|
0
|
6,08
|
-286,94
|
0,00
|
2,07
|
-
|
|
2.Долгосрочные
кредитные вложения, всего
|
184,78
|
0
|
206,4
|
0
|
0
|
0
|
184,78
|
-
|
-
|
-
|
Таблица 8 - Анализ кредитных вложений в российских
рублях, млн. руб.
|
Выдано
|
Остаток
задолженности
|
Абсолютное
изменение выданных кредитов
|
Темп
роста, %
|
|
|
всего
|
Проблемные
|
|
Выдано
|
Остаток
задолженности
|
|
2010
|
2009
|
20107
|
2009
|
2010
|
2009
|
|
|
всего
|
Проблемные
|
|
Кредитные
вложения всего
|
0
|
55,97
|
0
|
38,37
|
0
|
0
|
-55,97
|
-
|
-
|
-
|
|
1.Краткосрочные
кредитные вложения, всего
|
0
|
55,97
|
0
|
38,37
|
0
|
0
|
-55,97
|
-
|
-
|
-
|
|
2.Долгосрочные
кредитные вложения, всего
|
0
|
0
|
206,4
|
0
|
0
|
0
|
0
|
-
|
-
|
-
|
Построим диаграмму соотношения кредитных
вложений по отношению к валюте кредита.
Рисунок 14 - Соотношения кредитных вложений по
отношению к валюте кредита
Из приведённых таблиц (6-8) и диаграммы (14)
видно, что основная валюта, в которой банк выдаёт кредит это белорусские рубли.
В 2010 году кредит в белорусских рублях составил 97% по сравнению с 95% по
отношению к общей сумме кредита в 2009 году. Необходимо отметить, что ещё в
2009 году происходила выдача кредита в российских рублях, в 2010 году кредит
выдавался лишь в белорусских рублях и СКВ.
Проблемная задолженность по белорусским рублям
напрочь отсутствует, а вот по СКВ проблемная задолженность составляла в 2009
году 6,08 млн. руб.
Таким образом на данный момент кредитный
портфель банка характеризуется следующими показателями:
низким темпом роста, по многим показателям
наблюдаются темпы снижения;
в кредитном портфеле 90% занимают краткосрочные
кредиты - это большой процент, который свидетельствует о положительной
тенденции в развитии Банка;
основная валюта кредитного портфеля Банка -
белорусские рубли;
низкая дифференциация по формам выдачи кредитов
(присутствуют: долгосрочные и краткосрочные кредиты, отсутствуют: лизинговые и
факторинговые кредиты);
обеспечена высокая возвратность кредитов.
Управление кредитным портфелем ОАО «Технобанк»
позволяет своевременно снизить общий кредитный риск за счет диверсификации
кредитных вложений, оказывает влияние на ликвидность и доходность банка, в
конечном счете, укрепляет его финансовую стабильность и надежность, улучшает
показатели деятельности.
3. Пути совершенствования управления кредитным
портфелем банков Республики Беларусь
.1 Тенденции и проблемы развития кредитными
вложениями белорусских банков
Динамику состава и структуры кредитного портфеля
банковской системы Республики Беларусь в разрезе секторов экономики за период с
01.01.2009г. по 01.07.2010г. представим в таблице 9 [9, с. 118].
Таблица 9 - Состав и структура кредитов банков
Республики Беларусь по секторам экономики
|
Кредиты
|
На
01.01.2009
|
На01.07.2009
|
На
01.01.2010
|
На
01.07.2010
|
Темп
при- роста %
|
|
Сумма,
млрд р.
|
Уд.
вес,%
|
Сумма,
млрд р.
|
Уд.
вес,%
|
Сумма,
млрд р.
|
Уд.
вес,%
|
Сумма,
млрд р.
|
Уд.
вес,%
|
|
|
Государственным
предприятиям
|
10562,9
|
23,6
|
13226,5
|
24,4
|
16113,6
|
25,3
|
17287,6
|
24,2
|
63,7
|
|
Частному
сектору
|
21253,0
|
47,5
|
26319,7
|
48,5
|
30913,3
|
48,6
|
35064,7
|
49,1
|
65,0
|
|
Физическим
лицам
|
12588,5
|
28,1
|
14280,4
|
26,3
|
15953,5
|
25,1
|
18350,6
|
25,6
|
45,8
|
|
Небанковским
финансовым организациям
|
361,5
|
0,8
|
449,8
|
0,8
|
659,5
|
1,0
|
768,2
|
1,1
|
112,5
|
|
Кредитные
вложения, всего
|
44765,9
|
100
|
54276,4
|
100
|
63639,9
|
100
|
71471,2
|
100
|
59,6
|
Как видно из приведенных в таблице 9 данных,
основной объем кредитных вложений приходится на кредиты частному сектору. В
абсолютном выражении данная статья увеличилась с 21253,0 млрд р. по состоянии
на 01.01.2009г. до 35064,7 млрд р. к 01.07.2010г., то есть темп прироста за
анализируемый период составил 65 процентных пункта. В относительном выражении
также отмечается равномерная динамика. Удельный вес данной статьи увеличился с
47,5% на 01.01.2009г. до 49,1% к 01.07.2010г.
По другим статьям так же наблюдается равномерная
тенденция роста. Однако следует отметить значительное увеличение кредитов
небанковским финансовым организациям, темп прироста которых составил 112,5%,
что обусловило увеличение данной статьи на 406,7 млрд р. На рисунке 15 наглядно
изобразим динамику кредитов банков по секторам экономики.
Рисунок 15 - Состав и структура
кредитов банков Республики Беларусь в разрезе секторов экономики, млрд р.
Рассмотрим тенденции изменения структуры
кредитного портфеля банков по срочности, для этого сгруппируем кредиты на
долгосрочные и краткосрочные, и результаты рассмотрим с помощью таблицы 10 [9,
с. 118].
Таблица 10 - Состав и структура кредитов банков
Республики Беларусь по срокам выдачи кредитов
|
Кредиты
|
На
01.01.2009
|
На01.07.2009
|
На
01.01.2010
|
На
01.07.2010
|
Темп
прироста, %
|
|
Сумма
млрд р.
|
Уд.
вес,%
|
Сумма
млрд р.
|
Уд.
вес,%
|
Сумма
млрд р.
|
Уд.
вес,%
|
Сумма
млрд р.
|
Уд.
вес,%
|
|
|
Краткосрочные
|
12156,6
|
27,2
|
14470,0
|
26,7
|
17821,6
|
28,0
|
18525,4
|
25,9
|
52,4
|
|
Долгосрочные
|
32609,3
|
72,8
|
39806,4
|
73,3
|
45818,3
|
72,0
|
52945,8
|
74,1
|
62,4
|
|
Кредитные
вложения, всего
|
44765,9
|
100
|
54276,4
|
100
|
63639,9
|
100
|
71471,2
|
100
|
59,6
|
Как свидетельствуют данные таблицы 10, в
кредитном портфеле белорусских банков наибольший объем занимают долгосрочные
кредиты, темп роста которых за анализируемый период составил 62,4 процентных
пункта, что на 10 п.п. выше темпов прироста краткосрочных кредитных вложений.
Более наглядно данные тенденции представлены на
рисунке 16.
Рисунок 16 - Динамика объемов
краткосрочных и долгосрочных кредитов банков Республики Беларусь, млрд р.
Как видно из рисунка 16, за анализируемый период
наблюдается равномерная тенденция увеличения объемов как краткосрочных, так и
долгосрочных кредитов. На 01.07.2010г. сумма долгосрочных кредитов составила
52945,8 млрд р., что на 20336,6 млрд р. больше по сравнению с началом 2009
года. Темп прироста по краткосрочным кредитам за соответствующий период
составил 52,4%, что обусловило увеличение объема кредитных операций по данной
статье на 6368,8 млрд р. В относительном выражении отмечается неравномерная
динамика по обоим показателям. Удельный вес краткосрочных кредитов за период с
01.01.2009г. по 01.07.2009г. уменьшился с 27,2% до 26,7%. На начало 2010г.
наблюдается увеличение доли данной статьи до 28,0%, однако на 01.07.2010г.
наблюдается обратная ситуация и доля краткосрочных кредитов в общем объеме
снизилась на 2,1 процентных пункта и составила 25,9%. По долгосрочным кредитам
прослеживается обратная тенденция.
Актуальным будет проведение анализа кредитного
портфеля банков Республики Беларусь в разрезе валют. Для этого рассмотрим
данные таблицы 11.
Как видно из приведенных данных, наибольший
объем кредитных вложений занимают кредиты в национальной валюте. На протяжении
всего анализируемого периода наблюдается рост объема данных операций, которые
на 01.07.2010г. в абсолютном выражении составили 52040,6 млрд р., что на
21106,3 млрд р. или на 68,2 процентных пункта превысило значение начала 2009
года. Объем кредитов в иностранной валюте также имеет равномерную тенденцию
роста кредитных вложений за анализируемый период. Темп прироста по данной
статье составил 40,5 процентных пункта, что обусловлено увеличением суммы
кредитов банков Республики Беларусь в иностранной валюте на 01.07.2010г. до
19430,6 млрд р. Однако в относительном выражении доля данных операций в общем
объеме кредитов уменьшилась за анализируемый период на 3,7 %.
Таблица 11 - Состав и структура кредитного
портфеля банков Республики Беларусь по видам валют
|
Кредиты
|
На
01.01.2009
|
На01.07.2009
|
На
01.01.2010
|
На
01.07.2010
|
Темп
прироста, %
|
|
Сумма
млрд р.
|
Уд.
вес,%
|
Сумма
млрд р.
|
Уд.
вес,%
|
Сумма
млрд р.
|
Уд.
вес,%
|
Сумма
млрд р.
|
Уд.
вес,%
|
|
|
в
национальной валюте
|
30934,3
|
69,1
|
36613,4
|
67,4
|
44826,8
|
70,4
|
52040,6
|
72,8
|
68,2
|
|
в
иностранной валюте
|
13831,6
|
30,9
|
17663,0
|
32,6
|
18813,1
|
29,6
|
19430,6
|
27,2
|
40,5
|
|
Кредитные
вложения, всего
|
44765,9
|
100
|
54276,4
|
100
|
63639,9
|
100
|
71471,2
|
100
|
59,6
|
На рисунке 17 рассмотрим динамику структуры
кредитных вложений банков республики в разрезе видов валют.
Рисунок 17 - Состав и структура
кредитов банков Республики Беларусь по видам валют, %
Из рисунка 17 видно, что динамика удельного веса
кредитных вложений в разрезе валют неравномерна. Наименьшая доля кредитных
вложений в национальной валюте наблюдается на 01.07.2010г. и составляет 67,4
процентных пункта, а наибольший удельный вес - на 01.07.2010г., что в
относительном выражении составило 72,8 процентных пункта.
Состав и структуру кредитных вложений банков по
видам деятельности рассмотрим в таблице 13 [10, с. 146].
Таблица 13 - Состав и структура кредитов банков
Республики Беларусь по видам деятельности
|
Показатель
|
На
01.01.2009
|
На01.07.2009
|
На
01.01.2010
|
На
01.07.2010
|
Темп
при- роста, %
|
|
Сумма
млрд р.
|
Уд.
вес,%
|
Сумма
млрд р.
|
Уд.
вес,%
|
Сумма
млрд р.
|
Уд.
вес,%
|
Сумма
млрд р.
|
Уд.
вес,%
|
|
|
1
|
2
|
3
|
4
|
5
|
6
|
7
|
8
|
9
|
10
|
|
Промышленность
|
12247,1
|
27,4
|
15822,4
|
29,1
|
19557,4
|
30,6
|
20703,7
|
29,0
|
69,0
|
|
Сельское
хозяйство
|
6936,1
|
15,5
|
8540,3
|
15,7
|
10964,1
|
17,1
|
12734,4
|
17,8
|
83,6
|
|
Строительство
|
1466,4
|
3,3
|
1797,9
|
3,3
|
2153,3
|
3,4
|
2695,1
|
3,8
|
83,8
|
|
Торговля
и общественное питание
|
3154,8
|
7,0
|
3899,9
|
4552,3
|
7,2
|
4986,5
|
7,0
|
58,1
|
|
Жилищное
и коммунальное хозяйство
|
238,1
|
0,5
|
326,6
|
0,6
|
494,7
|
1,0
|
450,3
|
0,6
|
89,1
|
|
Прочие
|
8134,9
|
18,2
|
9608,9
|
17,8
|
9964,6
|
15,6
|
11550,6
|
16,2
|
42,0
|
|
Физические
лица
|
12588,5
|
28,1
|
14280,4
|
26,3
|
15953,5
|
25,1
|
18350,6
|
25,6
|
45,8
|
|
Всего
|
44765,9
|
100
|
54276,4
|
100
|
63639,9
|
100
|
71471,2
|
100
|
59,6
|
По данным таблицы 13, наибольший объем кредитов
направлен на финансирование предприятий промышленности. Темп прироста по данной
статье составил 69,0 процентных пункта, что обусловлено увеличением суммы
кредитов предприятиям промышленности за анализируемый период на 8456,6 млрд р.
Однако следует отметить, что несмотря на увеличения объема данной статьи до
20703,7 млрд р. на 01.07.2010г., удельный вес ее снизился на 1,6% по сравнению
с началом 2010 года. Также наблюдается значительный рост объема кредитов
предприятиям сельского хозяйства, строительства, жилищного и коммунального
хозяйства, темп прироста которых за анализируемый период составил 83,6%, 83,8%
и 89,1% соответственно. Тенденция изменения объемов данных статей за
анализируемый период стабильна, хотя в абсолютном выражении происходит
равномерный рост объемов данных операций. В то же время следует отметить, что
кредиты предприятиям жилищного и коммунального хозяйства снизились по состоянию
на 01.07.2010г. на 44,4 млрд р. по сравнению с началом 2010 года. По кредитам
предприятиям торговли и общественного питания за анализируемый период в абсолютном
выражении происходит увеличение объемов, а в относительном выражении уменьшение
доли данной статьи в общем объеме кредитов.
Наглядно рассмотрим структуру кредитов банков
Республики Беларусь по видам деятельности по состоянию на 01.07.2010г. на рисунке
18.
Рисунок 18 - Состав и структура
кредитов банков Республики Беларусь по видам деятельности на 01.07.2010г.
Проведенный анализ позволил выделить следующие
тенденции. В кредитном портфеле банков на протяжении анализируемого периода
обеспечивался абсолютный рост кредитных вложений. Основная масса банковских
кредитов приходится на кредиты, предоставленные частному сектору экономики,
данная статья увеличилась с 21253,0 млрд р. до 35064,7 млрд р. к 01.07.2010г. В
относительном выражении также отмечено увеличение данной статьи с 47,5% по
состоянию на 01.01.2009г. до 49,1% к 01.07.2010г. В кредитном портфеле банков
преобладают долгосрочные кредиты, доля которых увеличилась за анализируемый
период на 1,3 процентных пункта и составила 74,1% от общей суммы кредитных
вложений, что в абсолютном выражении составило 52945,8 млрд р. Также следует
отметить преобладание кредитов в национальной валюте на протяжении всего
изучаемого периода, удельный вес которых за анализируемый период увеличился на
3,7 процентных пункта и составил 72,8%. Наибольшую долю в кредитах банков
занимают средства, предоставленные предприятиям промышленности, доля которых за
анализируемый увеличилась на 1,6 процентных пункта и составила 29,0 %, темп
прироста при этом составил 69,0 процентных пункта.
Таким образом, при оценке кредитной деятельности
банков Республики Беларусь можно отметить как положительные, так и
отрицательные тенденции. К положительным можно отнести увеличение общего объема
кредитования банками экономики, снижение ставки рефинансирования, а,
следовательно, и снижение процентных ставок по кредитам, что сделало банковские
кредиты более доступными для кредитополучателей. Однако на фоне позитивных
изменений нельзя не отметить и возникающие проблемы. Так, при увеличении
объемов кредитования у белорусских банков возникает проблема с привлечением
дополнительных ресурсов, что приводит к необходимости привлекать все более
дорогие ресурсы - срочные депозиты физических лиц, что снижает доходы банков в
сфере предоставления кредитов. Также негативным явлением является увеличение
доли проблемных кредитов в общем объеме кредитных вложений за анализируемый
период на 0,2 процентных пункта, что характеризует кредитный портфель с позиции
ухудшения качества и увеличения уровня риска. При растущей концентрации
кредитного портфеля по отраслям экономики, по срокам выдачи и в разрезе валют,
снижается диверсификация кредитного портфеля, а, следовательно, увеличивается
его риск, что еще раз подтверждает увеличение уровня риска кредитных вложений
белорусских банков.
3.2 Пути совершенствования управления кредитным
портфелем банков Республики Беларусь
Кредитным организациям в целях построения
эффективной системы управления качеством кредитного портфеля необходимо
обеспечить проведение комплекса мероприятий, в частности:
формирование кредитного портфеля в соответствии
с выбранной стратегией кредитования, периодически корректируемой на рыночную
ситуацию, а также удовлетворяющего оптимальным показателям кредитного риска,
ликвидности и рентабельности;
проведение подбора квалифицированного персонала,
который будет выполнять свои функции под руководством опытных менеджеров при
наличии четкой мотивации труда;
возложение на руководство банка ответственности
за формирование в банке кредитной культуры, позволяющей выполнять поставленные
цели;
разработки четкого механизма по исследованию
рынка, управлению продаж, подготовке персонала, идентификации потенциальных
клиентов и анализа перспектив их кредитования;
проведение постоянного мониторинга кредитных
активов, учитывая относительную нестабильность кредитного портфеля, в первую
очередь, на предмет выявления ухудшающихся кредитов и отказа от них (вызывающий
опасение кредит нужно выявить до его перехода к разряду проблемного - чтобы
своевременно принять решение о сохранении или прекращении кредитных отношений);
достижение устойчивой рентабельности за счет
регулирования концентрации кредитов и определения целевых показателей
кредитования таких, например, как максимальный уровень объема проблемных
кредитов от общего объема текущих кредитов;
установление лимитов максимального объема
кредитов с просрочкой по платежам (в разбивке по срокам просрочки);
установление лимитов максимального объема
кредитов, проценты по которым не выплачиваются;
установление лимитов максимального объема
убытков от списания проблемных кредитов;
регулярное проведение анализа ретроспективного и
текущего состояния кредитного портфеля для своевременного информирования
руководства банка об отступлениях от стратегии кредитования и формирования
объективной управленческой информации [17, с. 47].
Рассматривая проблему улучшения качества
управления кредитным портфелем, важно понимать, что во многом качество
кредитной деятельности зависит от качества управления кредитными рисками.
Основной проблемой управления кредитными рисками
в современных условиях являются отсутствие системы всестороннего и глубокого
анализа кредитного процесса, солидной методологической базы и принятие
неправильных управленческих решений в условиях неполной информации.
Из-за потенциально опасных для кредитной
организации последствий кредитного риска важно регулярно осуществлять
всесторонний анализ процессов оценки, администрирования, наблюдения, контроля,
возврата кредитов, авансов, гарантий и прочих инструментов.
Поэтому основное содержание процесса управления
совокупными кредитными рисками включает в себя оценку и анализ политики и
практики работы кредитной организации и принятие ею необходимых мер по
следующим направлениям:
управление совокупным риском кредитного
портфеля;
управление организацией кредитного процесса и
операциями;
управление проблемным кредитным портфелем;
оценка политики управления кредитными рисками;
оценка политики по ограничению кредитных рисков
и лимитам;
оценка классификации активов;
оценка политики по резервированию возможных
потерь по кредитным рискам.
На современном этапе в стране улучшаются условия
кредитования благодаря совершенствованию национального законодательства в
области кредитных рисков и залога.
Разработка эффективной системы риск-менеджмента
позволяет банку повлиять на уровень кредитных рисков в долгосрочной
перспективе. В коротком периоде внедрение новых инструментов управления рисками
связано с достаточно большими издержками, из-за чего не все участники рынка
спешат заняться созданием такого механизма и предпочитают внедрять только те
элементы, наличие которых требует законодательство [12, с. 28].
Наиболее популярным инструментом мониторинга
кредитоспособности кредитополучателей и снижения кредитных рисков стало
внедрение скоринговых программ. Их использование продиктовано масштабом и
динамикой развития определенных сегментов кредитования, в частности,
кредитования физических лиц. Они позволяют добиться минимизации расходов за
счет сокращения затрат на экспертов, выполняющих аналогичную работу, плюс
нивелировать некоторую степень субъективности, присущую экспертным оценкам.
При разработке скоринговой модели банк
оказывается перед выбором: приобретать готовые системы оценки, базированные на
западных моделях, либо использовать собственные статистические данные. Второй
путь, естественно, надежней, но небольшой временной период развития операций по
розничному кредитованию не дает пока возможности создать достаточно объемную
статистическую базу. Ситуацию в целом должно улучшить развитие института бюро
кредитных историй.
Сейчас практически все кредитные организации
применяют скоринг для оценки кредитополучателей при беззалоговом кредитовании и
автокредитовании. Экспертные оценки распространены в сегменте ипотечного
кредитования, но темпы развития этой сферы бизнеса у ряда банков стимулируют их
к внедрению скоринговых программ уже и для кредитов на покупку недвижимости на
небольшие суммы.
Еще один вариант для снижения кредитного риска
банков - это страхование. Банк может обратиться в страховую компанию, чтобы
застраховать жизнь и здоровье заемщика, приобретаемое им имущество и титул
собственности. Такая страховка стала обязательным условием получения кредита в
сфере ипотечного кредитования, где из-за значительных сумм кредита банк несет высокие
кредитные риски [16].
Таким образом, при оценке кредитной деятельности
банков Республики Беларусь можно отметить как положительные, так и
отрицательные тенденции. К положительным можно отнести увеличение общего объема
кредитования банками экономики, снижении ставки рефинансирования, а,
следовательно, и снижение процентных ставок по кредитам, что сделало банковские
кредиты более доступными для кредитополучателей. Однако на фоне позитивных
изменений нельзя не отметить и возникающие проблемы. Так, при увеличении
объемов кредитования у белорусских банков возникает проблема с привлечением
дополнительных ресурсов, что приводит к необходимости привлекать все более
дорогие ресурсы - срочные депозиты физических лиц, что снижает доходы банков в
сфере предоставления кредитов. Также негативным явлением является увеличение
доли проблемных кредитов в общем объеме кредитных вложений за анализируемый
период на 0,2 процентных пункта, что характеризует кредитный портфель с позиции
ухудшения качества и увеличения уровня риска. При растущей концентрации
кредитного портфеля по отраслям экономики, по срокам выдачи и в разрезе валют,
снижается диверсификация кредитного портфеля, а следовательно увеличивается его
риск, что еще раз подтверждает увеличение уровня риска кредитных вложений
белорусских банков.
При рассмотрении проблем улучшения качества
управления кредитным портфелем важно понимать, что во многом качество кредитной
деятельности зависит от качества управления кредитными рисками. Основной
проблемой управления кредитными рисками в современных условиях являются
отсутствие системы всестороннего и глубокого анализа кредитного процесса,
солидной методологической базы и принятие неправильных управленческих решений в
условиях неполной информации. Система управления кредитным риском должна
включать планы действий по обеспечению безопасной и бесперебойной деятельности
в экстремальных ситуациях, в том числе планы восстановления нормального
функционирования, основанные на различных сценариях реализации рисков.
Заключение
Путь повышения эффективности кредитного портфеля
начинается с тщательной разработки кредитной организацией политики
кредитования, которая реализуется в документ, утвержденный и периодически
пересматриваемый советом директоров или правлением кредитной организации. В нем
должны быть сформулированы цели, и задачи при предоставлении денежных средств в
части обеспечения высокого качества активов, прибыльности данного направления
деятельности.
Кредитный портфель - это характеристика
структуры и качества, выданных суд, классифицированных по определенным
критериям. Одним из таких критериев, применяемых в зарубежной и отечественной
практике, является степень кредитного риска. Поэтому критерию определяется
качество кредитного портфеля. Анализ и оценка качества кредитного портфеля
позволяют менеджерам банка управлять его ссудными операциями.
Повышение доходности кредитных операций и
снижение риска по ним - две противоположные цели. Как и во всех сферах
финансовой деятельности, где наибольшие доходы инвесторам приносят операции с
повышенным риском, повышенный процент за кредит является платой за риск в
банковском деле. Таким образом, при формировании кредитного портфеля банк
должен придерживаться общего для всех инвесторов принципа - сочетать
высокодоходные и достаточно рискованные вложения с менее доходными, но менее
рискованными направлениями кредитования.
По результатам анализа кредитного портфеля ОАО
«Технобанк» в г. Гомеле можно сделать следующие выводы:
ОАО «Технобанк» в г. Гомеле осуществляет выдачу
кредитов в зависимости от видов деятельности по двум основным направлениям:
промышленность и общественное питание. Наибольший удельный вес занимает в
получении кредитов со стороны Банка занимает общественное питание.
В кредитном портфеле 70% занимают краткосрочные
кредиты - это большой процент, который свидетельствует о положительной
тенденции в развитии Банка;
Основная валюта кредитного портфеля Банка -
белорусские рубли;
Обеспечена высокая возвратность кредитов.
Необходимо отметить, что в ОАО «Технобанке» в г.
Гомеле совершенно не развит сектор розничного кредитования, который в данный
момент является очень перспективным направлением в развитии банковской
деятельности и кредитования в частности. Поэтому, основным предложением по
повышению эффективности функционирования кредитного портфеля банка является
развития кредитования физических лиц.
Рассматривая проблему улучшения качества
управления кредитным портфелем важно понимать, что во многом качество кредитной
деятельности зависит от качества управления кредитными рисками. Основной
проблемой управления кредитными рисками в современных условиях являются
отсутствие системы всестороннего и глубокого анализа кредитного процесса,
солидной методологической базы и принятие неправильных управленческих решений в
условиях неполной информации. Система управления кредитным риском должна
включать планы действий по обеспечению безопасной и бесперебойной деятельности
в экстремальных ситуациях, в том числе планы восстановления нормального
функционирования, основанные на различных сценариях реализации рисков.
Использование внутренних рейтингов в рамках системы управления кредитным риском
позволит принимать более обоснованные решения по выдаче кредитов, идентификации
проблемной задолженности, созданию резервов, установлению лимитов, осуществлению
мониторинга кредитного портфеля и формированию управленческой отчетности банка,
а также улучшать качество планирования и прогнозирования.
Список использованных источников
Кравцова,
Г.И. Организация деятельности коммерческих банков: учебное пособие / Г.И.
Кравцова, Н.К. Василенко, О.В. Купчинова. - Минск: БГЭУ, 2007. - 166 с.
Тавасиев,
А.М. Банковское дело: управление кредитной организацией: учебное пособие / В.М.
Тавасиева. - Москва: "Дашков и К", 2007. - 164 с.
Шухрай,
О.А. Сущность кредитного портфеля, критерии его эффективности / О.А. Шухрай //
Вестник ОАО "Беларусбанк". - 2010. - №4. - С.48-51.
Ливрушина,
О.М. Управление деятельностью коммерческого банка: учебое / О.М. Ливрушина. -
Москва: 2002. - 406-455 с.
Авейко,
М.С. Процесс управления кредитным портфелем банка / М.С. Авейко // Валютное
регулирование. - 2008. - №9. - С. 34-38.
Красавина,
Л.Н. Денежное обращение и кредит: учебное пособие / Л.Н. Красавина. - Москва:
2009. - 60-72 с.
Научно-практический
комментарий к Банковскому кодексу. - Минск: 2006.
Тарасов,
В.М. Современные формы обеспечения возврата кредита / В.М. Тарасов //
Банковский вестник. - 2010. - №11. - С. 47-52.
Динамика
задолженности по кредитам, выданным банками Республики Беларусь по секторам
экономики // Бюллетень банковской статистики.- 2010. - №11(137). - С. 118-121.
Динамика
кредитных вложений банков по видам деятельности в национальной и иностранной
валютах // Бюллетень банковской статистики.- 2010. - №11(137). - С.146-147.
Динамика
проблемных кредитов банков по видам деятельности в национальной и иностранной
валютах. // Бюллетень банковской статистики. - 2010. - №11(137). - С.156-157.
Малыхина,
С.В. Риск-менеджмент сквозь призму корпоративного управления / С.В. Малыхина //
Банковский вестник. - 2010. - №9. - С. 28-33.
Официальный
сайт Национального банка Республики Беларусь, [Электронный ресурс]. - 2012. -
Режим доступа: <http://www/nbrb.by>. - Дата доступа: 19.04.2012.
Официальный
сайт "Технобанка", [Электронный ресурс]. - 2012. - Режим доступа: <http://tb.by>.
- Дата доступа: 10.05.2012.
Тарасов,
А.В. Проблемы теории и практики управления кредитным портфелем банка / А.В.
Тарасов // Банковский вестник. - 2009. - №11. - С. 51-57.
Управление
кредитным портфелем банка, [Электронный ресурс]. -2012. -Режим доступа:
http://bankiram.info/map. - Дата доступа: 17.05.2012.
Авсейко,
М. Методика оценки и сравнения качества кредитных портфелей банков /М. Авсейко
// Банковский вестник. - 2008. - №11. - С. 36-47.
Нуриева,
А.В. Теоретические аспекты управления рисками портфеля банков / А.В. Нуриева //
Вестник ассоциации белорусских банков. - 2011. - №6. - С. 39-41.
Официальный
сайт Министерства финансов Республики Беларусь, [Электронный ресурс]. - 2012. -
Режим доступа: <http://www.minfin.gov.by/>. - Дата доступа:
28.04.2012.
Официальный
сайт Национального статистического комитета Республики Беларусь, [Электронный
ресурс]. - 2012. - Режим доступа: <http://belstat.gov.by/>. - Дата
доступа: 05.05.2012.