Разработка системы управления предприятием

  • Вид работы:
    Курсовая работа (т)
  • Предмет:
    Менеджмент
  • Язык:
    Русский
    ,
    Формат файла:
    MS Word
    663,57 Кб
  • Опубликовано:
    2014-03-12
Вы можете узнать стоимость помощи в написании студенческой работы.
Помощь в написании работы, которую точно примут!

Разработка системы управления предприятием

ВВЕДЕНИЕ

Управленческая деятельность - один из важнейших факторов функционирования и развития промышленных предприятий в условиях рыночной экономики. Эта деятельность постоянно совершенствуется в соответствии с объективными требованиями производства и реализации продукции, усложнением хозяйственных связей, повышением роли потребителя в формировании технико-экономических и иных параметров предприятия.

Изменение условий производственной деятельности, необходимость адекватного приспособления к ней системы управления сказывается не только на совершенствовании её организации, но и на перераспределении функций управления по уровням ответственности и формам их взаимодействий. Речь идет, прежде всего, о такой системе управления (принципах, функциях, методах, организационной структуре), которая порождена объективной необходимостью и закономерностями рыночной системы хозяйствования, связанными с удовлетворениями в первую очередь индивидуальных потребностей, обеспечением заинтересованности работников в наивысших конечных результатах. Всё это требует от промышленных предприятий адаптации к новым рыночным условиям, преодоления возникающих противоречий в экономическом и научно-техническом процессах.

Задачей менеджера является построение такой структуры, которая лучше всего отвечала бы целям и задачам организации. Под организационной структурой предприятия понимается состав и взаимосвязи производственных подразделений, входящих в него. Цель организационной структуры состоит в том, чтобы обеспечить достижение стоящихперед организацией задач. Проектирование структуры должно базироваться на стратегических целях. Наиболее эффективной считается та структура, которая наилучшим образом позволяет организации эффективно взаимодействовать с внешней средой, продуктивно и целесообразно распределять и направлять усилия своих сотрудников и, таким образом, удовлетворять потребности клиентов и достигать своих целей с высокой эффективностью.

В настоящее время проектирование и совершенствование организационной структуры осуществляется с помощью 2-х основных методов.

Первый метод - аналитический, поисковый - применяется для уникальных предприятий, на которые не распространяются типовые структуры.Организационная структура строится на основе тщательной проработки и структуризации целей, задач, функций, применения нестандартных решений, применяемых только для данного конкретного предприятия.

Второй метод - нормативный, типовой - применяется в том или ином виде для всей массыпредприятий. Предприятия руководствуются типовыми структурами и связанными с нимиорганизационными нормативами.

Повышать степень аналитической проработки организационных структур и в то же времяделать эту работу с точки зрения требуемых затрат труда и квалификации разработчиков,доступной для всех предприятий можно на основе применения блочного подхода, при котором разрабатываются типовые решения не по структуре в целом, а по отдельным её частям,укрупнённым блокам.

Тема дипломной работы является актуальной, так как рассматривает изложенные проблемы совершенствования организации управления на примере ГУП МО «Мострансавто»

Цель работы -построение модели организационной структуры управления предприятием. Обобщение теоретических исследований в области управления предприятиями, применения научных методов и приемов в практической деятельности предприятия.

Для реализации этой цели были поставлены следующие задачи:

·                                                                     определить функции управления и факторы;

·        изучить специфику и условия функционирования организации ГУП МО «Мострансавто»;

·        разработать основные блоки управления;

·        определить численный и квалификационный состав сотрудников.

Предмет - структура управления Мострансавто.

Объект - организация ГУП МО «Мострансавто».

Методы исследования - это способы, приёмы познания объекта. В дипломной работе используются метод анализа литературы, анализа нормативно-правовой документации по теме дипломной, а так же анализ документов, архивов, изучение и обобщение отечественной и зарубежной практики.

Глава 1. Предприятие как объект управления

управление менеджмент производственный

1.1 Факторы влияния на систему управления

Экономическая стабильность организации, её выживаемость и эффективность деятельности в условиях рыночных отношений неразрывно связаны с её непрерывным совершенствованием и развитием. При этом совершенствование организации должно осуществляться по принципу адаптации к внешней среде.

Сегодня достаточно ясно обозначились факторы, определяющие необходимость постоянных внутренних изменений для адаптации организации к внешней среде. Такими факторами являются следующие:

·        рынок сбыта производимой продукции и вида услуг;

·        рынок поставщика или потребителя исходных материалов, энергии, товаров и услуг;

·        финансовый рынок;

·        рынок труда;

·        окружающая природная среда.

Без учета этих факторов невозможно планировать стратегию развития. Поэтому успех любого предприятия или организации и возможность их выживания зависят от способности быстро адаптироваться к внешним изменениям.

Организация - это открытая система взаимодействующих и управляемых частей, работающая с определённой целью, -смыслом» миссией и имеющая в своём распоряжении ресурсы.

Любая организация, вне зависимости от её назначения, может быть описана с помощью ряда параметров, среди которых главными являются: цели организации, её организационная структура, внешняя и внутренняя среда, совокупность ресурсов, нормативная и правовая основа, специфика процессов функционирования, система социальных и экономических отношений, организационная культура. Каждая организация имеет свою систему управления, которая также является предметом исследования.

Управление - это процесс распределения и движения указанных выше видов ресурсов в организации с заранее заданной целью по заранее разработанному стратегическому плану с непрерывным контролем результатов работ.

Система управления - это совокупность действий, определяющих направление управленческой деятельности. Структурно процесс управление представлен на рис. 1.1.

Рис. 1.1. Схема процесса управления

Система управления должна отвечать современным рыночным условиям [8]:

·    обладать высокой гибкостью производства, позволяющей быстро изменять ассортимент продукции;

·        быть адекватной сложной технологии производства, требующей совершенно новых видов контроля, организации и разделения труда;

·        учитывать серьёзную конкуренцию на рынке товаров и услуг, в корне изменившую требования к качеству продукции, потребовавшую организовать послепродажное обслуживание и дополнительные фирменные услуги;

·        учитывать требования к уровню качества обслуживания потребителей и времени выполнения договоров, которые стали слишком высокими для традиционных производственных систем и механизмов принятия решений;

·  учитывать изменение структуры издержек производства;

·        принимать во внимание необходимость учёта неопределённости внешней среды.

Процесс управления предусматривает согласованные действия, которые обеспечивают осуществление общей цели или набора целей, стоящих передорганизацией. Для координации действий должен существовать специальный орган, реализующий функцию управление. Поэтому в любой организациивыделяется управляемая и управляемые части. Схема взаимодействия между ними показана на рис. 1.2.

Рис.1.2. Взаимодействие управляющей и управляемой части организации

Часть деловой организации, реализующая функции управления, состоит из многих взаимодействующих звеньев и представляет собой управляющую систему, обеспечивающую в рамках организации выполнение ряда специфических функций. На сегодня одним из основных принципов построения любых систем является иерархия. В современной теории организации понятие «иерархия» применяется, в основном, для отражения вертикального подчинения между различными уровнями управления организацией: иерархией властных полномочий, иерархией функций и функциональных обязанностей - соответственно подчинение по службе, функциональное подчинение.

Современный тип иерархической структуры управления имеет много разновидностей. Их можно условно разделить на два вида: бюрократические органические типы структур управления. Приведем краткую характеристику основных организационных структур.

1.2 Иерархические типы структур управления

Структуры управления на многих современных предприятиях были построены в соответствии с принципами управления, сформулированными еще в начале XX века. Наиболее полную формулировку этих принципов дал немецкий социолог Макс Вебер (концепция рациональной бюрократии):

·          принцип иерархичности уровней управления, при котором каждый нижестоящий уровень контролируется вышестоящим и подчиняется ему;

·         принцип соответствия полномочий и ответственности работников управления месту в иерархии;

·        принцип разделения труда на отдельные функции и специализации работников по выполняемым функциям;

·        принцип формализации и стандартизации деятельности, обеспечивающий однородность выполнения работниками своих обязанностей и скоординированность различных задач;

·        принцип обезличенности выполнения работниками своих функций;

·        принцип квалификационного отбора, в соответствии с которым найм и увольнение с работы производится в строгом соответствии с квалификационными требованиями.

Организационная структура управление, построенная в соответствии с этими принципами, получила название иерархической или бюрократической структуры.

Распространенным типами такой структуры является: линейно-функциональная, линейно-штабная организационная структура управления и дивизионная.

Основу линейных структур составляет так называемый "шахтный" принцип построения и специализация управленческого процесса по функциональным подсистемам организации (маркетинг, производство, исследования и разработки, финансы, персонал). По каждой подсистеме формируется иерархия служб ("шахта"), пронизывающая всю организацию сверху донизу (рис. 1.З.).Результаты работы каждой службы оцениваются показателями, характеризующими выполнение ими своих целей и задач. Соответственно строится и система мотивации и поощрения работников. При этом конечный результат (эффективность и качество работы организации в целом) становится как бы второстепенным, так как считается, что все службы в той или иной мере работают на его получение.

Достоинства линейной структуры:

·        четкая система взаимных связей функций и подразделений;

·        четкая система единоначалия - один руководитель сосредотачивает в своих руках руководство всей совокупностью процессов, имеющих общую цель;

·        ясно выраженная ответственность, быстрая реакция исполнительных подразделений на прямые указания вышестоящих

Недостатки линейной структуры:

·        отсутствие звеньев, занимающихся вопросами стратегического планирования; в работе руководителей практически всех уровней оперативные проблемы доминируют над стратегическими;

·    тенденция к волоките и перекладыванию ответственности при решении проблем, требующих участия нескольких подразделений;

·        малая гибкость и приспособляемость к изменению ситуации;

·        критерии эффективности и качества работы подразделений и организации в целом разные;

·        тенденция к формализации оценки эффективности и качества работы подразделений приводит обычно к возникновению атмосферы страха и разобщенности;

·      большое число "этажей управления" между работниками, выпускающими продукцию, и лицом, принимающим решение;

·        перегрузка управленцев верхнего уровня;


Рис. 1.3. Линейная структура управлений

Линейно-штабная организационная структура является развитием линейной и призвана ликвидировать ее важнейший недостаток, связанный с отсутствием звеньев стратегического планирования. Линейно - штабная структура включает в себя специализированные подразделения (штабы), которые не обладают правами принятия решений и руководства какими - либо нижестоящими подразделениями, а лишь помогают соответствующему руководителю в выполнении отдельных функций, прежде всего, функций стратегического планирования и анализа. В остальном эта структура соответствует линейной.

Достоинства линейно-штабной структуры:

·        более глубокая, чем в линейной, проработка стратегических вопросов;

·        некоторая разгрузка высших руководителей;

·        возможность привлечения внешних консультантов и экспертов.

При наделении штабных подразделений правами функционального руководства такая структура считается первым шагом к более эффективным органическим структурам управления.

Недостатки линейно - штабной структуры:1

·        недостаточно четкое распределение ответственности, так как лица, готовящие решение, не участвуют в его выполнении;

·        тенденции к чрезмерной централизации управления;

·        аналогичные линейной структуре, частично в ослабленном виде.

Уже к концу 20-х годов стала ясна необходимость новых подходов к организации управления, связанная с резким увеличением размеров предприятий, диверсификацией их деятельности (многопрофильностью), усложнением технологических процессов в условиях динамически меняющегося окружения. В связи с этим стали возникать дивизионные структуры управления, прежде всего в крупных корпорациях, которые стали предоставлять определенную самостоятельность своим производственным подразделениям, оставляя за руководством корпорации стратегию развития, научно - исследовательские разработки, финансовую и инвестиционную политику. В этом типе структур сделана попытка сочетать централизованную координацию и контроль деятельности с децентрализованным управлением. Пик внедрения дивизионных структур управления пришелся на 60 - 70-е годы.

Ключевыми фигурами в управлении организациями с дивизионной структурой являются уже не руководители функциональных подразделений, а менеджеры, возглавляющие производственные отделения (дивизионы). Структуризация по дивизионам, как правило, производится по одному из критериев: по выпускаемой продукции (изделиям или услугам) - продуктовая специализация; по ориентации на определенные группы потребителей -потребительская специализация; по обслуживаемым территориям - региональная специализация. Аналогичные структуры управления широко внедрялись, начиная с 60-х годов в форме создания производственных объединений.

Достоинства дивизионной структуры:

·   она обеспечивает управление многопрофильными предприятиями с общей численностью сотрудников порядка сотен тысяч и территориально удаленными подразделениями;

·        обеспечивает большую гибкость и более быструю реакцию на изменения в окружении предприятия по сравнению с линейной и линейно - штабной;

·   при расширении границ самостоятельности отделений они становятся "центрами получения прибыли", активно работая на повышении эффективности и качества производства;

·        более тесная связь производства с потребителями.

Недостатки дивизионной структуры:

·   большое количество "этажей" управленческой вертикали; между рабочими и управляющим производством подразделения - 3 и более уровня управления, между рабочими и руководством компании - 5 и более;

·        разобщенность штабных структур отделений от штабов компании;

·        основные связи - вертикальные, поэтому остаются общие для иерархических структур недостатки - волокита, перегруженность управленцев, плохое взаимодействие при решении вопросов, смежных для подразделений;

·   дублирование функций на разных "этажах" и как следствие высокие затраты на содержание управленческой структуры;

·        в отделениях, как правило, сохраняется линейная или линейно - штабная структура со всеми их недостатками.

1.3 Органические типы структур управления

Органические или адаптивные структуры управления стали развиваться примерно с конца 70-х годов, когда, с одной стороны, создание международного рынка товаров и услуг резко обострило конкуренцию среди предприятий и жизнь потребовала от предприятий высокой эффективности и качества работы и быстрой реакции на изменения рынка, и с другой стороны,стала очевидной неспособностьструктур иерархического типа соответствовать этим условиям. Главным свойством управленческих структур органического типа является их способность изменять свою форму, приспосабливаясь к изменяющимся условиям. Разновидностями структур этого типа являются проектные, матричные (программно-целевые), бригадные формы структур. При внедрении этих структур необходимо одновременно изменять и взаимоотношения между подразделениями предприятия. Если же сохранять систему планирования, контроля, распределения ресурсов, стиль руководства, методы мотивации персонала, не поддерживать стремление работников к саморазвитию, результаты внедрения таких структур могут быть отрицательными.

Основой бригадной (кросс - функциональной структуры управления является организация работ по рабочим группам (бригадам). Форма бригадной организации работ - достаточно древняя организационная форма, но только с 80-х годов началось ее активное применение как структуры управления организацией, во многом прямо противоположной иерархическому типу структур. Основными принципами такой организации управления являются:

· автономная работа рабочих групп (бригад);

·        самостоятельное принятие решений рабочими группами и координация деятельности по горизонтали;

·        замена жестких управленческих связей бюрократического типа гибкими связями;

· привлечение для разработки и решения задач сотрудников разных подразделений.

Эти принципы разрушают свойственное иерархическим структурам жесткое распределение сотрудников по производственным, инженерно-техническим, экономическим и управленческим службам, которые образуют изолированные системы со своими целевыми установками и интересами.

В организации, построенной по этим принципам, могут как сохраняться функциональные подразделения, так отсутствовать. В первом случае работники находятся под двойным подчинением - административным (руководителю функционального подразделения, в котором они работают) и функциональным (руководителю рабочей группы или бригады, в которую они входят). Такая форма организации называетсякросс-функциональной, во многом она близка к матричной. Во втором случае функциональные подразделения как таковые отсутствуют. Такая форма достаточно широко применяется в организации управления по проектам.

Преимущества бригадной (кросс-функциональной) структуры:

·        сокращение управленческого аппарата, повышение эффективности управления;

·     гибкое использование кадров, их знаний и компетентности;

·                   создание условий для самосовершенствования;

·        возможность применения эффективных методов планирования и управления;

·        сокращение потребности в специалистах широкого профиля.

Рис. 1.6. Кросс-функциональная организационная структура

Недостатки бригадной (кросс-функциональной) структуры:

·    усложнение взаимодействия, вы особенности для кросс-функциональной структуры;

·        сложность в координации работ отдельных бригад;

·        высокая квалификация и ответственность персонала;

·        высокие требования к коммуникациям.

Рис.1.7. Бригадная структура организации

Основным принципом построения проектной структуры является концепция проекта, под которым понимается любое целенаправленное изменение в системе, например, освоение и производство нового изделия, внедрение новых технологий, строительство объектов. Деятельность предприятия рассматривается как совокупность выполняемых проектов, каждый из которых имеет фиксированное начало и окончание. Под каждый проект выделяются трудовые, финансовые, промышленные ресурсы, которыми распоряжается руководитель проекта. Каждый проект имеет свою структуру, и управление проектом включает определение его целей, формирование структуры, планирование и организацию работ, координацию действий исполнителей. После выполнения проекта структура проекта распадается; ее компоненты, включая сотрудников, переходят в новыйпроект или увольняются. По форме структура управления по проектам может соответствовать как бригадной (кросс-функциональной) структуре, так и дивизионной структуре, в которой определенный дивизион (отделение) существует не постоянно, а на срок выполнения проекта.

Преимущества структуры управления по проектам:

·  высокая гибкость;

·        сокращение численности управленческого персонала по сравнению с иерархическими структурами.

Недостатки структуры управления по проектам:

·  очень высокие требования квалификации, личным и деловым качествам руководителя проекта, который должен не только управлять всеми стадиями жизненного цикла проекта, но и учитывать место проекта в сети проектов компании;

·        дробление ресурсов между проектами;

·        сложность взаимодействия большого числа проектов в компании;

·        усложнение процесса развития организации как единого целого.

Преимущества такой структуры перевешивают недостатки на предприятиях с небольшим числом одновременно выполняемых проектов. Возможности воплощения принципов современной философии качества определяются формой управления проектами.

Матричная (программно - целевая) структура управления представляет собой сетевую структуру, построенную на принципе двойного подчинения исполнителей: с одной стороны непосредственному руководителю функциональной службы, которая предоставляет персонал и техническую помощь руководителю проекта, с другой -руководителю проекта или целевой программы, который наделен необходимыми полномочиями для осуществления процесса управления. При такой организации руководитель проекта взаимодействует с 2-мя группами подчиненных: с постоянными членами проектной группы и с другими работниками функциональных отделов, которые подчиняются ему временно и по ограниченному кругу вопросов.При этом сохраняется их подчинение непосредственным руководителям подразделений, отделов, служб. Для деятельности, которая имеет четко выраженное начало и окончание, формируются проекты, для постоянной деятельности - целевые программы. В организации и проекты, и целевые программы могут сосуществовать.Пример матричной программно - целевой структуры управления приведен на рис.1.8. Эта структура была предложена Каори Ишикава в 70-х годах и с небольшими изменениями функционирует по сей день на многих фирмах по всему миру.

Преимущества матричной структуры:

·     лучшая ориентация на проектные или программные цели и спрос;

·        более эффективное текущее управление, возможность снижения

·        расходов и повышения эффективности использования ресурсов;

·        более гибкое и эффективное использование персонала организации, специальных знаний и компетентности сотрудников;

·        относительная автономность проектных групп или программных комитетов способствует развитию у работников навыков принятия решений, управленческой культуры, профессиональных навыков;

·        улучшение контроля за отдельными задачами проекта или целевойпрограммы;

·        любая работа организационно оформляется, назначается одно лицо "хозяин" процесса, служащее центром сосредоточения всех вопросов, касающихсяпроекта или целевой программы;

·        сокращается время реакции на нужды проекта или программы, так как созданы горизонтальные коммуникации и единый центр принятия решений.

Рис. 1.8. Матричная структура управления

Недостатки матричных структур:

·   трудность установления четкой ответственности за работу по заданию подразделения и по заданию проекта или программы (следствие двойного подчинения);

1.4 Проектирование функций управления

В процессе проектирования организационных систем целесообразно ориентироваться на такие понятия, как общие оперативные и операционные цели.Общие цели соответствуют назначению, миссии стратегическим замыслам организации. Они характеризуют внешнюю направленность организации, перспективы её развития и защитные функции. Эти цели содержатся в уставе организации, отражаются в рекламе и официальных изданиях и используются при создании имиджа организации. Оперативные цели соответствуют текущему моменту деятельности организации и тому, что на самом деле занимается организация. Эти цели отличаются внутренней направленностью, мобилизацией ресурсов и отражаются в планах работы организации. Операционные цели характеризуются конкретизацией и детализациейзадач, более чётки распределением функциональных обязанностей, контролем за исполнительской дисциплиной, возможностью изменения параметров. Эта классификация позволяет выделить необходимые цели-ориентиры в той последовательности, которая наилучшим образом способствует достижению главной цели организации. После разработки развёрнутой во времени последовательности целей ориентиров необходимо определить стратегическую концепцию организации.

Рис.1.9. Этапы организационного проектирования

Правильный выбор стратегии позволяет перейти к следующему этапу организационного проектирования - к созданию организационной структуры. На рис.1.9 показана последовательность действий перехода от цели организации к организационной структуре управления с последующей оценкой эффективности построения этой структуры.

Выполнение всех этапов организационного проектирования должно сопровождаться экономическим анализом, учитывающим как ресурсные возможности организации, так и потребности внешней среды. Поскольку проектирование организации определяет её будущее и последовательность её развития, все этапы проектирования предусматривают проведение вычислительных экспериментов с использованием процедур моделирования.

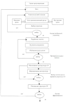
В частности, цель, определяемая на первом этапе проектирования, - это исходная модель будущего состояния организации. Другие элементы модели организации могут быть представлены в виде развёрнутого алгоритма, отражающего последовательность действий на этапах организационного проектирования (рис.1.10).

Рис. 1.10. Алгоритм проектирования организационной структуры управления

Исследование и проектирование функций управления является наиболее трудоемкой задачей, так как любое их изменение приводит к изменению структуры управления. Выделение функций управления вызвано ещё и многообразием управленческой деятельности, то есть процессами принятия решения. Поскольку каждая отдельная функция характеризует специфическую управленческую деятельность, то совокупность таких функций позволяет формировать конкретную систему управления.

.5 Система управления предприятием

Один из основоположников науки управления Анри Файоль рассматривал предприятие как совокупность материального и социального организмов. Но сам Файоль, развивая науку управления, способствовал тому, чтобы его социальный организм разделился на две составляющие: административную (организация и управление) и человеческую (персонал). Поэтому сейчас мы можем говорить уже не о двух, а о трех «организмах» предприятия, которыми являются материальная база, персонал и менеджмент, как деятельность по организации работ и управлению предприятием, включая также взаимоотношения между людьми на производстве.

Принцип создания системы управления предприятием заключается в том, чтобы, провести разделение труда по вертикали, которое осуществляется путем делегирования линейных полномочий сверху вниз по уровням управления, сформированным при построении структуры предприятия. В результате в структуре определяются руководители всех уровней (субъекты управления) и подчиненные им сферы контроля (объекты управления), создается иерархия уровней управления и образуется цепь команд. Кроме делегирования линейных полномочий сверху вниз, нужно определить штабные полномочия, обязанности руководителей по координации (стыковке) работ подразделений по горизонтали и обеспечить интеграцию деятельности всех подразделений для достижения общих целей организации. В организациях обычно выделяют три уровня управления:

· руководители низового звена - технический уровень (мастера - младшие начальники), которые руководят непосредственными исполнителями работ;

·        руководители среднего звена - руководители подразделений;

· руководители среднего звена, взаимодействуют на своем уровне с поставщиками и потребителями и поставляют большую часть информации высшему руководству;

·    руководители высшего звена, которые разрабатывают стратегию, формулируют цели и политику, взаимодействуют с внешней средой, принимают важнейшие решения, отвечают за мотивацию персонала, общую организацию работ и управление предприятием.

В результате, для обеспечения полноты и непрерывности процесса управления на предприятии, по нашему мнению, необходимо предусмотреть выполнение следующих управленческих функций: взаимодействие с внешней средой, определение стратегии и политики, организацию работ, подбор, подготовку и мотивацию персонала, планирование и подготовку производства, управление производством, контроль производства и качества продукции, информационное обеспечение, разработку мероприятий, принятие решений, внедрение мероприятий.

Содержание и методы работ при выполнении перечисленных выше функций в процессе управления предприятием определяются для каждой функции в отдельности. При этом необходимо применять методы и подходы к управлению, накопленные практикой менеджмента и отвечающие содержанию и характеру реализуемых функций. На основе процессного подхода можно построить модель управления предприятием и показать на ней процесс управления как непрерывную серию взаимосвязанных управленческих функций (рис.1.11).

Рис. 1.11. Модель управления предприятием

В соответствии с представленной моделью процесс управления начинается с взаимодействия с внешней средой. Исходя из требований заказчиков и рынков сбыта, предприятие определяет объемы поставок, сроки, цену и качество своей продукции и требования к поставщикам материалов и комплектующих элементов.

Анализ предприятия принимает стратегические решения, то есть определяет долгосрочные цели, разрабатывает стратегию и политику. Затем проводятся мероприятия по организации работ, подбору, подготовке и мотивации персонала. Исходя из стратегии и политики, с учетом требований рынка и заказчиков, осуществляется планирование производства. Далее проводится подготовка производства, осуществляется непосредственное управление производством и проводится контроль производства и качества продукции. Полученная по результатам контроля информация анализируется и сравнивается с информацией о научно-техническом прогрессе (НТЦ), а также с информацией с рынков сбыта, от заказчиков и конкурентов. По результатам сравнительного анализа разрабатываются мероприятия и принимаются необходимые решения руководством предприятия.

После этого осуществляется внедрение мероприятий для реализации принятых решений. Как правило, оперативные решения, принимаемые руководством, направляются на устранение и предупреждение отклонений от технологии и требуемых характеристик продукции при управлении производством, а также на улучшение продукции и производственного процесса. Но кроме этого принимаемые меры могут быть направлены на корректировку ранее принятых оперативных планов, а также на сферу ответственности высшего руководства, например, на изменение организации работ, на повышение квалификации и мотивации персонала, а также на выбор более квалифицированных поставщиков материалов и комплектующих изделий.

После завершения процесса производства продукция поставляется заказчику или на рынки сбыта, и поставщик получает от них реакцию на поставленную продукцию (обратная связь). Таким образом, цикл управления заканчивается выполнением той же функции, с которой он и начинался - взаимодействием с внешней средой.

Для завершения создания системы управления необходимо разработать нормативные документы, указывающие, как надо выполнять указанные выше функции их исполнителями. Только после этого, можно будет сказать, что система управления предприятием сформирована.

1.6 Соответствие структуры управления предприятия современным требованиям эффективного управления

Организационную структуру любой коммерческой фирмы, больницы, банка, правительственного учреждения или органов с любым видом деятельности следует рассматривать с разных позиций и с учетом разных критериев. На ее действенность и эффективность влияют: 1) действительные взаимосвязи между людьми и их работой. Это отражается в схемах организационных структур и в должностных обязанностях; 2) действующая политикаруководства и методы, влияющие на человеческое поведение; 3) полномочия и функции работников организации на различных уровнях управления (низшем, среднем, высшем). При умелом сочетании указанных трех факторов в организации может быть создана такая рациональная структура, при которой существует реальная и благоприятная возможность достижения высокого уровня эффективности производства. Для построения рациональной структуры управления необходимо чтобы она соответствовала требованиям, предъявляемым к организационным структурам новыми условиями хозяйствования. Одно из них - ясность. Каждое подразделение предприятия, каждый ее сотрудник (в особенности каждый руководитель) должен четко знать, где он находится и куда ему обращаться за информацией, помощью или решением. Ясность не следует путать с простотой. Простым структурам может не хватать ясности. И наоборот, очень сложные структуры могут быть очень ясными. Структура, не обладающая ясностью, создает конфликты, впустую расходует время,раздражает работников и задерживает решения. Тесно связано с ясностью требование экономичности. Контроль, надзор и стимулирование должны требовать минимума усилий. Организационная структура управления должна способствовать самоконтролю и мотивации.Чтобы удерживать предприятие на ходу, минимально возможное количество людей (особенно высококвалифицированных и работоспособных людей) должно посвящать внимание и силы «управлению», «организации», «контролю», «коммуникации», «кадровым проблемам».Организационная структура, должна направлять внимание всех сотрудников не на усилия, а на результаты работы предприятия в целом. Работу руководителей нужно оценивать поэкономическим результатам, а не по стандартам узко профессиональной компетентности или административного мастерства.Организационная структура не должна ориентировать людей на псевдо результаты. Она не должна поощрять тенденцию навешивать не прибыльную продукцию на прибыльные производственные линии. Она не должна ориентировать людей на интенсификацию усилий (т. е. повышение затрат), а мастерство превращать в самоцель. Организация должна помогать каждому сотруднику понимать свою собственную задачу и общую задачу предприятия. Чтобы соотносить свои усилия с благом целого, каждый сотрудник должен понимать, как его задача сопряжена с общей задачей и как общая задача определяет его задачу, его усилия, его вклад. Организация должна расцениваться также в соответствии с тем, облегчает она или затрудняет процесс принятия решений. Структура, подталкивающая решения вверх, вместо принятия их на максимально низком уровне, структура, оттягивающая критически важные решения, концентрирующая внимание на лишних или второстепенных проблемах - плохая структура. Организация должна обладать устойчивостью во времени и способностью к самообновлению. Организация должна быть способна сама производить лидеров завтрашнего дня. Обязательное условие для этого - минимум уровней управления. Способный человек, попадая на низовую управленческую работу, скажем, в двадцать пять лет, не должен тратить свою жизнь, поднимаясь со ступеньки на ступеньку.Иначе, когда он окажется на верху лестницы, у него уже не останется сил. Еще важнее опыт, который можно приобрести в организации. Структура должна помогать каждому сотруднику учиться и развиваться на любом занижаемом посту, она должна предусматривать непрерывное обучение. Организационная структура должна поощрять внедрение на предприятие новых идей и готовности к новым видам деятельности. Соблюдение вышеизложенных требований позволит создать гибкую, способную к быстрой перестройке организационную структуру, которая будет способствовать развитию системы управления на предприятии, повысит уровень ее организованности и создаст все условия для эффективного функционирования предприятия в целом.

Глава 2 .Анализ структуры управления «Мострансавто»

2.1 Характеристика предприятия «Мострансавто»

Общие сведения о фирме:

Название:

ГУП МО « Мострансавто » филиал «Долгопредненское ПАТП»

Юридический адрес:

141400, Московская область, г. Химки, ул. Пролетарская, д.18

Страна регистрации:

г.Москва

Организационно-правовая форма компании:

Государственное унитарное предприятие

ИНН:

5000000017

ОГРН:

1025006171519

Вид хозяйственной деятельности фирмы:

 пассажирские и грузовые перевозки

Виды услуг:

- различные виды транспортного обслуживания массовых мероприятий

Клиенты:

ГУП МО МОСТРАНСАВТО филиал ОДИНЦОВСКОЕ ПАТП Компания «КСК Строй» Компания "Редер".

Важнейшие фирмы-конкуренты

ГУП«Мосгортранс».


Описание компании:

Государственное унитарное предприятие Московской области «Мострансавто», основанное в 1926 году, является крупнейшей автотранспортной компанией региона. Основной деятельностью Компании является организация перевозок жителей Московского региона по внутренним областным маршрутам. Помимо этого, Предприятие оказывает услуги в сфере межобластных туристических и экскурсионных перевозок.

На сегодняшний день на предприятиях ГУП МО «Мострансавто» более 27000человек.Их зарплата постоянно индексируется и выплачивается регулярно. Работники также получают дотации на питание. На территории предприятия есть свой бытовой корпус, включающий бассейн, тренажерный зал. У предприятия - свое общежитие, где могут передохнуть водители. В настоящее время на предприятии проводится большая работа поорганизации производства.

.2 Перечень и численность профессиональных групп рабочих и специалистов, в том числе управленческого персонала

Анализ трудовых ресурсов

Главный потенциал «Мострансавто» заключен в кадрах. Без нужных квалифицированных работников ни одна организация не сможет совершенствовать свою организационную структуру, а также не сможет достичь целей и выжить в конкурентной борьбе. Рассмотрим основные данные и показатели, характеризующие персонал«Мострансавто»

Общая характеристика персонала представлена в таблице 2.1.

Наименование должности (специальности)

кол-во чел.

1. Управленческий и административный персонал (генеральный директор, коммерческий директор)

4

2.Произволственный (основной) персонал (водители, кондукторы)

299

3.Вспомогательный персонал(Ремонтные)

123

4.Специалисты (ИТР)

5.и т.п. (расшифруйте) Столовая

4

Итого полный штат персонала предприятия

505


Половозрастная характеристикапредставлена рисунок 2.2.


Таблица

Образование

Общее кол-во людей

Высшее образование

40

Неоконченное высшее

25

Средне - специальное

20

Начальное образование

15


Итого мы делаем выводы, о том, что на предприятии ГУП МО «Мострансавто» присутствует гораздо больше людей с высшим образованием, поэтому это очень эффективно влияет на работу предприятия. Так же имеются студенты с неполным высшим и только начальным образованием, но и у них соответственно должность ниже и заработная плата. Поэтому для эффективной структуры управления организации необходимо сделать след:

·        Проводить разные тренинги

·        Сделать курсы для повышения классификации

·        Организовывать командировки за границу

Стабильность кадрового состава предприятия характеризуется динамикой коэффициента текучести кадров и коэффициентом оборота. Анализ движения кадров представлен в таблице 2.4.

Движение рабочейсилы

Показатель 2011

Показатель 2012

Принято на предприятие

15

11

Выбыло с предприятия в том числе на учебу на пенсию и по другимпричинам,которые предусматриваются законом по собственному желанию в Вооруженные силы за нарушение трудовой дисциплины

7 5 2   3 1

4 1 2   1 1

Среднесписочная численность персонала

118

122


Коэффициент оборота: по приему = количество принятых работников / среднесписочная численностьКоэффициент оборота: по приему 2011г = 0,127

Коэффициент оборота: по приему2012г = 0,090

Коэффициент оборота по выбытию = кол-во выбывших работников / среднесписочная численность

Коэффициент оборота:по выбытию 2011г =0,059

Коэффициент оборота:по выбытию 2012г =0,032

Коэффициент текучести = по собственному желанию+ нарушившиетрудовую дисциплину / среднесписочную численность

Коэффициент текучести2011=0,033

Коэффициент текучести2012г = 0,016

По данным таблицы видно, что коэффициент текучести по сравнению с предыдущим годом снижается. Коэффициенты оборота по приему и выбытию снижаются, что свидетельствует о тенденции к постоянству кадров. Снижение коэффициента замещения означает то, что число принятых возмещает число выбывших, то есть часть принятых на работу возмещает число уволенных и часть принятых используется на новыхрабочих местах. Снижение этого коэффициента означает, что принятые на работу лишь в незначительной степени способствуют расширению числа новых рабочих мест.

2.3 Структура компании

Структура пассажирского автотранспортного предприятия г. Долгопрудный филиал ГУП Мо «Мострансавто». Приложение 1

Генеральный директор

Осуществляет следующие функции:

· без доверенности действует от имени компании, в том числе представляет его интересы и совершает сделки;

· выдает доверенности на право представительства от имени общества, в том числе доверенности с правом передоверия;

·        издает приказы о назначении на должности работников общества, об их переводе и увольнении, применяет меры поощрения и налагает дисциплинарные взыскания;

·        осуществляет иные полномочия, не отнесенные Законом или уставом общества к компетенции Учредителей (участников) компании.

Заместитель генерального директора - это человек, который выполняет в организации все функции, связанные со всеми направлениями деятельности организации. Эту должность занимает женщина, имеющая высшее экономическое образование. Осуществляет контроль за финансово-хозяйственной деятельностью компании, обеспечивая эффективное и целевое использование материальных и финансовых ресурсов, снижение их потерь, ускорение оборачиваемости оборотных средств. Принимает меры по своевременному заключению хозяйственных и финансовых договоров, обеспечивает выполнение договорных обязательств. Руководит разработкой мер по ресурсосбережению и комплексному использованию материальных ресурсов, совершенствованию нормирования расхода сырья, материалов, оборотных средств и запасов материальных ценностей, улучшению экономических показателей и формированию системы экономических индикаторов работы компании, повышению эффективности производства, укреплению финансовой дисциплины, предупреждению образования и ликвидации сверхнормативных запасов товарно-материальных ценностей, а также перерасхода материальных ресурсов. Обеспечивает своевременное составление сметно-финансовых и других документов, расчетов, установленной отчетности о выполнении планов. Непосредственно при отсутствии генерального директора или по его поручению ведет переговоры с заказчиками, подрядчиками, субподрядчиками, потенциальными партнерами и другими организациями. Контролирует соблюдение работниками трудовой и производственной дисциплины, правил и норм охраны труда, требований противопожарной безопасности. Обеспечивает доведение до сведения работников и исполнение ими распоряжений и приказов генерального директора. Информирует генерального директора об имеющихся недостатках в работе предприятия и принимаемых мерах по их ликвидации.

Директор Коммерческий - это директор, занимающийся направлениями деятельности, связанными со снабжением, сбытом и хозяйственно-финансовой деятельностью компании.Осуществляет руководство финансово-хозяйственной деятельностью предприятия в области материально- технического обеспечения, сбыта продукции (продажи товаров, оказания услуг). Осуществляет руководство финансово-хозяйственной деятельностью предприятия в области материально- технического обеспечения, сбыта продукции (продажи товаров, оказания услуг).Координирует разработку и составление перспективных и текущих планов материально-технического обеспечения и сбыта продукции (продажи товаров, оказания услуг), финансовых планов. Организует руководство материально-техническим снабжением предприятия, деятельностью по хранению, транспортировке и сбыту продукции (продаже товаров, оказанию услуг).Координирует разработку нормативов и стандартов материально-технического обеспечения (запасов материально-технических ресурсов), стандартов качества продукции (товаров, услуг), хранения готовой продукции (товаров), нормативов запасов готовой продукции (товаров).Руководит разработкой мер по ресурсосбережению, совершенствованию нормирования запасов, улучшению экономических показателей, повышению эффективности деятельности предприятия, укреплению финансовой дисциплины. Осуществляет координацию разработки маркетинговой стратегии. Даёт рекомендации и консультации менеджерам и специалистам по финансовому планированию, сбыту, продаже; контролирует их работу. Обеспечивает своевременное составление сметно-финансовых и других документов, расчетов, отчетов о выполнении планов материально-технического снабжения, по сбыту готовой продукции (продаже товаров), финансовой деятельности. Визирует бюджет предприятия на операционный год и управляет им. Организует систему учета всех финансовых операций, подготовку финансовой отчетной документации. Дает заключение по возможности финансирования и реализации проектов, предложенных подразделениями предприятия и одобренных финансовым подразделением. Осуществляет контроль над финансовыми и экономическими показателями деятельности предприятия, расходованием финансовых средств. Проводит переговоры от имени предприятия с контрагентами предприятия по хозяйственным и финансовым сделкам, заключает от имени предприятия хозяйственные и финансовые договоры, обеспечивает выполнение договорных обязательств. Участвует от имени предприятия в ярмарках, торгах, на биржах, выставках по рекламе и реализации продукции (товаров, услуг).Обеспечивает своевременную выплату заработной платы работникам предприятия.

Бухгалтер - лицо, которое ведет бухгалтерский учет в компании, а так же специалист, работающий по системе учёта в соответствии с действующим законодательством. Его задачи: вовремя и правильно заплатить налоги, отчитаться перед государственными органами и собственниками компании, организовать работу с клиентами и партнёрами организации, следить за финансовым состоянием предприятия и так далее.

2.3 Структура компании

Государственное унитарное предприятие пассажирского автомобильного транспорта Московской области «Мострансавто» имеет организационную правовую форму государственного унитарного предприятия, основанного на имуществе Московской области. Представителем собственника, выступающим в роли учредителя является Министерство имущественных отношений Московской области. Министерство транспорта Московской области исполняет функции ведомственного руководства. Уставной фонд Предприятия составляет 206 158 187 рублей. В состав компании входит 43 филиала, ответственных за перевозку пассажиров на муниципальном и межмуниципальном уровне.(Приложение 1) ГУП единолично возглавляется генеральным директором, который является исполнительным органом. Генеральный директор назначается Министерством имущественных отношений Московской области по согласованию с Министерством транспорта Московской области. «Мострансавто» имеет лицензии по направлениям своей деятельности, услуги компании сертифицированы по системе ГОСТ-Р и аккредитованы Министерством транспорта Московской области.

Нужно отметить, что присутствует напряжение в обеспечении предприятия трудовыми ресурсами. Оно может быть снято за счет более полного использования имеющейся рабочей силы, роста производительности труда работников, интенсификации производства, комплексной механизации и автоматизации производственных процессов, внедрения новой более производительной техники.

При проведенном анализе выявлено, что на предприятии принята линейно-функциональная структура управления. Структура застывшая.И именно это является одной из главных причин того, что предприятие не выдерживает конкуренции, резко сдало свои позиции. По моемумнению, совершенствование структуры управления должно статьпервоочередной задачей для руководства предприятия в 2014 году.

Глава 3. Рекомендация по улучшению структуры управления организацией

.1 Разработка эффективной структуры управления организацией

Как показывает опыт, процесс внесения коррективов в организационную структуру управления должен предусматривать:

Систематический анализ функционирования организации, и её среды с целью выявления проблемных зон. Анализ может базироваться на сравнении конкурирующих или родственных организаций, представляющих иные сферы экономической деятельности;

·    Разработку генерального плана совершенствования организационной структуры;

·        Гарантию того, что программа нововведений содержит максимально простые и конкретные предложения по изменению;

·        Последовательную реализацию планируемых перемен. Введение незначительных изменений имеет большие шансы на успех, чем изменения крупного характера;

·        Поощрение повышения уровня информированности сотрудников, что позволит им лучше оценить свою причастность и, следовательно, усилит их ответственность за намеченные перемены.

·        Организационная структура управления должна быть гибкой и чутко отзываться на все изменения, происходящие как во внешней по отношению к предприятию среде, так и внутри него.

3.2 Оценка возможных путей совершенствования организационнойструктуры управления«Мострансавто»

Предприятие в новых условиях самостоятельно формирует цели и задачи, разрабатывает стратегию и политику своего развития, изыскивает необходимые для их реализации средства, набирает работников, решает множество различных вопросов, в том числе и структурные.

К ним можно отнести такие, как создание, ликвидация, слияние, разделение подразделений и филиалов, реорганизация производственной и перестройка организационной структуры управления. Любая перестройка структуры управления предприятия требует оценки, прежде всего с точки зрения достижения поставленных целей. В условиях нормально развивающейся экономики реорганизация направлена чаще всего на то, чтобы путем совершенствования системы управления повысить эффективность работы организации. При этом главными показателями улучшения являются сокращение затрат, рост прибыли, более гибкий стиль управления. Важным критерием оценки организационной структуры управления является ее восприятие людьми, которым предстоит работать в новых условиях. В кризисный период для организации изменения в структуре управления могут быть направлены на создание условий для выживания за счет более рационального использования ресурсов, снижения затрат и более гибкого приспособления к внешней среде. Вне зависимости от причин обязательно встанет вопрос о расширении полномочий на нижних уровнях иерархии управления. Совершенствование организационной структуры управления приобретает форму поиска альтернативного решения между централизацией и децентрализацией властных функций. Желание найти приемлемое соглашение между централизованным и децентрализованным управлением приводит к необходимости создать такую систему управления, которая характеризуется централизованной разработкой совершенствования предприятия и хозяйственной политики с децентрализованным оперативнымуправлением.

При совершенствовании организационной структуры управления нужно учесть следующие задачи:

определение типа структуры управления;

уточнение состава и количества подразделений по уровням управления;

определение характера соподчиненности между звеньями организации;

расчет затрат на содержание аппарата управления.

Совершенствуя структуру управления, нельзя забывать и о требованиях, представляемых к построению. Исходя из современных требований к организационной структуре, можно выделить ряд основных, учитывая которые можно успешно усовершенствовать существующую организационную структуру управления.

. Оптимальность. Структура управления признается оптимальной, если между звеньями и ступенями управления на всех уровнях устанавливаются рациональные связи при минимальном числе ступеней управления.

. Оперативность. Сущность данного требования состоит в том, чтобы за время от принятия решения до его исполнения в управляемой системе не успели произойти необратимые отрицательные изменения, делающие ненужной реализацию принятых решений.

. Надежность. Структура аппарата управления должнагарантировать достоверность передачи информации, не допускать искажений управляющих команд и других передаваемых данных, обеспечивать бесперебойность связи в системе управления.

. Экономичность. Суть требования состоит в том, чтобы нужный эффект от управления достигался при минимальных затратах на управленческий аппарат.

. Устойчивость структуры управления. Неизменность ее основных свойств, при различных внешних воздействиях, целостность функционирования системы управления, и ее элементов.

. Гибкость. Способность изменяться в соответствии с изменениями внешней среды.

Для совершенствования действующей структуры управления выберем экспертный метод. При проектировании структуры управления данным методом стремятся учитывать все те факторы, которые наилучшим образом обеспечивают достижение производственных, технических, экономических целей, стоящих перед организацией. Сущность метода заключается в экспертном выявлении проблем и узких мест ворганизации.

Стратегия совершенствования организационной структуры управления предприятием ориентирована на поиск оптимального решения между централизацией и децентрализацией властных функций, что обусловлено необходимостью:

)Оперативно реагировать на изменения во внешней среде;

)Освободить генерального директора ГУП МО «Мострансавто» от повседневной, рутинной работы, связанной с оперативным управлением производством;

)установить рациональные связи между звеньями и ступенями управления на всех уровнях;

) минимизировать число ступеней структуры управления;

) предоставлять полномочия на решение проблем тому подразделению аппарата управления, которое располагает наибольшей информацией поданному вопросу;

) повысить оперативность принимаемых решений.

С таких позиций структуру управления можно рассматривать, как форму разделения и кооперации управленческой деятельности, в рамках которой происходит процесс управления.

Таким образом, структура управления включает в себе все цели, распределенные между различными звеньями, связи между которыми обеспечивают координацию отдельных действий по их выполнению.

Связь структуры с ключевыми понятиями управления - его целями, функциями, процессом, механизмом функционирования, людьми и их полномочиями - свидетельствует о ее огромном влиянии на все стороныработы организации.

Важным условием в формировании организационной структуры управления является выбор оптимальной связи между всеми уровнями управления. Для этого необходимо выбирать такую структуру, из существующих, которая позволила бы предприятию добиваться поставленных целей с оптимальным использованием трудовых, финансовых, материально-технических и технологических ресурсов.

Оценка эффективности является важным элементом разработки проектных и плановых решений, позволяющим, определить уровень прогрессивности действующей структуры, разрабатываемых проектов или плановых мероприятий, и проводиться с целью выбора наиболее рационального варианта структуры или способа ее усовершенствования. Эффективность организационной структуры должна оцениваться на стадии проектирования, при анализе структур управления действующих организаций для планирования и осуществления мероприятий по совершенствованию управления.

Комплексный набор критериев эффективности системы управления формируется с учетом двух направлений оценки ее функционирования: по степени соответствия достигаемых результатов установленным целям производственно-хозяйственной организации, по степени соответствия процесса функционирования системы объективным требованиям к его содержанию, организации и результатам.

Принципиальное значение для оценки эффективности системы управления имеет выбор базы для сравнения или определения уровня эффективности, который принимается за нормативный. Один из подходов дифференцирования сводится к сравнению с показателями, характеризующими эффективность организационной структуры эталонного варианта системы управления. Эталонный вариант может быть разработан и спроектирован с использованием всех имеющихся методов и средств проектирования систем управления. Характеристики такого варианта принимаются в качестве нормативных. Может применяться также сравнение с показателями эффективности и характеристиками системы управления, выбранной в качестве эталона, определяющего допустимый или достаточный уровень эффективности организационной структуры.

Показатели, используемые при оценках эффективности аппарата управления и его организационной структуры, могут быть разбиты на следующие три взаимосвязанные группы.

.Группа показателей, характеризующих эффективность системы управления, выражающихся через конечные результаты деятельности организации и затраты на управление. При оценках эффективности на основе показателей, характеризующих конечные результаты детальности организации, в качестве эффекта, обусловленного функционированием или развитием системы управления, могут рассматривать объем, прибыль.себестоимость, объем капитальных вложений, сроки внедрения новой техники и т.п.

.Группа показателей, характеризующих содержание и организации процесса управления, в том числе непосредственно результаты и затраты управленческого труда. В качестве затрат на управление учитываются текущие расходы на содержание аппарата управления эксплуатацию технических средств, содержание зданий и помещений, подготовку и переподготовку кадров управления.

.Группа показателей, характеризующих рациональность организационной структуры и ее техническо-организационный уровень. К структурам относиться звенность системы управления, уровень централизации функций управления, принятые нормы управляемости, сбалансированность распределение прав и ответственности.

Для оценки эффективности управления важное значение имеет определение соответствия системы управления и ее организационной структуры объекту управления. Это находит выражение в сбалансированности состава функций и целей управления, соответствии численности состава работников объему и сложности работ, полноте обеспечения требуемой информацией, обеспеченности процессов управления технологическими средствами с учетом их номенклатуры.

Важными требованиями являются: способность адекватного отражения динамичности управляемых процессов, сбалансированность и непротиворечивость показателей. При оценке эффективности отдельных мероприятий по совершенствованию системы управления допускается использование основных требований к их выбору - максимальное соответствие каждого показателя целевой ориентации проводимого мероприятия и полнота отражения достигаемого эффекта.

На уровне отдельных предприятий в различных отраслях экономики используются разнообразные группы показателей экономической

эффективности. Однако на каждом предприятии оценивается экономическая эффективность использования материальных ресурсов, основных производственных фондов и оборотных средств, капитальных вложений, деятельности персонала, а так же рассчитывается обобщающий показатель, характеризующий экономическую, эффективность предприятия в целом.

Рентабельность качественно характеризует работу предприятия и отражает сопоставление прибыли со всеми затратами. В различных отраслях на уровне отдельных предприятий могут иметь место специфические особенности.

Достоверность показателей, эффективности возрастает, если при анализе форм эффективности менеджмента учитывается ее динамический аспект

В связи с этим показатели эффективности менеджмента целесообразно рассматривать в динамике посредством регистрации и сравнения изменений за два или более периода.

Приведенные показатели целесообразно рассчитывать также приосуществление коренных изменений системы управления организацией, при сравнении различных вариантов соверешнстваония системы управления. Оценка реальной взаимосвязи конкретных показателей эффективности менеджмента и перечисленных характеристик системы управления позволяет диагностировать систему управления, вскрывать ее потенциальные возможности, определять пути совершенствования.

3.2 Рекомендации по улучшению структуры управления «Мострансавто»

Для улучшения структуры управления предприятием «Мострансавто», предлагаются следующие рекомендации:

.В качестве организационной структуры управления в предприятии «Мострансавто» применяется линейно-функциональная структура управления. Однако, наиболее эффективно применение программно-целевой структуры управления Приложение 2, которая основывается на комплексном управлении всей производственной системой, ориентированной на определенную цель.

Основу программно-целевой структуры составляют специально созданные

органы управления, которые осуществляют организационное и специализированное руководство управлением целевой программы.

Использование программно-целевого управления обеспечивает своевременное внедрение эффективных научно-технических разработок в производство и управление, освобождает вышестоящих руководителей от функций оперативного руководства посредством приближения органов управления программами к исполнителям и создание прямых горизонтальных связей между ними, позволяют использовать более эффективную систему контроля за выполнением работ по программе.

К видам программно-целевого управления, применяемым в организациях, в крупномасштабных предприятиях транспортных услуг относят управление по проекту.

Проект - это мероприятие или деятельность, предполагающая скоординированное взаимодействие двух и более лиц с целью достижения процессных целей или их создания в рамках временных, стоимостных и качественных ограничений.

Управление проектами выполняется путем использования и интеграции процессов управления проектами: инициации, планирования, исполнения, мониторинга, и управления завершения.

Цель Проектного управления-решение конкретной задачи в сжатый срок с минимальными транзакционными издержками (связанными с плохими коммуникациями, переделками, отвлечением ресурсов и т.д.). Менеджеры проектов часто говорят о «тройном ограничении» - содержание проекта, времени и стоимости,-которое приходиться учитывать при согласовании разнообразных требований проекта. Качество исполнения проекта зависит от уравновешивания этих трех факторов.

Внедрение Проектного управления состоит из следующих ключевых этапов:

· Обучение персонала предприятия.

·        Разработка методики управления проектами в предприятии.

·        Внедрение информационной системы для управления проектами.

·        Тестирование сотрудников на соблюдение технологий поектного управления.

Принятие на работу в качестве консультанта координатора проекта позволяет в течение достаточно короткого времени (от 6 до 9 месяцев) повысить эффективность деятельности. Координатор проекта выполняет функции управляющего предприятия и постоянно находиться на объекте. Он осуществляет координацию всех необходимых бизнес процессов предприятия, проводит обучение менеджмента и линейного персонала.

В результате мы получаем:

· Полностью формализованную структуру работы предприятия.

·        Понимание каждым сотрудником своего места в организации, своих обязанностей и функционала.

·        Четкие точки оценки эффективности работы каждого сотрудника.

·        Все процессы нормализированы и внедрены.

Для улучшения управленческой деятельности необходимо внедрить новый проект.

Компании «Мострансавто», SAP CIS и «Микротест», объявляют о начале реализации комплексного проекта по созданию системы оперативного управления (СОУ) на базе передовых решений SAP в ГУП МО «Мострансавто», крупнейшем транспортном предприятии центрального региона России.Государственное унитарное предприятие пассажирского автомобильного транспорта «Мострансавто» осуществляет пассажирские перевозки на территории Москвы и Московской области, межобластные туристические и экскурсионные перевозки. Маршрутная сеть предприятия объединяет 1224 маршрута общей протяженностью 33,8 тыс. км. Ежедневный пассажиропоток составляет около 2,3 млн. пассажиров.

Проект внедрения СОУ инициирован топ-менеджментом «Мострансавто» с целью

Ø повышения эффективности управления предприятием

Ø  улучшения качества обслуживания пассажиров.

Ø  решение SAP обеспечит прозрачность информации о деятельности филиалов, устранит несогласованности и несопоставимости отчетных данных разных подразделений

Ø  улучшит качества консолидированной информации, оперативности

предоставления данных о деятельности предприятия

Ø снизит расходы на информационное обеспечение управления.

Принимая во внимание успешный опыт сотрудничества при реализации инфраструктурных проектов, а также текущего внедрения системы бюджетирования на базе технологий SAP, руководство «Мострансавто» доверило создание системы оперативного управления компании «Микротест».Функциональные рамки проекта создания СОУ охватывают учет кадров и расчет заработной платы, учет подвижного состава, планирование транспортной работы, обработку путевой документации, управление ремонтами автотранспорта, управление материалами (включая топливо и запасные части), бухгалтерский, налоговый и управленческий учет.Следует отметить, что данный проект реализуется параллельно с целым рядом других проектов по созданию специализированных транспортных систем: учета транспортной работы на базе спутниковой навигации «КАСКАД НАВИГАЦИЯ», контроля оплаты проезда «КАСКАД», а также учета топлива ORPAK. Для обеспечения интеграции создаваемых и уже эксплуатирующийся заказчиком систем будет использована платформа SAP NetWeaver, механизмы консолидации данных которой позволяют достаточно просто организовать взаимодействие всех ИТ-приложений.


Заключение

В результате проведенного исследования по теме «Разработка эффективной структуры управления организацией» можно сделать ряд следующих выводов:

. Под структурой управления организацией понимается состав и соподчиненность ее управленческих звеньев, выполняющих определенные функции управления производством. На структуре управления влияет значительное число факторов, к важнейшим из которых относится: отраслевая принадлежность предприятия, масштаб и номенклатура производства, особенности, применяемых технологических процессов, уровень специализации, кооперирования и комбинирования предприятия.

.От степени рациональности структуры управления в значительной степени зависит уровень технико-экономических показателей производства. Правильно построенная структура управления организацией создает предпосылки высокой оперативности управления, согласованной работы всех структурных ее подразделений.

. При формировании конкретных структур управления предприятия необходимо учитывать следующее:

·  стратификацию, т.е. сколько уровней управления целесообразно применять;

·        формализацию, т.е. стиль руководства в организации и характер отношений между людьми в процессе деятельности.

·        централизацию и децентрализацию, т.е. иерархию принятия и доведения решений, перечень вопросов, которые должны решать высшее руководство

·        сложность организационной структуры. Она зависит от видов, количества, и взаимодействия различных отделов на предприятии, числа руководящих работников, сотрудников и т.д.

Управление людьми имеет важное значение для всех организаций - больших и малых, коммерческих и некоммерческих, промышленных и действующих в сфере услуг. Несомненно, что управление трудовыми ресурсами является одним из важнейших аспектов теории и практики управления. Если не будут четко определены и скоординированы отношения между людьми и организационными подразделениями, эффективность специализации будет потеряна. Чтобы планы были реализованы, кто-то должен фактически выполнить каждую из задач, вытекающих из целей организации. Для этого руководство обязано найти эффективный способ сочетания ключевых переменных, характеризующих задачи и людей.

Организационная структура - один из основных элементов управления организацией. Она характеризуется распределением целей и задач управления между подразделениями и работниками организации. По сути, структура управления - это организационная форма разделения труда по принятию и реализации управленческих решений.

Организационная структура управления не является чем-то застывшим, она постоянно совершенствуется в соответствии с изменившимися условиями. В зависимости от характера связей между подразделениями организации различают следующие категории организационных структур:

·    Бюрократические структуры (они относительно стабильны во времени): линейная; функциональная; линейно-функциональная; дивизиональная.

·        Адаптивные структуры: проектная; бригадная; матричная.

Большинство специалистов в области управления видят в органическом подходе будущее, и критикует бюрократические структуры. Однако при выборе структуры необходимо принимать во внимание условия, в которых действует конкретное предприятие. Дело в том, что бюрократические и адаптивные структуры представляют собой лишь крайние точки в составе таких фирм. Конкретные структуры реальных предприятий (фирм) лежат между ними, обладая признаками тех и других в разных соотношениях. Иными словами, в управлении, как и в любой другой сфере социальной активности человека, не существует понятия «хорошая» или «плохая» система. Есть выбор, соответствующий или не соответствующий имеющимся условиям.

В процессе работы над дипломным проектом был решен ряд задач, а именно:

ü  Определены функции управления и факторы, влияющие на объем управленческой деятельности предприятия.

ü  Изучена специфика и условия функционирования предприятия «Мострансавто».

ü Определен численный и квалификационный состав сотрудников.

ü  Разработаны основные блоки управления предприятием.

С моей же стороны можно сказать я сделала всё, что могла, я предложила новую, на мой взгляд, более гибкую и органичную структуру управления. Она потребует несколько больших затрат на выполнение управленческих функций. Но существенно повысит эффективность деятельности.

Таким образом, цель работы - построение модели организационной структуры управления предприятием - была достигнута. Мною была разработана эффективная структура управления предприятием ГУП МО «Мострансавто».

Список литературы

1. Музыченко В.В. Управление персоналом. Лекции : Учебник для студ. высших учебных. Заведений Издательский центр «Академия».,2010.

. Баканов М.И., Шеремет А.Д. Теория анализа хозяйственной деятельности: Учебник. - 4 -е изд., перераб. и доп. - М.: Финансы и статистика, 2009.

3. Волкова К.А. и др. Структура производственного объединения, положения об отделах и службах, должностные инструкции: справочное пособие. - М. Экономика, 2011.

.Савицкая Г.В. анализ хозяйственной деятельности промышленного предприятия. - Минст: ИСЗ ,2010.

.Трифилова А.А. Оценка инновационной активности предприятия // Инновации. - №10.-2012.

. Теория экономического анализа /под.ред. А.Д. Шеремета. -М.:. «Прогресс», 2011.

. Шеховцева Л.С. Стратегический менеджмент: Учебное пособие. -Калининград: Изд-во КГУ , 2011.

. Бычкова С.М.: Бухгалтерский финансовый учет, 2009.

. Власова В.М., Крылов Э.И., Анализ финансовых результатов, рентабельности и себестоимости продукции, М.: Финансы и статистика, 720 с, 2010.

. Галяпина Л.В., Толковая книга по бухгалтерскому учету, 348 с, 2009.

. Альберт М., Хедоури Ф., Мескон М.Х., Основы менеджмента: Пер. с англ. - М.: Дело, 2010.

.Антошин В.Б.: Автотранспорт в организации, 2010

. Кибанов А.Я.Учебное пособие Управление персоналом 2010

. Виханский О.С. Менеджмент: Учебник / Виханский О.С Экономистъ, 2011

.Герчикова И.Н. Менеджмент: Учебник. М.: ЮНИТИ-ДАНА, 2011

.Дорофеев В.Д. Менеджмент: Учеб. Пособие / Дорофеев В.Д., Шмелева А.Н.

.Коротков Э.М. Менеджмент. - М.: ИНФРА-М, 2010. (гриф УМО)

. Веснин В.Р. Менеджмент: Учебник. - М.: Проспект, 2007

.Кравченко А.И. История менеджмента: Учебное пособие. - М.: Академический проект, 2007

ПРИЛОЖЕНИЯ

Приложение 1


Приложение 2

Похожие работы на - Разработка системы управления предприятием

 

Не нашли материал для своей работы?
Поможем написать уникальную работу
Без плагиата!
Без нейросетей!