Следящая система с двигателем постоянного тока
Содержание
1.
Исходные данные
.
Выбор типоразмера двигателя и передаточного числа редуктора iр
2.1 Выбор
типоразмера двигателя
.2 Предварительная
оценка передаточного числа редуктора
.3 Расчет
редуктора с цилиндрическими колесами
.4 Проверка
пригодности двигателя с учетом редуктора
4.
Передаточная функция разомкнутой нестабилизиро-анной системы
4.1 Функциональная
схема разомкнутой нестабилизированной системы
.2 Структурная
схема и передаточная функция двигателя с учётом редуктора и нагрузки
.3 Оценка
общего коэффициента передачи разомкнутой системы
5. Коррекция
следящих систем с использованием локальных обратных связей
5.1 Исходная
ЛАЧХ
.2 Коррекция
с помощью ГОС
6. Определение
параметров предварительного усилителя
. Моделирование
следящей системы и построение графиков переходного процесса и ошибок при
линейной и синусоидальной заводке
1. Исходные данные
Следящая система (СС) с двигателем постоянного тока. Исходные
данные приведены в таблице 1.
Таблица 1
|
N
|
wнм, р/с
|
eнм, р/с2
|
Мнс,
Н×м
|
Jн,
кг×м2
|
tР,
c
|
qск, град
|
qд, град
|
|
П28
|
1
|
2
|
24
|
6
|
0,4
|
1
|
1
|
wнм - наибольшая скорость вращения исполнительного
вала при равномерной заводке и амплитуда скорости при синусной заводке;
eнм - амплитуда ускорения исполнительного вала при
синусной заводке;
Мнс - статический момент сухого трения на
исполнительном валу;н - момент инерции нагрузки исполнительного
вала;
qск - сумма статической, кинетической погрешностей и
погрешности измерителя при равномерной заводке со скоростью wнм;
qд - динамическая погрешность при синусной заводке
при амплитудных значениях скорости wнм и ускорения eнм (без учета статической
погрешности);
hip = 0.97 - КПД i- ступени редуктора;
a = Iмах /IN - допустимый
коэффициент перегрузки по току при пуске двигателя;
jз > p/4 - запас по фазе
разомкнутой системы;р - максимально допустимое время регулирования;
s% - максимальная величина перерегулирования <
15%.
допустимый коэффициент перегрузки по току якоря a = 4.
серия двигателей - СЛ.
УМ - мостовой усилитель с транзисторами в ключевом режиме.
Частота мультивибратора f = 400 Гц.
ИУ - бесконтактные сельсины БД-160А и БС-155А в
трансформаторном режиме. = 400 Гц, Ки = 40 В/рад.
Тахогенератор СЛ-М, Ктг = 3,35×10-2 В×с/рад, Jтг = 2,35×10-7 кг×м2.
Тип коррекции: гибкая обратная связь.
2. Выбор типоразмера двигателя и передаточного числа
редуктора iр
2.1 Выбор типоразмера двигателя
Требуемая мощность на валу двигателя оценивается по следующим
соотношениям:
Выбираем двигатель постоянного тока из серии СЛ, исходя из
следующего выражения:
.
Выбран двигатель СЛ-521, так как
Данные для этого двигателя приведены в таблице 2.
Таблица 2
Тип Рн, Вт Uн, B wн, р/с
я,мJя×10-6,
кг×мd,
|
мм
|
|
|
|
|
|
СЛ-521
|
77
|
110
|
314
|
1.1
|
8.5
|
127
|
10
|
2.2 Предварительная оценка передаточного числа редуктора
Уравнения динамики двигателя постоянного тока(ДПТ):
в статическом режиме
=0.
Для определения c исследуется номинальный режим.
Номинальное значение момента Мном и коэффициент
противоЭДС обмотки якоря c определяются из соотношений:
Тогда момент потерь на валу двигателя
Максимальное напряжение
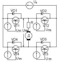
усилителя мощности Uум мах и добавочный резистор Rдоб
(рис. 1), ограничивающий ток якоря при пуске, определяются путём совместного
решения уравнений якорной цепи для пускового и номинального режимов:
Рис. 1
Диапазон возможных значений передаточного числа редуктора ip
определяется корнями ip1, ip2 уравнения:
Допустимое передаточное число редуктора может быть выбрано из
условия:
Полученные решения:
,
.
Выберем значение ip ближе к большему корню ip2:
.
Допустимое передаточное число редуктора должно удовлетворять трём
условиям, обеспечивающим нормальную работу двигателя:
· условие по скорости
Отсюда выразим
· условие по моменту
.239<0.736
Из последнего равенства видно, что условие по моменту выполнено.
· условие по перегреву
;
Из выполнения этого неравенства следует, что условие по перегреву
выполнено.
Таким образом, с учетом условий получим:
2.3 Расчет редуктора с цилиндрическими колесами
Редуктор с тремя парами зацеплений схематично изображён на
рис. 2.
Рис. 2
Передаточное число каждой пары зацепления in-1,n
определяется как отношение числа зубьев ведомой шестерни (in) к
числу зубьев ведущей (in-1):
Передаточное число редуктора определяется как произведение
передаточных чисел всех пар зацеплений:
Для минимизации приведённого к валу двигателя момента инерции
редуктора следует рассчитывать передаточные числа ступеней пар зацеплений с
использованием соотношения:
Рассчитаем передаточные числа каждой пары зацепления.
Для этого примем передаточное число последней пары:
(рекомендовано 10…15).
Тогда произведение передаточных чисел оставшихся пар зацепления
(должно быть
)
Полученное значение превышает 2, условие не выполнено. Вычисляется
передаточное число следующей пары:
.
Произведение передаточных чисел оставшихся пар зацепления
.
Полученное значение превышает 2, условие не выполнено. Вычисляется
передаточное число следующей пары:
Произведение передаточных чисел оставшихся пар зацепления
.
Полученное значение превышает 2, условие не выполнено. Вычисляется
передаточное число следующей пары:
Произведение передаточных чисел оставшихся пар зацепления
.
Полученное значение превышает 2, условие не выполнено. Вычисляется
передаточное число следующей пары:
Произведение передаточных чисел оставшихся пар зацепления
.
Полученное значение не превышает 2, условие выполнено. Разделение
передаточного числа редуктора на передаточные числа пар зацепления
прекращается. Получены следующие величины:
При перемножении получается:
.
Число ступеней редуктора равно 6-и (т. е. выполнено условие, что
число ступеней не должно превышать 5…6) и выполняется неравенство i1,2 <
i3,4 < i,5,6< i7,8<
i9,10 < i11,12.
Расчет диаметров колёс
ведётся из условия, что:
. Диаметры всех ведущих
шестерён зацеплений одинаковы и выполняется условие:
D1=D3=D5=D7=D9=D11
³ 2d=
,
где d - диаметр вала двигателя.
Принимается D1=D3=D5=D7=D9=D11=
.
. Диаметры ведомых шестерён зацеплений рассчитываются следующим
образом:
,
Исходя из этой формулы, получены:
Количество зубьев на ведущих шестернях должно быть:1 =
Z3 = Z5 = Z7 ³ 15 (Zi - число целое)
Диаметр шестерни и количество зубьев связаны соотношением:i
= m×Zi, где m - модуль зуба.
Модуль зуба выбирается равным одному из стандартных значений из
шкалы модулей.
Оценку величины модуля следует проводить из условия обеспечения
прочности зубьев, используя известное соотношение из механики для расчёта
удельного давления на зуб:
(1)
где Mн - момент на валу нагрузки; Rн - радиус
последней шестерни редуктора; Kд - динамический коэффициент; Ke- коэффициент перекрытия; y - коэффициент
формы зуба; b - ширина шестерни; m - модуль.
Для цилиндрических, прямозубых шестерён с эвольвентным профилем
значения коэффициентов принимают равными:д = 1.7; Ke = 1.25; y = 0.12; b = (5..10)×m = Y×m. Выберем Y=8.
Для стальных колёс должно соблюдаться условие:
(2)
С учётом (1) и (2) величина модуля оценивается как:
Модуль
выбран из стандартной шкалы:
.
Значит,
.
Рассчитывается количество зубьев на колесах (обязательно должно
быть целым числом, иначе полученное значение округляется): i = Di
/ m,
.
.
Аналогично рассчитывается количество зубьев для остальных колес:
|
Z1
|
Z2
|
Z3
|
Z4
|
Z5
|
Z6
|
Z7
|
Z8
|
Z9
|
Z10
|
Z11
|
Z12
|
|
20
|
25
|
20
|
33
|
20
|
37
|
20
|
47
|
20
|
75
|
20
|
200
|
Уточняются передаточные числа пар:
|
i1,2
|
I3,4
|
I5,6
|
I7,8
|
I9,10
|
i11,12
|
|
1.25
|
1.65
|
1.85
|
2.35
|
3.75
|
10
|
Уточненное передаточное число всего редуктора:
Рассчет момента инерции сплошного цилиндрического колеса:
,
,
где r - плотность
материала, из которого изготавливаются колеса.
Для стали r= 7.7 103
кг/м3
b - толщина колесаi - диаметр i-го колеса.
,
Отсюда:
Аналогично рассчитываются
моменты инерции других колес.
|
J1
|
J2
|
J3
|
J4
|
J5
|
J6
|
|
9.676 2.347 9.676 7.617 9.676 1.146
|
|
|
|
|
|
|
J7
|
J8
|
J9
|
J10
|
J11
|
J12
|
|
9.676 2.842 9.676 1.944 9.676 9.676
|
|
|
|
|
|
Приведённый момент к валу двигателя редуктора:
2.4
Проверка пригодности двигателя с учетом редуктора
На этом этапе проводятся все три проверки пригодности
двигателя с уточненным значением iр и полученной оценкой Jред: (η=0,97^6=0.832, т.к. получилось 6 ступеней)
· по моменту
.
Из сравнения двух последних равенств видно, что условие
пригодности двигателя по моменту выполнено.
· по скорости
Левая часть:
;
Правая часть:
Неравенство
выполнено, а значит выполнено условие
пригодности двигателя по скорости.
· по перегреву
;

- условие пригодности двигателя по перегреву выполнено.
Таким образом, все неравенства выполняются, следовательно,
выбранный двигатель с рассчитанным редуктором подходит для использования его в
проектируемой системе.
3. Расчет усилителя мощности (УМ)
УМ состоит из моста с транзисторными ключами (рис.3) и блока
управления (рис.4). Выходным сигналом УМ является постоянная составляющая
напряжения диагонали моста Uум, а входным - напряжение
предварительного усилителя Uпу.
Принимают наибольшую относительную замкнутость ключей моста tm=0,9 и наибольшее
значение напряжения предварительного усилителя Uпу мах=10В.
Напряжение питания моста U0 и максимальный ток
коллекторов транзисторных ключей в режиме пуска Ik мах.

Транзисторы моста выбираются из условий:
кэ доп.>U0 к доп.>Iк мах
,
где Iфт.доп=0.2А - допустимый ток фототранзистора
рекомендуемой оптопары типа АОТ11ОГ.
Выберем транзистор КТ-865А:
|
Тип
|
Uкэ,
B
|
Iк,
A
|
b
|
Ркэ,
Вт
|
|
КТ 865 В
|
150
|
5
|
25
|
40/1.2*
|
* - Числитель: Ркэ с теплоотводом
Знаменатель: Ркэ без теплоотвода
Uкэ доп.>U0
к доп.>Iк мах
,
Напряжение выпрямителей цепей фототранзисторов равно Ub=10B,
а добавочные сопротивления выбираются из условия:
y =
Ub / Iфт. доп< rу < Ub / Id мах
следящая система двигатель постоянный
Значение
выбирается из номинального ряда
=51
.
Блок управления работает по вертикальному принципу. Мультивибратор
МВ, настроенный на частоту f0=400Гц, вырабатывает на вторичных
обмотках напряжение в форме меандра.
Напряжение Ur поступает на вход интегратора,
выполненного на операционном усилителе ОУ1. Опорное напряжение Uоп
на выходе интегратора, имеющего пилообразную форму, сравнивается компаратором
К1 с напряжением предварительного усилителя.
Широтно-модулированные импульсы подаются на светодиоды оптопары.
Для обеспечения требуемого закона модуляции управляющих напряжений ключей моста
применяется инвертирование. Опорное напряжение инвертируется инвертором на
операционном усилителе ОУ2, а выходные сигналы компараторов логическими
элементами «НЕ».
Графики сигналов представлены на рис.5.
Период чередования импульсов напряжения на нагрузке равен
полупериоду меандра
.
Выходные напряжения компараторов и логических элементов подаются
на светодиоды оптопар ОП1-ОП4. Напряжения управления Uу1-Uу4,
подводимые к транзисторам моста, повторяют в определенном масштабе форму
импульсов на светодиодах Uд1-Uд4 и соответствуют
состояниям проводимости транзисторных ключей моста.
Выбирают Ur = 10В и ёмкость интегратора С = 0.1 мкф =
10-7 ф.
Амплитуда опорного напряжения равна Ur. Постоянная
времени интегратора Tи=1/Kи=R.C определяется
из условия:

Коэффициент усиления УМ:
Рис. 5. Графики входных и выходных сигналов
4. Передаточная функция разомкнутой нестабилизированной
системы
4.1 Функциональная схема разомкнутой нестабилизированной
системы
Функциональная схема разомкнутой нестабилизированной системы
представлена на рис.6. В нее входят измерительное устройство ИУ, демодулятор
ДМ, предварительный усилитель ПУ, усилитель мощности УМ, двигатель ДВ, редуктор
Р и нагрузка Н.
В расчетах принимаем ИУ, ПУ, УМ и Р безинерционными элементами с соответствующими
коэффициентами передачи: Киу, Кдм, Кпу, Кум,
.
Рис. 6. Функциональная схема разомкнутой нестабилизированной
системы.
4.2 Структурная схема и передаточная функция двигателя с
учётом редуктора и нагрузки
Уравнения динамики двигателя при якорном управлении имеют
вид:
Получаем дифференциальное уравнение, описывающее динамику
двигателя:
,
где
- постоянная времени двигателя;
- коэффициент передачи двигателя по напряжению;
- коэффициент передачи двигателя по моменту.
Переход к преобразованию Лапласа приводит к уравнению двигателя с
учетом редуктора и нагрузки, связывающему угол поворота нагрузки, напряжение
управления и момент нагрузки:
.
Структурная схема двигателя постоянного тока с учётом редуктора и
нагрузки показана на рис. 7:
Рис. 7
4.3 Оценка общего
коэффициента передачи разомкнутой системы
Передаточная функция разомкнутой системы с двигателем
постоянного тока имеет вид:
где Кр = Киу Кдм Кпу
Кум Кдв 1/iр.
Величина общего коэффициента передачи системы Кр определяет
точность системы при отработке типовых входных воздействий системы. Задать тот
или иной коэффициент можно изменением коэффициента передачи предварительного
усилителя Кпу.
В режиме равномерной заводки ошибка системы dсист складывается из трех составляющих:
ошибки измерителя рассогласования dиу, статической ошибки dст и
кинетической ошибки dкин.
Люфтом редуктора в расчетах пренебрегается.
dсист = dиу + dст + dкин,
где
dсд -
ошибка сельсина-датчика, dсп - ошибка сельсина-приемника.
В установившемся режиме
;
(*)
Полученное соотношение, в зависимости от класса точности сельсинов
измерителя рассогласования, даёт возможность оценить три возможных значения Кр:
Таблица 3. Классы точности сельсинов
|
I класс
|
II класс
|
III класс
|
|
Сельсин датчик
|
±0.25°
|
±0.5°
|
±1.0°
|
|
Сельсин
приёмник
|
±0.25°
|
±0.5°
|
±0.75°
|
Для сельсина первого класса:
В радианах:
Для сельсина второго класса:
В радианах:
Для сельсина третьего класса:
Сельсин третьего класса не подходит, так как его ошибка превышает
требуемую ошибку всей системы.
Расчет параметров эквивалентной синусоиды:
Отсюда видно, что
, значит, мы можно определить параметры эквивалентной синусоиды
как:
Динамическая ошибка меняется во времени по гармоническому закону с
амплитудой dдин, поэтому в расчете амплитудное значение этой ошибки
связано с параметрами эквивалентной синусоиды в виде:
.
Это соотношение определяет положение модуля частотной
характеристики на частоте W:
(**)
ЛАЧХ разомкнутой нескорректированной системы строится согласно
выражению:
где
Так как
,
где
. При этом значение
выбирается так, чтобы ЛАЧХ разомкнутой
нескорректированной системы проходила выше контрольных точек.
На рис. 8 показана ЛАЧХ системы, в которой измерительное
устройство выполнено на сельсинах 2-го класса. Измеритель первого класса
слишком дорогой и, поэтому не желательно его выбирать (точка 1).
При таком выборе измерителя рассогласования и при учете того, что
ЛАЧХ разомкнутой нескорректированной системы должна проходить выше контрольных
точек, можно записать диапазон изменения
, из которого можно выбрать коэффициент усиления разомкнутой нескорректированной
системы:
Таким образом, выбирая коэффициент усиления разомкнутой
нескорректированной системы из найденного диапазона, примем:
.
Рис. 8 ЛАЧХ разомкнутой нескорректированной системы
После оценки требуемого значения
находится частота среза wср путем
решения уравнения:
Частота среза определяется в точке пересечения ЛАЧХ оси частот.
Рис. 9 ФЧХ разомкнутой нескорректированной системы
Запас по фазе на частоте среза разомкнутой системы оценивается по
выражению:
.
.
Так как
, то необходимо синтезировать
корректирующую обратную связь.
5.
Коррекция следящих систем с использованием локальных обратных связей
5.1 Исходная ЛАЧХ
Исходная ЛАЧХ разомкнутой системы, проходящая выше
контрольных точек, характеризуется требуемым минимально допустимым
коэффициентом передачи и частотой среза wср, которая определяет
полосу пропускания системы и её быстродействие. Время переходного процесса (ПП)
системы оценивается по формуле:
.
В техническом задании (ТЗ) указано время переходного процесса (ПП)
(время, за которое ПП, должен входить в
5% зону установившегося значения). То есть, чтобы соотношение для
выполнялось необходимо иметь:
.
Таким образом, видно, что время ПП системы, вычисленное с учетом
выше полученного значения частоты среза удовлетворяет времени ПП, заданному в
ТЗ.
5.2
Коррекция с помощью ГОС
Коррекция в системе с
двигателем постоянного тока осуществляется с помощью гибкой обратной связи
(ГОС), передаточная функция которой имеет вид:
.
При коррекции вводится дополнительный предварительный усилитель КПУ1.
На рис. 10 показана структурная схема скорректированной системы.
Рис. 10 Структурная схема скорректированной системы
На рис. 11 показана ЛАЧХ исходной (Lp) и
скорректированной (желаемой) (Lж) системы и даны характеристики
охватываемой части структуры L1 и обратной связи Lос.
ЛАЧХ скорректированной системы совпадает с ЛАЧХ исходной системы
на частотах:
w < w1 и w > w3.
Рис. 11 ЛАЧХ исходной (Lp) и скорректированной (Lж)
системы, характеристики охватываемой части структуры L1 и обратной
связи Lос
Передаточная функция скорректированной системы:
где
Для обеспечения требуемого запаса на частоте среза
скорректированной системы следует точки излома Lж выбирать из условий:
=>
Частота среза скорректированной системы в случае
использования ГОС всегда меньше частоты среза исходной системы. Кроме этого,
четвертая контрольная точка, определяющая точность системы, при синусоидальном
входном сигнале должна обязательно располагаться ниже Lж. ЛАЧХ и ФЧХ
скорректированной системы:
ис.12 ЛАЧХ скорректированной системы
Рис.13 ФЧХ скорректированной системы
Запас по фазе на частоте среза разомкнутой системы оценивается по
выражению:
.
.
Скорректированная система удовлетворяет всем требованиям к
качеству.
6.
Определение параметров предварительного усилителя
Сигнал с сельсина приёмника (СП) проходит через ограничитель,
показанный на рис.14. Он состоит из балластного резистора Rб и двух
встречно включенных стабилитронов VD1 и VD2.
Рис. 14 Ограничитель
Выбор Rd и типа стабилитрона должен обеспечивать
ограничение Uпу по модулю до 10 В. По этой причине выбирается
стабилитрон, напряжение стабилизации которого не превышает 10 В. Выбран
стабилитрон Д814Б, данные для которого приведены в таблице 4.
Таблица 4
|
Тип
|
Напряжение
стабилизации, В
|
Ток
стабилизации, мА
|
Максимальный
прямой ток, мА
|
Предельная
мощность, мВт
|
Прямое падение
напряжения, В при токе 50 мА
|
|
Д814Б
|
8-9.5
|
36
|
100
|
340
|
1
|
Оценим величину Rб, исходя из условия ограничения
тока через стабилитрон при максимальном напряжении, снимаемом с выхода СП:
Выберем Rб из номинального ряда
.
Здесь Uст - напряжение стабилизации; Iст-
ток стабилизации; Uст мax = 36 В.
Ограничитель в линейной зоне не влияет на величину коэффициента
передачи измерителя рассогласования.
В качестве однополупериодного демодулятора использована микросхема
типа 1КТ01А(Б) (рис. 15).
Рис.15 Микросхема типа 1КТ01А(Б)
Коэффициент передачи такого демодулятора при условии, что
коэффициент передачи КТР1 = 1, составляет:
На выходе демодулятора стоит сглаживающий фильтр на резисторе Rф
и конденсаторе Сф.
Выбор элементов фильтра должен обеспечивать ослабление амплитуды
первой гармоники на выходе фильтра не менее, чем в 10 раз:
Предварительный усилитель строится на базе операционного усилителя
типа К140УД7. Схема его показана на рис. 16. Этот усилитель имеет два входа. По
первому входу реализуется коэффициент передачи:
По второму входу реализуется передаточная функция цепи обратной
связи
Рис.16 Операционный усилитель типа К140УД7
Задается значение
, тогда:
Рассчитаем операционный усилитель:
Выберем
, тогда
.
Тогда после пересчета:
В итоге получим:
R=10 кОм1=68 Ом2=430 кОм
С=0.33 мкФ
7.
Моделирование следящей системы и построение графиков переходного процесса и
ошибок при линейной и синусоидальной заводке
На рис. 17 представлена схемы моделирования следящей системы:
схема для снятия переходного процесса (на вход системы
подается скачок с единичной амплитудой):
для снятия ошибки при равномерной заводке (на вход системы
подается линейно-нарастающий сигнал):
для снятия ошибки при синусоидальной заводке (на вход системы
подается гармонический сигнал с параметрами эквивалентной синусоиды):
0.5*sin(2*t)
График переходного процесса в системе изображен на рис.18.
Необходимо проверить перерегулирование, значение которого по ТЗ не должно
превышать
.
График ошибки при равномерной заводке изображен рис.19
Значение ошибки не должно превышать заданного значения, то есть
график ошибки не должен выходить за заданный коридор величиной
.
Из полученного графика видно, что ошибка не выходит за коридор
[рад]=
то есть требуемое условие выполнено.
График ошибки при синусоидальной заводке изображен рис. 20.
Значение ошибки не должно превышать заданного значения, то есть
график ошибки не должен выходить за заданный коридор величиной
.
Из полученного графика видно, что ошибка не выходит за коридор
0.015[рад]=
то есть требуемое условие выполнено.
Рис.17 Схема моделирования следящей системы
Рис.18 Переходной процесс
Рис.19 Ошибка при равномерной заводке
Рис.20 Ошибка при синусоидальной заводке
Рис.21 Принципиальная схема следящей системы