Моделирование статических и динамических свойств двигателя постоянного тока с независимым возбуждением в среде Matlab и Mathcad

  • Вид работы:
    Практическое задание
  • Предмет:
    Информационное обеспечение, программирование
  • Язык:
    Русский
    ,
    Формат файла:
    MS Word
    323,01 Кб
  • Опубликовано:
    2014-09-01
Вы можете узнать стоимость помощи в написании студенческой работы.
Помощь в написании работы, которую точно примут!

Моделирование статических и динамических свойств двигателя постоянного тока с независимым возбуждением в среде Matlab и Mathcad















Лабораторная работа № 1

Моделирование статических и динамических свойств двигателя постоянного тока с независимым возбуждением в среде MATLAB и Mathcad

Содержание

1. Цель работы

. Теоретические сведения

. Данные для расчета

. Ход работы

Вывод

Литература

1. Цель работы

Изучить статические и динамические свойства двигателя с помощью математической модели в среде MATLAB и Mathcad

. Теоретические сведения

Рассмотрим математическую модель двигателя постоянного тока с независимым возбуждением (рис. 1). На основании второго закона Кирхгофа для мгновенных значений ЭДС, напряжений и токов можно записать следующие дифференциальные уравнения:

для цепи возбуждения

в = Rвiв + Lв diв/dt; Ф = кфuв;

для цепи якоря

я = Rя iя + Lя diя /dt + e ; e = кФω.

Рис. 1

Эти уравнения необходимо дополнить уравнением движения механической части двигателя:

Mэм - Mc = J dω/dt,

где Мэм = кФiя - электромагнитный момент двигателя; Мс - момент сопротивления на валу электродвигателя; J - момент инерции, приведённый к валу двигателя.

Полученную систему можно решить либо классическим, либо операторным методом.

Если считать, что Мс = const, Ф = const, то


Следовательно, двигатель можно рассматривать как звено второго порядка с двумя постоянными времени: электромагнитной ТЭ = ТЯ = L / Rя и электромеханической ТМ = JRЯ /с2, которые отражают соответственно электромагнитную и механическую инерционность двигателя.

Собственная частота колебаний ω0 = 1/sqrt(TЭ TМ), а постоянная затухания α0 = 0,5 sqrt (ТЭ / ТМ). Структурная схема, соответствующая этому уравнению, представлена на рис. 2.

Рис. 2

Систему уравнений двигателя можно представить и в операторной форме записи:

цепь возбуждения


цепь якоря


− механическая часть МЭ(р) − МС(р) = Jpω


Структурная схема, соответствующая этой системе уравнений, представлена на рис. 3. Если поток возбуждения постоянный, то получим структурную схему рис. 4.

Механическая часть двигателя характеризуется интегрирующим звеном с постоянной времени ТМ, величина которой определяется суммой момента инерции якоря двигателя и момента инерции всех движущихся частей рабочей машины, приведёнными к валу двигателя. Электромеханическое преобразование энергии отражается пропорциональным звеном с коэффициентом передачи кФ, которое указывает, что электромагнитный момент двигателя пропорционален току якоря. Электрическая цепь якоря двигателя представлена инерционным звеном с постоянной времени ТЯ = ТЭ. Это звено характеризует, как изменяется ток якоря при изменении разности (UЯ - е). Э.д.с. якоря е = кФw отражается в виде отрицательной обратной связи. Такая связь является внутренней, т. к. она соответствует природе физических процессов в описываемом объекте, а не создана системой регулирования.

Рис. 3

Рис. 4

Электромеханическую постоянную времени можно рассчитать по формуле

 

Если электромагнитная и электромеханические постоянные одного порядка, то двигатель постоянного тока можно рассматривать как последовательное соединение двух апериодических звеньев первого порядка с постоянными времени Т1 и Т2, при этом

Т1 Т2 = ТЭ ТМ, а Т1 + Т2 = ТМ ;

Т1, 2 = 0,5[ТМ ± sqrt (ТМ2 - 4ТМТЭ)].

Если ТМ >> 4 ТЭ, то двигатель по своим свойствам эквивалентен апериодическому звену первого порядка с постоянной времени ТМ. Обычно это двигатели большой мощности, предназначенные для вращения объектов с большим моментом инерции.

Если ТМ < 4ТЭ, то передаточная функция двигателя соответствует колебательному звену второго порядка


где Т = sqrt (ТМТЭ) - постоянная времени двигателя, а ξ = 0,5 sqrt (ТМ/ТЭ) - коэффициент затухания. Такой случай характерен для двигателей малой мощности, применяемых в приборных следящих системах.

Если ТМ ≥ 4 ТЭ, то передаточная функция двигателя


Таким образом, двигатель постоянного тока по своим динамическим свойствам эквивалентен звену второго порядка.

Статические характеристики дают основные представления об электромеханических свойствах двигателя как в номинальном режиме работы (естественные характеристики), так и в специальных схемах включения или при изменении его параметров (искусственные характеристики).

Уравнения статических электромеханической и механической характеристик двигателя являются частным случаем уравнений динамики и при Ф = const записываются в виде


Это линейные характеристики, которые можно построить по точке идеального холостого тока (IЯ = 0, МЭ = 0) и точке короткого замыкания (ω = 0).

Важными показателями электромеханических свойств двигателя является модуль статической жесткости механической характеристики


и статизм механической характеристики двигателя или номинальный перепад скорости


. Данные для расчета

Таблица 1 Номинальные данные двигателя 2ПН180М УХЛ4

Pном, кВт

Uном, В

nном, об/мин

nmax, об/мин

Кпд, %

Rяо, Ом

Rво, Ом

Lя, Гн

Jном, кг×м2

t0,C

26

440

2240

3500

89

0,15

0,092

49,2

4,9

0,2

15


4. Ход работы


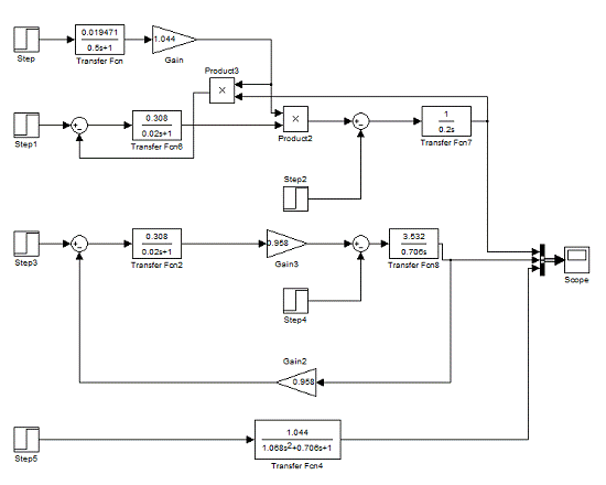
Построение динамических характеристик.

Рис. 8 Структурная схема ДПТ

Рис. 9 Динамические характеристики двигателя: а - на холостом ходу, б - при постоянном магнитном потоке и номинальной нагрузке, в - при переменном магнитном потоке и номинальной нагрузке

Построение временных и частотных характеристик.

Основной динамической характеристикой двигателя является передаточная функция:

>> Wd=tf([1.044],[1.068 0.706 1])function:

.044

----------------------

.068 s^2 + 0.706 s + 1

С помощью оператора ltiview(Wd) можно построить семейство временных и частотных характеристик двигателя (Рис. 10)

>>ltiview(Wd)

Рис. 10 Семейство временных и частотных характеристик двигателя

Вывод: в ходе работы были построены механические и электромеханические (естественная и искусственные) характеристики двигателя постоянного тока в среде Mathcad, динамические, временные и частотные характеристики в среде MATLAB. С помощью них определены различия между режимами работы двигателя.

электромеханический двигатель частотный matlab

Литература

1. Ключев В.И. Теория электропривода: Учеб. для вузов.- 2-е изд. перераб. и доп. - М.: Энергоатомиздат, 1998. - 704 с.: ил.

. Терехов В.М. Системы управления электроприводов: Учебник для студ. высш. учеб. заведений /В.М. Терехов, О.И. Осипов; Под ред. В.М. Терехова. - М.: Издательский центр <<Академия>>, 2005. - 304 с.

. Г.Б. Онищенко, М.И. Аксенов, В.П. Грехов, М.Н. Зарицкий, А.В. Куприков, А.И. Нитиевская (под общей редакцией Г.Б. Онищенко) Автоматизированный электропривод промышленных установок. - M.: РАСХН - 2001. - 520с.:ил.

. Герман - Галкин С.Г., Кардонов Г.А. Электрические машины: Лабораторные работы на ПК. - СПб.: КОРОНА принт, 2003. - 256 с., ил.

. Герман - Галкин С.Г. Компьютерное моделирование полупроводниковых систем в MATLAB 6.0: Учебное пособие. - СПб.: КОРОНА принт, 2001. - 320 с., ил.

Похожие работы на - Моделирование статических и динамических свойств двигателя постоянного тока с независимым возбуждением в среде Matlab и Mathcad

 

Не нашли материал для своей работы?
Поможем написать уникальную работу
Без плагиата!
Без нейросетей!