Расчет гетеродинного приемника
Министерство образования РФ
МОСКОВСКИЙ ГОСУДАРСТВЕННЫЙ ТЕХНИЧЕСКИЙ УНИВЕРСИТЕТ имени Н.Э.
Баумана
Факультет Информатика и системы управления Кафедра ИУ-8
Курсовая работа
по курсу Электроника
Тема проекта
Расчет гетеродинного приемника
1. Структурная схема приемника
супергетеродинного типа
Высокочастотный сигнал, пройдя
усилитель сигнала, сначала преобразуется в другую частоту, постоянную для
данного типа приемника (промежуточную частоту). Далее производится усиление
основного сигнала и ослабление посторонних сигналов. Благодаря постоянству
промежуточной частоты в супергетеродине удается сравнительно простыми
средствами получить высокую чувствительность и избирательность приемника. В
приемнике генератор вырабатывает колебания, которые в дальнейшем складываются с
радиочастотой. Это нужно для того, чтобы частота сигнала, полученная после
сложения, всегда оставалась постоянной. Это будет промежуточная частота.
Постоянство промежуточной частоты, получаемой на выходе смесителя, позволяет
гораздо эффективней отфильтровать нежелательные сигналы. Усиленный и
отфильтрованный сигнал промежуточной частоты подается при приеме AM на
амплитудный детектор. Сигнал с детектора усиливается усилителем НЧ и подается
на микрофон.
2. Расчет приемника
Расчет полосы пропускания приемника
Полоса пропускания приемника при
работе без автоматической подстройки частоты определяется:
Шириной спектра входного
сигнала
;
Нестабильностью частоты
передатчика
(нестабильностью
частоты сигнала);
Нестабильностью частоты
гетеродина
;
Нестабильностью
настройки контуров УПЧ
.
Ширина спектра сигнала
для амплитудной модуляции:
где
-
верхняя частота модуляции,
- нижняя частота
модуляции.
Возможный температурный
уход частоты передатчика:
,
где
-
относительный уход частоты передатчика при изменении температуры на
(
),
-
центральная или рабочая частота,
- возможный перепад
температур. Положим
,
и
.
Исходя из этого
Возможный температурный
уход частоты гетеродина:
,
где
-
относительный уход частоты гетеродина при изменении температуры на
(
).
Положим
.
Отсюда
- неточность настройки
контуров тракта промежуточной частоты. Пусть
.
Теперь найдем ширину
полосы пропускания:
.
Выбор промежуточной
частоты
Здесь
-
ориентировочное значение эквивалентной добротности контура преселектора (
для частот
)
примем
;
- заданное подавление
зеркального канала.
Преселектор включает,
как правило, входную цепь и один-два каскада УВЧ. Поэтому в расчете можно положить
.
При достаточно высоких
требованиях к величине
-
подавление помехи по соседней станции (
) - целесообразно
использовать фильтр сосредоточенной селекции (ФСС), который является нагрузкой
одного из каскадных УПЧ либо смесителя. В этом случае значение промежуточной
частоты удовлетворять неравенству:
,
где
-
собственная добротность ФСС. На выходе преобразователя частоты стоит ФСС, в
который входят колебательные контуры с добротностью
.
Промежуточная частота
должна быть больше некоторого значения
и меньше некоторого
значения
,
для обеспечения требуемого подавления по соседней станции. Положим
избирательность по зеркальному каналу равной
избирательность по
соседней станции при отстройке на полосу приемника равной
.
Поэтому
.
Должно выполняться
условие
.
Выбираем промежуточную частоту из стандартного ряда частот
.
Уточнение добротностей
фильтров:
Выбор транзистора для
входного каскада УВЧ
Принимаем, что
постоянная составляющая тока коллектора
. Возьмем транзистор
КТ303А. Из справочника определяем следующие данные:
Найдем статистические
параметры:
Статические параметры
В
Ом
Ом
Ом
ГГц
ГГц
Расчет параметров
малосигнальной схемы
;
;
;

Расчет реальной
чувствительности
Находим сопротивление
источника сигнала, при котором каскад будет обладать наилучшими шумовыми
свойствами.
.
Коэффициент шума
каскада:
Эквивалентная шумовая
полоса приемника:
Рассчитаем реальную
чувствительность приемника
,
где
-
отношение мощности сигнала к мощности шума на выходе линейной части приемника
(коэффициент различимости), положим равным
;
,
тогда
Расчет коэффициента
усиления додетекторного тракта
Амплитуда напряжения
промежуточной частоты на входе детектора; ее величина должна быть равна
в
приемнике без автоматической регулировки усиления (АРУ).
.
Расчет параметров
высокочастотной части приемника
Входная цепь. Считаем,
что сопротивление антенны
.
Принципиальная схема
входной цепи
. Пусть собственная
добротность контура равна
,
тогда сопротивление контура при резонансе равно:
(по Е-24 выбираем
51кОм)
При выборе промежуточной
частоты были определены требуемые добротности колебательных контуров
преселектора.
(по Е-24 выбираем
30кОм).
, где
-
входное сопротивление первого каскада (по Е-24 выбираем 1кОм).
Условие согласования
первого каскада по шуму:
гетеродинный приемник
расчет
,
где
-
сопротивление источника сигнала, при котором получается минимальный коэффициент
шума первого каскада.
Решая совместно два
последних уравнения, находим коэффициенты включения контура:
Находим коэффициент
передачи входной цепи:
Определяем полосу
пропускания преселекторов:
Электрический расчет
входной цепи (по формуле Томсона)
(по E24 выбираем
)
По E12
пФ
и
пФ
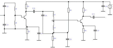
Принципиальная схема усилителя
высокой частоты
Находим максимально
возможный коэффициент усиления 1-го каскада:
.
Максимально возможный
коэффициент усиления 2-го каскада можно ориентировочно принять равным:
.
Так как в рассчитанном
коэффициенте
преобладает
активная составляющая, а в
- реактивная, то
коэффициент устойчивого усиления найдем по формуле:
Для обеспечения
устойчивости принимаем коэффициент усиления 1-го каскада равным
,
а второго
.
Емкость конденсатора
необходимо
принять минимальной, но в то же время она должна быть много больше нестабильной
составляющей емкости контура. Положим
. При этом
.
По формуле Томсона определим индуктивности катушек при резонансе:
.
Отсюда
;
(по Е-24 выбираем
39кОм);
(по Е-24 выбираем
51кОм).
Требуемые
и
для
первого каскада найдем из следующих условий:
(1):
-
для получения заданного коэффициента усиления;
(2):
-
для получения заданной избирательности.
Пусть
.
Решая численно это уравнение, найдем
.
Аналогично находим требуемые
и
для
2-го каскада.
Коэффициент усиления
преселектора:
.
Электрический расчет
каскада УВЧ
Выполним расчет только
для первого каскада УВЧ, для остальных каскадов расчет аналогичен. Параметры
колебательного контура такие же, как во входной цепи.
Расчет цепи питания
Напряжение питания равно
.
(по Е-24 выбираем
);
Задаем допустимое
изменение коллекторного тока:
.
Расчет изменений
параметров, приводящих к нестабильности:
Уход температуры
Положим
.
Поскольку тепловое смещение обратного тока коллектора
,
то получим:
.
Тепловое смещение
напряжения база-эммитер
Зададим коэффициент
.
Тогда найдем
:
Тепловое смещение
коэффициента передачи по току
Берем сопротивление
делителя напряжения равным:
(по Е-24 выбираем
10кОм);
(по Е-24 выбираем
);
Решая совместно два
последних уравнения, находим сопротивление делителя.
Величины блокировочных
конденсаторов находим из условия:
;
.

АЧХ и ФЧХ усилителя
высокой частоты
Расчет элементов тракта
промежуточной частоты приемника
Расчет параметров
транзистора на промежуточной частоте.
Будем использовать тот
же транзистор, что и в УВЧ. Постоянная составляющая тока коллектора примем
равной
,
т.к. при этом получается максимальный статистический коэффициент передачи тока
в схеме с ОЭ.
;
Постоянная времени цепи
обратной связи
;
Емкость коллекторного
перехода
;
Граничная частота в
схеме с ОЭ
;
Обратный ток коллектора
.
Найдем статистический
коэффициент передачи тока:
;
.
;
.
Входное сопротивление
транзистора в схеме с ОБ:
.
Предельная частота
усиления тока схемы с ОЭ:
;
;
.
Расчет параметров
малосигнальной схемы транзистора:
;
;
;
Рассчитаем
принципиальную схему промежуточной частоты.
Принципиальная схема
усилителя промежуточной частоты
(по Е24 выбираем
);
Задаем допустимое
изменение коллекторного тока:
.
(по Е-24 выбираем
1.3кОм);
(по Е-24 выбираем
);
Решая совместно два
последних уравнения, находим сопротивление делителя.
Величины блокировочных
конденсаторов находим из условия:
;
(по Е-24 выбираем
5.1нФ).

АЧХ и ФЧХ усилителя
промежуточной частоты.
Расчет смесителя
В данном радиоприемнике
будем использовать преобразователь частоты с отдельным гетеродином. Это
позволяет настроить эти два блока в оптимальном режиме независимо друг от
друга. Однако недостатком такой реализации является использование двух
высокочастотных транзисторов, один из которых в усилении принимаемых сигналов
не участвует.
Схема
Рис. 3
Активным элементом
является полевой транзистор КП303В
Диоды
,
,
в
сочетании с конденсатором
,
что обусловлено высокой частотой входного сигнала, применяются для выделения
низкочастотной модуляции из амплитудно-модулированного радиосигнала.
Входной сигнал подается
на затвор, а гетеродинный - на сток транзистора. Такой смеситель имеет очень
хорошую линейность по входному сигналу, что обеспечивает сохранение
динамической характеристики.
Моделирование
Рис. 4
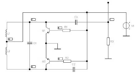
Расчет гетеродина
Схема
Рис. 5
;
;
;
.
Электрический расчет
цепи (по формуле Томсона)
;
;
Моделирование
Рис. 6 Сгенерированный
сигнал
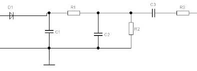
Расчет детектора
В качестве детектора
будем использовать диодную схему. Преимуществами такой схемы являются: малые
нелинейные искажения, отсутствие потребления энергии от источника питания и
простота схемы.
Схема
Рис. 9
Нагрузка диода
Выберем диод Д2А:
По справочным данным
определяем
диода:
Из последних двух
уравнений находим
и
и
приводим их стандартному ряду:

Из стандартного ряда
E24-
.
Коэффициент передачи
детектора с нагрузкой (
)
определим по кривой 2
на графике:
Амплитуда выходного
сигнала усилителя промежуточной частоты.
Выберем конденсатор C1:
Выбираем по Е-12
Выберем конденсатор С2:
(по Е-12 выбираем 10нФ)
Выберем конденсатор Cр:
(по Е-12 выбираем
4.7мкФ)
Моделирование
Рис. 10
Расчет выходного каскада
Неравенство Е0 ≤
(0.3 - 0.4)Екмакс выполняется (9 ≤ 9..12), следовательно транзистор
выбран правильно.
Так как Рвых = 35 мВт,
то вычисляем необходимую мощность в коллекторной цепи каждого транзистора:
Ркмах = 0.5*35 = 17.5 мВт.
Тогда с учетом
коэффициентов для бестрансформаторной схемы (табл 2-3) Iкмах вычисляется по
формуле 2-10: кмах = Ркмах/0.5EуЕкЕl = 0.0175/0.5*0.4*9*0.85 = 11 мА
Рассмотрим выходные
характеристики:
Рис. 9 - Выходные характеристики
кв = (0.04..0.07)Iкмах =
0.44..0.77 мАкб = 0.8 В; Uкв = 8.0 В; Iкб = 11.012 мА; Iкв = 0.552 мА
Сопротивление нагрузки
на отрезке Б-В равно 818 Ом и отвечает условиям получения малых нелинейных
искажений.
Заменим в формуле 2-34
базовые значения на соответствующие коллекторные и получим амплитуды
коллекторных токов и напряжений:мк = 11.012-0.552 = 10.46 мАмк = 8.0-0.8 =7.2 В
Согласно 2-10 Рмах =
0.5Uмк*Iмк = 38 мВт, что на 8% больше исходной выходной мощности, равной 35
мВт.
Примем этот режим за исходный
для дальнейшего расчета.
По 2-33 Ро =
2Ек(Iкб+Iкв(π-1))/π
Ро =
2*9(11.012+0.552*2.14)/3.14 = 70 мВт
И по уравнению 2-32 Рк =
Ро-Рмах = 70-38 = 32 мВт, а так как для одного транзистора на коллекторе
рассеивающая вдвое меньшая мощность 16 мВт и выполняется неравенство 2-12:
Рк<Ркмах (16<17.5), то транзистор выбран верно.
Для вычисления
коэффициента гармоник рассмотрим вспомогательные токи базы: IбГ = 123.4 мкА и
IбД = 45.2 мкА
По формулам вычисляем
гармоники базового тока и коэффициент гармоник:Б1 = 0.33 (IбБ + IбГ - IбД -
IбВ) = 0.33 (180 +132 - 47 - 10) = 84.2 мкАБ2 = 0.25 (IбБ + IбВ) - 0.5 IбА =
0.25 (180 + 10) - 0.5 * 85 = 5 мкАБ3 = 0.167 (IбБ - IбВ) - 0.33(IбГ - IбД) =
0.167 (180 - 10) - 0.33(132 -47) = 0.34 мкАБ4 = 0.083(IбБ + IбВ) - 0.33(IбГ + IбД)
+ 0.5 IбА = 0.083(180 + 10) - 0.33(132 +47) + 0.5 * 85 = -0.8 мкАг =
=
0.06 = 6 % - меньше допустимого(15%), значит дополнительная подстройка не
требуется.
Рис. 10 - Входные
характеристики
По входной
характеристике находим Iб и Uбэ для соответствующих точек (рисунок 10):бэб =
0.26 В; Uбэв = 0.13 Вбб = 180.3 мкА; Iбв = 10.0 мкА
Амплитуда входного
напряжения транзистора: вх = Umбэ = 0.26 - 0.13 = 0.13 В
Амплитуда входного тока
транзистора: вх = Imб = 180.3-10.0 = 170.3 мкА
Входное сопротивление
транзистора: э = Umбэ / Imб = 0.13 / 0.0001703 = 763 Ом
Малые линейные искажения
достигаются при внутреннем сопротивлении источника сигнала порядка 2-8 h11э,
выберем коэффициент равным 5 тогда Rс = 5*577 = 3815 Ом
По 2-18 вычисляем
амплитуду входного напряжения каскада:мвх = Uбэ(Rc+rб+h11э)/h11э =
0.13(3815+100+763)/763 = 0.781 В
Из равенства 2-22
вычисляем коэффициент усиления напряжения выходным каскадом:
Кт = Uмк/Uмбэ = 7.2/0.13
= 55
Определим наличие
обратной связи:ба = 85 мкА
Для выбранной
нагрузочной прямой отношение отрезков ВА/ВБ=С=0.66
По 2-35 коэффициент
гармоник кг = (2С-1)/2(С+1) = 0.096
Согласно равенству 1-2
для выхдного каскада коэффициент гармоник может быть не более 0.7Кг = 0.7*0.2 =
0.14 и 0.096<0.14. Следовательно обратная связь не требуется.
Коэффициент амплитудно
частотных искажений транзистора Мвт =
=
=
1.007<1.414, что удовлетворяет заданию.
Выбранный транзистор
обеспечит все требуемые характеристики.
Для выходного каскада
возьму следующую схему (рис. 11)
Входное напряжение схемы
равно данному (6мВ), Rн = 590 Ом.
Так как выходная
мощность равна 35 мВт и схема является двухтактной, то мощность для каждого
транзистора составляет 17.5 мВт.
Из показателей
амперметра и вольтметра Pвых = 5.436мА*3.205 = 17.42 мВт, что на 1% отличается
от заданной, следовательно схема работает в нужном режиме и обеспечивает
требуемое усиление.
Рис11 - Схема выходного
каскада
Рис 12 - Входной и
выходной сигналы
3. Реализация блока с
использованием ИМС
Для того чтобы
реализовать радиоприемник на интегральных микросхемах мы будем использовать
микросхемы 235й и к224й серии.
Заменим функциональные
узлы следующими микросхемами:
. Входной усилитель -
К2УС2413
. Смеситель - К2ЖА242
. Усилитель
промежуточной частоты - 235УР2
. Детектор АМ сигнала -
К2ЖА243
. Выходной усилитель
низкой частоты - К224УН2
Напряжение питания
микросхем 9В+ 10%, что полностью соответствует напряжению питания по условию.
4. Применение схемы в
датчиках гетеродинного типа
Рассмотрим типовую
структурную схему селективных вольтметров, которые используются при измерении
малых гармонических напряжений в условиях действия помех, при исследовании
спектров периодических сигналов и в целом ряде других случаев. Как видно из
рисунка, вольтметр представляет собой по существу супергетеродинный приемник.
Частотная селекция входного сигнала осуществляется с помощью перестраиваемого
гетеродина, смесителя (См) и узкополосного усилителя промежуточной частоты
(УПЧ), который обеспечивает высокую чувствительность и требуемую
избирательность. Если избирательность недостаточна, может быть применено
двукратное, а иногда и трехкратное преобразование частоты. Кроме того, в
селективных вольтметрах обязательно наличие системы автоматической подстройки
частоты и калибратора. Калибратор - образцовый источник (генератор) переменного
напряжения определенного уровня, позволяющий исключить систематические, погрешности
из-за изменения напряжения гетеродина при его перестройке, изменения
коэффициентов передачи узлов вольтметра, влияния внешних факторов и т. д.
Калибровка вольтметра производится перед измерением при установке переключателя
П из положения 1 в положение 2.
Структурная схема
селективного вольтметра
Как видно из схемы для
получения датчика из разработанного нами супергетеродинного приемника, нужно
подсоединить входной усилитель к смесителю и подавать на него входной сигнал, а
вместо низкочастотного усилителя установить измерительное устройство.
Список литературы
1. Бобров Н.В., «Расчет радиоприемника»: М., «Радио и связь»,
1981 г.
. Поляков В.Т., «Радиолюбителям о технике прямого
преобразования»: М.,1990 г.
. Батушев В.А., «Микросхемы и их применение»: М., “Радио и
связь”, 1983г.
. Е.Б. Гумеля, «Выбор схем транзисторных приемников»: М.:
«Энергия», 1968 г.
. Б.С. Гершунский, «Справочник по расчету электронных
схем»: Киев, 1983 г