|
f,
Кгц
|
3400
|
3800
|
4300
|
5350
|
7500
|
|
Ко
|
0,75
|
0,8
|
0,75
|
0,9
|
0,9
|
Рисунок 2.1.4 - График зависимости коэффициента
передачи от частоты
Исследование процесса прохождения прохождения АМ
сигнала через входную цепь.
Используя программу Multisim, я посмотрю
прохождения АМ сигнала через входную цепь при изменении частоты. Я возьму 2
значения частот: 3200 КГц и 4300 КГц.
Осциллограммы входных и выходных сигналов при
различных значениях частот представлены на рисунках 2.1.5, 2.1.6.
Рисунок 2.1.5 - Осциллограмма прохождения АМ
сигнала через входную цепь. (f=3200 КГц)
MA=0,5=0,38
Рисунок 2.1.6 - Осциллограмма прохождения АМ
сигнала через входную цепь. (f=4300 КГц)
=0,5=0,52
Выводы по разделу
В ходе расчета и моделирования входной цепи мною
были подобраны номиналы входной цепи, были получены АЧХ и ФЧХ при различных
значениях емкости переменного конденсатора, а также измерено время запаздывания
сигнала для различных частот. Схема отвечает требованиям, предъявленным в задании:
работает в заданном диапазоне частот, обеспечивает нужную избирательность,
сигналы проходят без искажений. Схема отвечает исходным данным (обеспечивает
нужную избирательность частот 120-145 МГц), коэффициент передачи входной цепи
примерно постоянен во всей полосе рабочих частот, спад характеристики меньше
3дБ.
.2 Усилитель радиочастоты (УРЧ)
Усилителем радиочастоты (УРЧ) называется каскад,
осуществляющий усиление принимаемых сигналов на их собственных частотах, без
изменения спектра.
Функции УРЧ:
обеспечение усиления сигнала по мощности или по
напряжению
обеспечение эффективной частотной
избирательности РПУ
обеспечение защиты цепи антенны от проникновения
частоты гетеродина (в случае проникновения частоты гетеродина в цепи антенны,
РПУ начинает работать как маломощный передатчик и будет создавать помехи близко
расположенным РПУ).
План выполнения работы по этапу
выбор схемы усилителя радиочастоты и его
обоснование
электрический расчет параметров элементов
контура
подбор параметров сопротивлений и емкостей
определение режимов элементов схемы по
постоянному току с применением функции DC Operating Point
измерение АЧХ усилителя во всем диапазоне изменения
емкости переменного конденсатора С с применением функции Parameter Sweep
анализ влияния температуры окружающей среды в
диапазоне от -20° до +60°
на АЧХ усилителя с применением функции Temperature Sweep
статистический анализ влияния производственных
допусков элементов усилителя на его АЧХ с применением функций Worst Сase и
Monte Carlo
анализ устойчивости усилителя с применением
функции Pole-Zero
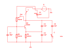
Выбор схемы усилителя радиочастоты
В качестве УРЧ я выбираю схему с
автотрансформаторной связью на полевых транзисторах, потому что такая схема
обладает высоким входным сопротивлением, и не будет оказывать нежелательного
влияния на входную цепь и антенну. Будет хорошо согласоваться с входной цепью с
емкостной связью. Схема также не содержит трансформаторов
Схема УРЧ с автотрансформаторной связью на
полевых транзисторах приведена на рисунке 2.2.1.
Рисунок 2.2.1 - Схема УРЧ с
трансформаторной связью на полевых транзисторах.
Электрический расчет параметров
элементов контура
Для схем УРЧ с автотрансформаторной
связью должны выполняться следующие соотношения:
,
где Сf в нФ, fmin в МГц, в Rf кОм.
Rf обычно выбирают в пределах 0,2-3,0 кОм.
Я возьму Rf =2 кОм. Следовательно,
теперь я могу рассчитать Cf:
В итоге, я получил: Cf = 320 пФ,
Rf=2 кОм
Подбор параметров элементов
сопротивления и емкостей с учетом варианта задания
В качестве значения переменной
емкости С я взял 100 пФ. Это значение соответствует резонансной частоте 3,2
МГц, поэтому мне нужно будет подобрать элементы схемы так, чтобы максимум АЧХ
находился на этой частоте.
Экспериментально подобранные
параметры:
a = 3,1 мГн; L1b = 3,1 мГн; R = 50
Ом; Rn = 3 кОм; С= 100 пФ
На рисунке 2.2.2 приведена АЧХ
усилителя при подобранных значениях элементов
Рисунок 2.2.2 - АЧХ усилителя (при
С=100 пФ)
приемник цепь частотный
Определение оптимальной величины
напряжения источника питания Е с применением функции Parameter Sweep
Результаты моделирования приведены
на рисунке 2.2.3 и в таблице 2.2.1.
Рисунок 2.2.3 - Изменение параметров
устройства
Таблица 2.2.1 - Значения напряжения источника
питания
Проанализировав семейство графиков я увидел, что
увеличивать напряжение Е больше чем 20 В не имеет смысла (при этом напряжении
находится максимум АЧХ из всего семейства), т.к. это не приводит к дальнейшему
увеличению максимума АЧХ. Поэтому я беру значение напряжения источника E равным
20 В.
Определение режимов элементов схемы по
постоянному току с применением функции DC Operating Point.
Результат анализа схемы с помощью функции DC
Operation Point отражен в таблице 2.2.2. В этой таблице отражены значения всех
токов и напряжений различных узлов схемы УРЧ. Получены значения напряжений во
всех узлах схемы, при закороченных индуктивностях и разорванных емкостях.
Таблица 2.2.2 - результат анализа по постоянному
току
Измерение АЧХ усилителя во всем диапазоне
изменения емкости переменного конденсатора С с применением функции Parameter
Sweep
В моем случае значение емкости будет изменяться
от 32 до 100 пФ. При этом должна меняться резонансная частота УРЧ в рабочем
диапазоне 3,2 - 7,5 МГц. Семейство АЧХ УРЧ при различных значениях емкости С
приведено на рисунке 2.2.4.
Рисунок 2.2.4 - АЧХ усилителя при различных
значениях емкости С
Анализ влияния температуры окружающей среды в
диапазоне от -20°до+60° на АЧХ
усилителя с применением функции Temperature Sweep
Мне нужно посмотреть, как будет влиять изменение
температуры на АЧХ усилителя. Семейство АЧХ для различных значений температур
приведено на рисунке 2.2.5.
Рисунок 2.2.5 - Семейство АЧХ усилителя при
различных значениях температуры.
Как видно из графика, температура практически не
оказывает влияния на АЧХ усилителя, поэтому все графики наложились друг на
друга и их невозможно различить. Это говорит о том, что изменение температуры
не будет приводить к нарушению работы схемы.
Статистический анализ влияния производственных
допусков элементов усилителя на его АЧХ с применением функций Worst Сase и
Monte Carlo
Мне нужно будет рассмотреть, как будут влиять
производственные допуски элементов на АЧХ усилителя. Рисунок 2.2.6
иллюстрирует, как будет изменяться АЧХ при допуске на элементы в 4%. Это я
делаю с помощью функции Monte Carlo. Описание прохода отражено в таблице 2.2.3.
Рисунок 2.2.6 - Анализ влияния допусков
элементов на АЧХ усилителя с помощью функции Monte Carlo
Таблица 2.2.3 - описание анализа Монте-Карло
Проанализировав эти данные, можно сделать вывод,
что допуск элементов в 4% недопустим и оказывает значительное влияние на АЧХ
усилителя.
Анализ схемы при помощи функции Worst Case
отображен на рисунке 2.2.7, описание прохода проведено в таблице 2.2.4.
Рисунок 2.2.7 - Анализ влияния допусков
элементов на АЧХ усилителя с помощью функции Worst Case.
Таблица 2.2.4 - Описание проходов анализа Worst
Case
Проанализировав графики можно сделать вывод, что
допуск элементов 1% практически не влияет на АЧХ усилителя и его резонансную
частоту. Поэтому допуск в 1% допустим для данной схемы.
Анализ устойчивости усилителя с применением
функции Pole-Zero
Нули и полюса передаточной функции представлены
в таблице 2.2.5. Из этой таблицы видно, что нули и полюса имеют отрицательную
вещественную часть, следовательно, система является устойчивой.
Таблица 2.2.5 - результат анализа нулей и
полюсов
Выводы по разделу:
Перестройка частоты осуществляется конденсатором
переменной емкости таким же, что используется во входной цепи. Полученный УРЧ
отвечает всем необходимым требованиям, его характеристики не зависят от
температуры в заданном диапазоне, почти не зависят от напряжения питания,
следовательно, требования к источнику питания не строгие. Кроме того УРЧ был
проверен на устойчивость, было оценено влияние допусков элементов на АЧХ
усилителя.
.3 Гетеродин
Гетеродин определяет качественные показатели
преобразователя частоты. Как бы ни изменялась частота принимаемого сигнала в
заданном диапазоне частот, гетеродин должен генерировать колебания, которые
должны быть выше (при верхней настройке) или ниже (при нижней настройке)
частоты принимаемого сигнала.
План выполнения работы по этапу
расчет параметров элементов
подбор параметров индуктивностей и емкостей
определение режимов элементов схемы по
постоянному току с применением функции DC Operating Point
определение передаточных характеристик
гетеродина с применением функции Transfer Function
анализ влияния температуры окружающей среды в
диапазоне от -20° до +60°
на частоту и амплитуду колебаний гетеродина с применением функции Temperature
Sweep
Фурье-анализ выходного сигнала гетеродина с
применением функции Fourier Analysis
расчет карты нулей и полюсов передаточной
характеристики гетеродина с применением функции Pole-Zero
Выбор схемы гетеродина и его обоснование
Гетеродины реализуются на основе генераторов гармонических
колебаний, которые представляют собой устройства из частотно-избирательной цепи
и активного элемента. По типу частотно-избирательной цепи они делятся на LC- и
RC- генераторы.
Генераторы LC имеют сравнительно высокую
стабильность частоты колебаний, устойчиво работают при значительных изменениях
параметров транзисторов, обеспечивают получение колебаний, имеющих малый
коэффициент гармоник. В генераторах LC-типа форма выходного напряжения весьма
близка к гармонической. Это обусловлено достаточно хорошими фильтрующими
свойствами колебательного контура.
Разрабатываемый гетеродин должен генерировать
высокочастотные колебания в диапазоне от 2735 до 7035 кГц (нижняя подстройка).
Выбран гетеродин - LC генератор с емкостной связью, так как приемник КВ-диапазона.
Схема приведена на рисунке 2.3.1.
Рисунок 2.3.1 - LC-гетеродин КВ диапазона
Подбор параметров элементов c учетом варианта
задания
Выберем значение переменной емкости C2= 39 пФ
для данной схемы тогда можно рассчитать так: Ck ≈ C1 + C2
Примем постоянную составляющую емкости равной 10
пФ.
Отсюда для fг мин = 3200 - 465 = 2735 кГц
Lk = 1/(2*π*f0)2 *Ck =
1/(2*3,14*2,735*106)2*49*10-12 = 224*10-6 Гн
При Ck ≈ 39 + 0 имеем
f0 = 1/2π
= 1/2*3,14*
= 3,205*106 Гц =
3,2 МГц
При Ck ≈ 39 + 10 имеем
f0 = 1/2π
= 1/2*3,14*
= 7,468*106 Гц =
7,5 МГц
То есть при промежуточной частоте в 465 кГц
приемник сможет настраиваться в диапазоне от 3,2 МГц до 7,5 МГц.
Определение режимов элементов схемы по
постоянному току
с применением функции DC Operating Point
Результат анализа представлен в таблице 2.3.1.
Таблица 2.3.1 - результат анализа по постоянному
току
Определение передаточных характеристик
гетеродина
с применением функции Transfer Function
Передаточные характеристики гетеродина,
определенные с помощью функции Transfer Function, показаны в таблице 2.3.2.
Таблица 2.3.2 - определение передаточных
характеристике
Анализ влияния температуры окружающей среды на
частоту и амплитуду колебаний гетеродина с применением функции Temperature
Sweep
Влияние температуры окружающей среды на частоту
и амплитуду колебаний гетеродина показано на рисунке 2.3.2.

Рисунок 2.3.2 - Результат анализа влияния
температуры окружающей среды на частоту и амплитуду колебаний гетеродина с
применением функции «Temperature Sweep»
Фурье-анализ выходного сигнала гетеродина с
применением
функции Fourier Analysis
Фурье-анализ выходного сигнала гетеродина
отражен на рисунке 2.3.3.
Рисунок 2.3.3 - Фурье-анализ выходного сигнала
гетеродина с применением функции «Fourier Analysis»
Расчет карты нулей и полюсов передаточной
характеристики гетеродина с применением функции Pole-Zero
Результаты расчета карты нулей и полюсов
передаточной характеристики гетеродина представлены в таблице 2.3.3.
Таблица 2.3.3 - анализ нулей и полюсов
Результаты анализа показывают, что схема
обладает необходимой устойчивостью, так как все вещественные части полюсов
имеют отрицательные значения.
Выводы по этапу:
Гетеродин генерирует опорные колебания в полосе
частот 2735 - 7035 кГц, что при промежуточной частоте в 465 кГц дает диапазон
принимаемых частот в 3,2 - 7,5 МГц.
Перестройка частоты осуществляется таким же
конденсатором, что и во входной цепи и в усилителе радиочастоты. Разработанный
гетеродин обладает всеми необходимыми параметрами для стабильной работы:
устойчивостью к перепаду температур, стабильностью работы.
.4 Смеситель
В смесителе происходит преобразование колебаний
высокой частоты принимаемых сигналов в колебания более низкой (промежуточной)
частоты, которая для любой частоты принимаемого сигнала остается неизменной.
Преобразование частоты осуществляется с помощью нелинейных элементов
(полупроводниковых диодов и транзисторов, электронных ламп) или элементов с
изменяющимися параметрами (полевых транзисторов с двумя затворами, электронных
ламп с двумя управляющими сетками).
План выполнения работы по этапу
выбор схемы смесителя и его обоснование
расчет параметров элементов контура L, C, R для
схемы c учетом варианта задания
определение АЧХ смесителя с применением функции
AC Analysis
определение оптимальной величины напряжения
источника питания Е с применением функции Parameter Sweep
определение режимов элементов схемы по
постоянному току с применением функции DC Operating Point
расчет передаточных характеристик смесителя с
применением функции Transfer Function
измерение спектра сигналов на входе и выходе
смесителя с применением анализатора спектра
анализ спектра внутренних шумов с применением
функции Noise Analysis
анализ интермодуляционных искажений с
применением функции Distortion Analysis
анализ устойчивости смесителя с применением
функции Pole-Zero
Выбор схемы смесителя и его обоснование
В данном варианте курсовой работы предлагается
разработать смеситель для КВ диапазона (3,2 МГц - 7,5 МГц), обеспечивающие
низкие уровни шумов и искажений. Промежуточная частота составляет 465 кГц.
Поэтому для его реализации выберем смеситель на биполярном транзисторе (рисунок
2.4.1), так как эта схема наиболее проста и не требует использования
трансформатора, что уменьшит габариты и вес схемы.
Рисунок 2.4.1 - Схема смесителя
Экспериментальный подбор элементов смесителя
LC контур должен быть настроен на разностную
частоту 465 МГц. Я задам L=10 мкГн, тогда можно рассчитать значение
конденсатора:

Определение АЧХ смесителя с применением функции
AC Analysis
АЧХ смесителя представлена на рисунке 2.4.2.
Рисунок 2.4.2 - АЧХ смесителя
Определение оптимальной величины напряжения
источника питания Е с применением функции Parameter Sweep
В этом пункте мне нужно будет определить
оптимальную величину источника питания Е. Семейство характеристик представлено
на рисунке 2.4.3.
Рисунок 2.4.3 - Изменение АЧХ смесителя при
различных напряжениях питания
Проведено исследование влияния напряжения
питания на АЧХ смесителя, выявлено что АЧХ оптимальна при Е=12 В, так как
значительного изменения амплитуды в этом пределе не происходит.
Определение режимов элементов схемы по
постоянному току с применением функции DC Operating Point
Режимы элементов схемы по постоянному току
показаны в таблице 2.4.1.
Таблица 2.4.1 - результат анализа по постоянному
току
Расчет передаточных характеристик смесителя с
применением функции Transfer Function
Передаточные характеристики смесителя,
определенные с помощью функции Transfer Function, показаны в таблице 2.4.2.
Таблица 2.4.2 - анализ передаточных
характеристик
Измерение спектра сигналов на входе и выходе
смесителя с применением анализатора спектра
Спектры сигналов на входе и выходе смесителя
представлены на рисунках 2.4.4 и 2.4.5 соответственно.
Рисунок 2.4.4 - Спектр сигнала на входе
смесителя
Рисунок 2.4.5 - Спектр сигнала на выходе
смесителя
Анализируя рисунки можно сказать, что на вход
подаются частоты 2735 кГц и 3,2 МГц, а на выход их резонансная частота 465кГц.
Анализ спектра внутренних шумов с применением
функции Noise Analysis
Анализ спектра внутренних шумов представлен в
таблице 2.4.3.
Таблица 2.4.3 - анализ внутренних шумов
Анализ интермодуляционных искажений с
применением функции Distortion Analysis
Результат анализа интермодуляционных искажений
показан на рисунке 2.4.6.

Рисунок 2.4.6 - Исследование смесителя с помощью
функции Distortion Analysis.
Анализ устойчивости смесителя с применением
функции Pole-Zero
Результаты анализа устойчивости смесителя с
применением функции Pole-Zero представлены в виде таблицы 2.4.4.
Таблица 2.4.4 - анализ нулей и полюсов
Результаты анализа показывает, что схема
обладает необходимой устойчивостью, так как все вещественные части полюсов
имеют отрицательные значения, а комплексные корни попарно сопряжены.
Выводы по этапу:
Спроектирован смеситель, который переносит
сигнал с частоты 3,2 МГц на промежуточную частоту 465 кГц. Смеситель обладает
всеми необходимыми параметрами для стабильной работы: устойчивостью,
стабильностью работы.
.5 Фильтр сосредоточенной селекции
С помощью фильтра сосредоточенной селекции
выделяется разностный сигнал постоянной промежуточной частоты.
План выполнения работы по этапу
выбор схемы фильтра сосредоточенной селекции и
его обоснование
расчет и подбор параметров элементов фильтра
сосредоточенной селекции c учетом варианта задания
измерение частотных характеристик фильтра
сосредоточенной селекции
статистический анализ влияния производственных
допусков элементов фильтра сосредоточенной селекции на его АЧХ с применением
функции Monte Carlo
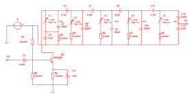
Выбор схемы фильтра сосредоточенной селекции и
его обоснование
Фильтр должен обладать центральной частотой 465
кГц. Поэтому наиболее эффективным (качество-цена) является 5-ти контурная
система подходящая для КВ диапазона, показанная на рисунке 2.5.1.
Рисунок 2.5.1 - Выбранная схема фильтра
сосредоточенной селекции
Подберем параметры элементов с учетом варианта
задания:
С2=С9= 16 пФ=C7=6,2 пФ
С2=С4=С6=С8=C10=2,5 нФ=R2=R3=R4= R5= 1
Ом=L2=L3=L4=91 мкГн
Измерение частотных характеристик фильтра
сосредоточенной селекции
Частотные характеристики фильтра сосредоточенной
селекции показаны на рисунках 2.5.2 и 2.5.3.
Рисунок 2.5.2 - АЧХ фильтра сосредоточенной
селекции
Рисунок 2.5.3 - ФЧХ фильтра сосредоточенной
селекции
Статистический анализ влияния производственных
допусков элементов фильтра сосредоточенной селекции на его АЧХ с применением
функции Monte Carlo
Статический анализ влияния производственных
допусков элементов ФСС на его АЧХ представлен на рисунке 2.5.4, а численные
пояснения даны в таблице 2.5.1.
Рисунок 2.5.4 - Результат анализ схемы фильтра
сосредоточенной селекции
Из результатов анализа видно, что резонансная
частота фильтра сосредоточенной селекции сильно изменяется при заданных
допусках элементов. Следовательно при изготовлении схемы нужно использовать
элементы с меньшими допусками.
Таблица 2.5.1 - описание прохода анализа допусков
элементов
Выводы по этапу:
.6 Усилитель промежуточной частоты
УПЧ в отличие от УРЧ имеют фиксированную
настройку и усиливают сигналы, поступающие от преобразователя частоты до
уровня, необходимого для нормальной работы детектора. Именно этими устройствами
в основном определяется частотная избирательность приемника.
План выполнения работы по этапу:
выбор схемы усилителя промежуточной частоты и
его обоснование
измерение АЧХ усилителя с применением функции AC
Analysis
определение оптимальной величины напряжения
источника питания Е с применением функции Parameter Sweep
определение режимов элементов схемы по
постоянному току с применением функции DC Operating Point
анализ влияния температуры окружающей среды в
диапазоне от -20° до +60°
на АЧХ усилителя с применением функции Temperature Sweep
статистический анализ влияния производственных
допусков элементов усилителя на его АЧХ с применением функции Monte Carlo
анализ устойчивости усилителя с применением
функции Pole-Zero
Выбор схемы усилителя промежуточной частоты и
его обоснование
Я выберу УПЧ для УКВ диапазона, т.к. именно в
этом диапазоне я и работаю.
Схема для исследования представлена на рисунке
2.6.1.
Рисунок 2.6.1 - Схема усилителя промежуточной
частоты
Измерение АЧХ усилителя с применением функции AC
Analysis
Измеренная АЧХ усилителя представлена на рисунке
2.6.2.
Рисунок 2.6.2 - Амплитудно-частотная
характеристика усилителя промежуточной частоты
Из рисунка 2.6.2 видно, что резонансная частота
находится около 465 кГц.
Определение оптимальной величины напряжения
источника питания Е с применением функции Parameter Sweep
График зависимости амплитудно-частотной
характеристики усилителя промежуточной частоты от источника питания изображен
на рисунке 2.6.3.
Рисунок 2.6.3 - Зависимость амплитудно-частотной
характеристики усилителя промежуточной частоты от источника питания.
Напряжение питания изменялось от 1 В до 25 В с
шагом 2,4В. Как видно на графике амплитудно-частотная характеристика усилителя
промежуточной частоты практически постоянна и сильно отклоняется при Е до 10В,
следовательно, можно использовать питание 20В.
Определение режимов элементов схемы по
постоянному току с применением функции DC Operating Point
Результаты определения режимов схемы по
постоянному току с применением функции DC Operating Point отражены в таблице
2.6.1.
Таблица 2.6.1 - результат анализа по постоянному
току
Анализ влияния температуры окружающей среды в диапазоне
-20°
до +60°
на АЧХ усилителя с применением функции Temperature Sweep
График зависимости амплитудно-частотной
характеристики усилителя промежуточной частоты от температуры окружающей среды
изображен на рисунке 2.6.4.
Рисунок 2.6.4 - Анализ влияния температуры
окружающей среды в диапазоне -20° до +60°
на АЧХ усилителя
Амплитудно-частотная характеристика усилителя
достаточно сильно изменяется в диапазоне температур от -20°
до +60°.
Следовательно оптимальным будет использование приемника в комнатных условиях
Статистический анализ влияния производственных
допусков элементов усилителя на его АЧХ с применением функции Monte Carlo
Установим предварительно величины
производственных погрешностей:
для каждого конденсатора 4%
для каждой катушки индуктивности 1%
для каждого резистора 3%
Результат представлен в виде рисунка 2.6.5 и в
таблице 2.6.2.
Рисунок 2.6.5 - Влияние производственных
допусков радиокомпонентов на работу схемы УРЧ
Таблица 2.6.2 - результат анализа допусков
элементов
Из результатов анализа видно, что резонансная
частота фильтра сосредоточенной селекции сильно изменяется при заданных
допусках элементов. Следовательно при изготовлении схемы нужно использовать
элементы с меньшими допусками.
Анализ устойчивости усилителя с применением
функции Pole-Zero
В этом пункте мне нужно будет посмотреть нули
полюса передаточной функции усилителя.
Результат анализа устойчивости усилителя показан
в таблице 2.6.3.
Таблица 2.6.3 - анализ нулей и полюсов

Результаты анализа показывают, что вещественные
корни полюсов имеют отрицательные значения, а комплексные корни попарно сопряжены.
Следовательно, исследуемый усилитель промежуточной частоты обладает необходимой
устойчивостью.
Выводы по этапу:
Спроектированный усилитель промежуточной частоты
КВ диапазона отвечает требованиям по устойчивости и по зависимости от
стабильности напряжения питания, но имеет отклонения по зависимости от
климатических условий и по зависимости от производственных допусков элементов.
.7 Детектор
Детектор - каскад радиоприемника, в котором
осуществляется преобразование (детектирование) входных модулированных колебаний
в колебания модулирующего сигнала.
План выполнения работы по этапу:
выбор схемы детектора и его обоснование
расчет и подбор элементов детектора c учетом
варианта задания
измерение частотных характеристик детектора
анализ нелинейных искажений с применением
функции Distortion Analysis
анализ спектра внутренних шумов с применением
функции Noise Analysis приемник
цепь частотный фильтр
статистический анализ влияния производственных
допусков элементов детектора на АЧХ с применением функции Monte Carlo
измерение коэффициента фильтрации
Выбор схемы детектора и его обоснование
Поскольку мой приемник рассчитан на амплитудную
модуляцию, то мне нужно разработать амплитудный детектор. Схема для
исследования приведена на рисунке 2.7.1.
Рисунок 2.7.1 - Схема амплитудного
детектора
Расчет и подбор элементов детектора c учетом
варианта задания
Мне нужно подобрать элементы так, чтобы
RC-контур (ФНЧ) пропускал только информационный сигнал. Для этого частота среза
должна быть больше 15 кГц, но меньше 465 кГц.
Зададим значение R=5000 Ом.
fср=
Следовательно
С=
= 2,1 нФ
Измерение частотных характеристик
детектора
В этом пункте я проведу измерения
частотных характеристик детектора. Результаты представлены на рисунке 2.7.2.
Рисунок 2.7.2 - АЧХ амплитудного
детектора
Анализ нелинейных искажений с
применением функции Distortion Analysis
Результат анализа искажений с
применением функции Distortion Analysis представлены на рисунке 2.7.3.

Рисунок 2.7.3 - Анализ нелинейных искажений в
детекторе с применением функции Distortion Analysis.
Анализ спектра внутренних шумов с применением
функции Noise Analysis
Результаты приведены в таблице 2.7.1. Внутренние
шумы незначительны и не повлияют на работу устройства.
Таблица 2.7.1 - анализ внутренних шумов
Статистический анализ влияния производственных
допусков элементов детектора на АЧХ с применением функции Monte Carlo
В этом пункте я проведу анализ влияния
производственных допусков на АЧХ детектора. Я взял допуски в 5%. Результаты
представлены на рисунке 2.7.4 и таблице 2.7.2.
Рисунок 2.7.5 - Влияние допусков на АЧХ
Таблица 2.7.2 - анализ производственных допусков
Измерение коэффициента фильтрации
В этом разделе я проведу измерение коэффициента
фильтрации.
Коэффициент фильтрации - это отношение
напряжения высокой частоты на выходе к напряжению той же частоты на входе.
Значение Кф должно быть минимальным. Достаточным
считается Кф £ 0,01
Результат моделирования приведен на рисунке
2.7.6.
Рисунок 2.7.6 - Входной и выходной сигнал
детектора
Таким образом, данная схема отвечает заданным
параметрам.
Выводы по разделу:
В данном разделе мною был разработан детектор.
Разработанный детектор обладает всеми необходимыми параметрами для стабильной
работы: устойчивостью, стабильностью работы. Кроме того данная схема
обеспечивает очень низкий коэффициент фильтрации.
Заключение
В данной курсовой работе я рассчитал и
смоделировал супергетеродинный приемник КВ диапазона частот, способный работать
на диапазоне от 3,2 МГц до 7,5 МГц.
Я разработал и смоделировал 7 элементов
супергетеродинного приемника:
Входная цепь
Усилитель радиочастоты
Гетеродин
Смеситель
Фильтр сосредоточенной селекции
Усилитель промежуточной частоты
Детектор
Каждый из них удовлетворяет заданным требованиям
по пропускной способности, температурной стабильности. Каждый из них работает в
КВ диапазоне с АМ сигналом. Выбор элементов осуществлялся на основе их
использования на практике, простоте реализации, наилучшей работы именно в моем
частотном диапазоне. Кроме того, были получены навыки использования программы
Multisim, которая позволяет производить моделирование схем, проводить нужные
расчеты.
Список используемой литературы
Карлащук
В.И. Электронная лаборатория на IBM PC. Программа Electronics Workbench и ее
применение. - М.: Солон-Р, 2003.
Хоровиц
П. и др. Искусство схемотехники.- М.: Мир, 2003
Радиовещание
и электроакустика /под ред. Ковалгина Ю.А.- М.: Радио и связь, 2002
Бойко
В.И. и др. Схемотехника электронных схем. Аналоговые и импульсные устройства-
СПб.: БХВ-Петербург , 2004
Конспект
лекций по курсу “Теория электрической связи”, 6 семестр
1.