Рассчитаем начальные нулевые условия до
коммутации.
Так как

следовательно, цепь разомкнута, и
все напряжение источника напряжения E падает на
конденсаторе:
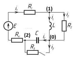
Рисунок 2 - Схема электрическая
принципиальная после коммутации.
Рассчитаем начальные условия после
коммутации.
Так как 
, следовательно:
Так как 
следовательно:
Закон изменения тока на
индуктивности будет иметь вид:
Для нахождения закона изменения тока
на индуктивности при переходном процессе необходимо рассчитать входное
сопротивление цепи относительно источника постоянной ЭДС (рисунок 2).
Преобразуем его:
И в итоге получим:
Решив это уравнение, получим корни:
Так как корнями
характеристического уравнения являются отрицательные числа, то
закон изменения тока на индуктивности будет иметь вид экспоненциального
затухания:
Составим систему уравнений по
законам Кирхгофа:
Так как все токи все токи в
начальный момент времени равны нулю, то:
Используя нулевые начальные условия
и условия, рассчитаем константы интегрирования 
:
Откуда:
Следовательно, закон изменения
напряжения на индуктивности имеет вид
Рисунок 3 - Закон изменения
напряжения 
, рассчитанный классическим методом.
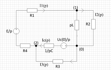
2. Расчет переходных процессов с
применением операторного метода
Рассчитаем закон изменения
напряжения 
операторным методом.
Рисунок 4 - Схема электрическая
принципиальная послекоммутационная
Для нахождения закона изменения
напряжения 
составим систему линейных уравнений
по методу узловых напряжений:

Подставим числовые значения,
получим:
Применяя теорему разложения, найдем
корни уравнения:
Корни уравнения:
Перейдем от изображения к оригиналу:
Рисунок 5 - Закон изменения
напряжения 
, рассчитанный операторным методом.
Заключение
электрический цепь
классический
В данном курсовом проекте были
рассмотрены различные методы расчета переходных процессов в линейных
электрических цепях. На основе исходных данных для проектирования (рисунок 1,
таблица 1) в данном курсовом проекте был рассчитан закон изменения напряжения 
классическим и операторным
методами. Полученные результаты (рисунок 3, 5) не имеют значимых погрешностей,
что говорит о возможности использования любого из рассмотренных методов для
расчета переходных процессов в линейных электрических цепях.
Список используемых источников
электрический цепь
классический
1.
Пудовкин,
А.П. Основы теории цепей. Учебное пособие по основам теории цепей / А.П.
Пудовкин и [др] - Издательство ТГТУ, 2008 - 90 с.
2.
Попов,
В.П. Основы теории цепей. Учебник для вузов / В.П. Попов - М.: Высшая школа,
2008 - 575 с.
3.
Бессонов,
Л.А. Линейные электрические цепи / Л.А. Бессонов - М.: Высшая школа, 1983 - 336
с.
4.
Бирюков,
В.Н. Сборник задач по теории цепей / В.Н. Бирюков и [др] - М.: Высшая школа,
1985 - 239 с.
5.
Лосев,
А.К. Теория линейных электрических цепей / А.К. Лосев - М.: Высшая школа, 1987
- 512 с.
6.
Шебес,
М.Р. Задачник по теории линейных электрических цепей / М.Р. Шебес - М.: Высшая
школа, 1990 - 488с.