Моделирование линейных динамических систем
Санкт-Петербургский
Национальный Исследовательский Университет Информационных Технологий, Механики
и Оптики
Кафедра
Систем Управления и Информатики
Лабораторная
работа №1
"
МОДЕЛИРОВАНИЕ ЛИНЕЙНЫХ ДИНАМИЧЕСКИХ СИСТЕМ"
Выполнили:
Гаврилов
Е.
Малыгина
Е.
Гр.
3146
Вариант
№ 11
Санкт-Петербург
. Исследование
модели вход-выход
Исходные данные:
n=20=30
а1=0,8
b0=301=32=0(0)=1(1)(0)=0.5
Дифференциальное уравнение описания системы:
(2)
+ 0.8 y(1)
+ 30y = 3u(1) + 30u=d/dt(2)y + 0.8sy + 30y = 3su + 30u
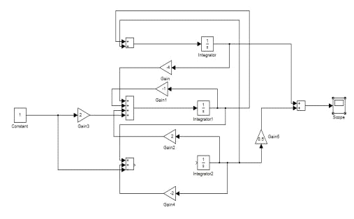
Схема моделирования:

Реакция системы на
Реакция системы на
Расчёт начальных условий:
Обозначим выходные сигналы
интеграторов через
,
и
. Из схемы
следует, что:
В итоге вычислений получены
следующие начальные условия на интеграторах:
График реакции на нулевое входное
воздействие и ненулевые начальные условия
2 Исследование
модели вход-состояние-выход
Исходные данные:
интегратор сигнал вход выход
Дифференциальные уравнения описания системы:

Графики моделирования
Реакция системы на
Реакция системы на
График реакции на нулевое входное
воздействие и ненулевые начальные условия.
ВЫВОДЫ
В рамках ознакомления с пакетом
программ SIMULINK были
смоделированы системы вход-выход и вход-состояние-выход. Были получены графики
входных и выходных сигналов и реакции системы при ненулевых начальных
значениях.