Источник бесперебойного питания
Дипломная работа
Источник бесперебойного питания
Содержание
Введение
. Выбор силовой схемы источника бесперебойного питания
.1 Обоснование обеспечения условий технического задания
.2 Обзор аналогов изделия
.3 Описание структурной схемы
.3.1 Обзор и анализ структурных схем систем бесперебойного
питания
ИБП резервного типа (Off-Line или standby)
линейно-интерактивный ИБП (Line-Interactive)
ИБП с двойным преобразованием напряжения (On-Line)
.3.2 Описание структурной схемы источника бесперебойного
питания
. Расчет основных блоков источника бесперебойного питания
.1 Принцип действия инвертора
.2 Формирование выходного напряжения и тока
.3 Широтно-импульсная модуляция
.4 Корректор коэффициента мощности
.5 Система управления
.6 Расчет инвертора
.7 Расчет выпрямителя
.8 Расчет корректора коэффициента мощности
.9 Расчет трансформатора
. Моделирование работы схемы и её отдельных узлов
.1 Моделирование блока инвертора
.2 Работа от блока выпрямителя
.3 Моделирование блока выпрямителя с корректором
.4 Моделирование схемы ИБП
. Технико-экономический расчет источника бесперебойного
питания
.1 Анализ рынка
.2 Расчет уровня качества
.3 Расчет себестоимости устройства
.4 Определение цены изделия
. Экологичность и безопасность проекта
.1 Опасность поражения электрическим током
.2 Пожарная безопасность помещения
Заключение
Список использованных источников
Введение
В настоящее время наблюдается увеличение потребности в высокоскоростных
центрах обработки данных, системах телекоммуникационной связи в реальном
масштабе времени и применении систем с непрерывным автоматическим
технологическим процессом. Рост потребности в таком оборудовании вместе с
обеспечением большим количеством разнообразных возможностей выдвигает
повышенные требования к источникам электропитания.
Невзирая на то, что при генерации электроэнергии, напряжение имеет
отличные характеристики, в тот момент, когда электропитание достигает
потребителя, его качество далекое от идеального. Большинство типов помех
недопустимое, например, значительные провалы напряжения и колебания частоты,
что может привести к непоправимым потерям, вызванным повреждением оборудования.
Обычно же финансовые последствия этого могут быть существенными, влияя не
только на текущую работу, но, что является серьезнее, и на развитие
предприятия, которое понесло убытки.
При проектировании радиоэлектронной аппаратуры, одним из основных
критериев экономичности является снижение потребляемой устройством мощности (в
частности, применение новых технологий позволило сократить на несколько
порядков потребление энергии бытовой аппаратурой, по сравнению, например с тем,
что было десятки лет тому назад).
За прошедшие более чем 100 лет от момента появления первого электронного
устройства (радио А.С. Попова) до наших дней изменилось несколько поколений
электронных устройств, которые имеют принципиальные отличия по функциональным
возможностям, типу применяемой элементной базы, конструктивно-техническому
решению и т.д. Это равной мерой относится к радиоэлектронной аппаратуре
бытового назначения, так и системам управления сложными техническими объектами,
такими как воздушные лайнеры, космические аппараты и др. Однако каждый вид
электронных средств, будь это компьютер, схема управления работой системы
жизнеобеспечения, проигрыватель компакт дисков или радиолокационная станция,
все они имеют устройство, которое обеспечивает электропитанием все узлы и
элементы (электронных ламп, транзисторов, микросхем), устройств, которые входят
в ту или другую систему. Следовательно, наличие источника питания в любом
устройстве вещь вполне очевидная и требования к нему достаточно большие, ведь
от его качественной работы зависит работа устройства в целом. Особенное
внимание, при разработке источников питания, стали уделять при построении сложных
цифровых устройств (персональный компьютер или любая другая микропроцессорная
техники), где возникла потребность обеспечения этих устройств непрерывным и
самое главное - качественным питанием.
Пропадание напряжения для устройств этого класса может быть фатальным:
медицинские системы жизнеобеспечения нуждаются в постоянной работе комплекса
устройств, и требования к их питанию очень строги; системы банковской защиты и
охранные системы; системы экстренной связи и передачи информации.
При создании электронного устройства отдельного класса и назначения
(электронно-вычислительные машины, медицинская и бытовая электронная техника,
средства автоматизации) источник обеспечения гарантированного питания может
быть подобран из тех, которые выпускаются серийно. В некоторых странах
существуют фирмы, которые специализируются на промышленном выпуске источников
бесперебойного питания, и потребитель имеет возможность выбрать тот, который
ему больше всего подходит. Однако, когда по эксплуатационным, конструкторским
или другим характеристикам источника бесперебойного питания, которые
выпускаются серийно, не удовлетворяют потребностям потребителя, необходимо
разработать новый, с учетом всех правил, специфических для этого вида.
Темой данного проекта является разработка универсального источника
бесперебойного питания (далее ИБП). Его универсальность заключается в том,
чтобы он мог использоваться в любой аппаратуре мощностью до 600 Вт, начиная с
персонального компьютера и заканчивая медицинской аппаратурой. Причина построения
бесперебойного источника - это возможность его использования в любой
аппаратуре, для которой стабильное электропитание является важным фактором.
1. Выбор силовой схемы источника
бесперебойного питания
1.1 Обоснование обеспечения условий
технического задания
Исходя из назначения проектируемого устройства и специфики области его
применения, рассмотрим основные критерии, согласно которым будет вестись
последующая разработка.
К основным критериям разработки источника бесперебойного питания стоит
отнести надежность и стойкость к внешним воздействиям (в частности, к
вибрационным и ударным нагрузкам).
Для повышения надежности блока, при его проектировании, предлагается:
- обеспечить легкие электрические, тепловые рабочие режимы деталей и
материалов конструкции, их правильный выбор;
обеспечить надежную защиту от внешних и внутренних дестабилизирующих
факторов;
широко использовать интегральные микросхемы (далее ИМС), а также
стандартные компоненты;
обеспечить ремонтопригодность изделия, используя функционально-узловой
метод конструирования.
На ранней стадии, процесс проектирования заключаться в рассмотрении
подобных систем с подбором технологии электропитания. Перечислим факторы, что
влияют на этот этап:
- стоимость;
масса и размеры;
коэффициент полезного действия блока питания;
входное напряжение;
срок действия аккумуляторной батареи;
необходимое качество выходящего напряжения;
время, необходимое для выхода продукции на рынок.
С целью обеспечения эстетических и эргономичных показателей, предлагается
использовать современный дизайн.
Для обеспечения заданных климатических и механических требований
предлагается использовать элементную базу и материалы, учитывая предельные
внешние воздействия, которые негативно влияют на работоспособность изделия.
1.2 Обзор аналогов изделия
Одним из аналогов нашего изделия являются ИБП GT Series 6кВА и GT Series
10кВА производства фирмы General Electric. Они также предназначены для
крепления в серверную стойку и имеют выходную мощность 6-10ВА. Другие
технические характеристики можно привести в виде таблицы.
Характеристики ИБП. Таблица 1.2.
|
Модель :
|
GT6000
|
GT10000
|
|
Мощность ( ВА) с компьютерной нагрузкой :
|
6000
|
10000
|
|
Мощность ( Вт ) с резистивной нагрузкой :
|
4200
|
7000
|
|
Автомат защиты на входе (A) :
|
30
|
63
|
|
Встроенный предохранитель 250 В (A) :
|
30
|
30*2
|
|
Форма тока на входе :
|
синусоида
|
|
Входной ток (A) при номинальном напряжении :
|
20.6
|
34.6
|
|
Входной коэфф . мощности :
|
> 0.97
|
|
Диапазон частоты на входе :
|
40 - 70 Гц
|
|
Пусковой ток :
|
60A
|
|
Выходное напряжение ~ :
|
220 / 230 / 240 В
|
|
Стабильность выходного напряжения :
|
± 2%
|
|
Выходная частота :
|
50/60 Гц
|
|
Стабильность выходной частоты :
|
± 5%
|
|
Форма выходного напряжения :
|
синусоида
|
|
Коэффициент мощности :
|
0.7
|
|
Общие данные
|
|
Вес ИБП , кг :
|
24.5
|
|
Размеры ИБП ( выс x шир x глуб ), мм :
|
130 x 410 x 660
|
|
Вес блока АКБ , кг :
|
67
|
|
Размеры блока АКБ , мм :
|
130 x 410 x 660
|
|
Материал корпуса / исполнение :
|
сталь, пластик / IP20
|
|
Окружающая среда
|
|
Безопасность :
|
EN 62040-1
|
|
Электромагнитная совместимость :
|
EN 62040-2 (2006)
|
|
Температура воздуха :
|
0 … +40єC
|
|
Уровень шума на расстоянии 1 м :
|
< 55 дБ(A)
|
|
Цвет корпуса :
|
черный - RAL 9005
|
Данные ИБП имеют хорошие параметры и высокую цену. Поэтому, возникает
необходимость в дешевых и надежных ИБП, которые не уступают по характеристикам
их зарубежным аналогам и даже превосходят. В дипломном проекте будет проведена
разработка такого устройства.
1.3 Описание структурной схемы
1.3.1 Обзор и анализ структурных схем
систем бесперебойного питания
Источник бесперебойного питания - автоматическое устройство, которое
обеспечивает питание нагрузки при полном исчезновении напряжения во внешней
электросети, например в результате аварии или от недопустимо высокого
отклонения параметров напряжения сети от номинальных значений. Пари этом ИБП
использует для аварийного питания нагрузки энергию аккумуляторных батарей.
Рассмотрим несколько основных типов построения структурных схем ИБП:
1. ИБП резервного типа.
. Линейно-интерактивный ИБП.
3. ИБП с двойным преобразованием напряжения.
ИБП резервного типа (Off-Line или standby)
Рис. 1.3.1. ИБП типа Off-Line
Источник бесперебойного питания, выполнен по схеме с коммутирующим
устройством, которое в нормальном режиме работы обеспечивает подключение
нагрузки непосредственно к внешней электросети, а в аварийном переводит ее на
питание от аккумуляторных батарей. Преимуществом ИБП резервного типа является
его простота и невысокая стоимость, а недостатком - ненулевое время
переключения (~4 мс) на питание от аккумуляторов и более интенсивная их
эксплуатация, потому что ИБП переводится в аварийный режим при любых
неисправностях в электросети. ИБП резервного типа, как правило, имеет небольшую
мощность и применяется для обеспечения гарантированного электропитания
отдельных устройств (персональных компьютеров, рабочих станций, офисного
оборудования) в регионах с хорошим качеством электросети.
Линейно-интерактивный
(Line-Interactive)
Источник бесперебойного питания, выполненный за схемой с коммутирующим
устройством (Off-Line), дополненный стабилизатором входного напряжения на
основе автотрансформатора с переключающимися обмотками.
Рис. 1.3.2. ИБП, тип
Line-Interactive
Основное преимущество линейно-интерактивного ИБП по сравнению с
источником резервного типа заключается в том, что он способен обеспечить
нормальное питание нагрузки при повышенном или пониженном напряжении
электросети (самый распространенный вид неисправностей в отечественных линиях
электроснабжения) без перехода в аварийный режим. В итоге повышается срок
службы аккумуляторных батарей. Недостатком линейно-интерактивной схемы является
ненулевое время переключения (~4 мс) нагрузки на питание от батарей.
По эффективности линейно-интерактивные ИБП занимают промежуточное
значение между простыми и относительно дешевыми резервными источниками
(Off-Line) и высокоэффективными, но и более дорогими источниками с двойным
преобразованием напряжения (On-Line). Как правило, линейно-интерактивные ИБП
применяют для обеспечения гарантированного питания персональных компьютеров,
рабочих станций, файловых серверов, узлов локальных вычислительных сетей и
офисного оборудования. Механизм автоматической регулировки напряжения построен
на основе автотрансформатора с переключающимися обмотками. Применяется в ИБП,
собранных по линейно-интерактивной схеме, для ступенчатой корректировки
входного напряжения в сторону его повышения. Число обмоток регулятора
определяет диапазон входных напряжений, при которых ИБП обеспечивает нормальное
питание нагрузки без перехода в аварийный режим работы. В ИБП такой структуры,
в среднем, диапазон допустимого изменения входного напряжения составляет от
-20% к +20% от номинального значения 220 В.
ИБП с двойным преобразованием
напряжения (On-Line)
Источник бесперебойного питания, в котором входное переменное напряжение
сначала преобразуется выпрямителем в постоянную, а затем посредством инвертора
опять в переменную - является источником с двойным преобразованием напряжения
(энергии) (On-Line). Аккумуляторная батарея постоянно подключена к выходу выпрямителя
и ко входу инвертора и питает последний в аварийном режиме.
Рис.
1.3.3. ИБП, тип On-Line
Такая схема построения ИБП позволяет обеспечить практически идеальное
питание нагрузки при любых неполадках в сети (включая фильтрацию высоковольтных
импульсов и электромагнитных помех) и характеризуется нулевым временем
переключения в аварийный режим без возникновения переходных процессов на выходе
устройства.
К недостаткам схемы с двойным преобразованием напряжения стоит отнести ее
сравнительно большую сложность и как следствие - более высокую стоимость.
ИБП On-Line типа применяют в случаях, когда из-за тех или иных причин,
имеются повышенные требования к качеству электропитания нагрузки, которая может
быть в роли узлов локальных вычислительных сетей (сетевое оборудование,
файловые серверы, рабочие станции, персональные компьютеры), оборудование
вычислительных залов, системы управления технологическим процессом.
По схеме с двойным преобразованием (On-Line) построены, например, модели
PW5125RM компании Powerware. Они оснащены плавным стабилизатором входного
напряжения, благодаря которому диапазон допустимых значений входного
напряжения, при которых источник не переходит на питание от батарей, составляет
от 166 до 276 Вольт.
В таких схемах присутствует режим Bypass - питание нагрузки
отфильтрованным напряжением электросети в обход основной схемы ИБП.
Переключение в режим Bypass, который поддерживается внутренней схемой ИБП или
специальным внешним модулем, может выполняться автоматически или вручную. ИБП,
который имеет соответствующую встроенную схему, автоматически переходит в режим
Bypass по команде устройства управления, при перегрузке электросетей или при
выявлении неисправности в важных узлах ИБП. Таким способом нагрузка защищается
не только от сбоев в электросети, но и от неполадок в самом ИБП. Возможность
ручного включения режима Bypass предусматривается на случай проведения
профилактического обслуживания ИБП или замены его узлов без отключения
нагрузки.
1.3.2 Описание структурной схемы
источника бесперебойного питания
Построение систем бесперебойного питания зависит от задач, которые на них
возлагаются. В некоторых случаях необходимо добиться наименьшего показателя -
время переключения нагрузки на питание от аккумуляторных батарей или наоборот.
В других случаях необходимо обеспечить долговременную работу от аккумуляторной
батареи, при этом время переключения не является критической величиной. То
есть, можно сказать, что для каждого конкретного случая нужно решать абсолютно
разные технические задачи.
Разрабатываемый блок предназначен для обеспечения непрерывного питания
разнообразных устройств (серверов, персональных компьютеров, модемов и др.)
стабилизированным напряжением 220В, 50Гц. Конкретней, система предназначена для
питания устройств, которые имеют импульсные источники питания. Это позволяет
смягчить требования относительно разработки нашего прибора, так как импульсные
источники питания способны работать в сети с отклонениями напряжения ± 20% от
номинального значения. Еще одним преимуществом является способность их работы
от сети, которая имеет не синусоидальную форму напряжения (аппроксимированная
синусоида, квази синусоида).
2. Расчет основных блоков
Рассмотрим основные блоки, которые входят в состав устройства:
1. Инвертор.
2. Выпрямитель
. Корректор коэффициента мощности.
. Трансформатор
. Блок системы управления.
2.1 Принцип действия инвертора
Под инвертированием понимается преобразование постоянного тока в
переменный. Сущность инвертирования заключается в том, что первичная обмотка
трансформатора поочередно подключается к сети постоянного тока с
противоположной полярностью. При этом на обмотках трансформатора появляется
переменное напряжение прямоугольной, трапецеидальной, ступенчатой или
синусоидальной формы. Устройства, которые осуществляют такое преобразование,
получили название инверторов.
Наиболее широкое применение в ИБП в качестве силовых переключающих
элементов получили транзисторы. Энергетически выгодно, чтобы транзисторы
работали в режиме переключений, скачкообразно изменяя полярность переключений,
скачкообразно изменяя полярность напряжения на первичной обмотке
трансформатора. В этом случае потери мощности в транзисторах будут наименьшими,
а к.п.д. инвертора - наибольшим.
2.2 Формирование выходного напряжения
и тока
Форма выходного напряжения или тока инвертора, другими словами количество
гармоник в напряжении или токе, должны быть определены при разработке весьма
тщательно. Получение на выходе напряжения (тока) близкого к синусоидальному
является важной задачей, поскольку в противном случае ухудшается коэффициент
мощности, возрастают электромагнитные помехи и шумы как на силовых выводах, так
и в цепях управления. Множество нагрузок, таких, например, как
электромеханические датчики, требуют синусоидальности напряжения. Тем более от
инвертора требуется синусоидальное напряжение, если он входит в состав
источника бесперебойного питания и его выходное напряжение должно в какие-то
промежутки времени заменить сеть переменного тока.
Сложность данного вопроса заключается в том, что улучшить качество
выходного напряжения только постановкой LC -фильтра может оказаться
невозможным или невыгодном. В частности, стремясь уменьшить нежелательные
гармоники на выходе, увеличивая L и C фильтра, происходит неизбежное снижение
амплитуды (первой ) основной гармоники.
По этим причинам в инверторах применяются активные методы снижения
гармоник, которые сочетаются с постановкой фильтров, то есть пассивными
методами.
Для получения напряжения, приближенного к синусоиде, применяют ШИМ или
АИМ, которые технически могут выполняться различными способами.
Критерием оценки синусоидальности кривой будем считать коэффициент
гармоник Кгф получаемый на выходе фильтра, подключенного к
импульсному напряжению инвертора.
Пусть
ω0=
- собственная частота фильтра, а ω1-первая
гармоника напряжения на выходе инвертора. Отношение двух названных частот
назовем ω0-
параметр, характеризующий фильтр
(2.2.1)
Без
учета нагрузки, считая, что комплексное сопротивление выходного конденсатора
фильтра много меньше сопротивления нагрузки, получим передаточную функцию
LC-фильтра
Сделав замену s = jω (здесь ω-
текущая частота),
определим амплитудно- фазовую характеристику фильтра
(2.2.2)
Смысл
выражения (2.1.2) заключается в том, что при частоте ω=ω0=
отношение амплитуды напряжения на выходе к амплитуде
напряжения на входе фильтра стремится к бесконечности (мы пренебрегли нагрузкой
фильтра). Кроме того, при всех частотах в спектре импульсно выходного
напряжения больших, чем первая (основная), модуль W(jω) уменьшается, что говорит о подавлении любой гармоники
напряжения более высокой, чем первая. Скорость снижения модуля W(jω) , если выражать его в децибелах, равна -40дБ/дек.
Знак минус, получаемый в правой части (2.2.2) при всех ω>ω0 ,
свидетельствует о том, что выходное напряжение находится строго в противофазе с
входным (это опять является следствием пренебрежения нагрузкой инвертора).
Обозначим
модуль W(jω) как kUn - коэффициент передачи
фильтра по напряжению n-й гармоники.
Тогда
kUn=
=
(2.2.3)
Условно
принимается, что для первой гармоники коэффициент передачи фильтра kU1
в (2.1.3) равен единице.
Подставим
kUn из (2.1.3) в выражение для коэффициента гармоник. В результате
получим:
Кгф=
, (2.2.4)
где U1 и Un - амплитуды первой и n-й гармоник
напряжений на входе фильтра.
Фильтр будет иметь наименьший объем при минимальном значении ω*, что следует из (2.1.1). Заданное
значение Кгф легче обеспечивается фильтром минимального объема (ω* минимально), если в спектре
напряжения на входе фильтра не просто отсутствуют несколько произвольных
гармоник, то есть некоторые Un равны нулю, а отсутствуют низшие
гармоники, которые фильтром ослабляются наиболее тяжело. В этом заключается
смысл соотношения (2.1.4).
2.3 Широтно-импульсная модуляция
Начнем рассмотрение ШИМ с однократной модуляции, когда на полупериоде
выходного напряжения располагается только один импульс (рис.2.2.1). Функция u(ωt)
на этом рисунке
представлена в виде четной (u(ωt)=u(-ωt), кроме того, существует симметрия
данной функции относительно оси ωt . Следовательно, в спектре напряжения
должны отсутствовать четные гармоники, а коэффициенты ряда Фурье, определяющие
амплитуды и фазы гармоник, находятся из соотношения:
, (2.3.1)
где
n=1,3,5,…- номер гармоники; ω=2π/T - круговая частота основной (первой) гармоники.
Из
(2.3.1) для импульсного напряжения, показанного на рисунке 2.3.1, получим:
. (2.3.2)
Функция u(ωt), показанная на рисунке 2.2.1,
заменяется тригонометрической суммой:,
U(ωt)=U1cosωt + U3cos3ωt + ...+Uncosnωt ,
где коэффициенты U1, U3 ,... Un ,
имеющие положительный или отрицательный знак, определяются в соответствии с
(2.3.2).
Рисунок
2.3.1 Шим с однократной модуляцией
Для исключения третьей гармоники длительность половины импульса в угловых
единицах согласно (2.2.2) должна равняться:
. (2.3.3)
Пятая гармоника будет отсутствовать, если имеет место равенство
(2.3.4)
Очевидно, что одновременное исключение третьей и пятой гармоник в кривой
на рисунок 2.2.1 невозможно при любых углах πD/2. Можно графически показать, каким
образом происходит исключение той или иной гармоники из спектра импульсного
напряжения u(ωt). Для этого достаточно заметить, что именно показывает общее
выражение (2.2.1) в случае импульсного напряжения u(ωt), обладающего четностью функции и
симметрией относительно ωt. Интеграл в
показывает суммарную площадь за четверть периода тех участков кривой n-й
гармоники, которые соответствуют ненулевым значениям импульсного напряжения.
Например, функция U3cos3ωt при импульсном напряжении (2.2.1) и
значении
обращается в ноль. При этом значении πD/2 все гармоники кратные трем равны
нулю. Подтверждение этому показано на рисунке 2.3.2, где можно увидеть
равенство положительной (двойная штриховка) и отрицательной площадей косинусной
функции на интервале, где u(ωt) не равно нулю. Если на рисунке 2.3.2
показать пятую гармонику U5cosωt , а U5 определить из
(2.3.2), можно увидеть, что сумма положительных и отрицательных площадей на
интервале 0…π/3 не равна нулю.
Рисунок 2.3.2 - Равенство положительной и отрицательной площадей функции
-cosωt на интервале 0…π/3
показывает, что третья
гармоника исключается из ряда Фурье.
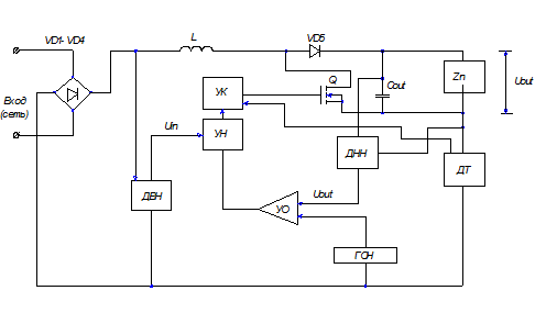
2.4 Корректор коэффициента мощности
Рассмотрим блок-схему простейшего типового корректора коэффициента
мощности, приведённую на рисунке 2.4.1. В этой схеме, помимо выполнения функции
коррекции PF, дополнительно осуществляется стабилизация выходного напряжения.
Входное напряжение переменного тока 220 В 50 Гц подаётся на диодный мост
VD1…VD4, но далее, после выпрямления, в классическом случае должен быть
фильтрующий конденсатор, а здесь он заменяется бустерной схемой, состоящей из
дросселя L, блокирующего диода VD5, ключевого транзистора VT, выходного
конденсатора Cout и схемы управления корректором.
Входное напряжение корректора Uin, выпрямленное диодным
мостом, представляет собой однополярные половинки синусоиды (линия 1 на рисунке
2.4.2.)
Это напряжение контролируется датчиком входного напряжения (ДН). Когда
транзистор VT переводится схемой управления в проводящее состояние, ток в
индуктивности L начинает линейно нарастать.
Рисунок
2.4.1 - Функциональная схема (ККМ)
Величина входного тока Iin фиксируется датчиком тока (ДТ) и
преобразуется в напряжение Uiin, пропорциональное величине тока Iin.
Величина индуктивности L выбирается такой, чтобы нарастание (и спад) тока в ней
происходило значительно быстрее нарастания (и спада) входного напряжения. Когда
величина напряжения, снимаемая с датчика тока (ДТ), сравнивается с величиной
напряжения, вырабатываемой датчиком входного напряжения (ДН), управляющий
каскад (УК) схемы управления закрывает транзистор VT и происходит спад тока в
первичной цепи до нулевого значения.
Отметим, что в этот момент ток протекает через диод VD5 и конденсатор
Cout. Момент падения тока в первичной цепи до нуля служит сигналом для
управляющего каскада на открытие транзистора VT, и процесс повторяется.
Из рисунка 2.4.2 видно, что огибающая (линия 3) мгновенных значений тока
первичной цепи (Iin1, Iin2, Iin3) повторяет по форме входное напряжение Uin,
а среднее значение (линия 4) тока Icp(in) становится очень похожим на
форму тока в активной нагрузке. Таким образом, фактически потребляемый ток
носит характер постоянно следующих коротких импульсов переменной амплитуды.
Рисунок 2.4.2 - Графики отображающие процессы, происходящие в активном
корректоре коэффициента мощности
Я рассмотрел работу активного корректора в режиме прерывистого тока дросселя.
Отмечу, что данный корректор может работать также в режиме непрерывного тока
дросселя, тогда вид сигналов будет таким, как показано на рисунке 2.4.2. В
паузах между отключениями транзистора, а значит, его среднее значение Icp(in)
окажется ближе к синусоидальному, чем в режиме разрывных токов.
Описанный несложный метод коррекции коэффициента мощности имеет и
некоторые недостатки. Если входное напряжение Uin , будет меняться, что
на практике и происходит в силу нестабильности сетевого напряжения, измениться
средний ток через нагрузку (в силу изменения мгновенных значений импульсов тока
Iin1, Iin2, Iin3), а значит, измениться выходное напряжение Uout
. Изменение сопротивления нагрузки Zn также будет менять выходное напряжение,
так как спад индуктивного тока в элементе L будет происходить медленнее или
быстрее.
Изображенный на схеме рисунке 2.4.3 Датчик напряжения нагрузки Zn вместе
с усилителем ошибки (УО) являются системой, отслеживающей выходное напряжение
корректора.
Рисунок
2.4.3 - Работа активного корректора коэффициента мощности в условиях
непрерывности тока дросселя.
С выхода датчика снимается напряжение, пропорциональное напряжению
нагрузки Uout. Умножитель напряжении (УН) перемножает сигналы Uin и
Uout с необходимым коэффициентом пропорциональности. Полученный выходной
сигнал с УН управляет транзистором VT. Таким образом, в данной схеме можно
“сдвигать ” порог переключения транзистора VT, поддерживая постоянное
напряжение на нагрузке.
2.5 Система управления
Структурная схема системы управления представлена на рисунке 2.5.1
Рисунок 2.5.1 - Структурная схема системы управления
Датчики
отслеживают значения напряжения и тока в схеме и посылают соответствующую
информацию на блок микропроцессора МП. Микропроцессор управляет драйверами
силовых ключей, а также устройствами индикации и интерфейсом подключения к ПК.
Драйверы и блок МП питается от источника питания собственных нужд, выходные
напряжения которого составляют
,
.
Для
управления IGBT модулями берем драйвер ДЖИЦ.687253.231
Основные
функции драйвера:
-
обеспечивают включение транзистора низким уровнем ТТЛ из системы управления с
частотой переключения до 20 кГц;
-
обеспечивают на затворе транзистора:
отпирающее
напряжение +17 В, задержка включения 1 мкс, время нарастания напряжения 0,4
мкс;
запирающее
напряжение -5 В, задержка выключения 0,4 мкс, время спада напряжения 0,2 мкс;
обеспечивают
защиту транзистора от пробоя
при
перегрузке по току или коротком замыкании в нагрузке, определяемым по
ненасыщенному состоянию транзистора, путём плавного
его
запирания. Задержка срабатывания защиты 3 мкс, задержка начала выключения 4,5
мкс, время спада напряжения около 8 мкс;
при
выбросе напряжения на коллекторе выше 1000 В;
ограничивают
напряжение между базой и эмиттером транзистора на уровнях +18 В и -6 В.
передают
в систему управления сигнал об аварийном выключении транзистора и об опасном
снижении напряжения питания драйвера. Схема защиты сбрасывается низким уровнем
ТТЛ из системы управления. Знак выходного напряжения драйверов индицируется
светодиодом на плате драйвера (или адаптера), зелёным цветом для положительного
напряжения и красным - для отрицательного.
Структурная
схема драйвера представлена на рисунке 2.5.1
Входные
и выходные сигналы поступают через оптопары, обеспечивающие изоляцию при
разности потенциалов входной и выходной цепей драйвера до 2500 В. К системе
управления драйвер подключаются через вилку типа WF-6, кабельная розетка типа
HU-6.
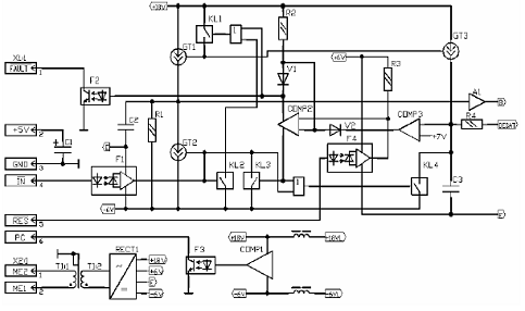
Рисунок 2.5.2 - Схема драйвера ДЖИЦ.687253.231
Питающее переменное напряжение через разъём X2, трансформатор T1
поступает на выпрямитель RECT1. Компаратор COMP1 при нормальном выпрямленном
напряжении поддерживает на выходе оптопары низкий уровень сигнала PC. При
высоком уровне сигнала IN на выходе оптопары F1 уровень высокий. При этом
включен генератор тока GT2, а генераторы тока GT1, GT3 выключены, напряжение на
конденсаторе C2 отрицательно, и через буферный усилитель A1 и выходные каскады
драйвера (двухтактный эмиттерный повторитель V3, V4) оно поступает на затвор G
модуля. Открытый ключ KL4 поддерживает отрицательное напряжение на входе
компаратора COMP3. При низком уровне сигнала IN генератор тока GT2 выключается,
а GT1, GT3 включаются. Конденсатор C2 быстро заряжается, положительное
напряжение через буферный усилитель A1 и выходные каскады драйвера открывает
транзистор модуля. Балластная ёмкостная нагрузка на выходе драйвера,
конденсатор C6, нивелирует крутизну фронтов выходных импульсов при различной
входной ёмкости модулей и предотвращает высокочастотный звон. Диоды V6, V7
обрезают выбросы напряжения на затворе, которые могут возникнуть в процессе
переключения модуля. Защитная цепочка R7, V9, V10 защищает модуль от высоковольтных
выбросов на коллекторе, возникающих при запирании транзистора, приоткрывая
транзистор на время выброса. Светодиод V8 - двухцветный. Если модуль нормально
нагружен, напряжение на его коллекторе становится низким, и ток генератора тока
GT3 протекает через R4 и V5, а напряжение на конденсаторе C3 остаётся ниже
порога срабатывания компаратора COMP3. При перегрузке модуля напряжение на C3
через некоторое время превышает порог, импульс с выхода COMP3 включает триггер,
выполненный на компараторе COMP2 с положительной обратной связью. Ключи KL1 и
KL3 замыкаются и выключают генераторы тока GT1 и GT3, после чего конденсатор C2
плавно разряжается через резистор R1, в результате транзистор модуля
выключается мягко, что предпочтительнее резкого запирания в режиме короткого
замыкания. Оптопара F2 включает низкий уровень сигнала FAULT. Выход драйвера из
состояния защиты осуществляется низким уровнем сигнала RES, который включает
оптопару F4 и возвращает триггер в исходное состояние. Питание выходных цепей
драйверов осуществляется симметричным прямоугольным напряжением с амплитудой 12
В и с частотой 40 кГц, подаваемым на первичную обмотку изолирующего
трансформатора с блока питания через вилку типа WF-2, кабельная розетка типа
HU-2. В качестве блока питания может использоваться плата ДЖИЦ.301411.107.
Переменное напряжение со вторичной обмотки преобразуется в постоянные
напряжения +6 В, +18 В и -6 В.
Для управления оптотиристорами возьмем драйвер ДЖИЦ.687253.435.
Структурная схема драйвера представлена на рисунке 2.5.2
Рисунок 2.5.3 - Схема драйвера ДЖИЦ.687253.435
Выходные каскады драйверов питаются постоянным стабилизированным
напряжением +24В, которое конвертируется преобразователем DC/DC в переменное с
частотой 40 кГц и трансформируется, а затем выпрямляется. Контроль напряжения
питания драйвера на вторичной стороне осуществляется компаратором COMP,
контрольный сигнал передаётся в систему управления через OPTO_1. В норме
уровень сигнала VC низкий, а по оптоволокну передаётся световой сигнал.
Включение тока управления осуществляется низким уровнем сигнала In или световым
сигналом по оптоволокну, подаваемым на OPTO_2. Выходной сигнал
оптопреобразователя OPTO_2 усиливается усилителем мощности AMP и прикладывается
между катодом K и управляющим электродом G тиристора.
Большое значение в ИБП имеет наличие связи с ПК. Это позволяет оператору
следить за состоянием сети, состоянием АБ и всей работы ИБП. В данном случае
используется стандартный интерфейс связи МК и ПК - RS-232. Это позволяет
осуществлять дистанционный мониторинг ИБП. Интерфейс выполнен с оптоизоляцией,
что увеличивает электробезопасность при работе с ИБП.
2.6 Расчет инвертора
Исходные данные:
1) Un=220 B - выходное линейное напряжение;
2) Рн = 1 кВт - Мощность преобразователя;
) Cos fH»1 - коэффициент
мощности нагрузки;
) FP=10 кГц - диапазон рабочих частот инвертора.
Ток инвертора номинальный равен:
(2.6.1)
Определим номинальное напряжение на входе инвертора:
(2.6.2)
Выбираем класс силового ключа по напряжению:
(2.6.3)
Выбираем IGBT транзистор с напряжением 600 В.
Так как в инверторе на IGBT нет вспомогательных коммутирующих ключей, нет
и времени коммутации.
Определим ток через транзистор:
(2.6.4)
Выбираем транзистор на 16А, который при Т=100оС имеет допустимый
ток 9А, и с учетом запаса по току
(2.6.5)
т.е. условие Imax<Iдоп выполняется.
По вычисленным параметрам выберем транзисторный IGBT-транзистор IRG4BC20F
фирмы IR.
Параметры транзистора:
1) Пробивное напряжение «коллектор-эмиттер» Vces = 600 B;
2) Постоянный ток коллектора Ic = 16 A;
) Импульсный ток коллектора (длительностью 1мс) Icm = 30 A;
) Падение напряжение на транзисторе в открытом состоянии VCesat
= 2.5 B;
) Время включения tON = 130 nс;
) Время задержки выключения tS = 450 nс;
) Время спада tf = 40 nс;
) Тепловое сопротивление переход-корпус Rth(j-c) = 0.18oC/Вт;
) Максимально допустимая температура перехода Tjmax =
150oC;
Рассчитаем потери в транзисторе при номинальном режиме:
(2.6.6)
где
Uпод = 2,11 В - среднее модулированное падение на открытом транзисторе при
протекании через него гармонического тока с амплитудой
.
Рассчитаем
динамические потери в транзисторе.
Рдин = Еу·f , (2.6.7)
где Еу = 14 мДж определяется по графикам для тока 35А.
Рдин
= 14·10-3·1000 = 14 (Вт). (2.6.8)
Рассчитаем общие потери.
РМоб = РСТ + РДИН + Кз (Рст + Рдин) =
9,5 + 14 + 0,05·235 = 35,5 Вт (2.6.9)
Таким образом, эффективную температуру структуры в установившемся
тепловом режиме можно определить из соотношения:
Тj = Ta + PMобRth(j-c) = 40 + 35,5·0,18
= 75,5 oC (2.6.10)
Температура структуры в длительном режиме работы удовлетворяет условию Тj
< Tjm (75,5oC < 100oC), следовательно,
транзистор выбран правильно.
2.7 Расчет выпрямителя
Пусть скважность ШИМ-модуляции инвертора g = 0,95. Таким образом, входное напряжение инвертора
определяется по формуле:
(2.7.1)
где
Uнмах =
- амплитуда напряжения на выходе инвертора.
На
входе инвертора работает выпрямитель, следовательно, Uвых выпрямителя равно Uвх
инвертора. Схема выпрямления - однофазная мостовая. Соберем ее на тиристорах.
Выберем рабочий угол регулирования a = 30о.
Определим
среднее значение тока вентильного элемента:
,(2.7.2)
где Кст =0.5- коэффициент по току для однофазной схемы.
Если напряжение Ud = 220B соответствует углу регулирования a = 30о, то максимальное
напряжение на выходе выпрямителя при угле a = 0о составит Udmax = 247 (В).
Амплитудное значение напряжения на вентиле определяется из соотношения:
,(2.7.3)
где Ксн - коэффициент схемы по напряжению для однофазной
мостовой схемы. Значение повторяющегося импульсного напряжения на вентиле
определяется:
,(2.7.4)
где Кр - коэффициент запаса по напряжению.
По параметрам Iв и Urm выбираем тиристоры ТО232-25 фирмы ОАО
«Электровыпрямитель».
Его основные характеристики:
1) Повторяющееся импульсное обратное напряжение Vrrm = 600-1200В;
2) Максимально допустимый средний ток в открытом состоянии IT(AV)=25A
при температуре 80оС;
) Максимально допустимый действующий ток в открытом состоянии ITRMS=63A;
) Пороговое напряжение тиристора VT(TO)=1,14B;
) Динамическое сопротивление rT=4,7 mW;
) Отпирающее постоянное напряжение управления VGT=2,5B;
) Максимально допустимая температура перехода Tjmax=100oC;
) Тепловое сопротивление переход-корпус Rth(j-c)=0,47oC/Вт;
) Время выключения tq=160мс;
Проведем тепловой расчет выбранных вентилей. Для определения средней
мощности основных потерь в силовых полупроводниковых приборах используется
уравнение:
(2.7.5)
где UT(TO) и r(T) - пороговое напряжение и
динамическое сопротивление вольт-амперной характеристики прибора в открытом
состоянии; Кф=IRMS/IAV = 1,575 - коэффициент
формы тока, определяемый расчетным путем для конкретной схемы выпрямителя и
заданного угла регулирования.
На низких частотах до 400 Гц основные потери являются определяющими, а
дополнительные потери могут быть учтены поправочным коэффициентом Кдоп =
1,05. Таким образом, полная мощность потерь в вентиле на низких
частотах определяется выражением:
(2.7.6)
Эффективная температура структуры вентиля в установившемся тепловом
режиме может быть определена с достаточной для инженерных расчетов точностью по
формуле:
Tj = Ta + PtotRth(j-c)
=40 + 5,56·0,47 = 42,6оС,(2.7.7)
где Та - температура окружающей среды.
Поскольку Тj < Tjm, то выбранный тиристор
подходит для работы в данной схеме выпрямителя, и запас по температуре довольно
велик. Однако, за неимением другого подходящего номинала вентиля остановимся на
этом, хотя он будет и недоиспользоваться.
Для охлаждения тиристора применим стандартный охладитель ДЖИЦ.648474.001,
рекомендуемый фирмой-производителем тиристоров. Данный охладитель имеет
следующие параметры:
1) Тип - ДЖИЦ.648474.001;
2) Габаритные размеры (ширина х длина х высота), мм - 170х250х170;
) Масса, кг - 8,5;
) Диаметр контактной поверхности, мм - 76;
) Тепловое сопротивление, оС/Вт (при скорости воздуха
6м/с) - 0,043;
) Перепад давления, Па - 35;
Из всего многообразия вентиляторов выберем импортный вентилятор фирмы
Jamicon, Kaimei Electronic Corp. JA-0825S22H. Его электрические и
конструктивные параметры:
2) Размер рамы, мм - 80х80;
) Толщина корпуса (В, мм) - 25;
) Тип подшипника - шариковый;
) Номинальное напряжение - 220В/50Гц;
) Потребляемый ток, А - 0,05;
) Частота вращения - 2300об./мин.;
) Производительность - 0,74 м3/мин.;
) Шум - 29дБ/м
) Установочный размер - 71,5мм;
Для защиты вентилятора применяем защитную решетку SM7240E фирмы Jamicon.
Для упрощения сборки преобразователя и для улучшения аэродинамических
свойств воздушного охлаждения каждый охладитель заключаем в отдельную
четырехгранную коробку, выполненную из изоляционного материала. А уже эта
коробка специальными креплениями крепится к стойкам преобразовательного шкафа.
Конструктивный чертеж блока охладителя выпрямительного вентиля представлен в
Приложении Ж.
Рассчитаем мощность, которую способен рассеять данный охладительный блок.
Для упрощения примем, что тепло распространяется от охладителя в окружающую
среду только методом конвекции. Математический конвективный теплообмен
подчиняется закону:
(2.7.8)
где Pn - тепловая мощность, которую радиатор должен рассеять в
окружающем пространстве;S - площадь поверхности радиатора;
ТS - температура радиатора;
Та - температура окружающей среды;
aк -
коэффициент конвективного теплообмена между радиатором и средой.
Тепловое сопротивление - величина, обратная произведению площади
поверхности радиатора на коэффициент теплообмена:
(2.7.9)
Эта величина известна по справочным данным, то мощность рассеяния мы
можем вычислить по формуле:
(2.7.10)
Таким образом, выбранного блока охлаждения вполне достаточно для отвода
от тиристора мощности, выделяемой на нем.
В инверторе все шесть силовых IGBT модулей расположим на одном
охладителе. Конфигурация его профиля представлена на рисунке 2.7.1
Рисунок 2.7.1 - Конфигурация профиля охладителя блока инвертора.
Каждый IGBT модуль выделяет в виде тепла до 35,5 Вт. Таким образом, общие
тепловые потери всего вентильного блока определяются соотношением:
РS = 4·РМоб
=4·35,5 = 140 Вт. (2.7.11)
Тепловое сопротивление охладителя равно:
(2.7.12)
Возьмем охладитель с профилем O56 размерами (260х250х80)мм фирмы ОАО
“Электровыпрямитель”. Для создания воздушного потока используем вентилятор
JF-1225S1H фирмы Jamicon. Как и для охладителей выпрямителя охладитель
инвертора сделаем закрытым блоком
2.8 Расчёт корректора мощности
Корректор коэффициента мощности представляет собой бустерный
преобразователь, который может работать в режиме, пограничном с режимом
разрывных токов. Следовательно для пикового значения тока дросселя можно
записать:
; (2.8.1)
=7,4А
В обычной бустерной схеме преобразователя частота преобразователя f
остаётся постоянной. Корректор работает в режиме автогенерации с изменяющейся
частотой и скважностью управляющих сигналов. Поэтому в качестве опорной частоты
мы вынуждены принять среднюю частоту ,которая указывается как рекомендуемая для
расчётов. В данном проекте применяется микросхема UC3854 фирмы UNITRODE.
Учитывая, что
, (2.8.2)
Выражение (2.8.2) может быть записано в следующем виде :
(2.8.3)
Поскольку корректор приближает форму потребляемого тока к синусоидальной,
мы можем связать ток и напряжение в нагрузке с током и напряжением сети через
потребляемую мощность, затем вычислить величину индуктивности. Рекомендуется
пользоваться следующей расчётной формулой:
; (2.8.4)
7,4=1,6кВт
Окончательно, учитывая выражения (2.8.2) и (2.8.4):
, (2.8.5)
где η - КПД корректора, принимаемый равным 0,9…0,95.
0,03mГн
Выражение (2.8.5) обеспечивает расчёт величины индуктивности с учетом
разрывных токов. Чтобы перевести корректор в режим неразрывных токов,
необходимо учесть наличие максимального тока дросселя (ΔIin).
Рекомендуется принять
значение амплитуды колебаний тока дросселя около 40% от максимального значения,
тогда величина индуктивности для режима непрерывного тока дросселя
рассчитывается по формуле:
(2.8.6)
=0,04mГн
Величина максимального тока через индуктивность, которая потребуется для
конструктивного расчёта дросселя, может быть определена из выражения:
(2.8.7)
17,2A
Определить величину фильтрующего конденсатора Cout возможно из условия
ограничения амплитуды колебаний напряжения Uout. В связи с этим задаются
амплитудой колебаний выходного напряжения ΔUout и проводят вычисления по формуле:
(2.8.8)
0,005мкФ
где fin - входная частота корректора, составляющая 50
Гц.
Транзистор необходимо брать с пробивным напряжением не менее 500В на
напряжением, и током коллектора не менее 25 А. Выбираем транзисторный
IGBT-модуль М2ТКИ-25-06 фирмы ОАО “Электровыпрямитель”.
Параметры транзистора:
1) Пробивное напряжение «коллектор-эмиттер» Vces = 600 B;
2) Постоянный ток коллектора Ic = 25 A;
) Импульсный ток коллектора (длительностью 1мс) Icm = 50 A;
) Напряжение насыщения коллектор-эмиттер VCesat = 1.95
B;
) Время включения tON = 0.15 мкс;
) Время задержки выключения tS = 0.026 мкс;
) Время спада tf = 0.03 мкс;
) Тепловое сопротивление переход-корпус Rth(j-c) =
0.280oC/Вт;
) Максимально допустимая температура перехода Tjmax =
150oC;
) Напряжение пробоя изоляции между выводами и основанием
(эффективное значение) Visol = 2500 B;
Охладитель возьмем ОВ15 (40х116х80) фирмы ОАО “Электровыпрямитель”
2.9 Расчет
трансформатора
Выпрямленное
напряжение:
; ступени 3 диаметр 8
Номинальный
ток:
;
Напряжение
питающей сети:
;
Частота
питающей сети:
;
Отклонение
напряжения питающей сети:
;
Учитывая
мощность проектируемого выпрямителя (
)
величину выпрямленного напряжения (
),
коэффициент пульсации выпрямленного напряжения (
) и схему
выпрямления (однофазная мостовая), задаём наклон внешней характеристики А=1,1.
Тогда для известного выпрямленного напряжения, через принятый коэффициент
наклона вычислим напряжение холостого хода выпрямителя при пониженном,
номинальном и повышенном напряжении сети:
(2.9.1)
(2.9.2)
(2.9.3)
Разность между максимально возможным напряжением на выходе выпрямителя и
стабилизированным напряжением, есть глубина регулирования силового
преобразователя:
(2.9.4)
Косинус максимального угла регулирования вычисляется по формуле:
(2.9.5)
Реальный
угол регулирования
больше
на
величину начального угла регулирования
, который
принимается равным
град. эл. Причём большую величину принимают для более
низких выпрямленных напряжений.
(2.9.6)
Напряжение
вторичных обмоток трансформатора определяется по выпрямленному напряжению
холостого хода при номинальном напряжении питающей сети:
(2.9.7)
Действующее значение тока вторичной обмотки трансформатора определяется
по среднему значению выпрямленного тока в номинальном режиме:
(2.9.8)
Габаритная мощность силового трансформатора:
(2.9.9)
Величину тока первичной обмотки вычислим через габаритную мощность
трансформатора и напряжение, приложенное к первичной обмотке:
(2.9.10)
где
- фазность первичной обмотки;
Мощность,
приходящаяся на один стержень:
(2.9.11)
Исходя
из фазности питающей сети и схемы выпрямления, выбираем, стержневой
трансформатор.
Выбираем
марку стали магнитопровода 3413 и вычислим предварительное значение ЭДС одного
витка:
(2.9.12)
где
- конструктивный коэффициент;
-
отношение массы стали к массе меди;
-
индукция в стержне;
-
плотность тока в обмотках;
Число
витков первичной и вторичной обмоток:
блок
питание бесперебойный цифровой

(2.9.13)
Уточним коэффициент трансформации и число вольт на виток:
(2.9.14)
(2.9.15)
Определим сечение стержня и диаметр окружности, описанной вокруг него:
(2.9.16)
(2.9.17)
где
- коэффициент заполнения сечения отверстия сталью;
-
Коэффициент заполнения площади круга сердечника;
Выбираем
внутренний диаметр изолирующего цилиндра
, при
этом условии цилиндр будет плотно сидеть на стержне.
Выбираем
изоляционные расстояния равными:
где
- расстояние от внутренней поверхности первичной
обмотки до наиболее выступающей части стержня;
-
расстояние от наружной поверхности первичной обмотки до внутренней поверхности
вторичной обмотки;
-
расстояния от катушек до ярма;
Наружный
диаметр изолирующего цилиндра (рисунок 2.9.1):
Рисунок 2.9.1 - Наружный диаметр изолирующего цилиндра
Предварительные геометрические размеры обмоток равны:
Радиальная толщина первичной обмотки:
(2.9.18)
Радиальная толщина вторичной обмотки:
Диаметры обмоток:
(2.9.19)

(2.9.20)
Средняя длина витка обмоток:
(2.9.21)
Высота катушек:
где
где
- коэффициент приведения идеального поля рассеяния к
действительному;
-
относительное значение реактивной составляющей напряжения короткого замыкания;
Длина
стержня магнитопровода:
(2.9.22)
Сечение витка первичной обмотки для цилиндрического провода круглого
сечения:
(2.9.23)
Поскольку
, то обмотку выполним из проводов
. Выберем медный нагревостойкий провод ПСД со
стекловолокнистой изоляцией круглого сечения по ГОСТ 7019-80 со следующими
параметрами:
Найдём действительную плотность тока в обмотке:
(2.9.24)
Предварительное число витков в слое обмотки:
(2.9.25)
где Кз - коэффициент заполнения обмоток по высоте;
Число слоёв первичной обмотки и количество витков в слое:
(2.9.26)
(2.9.27)
Окончательные размеры первичной обмотки равны:
Высота:
(2.9.28)
Радиальная толщина:
(2.9.29)
где
- коэффициент заполнения обмотки по ширине;
Окончательно
уточним значения:
Масса меди обмотки:
(2.9.30)
где
- плотность материала обмотки;
Потери
в первичной обмотке:
(2.9.31)
где
- коэффициент добавочных потерь, равный при
=50Гц 1,01-1,02
-
удельные потери меди.
Сечение
витка вторичной обмотки:
(2.9.32)
Выберем медный нагревостойкий провод ПСД со стекловолокнистой изоляцией
круглого сечения по ГОСТ 7019-80 со следующими параметрами:
Найдём действительную плотность тока в обмотке:
(2.9.33)
Предварительное число витков в слое обмотки:
(2.9.34)
где
- коэффициент заполнения обмоток по высоте;
Число
слоёв вторичной обмотки и количество витков в слое:
(2.9.35)
(2.9.36)
Окончательные размеры вторичной обмотки равны:
Высота:
(2.9.37)
Радиальная толщина:
(2.9.38)
Окончательно уточним значения:
Масса меди вторичной обмотки:
(2.9.39)
Полная
масса меди обмоток:
(2.9.40)
Потери во вторичной обмотке:
(2.9.41)
Потери короткого замыкания:
(2.9.42)
Напряжение короткого замыкания:
Активная составляющая:
(2.9.43)
Реактивная составляющая:
(2.9.44)
где
Полное напряжение короткого замыкания:
(2.9.45)
Активное и реактивное сопротивления короткого замыкания:
(2.9.46)
Рассчитаем магнитную систему.
Размеры ступеней стержня, обеспечивающие максимальное заполнение площади
круга площадью ступенчатой фигуры определим по формулам:
(2.9.47)
Толщину пакетов вычислим по формулам:
(2.9.48)
Площадь сечения стержня:
(2.9.49)
Активное
сечение стержня:
(2.9.50)
где
- коэффициент заполнения сталью.
Действующее
значение индукции в стержне:
(2.9.51)
Активная площадь сечения ярма:
(2.9.52)
где
- коэффициент усиления ярма;
Геометрические размеры прямоугольного ярма: Ширина ярма:
(2.9.53)
Высота ярма:
(2.9.54)
Индукция в ярме:
(2.9.55)
Окончательные
размеры сердечника:
Длина
стержня:
(2.9.56)
Расстояние между осями соседних стержней:
(2.9.57)
Масса стали стержней:
(2.9.58)
где
- плотность стали;
Масса
стали ярма:
(2.9.59)
Полная масса стали сердечника:
(2.9.60)
Проверим ранее принятое соотношение:
(2.9.61)
Определим массу стали ярм, приходящуюся на «узлы» сердечника:
(2.9.62)
Для холоднокатаной стали марки 3413,с толщиной листа 0,35, с отжигом
после механической обработки, при прямых стыках, потери в углах составляют:
(2.9.62)
где
и
-
удельные потери в 1кг стали сердечника и ярма;
-
коэффициент увеличения удельных потерь за счёт отклонения магнитного потока от
направления прокатки;
Полные
потери в стали сердечника:
(2.9.63)
Коэффициент полезного действия трансформатора в номинальном режиме:
(2.9.64)
Температура нагрева обмоток трансформатора:
(2.9.65)
где
- перепад температуры от внутренних слоёв обмоток к
наружным;
-
открытая поверхность обмоток;
- коэффициент, учитывающий открытую поверхность катушек;
- открытая поверхность сердечника трансформатора;
Максимально допустимая температура изоляции обмоточных проводов
составляет 155
(класс нагревостойкости F) что превышает температуру обмоток
в установившемся режиме (62
), а следовательно марка провода (ПСД) выбрана правильно.
3. Моделирование работы схемы и ее отдельных
узлов
Проведена проверка режимов работы схемы с заданными параметрами в системе
PSIM.
3.1 Моделирование блока инвертора
Исходные данные схемы инвертора:
5) Un=220 B - выходное линейное напряжение;
6) Рн = 1кВт - Мощность преобразователя;
) Cos fH»1 - коэффициент
мощности нагрузки;
) FP=10 кГц - диапазон рабочих частот инвертора.
9)
-
номинальный ток инвертора
10)
-
номинальное напряжение на входе инвертора
Модель блока инвертора (рисунке 3.1.1):
Рисунок 3.1.2 - Модель блока инвертора
Диаграммы работы схемы:
Рисунок 3.1.3 - Диаграммы сигнала управления транзисторами.
Рисунок 3.1.4 - Графики напряжения и тока на выходе инвертора.
Моделирование блока выпрямителя
Исходные данные для схемы выпрямителя:
- выходное напряжение выпрямителя
- среднее значение тока вентильного элемента
Модель блока выпрямителя:
Рисунок 3.2.1 - Модель блока выпрямителя
Диаграммы работы выпрямителя:
Рисунок 3.2.2 - Графики тока сети и напряжения на выходе выпрямителя
3.3 Моделирование блока выпрямителя с
корректором
Исходные данные схемы корректора:
fin - 50 Гц - входная частота корректора.
7,4А -
пиковое значение тока дросселя
1,6кВт -
выходная мощность
η =0,9…0,95 - КПД корректора
Модель
блока выпрямителя с корректором (рисунок 3.3.1):
Рисунок 3.3.2 - Модель блока выпрямителя с корректором
Диаграммы работы схемы:
Рисунок 3.3.3 - Графики тока сети и выходного напряжения
Напряжение стабилизируется корректором на уровне 400 В.
Рисунок 3.3.4 - Импульсы управления транзистором
Рисунок 3.3.5 - График тока нагрузки
3.4 Моделирование схемы АБП
Далее проведем моделирование всей схемы.
Модель агрегата бесперебойного питания (рисунок 3.4.1)
Рисунок 3.4.2 - Модель агрегата бесперебойного питания
Рисунок 3.4.3 - Графики тока сети напряжения на выходе корректора
коэффициента мощности.
Рисунок 3.4.4- График напряжения на выходе инвертора
4. Технико-экономический расчет
источника бесперебойного питания
Целью данного раздела дипломного проекта является выполнение необходимых
расчетов организационно-экономических показателей. Данный раздел включает: 1.
Расчет себестоимости устройства. 2. Определение цены устройства. 3. Оценка
уровня качества устройства. 4. Определение цены потребления. 5. Определение
рыночной цены. 6. Прогноз сбыта. 7. Прибыль от реализации.
Экономический расчет будем проводить с учетом того, что производство
устройства является мелкосерийным.
4.1 Анализ рынка
Блок бесперебойного питания предназначен для питания разнообразной
электрической и электронной аппаратуры стабилизированным напряжением 220В, в
том числе устройств охранной, пожарной и охранно-пожарной сигнализации, питание
аппаратуры на АТС, питание персональных компьютеров. Преимуществами новой
разработки является высокий КПД и большая выходная мощность. Возможные объемы
продажи изделия приблизительно 1000 шт. в год. Ближайшим аналогом данного блока
является блок питания PW1115 фирмы Powerware, его мы и берем за базовое
изделие.
4.2 Расчет уровня качества
4.2.1 Основные технические параметры
устройства
Технические параметры характеризуют качество изделия. Качество -
совокупность свойств, которые делают его способным выполнять заданные функции,
тем самым удовлетворять соответствующие рыночные требования.
Конкурентоспособность - это степень соответствия товара в данной рыночной
ситуации по техническим, экономическим, эксплуатационным характеристикам.
Основными показателями данного изделия является:
. Выходное напряжение.
. Коэффициент полезного действия.
. Выходная мощность.
. Частота сети.
. Выходной ток.
4.2.2 Определение важности каждого показателя
Следующим этапом, после выбора более важных показателей, является
ранжирование показателей по степени их важности. Самому важному присваивается
ранг 1, менее важному ранг 2 и так далее.
Результаты занесем в таблицу
4.2.1
Таблица 4.2.1 Показатели ранжирования по степени важности
|
Показатель
|
Ранг показателя, на мнение эксперта
|
|
1
|
2
|
3
|
4
|
|
Выходное напряжение
|
4
|
3
|
4
|
3
|
3
|
|
Коэффициент полезного действия
|
2
|
1.5
|
1
|
2
|
1
|
|
Выходная мощность
|
3
|
4
|
2,5
|
4
|
4
|
|
Частота сети
|
1
|
1.5
|
2,5
|
1
|
2
|
|
Выходной ток
|
5
|
5
|
5
|
5
|
5
|
|
Всего
|
15
|
15
|
15
|
15
|
15
|
В качестве базового изделия возьмем блок бесперебойного питания PW1115
фирмы Powerware. Результаты расчетов сведем в таблицу 4.2.2.
Таблица 4.2.2 Результаты расчетов
|
Название показателя
|
Значение базового показателя
|
Значение нового показателя
|
Улучшение показателя
|
|
Выходное напряжение, В
|
0...24
|
0... 30
|
1.25
|
|
Коэффициент полезного действия
|
0.85
|
0.89
|
1,05
|
|
Выходная мощность, Вт
|
240
|
300
|
1.25
|
|
Частота сети, Гц
|
50...60
|
50...60
|
1.0
|
|
Выходной ток, А
|
10
|
10
|
1.0
|
4.3 Расчет себестоимости устройства
Согласно ТЗ, производство источника бесперебойного питания -
мелкосерийное, поэтому будем пользоваться соответствующими нормативами и
методикой.
4.3.1 Расчет затрат на приобретение
материалов.
Расходы на приобретение материалов вычисляются на
основании норм их расходования и цен, с учетом транспортно-заготовительных расходов. Расчет по стоимости
материалов занесен в таблицу 4.3.1
Данные
взяты с сайтов <#"668731.files/image218.gif">) достигает 200-300%.
Сз.в.= (2...3)×Сз.про (4.3.5)
Сз.в.= 2 ×17709 = 35418 руб.
Таким образом, производственная себестоимость составляет 109281 руб.
4.3.7
Административные расходы
Эти расходы относятся к себестоимости изделия пропорционально основной
заработной плате и на приборостроительных предприятиях они составляют 100-200%:
Сз.г=1×Сз.про (4.3.6)
Сз.г=1×17709= 17709 руб.
4.3.8 Расходы на сбыт
Расходы по этой статье определяются в процентах к производственной
себестоимости (обычно 2,5 - 5,0%). Ссбыт = 0.025×109281=2732
Сумма по всем нижеприведенным статьям является полной себестоимостью
продукции.
Результаты расчета сведем в таблицу 4.3.4.
Таблица 4.3.4 Коммерческие расходы
|
№
|
Статьи расходов
|
Сумма, руб.
|
Удельный вес, %
|
|
1.
|
Сырье и материалы.
|
873,8
|
6.19
|
|
2.
|
Покупные комплектующие изделия, полуфабрикаты, работы и
услуги производственного характера посторонних предприятий.
|
39771
|
38.65
|
|
3.
|
Основная заработная плата.
|
17709
|
11.5
|
|
4.
|
Дополнительная заработная плата.
|
5312,7
|
3.31
|
|
5.
|
Отчисления от заработной платы
|
6906,5
|
5.43
|
|
6.
|
Общепроизводственные расходы.
|
35418
|
22.11
|
|
Производственная себестоимость
|
109281
|
86.77
|
|
7.
|
Административные расходы.
|
17709
|
11.5
|
|
8.
|
Расходы на сбыт
|
2732
|
2.2
|
|
Полная себестоимость.
|
239002
|
100
|
Следовательно, полная себестоимость устройства составит: 239002 руб.
4.4 Определение цены
изделия
Среди разных методов ценообразования на ранних стадиях проектирования,
достаточно распространен метод лимитных цен. При этом определяется верхняя и
нижняя граница цены.
4.4.1 Нижняя граница цены
Нижняя
граница цены (
) защищает интересы производителя продукции и
предусматривает, что цена должна покрыть расходы производителя, связанные с
производством и реализацией продукции, и обеспечить уровень рентабельности не
ниже того, что имеет предприятие при производстве уже освоенной продукции.
где:
- оптовая цена предприятия, руб.;
- полная
себестоимость изделия, руб.;
-
нормативный уровень рентабельности, 15%;
- налог
на добавочную стоимость, 20%.
Таким
образом, получаем:
руб.
.руб.
4.4.2 Верхняя граница
цены
Верхняя
граница цены (
) защищает интересы потребителя и определяется той
ценой, которую потребитель готов платить за продукцию с лучшим потребительским
качеством
(4.4.3)
где:
- цена базового изделия, 467800 руб.;
4.4.2 Договорная цена
Договорная
цена (
) может быть установлена по договоренности между
производителем и потребителем в интервале между нижней и верхней лимитными
ценами.
Из
выражения:
,
Значит,
выбираем
4.4.3 Определение минимального объема производства продукции
Себестоимость годового выпуска продукции:
где
- полная себестоимость единицы продукции, руб;
-
условно-сменные расходы
=0.65;
-
условно-постоянные расходы
=0.35;
Х
- производственная мощность производства X=150 ед./год;
-
годовой объем выпуска продукции
=100
ед./год;
Стоимость
годового выпуска продукции:
(4.4.5)
Объем продукции, при которой прибыль отсутствует:
Объем продукции, при котором будет достигнут запланированный уровень
рентабельности:
Годовая прибыль при достижении запланированного уровня рентабельности
составит:
Рис. 4.4.1 Характеристика минимального объема производства продукции.
Вывод
В данном разделе были проведены анализ уровня качества и конкурентной
способности источника бесперебойного питания, расчеты себестоимости
производства, целесообразности производства, определение цены изделия.
Полная себестоимость составляет 239002 руб..
Нижняя
граница цены -
Верхняя
граница цены -
Договорная
цена -
Объем
продукции, при котором прибыль отсутствует -
ед.
5. Экологичность и безопасность дипломного
проекта
Прибор предназначен для работы в закрытых помещениях при температуре
окружающей среды от -10°С до +70°С, и относительной влажности воздуха до 80%.
Устройство не рассчитано для работы в средах насыщенных токопроводящей пылью,
во взрывоопасной среде, в среде, содержащей едкие пары и газы, в местах,
незащищенных от попадания воды на устройство. Не допускается резких толчков и
сильных вибраций в целях сохранения целостности элементов схемы и
электрического монтажа.
К основным вредным и опасным факторам, что влияют на
людей, занятых на производстве радиоэлектронной аппаратуры (далее РЭА), можно
отнести:
1. Плохая освещенность рабочей зоны (условия
освещенности производственных помещений должны удовлетворять нормам, отмеченным
в СНиП II-4-79/85);
. Повышенные уровни электромагнитных излучений
(уровни излучений и полей должны отвечать ГОСТ 12.2.006-87);
3. Опасность поражения электрическим током;
. Неудовлетворительные параметры микроклимата
рабочей зоны в производственных помещениях должны удовлетворять нормам,
отмеченным в ГОСТ 12.1.005-88 и ДСН 3.3.6.042-99;
. Содержание в воздухе рабочей зоны вредных
веществ разного характера влияния в концентрациях, что превышают предельно
допустимые (гранично-допустимая концентрация (ГДК) вредных веществ в воздухе
рабочей зоны должны удовлетворять нормам, отмеченным в ГОСТ 12.1.005-88 и ГОСТ
12.1.007-80);
. Повышенный уровень шума на рабочем месте
(допустимые уровни звукового давления в октавных полосах частот, уровни звука и
эквивалентные уровни звука на рабочих местах) должен соответствовать санитарным
нормам допустимых уровней шума на рабочих местах ДСН 3.3.6.037-99;
. Повышенная напряженность электрического поля
промышленной частоты на рабочем месте (напряженность электрических полей
промышленной частоты на рабочих местах должна удовлетворять нормам, отмеченным
в ГОСТ 12.1.002-88);
8. Влияние вредных факторов влияния мониторов ПК
(ДСанПиН 3.3.2.007-98).
5.1
Опасность поражения электрическим током
Все случаи поражения человека электрическим током в результате электрического
удара возможны лишь при замыкании электрической цепи через тело человека или,
иначе говоря, при прикосновении человека не менее чем к двум точкам цепи, между
которыми существует некоторое напряжение.
Опасность такого прикосновения, оцениваемая значением тока, проходящего
через тело человека или же напряжением прикосновения зависит от ряда факторов:
схемы замыкания цепи тока через тело человека, напряжение сети, режима ее
нейтрали (т.е. заземлена или изолирована нейтрали), степени изоляции токоведущих
частей от земли, а также от значения емкости токоведущих частей относительно
земли.
Следовательно, указанная опасность не является однозначной. В одних
случаях замыкание цепи тока через тело человека будет сопровождаться
прохождением через него малых токов и окажется неопасным, в других - токи могут
достигать больших значений, способных вызвать смертельное поражение человека.
Наиболее типичным являются два случая замыкания цепи тока через тело
человека: когда человек касается одновременно двух проводов (двухфазное
прикосновение) и когда он касается лишь одного провода (однофазное
прикосновение).
Основными причинами несчастных случаев от электрического тока является
следующее:
.Случайное прикосновение к токоведущим частям, находящимся под
напряжением. Это может быть в результате: ошибочных действий при производстве
работ вблизи или непосредственно на частях, находящихся под напряжением,
неисправности защитных средств, посредством которых пострадавший прикасается к
токоведущим частям.
.Появление напряжения на конструктивных металлических частях
электрооборудования, которое нормально не находятся под напряжением, на
корпусах, кожухах, ограждениях. Напряжение на этих частях может появиться как
результат: повреждения изоляции токоведущих частей электрооборудования
(вследствие механических воздействий электрического пробоя, естественного
старения и т.п.); падения провода, находящегося под напряжением, на
конструктивные части электрооборудования; замыкания фазы сети на землю.
.Появление напряжения на отключенных токоведущих частях, на которых
производится работа. Это может быть в результате: ошибочного включения
отключенной установки под напряжением; замыкания между отключенным и
находящимся под напряжением токоведущими частями; разряда молнии непосредственно
в электроустановку или вблизи нее; наведения напряжения от влияния соседних
электроустановок, находящихся в работе.
Действие электрического тока на живую ткань в отличии от действия
других материальных факторов (пар, химические вещества, излучения и т.п.)
носит своеобразный и разносторонний характер. В самом деле, проходя через
организм человека, электрический ток производит термическое и электрическое
действия, являющиеся обычными физико-химическими процессами, присущими как
живой, так и неживой материи, одновременно электрический ток производит и
биологическое действие, которое является особым специфическим процессом,
свойственным лишь живой ткани.
Термическое действие тока проявляется в ожогах отдельных участков тела,
нагреве до высокой температуры кровеносных сосудов, нервов, сердца, мозга и
других органов дыхания, что вызывает в них серьезные функциональные
расстройства.
Электролитическое действие тока выражается в разложении органической
жидкости, в том числе и крови, что вызывает значительные нарушения их
физико-химического состава.
Биологическое действие тока проявляется в раздражении и возбуждении,
живых тканей организма, а также в нарушении внутренних биоэлектрических
процессов, протекающих в нормально действующем организме и теснейшим образом
связанных с его жизненными функциями.
Поражение электрическим током организма человека может быть в виде
электрического удара или электрической травмы. При этом поражаются внутренние
органы человеческого организма: легкие, сердце, центральная нервная система и др.
Последние исследования в области воздействия электрического тока на организм
человека показали, что электрический удар нарушает ритм сердечной деятельности,
с поражением нервов сердечной мышцы.
Электрический ожог - самая распространенная электротравма: ожоги
возникают у большей части пострадавших от электрического тока.
Электрические ожоги возникают при непосредственном тепловом действии тока
на организм человека, особенно при перекрытии электрической дугой в установках
с напряжением выше 1000 В, в также в результате прикосновения к сильно нагретым
током частям электрооборудования.
В зависимости от условий возникновения различают два основных вида ожога:
токовый (или контактный), возникающий при прохождении тока непосредственно
через тело человека в результате контакта человека с токоведущей частью,
дуговой обусловленный воздействием на тело человека электрической дуги.
Электрические знаки, именуемые знаками тока или электрическими метками,
представляют собой резко очерченные пятна серого или бледно-желтого цвета на
поверхности тела человека, подвергшегося действию тока.
Такие электротравмы протекают безболезненно и оканчиваются в большинстве
случаев благополучно.
Металлизация кожи - проникновение в верхние слои кожи мельчайших частичек
- металла, расплавившегося под действием электрической дуги.
Поверхность поврежденного участка кожи становится шероховатой и жесткой.
Такое явление встречается при коротких замыканиях, отключениях разъединителей и
рубильников под нагрузкой и т.п.
Механические повреждения являются следствием резких непроизвольных
сокращений мышц под действием тока, проходящего через человека. В результате
могут произойти разрывы сухожилий, кожи, кровеносных сосудов и нервной ткани,
могут иметь место вывихи суставов и даже переломы костей.
Электроофтальмия - воспаление наружных оболочек глаз - роговицы и
конъюктивы (слизистой оболочки, покрывающей глазное яблоко), возникающее в
результате воздействия мощного потока ультрафиолетовых лучей, которые энергично
поглощаются клетками организма и вызывают в них химические изменения. Такое
облучение возможно при наличии электрической дуги, которая является источником
интенсивного излучения не только видимого света, но и ультрафиолетовых лучей.
При небольшом времени облучения протекает очень болезненно, но не дает
тяжелых осложнений.
При поражении человека электрическим током основным поражающим фактором
является ток, проходящий через его тело. При этом степень отрицательного
воздействия тока на организм человека увеличивается с ростом тока. Вместе с тем
исход поражения определяется и длительностью воздействия тока, его частотой, а
также другими факторами. Тело человека является проводником электрического
тока. Однако проводимость живой ткани в отличии от обычных проводников
обусловлена не только ее физическими свойствами, но и сложнейшими
биохимическими и биофизическими процессами, присущими лишь живой материи. В
результате сопротивление тела человека является переменной величиной, имеющей
нелинейную зависимость от множества факторов, в том числе от состояния кожи,
параметров электрической цепи, физиологических факторов и состояния окружающей
среды.
Поэтому порезы, царапины, ссадины и другие микротравмы могут снизить
сопротивление тела человека до значения, близкого к значению его внутреннего
сопротивления, что безусловно увеличивает опасность поражения человека током.
Увлажнение кожи также понижает ее сопротивление.
Практикой и опытами установлено, что путь прохождения тока в теле
человека играет существенную роль в исходе поражения. Так если на пути тока
оказывается жизненно важные органы - сердце, легкие, головной мозг, то
опасность поражения весьма велика, поскольку ток воздействует непосредственно
на эти органы.
Известно также, что опасность поражения растет вместе с ростом тока,
проходящего через человека, поэтому следует ожидать, что увеличение частоты
ведет к повышению этой опасности.
Практикой установлено, что вполне здоровые и физически крепкие люди легче
переносят электрические удары, чем больные и слабые. Повышенной
восприимчивостью к электрическому току обладают лица, страдающие рядом
заболеваний в первую очередь болезнями кожи, легких, нервными болезнями и др.
Первая помощь при поражении электрическим током состоит из двух этапов:
освобождения пострадавшего от действия тока и оказание ему доврачебной
медицинской помощи. Поскольку исход поражения током зависит от длительности
прохождения его через человека, очень важно быстрее освободить пострадавшего от
тока и как можно быстрее приступить к оказанию медицинской помощи
пострадавшему, в том числе и при смертельном поражении, поскольку период
клинической смерти продолжается всего лишь несколько минут. Во всех случаях
поражения человека током необходимо, не прерывать оказание ему первой помощи
Прикосновение к токоведущим частям, находящимся под напряжением, вызывает
в большинстве случаев непроизвольное судорожное сокращение мышц и общее
возбуждение, которое может привести к нарушению и даже полному прекращению
деятельности органов дыхания и кровообращения. Если пострадавший держит провод
руками, его пальцы так сильно сжимаются, что высвободить провод из его рук
становится невозможным. Поэтому первым действием оказывающего помощь должно
быть немедленное отключение той части электроустановки, которой касается
пострадавший. Отключение производится с помощью выключателей, рубильника или
другого отключающего аппарата. Если установку отключить достаточно быстро
нельзя, необходимо принять иные меры к освобождению пострадавшего от действия
электрического тока. Во всех случаях оказывающий помощь не должен прикасаться к
пострадавшему без надлежащих мер предосторожности, так как это опасно для
жизни. Он должен следить за тем, чтобы самому не оказаться в контакте с
токоведущей частью.
Для отделения пострадавшего от токоведущих частей или провода напряжением
до 1000 В следует воспользоваться канатом, палкой, доской или каким - либо
другим сухим предметом, не проводящим электрический ток. Можно также оттянуть
его за одежду (если она сухая и отстает от тела), избегая при этом
прикосновения к окружающим металлическим предметам и частям тела пострадавшего,
не прикрытым одеждой.
Оттаскивая пострадавшего за ноги, оказывающий помощь не должен
касаться его обуви или одежды без хорошей изоляции своих рук, т.к. обувь и
одежда могут быть сырыми и являться проводником электрического тока.
Для изоляции рук оказывающий помощь, особенно если ему необходимо
коснуться тела пострадавшего, не прикрытого одеждой должен надеть
диэлектрические перчатки или обмотать руку шарфом, надеть на нее суконную
фуражку, натянуть на руку рукав пиджака или пальто, накинуть на пострадавшего
резиновый коврик или просто сухую материю. Можно также изолировать себя, встав
на резиновый коврик, сухую доску.
При отделении пострадавшего от токоведущих частей рекомендуется
действовать одной рукой, держа вторую в кармане или за спиной.
Если электрический ток проходит в землю через пострадавшего, и он
судорожно сжимает в руке один токоведущий элемент, проще прервать ток, отделив
пострадавшего от земли (подсунув под него сухую доску, оттащить за одежду),
соблюдая при этом указанные выше меры предосторожности как по отношению к
самому себе, так и по отношению к пострадавшему. Можно также перерубить провода
топором с сухой деревянной рукояткой или перекусить их инструментом с
изолированными рукоятками. Перерубать или перекусывать провода необходимо по
фазно, т.е. каждый провод в отдельности, при этом рекомендуется по возможности
стоять на сухих досках, резиновом коврике и т.д.
Эксплуатация устройства должна осуществляться после ознакомления
обслуживающего персонала с техническим описанием и инструкцией по эксплуатации.
Устройство должно обслуживаться персоналом, имеющим квалификационную
группу по технике безопасности не ниже II в соответствии с "Правилами
техники безопасности при эксплуатации электроустановок потребителей".
При эксплуатации устройства необходимо соблюдать "Правила
технической эксплуатации электроустановок потребителей" и "Правила
техники безопасности при эксплуатации электроустановок потребителей" для
установок напряжением до 1000 В, утвержденных Госэлектронадзором.
В процессе эксплуатации электроустановок нередко возникают условия, при
которых даже самое совершенное конструктивное исполнение установок не
обеспечивает безопасности работающего, и поэтому требуется применение
специальных защитных средств - приборов, аппаратов, переносных и перевозимых
приспособлений и устройств, служащих для защиты персонала, работающего в
электроустановках, от поражения электрическим током, воздействия электрической
дуги, электрического поля, продуктов горения и газоотделения и т.п.
Все работы по монтажу, демонтажу и восстановительному ремонтному
необходимо выполнять при отключенном напряжении питания.
Опасность поражения электрическим током среди прочих опасностей
отличается тем, что человек не в состоянии без специальных приборов обнаружить
наличие напряжения дистанционно, как, например, движущиеся части, раскаленные
объекты, открытые люки и т.п.
Для предупреждения поражения электрическим током предусматривается:
заземление всех металлических нетоковедущих частей оборудования, контрольно-измерительной
аппаратуры, которая может оказаться под напряжением;
укрытие всех электрических соединений и проводов, исключающее возможность
повреждения изоляции;
ограждение не изолированных токоведущих частей оборудования и
контрольно-измерительной аппаратуры.
Выявление всех дефектов в электросхеме и их устранение производится после
снятия напряжения со всего устройства и проверки отсутствия остаточных зарядов
с помощью заземленного разрядника.
В целях предупреждения несчастных случаев при эксплуатации установки
должны выполняться следующие меры безопасности:
запрещается работа при отсутствии надежного заземления;
запрещается работа при неисправных блокировочных контактах;
настройку, чистку, ремонт устройства производить только при отключении от
питающей сети, не менее чем через 1 минуту после отключения;
при работе соблюдать правила по технике безопасности с напряжением до
1000В;
к работе с аппаратурой допускаются лица, имеющие допуск к самостоятельной
работе на электроустановках с напряжением до 1000В и знакомые с инструкцией по
технике безопасности;
запрещается на ощупь проверять наличие напряжения и нагрев токоведущих
частей схемы;
применять для соединения приборов провода с поврежденной изоляцией;
производить установку в оборудование, находящееся под напряжением;
заменять предохранители во включенном устройстве;
измерять напряжения и токи переносными приборами с неизолированным щупом.
Защитное заземление является наиболее распространенной и в то же время
весьма эффективной и простой мерой защиты от поражения током при появлении
напряжения на металлических нетоковедущих частях. Защитное заземление -
преднамеренное электрическое соединение с землей или ее эквивалентом
металлических нетоковедущих частей, которые могут оказаться под напряжением
вследствие замыкания на корпус и по другим причинам (индукционное влияние
соединенных токоведущих частей, вынос потенциала, разряд молнии и т.д.).
Замыкание на корпус или точнее электрическое замыкание на корпус это
случайное электрическое соединение токоведущей части с металлическим
нетоковедущими частями электроустановки. Замыкание на корпус может быть
результатом, например, случайного касания токоведущей части корпуса машины,
повреждения изоляции, падения провода, находящегося под напряжением, на
токоведущие металлические части и т.п. Назначение защитного заземления -
устранение опасности поражения током в случае прикосновения к корпусу и другим
нетоковедущим металлическим частям электроустановки, оказавшимся под
напряжением.
Принцип действия защитного заземления - снижение до безопасных значений
напряжений прикосновения и шага, обусловленных замыканием на корпус, и другими
причинами. Это достигается путем уменьшения потенциала заземленного
оборудования (за счет уменьшения сопротивления заземления), а также путем выравнивания
потенциалов основания, на котором стоит человек, и заземленного оборудования
(за счет подъема потенциала основания, на котором стоит человек, до значения
близкого к значению потенциала заземленного оборудования).
Область применения защитного заземления:
сети до 1000 В переменного тока трехфазные, трехпроводные с изо-
лированной нейтралью, однофазные двухпроводные, изолированные от земли, а также
постоянного тока двухпроводные с изолированной средней точкой обмоток источника
тока;
сети выше 1000 В переменного и постоянного тока с любым режимом
нейтральной или средней точек обмоток источников тока.
5.2 Пожарная безопасность помещения
По применяемым материалам, определяющим категорию производства, по
степени пожарной опасности и классу помещения, по исполнению
электрооборудования производственные участки изготовления печатных плат должны
соответствовать действующему “Межотраслевому перечню категорий производств и
классов зон подразделений предприятий по взрывной, взрывопожарной опасности”.
Для предупреждения пожара предусматривается наличие:
автоматической сигнализации в помещениях, сообщающей о присутствии в
воздухе взрывных концентраций горючих паров и их смесей;
первичных средств пожаротушения на производственных участках, в
помещениях (песок, ведра, огнетушители углекислотные типа ОУ-5, ОУ-3 ГОСТ
7376-79).
Для устранения причин пожаров и взрывов на производстве проводятся
различные профилактические мероприятия:
технические,
эксплуатационные,
организационные,
режимные.
К техническим мероприятиям относится соблюдение противопожарных норм при
проектировании и сооружении зданий, устройстве отопления и вентиляции, выборе и
монтаже электрооборудования, а также устройстве защиты от электрических
разрядов и др.
Эксплуатационные мероприятия предусматривают правильную техническую
эксплуатацию производственных агрегатов, правильное содержание зданий и
территорий предприятий.
К организационным мероприятиям относятся обучение производственного
персонала противопожарным правилам, издание необходимых инструкций по
противопожарной технике.
Режимными мероприятиями являются ограничение или запрещение в
пожароопасных местах применение открытого огня, курение и т.д.
На производственных участках изготовления печатных плат возможно
получение химических ожогов.
Для защиты персонала необходимо иметь надежные средства защиты.
Индивидуальные средства защиты предназначены для защиты человека во время
работы от воздействия внешней среды. Для предохранения от попадания серной
кислоты, щелочи и электролита на кожу все работы с ними выполняют в специальном
костюме, резиновом фартуке, резиновых перчатках и сапогах, защитных очках.
При химических ожогах медицинская помощь выполняется на месте
происшествия. При таких ожогах (ожоги кислотами и щелочами) глубина повреждения
тканей в значительной мере зависит от длительности воздействия химического
вещества. Важно как можно скорее уменьшить концентрацию химического вещества и
время его воздействия. Для этого пораженное место сразу же промывают большим
количеством проточной холодной воды из - под. крана, из резинового шланга или
ведра в течении 12-20 мин.
Если кислота или щелочь попала на кожу через одежду, сначала ее смывают
водой с одежды, а потом осторожно разрезают и снимают с пострадавшего мокрую
одежду.
При попадании на тело человека серной кислоты или щелочи в виде твердого
вещества их удаляют сухой ватой или кусочками ткани, а затем пораженное место
тщательно промывают водой.
При химическом ожоге полностью смыть химические вещества водой не
удается, и после промывания пораженное место обрабатывают соответствующим
нейтрализующими растворами, используемые в виде примочек (повязок). При ожоге
кислотой делают примочки (повязки) 10% раствором питьевой соды (одна чайная
ложка на стакан воды). Когда же кислота в виде жидкости, паров или газов
попадает в глаза или полость рта, их промывают большим количеством воды, а
затем 5 % раствором питьевой соды (половина чайной ложки на стакан воды) или
слабым раствором уксусной кислоты (одна чайная ложка на стакан воды) или 10%
раствором борной кислоты.
На месте ожога кожи щелочью делают и применяют примочки (повязки) 10%-ым
раствором борной кислоты (одна чайная ложка на стакан воды) или слабым
раствором уксусной кислоты (одна чайная ложка столового уксуса на стакан воды).
Если брызги щелочи или ее пары попали в глаза и полость рта, пораженные места
промывают большим количеством воды, а затем 2%-ым раствором борной кислоты
(половина чайной ложки кислоты на стакан воды), а если в глаза попали твердые
кусочки химического вещества, сначала их удаляют влажным тампоном, так как при
промывании глаза они могут поранить слизистую оболочку и вызвать дополнительную
травму.
При попадания кислоты или щелочи в пищевод срочно вызывают врача. До его
прихода удаляют слюну и слизь изо рта пострадавшего. Укладывают его, тепло
укрывают, а на живот для ослабления боли кладут грелку со льдом или холодной
водой, чистую тряпку, смоченную холодной водой и т.п.
Нельзя промывать желудок водой с вызовом рвоты либо нейтрализовать
попавшую в пищевод кислоту или щелочь. Если у пострадавшего рвота, ему дают
выпить не более трех стаканов воды, разбавляя таким образом попавшую в пищевод
кислоту или щелочь и уменьшая ее прижигающее действие.
Если у пострадавшего появились признаки удушья, ему делают искусственное
дыхание по способу "из рта в нос", так как слизистая рта обожжена.
Когда ожоги кожи значительны, а также при попадании кислоты или щелочи в
глаза пострадавшего его после оказания первой помощи сразу же отправляют в
лечебное учреждение.
Одной из главных задач организации трудового учебного процесса является
создание благоприятных физиологических, гигиенических, эстетических условий
труда. Быстродействие и сложность современной техники вызывают необходимость
исследовать их влияние на организм человека. К санитарно-гигиеническим условиям
относятся освещенность, чистота воздействия среды, микроклимат, механические
колебания (вибрация, шум, ультразвук, различные виды излучения и т.д.).
Освещение помещения должно соответствовать СниП 11-4-79 и “Нормам
искусственного освещения”. Около 80% информации человек получает через
зрительный канал. Качество поступающей информации во многом зависит от
освещения: неудовлетворительное количественно или качественно оно утомляет не
только зрение, но и вызывает утомление организма в целом. Минимальный уровень
освещенности не должен быть ниже 500лк.
Заключение
В ходе выполнения дипломного проекта был разработан источник
бесперебойного питания, который имеет цифровое управление и предназначен для
защиты разного рода электронной аппаратуры от проблем, которые могут возникнуть
в сети питания.
Проведя анализ существующих на сегодняшний день схем построения подобных
систем, была определена и обоснована структурная схема, а именно, устройство
имеет структуру построения типа Line-interractive, что позволяет полностью
решить требования, выдвинутых к устройству, а также определенные технические
требования.
Электрический расчет определил требования к силовым элементам схемы
электрической принципиальной, в частности, к силовым ключам, диодам и др. Также в процессе выполнения дипломной работы были
достигнуты соответствующие технические
показатели, которые удовлетворяют требования технического задания. А также обеспечен
надлежащий уровень качества изделия, что отвечает общепринятым стандартам.
В экономической части дипломного
проекта проведен расчет экономических показателей, определена себестоимость и
цена устройства, проведена оценка уровня качества, прогнозируемый уровень
сбыта.
Данная дипломная работа содержит
информацию об условиях, которые
должны быть обеспечены на предприятии для нормального труда рабочих и обеспечения должного состояния их
здоровья.
силовой элемент схема блок питания
Список
использованных источников
1. " Силовая электроника для любителей и профессионалов
" Б.Ю.Семенов 2001 г., " Солон-р ", Москва
. " Силовая электроника от простого к сложному "
Б.Ю.Семенов 2005 г., " Солон-Пресс ", Москва
. А.А Лопухин, Источники бесперебойного питания без секретов,
М.: «А и Т системы», 2000
. Источники вторичного электропитания: Справочное пособие/
С.С.Букреев, В.А.Головацкий, Г.Н. Гулякович и др.; Под ред. Ю.И. Конева.-М.:
Радио и связь,1983
. Вельтховен, Ван К., Копе Г. Преобразватели с
размагничивающей обмоткой с источниках питания//Электроника.-1978.-№3
. Источники электропитания на полупроводниковых приборах:
Проектирование и расчет/ Под ред. С.Д. Додика и Е.И.Гальперина.-М.: Советское
радио, 1969
. Мелешин В.И. Проектирование оптимальных по объему силовых
электронных устройств// Электронная техника в автоматике.-Вып.11//Под ред. Ю.И.
Конева.[Сборник].-М.:Советское радио, 1980
. Попов В.А. Артеменко М.Е. Определение емкости входного
конденсатора вторичного источника питания с бестрансформаторным входом//Вестник
Киевского политехнического института. Радиоэлектроника.-Киев, 1981.-Вып.18
. Митрофанов А.В., Щеголев А.И. Импульсные источники
вторичного электропитания в бытовой аппаратуре.-М.: Радио и связь.1985
. Автоматизиция схемотехнического проектирования на мини-ЭВМ:
Учеб.пособие/ В.И. Анисимов, Г.Д. Дмитриевич, С.Н. Ежов и др.; Под ред.В.И.
Анисимова. Л.: Изд-во Ленингр. Ун-та, 1983
. Влах И., Сингхал К. Машинные методы анализа и
проектирования электронных схем: Пер.с англ. М.: Радио и связь, 1988
. Ильин В.Н. Коган В.Л. Разработка и применение программ
автоматизации схемотехнического проектирования. М.: Радио и связь, 1984
. Моделирование и оптимизация на ЭВМ радиоэлектронных
устройств/ З.М. Бененсон, М.П. Елистратов, Л.К. Ильин и др.: Под ред. З.М.
Бененсона, М.: Радио и связь, 1981
. Чуа Л.О., Пен-Мин Лин Машинный метод электронных схем:
Алгоритмы и вычислительные методы: Пер. с англ. М.: Энергия, 1980
. Вагапов Ю.Ф., Белянин И.В.,Шахов А.В. О стандарте МЭК на
агрегаты бесперебойного питания, Электротехника, №3, 2000г.
. Герман-Галкин С.Г. Компьютерное моделирование
полупроводниковых систем в Matlab 6.0. Издательство: "КОРОНА принт"
ISBN: 5-7931-0158-6, 2001
. Угольницкий В.А. Компьютерное моделирование, Издательство:
"Вузовская книга" 2004
. А.А Лопухин, Источники бесперебойного питания без секретов,
М.: «А и Т системы», 2000
. В.С. Лаврус. Источники энергии, М.: Наука и техника, 1997.
. О.В. Алексеев, А. А. Головков, И. Ю. Пивоваров, Г. Г. Чавка
Автоматизация проектирования радиоэлектронных средств Издательство: Высшая
школа, 2000 г.
. С.А. Федосин, С.А. Нестеров Моделирование электронных схем
на персональном компьютере. Издательство мордовского университета, 1993.