Автоматизированный электропривод
Министерство
высшего и профессионального образования РФ
Курганский
государственный университет
Кафедра
АПП
Курсовая
работа
Автоматизированный
электропривод
Группа:
З-512
Направление
Специальность:
Автоматизация и управление
Выполнил
студент: Цибенко И.П.
Курган
2000 г.
Введение
Автоматизированный электропривод играет в
станкостроении и робототехнике исключительно важную роль. Электропривод это
основной конструктивный элемент металлорежущего станка или робота.
Электропривод определяется как
электромеханическая система, состоящая из электродвигательного,
преобразовательного, передаточного и управляющего устройств, предназначенная
для приведения в движение исполнительных органов рабочей машины и управления
этим движением. В отдельных случаях в этой системе могут отсутствовать
преобразовательное и передаточное устройство.
Привод включает в себя механические,
электрические, гидравлические, электронные и другие узлы, обеспечивающие
движение рабочего органа станка. В зависимости от назначения различают приводы
главного движения, подач и вспомогательные приводы. По конструкции приводы
могут быть: механические, гидравлические, пневматические, электрические. В
соответствии с назначением и конструкцией к каждому приводу предъявляются
различные конкретные требования.
Основные требования предъявляемые к станочным
приводам.
Требования к электроприводам и системам
управления станками определяется технологией обработки, конструктивным
возможностям станка и режущего инструмента, функциональными возможностями
системы ЧПУ. Основными технологическими требованиями являются обеспечение:
). Самого широкого круга технологических режимов
обработки с использованием современного режущего инструмента.
Расширение этих возможностей обеспечит
возможность проведения на одном станке различных технологических режимов и
повышает режимы обработки, а также приводит к усложнению установленных
электроприводов, увеличению установленной мощности двигателя главного движения,
вращающих моментов двигателей подач, расширению диапазонов регулирования
скорости главного привода, рабочих подач и установочных перемещений, увеличению
быстродействия всех приводов при управляющем и возмущающем воздействиях,
ужесточению требований к стабильности и равномерности вращения
электродвигателей всех приводов.
). Максимальной производительности.
Требование повышения производительности также
приводит к увеличению мощности и максимальной скорости привода главного
движения; к увеличению скорости быстрого хода приводов подач; увеличению
максимальных рабочих подач; снижению времён разгона и торможению,
позиционирования приводов подач и вспомогательных перемещений и ориентации
шпинделя.
). Наибольшей точности обработки
). Высокой чистоты обрабатываемой поверхности.
Удовлетворение этих требований ужесточает требование
к электроприводам по значению погрешностей в установившихся и переходных
режимах при различных возмущающих воздействиях, по расширению диапазона
регулирования и увеличению чувствительности электроприводов по входному
воздействию и нагрузке, по повышению равномерности движения, особенно при малых
скоростях, по увеличению быстродействия при возмущении по нагрузке и при
реверсе под нагрузкой на малой скорости.
). Высокой степени повторяемости размеров
деталей в обрабатываемой партии. Обеспечение этого требования приводит к
необходимости иметь высокостабильный привод с высокой равномерностью
перемещения и апериодическим переходным процессом при изменении скорости.
Другими важными требованиями к электроприводам
станков с ЧПУ является обеспечение их высокой надежности как относительно
сохранения параметров, так и безаварийности и ремонтопригодности. Повышению
надежности работы электроприводов в значительной степени способствуют наличие
технологических запасов по параметрам отдельных электронных элементов и схемным
решениям, корректный монтаж электрооборудования, своевременное проведение
профилактических мероприятий и установка необходимой системы диагностики,
позволяющей быстро определять и устранять неисправности.
Повышения этого преобразования способствует
наличие технических запасов
1. Выбор и обоснование основных технических
характеристик электропривода и механической части привода. Исходные данные для
проектирования
Исходными данными для выбора электродвигателя,
электропривода и механической части привода подачи служат: сила трения в
опорах, направляющих и в передаче; передаточные отношения механических звеньев
привода (винтовой пары); массы перемещаемого органа привода вместе с
инструметальным магазином или деталью, моменты инерции механических звеньев;
КПД механических передач; скорости, быстрого хода и установочных перемещений и
диапазон рабочих подач; допустимые для механизмов ускорения и необходимое время
переходных процессов, циклограмма нагрузки двигателя при работе механизма.
Нагрузочная диаграмма работы двигателя.
Определим эквивалентный момент нагрузки по
формуле
Определим продолжительность включения
электродвигателя:

Принимаем ПВ = 85 %
Исходные данные для выбора двигателя привода
подач токарного станка с ЧПУ:
|
Исходные
данные
|
Обозначение
|
Значение
величины
|
|
Координатная
осьПередаточное отношение коробки подач Шаг винта, мм Скорость быстрого хода,
мм/мин Максимальная рабочая подача, мм/мин Минимальная рабочая подача, мм/мин
Составляющая сила резания по оси координат, Н КПД коробки подач КПД винтовой
пары Масса поступательно перемещающегося узла станка и магазина, кг
Коэффициент трения в направляющих Диаметр винта, м Длина винта, м Время
разгона (торможения) до Vб.х., с Продолжительность включения, %
|
Z
Ip Tв Vб.х. Vраб. Max Vраб. Min Fz h1 h1
mуз.ст.+ mмаг. fтр. Dв Lв tп.п. ПВ
|
-
1 10 10000 4000 2 7000 1 0,9 700 0,003 0,063 1,16 0,2 80
|
2. Выбор электродвигателя
.1 Определим частоты вращения двигателя
Максимальная рабочая частота вращения:
Максимальная частота вращения:
Минимальная частота вращения:
.2 Определение моментов инерции
Приведённый к валу двигателя момент инерции
поступательно движущегося узла:
Приведённый момент инерции ходового винта:
Приведённый суммарный момент инерции
механической схемы привода:
.3 Определение моментов двигателя
Момент от силы резания:
Момент от силы трения в направляющих:
Статистический момент при обработке:
Статистический момент с учётом ПВ:
Основные данные выбранного двигателя
|
Исходные
данные
|
Обозначение
|
Значение
величины
|
ПБВ112L
Мном Nном Uном Iном Рном Мmax 0 Mmax Nmax
Umax M0 Imax Jдв R L Tм Тэ
|
-
21 500 50 28 1,1 210 90 2000 200 29 280 0,049 0,144 1,102 8,6 7,65
|
.4 Проверка динамических свойств привода
Суммарный момент инерции привода:
Определим Мдин
Мном = 21 Н×м, 3Мном = 63 Н×м,
5Мном = 105 Н×мном = 500 об/мин = 52,5 рад/сном =
3Мном ´
nном = 63 ´ 52,5 = 3307,5
Построим график характеристики двигателя:
|
М
|
15,75
|
20
|
30
|
40
|
50
|
60
|
63
|
70
|
80
|
90
|
100
|
105
|
|
w
|
210
|
165,4
|
110,2
|
82,7
|
66,1
|
55,1
|
52,5
|
47,2
|
41,3
|
36,7
|
33,1
|
31,5
|
Отсюда S1 = 2100,
S2 = 3750, S3 = 1925, S4 = 1700, SS = 9475.
Динамический момент двигателя при разгоне до
nб.х.= 1000 об/мин, (по характеристике двигателя):
Ускорение, развиваемое приводом при разгоне до
nб.х.:
Время разгона до Vб.х.:
Путь разгона (торможения):
Выбранный двигатель удовлетворяет заданным
требованиям:
статическим (Мдв = 21 Н×м,
Мст = 10,85 Н×м, Мдв > Мст),
и динамическим (tп.п. = 0,144 с, tп.п. = 0,2 с,
tп.п. < tп.п.).
станочный привод регулятор ток
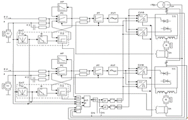
3. Выбор комплектного электропривода и его
настройка
Краткое описание электропривода и его основных
узлов.
Для привода подачи токарного станка с ЧПУ
выбираем комплектный двухкоординатный электропривод типа «Кемток».
В комплект привода входит:
1. Двухкоординатный тиристорный
преобразователь;
2. Два высокомоментных электродвигателя
постоянного тока;
. Силовой трансформатор, общий для обоих
координат;
. Уравнительные дроссели;
. Блок динамического торможения.
Основные технические характеристики привода
полностью соответствуют требованиям «Интерэлектро» к приводам подач
металлорежущих станков.
Оба преобразователя выполнены по двухконтурной
схеме подчиненного регулирования с пропорционально-интегральными регуляторами
скорости тока.
Управление преобразователями - согласованное
нелинейное на низких частотах вращения и раздельное на высокой частоте
вращения.
Предусмотрено нелинейное токоограние в соответствии
с коммутационными кривыми двигателей и адаптивное регулирование коэффициента
передачи регулятора скорости. СИФУ построена по вертикальному принципу с
линейным опорным напряжением и возможностью регулировки начального тока якоря.
Блок электронных защит, общий для обеих
координат, обеспечивает удобную и безаварийную эксплуатацию привода.
Описание электропривода и его основных узлов
произведём по функциональной схеме.
Силовая схема выполнена по реверсивной
трёхпульсной противопараллельной схеме выпрямления с уравнительными дросселями.
Силовой трансформатор осуществляет согласование
напряжения электродвигателя с напряжением питающей сети и является общим для
обеих силовых схем выпрямления. Соединения обмоток по схеме «Треугольник -
зигзаг» исключает поток вынужденного намагничивания и, как следствие, дает
экономию в стали. Предусмотрены защитные RC - цепочки от коммутационных
перенапряжений. Шунты В1 и В2 используются в качестве датчиков тока якоря в
системе подчиненного регулирования.
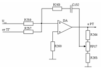
Регулятор скорости представляет собой
классический ПИ - регулятор и выполнен на операционном усилителе.
Регулятор имеет два входа:
1. для подключения задающего сигнала Uзад.
2. для подключения тахогенератора, т. е.
сигнала обратной связи по частоте вращения.
Передаточная функция регулятора определяется
следующей формулой:

Выполнив преобразование передаточной функции,
можно выделить нерегулируемую часть коэффициента пропорционального усиления:
где Ко - постоянная часть коэффициента передачи,
не зависящая от положения движка потенциометра RР17.
Настройка переходного процесса по частоте
вращения производится путём изменения коэффициента передачи регулятора.
Отличительной особенностью регулятора скорости
электропривода является наличие адаптивного регулирования коэффициента передачи
функции частоты вращения. Адаптация осуществляется за счёт нелинейности
характеристик диодов, включённых в встречно-параллельно резистору в цепи
регулирования коэффициента передачи РС.
Введение адаптации позволяет компенсировать
нелинейность выходной характеристики тиристорного преобразователя, обеспечивая
высокое качество переходных процессов во всей зоне регулирования частоты
вращения.
Регулятор тока - также выполнен в виде
пропорционально-интегрального регулятора на операционном усилителе.
Входным сигналом РТ, т. е. заданием на ток,
является выходное напряжение регулятора скорости Uрс. Сигнал обратной связи по
току двигателя снимается с шунта, включённого в цепи якоря двигателя.
Постоянная времени цепи обратной связи РТ Тос =
R ´
С компенсирует электромагнитную постоянную времени якорной цепи. Запайкой
наладочного резистора регулятор можно сделать пропорциональным. Ключ на полевых
транзисторах предназначен для блокировки регулятора.
Выходное напряжение РТ является управляющим для
системы импульсно-фазового управления.
Блок нелинейного токоограничения БНТО
предназначен для ограничения предельно допустимого тока якоря в функции частоты
вращения и в соответствии с коммутационной кривой двигателя.
Принцип работы БНТО поясняется блок-схемой.
Регулятор скорости РС охвачен двумя цепями обратной связи, выполненными на ОУ
D56 и D57, на входы которых подаются напряжение выхода Uрс и напряжение
функционального преобразователя Uфп, выполненного на ОУ D55.
Блок схема БНТО
Выходное напряжение функционального
преобразователя является функцией частоты вращения двигателя, причём форма
кривой Uфп = f(n) копирует коммутационную кривую электродвигателя.
Если Uрс < Uфп, то выход цепей обратной связи
имеет полярность, запирающую диоды VD162 и VD163, и токоограничение не
работает.
При Uрс > Uфп открывается один из диодов -
VD162 или VD163 - в зависимости от направления вращения, шунтируя вход
регулятора скорости. Вследствие этого уменьшается напряжение на выходе РС, т.
е. задание для регулятора тока РТ и происходит ограничение величины тока до
допустимого на данной частоте вращения значения.
Система импульсно-фазового управления (СИФУ)
предназначена для формирования и синхронизации подачи управляющих импульсов на
силовые тиристоры. СИФУ выполнено по вертикальному принципу и состоит из трёх
одинаковых каналов для каждой из фаз питания. Характерной особенностью
структуры построения СИФУ является наличие канала, общего для обоих
преобразователей генератора пилообразного напряжения.
Напряжение синхронизации Ux (Uy, Uz) подаётся на
входы каналов СИФУ с делителей силового напряжения. Это напряжение цепочками
RP1, С31 задерживается приблизительно на 32 электрических градуса (1,8 мс). И
поступает на инвертирующий вход компаратора D3 и неинвертирующий вход
компаратора D4.
За счёт подачи на противоположные входы
компараторов разнополярных напряжений смещения, регулируемых потенциометром
RP7, взаимоинверсные выходные напряжения D3 и D4 перекрывают друг друга. Схема
«И», выполненная на диодах VD27 и VD28, формируют короткий отрицательный
импульс, который запускает ждущий генератор пилообразного напряжения,
выполненный на ОУ D5 и транзисторе VT1. Амплитуда пилообразного напряжения
регулируется потенциометром RP2.
Резистор R57 и диод VD30 формируют положительный
импульс пилообразного напряжения.
Транзисторы VT2 и VT4 открывают силовые
усилители VT3 и VT5 соответственно, нагрузкой которых являются импульсные
трансформаторы управления тиристорами. Предусмотрена блокировка импульсов СИФУ
от схемы защиты через транзистор VT28.
Разделение каналов управления тиристорами
анодной и катодной групп осуществляется ОУ D25 и D24, входным сигналом которых
является выходное напряжение регулятора тока РТ.
Регулируя величину смещения на входах ОУ D25 и
D24, можно установить желаемую величину начального тока якоря.
Система защит преобразователя.
В двухкоординатном приводе «Кемтор»
предусмотрены следующие виды электронных защит, сигнализаций и внешних
управляющих сигналов.
Защита от обрыва цепи обратной связи по частоте
вращения TG.
Она включает в себя два автоколебательных
мостовых генератора, выполненных на ОУ D53 для первой координаты и на ОУ D60
для второй координаты, включённых через диоды по схеме «ИЛИ» управляющих
триггером на ОУ D68. При нормальной работе на выходах генераторов нулевые
напряжения, так как их входы через конденсаторы шунтированы на высокой частоте
низким омическим сопротивлением тахогенераторов и колебания отсутствуют. Если
цепь любого из тахогенераторов оборвана, то возникают колебания, триггер
переходит в состояние положительного насыщения. Транзистор открывается, горит
светодиод, снимается сигнал, блокируются регуляторы скорости и тока, а также
импульсы СИФУ обоих преобразователей. Выключается сигнализация включенного
состояния
Защита от превышения максимальной частоты
вращения выполнена с использованием триггера и индикации защиты от обрыва цепи
тахогенератора, однако включение триггера осуществляется от схем выделения
модуля напряжения тахогенератора.
Защита от длительной перегрузки привода ОL,
общая для обоих преобразователей. Если время работы токоограничения превышает
допустимую величину, то напряжение на конденсаторе С179 успевает достичь уровня
напряжения смещения триггера D69, последний переключается и открывает
транзистор VT; включается сигнализация перегрузки (ОL), снижается сигнал
готовности, блокируются регуляторы РС и РТ, СИФУ.
Защита от неправильного чередования или обрыва
фаз СР. При нормальной работе напряжение
А + UВ + UC = 0
При неправильном чередовании фаз или обрыве
любой из них на инвертирующем входе ОУ D70 появляются отрицательные полуволны
синусоидального неуравновешенного напряжения: UА + UВ + UC ¹
0. В конечном итоге срабатывает защита, горит светодиод (СР), снижается
готовность, блокируются регуляторы и СИФУ.
Отличительной особенностью защиты является её
самовостанавливаемость при устранении неисправности.
Защита от пропадания пилообразного напряжения
выполнена с использованием тракта защиты «СР».
Защита от пропадания напряжения
стабилизированного источника питания ± 15 В. также выполнена
с использованием тракта защиты «СР»
4. Расчёт параметров настройки
регулятора тока
Структурная схема тиристорного электропривода с
внешним контуром скорости и внутренним контуром тока якоря
Внутренний контур образован регулятором тока,
тиристорным преобразователем, якорной цепью ДПТ и замыкается обратной связью по
току с коэффициентом Кот.
Для регулятора тока объект регулирования
представляет собой тиристорный преобразователь и цепь якоря двигателя и имеет
передаточную функцию:
Объект регулирования состоит из двух
последовательно включённых апериодических звеньев с постоянными времени Ттп и
Тя. При этом считают, что Тя > Ттп, т. е. объект содержит одну большую
постоянную времени Тя и одну малую Ттп, которую называют некомпенсированной
малой постоянной времени и обозначим её Тm.
Применим в контуре тока ПИ-регулятор с
передаточной функцией:
Отсюда передаточная функция контура тока
записывается в виде:
Задача регулятора заключается в компенсации
большой постоянной времени объекта регулирования. Поэтому примем постоянную
времени интегрирования регулятора тока Трт равной электромагнитной постоянной
времени цепи якоря Тя: Трт = Тя. При настройке на технический оптимум
выбирается передаточная функция колебательного звена с коэффициентом
демпфирования
.
Она образуется замыканием входа и выхода звена с
передаточной функцией:
Учитывая условия настройки определим коэффициент
передачи регуляторов тока получаем
Передаточная функция замкнутого
оптимизированного контура тока:
Пренебрегаем слагаемым 2 Тm2р2,
то:
Определим коэффициент обратной связи по току:
Определяем коэффициент передачи тиристорного
преобразователя:
Определим Крт:
Тm = 0,005 с., Ктп =
20, Кот = 0,035 В/А, Тя = 0,008 с., Rя.ц. = 0,35 Ом.
Постоянная времени цепи ОС Тос = R273 ´
С153 компенсирует электромагнитную постоянную времени якорной цепи:
Тя = Тэ = 0,008 с., R273 ´
С153 = 0,008
Принимаем С153 = 0,47 мкф, тогда
Принимаем стандартное значения R273 = 18 кОм


Схема регулятора тока
5. Расчёт настройки регулятора скорости
Структурная схема контура регулирования скорости
с внутренним оптимизированным контуром регулирования тока
Разомкнутый контур скорости включает в себя
регулятор скорости, оптимизированный внутренний контур тока, интегрирующее
звено объекта управления, датчик скорости.
Передаточная функция разомкнутого контура
записывается в виде:
где передаточная функция регулятора скорости:
При стандартной настройке на симметричный
оптимум передаточная функция разомкнутого контура регулирования имеет вид:
Условия настройки: Трс = 8 Тm
Учитывая условия настройки, определим
коэффициент передачи регулятора скорости:
Передаточная функция замкнутого контура
регулирования скорости:
Определим коэффициент передачи обратной связи по
скорости
где
-
постоянная ЭДС
Постоянная времени регулятора скорости: Трс = 8
Тm
= 8 ´
0,005 = 0,04 с.
Трс = R263 ´ C152. Примем С152
= 2 мкф; тогда:
Где Ктг - коэффициент передачи тахогенератора;
Ктг = 0,02.
Принимаем R259 = 20 кОм:
где RР17* - сопротивление части потенциометра от
движка до нижнего по схеме вывода.
постоянная часть
коэффициента передачи, не зависящая от положения движка подстроечного
резистора.
Крс = 0,38 - в среднем положении движка
потенциометра.
Зададим RР17 = 2 ´
R265 и R265 = 10 кОм, R264 = 1,6 R265.
Тогда получим: R265 = 10 кОм; RР17 = 20 кОм;
R264 = 16 кОм.
Схема регулятора скорости
Блок-схема электропривода «Кемток»
Список использованной литературы
1.
Е.А. Чернов, В.П. Кузьмин “Комплектные электроприводы станков с ЧПУ” Горький,
1989г.
.
А.М. Лебедев, Р. Т. Орлова “Следящие электроприводы станков с ЧПУ” Москва
1988г.
.
О.П. Михайлов “Автоматизированный электропривод станков и промышленных роботов”
Москва 1990г.
.
“Справочник по автоматизированному электроприводу” Под ред. В. А. Елисеева и
А.В. Шинянского Москва 1983г.