Автоматизированный электропривод типовых производственных механизмов и технологических комплексов
Содержание
Введение
1. Выбор структуры энергетического
и информационного каналов электропривода и их техническую реализацию
2. Выбор типа и параметров
электродвигателя
. Расчет статических и
динамических характеристик и моделирование процессов управления
. Разработка электрической
схемы электропривода и выбор её элементов, функциональных устройств,
комплектных блоков
. Разработка конструктивного
оформления электропривода с выбором количества и типа несущих конструкций, их
компоновки, размещения органов управления, способов монтажа
Приложение А
Введение
Промышленные роботы и построенные на их основе
роботизированные комплексы являются перспективным средством комплексной
автоматизации производственных процессов. Применение роботов позволяет
существенно повысить производительность труда, эффективность действующего и
вновь проектируемого оборудования, а также избавить человека от монотонных,
физически тяжёлых и вредных для здоровья работ.
Роботы могут перемещать объект манипулирования с
заданной скоростью по сложным пространственным траекториям. Их можно легко
перенастраивать и перепрограммировать. Благодаря этим свойствам роботы успешно
используют для гибкой автоматизации процессов сварки [9], окраски, сборки,
обслуживания в общем, комплексе различного технологического и транспортного
оборудования. В последнее время в связи с задачами комплексной автоматизации
производства и освоение новых областей деятельности человека (под водой, в
опасных средах, в космосе ) большое внимание уделяется автоматизации операций
манипулирования- перемещение и ориентации изделий и инструмента.
Манипуляторы при свободном перемещении рабочего
органа представляют собой пространственный механизм с разомкнутой
кинематической цепью. Его звенья связаны кинематическими парами пятого класса
(вращательными или поступательными), оснащёнными приводами. Каждая такая
кинематическая пара с приводом обеспечивает одну степень подвижности
манипулятора. Число, вид и взаимное расположение степеней подвижности
определяют манипуляционные возможности устройства.
Для автоматизации повторяющихся операций
манипуляторы снабжаются системой программного управления. Манипуляторы с малым
количеством степеней подвижности (n=1…3),
работающие по жёсткой программе, называют автооператорами. Однако эти признаки
условны, так как любое автоматическое устройство обычно предусматривает
возможность перенастройки, в том числе замену механического программоносителя-
кулачка, для старых моделей манипуляторов. Свободно программируемые
автоматические манипуляторы с большим числом степеней подвижности (n=5…6),
используемые в промышленном производстве, называют промышленными роботами.
1. Выбор
структуры энергетического и информационного каналов электропривода и их
техническую реализацию
В промышленных роботах применяются пневматические,
гидравлические, электрические приводы.
Электрические приводы стали
значительно шире использоваться в последние годы в связи с успехами
электромеханики и вычислительной техники (в системах управления). Сейчас 40…50%
выпускаемых промышленных роботов имеют электроприводы. Они используются в
основном в промышленных роботах при средней [7] грузоподъемности и большом
числе степеней подвижности (3…6). Точность позиционирования этих приводов
большая, чем в других приводах (до
мм и точнее) за счёт использования
систем управления с обратными связями. Преимуществами электропривода являются
более высокая по сравнению с другими типами приводов экономичность, более
высокий КПД, удобство сборки, хорошие регулировочные свойства. Они применяются
как в позиционном так и в контурном режимах работы.
В настоящее время в электроприводе
промышленных роботов наибольшее применение нашли двигатели постоянного тока
ДПТ. Это обусловлено [6] удобством и простотой регулирования скорости и момента.
Для подобных целей они используются уже давно (например, в санках с ЧПУ),
поэтому основные узлы схем управления достаточно хорошо отработаны, имеются
типовые решения, обслуживающий персонал на предприятиях подготовлен к
эксплуатации таких приводов.
Как показано выше, требования к
двигателям, применяемым в электроприводе промышленных роботов, близки к
требованиям приводов подач станков. Особенностью промышленных роботов является
то, что электрические машины часто размещаются непосредственно в сочленениях,
при этом каждый последующий двигатель нагружается дополнительной массой
предыдущего двигателя. Отсюда более жёсткие требования к массе двигателя.
Для питания ДПТ, используемых в
промышленных роботах, наибольшее применение получили тиристорные и транзисторные
с широтно-импульсной модуляцией (ШИМ) преобразователи. Тиристорные
преобразователи целесообразно применять для более мощных приводов с
высоковольтными двигателями. Транзисторные преобразователи применяются в
маломощных приводах (до 0.5кВт) и для низковольтных двигателей. На базе этих
преобразователей можно создавать [6] высокодинамичные системы электропривода с
широкой полосой пропускания (100Гц) и большим диапазоном регулирования скорости
(до 1:100000). К достоинствам ШИП можно отнести также слабое влияние на
питающую сеть и отсутствие дополнительных индуктивностей в силовой цепи. Схема
силовой части ШИП представлена на (рис.1).
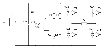
Рис.1 Схема силовой части ШИП
Питание осуществляется от
неуправляемого выпрямителя НВ, на выходе которого установлен фильтр (в
простейшем случае только конденсатор Сф). Параллельно ключам vT2-vT5
установлены обратные диоды vD2-vD5 для
создания контура протекания тока при закрывании ключа и защиты его от
перенапряжений. Выбираем симметричный способ управления ключами, vT2,vT3 и vT4,vT5
коммутируются попарно в противофазе. При этом к нагрузке прикладывается
разнополярное напряжение. Среднее напряжение на нагрузке зависит от
относительной продолжительности включения управляющих импульсов
(
определяется как отношение времени включенного состояния [6] соответствующего
ключа к периоду переключения).
При применении неуправляемого
выпрямителя рекуперация энергии в сеть переменного тока невозможна. В схеме
(рис.1) возможна частичная рекуперация энергии в конденсатор фильтра Сф. При
возрастании напряжения на конденсаторе вследствие рекуперации выше расчётного
значения компаратор К, сравнивающий напряжение на конденсаторе с эталонным,
открывает транзистор vT1. Происходит разряд
конденсатора на резистор Rт.
Основные свойства ШИП определяются
частотой коммутации транзисторов fк. С точки зрения потерь от
переменной составляющей тока, которая уменьшается с ростом частоты,
целесообразно выбирать частоту коммутации как можно выше. Однако с ростом
частоты растут коммутационные потери в силовых транзисторах. Исходя из этих
двух ограничений сверху и снизу, выбирается частота коммутации транзистора.
Практически она составляет fк=2…10кГц. При высокой частоте
коммутации, реально ШИП можно считать безинерционным звеном.
В связи со сказанным выше, выбираем
ШИП, он наиболее предпочтительнее для маломощных приводов с ДПТ, что характерно
для задания на курсовой проект.
2. Выбор
типа и параметров электродвигателя
Как говорилось выше, в электроприводе
промышленных роботов наибольшее применение нашли двигатели постоянного тока
ДПТ. Это обусловлено [6] удобством и простотой регулирования скорости и
момента, а также массогабаритными показателями, по которым асинхронные
двигатели уступают двигателям постоянного тока.
Для позиционного привода ДПТ не может быть
использован без вспомогательного оборудования: тахогенератора, датчика
положения, поэтому подберём двигатель постоянного тока, который бы имел встроенные
необходимые устройства. Прежде, чем выбрать двигатель необходимо рассмотреть
сам манипулятор, как механизм циклического действия, и привести необходимые
параметры к валу двигателя.
Манипуляторы - технические устройства для
воспроизведения некоторых двигательных функций рук человека. Число включений в
час может достигать 2000, а продолжительность включений ПВ от 40% и выше, так
как манипуляторы механизмы циклического действия.
Для заданного режима повторно-кратковременного (S3),
характерна последовательность идентичных циклов, каждый из которых состоит из
периодов работы и паузы, при постоянной нагрузке. Диаграмма, соответствующая
режиму S3 представлена на
(рис.2).
Рис.2 Диаграмма повторно-кратковременного режима
tр-
время работы, tп-
время паузы, tц-
время цикла
Рассчитаем время[1] работы, паузы,
исходя из
и ПВ=40%
,
;
При позиционировании оптимальная траектория
движения S-образная, а
траектория скорости трапециевидная, состоящая из времени разгона, времени
установившегося движения и времени торможения.
Исходя из этого, определим эти
временные показатели:
- время установившегося движения;
- ускорение рабочего органа;
Определим динамические моменты в
цикле:
- мах. динамический момент;
- мин. динамический момент;
- пусковой момент;
- тормозной момент;
Рассчитаем эквивалентный момент на
рабочем органе:
-эквивалентный момент;
Определим передаточное число
зубчатой передачи:
-передаточное число редуктора;
-номинальная скорость двигателя;
-максимальная скорость рабочего
органа;
По полученному передаточному [7]
числу редуктора, выбираем планетарно-цевочную зубчатую передачу. Они, как и
волновые имеют высокий КПД (0.8…0.95), большие передаточные отношения до 300 и
более. Отличаются более высокими показателями по прочности, износу и
надёжности, уменьшено также значение упругого люфта по сравнению с волновыми.
Такие характеристики позволяют увеличить частоту колебаний, а следовательно,
точность движения и позиционирования.
Принимаем КПД планетарно-цевочной
передачи:
- КПД зубчатой передачи;
Определим параметры, приведённые к
валу двигателя:
- приведённый к валу двигателя
эквивалентный момент;
- приведённый к валу двигателя
момент сопротивления;
- приведённый к валу двигателя
пусковой момент;
- приведённый к валу двигателя
тормозной момент;
- приведённая к валу двигателя
скорость рабочего органа;
- приведённый к валу двигателя угол
перемещения рабочего органа;
- приведённый к валу двигателя
момент инерции рабочего органа;
- приведённый к валу двигателя
момент инерции рабочего органа;
Определим требуемую мощность
двигателя:
- требуемая мощность двигателя;
Исходя из описанных выше достоинств
ДПТ и рекомендаций [6], выбираем двигатель ДПУ160-180-3-Д39-09. Двигатели серии
ДПУ предназначены [2] для электроприводов постоянного тока металлорежущих
станков с ЧПУ и промышленных роботов. Основные технические данные двигателя
приведены в таблице №1. Двигатели допускают работу в режиме S3 с ПВ=40% и
продолжительностью цикла 30 мин. Класс нагревостойкости изоляции - F. Степень
защиты - IP44. Способ
охлаждения - IC040.
Двигатели выпускаются со встроенными тахогенераторами постоянного тока типа
ТП80-20-0.2. Также могут изготовляться со встроенными датчиками положения типа LTSa-11c. Основные
технические данные тахогенератора постоянного тока с возбуждением от постоянных
магнитов представлены в таблице №2.
Таблица№1
|
Показатель
|
Символ
|
ДПУ160-180-3-Д39-09
|
|
Момент
номинальный, Нм
|
0.57
|
|
|
Момент
максимальный, Нм
|
2.85
|
|
|
Номинальная
частота вращения, об/мин
|
3000
|
|
|
Номинальное
напряжение, В
|
36
|
|
|
Номинальный
ток, А
|
7
|
|
|
Ток
ХХ, А
|
2
|
|
|
КПД,
%
|
71.5
|
|
|
Сопротивление
обмотки якоря, Ом
|
0.5
|
|
|
Индуктивность
обмотки якоря, мГн
|
0.5
|
|
Таблица№2
|
Показатель
|
ТП80-20-0.2
|
|
Крутизна
выходной характеристики, мВ/(об/мин)
|
20
|
|
Частота
вращения номинальная, об/мин
|
3000
|
|
Частота
вращения максимальная, об/мин
|
6000
|
|
Частота
вращения минимальная, об/мин
|
0.1
|
|
Нагрузочное
сопротивление, кОм
|
10
|
|
Погрешность
в диапазоне частот 0,1-4000 об/мин,%
|
0.2
|
|
Выходное
сопротивление постоянному току при температуре 20 0С , Ом
|
140
|
|
Масса,
кг
|
0.5
|
Для оценки правильности [1] выбора
двигателя, проверим двигатель по нагреву, методом средних потерь:
- мощность выбранного двигателя;
- номинальные потери в двигателе;
- механические потери;
- потери в стали;
- потери в якоре;
-средние потери при пуске;
- средние потери при торможении;
-средние потери в установившемся
режиме;
- суммарные средние потери;
Сравниваем суммарные средние потери
с номинальными, и определяем загруженность двигателя:
- двигатель загружен на 90%, что
допустимо;
3. Расчёт
статических и динамических характеристик и моделирование процессов управления
Пользуясь данными двигателя серии
ДПУ160-180-3-Д39-09 по п.2, построим статическую характеристику (рис.3) при
номинальном режиме.
- номинальная скорость;
-скорость холостого хода;
- постоянная машины;
- максимальный ток;
-пусковой ток;
- пусковой момент;
- жёсткость;
- электромагнитная постоянная
времени;
- механическая постоянная времени;
- суммарный момент инерции;
Рис.3 Статическая характеристика ДПТ
Наибольшее распространение для
регулирования положения получили электроприводы постоянного тока [6] c системой,
подчинённого регулирования (рис.4). Такая система содержит, как правило, три
явно выраженных контура регулирования: тока, скорости и положения.
Рис.4 Структурная схема системы подчинённого
регулирования
Указанные контуры регулирования строятся
однотипно. Каждый контур содержит объект регулирования и регулятор,
обеспечивающий последовательную коррекцию, при этом передаточная функция
каждого регулятора определяется видом желаемой логарифмической
амплитудно-частотной характеристики (ЛАЧХ) разомкнутого контура и передаточной
функцией объекта. электропривод канал энергетический
информационный
Расчёт параметров структурной схемы:
Контур тока: При расчёте
параметров контура тока влиянием внутренней ОС по ЭДС двигателя пренебрегаем. В
качестве малой некомпенсируемой постоянной времени принимаем электромагнитную
постоянную времени
. Так как
широтно-импульсный преобразователь работает на частоте
, то
постоянной времени преобразователя
можно пренебречь.
- коэффициент обратной связи по
току;
- коэффициент преобразователя;
- максимальный ток;
Рис.5 Структурная схема контура тока
Настроим контур тока на технический
оптимум:
И - регулятор тока
Контур скорости:
Рис.6 Структурная схема контура
скорости
- коэффициент обратной связи по
скорости;
Настроим контур скорости на
технический оптимум:
П-регулятор скорости
Контур положения:
Рис.7 Структурная схема контура
положения
- коэффициент обратной связи по
положению;
Настроим контур положения на
технический оптимум:
П-регулятор положения
Для получения необходимого качества
регулирования, необходимо применение задающего устройства ЗУ, которое формирует
задание на положение и реализует необходимый закон управления, с заданным
ускорением. Структурная схема ЗУ представлена на (рис.8). Функциональный
преобразователь ФП формирует зависимость
, т.е формирует тормозной путь
системы.
Рис.8 Структурная схема задающего устройства
Рассчитаем параметры задающего устройства:
- максимальное ускорение;
- максимальная скорость;
- задание на максимальную скорость;
- задание на максимальное ускорение;
Моделирование проведём в
математическом комплексе MatLab, модель позиционного
электропривода представлена на (рис.9). Эксперимент будем проводить для разных
моментов инерции, JMIN=20кгм2 и JМАХ=50кгм2.
Для этого возьмём приведённые к валу двигателя значения моментов инерции и
просуммируем с моментом инерции двигателя. Получим JMIN=0.001031кгм2
и JМАХ=0.002247кгм2.
Графики результатов моделирования представлены на (рис.10-рис.13). По
требованию задания на курсовой проект, погрешность позиционирования должна
составлять не более 10 без перерегулирования.
Анализируя графики моделирования,
видно, что погрешность позиционирования равна
, при JМАХ=0.002247кгм2,
и
, при JMIN=0.001031кгм2.
Также позиционирование на заданное перемещение рабочего органа осуществляется
без перерегулирования.
Результаты моделирования при JМАХ=0.002247кгм2
:
Рис.10 Графики зависимости w=f(t),I=f(t),
=f(t)
Рис.11 Графики зависимости w=f(t),I=f(t),
=f(t)
Результаты моделирования при JМIN=0.001031кгм2
:
Рис.12 Графики зависимости w=f(t),I=f(t),
=f(t)
Рис.13 Графики зависимости w=f(t),I=f(t),
=f(t)
4. Разработка
электрической схемы электропривода и выбор её элементов, функциональных
устройств, комплектных блоков
Поскольку алгоритм управления не сложен и
реализация не вызывает трудностей, то используем аналоговую систему для
реализации регуляторов, а ШИП реализуем на ШИМ - контроллере.
И-регулятор тока:
выполним
на операционном усилителе типа К140УД17А. Он имеет следующие параметры:
Принципиальная схема представлена на
(рис.14).
Рис.14 Схема электрическая
принципиальная
Постоянная времени И-РТ равна
Трт=0.002с. Примем R1=R2=10 кОм, то
можно найти величину емкости конденсатора С1 т.е.
.
Стабилитрон VD1 необходим
для ограничения выходного сигнала на уровне в 10 В. Выбираем :
R1- C2-29-0.125-10
кОм
0,1 %
R2- C2-29-0.125-10
кОм
0,1 %
С1- К73-17-63В-0.2 мкФ
С2- К10-17-25В-0.1 мкФ
С3- К10-17-25В-0.1 мкФ
VD1- КС210Б
DA1- К140УД17А
Для первоначального сброса И-РТ необходимо
разрядить конденсатор С1, в этом нам поможет твердотельное реле КР293КП1А.
Данное реле необходимо подключить к И-РТ, как
показано на (рис.15).
Рис.15 Схема электрическая принципиальная
При реализации данной схемы
необходимо выполнить условие: Iк
Imax.вых, где Iк=Uк/Rк-ток
коммутации. Итак:
Rк=Rвкл+Rогран,Uк=10 В
отсюда
Rогран
Ом
Выбираем : Rогран- C2-29-0.125-35,2
Ом
0,1 %
С1- К10-17-25В-0.1 мкФ
С2- К10-17-25В-0.1 мкФ
DA1- КР293КП1А
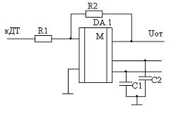
Обратная связь по току:
в
качестве датчика тока применим датчик LA25-NP.
Некоторые параметры данного датчика представлены в табл. №3.
Таблица№3.
|
Номинальный
входной ток
|
Iвх.н , А
|
12
|
|
Точность
|
I , %0,5%*Iн
|
|
|
Диапазон
преобразования
|
Imax , А
|
1,5*Iн
|
|
Номинальный
выходной ток
|
Iвых.н , мА
|
25
|
|
Диапазон
рабочих частот
|
fр ,
кГц0…150
|
|
|
Напряжение
питания
|
Uп , В
|
15
|
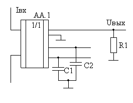
Схема подключения датчика тока представлена на
(рис.16).
Рис.16 Схема электрическая принципиальная
Здесь нагрузкой датчика тока является резистор R1.
При номинальном токе двигателя Iн=7А
на выходе датчика тока будет протекать ток Iвых=14.6
мА.
Для того, чтобы на выходе напряжение равнялось
10 В необходимо выбрать резистор R1=685
Ом, тогда к-т передачи датчика тока будет равен:
Кдт=Uвых/Iвх=10/7=1,43
В/А.
Выбираем: R1- C2-29-0.125-680
Ом
0,1 %
С1- К10-17-25В-0.1 мкФ
С2- К10-17-25В-0.1 мкФ
Для обеспечения требуемого коэффициента обратной
связи по току применим прецизионный операционный усилитель КР140УД17А.
Принципиальная схема их соединения представлена на (рис.17) .
Рис.17 Схема электрическая принципиальная
Для получения коэффициента обратной связи по
току равного Кот=0,139 В/А найдем сопротивления резисторов R1,
R2. Принимаем
R1=300 кОм, тогда R2=Кот*R1=0,139*300=41,7
кОм.
Выбираем: R1- C2-29-0.125-301
кОм
0,1 %
R2- C2-29-0.125-39
кОм
0,1 %
С1- К10-17-25В-0.1мкФ
С2- К10-17-25В-0.1мкФ
DA1- К140УД17А
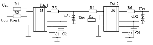
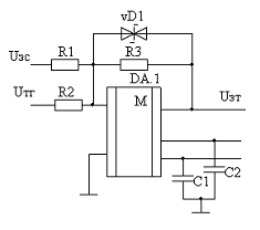
П-регулятор скорости:
выполним сопряженным с сумматором, т.е. все эти устройства будут выполнены на
одном прецизионном операционном усилителе К140УД17А. Принципиальная схема
представлена на (рис.18).
Рис.18 Схема электрическая принципиальная
Принимаем R1=R2=10
кОм, тогда для обеспечения Крс=23,724 имеем:
R3=R1*Крс=10*23,724=237,24
кОм.
Выбираем: R1,R2- C2-29-0.125-10
кОм
0,1 %
R3- C2-29-0.125-240
кОм
0,1 %
С1,С2- К10-17-25В-0.1 мкФ
VD1-КС210Б
DA1- К140УД17А
Обратная связь по-скорости:
в качестве датчика скорости выбираем тахогенератор ТП80-20-0.2, параметры
данного датчика представлены в таблице №4. Для обеспечения требуемого
коэффициента обратной связи применим резистивный делитель и подключенный к его
выходу прецизионный операционный усилитель КР140УД17А. Принципиальная схема их
соединения представлена на (рис.19)
.
Таблица №4
|
Крутизна
вых. хар-ки, мВ/(об/мин)
|
20
|
|
Сопротивление
нагрузки, кОм
|
10
|
|
Амплитуда
пульсаций вых. напряжения, %
|
2.5
|
|
Нелинейность
вых. хар-ки,
%
|
0.2
|
|
ЭДС
тахогенератора (при nmax=3000об/мин
), В
|
40
|
Рис.19 Схема электрическая принципиальная
При частоте вращения двигателя равной nмах=3000
об/мин, ЭДС на зажимах тахогенератора будет равно Етг=40 В. Т.к. Rнтг=10
кОм, а напряжение на выходе делителя должно быть равно Uд=10
В, то R1=2.5 кОм, R2=3
кОм.
Для получения коэффициента обратной связи по
скорости равного Кос=0,0318 В/(рад/с) найдем сопротивления резисторов R3,
R4. Принимаем R3=300
кОм, тогда
R4=Кос*R3=0,0318*300=9,5
кОм.
Выбираем: R1- C2-29-0.125-2,4
кОм
0,1 %
R2- C2-29-0.125-3,3
кОм
0,1 %
R3- C2-29-0.125-301
кОм
0,1 %
R4- C2-29-0.125-9,1
кОм
0,1 %
С1- К10-17-25В-0.1мкФ
С2- К10-17-25В-0.1мкФ
DA1- К140УД17А
П-регулятор положения:
выполним на прецизионном операционном усилителе К140УД17А. Принципиальная схема
представлена на (рис.20).
Рис.20 Схема электрическая принципиальная
Принимаем R1=R2=2
кОм, тогда для обеспечения Крп=280,918 имеем:
R3=R1*Крп=2*280,918=561.84
кОм.
Выбираем: R1,R2- C2-29-0.125-2.2
кОм
0,1 %
R3- C2-29-0.125-560
кОм
0,1 %
С1,С2- К10-17-25В-0.1 мкФ
VD1-КС210Б
DA1- К140УД17А
Обратная связь по-положению:
в качестве датчика положения выбираем потенциометр типа ППМЛ-И-20-0.5-0.1-2ПВ.
Он имеет четыре вывода, два под напряжение + 15В, один заземление, а
четвёртый соединяется с якорем двигателя и с него берётся сигнал обратной
связи. Для обеспечения требуемого коэффициента обратной связи применим
прецизионный операционный усилитель КР140УД17А. Принципиальная схема их
соединения представлена на (рис.21) .
Рис.21 Схема электрическая принципиальная
Для получения коэффициента обратной связи по
положению равного Коп=0,01415 В/(рад/с) найдем сопротивления резисторов R1,
R2. Принимаем
R1=10 кОм, тогда R2=Коп*R1=0,01415*10=0.1415
кОм.
Выбираем: R1- C2-29-0.125-10
кОм
0,1 %
R2- C2-29-0.125-150
Ом
0,1 %
С1- К10-17-25В-0.1мкФ
С2- К10-17-25В-0.1мкФ
DA1- К140УД17А
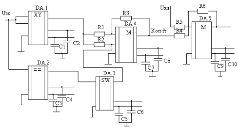
Задающее устройство (рис.8): состоит
из двух релейных элементов (рис.22), двух интеграторов (рис.23) и
функционального преобразователя (ФП) (рис.24). Эти устройства выполним на
прецизионном операционном усилителе КР140УД17А, кроме ФП, который соберём на
перемножителе КМ525ПС3, операционных усилителях КР140УД17А, компараторе К554СА3
и аналоговом ключе КР590КН2.
Рис.22 Релейные элементы схема электрическая
принципиальная
Выбираем: R1,R2,R4,R5-C2-29-0.125-10
кОм
0,1 %
R3, R6-C2-29-0.125-5
кОм
0,1 %
С1,C2-К10-17-25В-0.1мкФ
С3,C4-К10-17-25В-0.1мкФ
VD1,vD2-КС210Б
DA1,DA2-К140УД17А
Рис.23 Интеграторы схема электрическая
принципиальная
Выбираем: R1,R2-C2-29-0.125-10
кОм
0,1 %
C1,C4-К73-17-63В-0.2
мкФ
С2,C3-К10-17-25В-0.1мкФ
С5,C6-К10-17-25В-0.1мкФ
DA1, DA2-К140УД17А
Рис.24 Функциональный преобразователь схема
электрическая принципиальная
Выбираем: R1, R2- C2-29-0.125-10
кОм
0,1 %
R3-C2-29-0.125-39
кОм
0,1 %
R4,R5,R6-C2-29-0.125-5
кОм
0,1 %
C1- C10-
К10-17-25В-0.1мкФ
DA1- КМ525ПС3
DA3 - КР590КН2
DA4, DA5 -
К140УД17А
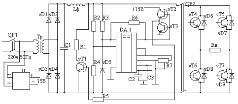
Силовая часть ШИП: в качестве
силовых ключей vT4-vT7, применим
силовые транзисторы, с учётом перегрузочной способности двигателя:
, Mosfet IRF3710S,
рассчитанные на U=100В, I=57А.
Принципиальная схема силовой части показана на (рис.25).
Рис.25 Силовая часть ШИП схема
электрическая принципиальная
Автоматические выключатели применим
для защиты от короткого замыкания, с учётом перегрузочной способности двигателя
, типа АЕ20441054А.
Рассчитанный на ток срабатывания, I=30(А). Ключ
сброса энергии соберем на компараторе К554СА3, транзисторы входящие в его схему
примем типа vT1:IRF6310L, vT2: КТ819, vT3:КТ818.
Диод vD5 КС156А. В
качестве выпрямительных диодов выберем два силовых диодных модуля, в каждом по
два диода, фирмы "Semikron” SKMD40F с
параметрами U=100(В), I=37(А),
обратное напряжение Uобр=400(В).
Сглаживающий конденсатор принимаем из соображений пульсаций напряжения
, так как
таких конденсаторов нет, то применяем три параллельно соединённых, типа
К50-77-100В-15000мкФ+20% .
Блок питания применим типа БПС15-1,
для питания микросхем напряжением
Индуктивность Lф
рассчитываем из соображений пульсаций в сети питающего напряжения в пределах
:
, принимаем
типа РУ15325 с параметрами: L=47 (мГн), Iн= 30(А), Imax=250(А)
Необходим понижающий трансформатор
220/36 В, с коэффициентом трансформации
,
, полная мощность трансформатора
, принимаем
типа ОСОВ-0.55У5 с параметрами: U1=220(В), U2=36(В), S=0.55(КВА), m=5.9(кг).
Необходимо рассчитать площадь
охладителя для силовых транзисторов. Для этого составим схему замещения
транзистора и окружающей среды (рис.26).
Рис.26 Схема замещения
Площадь охладителя:
, где
- перегрев поверхности,
,
- температура корпуса транзистора.
где P- потери в
транзисторе.
- температура внутри транзистора,
дана в описании на данный транзистор.
- температура с учётом специального
параметра
транзистора
.
Выбираем: R1- C2-29-0.125-2
МОм
0,1 %
R2- C2-29-0.125-100
Ом
0,1 %
R3,R7-C2-29-0.125-39
кОм
0,1 %
R4- C2-29-0.125-54
кОм
0,1 %
R5- C2-29-0.125-100
Ом
0,1 %
R6-C2-29-0.125-51
кОм
0,1 %
C1-
К50-77-100В-15000мкФ+20%
C2,C3-
К10-17-25В-0.1мкФ
L1- РУ15325
vT1- IRF6310L
vT2- КТ819
vT3- КТ818
vT4-vT7-
IRF3710S-vD4- SKMD40F5-
КС156А
DA1- К554СА3
TV1-
ОСОВ-0.55У5
QF1,QF2-
АЕ20441054А
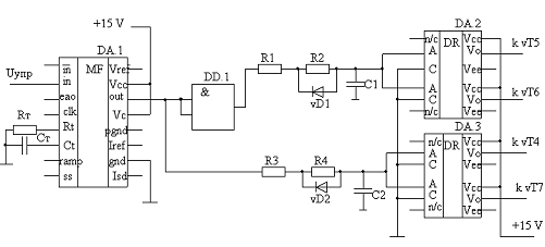
Управлять силовыми транзисторами будем с помощью
ШИМ-контроллера, который подключен к драйверам, а уже с драйверов управляющие
импульсы поступают на транзисторы. Принципиальная схема контроллера с
драйверами представлена на (рис.27). Так как коммутация транзисторов
симметричная то принимаем ШИМ- контроллер однотактный типа UC3823.
Особенности контроллера: работает с обратной связью как по напряжению так и по
току, рабочая частота переключений до 1МГц, задержка распространения сигналов
по всему тракту 50нс, полоса усиления сигнала ошибки 5,5МГц, ШИМ фиксатор со
схемой подавления сдвоенных импульсов, ограничение по току в каждом импульсе,
специальный вывод «мягкого запуска», сохранение максимальной величины рабочего
цикла, малый пусковой ток 1,1мА.
Драйвера выбираем двухканальные типа HCPL315J,
подходящие под транзисторы Mosfet.
Рис.27 Схема электрическая принципиальная
Для формирования пилообразного сигнала с
частотой 10кГц в соответствии с [13], принимаем RТ=1кОм,
CТ=100нФ.
Выбираем: R1,R3- C2-29-0.125-2
кОм
0,1 %
R2,R4,R5- C2-29-0.125-1
кОм
0,1 %
C1, C2-
К10-17-25В-0.1мкФ
C3- КСО-100нФ
10 %
vD1,vD2- КД512В
DA1- UC3823
DA2,DA3-HCPL315J
5. Разработка
конструктивного оформления электропривода, типа несущих конструкций их
компоновки
Низковольтными комплектными устройствами (НКУ) -
называют электротехнические устройства заводского изготовления с переменным
напряжением до 1000В и постоянным 1200В, представляющее собой совокупность
электрических аппаратов, приборов и др. оборудования, смонтированном на одной
конструктивной основе и предназначенных для выполнения хотя бы одной из или
нескольких следующих функций: управления, распределения, трансформации, защиты,
измерения и сигнализации.
В данном проекте выбираем шкаф, исходя из
следующих пунктов:
ü По конструктивным формам, выбираем:
шкаф, навесной.
ü По составу комплектующих изделий
составляющих основу НКУ: полупроводниковые приборы, интегральные компоненты.
ü По электрическим параметрам:
§ По роду тока: постоянного и переменного.
§ По номинальному току силовой цепи: ниже 2500А
§ По номинальному напряжению силовой цепи:
постоянное до 440В.
§ По номинальному напряжению цепи управления:
постоянное ниже 24В
ü По исполнению: многорядные.
ü По способу обслуживания:
одностороннего обслуживания.
ü По способу установки аппаратуры: на
выдвижных блоках и ячейках.
ü По назначению: для различных
отраслей промышленности.
Конструктивный вид НКУ определяют следующие
параметры: степень защиты оболочки, условия эксплуатации, хранения и
транспортирования.
Степень защиты оболочек выбираем по ГОСТ
14254-80: IP54 -
относятся щиты защитные, шкафы, напольные и навесные.
Условия эксплуатации, хранения и
транспортирования в части воздействия климатических факторов [12] внешней
среды, выбираются по
ГОСТ 15543-70. НКУ предназначаются для
использования в одном или нескольких макроклиматических районах и
изготавливаются в разных, климатических исполнениях. Нам подходит согласно
заданию на курсовой проект УХЛ - для районов с умеренным и холодным климатом.
НКУ в разных климатических исполнениях в
зависимости от места размещения при эксплуатации изготавливают по четырём
категориям. Нам подходит категория №3 - для работы в закрытых помещениях с естественной
вентиляцией без искусственно регулируемых климатических условий, где колебания
температуры и влажности воздуха и воздействие песка и пыли существенно меньше,
чем на открытом воздухе (металлические с теплоизоляцией, каменные, бетонные,
деревянные помещения).
Условия эксплуатации по коррозийной
агрессивности атмосферы для металлических и не [12] металлических не
органическими покрытиями подразделяют на группы. Нам подходит Л - лёгкая,
исходя из категории №3.
К общим техническим требованиям к НКУ относятся:
прочность изоляции электрических цепей, устойчивость конструкции к ударным
токам короткого замыкания, безопасность при эксплуатации, удобство обслуживания
и ремонта, надёжность устройства. Сопротивление электрической изоляции всех
электрически изолированных цепей НКУ при нормальных климатических условиях
должно быть не менее 1 Мом.
Выбираем каркас блочный исполнения 3 - для
установки плат вдвижных, электро и радио элементов.
Оболочка - это НКУ, предназначенная
для защиты человека от случайного прикосновения к токоведущим или подвижным
частям устройства и для предохранения находящегося внутри оборудования от
внешних воздействий. Выбираем стандартную оболочку размером: 400х290х150 мм.
Приложение
А
|
Позиция
|
Наименование
|
Кол.
|
Примечание
|
|
Микросхемы
|
|
|
|
DA1,4,5,7,9,10,11
|
К140УД17А
|
7
|
|
|
DA14,16,17,18,19,
|
К140УД17А
|
5
|
|
|
DA20
|
К140УД17А
|
1
|
|
|
DA2
|
КМ525ПС3
|
1
|
|
|
DA3,21
|
К554СА3
|
2
|
|
|
DA6
|
КР590КН2
|
1
|
|
|
DA15
|
КР293КП1А
|
1
|
|
|
DA8
|
UC3823
|
1
|
|
|
DA12,13
|
HCPL315J
|
2
|
|
|
Транзисторы
|
|
|
|
vT1
|
IRF3610L
|
1
|
|
|
vT2
|
КТ819
|
1
|
|
|
vT3
|
КТ818
|
1
|
|
|
vT4,5,6,7
|
IRF3710S
|
4
|
|
|
Резисторы
|
|
|
|
R1,2,4,5,6,7,14,21,29
|
С2-29-0,125-10 кОм 0,1 % 11
|
|
|
|
R30,33, 34,44
|
С2-29-0,125-10
кОм 0,1 %4
|
|
|
|
R3,13,15,16,17
|
С2-29-0,125-5 кОм 0,1 %4
|
|
|
|
R8,11,20
|
С2-29-0,125-39 кОм 0,1 %3
|
|
|
|
R9
|
С5-35В-50-10
кОм 0,1 %1
|
|
|
|
R10
|
С2-29-0,125-100
Ом 0,1 %1
|
|
|
|
R12,19
|
С2-29-0,125-51
кОм 0,1 %2
|
|
|
|
R22,23,
25,27
|
С2-29-0,125-2 кОм 0,1 %4
|
|
|
|
R24
|
С2-29-0,125-560 кОм 0,1 %1
|
|
|
|
R26,28, 18
|
С2-29-0,125-1
кОм 0,1 %3
|
|
|
|
R31
|
С2-29-0,125-240 кОм 0,1 %1
|
|
|
|
R32
|
С2-29-0,125-35.2 кОм 0,1 %1
|
|
|
|
R35
|
С2-29-0,125-2.4 кОм 0,1 %1
|
|
|
|
R36,42
|
С2-29-0,125-301 кОм 0,1 %2
|
|
|
|
R37
|
С2-29-0,125-3.5 кОм 0,1 %1
|
|
|
|
R40
|
С2-29-0,125-9.1 кОм 0,1 %1
|
|
|
|
R41
|
С2-29-0,125-680 Ом 0,1 %1
|
|
|
|
R43
|
С2-29-0,125-41.7 кОм 0,1 %1
|
|
|
|
R45
|
С2-29-0,125-150 Ом 0,1 %1
|
|
|
|
R49
|
FNR-0.5К470
|
1
|
|
|
R50
|
ППМЛ-И-20-0.5-0.1-2ПВ
|
1
|
|
|
Конденсаторы
|
|
|
|
C1,2,3
|
К50-77-100В-15000мкФ+20%
|
3
|
|
|
С4,5,6,7,8,9,10,11,12,13,14
|
К10-17-25В-0,1
мкФ
|
11
|
|
|
С15,18,19,20,21,23,24,25
|
К10-17-25В-0,1
мкФ
|
8
|
|
|
С26,29,30,31,32
|
К10-17-25В-0,1
мкФ
|
5
|
|
|
С34,35,36,37,38
|
К10-17-25В-0,1
мкФ
|
5
|
|
|
С39,40,41,43,43
|
К10-17-25В-0,1
мкФ
|
5
|
|
|
C44,45
|
К10-17-25В-0,1
мкФ
|
2
|
|
|
C14
|
КСО-100нФ 10 %1
|
|
|
|
C17,22,33
|
К73-17-63В-0.2
мкФ
|
3
|
|
|
Стабилитроны
|
|
|
|
VD5,7,8,11,12
|
КС210Б
|
5
|
|
|
VD6
|
КС156А
|
1
|
|
|
Диоды
|
|
|
|
VD1,2,3,4
|
SKMD40F
|
2
|
|
|
vD9,10
|
КД512В
|
2
|
|
|
Датчики
|
|
|
|
АА1
|
LA25-NP
|
1
|
Датчик
тока
|
|
Электрические машины
|
|
|
|
М
|
ДПУ160-180-3-Д39-09
|
1
|
|
|
BR1
|
ТП80-20-0.2
|
1
|
Тахогенерат.
|
|
Блоки питания
|
|
|
|
U
|
БПС15-1
|
1
|
|
|
Трансформаторы
|
|
|
|
TV1
|
ОСОВ-0.55У5
|
1
|
|
|
Автоматические выключатели
|
|
|
|
QF1,2
|
АЕ20441054А
|
2
|
|
|
Дроссели
|
|
|
|
L1
|
РУ15325
|
1
|
|