Синтез системы управления электроприводом

  • Вид работы:
    Дипломная (ВКР)
  • Предмет:
    Другое
  • Язык:
    Русский
    ,
    Формат файла:
    MS Word
    868,57 kb
  • Опубликовано:
    2011-06-07
Вы можете узнать стоимость помощи в написании студенческой работы.
Помощь в написании работы, которую точно примут!

Синтез системы управления электроприводом

Министерство образования и науки Украины

Харьковский национальный автомобильно-дорожный университет

Кафедра автоматизации и компьютерно-интегрированных технологий



ПОЯСНИТЕЛЬНАЯ ЗАПИСКА К КУРСОВОМУ ПРОЕКТУ

по дисциплине “Автоматизированный электропривод”

на тему: «Синтез САУ АЭП»

Выполнила: ст. гр. МА-42

Проверил: асс. Осьмачко А.А.





Харьков 2009

 
СОДЕРЖАНИЕ

ВВЕДЕНИЕ

1. Теоретическая часть

. Практическая часть

2.1 Построение структурной схемы АЭП

.2 Описание модели дифференциальными уравнениями

.3 Поведение системы без регулятора

2.4 Оптимизация САУ АЭП с помощью реле

.5 Оптимизация САУ АЭП с помощью ПД- регулятора

ВЫВОДЫ

СПИСОК ЛИТЕРАТУРЫ

ВВЕДЕНИЕ

Цель курсового проекта - разработка системы управления электроприводом с двигателем постоянного тока,

Для выполнения курсового проекта нужно решить определенные задачи:

построение структурной схемы;

построение математической модели электропривода;

оптимизировать регулятор;

построить функциональную схему;

добиться максимальной адекватности математической модели электропривода к реальному, заданному объекту, и функциональной схемы к оптимизированной математической модели;

При решении поставленных задач необходимо использовать программное обеспечение: MatLab (для построения математической модели электропривода, определения показателей качества математической модели электропривода, оптимизирования регулятора, сравнительного анализа показателей качества до, и после оптимизации).

1. Теоретическая часть

Электрический двигатель - ядро современных приводов, приводящих в движение разнообразные технологические машины. Современный электропривод представляет собой сочетание электродвигателей, систем передачи и средств управления, обеспечивающих автоматизированную работу производственных машин. Эта работа совершается с требуемой закономерностью при преобразовании электрической энергии в механическую.

Основная тенденция развития современного промышленного электропривода направлена на решение следующих проблем: слияние электродвигателя с рабочими органами машины; вытеснение механических звеньев и кинематических связей электрическими. Это упрощает конструкции машин, улучшает качество технологического процесса, увеличивает скорость машин, создает удобства обслуживания и сокращает расходы на эксплуатацию.

Автоматизация управления процессом заключается в автоматическом пуске, останове, изменении скорости и реверсировании электрических двигателей механизмов с требуемой последовательностью. Автоматизация управления часто сопровождается блокировкой, не допускающей неправильных операций. Автоматизация процесса приводит к его значительному ускорению, улучшению качества продукции, сокращению потребности в рабочей силе, уменьшению затрат ручного труда и его облегчение.

Основные функции АСУЭП :

1)      управление процессами пуска, торможения и реверсирования электроприводов;

2)      поддержание постоянства (стабилизация) заданной величины (скорости, мощности и др.) в статике и динамике;

3)      слежение за вводимыми в систему произвольно изменяющимися входными сигналами (следящее управление);

4)      отработка заданной программы (программное управление);

5)      выбор целесообразных режимов работы электроприводов (адаптивное управление).

Кроме пяти основных функций автоматические системы управления электроприводами выполняют и ряд вспомогательных функций.

Вспомогательные функции:

         защита двигателей и другого электрооборудования от токов короткого замыкания, от недопустимых длительных и кратковременных перегрузок, от перенапряжений и т.д.;

         блокировка, исключающая возникновение аварийных и ненормальных режимов при ошибочных действиях персонала и обеспечение определенной последовательности операций включения и отключения отдельных элементов и узлов АСУЭП;

         сигнализация о ходе технологического процесса, об исправности или о неисправности механизмов и элементов АСУЭП, о передаваемых операторами сигналах и т. п.

Согласно принятой в ТАУ классификации, все АСУ ЭП, выполняющие первую - четвертую основные функции, относятся по своей сути к автоматическим системам регулирования, адаптивные АСУ ЭП представляют собой кибернетические системы.

Классификация АЭП

Классификацию автоматизированного электропривода станков проводят по нескольким признакам.

По роду тока выделяют электропривод:

         постоянного;

         переменного тока.

По виду ЭД:

-        электропривод с двигателем постоянного тока;

         асинхронный электропривод;

         синхронный электропривод.

По виду силового преобразовательного устройства:

         с электромашинным преобразователем;

         ЭД с полупроводниковыми преобразователями.

По назначению электропривод разделяют:

-        привод главного движения;

         привод подачи;

         привод вспомогательных перемещений;

         электроприводы ПР.

По характеру взаимодействия между электродвигателем и механической системой станка:

         групповой электропривод имеет одни электродвигатель, который с помощью механических передач обеспечивает движения нескольких рабочих элементов станка (станки с групповым электроприводом обладают сложной кинематической схемой);

         индивидуальный электропривод, каждое рабочее или вспомогательное движение станка осуществляется отдельным двигателем, что расширяет функциональные возможности станка, делает его управление более гибким (при этом упрощается кинематическая схема и повышается коэффициент полезного действия);

         взаимосвязанный электропривод, движение исполнительных элементов станка осуществляется несколькими двигателями, движения которых должны быть точно связаны между собой. Примером такого электропривода могут служить движения стола станка с ЧПУ в двух ортогональных направлениях (сверлильный станок с ЧПУ).

По характеристике движения:

         ЭП вращательного движения;

         ЭП поступательного движения.

Скорость исполнительного органа может быть регулируемой или нерегулируемой, а само движение - непрерывным или дискретным, однонаправленным, двунаправленным (реверсивным) или возвратно-поступательным.

По виду управления различают:

         нерегулируемый электропривод, используемый для привода станков с постоянной скоростью (скорость механизмов с таким приводом не регулируется или регулируется механическим способом);

         регулируемый электропривод, который позволяет электрическим способом регулировать скорость механизмов станков в широком диапазоне независимо от изменения нагрузки;

         следящий электропривод обеспечивает движение механизмов по определенной программе (следящим называют электропривод, который воспроизводит управляющее воздействие, изменяющееся по заранее неизвестному закону. При числовом программном управлении станками закон изменения управляющего воздействия заранее известен, поэтому правильнее было бы говорить о программно-управляемом приводе);

         адаптивный АЭП, автоматически изменяющий структуру и параметры системы управления. (адаптации позволяет повысить производительность и точность металлообработки).


На рисунке 1.1 следующие обозначения: ОУ - объект управления, который включает в себя электродвигатель (ЭД) преобразовывающий электрическую энергию в механическую, которая потребляется исполнительным органом (ИО) технологической машины (ТМ). Кинематические цепи ИО, связывающие его элементы с валом ЭД (редуктор, ременная или цепная передача и т.д.), и вращающиеся элементы ЭД (ротор) составляют механические звенья ЭП. При помощи управляемого силового преобразователя (П) осуществляется непосредственное воздействие на поток электрической энергии (ЭЭ), т.е. изменение номинальных значений напряжения или тока, потребляемой от электросети (или от другого источника) и подводимой к ЭД.

Автоматическое управляющее устройство (АУУ) включает в себя: командные органы (КО), посредством которых вводятся сигналы на пуск и остановку привода, на задание или изменение того или иного режима его работы (панель управления; задатчики параметров технологического процесса, в который включен электропривод; элементы индикации); функциональную часть (ФЧ), которая преобразует командные сигналы, формирует требуемый процесс управления, т.е. выполняет основную функцию управляющего устройства, а также несет ряд вспомогательных функций (микропроцессор (МП), микроконтроллер (МК) логические схемы, реле и т.д.); усилитель (У), повышающий уровень напряжения, тока и мощности сигналов, выдаваемых ФЧ, до значений, необходимых для управления П.

При работе, этой системы все элементы взаимосвязаны и для повышения точности и стабильности управления в АЭП применяется несколько обратных связей (ОС), осуществленных при помощи разного рода датчиков электрических и неэлектрических величин и преобразователей этих величин. Например: ОС1 - датчик конечного перемещения или показатель выполненной работы, ОС2 - вольтметр или амперметр, ОС3 - тахогенератор, ОС4 - датчик перемещения или других параметров, необходимых для автоматической коррекции.

ОУ, объединяющий электропривод и технологическую машину, П, АУУ и их взаимодействии можно рассматривать как электромеханическую автоматическую систему управления - электромеханическую АСУ, иначе называемую АСУЭП.

Из выше перечисленного следует, что электрическим приводом называется электромеханическая система, состоящая из электродвигательного, преобразовательного, передаточного и управляющего устройств, предназначенная для приведения в движение исполнительных органов технологической машины и управления этим движением.

Двигатель постоянного тока - электродвигатель, питание которого осуществляется постоянным током. Двигатель состоит из якорной обмотки (ротора с якорной обмоткой), статора, щёточного узла. ДПТ являются обратимыми электрическими машинами, то есть в определенных условиях способны работать как генераторы.

Достоинства и недостатки ДПТ

Достоинства:

         Простота устройства и управления

         Практически линейные механическая и регулировочная характеристики двигателя

Недостатки:

         Необходимость профилактического обслуживания коллекторно-щёточных узлов

2. Практическое задание

2.1 Построение структурной схемы АЭП

 

На основе выданного задания и общей структурной схемы, освещенной в первой лекции курса автоматизированного электропривода, составим свою (в соответствии с вариантом) структурную схему.

Автоматическое управляющее устройство АУУ включает в себя:

КО - командный орган (панель управления),

ФЧ - функциональная часть (ПД- регулятор и блок сравнения)

Д - датчик (датчик перемещения)

Объект управления ОУ включает в себя:

ДПТ - электродвигатель (ДПТ),

ИО - исполнительный орган (плунжер)

ОУ - объект управления (поршень)

ТМ - техническая машина (амортизатор)

2.2 Описание модели дифференциальными уравнениями

В качестве регулятора используются: для регулирования положения - ПД -регулятор.

С учетом, что магнитный поток постоянен и численно равен индуктивности обмотки, его порождающей при силе тока в 1А:


Для математического описания необходимо знать значение следующих величин:m- конструктивный коэффициент двигателя;Я - сопротивление обмотки якоря;Я - индуктивность обмотки якоря;- момент инерции ротора вместе с шестернёй редуктора;- коэффициент трения в подшипниках;











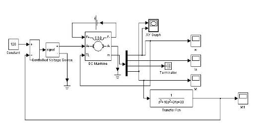
.3 Построение САУ АЭП в программном пакете Matlab без регулятора

Рисунок 2.2 -Система без регулятора

Рисунок 2.3 Механическая характеристика двигателя

Рисунок 2.4 Переходной процесс по скорости

Рисунок 2.5 Пусковой ток в обмотке якоря

Рисунок 2.6 Переходной процесс АЭП

Время установления - 1.5 с., статическая ошибка - 0, перерегулирование - 0, пусковой ток - 98А.

Полученный результат (рис. 2.6) нас не удовлетворяет - нет переходного процесса и установившегося режима. Рис. 2.5 показывает, что в системе сильно большой пусковой ток, а это недопустимо для нашей системы. Для того чтобы добиться лучших результатов необходима оптимизация. Её проведем:

) С помощью добавления ПД -регулятора, так как нам необходимо управлять перемещением. Для уменьшения больших пусковых токов будем использовать обрезку по току.

) С помощью реле, для уменьшения пускового тока буду использовать каскадный разгон двигателя.

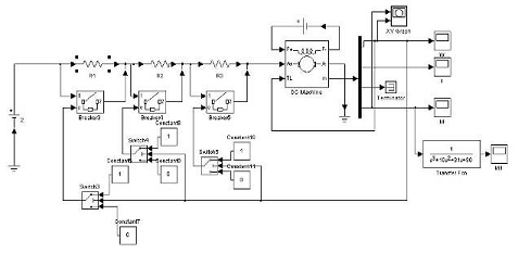
2.4 Оптимизация САУ АЭП с помощью реле

Рисунок 2.7 - Система с использованием реле

Рисунок 2.8- Механическая характеристика двигателя

Рисунок 2.9 Переходной процесс по скорости

Рисунок 2. 10-Пуск тока в обмотке якоря при каскадном разгоне

Рисунок 2.11 - Переходной процесс АЭП

При помощи подбора оптимальных номиналов резисторов: R1=8, R2=1.5, R3=0.5 я получила равномерный каскадный разгон двигателя.

На рис 2.10 видно, что при равномерном разгоне двигателя пусковой ток уменьшился с 180А до 89А.

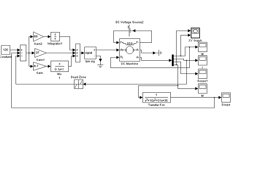
2.5 Оптимизация САУ АЭП с помощью ПИД- регулятора

Применим ПИД-регулятор. Подберем оптимальные значения коэффициентов ПИД -регулятора kd, kp, ki. Результат представлен на рис. 2.12.

Рисунок 2.12 Система после оптимизации при ПИД -регуляторе

Рисунок 2.13 - Механическая характеристика двигателя

Рисунок 2.14 - Переходной процесс по скорости

Рисунок 2.15 Пусковой ток в обмотке якоря

Из рис. 2.15 видно, что пусковой ток уменьшился до 118 А. Этот результат нас удовлетворяет.

м

Рисунок 2.10 - Переходной процесс АЭП

Оптимальные значения коэффициентов ПИД- регулятора:=65, kd =37, ki=6.7

автоматизированный электропривод регулятор технологический

ВЫВОДЫ

В курсовом проекте я разработала систему управления электроприводом с двигателем постоянного тока. В ходе решения выполнила такие задачи:

построила структурную схему;

построила математическую модель электропривода;

провела оптимизацию двумя видами:

)        С помощью ПИД -регулятора

После ее проведения получила комбинированный закон регулирования для данной системы с коэффициентами ПИД- регулятора kp =65, kd =37, ki=6.7

показатели качества оптимизированной математической модели:

- время установления tуст=4с;

перерегулирование отсутствует

- статическая ошибка составляет 0

пусковой ток 118А.

) С помощью реле. Подобрал номиналы резисторов. R1=8Ом, R2=1.5Ом, R3=0.5Ом.

пусковой ток 89 А.

После сравнения двух систем регулирования, можно сделать вывод, что, в данном случае, система с регулятором лучше борется с пусковыми токами, но дольше время установления. Система основана на релейном управлении значительно быстрее входит в желаемый режим, но при этом возникают высокие пусковые токи.

Поэтому САУ необходимо выбирать исходя из того какие параметры являются более важными в конкретном случае

СПИСОК ЛИТЕРАТУРЫ

1.       М. П. Белов, В. А. Новиков, Л. Н. Рассудов. Автоматизированный электропривод типовых производственных механизмов и технологических комплексов. Учебник для вузов. М. : Издательский центр «Академия»,2004. -576 с

.        Терехов В. М. Элементы автоматизированного электропривода. М. : Энергоатомиздат, 1987.

.        Арменский Е. В. , Фалк Г. Б. Электрические микромашины, Уч. для вузов, -М: Высшая школа, 1985, 230с.

.. Конспект лекций.

Похожие работы на - Синтез системы управления электроприводом

 

Не нашли материал для своей работы?
Поможем написать уникальную работу
Без плагиата!
Без нейросетей!