|
Параметры
|
Значения
|
Обозначения
|
|
Толщина полосы, мм
|
15…50
|
h
|
|
Ширина полосы, мм
|
1000…2200
|
B
|
|
Длина полосы, м
|
до14
|
L
|
|
Скорость правки, м/с
|
0,2…0,6
|
Vп
|
|
Скорость транспортировки, м/с
|
1,0
|
Vт
|
|
Диаметр бочки рабочих валков (новых), мм
|
280
|
Dр
|
|
Диаметр бочки рабочих валков (после
перешлифовки), мм
|
270
|
Dр.п
|
|
Длина бочки рабочих валков, мм
|
2500
|
lр
|
|
Передаточное число редуктора, отн. ед.
|
41,2148
|
iред
|
|
Расстояние между осями рабочих валков (шаг), мм
|
300
|
t
|
|
К. п. д. передачи от двигателя к валку, отн.
ед.
|
0,86
|
ηпер
|
|
Цикл поступления листов на правку, с
|
60
|
Тц
|
|
Модуль упругости, МПа
|
21000
|
Е
|
|
Предел текучести материала, МПа 5-ти валковый
режим 11-ти валковый режим
|
550 1000
|
σt
|
|
|
|
|
1.2 Конструктивные особенности листоправильных
машин. Кинематическая схема листоправильной машины ЛПМ 2300
Кинематическая схема механизмов машины представлена на
рисунках 1, 2, 3 и 4.
Листоправильная машина (ЛПМ) состоит из клети рабочей, узла
привода рабочих валков, устройства шпиндельного, устройства для смены кассет, а
также устройства уборки окалины из-под листоправильной машины. Для исключения
аварийных ситуаций все механизмы с переменной позицией оборудованы датчиками
предельных перемещений (индуктивными сенсорами).
Клеть рабочая состоит из предварительно напряжённой станины,
в которой установлены верхняя и нижняя кассеты с правильными валками (рисунок
1), станинные ролики (по 1 шт. на входной и выходной сторонах листоправильной
машины) и система площадок обслуживания и плитных настилов. Рабочие валки
являются основным рабочим органом листоправильной машины, воспринимающим все
нагрузки, передаваемые машине при правке металла. Станинные ролики выполнены
неприводными.
На входе в листоправильную машину устанавливается один
дополнительный ролик, оснащённый электроприводом от мотор-редуктора (24-M6),
идентичным индивидуальному приводу роликов рольганга перед СКОН.
Кассета нижняя состоит из сварного корпуса, в котором
установлены в индивидуальных подушках (обоймах) пять рабочих валков. Под каждым
из валков расположены опорные ролики. Каждый из валков нижней кассеты оснащён
механизмом индивидуальной настройки, который выполнен в виде клиновой пары.
Перемещение валков в вертикальном направлении осуществляется от индивидуальных
гидроцилиндров (ГЦ6; ГЦ8; ГЦ10; ГЦ12; ГЦ14). Контроль положений валков
осуществляется при помощи датчиков линейных перемещений 24-BS6; 24-BS8;
24-BS10; 24-BS12; 24-BS14 (рисунок 1.2).
Кассета верхняя состоит из сварного корпуса, в котором
установлены в индивидуальных подушках шесть рабочих валков. Над каждым из
валков расположены опорные ролики. Каждый из валков верхней кассеты оснащён
механизмом индивидуальной настройки, выполненным аналогично (в виде клиновой
пары). Перемещения валков в вертикальном направлении осуществляются от
индивидуальных гидроцилиндров (ГЦ5; ГЦ7; ГЦ9; ГЦ11; ГЦ13; ГЦ15). Контроль
положений валков осуществляется при помощи датчиков линейных перемещений
24-BS5; 24-BS7; 24-BS9; 24-BS11; 24-BS13; 24-BS15 (рисунок 2).
Узел станины клети рабочей выполнен предварительно
напряжённым, в виде стянутых шпильками четырёх стоек, соединённых в нижней
части со сварной поперечиной, а в верхней - с двумя коваными поперечинами и с
двумя сварными стяжками. В верхней сварной траверсе станины установлены корпуса
четырёх гидроцилиндров механизма нажима верхних валков (ГЦ1, ГЦ2; ГЦ3, ГЦ4),
плунжеры которых опираются через сферическиеподпятники на верхние поперечины.
Подача рабочей жидкости в гидроцилиндры ГЦ1-ГЦ4 осуществляется через гибкие
подводы.
Верхняя траверса имеет возможность вертикального перемещения
совместно с кассетой верхней. Постоянное поджатие верхней траверсы к штокам
нажимных цилиндров (ГЦ1-ГЦ4) обеспечивается четырьмя гидроцилиндрами
уравновешивания (ГЦ16-ГЦ19), которые также установлены на поперечинах, а их
штоки шарнирно присоединены к верхней траверсе.
Механизм нажима верхних валков (гидравлическое нажимное
устройство) листоправильной машины (с гидроцилиндрами ГЦ1-ГЦ4) предназначен для
настройки зазора между верхней и нижней кассетами машины на определённую
величину и удержания этого зазора постоянным во время правки. В качестве
датчиков положения гидроцилиндров используются датчики линейного перемещения от
24-BS1 до 24-BS4. С помощью этих датчиков осуществляется также контроль
перекоса верхней траверсы.
Кроме того, для фиксации крайнегонижнего положения верхней
траверсыпредусмотрен индуктивный сенсор 24-SBE1. Крайнее нижнее положение
траверсы с верхней кассетой определяется в зависимости от положения
гидроцилиндров настройкиправильных роликов и контролируется по показаниям как
датчиков 24-BS1-24-BS4, так и 24-BS5; 24-BS7; 24-BS9; 24-BS11; 24-BS13;
24-BS15.
Настройка машины для правки листов с известными
характеристиками (толщиной, шириной, пределом текучести материала и пр.)
заключается в установке требуемого перекрытия верхнего ряда валков относительно
нижнего и реализуется посредством нажимных гидроцилиндров (ГЦ1-ГЦ4) и гидроцилиндров
индивидуальной настройки валков (ГЦ5-ГЦ15). Информация о вертикальных
координатах роликов отображается на мониторе пульта оператора.
В зависимости от толщины полосы правка этой полосы
осуществляется одиннадцатью либо пятью рабочими валками:
в 11-валковом режиме правятся полосы толщиной от 6 до 20 мм;
в 5-ти валковом режиме (в правке участвуют верхние валки №№1,
5, 7 и нижние валки №№4, 6) правятся полосы толщиной от 15 до 50 мм.
Для осуществления перехода с 11-ти на 5-ти валковый режим
правки и наоборот - в нижней части станины установлены четыре совместно
работающих
гидроцилиндра (ГЦ20-ГЦ23 - по два с каждой стороны окна,
согласно рисунку 3), обеспечивающие перемещение нижней кассеты вдоль линии
стана на 150 мм.
Контроль рабочего положения кассеты нижней в клети,
соответствующего пятивалковому режиму правки, осуществляется индуктивным
сенсором24-SBE3 (рисунок 3, схема подключения выключателя - рисунок 1.5). При
смещении кассеты по направлению движения металла на 150 мм достигается
положение её, соответствующее режиму правки тонких полос (с участием
одиннадцати рабочих валков). Это положение контролируется индуктивным сенсором
24-SBE2 и является разрешающим для начала смены кассет.
Перемещения механизмов и узлов машины в цифровом виде
выводятся на пульт оператора.
Главный привод ЛПМ - групповой, регулируемый, от асинхронных
двигателей с короткозамкнутым ротором, через два планетарных редуктора (R1, R2)
шестерённую клеть (G1) и группы карданных валов (K1 - K11) с соединительными
муфтами (рисунок 2.1). От первого двигателя 24-M1 (по ходу металла) приводится
пять правильных валков (три верхних и два нижних), находящихся ближе к входу
листоправильной машины; от второго двигателя 24-M2 - остальные шесть валков (№6
- №11). Приводные двигатели и редукторы расположены слева по отношению к
направлению движения металла. На шестерённой клети устанавливаются указатели
потока дистанционные (24-SQ1, 24-SQ2, рисунок 1.2), фиксирующие факт
поступления смазки в шестерённую клеть. Указатель потока 24-SQ1 контролирует наличие
смазки зацепления, 24-SQ2 - наличие смазки подшипников.
Двигатели предназначены для работы от преобразователей
частоты и оснащены (каждый) датчиком импульсов (24-BN1, 24-BN2 - контроль
скорости), вентилятором обдува с электроприводом (двигатели 24-M3, 24-M4), а
также датчиками контроля температуры в обмотках (KTY 84-130 - 1 шт.) и
подшипниках (PT 100 - 2 шт.), нагревателем для подогрева двигателя в состоянии
покоя для исключения конденсата (другое название - предпусковой подогрев).
Кинематическая связь между приводами в шестерённой клетиотсутствует, в связи с
чем для согласования приводов по скорости при неравномерной их загрузке
требуется подстройка одного из приводов.
Устройство шпиндельное предназначено для трёхкоординатной
фиксации соединительных муфт карданных валов в строго заданном положении при
смене кассет и выполнено в виде верхней и нижней балок, имеющих возможность
вертикального перемещения по направляющим, закреплённым на стойках узла станин
при помощи группы кронштейнов.
Привод балок - гидравлический, посредством попарно
срабатывающих четырёх гидроцилиндров (гидроцилиндры привода верхней балки
шпиндельного устройства - ГЦ24, ГЦ26; гидроцилиндры привода нижней балки -
ГЦ25, ГЦ27). Для фиксации крайних положений балок по высоте предусматриваются
индуктивные сенсоры, 24-SBE7 - верхнее положение верхней балки; 24-SBE8 -
нижнее положение нижней балки (рисунок 1.2).
Устройство смены кассет включает в себя гидроцилиндр выкатки
ГЦ28 (рисунок 3) и сварную раму с направляющими. При этом серьга гидроцилиндра
соединяется с рамой кассеты нижней. Гидроцилиндр ГЦ28 расположен слева
относительно направления движения металла, под главным приводом листоправильной
машины (т.е. под двигателями 24-M1 и 24-M2), и при выдвижении штока работает на
извлечение кассет из листоправильной машины.
Для контроля положения нижней кассеты, а также штока
гидроцилиндра выкатки предусматриваются индуктивные сенсоры: 24-SBE5 - втянутое
положение штока гидроцилиндра, 24-SBE6 - выдвинутое положение
штокагидроцилиндра выкатки ГЦ28 и полностью извлечённый комплект кассет из
листоправильной машины (рисунок 1.3).
Устройство уборки окалины (кинематическая схема - рисунок 4)
предназначено для сбора осыпающейся с выправляемых листов окалины в короб и
уборки наполненного короба на приводной тележке за линию стана. Тележка
получает возвратно-поступательное движение за счёт качения колёс по рельсам.
Привод перемещения тележки осуществляется от мотор-редуктора с асинхронным
электродвигателем (24-M5), со встроенным тормозом (24-YBR) и с реактивной
тягой. Крайние (аварийные) положения тележки контролируются индуктивными
сенсорами 24-SBE9 и 24-SBE10. Тормоз накладывается при достижении двигателем
состояния покоя (M = 0; n = 0).
Для фиксации фактов наличия и отсутствия металла в
контрольных сечениях (вход и выход полосы из листоправильной машины)
предусматриваются лазерные барьеры с отражателями (рефлекторами).
Фирма-изготовитель лазерных барьеров - «MODULOC» (Англия).
Лазерный барьер 24-FL1 (рисунок 1) фиксирует факт наличия
(отсутствия) металла на входной стороне ЛПМ, лазерный барьер 24-FL2 - на
выходной. Каждый лазерный барьер имеет характеристику:
тип лазерного барьера - LT200M; тип отражателя (рефлектора) -
PEF-2HTW;
напряжение питания - 24±10% В постоянного тока;
потребляемая мощность - 1 Вт;
дальность действия - более 20 м с рефлектором;
точность определения: 3 мм на расстоянии до 10 м;
разрешение - плюс минус 1 мм;
время срабатывания - 0,05 мс с циклом 10 мс;
длина волны лазера - красный видимый луч 650 нм;
класс лазера - класс 2;
мощность лазера - 1 мВт;
диаметр луча: 0,1 мм до 10 м; 0,2 мм до 20 м;
индикация питания - красный светодиод;
индикация срабатывания - зелёный светодиод;
загрязнение - мигающий оранжевый;
выход 1 - реле НО/НЗ 250В, 8 А;
выход 2 - NPN/PNP транзистор.
Рисунок 1.2 - Кинематическая схема листоправильной машины
(вид со стороны обслуживания)
Рисунок 1.4 - Кинематическая схема механизма смещения нижней
кассеты вдоль линии стана
Рисунок 1.5 - Кинематическая схема устройства уборки окалины
Рисунок 1.6 - Схема подключения индуктивного выключателя
приближения
1.3 Требования, предъявляемые к электроприводам
прокатных станов
Режим работы двигателей главных приводов машины (24-M1,
24-M2) - длительный с переменной нагрузкой, нереверсивный. Реверс возможен на
случай ремонта, а также при ликвидации нештатных и аварийных ситуаций.
В нештатных ситуациях возможны остановки машины с металлом и
последующий разгон машины с металлом от состояния покоя (M = 0; n = 0) до
скорости правки.
Питание приводных двигателей главных приводов (24-M1, 24-M2)
осуществить автономно от преобразователей частоты с промежуточным звеном
постоянного тока, с тормозными блоками и резисторами.
Система управления двигателями главных приводов (24-M1,
24-M2) должна обеспечивать:
плавный пуск двигателей без нагрузки и под нагрузкой;
регулирование скорости каждого двигателя изменением частоты
питающего напряжения (уровню скорости 0,5282 м/с соответствует номинальная
частота вращения двигателей 1485 об/мин при частоте питающего
напряжения 50 Гц и при новых рабочих валках: Dр.в.= 0,28 м);
диапазон регулирования с учётом перешлифовки валков до
диаметра бочки 270 мм 562 - 2915 об/мин;
возможность задания разности скорости между группами валков;
электрическое торможение;
реверс (в исключительных случаях);
стабилизацию скорости на требуемом по технологии уровне;
согласование скоростей приводов машины (с использованием
обратных связей по скорости), привода входного транспортного ролика и приводов
примыкающих секций рольгангов на входной и выходной сторонах (в пределах
выбранных секций при конкретной длине полосы); точность согласования скоростей
- не хуже 2% от заданного значения;
коррекцию по частоте вращения двигателей, обусловленную
перешлифовкой рабочих валков (от 280 мм до 270 мм). Вследствие перешлифовки
валков для соблюдения уровня скорости 1,0 м/с двигатель будет использоваться по
частоте вращения в пределах второй зоны регулирования (nдв ≈
2915 об/мин при Dр.в.=0,27 м иi = 41,2148).
индивидуальный толчковый режим работы на пониженной скорости
(0,1 - 0,2 от номинальной);
групповой аварийный останов машины совместно с входным
транспортным роликом и с примыкающими рольгангами;
Предусмотреть меры защиты от радиопомех и перенапряжений на
двигателях.
Обеспечить управление электродвигателями вентиляторов (24-M3,
24-M4), встроенных в электродвигатели привода валков (24-M1, 24-M2).
Электродвигатели вентиляторов (24-M3, 24-M4) должны включаться до включения
двигателей главных приводов (24-M1, 24-M2), работать независимо от работы
двигателей главных приводов и во включенном состоянии являться разрешением на
включение двигателей главных приводов. Режим работы этих двигателей -
продолжительный (S1), без регулирования скорости. Реверс по частоте вращения не
требуется.
Обеспечить управление встроенными в двигатели нагревателями
для подогрева в состоянии покоя для исключения образования конденсата в
холодное время года. Включение нагревателей по усмотрению обслуживающего
персонала. При работе двигателей нагреватели должны быть выключены.
Обеспечить питанием двигатель 24-M6 привода входного
транспортного ролика от преобразователя частоты. Уровню скорости 1,0 м/сдолжна
соответствовать частота вращения двигателя 980,4 об/мин при частоте питающего
напряжения в пределах 50 Гц (примерно - 33,12 Гц), диаметре ролика 300 мм и
передаточном числе редуктора i = 15,4. Более высокий уровень скорости не
требуется. Реверс предусмотреть на случай ремонта, а также на случай ликвидации
нештатных и аварийных ситуаций.
На посту управления предусмотреть индивидуально световую
сигнализацию (предупредительную, аварийную) и (общую для всех случаев) звуковую
сигнализацию. Съём звукового сигнала - специальной кнопкой после обнаружения
конкретной неисправности.
Предусмотреть также специальную кнопку для входа в режим
«исправность сигнальных ламп». При нажатии этой кнопки все сигнальные лампы на
пульте вне зависимости от выбранного режима светятся в исправном состоянии.
После отпускания кнопки лампы возвращаются в состояние, соответствующее
текущему режиму.
Предусмотреть в рациональном объёме диагностику оборудования
и режимов работы механизмов машины.
Резервирование источников питания.
Предусмотреть один резервный преобразователь для двух рабочих
преобразователей главных приводов ЛПМ с органами переключения в машзале.
В объёме поставки должно быть низковольтное распределительное
устройство для электроприводов и систем автоматизации, подключаемое к
существующей комплектной трансформаторной подстанции.
.4 Постановка задач на проектирование
Управление приводом листоправильной машины осуществляется с
пульта управления, расположенного возле машины. При работе агрегата в режиме
правки полосы листоправильная машина осуществляет деление полосы на листы
размерной длины
В базовой системе используется современный привод с векторным
управлением фирмы VEM. Он реализует векторный закон управления по закону ψ2 = const.
Система регулирования имеет два канала управления: модулем
вектора потокосцепления ротора и угловой скоростью ротора. Двухканальная
система управления дает возможность осуществить независимое регулирование
модуля вектора потокосцепления ротора и скорости ротора при сохранении прямой
пропорциональности между моментом на валу двигателя и составной силы статора,
который намагничивает, которая находится в квадратуре с волной потокосцепления
ротора. В статическом режиме асинхронный двигатель с короткозамкнутым ротором
описывается системой уравнений:
(1.1)
Запишем систему уравнений (1) в ортогональной системе координат d
- q, которая вращается с синхронной скоростью. Ось d привяжем к вектору
потокосцепления ротора y2. Тогда
, а
. Вектор потокосцепления ротора опережает
вектор тока ротора на
, поэтому если
то
.
В результате получаем систему уравнений:
(1.2)
Анализируя систему уравнений (2) можносделать вывод, что при
записи в системе координат d - q асинхронный электродвигатель описывается
такими же уравнениями, как и двигатель постоянного тока. При этом роль тока
возбуждения выполняет составная тока статора І1d, которая совпадает
по направлению с вектором потокосцепления ротора.
Составная І1q выполняет роль аналога тока якоря
двигателя постоянного тока, взаимодействует с потокосцеплением ротора и создает
электромагнитный момент. Из последнего уравнения системы уравнений (2) вытекает
возможность раздельного управления потоком возбуждения и моментом асинхронного
двигателя в ориентированной по полю двигателя преобразованной системе
координат.
Системы векторного управления строятся аналогично системам
подчиненного управления электродвигателями постоянного тока.
При синтезе систем управления частотных электроприводов исходную
систему дифференциальных уравнений, описывающих электроприводы в трехфазной
системе, преобразуют в системы дифференциальных уравнений в ортогональных
системах координат:
α - β,
жестко связанной с неподвижным статором;- q, жестко связанной с вращающимся с
угловой частотой ω ротором;
х - у,
вращающейся с угловой частотой ω1 магнитного поля статора.
Такие преобразования дают возможность представить
симметричную трехфазную электрическую машину двухфазной, что значительно
упрощает математическое описание процессов электромеханического преобразования
энергии в электроприводах.
При синтезе систем управления частотным электроприводом,
обеспечивающих закон управления ψ2 = const системы
дифференциальных уравнений асинхронного двигателя преобразуют в ортогональную
систему координат х - у. Векторная диаграмма для этого случая приведена на
рисунке 1.7. Векторная диаграмма тока статораI1и потокосцепления
ротора ψ2 в преобразованной ортогональной системе координат х -
упредставлена на рис. 1.
Проекция тока статора на ось хявляется потокообразующей, I1х ≡ ψ2.
Проекция тока статора на ось уявляется моментообразующей, I1у
≡ М.
Рисунок 1.7 - Векторная диаграмма тока статора I1
и потокосцепления ротора Ψ2 в преобразованной
ортогональной системе координат х - у
Идея векторного управления при законе управления ψ2 = const основывается на регулировании составляющей тока статора I1х ≡ ψ2.
Возможны 2 принципа векторного управления:
- регулируют модуль тока статора
и угол
;
регулируют проекции тока статора
и
.
Первый принцип не получил распространения из-за сложности
измерения угла εψ в динамических режимах, из-за чего в электроприводе возникают
неуправляемые сверхтоки и значительные динамические моменты.
Второй принцип управления используется во всех современных
частотных электроприводах.
Для реализации этого принципа управления необходимо вначале
трехфазную систему токов статора двигателя преобразовать в двухфазную, выделив
проекции тока статора на ось х и у.
В современных частотных электроприводах с векторным
управлением потокосцепление и скорость вычисляют с помощью контроллеров по
алгоритмам, основанных на различных косвенных методах с достаточной точностью.
При переменном моменте сопротивления экономически более
выгодным является закон векторного управления, при котором ψ2является функцией от момента сопротивления. Поэтому будем
реализовывать регулятор потокосцепления обеспечивающий переменность
потокосцепления ротора.
2. Расчётно-конструкторская часть
.1 Выбор двигателя и нагрузочная диаграмма
листоправильной машины
Исходные данные суммарных крутящих моментов на рабочих
роликах представлены в таблице 2.1
Таблица 2.1 - Суммарные крутящие моменты на рабочих роликах
|
Параметры
|
Значения
|
Обозначения
|
|
Суммарные крутящие моменты на рабочих валках с
распределением по приводам, Н∙м: Расчётная схема №1 - правка полос
толщиной до 50 мм в пятивалковом режиме (рабочие валки №№1, 5, 7 и нижние
рабочие валки №№4, 6):
|
|
Привод №1 (валки №№1, 4, 5): Ролик №1 Ролик №4
Ролик №5
|
1877 23924 11522
|
M1 M4 M5
|
|
Привод №2 (валки №№6, 7): Ролик №6 Ролик №7
|
8451 1427
|
M6 M7
|
|
Суммарные крутящие моменты на рабочих валках с
распределением по приводам, Н∙м: Расчётная схема №2 - правка полос
толщиной до 20 мм в одиннадцативалковом режиме (в правке участвуют все
рабочие валки: №№1…11):
|
|
Привод №1 (верхние валки №№1, 3, 5 и нижние
валки №2 и №4): Ролик №1 Ролик №2 Ролик №3 Ролик №4 Ролик №5
|
1179 20646 14822 15565 13927
|
M1 M2 M3 M4
M5
|
|
Привод №2 (верхние валки №№7, 9, 11 и нижние
валки №№6, 8, и 10): Ролик №6 Ролик №7 Ролик №8 Ролик №9 Ролик №10 Ролик №11
|
12988 11914 10966 10052 8385 871
|
M6 M7 M8 M9
M10 M11
|
Рассчитаем мощности двигателей в пятивалковом режиме
Суммарный крутящий момент для привода №1
Суммарный крутящий момент для привода №2
Номинальная мощность двигателя
привода роликов определяется по формуле
где ωпр - номинальная угловая частота
привода валков, которая рассчитывается по формуле
Номинальная мощность двигателя
привода №1
Номинальная мощность двигателя
привода №2
Суммарная мощность электродвигателей привода роликов
Рассчитаем мощности двигателей в одиннадцативалковом режиме
Суммарный крутящий момент для привода №1
Суммарный крутящий момент для привода №2

Номинальная мощность двигателя
привода №1
Номинальная мощность двигателя
привода №2
Суммарная мощность электродвигателей привода роликов
Рассчитаем суммарные статические моменты для расчётной схемы №1
(h<=50 мм, 5 валков)
Суммарный статический момент правки, приведенный к валу двигателя
привода №1
.
Суммарный статический момент правки, приведенный к валу двигателя
привода №2
.
Рассчитаем суммарные статические моменты для расчётной схемы №2
(h<=20 мм, 11 валков)
Суммарный статический момент правки, приведенный к валу двигателя
привода №1
Суммарный статический момент правки, приведенный к валу двигателя
привода №2
Выбираем два асинхронных трёхфазных двигателя с короткозамкнутым
ротором типа K21F315L4 фирмы «VEM» (Германия) со следующими характеристиками,
представленными в таблице 2.2
Таблица 2.2 - Технические характеристики двигателя
|
Тип двигателя
|
Рн, кВт
|
nн, об/мин
|
Iн, А
|
Мmax/Мн
|
Мпуск/Мн
|
Uн, В
|
η, %
|
cosφ
|
J, кг∙м2
|
|
K21F315L4
|
250
|
1485
|
438,9
|
2,3
|
1,6
|
380
|
96,1
|
0,9
|
5,9
|
Конструктивное исполнение по способу монтажа
электродвигателей IM 1001, частота двигателя 50 Гц, масса двигателя - 1485 кг;
с одним датчиком температуры KY 84-130 в обмотке и подшипниках РТ 100 (2 шт.),
с подогревом при покое 100 Вт, 230В.
Пристроены к двигателям 24-M1 и 24-M2 вентиляторы типа FBW
315 IL с электродвигателем асинхронным трёхфазным короткозамкнутым 0,37 кВт,
0,66 А, 380 В, 50 Гц. Для встойки в двигатель пердусмотрены следующие типы
датчиков: датчик импульсный HOG 10 DN 1024 I (в комплекте с двигателем), фирма
«HUEBNERBERLIN»
Муфта установленная на валу двигателя: М35, d=90 мм
Находим момент инерции муфты М35
Момент инерции редуктора
.
где Jдв = 5,9 кг∙м2 - техническая
характеристика двигателя
Собственный момент инерции рабочего ролика (А280 = 0,00475)
.
где
- длина рабочих валков;
А280 - диаметр рабочих валков
Момент инерции рабочих роликов привода №1 (
роликов)
Момент инерции рабочих роликов привода №2 (
роликов)
Суммарный момент инерции двигателя и механизма при холостом ходе
привода №1 (ролики №№1 - 5)
Суммарный момент инерции двигателя и механизма при холостом ходе
привода №2 (ролики №№6 - 11)
Определим массу металла, приходящаяся на один ролик
где hmax - максимальная толщина полосы металла;
Вmax - максимальная ширина полосы металла;
γ - удельный вес материала
(γ = 7,85 т - сталь
кованная и катанная).
Рассчитаем номинальную угловую скорость двигателя
Скорость рабочих роликов
Момент инерции металла привода №1
Момент инерции металла привода №2 (ролики №№6-11)
Найдём суммарный момент инерции двигателя и механизма с металлом
для привода №1 (ролики №№1-5)
Найдём суммарный момент инерции двигателя и механизма с металлом
для привода №2 (ролики №№6-11)
Режим правки полос толщиной 20 мм (при Вmax = 2,2 м)
Масса металла, приходящаяся на один ролик
Момент инерции металла привода №1
.
Момент инерции металла привода №2 (ролики №№6-11)
.
Суммарный момент инерции двигателя и механизма с металлом (привод
1)
Суммарный момент инерции двигателя и механизма с металлом (привод
2):
Значения статических моментов при холостом ходе Мхх на
ведомом валу каждого привода принимаются по аналогу (машина №2 11х230х2500 в
составе АПР для стана 2500 ОАО «ММК») с укрупнением в 1,5 раз, обусловленным
увеличением диаметра с 230 мм до 280 мм (увеличение массы рабочих валков
пропорционального увеличению квадрата диаметра, т.е.
= 1.5)
Значение статического момента при холостом ходе для привода №1
Значение статического момента при холостом ходе для привода №2
Статический момент холостого хода, приведенный к валу двигателя,
привод 1
Статический момент холостого хода, приведенный к валу двигателя,
привод 2
Номинальный момент, развиваемый асинхронным двигателем K21F315L4
Проверяем двигатели по нагреву
Проверяем выбранный двигатель по условию перегрузки
Двигатель удовлетворяет условиям перегрузки, если выполняется
следующее соотношение
где Мп - пусковой момент электродвигателя, Н∙м;
Мстмах - максимальный статический момент сопротивления
механизма, Н∙м;
Пусковой момент электродвигателя равен
Максимальный статический момент
сопротивления
Значит, исходя из условия Мп>Мстмах,
имеем, что 2412 Н∙м>1587,18 Н∙м, что отвечает о правильности
выбора асинхронного двигателя с короткозамкнутым ротором по условию перегрузки.
Электропривод листоправильной машины
работает в длительном режиме. Режим работы - длительный. Пуск весьма редкий,
возможен пуск с частотой 1 раз в 10 минут. Машина запускается на холостом ходу
до скорости 0,53 м/с. Для этого случая Мпуск = Мн.дв. =
2412 Н∙м. Время цикла принято равным (с учётом разрыва между листами) 60
с. Диаграмма нагрузок на ведущем валу одного привода (вал двигателя) приведена
на рисунке 2.1.
Рисунок 2.1 - Нагрузочная диаграмма на ведущем валу одного привода
2.2 Определение параметров схемы замещения асинхронного двигателя
и построение его статической характеристики
Асинхронный двигатель может быть представлен следующей системой
двух векторных дифференциальных уравнений:
(2.6)
где
,
- активные сопротивления статора и ротора соответственно;
,
- векторы тока статора и ротора в
трехфазной системе координат соответственно;
,
- векторы напряжения статора и ротора в
трехфазной системе координат соответственно;
,
- векторы потокосцепления статора и
ротора в трехфазной системе координат соответственно.
Система уравнений (2.6) может быть преобразована к уравнениям
баланса напряжений статора и ротора эквивалентной двухфазной асинхронной машины
в системе координат, вращающейся относительно стационарной системы координат
статора с произвольной угловой скоростью
(2.7)
где
и
- ЭДС вращения в уравнениях для соответствующих обмоток, которые
пропорциональны скорости вращения
;
- ЭДС вращения ротора, которая пропорциональна приведенной
угловой скорости ротора относительно электромагнитного поля статора
.
В системе уравнений (2.7) потокосцепления могут быть представлены
следующим образом:
(2.8)
где
,
- полные индуктивности соответственно
фаз статора и ротора эквивалентной двухфазной машины;
- главная взаимоиндуктивность между фазой статора и фазой ротора;
,
- индуктивности рассеивания статора и
ротора соответственно.
Кромеэтого, для эквивалентной машины справедливым является
соотношение.
(2.9)
- вектор тока намагничивания.
Для получения уравнений асинхронного двигателя, которые связуют
координаты в установленных режимах, следует вуравнениях (2.7) принять
та
(2.10)
Подставив (2.8) в уравнение (2.10), получим
(2.11)
где
,
- индуктивные сопротивления статора и ротора соответственно;
- скольжение двигателя, котороеопределяется следующим образом
, (2.12)
где
- синхронная скорость;
- рабочая скорость.
Системе уравнений (2.11) соответствует схема замещения
асинхронного двигателя, изображенная на рисунке 2.2.
Рисунок 2.2 - Эквивалентная схема замещения асинхронного двигателя
На основании эквивалентной схемы замещения с использованием метода
наложения можна получить выражения для токов статора и ротора
(2.13)
где
,
- комплексные сопротивления асинхронного двигателя соответственно
при замкнутых накоротко обмотках ротора (с бока статора) и статора (с бока
ротора)
(2.14)
Знаки «-» в (2.14) отображают отличие направлений токов при
расчете отизображенных на рисунке 2.14.
При рассматривании короткозамкнутых двигателей, а также
асинхронных двигателей с фазным ротором, обмотки ротора которого замкнуты
накоротко непосредственно или через дополнительные активные сопротивления,
напряжение, приложенное к ротора, равна нулю
. (2.15)
Тогда уравнение (2.15) могут быть соответственно упрощены. Во всех
остальных случаях (а именно, при наличии в цепи ротора АД источники энергии)
уравнение (2.15) не является справедливым.
Электромагнитный момент можно определить приблизительно по
упрощенной формуле Клосса
. (2.16)
Или по уточненной
, (2.17)
где
- критический момент двигателя
; (2.18)
- критическое скольжение двигателя
; (2.19)
- амплитуда вектора напряжения статора;
- коэффициент уточнения;
- индуктивное сопротивление короткого замыкания.
В (2.18) и (2.19) знак «+» имеет место в двигательном режиме, «-»
- в генераторном.
Рассчитаем основные параметры схемы замещения асинхронного
двигателя, используя данные, приведенные в таблице 2.2. Продолжительность
включения считаем стопроцентной.
Номинальное скольжение (синхронная частота вращения
об / мин, номинальная -
об / мин)
.
Критическое скольжение можно вычислить по следующей формуле
, (2.20)
где
- перегрузка по моменту (визначене в
попередньому підрозділі).
Тогда получим
.
Механические потери мощности приблизительно вычисляются по
следующей формуле
, (2.21)
где
В-линейное напряжение двигателя;
- номинальный фазный ток двигателя;
- номинальный коэффициент мощности;
Вт.
Сопротивление фазы статора определяем таким образом
, (2.22)
где
- дополнительный коэффициент.
Ом.
Сопротивление фазы ротора
, (2.23)
где
- допустимая перегрузка по току для
выбранного двигателя.
Ом.
Индуктивность статора
, (2.24)
Гн.
Индуктивность рассеивания фазной обмотки статора
, (2.25)
Гн.
Предположим, что индуктивность статора и приведенная индуктивность
ротора приблизительно равны, тоесть
Гн.
Тогда индуктивность главного магнитного контура определяется
поформуле
,
Гн.
Расчитанные выше параметры схемы замещения далее используемпри моделировании
электрической машины. Для более наявного её представления они сведены в таблицу
2.3.
Таблица 2.3 - Расчетные параметры схемы замещения
|
Величина
|
Наименования
|
Значения
|
Единицы измерения
|
|
Активное сопротивление статора
|
0,0043Ом
|
|
|
|
Приведеное активноесопротивление ротора
|
0,0035Ом
|
|
|
|
Индуктивность статора
|
0,014Гн
|
|
|
|
Приведеная индуктивность ротора
|
0,014Гн
|
|
|
|
Индуктивность рассеивания статора
|
0,00031Гн
|
|
|
Построим статическую характеристику асинхронного двигателя
(рисунок 2.3) по формуле (2.16). Синхронная скорость
.Номинальная скорость
. Критический момент расчитаем следующим
образом
Нм.
Рисунок 2.3 - Статическая характеристика асинхронного двигателя
2.3 Расчет динамических параметров двигателя
Для построения структурной схемы и получения динамических
характеристик двигателя кроме рассмотренных више статических параметров, нужно
использовать несколько типовых динамических значений. Рассчитаем параметры,
необходимые для моделирования.
Коэффициент магнитной связи статора
, (2.26)
.
Коэффициент магнитной связи ротора
, (2.27)
.
Переходная индуктивность статора
, (2.28)
Гн.
Переходная индуктивность ротора
, (2.29)
Гн.
Приведеная постоянная времени статора
, (2.30)
с.
Коэффициент рассеивания по Блонделю
, (2.31)
.
Приведеное активное сопротивление ротора
, (2.32)
Ом.
Приведеная постоянная времени ротора
, (2.33)
с.
Постоянная времени ротора
, (2.34)
с.
Эквивалентное активное сопротивление двигателя
, (2.35)
Ом.
Эквивалентная электромагнитная постояннаявремени статора
, (2.36)
с.
2.4 Математическое описание и динамическая модель асинхронного
двигателя как обощённой электрической машины в двухфазной системе координат
При математическом описании асинхронной машины используются
общепринятые допущения и ограничения, а именно:
магнитная система машины не насыщенна;
потери в стали отсутствуют;
фазные обмотки машины симметричны и расположены точно на
(для трёхфазных машин);
магнитодвижущие силы обмоток и магнитные поля распределены по
всему полю воздушного зазора по синусоидальному закону;
- величина воздушного зазора постоянная;
ротор машины симметричен;
реальная распределена обмотка заменена эквивалентной
сосредоточенной, которая создает ту же магнитодвижущую силу.
Современный уровень развития компьютерной техники дает возможность
с учетом принятых предположений строить модель асинхронного двигателя в фазных
координатах. Однако структурная схема модели при этом выходит весьма сложной
через наличие переменных коэффициентов в уравнениях связей фазных токов и
потокозчеплень машины, которые зависят от мгновенного значения угла поворота
ротора относительно магнитных осей статора двигателя. С целью упрощения
математических моделей систему уравнений трехфазной асинхронной машины,
записанную в фазных координатах, принято представлять в ортогональной системе
координат (х-у), которая вращается в пространстве в общем случае с произвольной
угловой скоростью
. На рисунке 2.4 показано разложение
трехфазного вектора
в нескольких двухфазных системах
координат.
Рисунок 2.4 - Разложение трёхфазного вектора в двухфазных
системахкоординат
Эквивалентное напряжение статора в системе координат (х-у)
связано с фазными напряжениями трёхфазной машины следующими соотношениями
(2.37)
(2.38)
где
,
,
- фазные напряжения для фаз A, B, C
соответственно;
,
- напряжения статора, представленные в
ортогональной двухфазной системе координат.
Аналогичные соотношения связывают эквивалентные значения токов и
потокосцеплений двигателя с соответствующими фазными значениями переменных.
Подставляя в эти уравнения выражения для реального фазного напряжения, получим
(2.39)
(2.40)
(2.41)
Можно получить выражения для составных напряжений в
эквивалентной двухфазной системе координат
(2.42)
(2.43)
где
- амплитудное значение фазного
напряжения;
- частота вращения поля статора двигателя в пространстве;
- начальная фаза напряжения фазы А двигателя.
Система уравнений электромагнитного равновесия асинхронного
двигателя в форме Коши в системе координат (х-у) может быть представлена таким
образом
(2.44)
где Ψsx,
Ψsy - потокосцепление эквивалентных статорных
контуров;
Ψrx, Ψry - потокосцепление эквивалентных роторных контуров;sx,
isy - эквивалентные токи статора;rx, iry -
эквивалентные токи ротора;s, Rr - активные сопротивления
фазных обмоток статора и ротора;
- частота вращения ротора двигателя.
Для решения этой системы уравнений её необходимо дополнить
уравнениями связи эквивалентных токов и потокосцеплений машины в системе
координат (х-у). Уравнение (2.8) при разложении в ортогональной двухфазной
системе координат будут иметь следующий вид
(2.45)
Коэффициенты в уравнениях связи между эквивалентными токами і
потокосцеплениями не зависят от мгновенного значения угла поворота ротора
относительно магнитной оси статора двигателя. Для построения математической
модели асинхронного двигателя удобнее пользоваться обратными зависимостями, то
есть зависимостями
, которые имеют вид
(2.46)
где
- коэффициент рассеивания двигателя,
определяется по формуле (2.31).
Выражение для электромагнитного момента асинхронного двигателя
является векторным добавлением какой-либо пары пространственных векторов токов
и потокосцеплений. Таким образом, в системе координат (х-у) можно использовать
шесть уравнений для отыскания электромагнитного момента двигателя. При
использовании какого-либо из этих выражений результат будет один и тот же.
(2.47)
где
- количество пар полюсов асинхронного
двигателя.
Выбор того или другого вида уравнения для электромагнитного
момента осуществляется с условием рационального построения структурной схемы
математической модели.
Уравения движения двигателя в одномассовой механической системе
имеет вид:
(2.48)
где
- суммарный момент инерции ротора
двигателя и механизма;
- статический момент нагрузки электропривода.
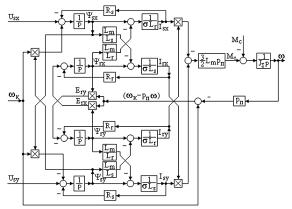
Структурная схема асинхронного двигателя в произвольной системе
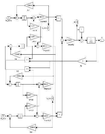
координат (х-у) представлена на рисунке2.5.
В зависимости от выбора скорости вращения системы координат
уравнение электромагнитного равновесия
асинхронного двигателя несколько видоизменяется, но механическая характеристика
двигателя, рассчитанная в системе координат, которая вращается в пространстве с
какой-либо угловой скоростью
, изменений не получает.
В теории электропривода чаще всего используются две наиболее
удобные системы координат, которые являются отдельными случаями рассмотренной
выше:
система координат, неподвижная относительно статора электрического
двигателя, то есть такая система будет иметь
;
система координат, неподвижная относительно ротора электрического
двигателя, то есть она вращается с частотой вращения ротора
.
В следующих разделах дипломного проекта рассмотрим более детально
особенности построения математических моделей асинхронного двигателя в этих
системах координат.
Рисунок 2.5 - Структурная схема асинхронного двигателя в системе
координат, которая вращается в пространстве с произвольной угловой скоростью
2.5 Анализ работы асинхронного двигателя на базе модели в
неподвижной относительно статора системе координат (α
- β)
Модель асинхронного двигателя в системе координат (α
- β)
В неподвижной относительно статора системе координат
. Оси в этой системе координат
обозначаются (α - β). Главное
преимущество системы координат (α - β) заключается в том, что при выборе
положения одной из ее осей (как правило, принимается ось α),
совпадающим с магнитной осью
одной из фаз реальной машины, эквивалентный ток
будет равняться реальному фазному току двигателя. Эта система
координат широко применяется для анализа систем электропривода с управлением
двигательными и тормозными режимами по кругу статора, в том числе и при анализе
систем с векторным управлением. Определенную сложность при построении модели
асинхронного двигателя в системе координат (α - β) представляет то, что эквивалентные
напряжения
и
изменяются во времени по синусоидальному закону. Если частота
источника электроэнергии
постоянная, то
и для формирования гармоничных входных
сигналов модели могут быть использованы два консервативных звена с такими
передаточными функциями
(2.49)
. (2.50)
Переходные функции таких звеньев имеют вид
, (2.51)
, (2.52)
где
- единичная ступенчатая функция.
Эквивалентные составляющие напряжения статора асинхронного
двигателя в системе координат (α - β) могут быть получены таким образом
, (2.53)
, (2.54)
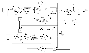
На рисунке 2.6 представлена структурная схема математической
модели асинхронного двигателя в неподвижной относительно статора системе
координат (α - β).
Рисунок 2.6 - Структурная схема асинхронного двигателя в системе
координат (α - β), неподвижной
относительно статора
Несмотря на некоторые сложности при формировании эквивалентного
напряжения
и
система координат (α - β) широко применяется при построении систем
векторного управления асинхронным электроприводом. В этой системе координат
вычисляемые переменные роторного поля двигателя изменяются во времени за
синусоидальным законом с частотой
. Переход от эквивалентных токов за осями
и
к фазным токам статора можно выполнить таким образом
(2.55)
Переход от эквивалентных токов за осями
и
к фазным токам роторных контуров выполняется так
(2.56)
Аналогично может быть осуществлен переход к фазным координатам для
других переменных статора и ротора.
Построение переходных функций асинхронного двигателя на базе
модели в системе координат (α - β)
Используя математические описания и структурные схемы асинхронного
двигателя в системе координат (α - β) из предыдущих подразделов, построим его
модель в программной среде MATLABSimulink.
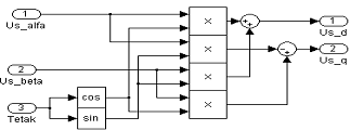
Для приведения трехфазного напряжения питания электрической машины
к двухфазной в системе координат (α - β) используем координатный преобразователь
(рисунок 2.7), который работает по следующему закону
(2.57)
где
,
- мгновенные значения напряжений статора в двухфазной системе
координат (α - β);
,
,
- мгновенные значения напряжений статора в трёхфазной системе
координат.
В дальнейшем координатный преобразователь представляется в виде,
свернутом к маскируемой подсистеме
Рисунок 2.7 - Модель координатного преобразователя 3-2 в
MATLABSimulink
Дополнительные расчетные параметры для построения модели
,
,
,
.
Модель асинхронного двигателя как маскируемой подсистемы в
MATLABSimulink представлена на рисунке 2.7. Эта модель построена в соответствии
со структурной схемой, представленной на рисунке 2.6. На вход она получает
значение
и
от координатного преобразователя. В качестве выходов модели
используются следующие параметры: скорость вращения вала двигателя, проекции
токов на оси (α - β) и
момент двигателя.
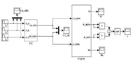
На рисунке 2.8 представлена модель асинхронного двигателя с
координатным преобразователем, источниками питания и блоками Scope для
отображения графической информации. Ток статора в этой модели рассчитывается
как корень квадратный из суммы квадратов проекций на оси (α
- β).
Рисунок 2.8 - Модель асинхронного двигателя с координатным
преобразователем, источниками питания и блоками для отображения графической
информации
Рисунок 2.9 - Модель асинхронного двигателя в двухфазной системе
координат (α - β) в
MATLAB Simulink
На рисунках 2.10 - 2.14 представлены результаты моделирования в
программной среде MATLABSimulink.
Рисунок 2.10 - Фазные напряжения, которые подаются на вход модели
Рисунок 2.11 - Напряжения на выходе координатного преобразователя
3-2
Рисунок 2.12 - Зависимость действующего значения тока статора от
времени пуска в холостом режиме, полученная на модели асинхронного двигателя в
системе координат (α - β)
Рисунок 2.13 - Зависимость момента двигателя от времени пуска в
холостом режиме, полученная на модели асинхронного двигателя в системе
координат (α - β)
Рисунок 2.14 - Переходная функция по скорости во время пуска в
холостом режиме, полученная на модели асинхронного двигателя в системе
координат (α - β)
Анализируя зависимости, представленные на рисунках 2.12-2.14 можно
сделать вывод, что максимальное значение пускового момента не превышает
допустимое в
. Максимальное значение тока во время
пуска составляет1755,6 А. Оно также не превышает допустимого значения токовой
перегрузки в
А. Поэтому условия пуска можно считать
правильными.
Из переходной функции по скорости следует, что пуск будет
достаточно длительным: на розгон до скорости, близкой к скорости холостого хода
двигатель тратит 17 с. Такая длительность обусловлена в первую очередь большим
моментом инерции элементов, которые вращаются и может быть сокращена при помощи
регуляторов.
2.6 Анализ работы асинхронного двигателя на базе модели в системе
координат (d - q), которая вращается с частотой вращения ротора
Модель асинхронного двигателя в системе координат (d - q)
Система координат (d - q) является неподвижной относительно ротора
двигателя и вращается относительно статора с частотой вращения ротора, то есть
. Такая система координат находит широкое
применение для анализа переходных процессов в синхронных и асинхронных
двигателях при несиметрии ротора.
Система координат, которая вращается с частотой вращения ротора,
сдвинута относительно неподвижной системы координат на угол
(рисунок 2.15).
Рисунок 2.15 - Системы координат (α - β) и (d - q)
В установившемся режиме угол
остаётся неизменным. Во время переходных процессов его значение
изменяется. Действительная ось системы координат d будет жестко соединена с направлением
вектора потокосцепления ротора как в переходных, так и в установившихся режимах
работы - система координат ориентирована по вектору
.
Дифференциальные уравнения для описания такой ориентировочной
системы координат получают исходя из структуры, построенной по векторам
,
.
Уравнения по векторам
,
, исходя из общего описания асинхронного
двигателя, приведенного в пункте 2.2, могут быть представлены в следующем виде:
(2.58)
Уравнения баланса напряжения статора в (2.58) содержат по две
исходных от сигналов составляющих. Выполним приращение, отнявши от первого и
второго уравнений соответственно третье и четвертое, умноженные на коэффициент
. В результате уравнение равновесия
напряжений статора и ротора можно привести к виду
(2.59)
Дополняя (2.59) соответствующим уравнениям электромагнитного
момента (2.47) и уравнением движения (2.48), можно построить математическую
модель асинхронного двигателя по векторам
,
. При ориентации системы координат по
вектору потокосцепления ротора используется структура модели
,
с некоторыми дополнениями. Традиционное обозначение такой системы
координат - (d - q).Условие вращения системы координат возьмем в виде
,
. (2.60)
Используя в (2.59) соответствующие новые индексы, и подставив
(2.60), после преобразований получим
(2.61)
Последнее уравнение (2.61) есть условием точной ориентации по
вектору потокосцепления ротора. Составная
в установившихся режимах равняется абсолютному скольжению
двигателя
.
Соответствующее уравнение электромагнитного момента будет иметь
простой вид
. (2.62)
Дополнив (2.61), (2.62) уравнением движения (2.48), можно
построить структурную схему асинхронного двигателя в системе координат,
ориентированной за вектором потокосцепления ротора (рисунок 2.17). При
вычислении условия ориентации с целью исключения случая деления на ноль до
сигнала
, как правило, добавляется малая константа
, которая принимает значения в диапазоне
от
до
.
Входные координаты приведенной структурной схемы при переходе от
системы (α - β) до
(d - q) преобразуются координатным преобразователем следующим образом
(2.63)
где
- угловое передвижение движущей системы
координат (d - q).
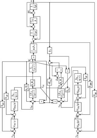
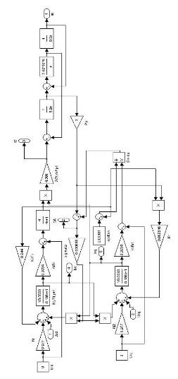
Рисунок 2.16 - Структурная схема асинхронного двигателя в
системе координат (d - q), ориентированной по вектору потокосцепления ротора
Построение переходных функций асинхронного двигателя на базе
модели в системе координат (d - q)
Используя структурную схему асинхронного двигателя в системе
координат (d - q) из предыдущего раздела (рисунок 2.16), построим его модель в
программной среде MATLAB Simulink. Ротор считаем короткозамкнутым, поэтому во
время моделирования
,
.
Дополнительные расчетные параметры для построения модели:
,
,
,
.
Для представления трёхфазного напряжения питания электрической
машины к двухфазной в системе координат (α - β) используем координатный преобразователь
3-2 (рисунок 2.8), а для перехода от (α - β) до (d - q) - координатный преобразователь
2-2 (рисунок 2.17), который работает по закону (2.63). В дальнейшем
преобразователь представляется в виде скрытой подсистемы.
Рисунок 2.17 - Модель координатного преобразователя 2-2 в MATLAB
Simulink
Модель асинхронного двигателя как скрытой подсистемы вMATLAB
Simulink приведена на рисунке 2.19. Она построена в соответствии со структурной
схемой, приведенной на рисунке 2.16. Значения
и
получают от координатного преобразователя
2-2, который получает на вход значения
и
от преобразователя 3-2, а также значения
угла
, которое вычисляется в модели
асинхронного двигателя по следующей формуле:
, (2.64)
где
- скорость вращения системы координат,
которая вычисляется по последней формуле из системы уравнений (2.61).
В качестве выходов модели используют следующие параметры: скорость
вращения вала двигателя, необходима скорость вращения системы координат,
проекции токов на оси (d - q) и момент двигателя.
На рисунке 2.19 представлена модель асинхронного двигателя с двумя
координатными преобразователями, источниками питания и блоками Scope для
отображения графической информации. Ток статора в этой модели рассчитывается
как корень квадратный из суммы квадратов проекций на оси (d - q).Модель на
рисунке 2.18 позволит определить переходные процессы от основных координат
двигателя.
Рисунок 2.18 - Модель асинхронного двигателя в двухфазной системе
координат (d - q) в MATLAB Simulink
Рисунок 2.19 - Модель асинхронного двигателя с координатными
преобразователями, источниками питания и блоками для отображения графической
информации
На рисунках 2.20 - 2.23 приведены результаты моделирования в
программной cреде MATLABSimulink.
Рисунок 2.20 - Напряжения на выходе координатного преобразователя
2-2
Рисунок 2.21 - Зависимость действующего значения тока статора от
времени при пуске в холостом режиме, полученная на модели асинхронного
двигателя в системе координат (d - q)
Рисунок 2.22 - Зависимость момента двигателя от времени пуска в
холостом режиме, получена на модели асинхронного двигателя в системе координат
(d - q)
Рисунок 2.23 - Переходная функция по скорости во время пуска в
холостом режиме, полученная на модели асинхронного двигателя в системе
координат (d - q)
На рисунке2.21 показано каким образом изменяется напряжение на
выходе другого координатного преобразователя, то есть какое задание
и
подается на вход модели двигателя. Напряжение на выходе
преобразователя 3-2 и трехфазное напряжение питания остаются такими же, как и
при построении модели в системе координат (α - β) - приведены на рисунках 2.10 и 2.11.
Сравнивая графики переходных функции по току, моментом и
скоростью, полученные при моделировании в системе координат (α
- β) и в системе
координат (d - q) можно заключить, что они почти совпадают. Незначительные
погрешности связаны с особенностями математического моделирования в MATLAB
Simulink. Поэтому построенные математические модели асинхронного двигателя
являются адекватными.
2.7 Математическая модель асинхронного двигателя в системе
координат (d - q) с учетом жесткости эксцентрического вала
Упругие механические звенья привода машин, как накопители энергии,
вызывают колебания его координат с отклонением процессов от заданных по технологии
и ростом нагрузок на передачу и двигатель. Динамические нагрузки колебательного
характера не позволяют использовать электрическое оборудование по перегрузочной
способностью, значительно сокращают срок работы узлов и деталей механических
передач, негативно влияющих на качество продукции [6, 7].
Однако учет упругих связей целесообразно лишь в том случае, когда
частота упругих колебаний по величине может быть сопоставлена с рабочими
частотами электропривода.
Выполним анализ целесообразности исследований на базе двохмасовой
модели механической подсистемы. В таких системах необходимо значение выходной
скорости снимать непосредственно с объекта управления. Снятие показателей с
вала двигателя не обеспечит нужного управления скоростью.
Рассчитаем жесткость эксцентрикового вала, который приводит в
движение ножи. Жесткость вала рассчитывается по следующей формуле
, (2.65)
где
Па - модуль упругости сдвига углеродистой
стали;
- полярный момент инерции для круглого вала;
м - длина эксцентрического вала;
м - радиус эксцентрического вала.
Таким образом, полярный момент инерции иметь значения
кгм2,
Жесткость вала
Нм.
Приведём параметры механической части к валу двигателя.
Приведенный коэффициент жесткости состояние
, (2.66)
Нм.
Масса вала, который вращается, может быть рассчитана следующим
образом
, (2.67)
где 
- площадь углеродистой стали.
кг.
Рассчитаем частоту собственных колебаний двухмассовой системы
, (2.68)
где
- момент инерции двигателя;
- момент инерции цилиндрического эксцентрического вала, который
рассчитывается следующим образом
кгм2,
Гц.
Полученная частота собственных колебаний достаточно велика для
электропривода, поэтому выполнять демпфирования упругих колебаний не является
целесообразным. Все высокочастотные колебания почти не пропускаются
механическими частями системы.
Для подтверждения незначительности влияния частоты
на динамические характеристики построим
модель асинхронного двигателя в двухфазной системе координат (d - q),
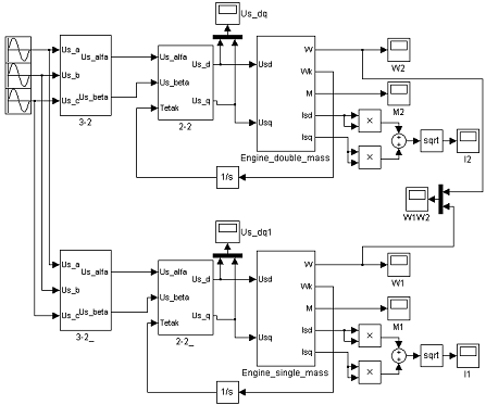
показанную на рисунке 2.18, с учетом двохмасовости (рисунок 2.24).
Рисунок 2.24 - Структурная схема двохмассовой математической
модели
Модель асинхронного двигателя в двухфазной системе координат (d -
q) в виде маскированной подсистемы в MATLAB Simulink приведена на рисунке 2.25.
На рисунке 2.25 приведены две модели асинхронного двигателя с
двумя координатными преобразователями, источниками питания и блоками Scope для
отображения графической информации. Модель в виде подсистемы Engine_single_mass
- одномассовая. Она отвечает рисунку 2.18. Engine_double_mass - двохмасова
подсистема асинхронного двигателя, построенная по рисунку 2.25.
Рисунок 2.26 - Модели асинхронного двигателя с координатными
преобразователями, источниками питания и блоками для отображения графической
информации, собраны с учетом жесткости эксцентрикового вала и без него
Переходные функции по скорости при пуске в холостом режиме,
полученная на модели асинхронного двигателя в системе координат (d - q) в
одномасовий и двохмасовий системах, приведены на рисунке 2.27. Из этого рисунка
следует, что переходные характеристики имеют одинаковый характер, однако в
двохмасовий системе несколько увеличивается длительность переходного процесса
(на 0,3 с).
В дальнейшем, для повышения адекватности математического
моделирования, будем учитывать жесткость эксцентрикового вала, т.е. такую
модель асинхронного двигателя, которая показана на рисунке 2.25.
Рисунок 2.27 - Переходные функции по скорости при пуске в холостом
режиме, полученные на модели асинхронного двигателя в системе координат (d - q)
с учетом жесткости эксцентрикового вала и без него
2.3 Разработка и описание
принципиальной схемы базовой электромеханической системы
Выбор преобразователя фирмы Siemens
Наиболее подходящим преобразователем к двигателю K21F315L41
является преобразователь SINAMICS S120 ServoControl. Этот тип преобразователя
имеет модульную конструкцию, следовательно, необходимо сделать выбор модулей в
соответствии с поставленной задачей.
Централизованные приводные системы предлагают широкий силовой
спектр в модульной конструкционной технике. С помощью различных модулей
регулирования могут реализовываться разные соединения приводов с главной
системой управления.
Ниже приведены некоторые технические данные преобразователя
SINAMICS S120
Таблица 2.4 - Технические параметры преобразователя SINAMICS S120
|
Электрические данные
|
Механические данные
|
|
Сетевое напряжение
|
3 AC 380 В до 480 В ±10% (-15% < 1 мин)
|
Вибрационная нагрузка: - Транспортировка -
Эксплуатация
|
EN 60721-3-2, класс 2M3 EN 60721-3-3, класс 3M4
|
|
Частота сети
|
50/60 Гц, -6/+6%
|
Модули
|
|
Категория перенапряжения
|
Класс III по EN 60664-1
|
Сетевые модули в формате книги - Номинальная
импульсная частота;
|
3 AC 380 Вдо 480 В
|
|
|
Cетевые модули Active в формате книги -
Номинальная импульсная частота;
|
8 kHz
|
Подключаемые сетевые модули
Регулируемые модули питания / рекуперации (с IGBT в
направлении подачи и рекуперации) со ступенчатыми преобразователями создают
повышенное, стабилизированное напряжение DC, что означает, что подключенные
сетевые модули не зависят от допустимых отклонений напряжения.
В стандартной конфигурации сетевые модули Active имеют
следующие интерфейсы:
1 x силовое подключение через винтовые клеммы со встроенной
пластиной подключения экрана (макс. до номинальной мощности 16 кВт 21.5 HP);
1 x подключение для электронного питания через оконечный блок
сопряжения 24 В входит в объем поставки;
1 x подключение к сети DC через встроенные шины DC;
3 x гнезда DRIVE-CLiQ;
Выберем базовый модуль питания шасси 6SL3330 - 1TE38 - 2AA0со
следующими параметрами:
мощность питания при 3 АС 400 В - 400 кВт;
максимальная мощность питания - 600 кВт;
входной ток, при напряжении сети 400 В - 710 А;
максимальный входной ток, при напряжении сети 400 В - 1065 А;
максимальное потребление тока DC - 24 В-питание электроники -
1,1 А.
Выбор сетевых силовых компонентов
Сетевые силовые компоненты используются для защиты
подключенных компонентов от динамического или длительного перенапряжения и для
того, чтобы соблюдались предписанные предельные значения.
Вместе с сетевыми дросселями и согласованной структурой
системы сетевые фильтры ограничивают кондуктивные помехи, создаваемые силовыми
модулями до значений, допустимых для промышленных блоков питания (класс A1 по
EN 61800 - 3) на месте монтажа. Сетевые фильтры подходят только для прямого
подключения к сетям TN (заземление). Выбираем сетевой фильтр марки 6SL3000 -
0ВE41 - 2AA0 с таким параметрами:
номинальная мощность базового модуля питания - 710 кВт;
номинальный ток - 1600 А;
потери мощности - 0,182 кВт,
напряжение - от 380 до 480 В.
Сетевой дроссель
Выберу сетевой дроссель 6SL3000 - 0CE37 - 0AA0 с таким
параметрами: номинальная мощность подачи сетевого модуля - 400 кВт;
максимальный ток по нагреву - 773 А; потери мощности - 0,31 кВт, напряжение -
400 В.
Выбор модулей двигателя
Существует широкий спектр одноосевых и двухосевых модулей
двигателя с разными номинальными значениями тока / мощности:
В стандартной конфигурации однодвигательные модули имеют
следующие интерфейсы:
2 x подключения к сети DC через встроенные шины DC;
1 x подключение для электронного питания через встроенную
шину
24 В DC;
3 x гнезда DRIVE - CLiQ;
1 x подключение двигателя, штекерное (не входит в объем
поставки) или посредством винтовых болтов в зависимости от номинального
выходного тока;
2 x входные клеммы безопасного останова (отпирающие
импульсы);
1 x управление безопасным торможением двигателя;
1 x вход датчика температуры (KTY84 - 130);
2 x подключения PE (защитное заземление);
Статус модулей двигателя отображается на двух цветных
дисплеях LED;
Выберу модуль 6SL3320 - 1TE36 - 1AA0, как наиболее
удовлетворяющий параметрам двигателя. Его параметры сведем в таблицу 2.5
Таблица 2.5 - Технические параметры модуля двигателя 6SL3320
-1TE36 - 1AA0
|
Параметр
|
Значение
|
|
Номинальный выходной ток Irated, А
|
605
|
|
Макс. выходной ток Imax, А
|
885
|
|
Номинальная мощность при напряжении сети 600 В
DC, кВт
|
315
|
|
Диапазон напряжения сети DC
|
510….750
|
|
Макс. потребление тока (при 24 В DC), А
|
1,0
|
|
КПД
|
0,986
|
|
Подключение двигателя U2, V2, W2
|
Штекерный разъем (X1), макс. 30 A
|
|
Подключение DC контура DCР, DCN
|
Флянцевое соединение для подключения шин
|
|
Макс. длина силового кабеля двигателя, м
|
300 (экранированного) 450 (экранированного)
|
Компоненты
связи DC
- тормозной модуль;
тормозные резисторы;
модуль регулирования питания;
Тормозной модуль (и внешний тормозной резистор) необходим для
приведения приводов в состояние управляемого останова в случае короткого
замыкания сети (например, аварийный отвод) или для ограничения напряжения сети
DC во время кратковременной рекуперации, если, например, способность сетевых
модулей к рекуперации была отключена или установлена в пол полной мере.
Тормозной модуль защищает силовую электронику и соответствующий контур
управления. Во время работы энергия сети DC преобразуется в потери тепла во
внешнем тормозном резисторе, расположенном за пределами электрошкафа. Тормозной
модуль работает автономно. Тормозные модули могут работать параллельно. Они
также могут использоваться для быстрой разрядки сети DC.
Выберу тормозной модуль с заказным номером 6SL3300 - 1АЕ32 -
5ВA0. Параметры тормозного модуля сведем в таблицу 2.6
Таблица 2.6 - Технические данные тормозного модуля
|
Параметр
|
Значение
|
|
Номинальная мощность, кВт
|
50
|
|
Максимальная мощность, кВт
|
250
|
|
Допустимая нагрузка по току шины 24 В DC, мА
|
10
|
|
Макс. ток нагрузки на каждый цифровой выход, mA
|
500
|
|
Напряжение
|
DC 24 V
|
Избыточная мощность в сети DC утилизируется тормозным
резистором.
Тормозной резистор подключается к тормозному модулю. Это
означает, что результирующие потери тепла могут быть отведены за пределы
электрошкафа. Существуют два тормозных резистора с разной номинальной и пиковой
мощностью. Параметры тормозного резистора:
заказной номер 6SL3000 - 1ВE32 - 5AA0;
номинальная мощность Prated - 50 кВт;
пиковая мощность Pmax - 250 кВт;
период включения для пиковой мощности - 15 с;
максимальный ток - 378 А;
класс защиты - IP 20.
Модуль управления CU320
Коммуникация и функции управления для одного или нескольких
модулей двигателя и сетевых модулей Active выполняются в блоке управления
CU320. В стандартной конфигурации блоки управления предназначены для
многоосевого использования. Компоненты DRIVE - CLiQ, например, модули двигателя
и сетевые модули Active, могут быть подключены к блокууправления CU320.
Количество модулей зависит от необходимых эксплуатационных характеристик,
включая тип режима и дополнительные функции. Коммуникация между блоком
управления CU320 и подключенными компонентами осуществляется через DRIVE -
CLiQ.
Если для конкретной задачи необходимо несколько блоков
управления, то их количество может быть увеличено соответственно. В этом случае
блоки управления подключаются, например, через PROFIBUS к вышестоящему
контроллеру. Заказной номер 6SL - 3040 - 0MA00 - 0AA1.С карточкой CompactFlash
для CU320 6SL - 3054 - 0АA00 - 1AA0. Также установлен промежуточный держатель
для CU320: 6SL - 3064 - 1ВВ00 - 0AA0.
Модуль датчика
Модуль датчика для монтажа в шкаф SМС10 имеют по умолчанию
следующие интерфейсы:
1 й интерфейс DRIVE - CLiQ;
1 подключение датчика включая определение температуры
температуры (KTY84 - 130), через SUВ - D разъём или клеммы;
1 подключение для питания электроники через штекер DC - 24В;
1 подключение PE/ защитного проводника;
Многоцветный светодиод показывает состояние модуля датчика
SМС30. Модули датчиков SМС30 могут монтироваться на профильную монтажную шину
35Ч15/7,5 по ЕN 50022. Заказной номер 6SL - 3055 - 0АA00 - 5СA1. Параметры
модуля датчика сведём в таблицу 2.7
Таблица 2.7 - Технические данные тормозного модуля
|
Параметр
|
Значение
|
|
Максимальное потребление тока SМС30, без учёта
датчика, А
|
0,6
|
|
Максимально подключаемое сечение, мм2
|
2,5
|
|
Максимальный защитный предохранитель, А
|
20
|
|
Мощность потерь, Вт
|
<10
|
Дополнительные
системные компоненты
Коммуникационная панель CBC10 используется для сопряжения
блока управления CU320, а значит и приводов с протоколом CAN (сеть области
контроллера). Соответствующее программное обеспечение приводов предоставляет
содержание сообщений сети в соответствиес профилем приводов CAN open и профилем
входов / выходов. Заказной номер 6SL3055 - 0AA0 - 2CA0.
Силовые кабели
Силовые кабели MOTION - CONNECT могут использоваться для
подключения асинхронных двигателей к модулям двигателя. Выберу кабель марки
6FX5002 - 5CS41 - 0 со следующими параметрами:
количество жил х сечение: 4 х 4;
размер разъёма: 1,5;
допустимая нагрузка по току к IEC 60204 - 1: 28 А.
Сигнальные кабели
Кабели
DRIVE - CLiQ используются для подключения компонентов со штекерами DRIVE -
CLiQ, которые имеют отдельный или внешний блок питания 24 В DC. Кабели DRIVE -
CLiQ для подключения сетевых модулей / модулей двигателя с блоком управления
входят в объем поставок соответствующих сетевых модулей / модулей двигателя.
Выбираю сигнальный кабель DRIVE - CLiQ с заказным номером 6SL3060 - 4АА10 -
0AA0 длиной 0,95 м и кабель DRIVE - CLiQ с заказным номером 6SL3060 - 4АJ20 -
0AA0 длиной 2,8 м.
Кабели
MOTION - CONNECT DRIVE - CliQ используются, если компоненты со штекерами DRIVE
- CLiQ должны соответствовать высоким требованиям, таким как, механическое
напряжение или маслоустойчивость, например, для соединений за пределами
электрошкафа между:
- модулями двигателя и сенсорными модулями;
модулями двигателя и двигателями с интерфейсом DRIVE - CLiQ.
Кабели MOTION - CONNECT DRIVE - CLiQ имеютжилы 24 В - DC.
Заказной номер 6FX502 - 2CD01 - 0.
Готовые
кабели MOTION - CONNECT Используются, если датчики положения двигателей без
интерфейса DRIVE - CLiQ подключаются к сенсорным модулям.
Выбор шин Profibus - DP
Выбираю диагностический повторитель для Profibus - DP 12
мбит/сек двухжильный с фланцем на стороне двигателя длиной 5 м: 6ES7972 - 0BA41
- 0XA0.
Блоки питания
Выбираю модульный блок питания 1АС, 2АС, 120/230 VAC/24 VDC,
20 A, 120/230 с заказным номером 6EP1336 - 3ВА00.
Выбираю модульный блок питания 1АС, 2АС, 120/230 VAC/24 VDC,
5 A, 120/230-500 с заказным номером 6EP1336 - 3ВА00.
Выбираю модульный блок питания 1АС, 2АС, 120/230 VAC/24 VDC,
5 A, 120/230 с заказным номером 6EP1336 - 3ВА00.
Применяется модульный блок питания в различных областях
промышленности во всех регионах мира. 3-фазное входное напряжение с диапазоном
допустимых отклонений ~320… 550 В. Светодиодная индикация. Выбираемая реакция
на короткое замыкание: ограничение тока или защитное отключение. Возможность
подключения дополнительного буферного модуля (6EP1961 - 2BA00), сигнального
модуля (6EP1961 - 2BA10) и модуля резервирования (6EP1961 - 2BA20).
Применение блоков питания SITOP modular =24 В/20 A позволяет
получить целый ряд преимуществ:
продление срока службы подключенных приемников
электроэнергии: отсутствие колебаний напряжения и наличие электронных защит;
минимальное выделение тепла: высокий КПД блока питания;
простота установки.
Индикаторная панель оператора
Выберу панель оператора ВOP20 с заказным номером 6SL3055 -
0AA00 - 4ВA0. Расширенная панель оператора ВOP20 - это опционное устройство
ввода / вывода для преобразователей серии SINAMICS. ВOP20 и преобразователь
частоты SINAMICS осуществляют связь по последовательному интерфейсу RS 232 с
протоколом PPI. Для соединения может использоваться нуль-модемный кабель.
ВOP20 может не использоваться, если привод работает,
например, только через PROFIBUS, а локальная индикация в шкафу не нужна. В этом
случае ВOP20 может использоваться просто в целях пуско-наладки и для получения
диагностической информации, тогда она монтируется в интерфейс RS 232 на блоке
управления CU320. На индикаторной панели отображаются статусы работы, установки
и актуальные значения, параметры, индексы, ошибки и аварийный сигналы.
Для работы панели ВOP20 необходимо внешнее питание 24 В
(макс. потребляемая мощность 200 мA).
Выбор автоматического выключателя
Автоматический выключатель С60N и C32H-DC представляет собой
компактный токоограничивающий коммутационный аппарат, оптимизированный для
фидерных сборок. Автоматические выключатели используются для коммутации и
защиты трехфазных двигателей до 45 кВт при AC 400 В, а также для других
потребителей с номинальными токами до 100 A.
Автоматические выключатели С60N и C32H - DC фирмы SCHNEIDER
устойчивы к климатическим воздействиям. Они предназначены для использования в
закрытых помещениях, где нет осложняющих эксплуатационных условий (например,
пыль, едкие пары, вредные газы). Для использования в пыльных и влажных
помещениях следует предусматривать специальные меры защиты. Автоматические
выключатели С60N и C32H - DC допускают ввод питания сверху или снизу.
Допустимые температуры окружающей среды, максимальная
коммутационная способность, токи расцепления и другие граничные условия для
применения приведены в технических данных и характеристиках расцепления.
Выбираю двухполюсный автоматический выключатель для защиты
систем С60N, 6 А, Cc повышенной отключающей способностью. Для защиты двигателя
выберу двухполюсный автоматический выключатель C32H - DC, 6 А, Cc повышенной
отключающей способностью.
Выбор предохранителей для защиты установки
Выбираю плавкую вставку LVHRC с заказным номером 3NE4 337
800VAC с Iном = 710 А и Uном = 500 В.
Держатели для плавких вставок выбираю LVHRC с заказным
номером 3NE1102.
Выбираю разъединитель-предохранитель 3KL6230-1AB02, 690VAC,
800A, 3/2.
2.4 Описание работы схемы электрической
принципиальной
При замыкании автоматического выключателя QF1 3-х фазное
напряжение, с частотой 50 Гц подаётся на клеммы фильтр-пакета А1 L1, L2, L3 и
на блок питания G1. Питание с фильтр-пакета поступает на сетевой дроссель L1 на
клеммы U2.1, V2.1, W2.1. С группы фильтров питание поступает на модуль питания
шасси U1. Вплоть до модуля U1 подходит 3-фазное напряжение 380 В. Регулирование
в сетевом модуле осуществляется с помощью IGBT-транзисторов с изолированным
затвором. Вместе с сетевыми дросселями и согласованной структурой системы
сетевые фильтры ограничивают кондуктивные помехи, создаваемые силовыми
модулями.
Модуль U1 преобразователя выпрямляет 3-х фазное напряжение
сети в постоянное для дальнейшего питания этим напряжением модуля двигателя U2
и для питания тормозного модуля А1.
Одновременно с питанием группы фильтров и модуля А3
преобразователя, осуществляется подача напряжения и на блок питания
SitopModular - G1. Блок питания выпрямляет и преобразует 3-х фазное напряжение
сети в постоянное напряжение 24 В. Выпрямленным напряжением 24 В мы питаем
такие модули и устройства как:
- блок управления Control Unit CU320 (A8);
- модули питания двигателя U2 и питания шасси U1;
панель оператора PanelOperatorBOP20 (В1).
Асинхронный двигатель K21F315L4 подключается к модулю
преобразователя U1 и питается 3-х фазным напряжением 380 В через клеммы U1, V1,
W1. Для питания двигателя используются силовые кабели
6FX5002 - 5CS41 - 0. Двигатель к модулю U2 подключен через автоматический
выключатель QF5 марки С60N, 6 А, C. Модуль питания двигателя U2 преобразует
высокое постоянное напряжение в переменное 3-х фазное, и является силовым
устройством-преобразователем DC-AC. Управляющие сигналы, которыми
непосредственно и управляются модули преобразователя, передаются по кабелям
марки Drive - CliQ 6SL3060 - 4АA10 - 0AA0. Сигналы от блока управления CU320
поступают на модули А3 и А4 преобразователя. СU320 представляет собой
центральный модуль управления, в котором осуществляются функции регулирования
по замкнутому и разомкнутому циклу для сетевого модуля и моторного модуля.
СU320 поддерживает связь через клеммы Х100, Х101, Х202, Х103.
В модуле двигателя расположены входы для датчика температуры
и входные клеммы для безопасного останова BR+, BR- Управляющие сигналы поступают
на клеммы Х200, Х201, Х202 SingleMotorModule.
С помощью операторной панели осуществляются пуско-наладочные
работы, получение диагностической информации, ввод-вывод данных по управлению
за техпроцессом.
Предохранители - разъединители FU защищает схему от коротких
замыканий.
2.5 Анализ базовой системы управления
электроприводом листоправильной машины с позиции реализации энергосберегающих
алгоритмов управления
Система приводов Sinamics S120, которая применяется для
управления летучими ножницами, предназначенная для решения широкого спектра
задач в станко-и машиностроении. Большое количество различных аппаратных
модулей и технологических функций позволяет находить оптимальное решение для
любого промышленного применения. Преобразователи Sinamics S120 выпускаются в
модификациях для индивидуального или багаторухового поводу. Пользователь может
выбирать путем параметрирования любой закон регулирования - скалярный,
векторный или серво, аппаратная часть при этом не изменяется. Диапазон
номинальных мощностей преобразователей частоты Sinamics S120 составляет от 0,12
до 4500 кВт.предлагает решение следующих задач электропривода:
для простых применений - насосов и вентиляторов;
для требовательных индивидуальных приводов в центрифугах,
прессах, экструдерах, транспортерах и подъемно-транспортных устройствах;
в связанных приводах для текстильных машин, при производстве
пленок и бумаги, а также в прокатных станах;
для высокодинамичный сервоприводов станков, упаковочных и
печатных машин.
В зависимости от сферы применения в рамках семейства Sinamics
для каждой задачи существует оптимальная модель привода. Sinamics G
предназначен для стандартных применений с асинхронными двигателями. Эти
применения отличаются меньшими требованиями к динамике и точности регулирования
скорости двигателя. Sinamics S позволяет выполнять управление синхронными и
асинхронными двигателями и удовлетворяет самым высоким требованиям к
следующему:
динамики и точности регулирования;
интеграции различных технологических функций в систему;
управление поводу.
Приводы Sinamics S обеспечивают следующие законы управления:
U / f-управление;
векторное управление с наличием датчиков или без датчиков;
сервоуправление.соответствует концепции общей платформы
Totally Integrated Automation. Общие компоненты аппаратуры и программного
обеспечения, а также унифицированные инструменты для компоновки, проектирования
и ввода в эксплуатацию гарантируют высокую совместимость между всеми
компонентами.
Из большого количества комбинированных друг с другом
компонентов и функций пользователь может собрать соответствующую конкретной
задаче оптимальную комбинацию. Эффективный инструмент проектирования SIZER
облегчает определение и выбор оптимальной конфигурации привода. Sinamics S120
дополняется большим набором двигателей. Как синхронные, так и асинхронные
двигатели поддерживаются Sinamics S120.
При употреблении Sinamics S120 в составе индивидуальных
приводов система управления верхнего уровня управляет приводами таким образом,
что возникает желаемый движение. Для этого нужен циклический обмен данными
между системой управления и всеми приводами. В предыдущих моделях этот обмен
осуществлялся по полевой шине с соответствующими затратами на монтаж и
проектирование машин.
В этом отношении Sinamics S120 предлагает новое решение:
центральный блок управления выполняет все функции регулирования для всех
подключенных осей и дополнительно реализует технологические связи между
приводами и между осями. Поскольку все необходимые сведения уже существуют в
центральном блоке регулирования, они не должны дополнительно переноситься между
приводами.
Блок регулировки Sinamics S120 решает только простые
технологические задачи. Для требовательных технологических задач он дополняется
свободно программируемыми модулями Simotion D.
Все компоненты Sinamics S120, связаны друг с другом
посредством общего последовательного интерфейса DRIVE-CLiQ. Унифицированная
техника соединений и стандартные разъемы снижают разнообразие техники и
складские расходы. Для двигателей без интегрированного интерфейса DRIVE-CLiQ
есть блоки преобразователей (модули датчиков) для преобразования сигналов
обычных датчиков в DRIVE-CLiQ.
Таким образом, привод Sinamics S120 обладает широкими
функциональными возможностями и характеризуется высоким уровнем автоматизации с
возможностью интеграции в общую информационную сеть предприятия. Инвертор
6SL3720-1TE37-5AA0-Z имеет возможность реализовывать все прогрессивные
современные способы управления асинхронным двигателем, включая векторное
управление. Поставленная цель дипломного проекта - повышение энергетической
эффективности листоправильной машины холодной правки стана 2300 - может быть
реализована на базе существующей аппаратной базы системы управления
электроприводом без необходимости ее совершенствования. Модернизация в таком
случае будет касаться алгоритмической части, то есть система векторного
управления должна работать так, чтобы учитывая изменчивость статического
момента и момента инерции, рационально регулировать затраты энергии за счет
изменения потокосцепления ротора. Для подтверждения верности этого утверждения
проведем исследования энергозатрат при переменном статическом моменте и моменте
инерции в базовой электромеханической системе.
2.6 Анализ работы электропривода листоправильной
машины с базовой системой векторного управления на основе модели в подвижной
системе координат (d - q)
Описание электропривода с векторной системой управления в
системе координат (d - q)
Применение принципа векторного управления позволяет создавать
высокодинамичные электромеханические системы широкого применения с практически
любым нужным диапазоном регулирования скорости. Векторное управление, как
правило, обеспечивает закон частотного управления. Нужны статические и
динамические свойства электропривода достигаются путем использования
распределительного регулирования механическими (момент, скорость) и магнитными
(магнитный поток или потокосцепления) координатами. При векторном управлении
учитывается взаимное положение обобщенных векторов электромагнитных величин.
В силовой схеме электроприводов с векторным управлением
обычно используется преобразователь частоты на основе выпрямителя и инвертора
напряжения (для небольших мощностей возможно также применение непосредственных
преобразователей частоты), формирование выходного напряжения которого
происходит с использованием принципа широтно-импульсной модуляции (ШИМ).
Функциональная схема системы векторного управления короткозамкнутым асинхронным
двигателем (АД) для случая, когда все регулируемые координаты могут быть
измерены, приведена на рисунке 49. Система имеет два канала управления: модулем
вектора потокосцепления ротора и угловой скоростью ротора, каждый из каналов
имеет по два контура регулирования.
Задача сигналов осуществляется в системе координат (d - q),
ориентированной по вектору потокосцепления ротора
, т.е.
.
На рисунке 2.28 введено следующие обозначения: НВ, ШИМ-ИН -
неуправляемый выпрямитель и инвертор напряжения с ШИМ-коммутацией
преобразователя частоты; АД - асинхронный двигатель; ДТ, ДПР, ТГ - датчики
тока, потокосцепления ротора и скорости соответственно; ПК - преобразователи
координат; ВА - векторный анализатор; БК - блок компенсации; РС, РП, РТd, РТq -
регуляторы скорости, потокосцепления ротора, d- и q-составляющих тока статора
соответственно; СО - задатчик интенсивности.
Преобразование сигналов к естественной трехфазной системы
координат статора выполняется последовательно - путем использования
преобразователей координат (ПК) 2-2 (сначала к неподвижной ортогональной
системе координат a, b) и 2-3 (затем к неподвижной системы A, B, C).
Получение составляющих тока статора, который был измерен с помощью
датчиков тока (ДТ), в системе координат (d - q) здийсняеться путем обратных
преобразований. Регуляторы внутренних контуров регулирования составляющих тока
статора обычно выполняются пропорционально-интегральными.
Путем применения датчиков Холла или измерительных обмоток
выполняется измерение составляющих главного потокосцепления
в системе координат A, B, C. Составляющие
потокосцепления ротора
исчисляются в датчике потокосцепления
ротора (ДПР) по таким зависимостям (без учета коэффициента передачи датчиков
Холла)
(2.69)
где,
- составляющие главного потокосцепления в
системе координат (α - β) -
предварительно вычисляются по аналогии с (2.57).
Выделение сигналов амплитуды и фазы вектора
осуществляется в векторном анализаторе
(ВА). Сигнал, пропорциональный к модулю вектора потокосцепления ротора,
заводится на блок сравнения регулятора потокосцепления (РП) (который обычно
выполняется ПИ-типа), а гармонические сигналы
и
принимают участие в преобразованиях
координат 2-2 путем их заведении в соответствующие координатных
преобразователей (ПК 2 - 2).
Измерение скорости вращения ротора АД выполняется с помощью
датчика скорости или тахогенератора (ТГ), установленного на валу двигателя.
Регулятор скорости (РС) обычно выполняется пропорциональным (П-типа) или
пропорционально-интегральным (ПИ-типа), в зависимости от необходимости
предоставления системе астатическим свойств. Блок деления на входе контура
регулирования q-составляющей тока статора, является неотъемлемой и обязательной
частью регулятора скорости, поскольку потокосцепления ротора входит в
знаменателе дроби, определяющей коэффициент усиления регулятора скорости.
Сигналы с выходов регуляторов скорости (isqЗ) и
потокосцепления (isdЗ) могут быть ограничены на соответствующих
уровнях: ограничение isdЗ нужно для недопущения увеличения тока
намагничивания больше его номинальное значение, ограничения же isqЗ
- от появления недопустимо больших колебаний и устоявшихся значений
электромагнитного момента двигателя.
Сигнал задания на скорость вращения ротора двигателя получаемая с
помощью задатчик интенсивности (ЗИ), задачи на потокосцепления может быть
организовано независимо (задачи конкретной желаемой величины потокосцепления
ротора в однозонный системах) или в функции задания на скорость.
Динамические свойства рассматриваемой системы векторного
управления становятся приемлемыми только при наличии блока компенсации (БК),
который выполняет отделения каналов регулирования путем нейтрализации влияний
внутренних обратных связей (ВЗЗ) АД. Эта компенсация выполняется (аналогично компенсации
влияния противо - ЭДС двигателя в системах ЭП постоянного тока) путем заведения
аналогичных сигналов с противоположным знаком на вход инвертора напряжения. Как
правило, на практике компенсируются не все ВЗЗ, а лишь наиболее влиятельные, к
числу которых относятся перекрестные ВЗЗ и противо-ЭДС двигателя. Вообще,
свойства системы векторного управления АД будут тем более качественными, чем
большее количество существующих ВЗЗ зкомпенсовано.
Следует отметить, что, в отличие от рассмотренного средства
(условно ему предоставим название непосредственной компенсации), компенсация
ВЗЗ может быть выполнена в соответствии с так называемого принципа упреждающего
управления, сущность которого заключается в том, что в блок компенсации (БК)
заводятся не сигнал с датчиков нужных величин, а соответствующие сигналы
задания из системы управления.
Своеобразным недостатком векторного управления с ориентацией по
вектору потокосцепления (в нашем случае - ротора) является необходимость как
можно более точного измерения или оценки амплитудной величины и углового
положения этого вектора. Ограничения и недостатки, связанные с измерением
потокосцепления (как с помощью датчиков Холла, так и измерительных обмоток) [8,
9], приводят к тому, что чаще всего для определения потока используют
математические модели или наблюдатели состояния.
Все рассмотренное является абсолютно правомерным при организации
при необходимости в системе векторного управления короткозамкнутым АД законов
частотного управления
или,
и (с учетом особенностей регулирования и измерения) в случае
аналогичного управления АД с фазным ротором со стороны ротора. Система
управления будет иметь подобную структуру, но несколько усложненную по причине
большего количества ВЗЗ двигателя, которые нужно компенсировать [10, 11].
Общими недостатками систем векторного управления является
сложность управляющих и функциональных устройств при преобразовании координат и
фаз, а также выполнения компенсационных связей при широком диапазоне
регулирования скорости и нагрузке электропривода.
Упрощенная функциональная схема электропривода с векторной
системой управления в системе координат (d - q)
Для построения модели электропривода с векторной системой управления
используем полученную ранее модель асинхронного двигателя в системе координат
(d - q).
Упрощенная функциональная схема системы, предназначенная для
определения структуры и параметров регуляторов и для расчета переходных
процессов, приведена на рисунке 2.37. Схема построена с использованием
математического описания ненасыщенного асинхронного двигателя для
электропривода с датчиками тока и скорости.
На рисунке 2.37 введены следующие обозначения: ЗИС - задатчик
интенсивности изменение скорости; ЗИП - задатчик интенсивности изменение
потокосцепления; РС - регулятор скорости, который принимает на вход
рассогласование между заданным значением скорости и сигналом по скорости с
выхода системы, на выходе - формирует задания по моменту
; РП - регулятор потокосцепления, на вход
которого поступает рассогласование между заданным
и
имеющимся (рассчитанным) потокосцепления, на выходе регулятор
формирует задания по току статора
в проекции на ось d; РМ - регулятор момента, что получает на входе
рассогласование между
и имеющимся (рассчитанным) значению
момента, на выходе он образует задачи по току статора
в проекции на ось q; РСd - регулятор тока
по оси d, на выходе формирует задачи по напряжению
для преобразователя частоты; РТq -
регулятор тока по оси q, на выходе формирует задачи по напряжению
для преобразователя частоты; ДТА - датчик
тока фазы А; ДТВ - датчик тока фазы В; ДТС - датчик тока фазы С; АД -
асинхронный двигатель с короткозамкнутым ротором; ТГ - тахогенератор (датчик
скорости).
Преобразователь частоты характеризуется коэффициентом передачи по
напряжению и чистым запаздыванием на некоторое время
, которое определяется периодом ШИМ
инвертора. Для упрощения расчетов считается, что токи,
,
,
следовательно, и
и
измеряются безинерционными датчиками тока с некоторым
коэффициентом передачи.
.Считается также, что величины М и
потокосцепления ротора
, которые определяются по модели, точно
воспроизводят реальный электромагнитный момент двигателя и потокосцепления
ротора в масштабах, заданных коэффициентами обратных связей и соответственно.
Датчик скорости имеет коэффициент передачи. При моделировании будем
рассматривать контуры регулирования тока по каналам потокосцепления и скорости,
а также контур регулирования потокосцепления, контур регулирования момента и
контур регулирования скорости.
Структурная схема электропривода с векторной системой управления в
системе координат (d - q) и настройки ее контуров регулирования
Для построения структурной схемы электропривода с векторной
системой управления в системе координат (d - q) воспользуемся приведенной в
предыдущем пункте функциональной схеме (рисунок 2.28), структурной схемой
асинхронного двигателя в системе координат (d - q), показанной на рисунке 2.17,
и структурной схемой двохмасовой математической модели (рисунок 2.24). Такая
структурная схема будет учитывать жесткость вала, передающего вращение от
двигателя к редуктору. Кроме того, на этой структурной схеме считается
, поскольку двигатель имеет
короткозамкнутый ротор (рисунок 2.29).
Рассмотрим настройки контуров регулирования и расчет динамических
характеристик в системе векторного управления скоростью асинхронного двигателя.
Структурная схема контура тока без учета перекрестных связей
показана на рисунке 2.30. Настройка выполним без учета влияния перекрестных
связей.
Рисунок 2.30 Структурная схема контура тока по оси d
При заданной частоте ШИМ, значение чистого опоздания
преобразователя частоты составляет значение
, обратно пропорциональное частоте широтно-импульсной модуляции. В
зоне частот, где
фазочастотных характеристика звена
чистого запаздывания близка к фазочастотных характеристики апериодического
звена с постоянной времени
.
Передаточная функция разомкнутого контура тока статора по оси
d записывается в виде
, (2.70)
где
- коэффициент передачи частотного
преобразователя;
- постоянная времени частотного преобразователя;
- коэффициент передачи датчика тока;
- передаточная функция регулятора тока по осью d;
,
- рассчитаны в пунктах 2.2 и 2.3
параметры двигателя.
Во время расчётов параметров регулятора тока можно наименьшую
некомпенсированую постоянную времени
принять равной
. Исходя из настройки контура на модульный оптимум, регулятор
будет компенсировать часть объекта.
. (2.71)
Тогда передаточная функция регулятора может быть определена
следующим образом
. (2.72)
Получим пропорционально-интегральный регулятор тока
(ПИ-регулятор). Из расчетов, проведенных в пункте 2.3 следует, что
(
с, а
с), поэтому в контуре регулирования тока
по оси q можно применить такой же ПИ-регулятор (2.31).
Рассмотрим контур регулирования потокосцепления ротора. Для него
контур регулирования тока по оси d будет внутренним. Передаточная функция
замкнутого контура тока, настроенного на модульный оптимум, может быть
представлена в виде колебательной звена с такой передаточной функцией
. (2.73)
Структурная схема контура регулирования потокосцепления ротора
приведена на рисунке 2.32
Рисунок 2.32 - Структурная схема контура потокосцепления
Для расчета параметров регулятора в контуре, содержащем
подчиненный замкнутый контур (в данном случае - контур тока статора по оси d),
рекомендуется рассматривать его как апериодическую звено с эквивалентной малой
постоянной времени, равной удвоенной малой постоянной времени подчиненного
контура. Если внутренний контур имел малую некомпенсированную постоянную
времени
, то внешний кметь
.
Исходя из настройки контура на модульный оптимум, регулятор
будет компенсировать часть объекта
. (2.74)
Тогда передаточная функция регулятора потокосцепления может быть
определена следующим образом
. (2.75)
Таким образом, исходя из формулы (2.75), регулятор потокосцепления
также будет пропорционально-интегральным.
Настроим контур регулирования электромагнитного момента двигателя.
Считая, что в системе установлено номинальное потокосцепления, упростим
структурную схему, заменив нелинейные блоки в канале регулирования скорости
коэффициентами с множителями, равными установленном потокосцепления. Упрощенная
структурная схема приведена на рисунке 2.32. Исходя из нее, контур момента
можно представить в виде, показанном на рисунке 2.33. По аналогии с формулой
(2.73) замкнутый контур тока по оси q можно представить в виде
. (2.76)
Объект контура момента (рисунок 2.33) не имеет больших постоянных
времени. Его передаточная функция будет иметь вид
. (2.77)
Так как в контуре потокосцепления, некомпенсированная постоянная
времени контура момента состав и
. Для настройки контура, не имеющего больших постоянных времени,
следует применить интегральный регулятор с передаточной функцией
, (2.78)
где
- динамический коэффициент регулятора
момента, может быть рассчитан следующим образом
. (2.79)
Рисунок 2.33 - Структурная схема контура момента
Тогда передаточная функция регулятора момента будет такой
. (2.80)
Выполним настройку контура скорости. Объект регулирования для
этого контура будет иметь интегрирующие свойства, поэтому для настройки
применим ПИ-регулятор с такой передаточной функцией
, (2.81)
где
- постоянная времени регулятора скорости;
- динамический коэффициент регулирования скорости, может быть
рассчитанный следующим образом
. (2.82)
Откуда
, (2.83)
Расчет коэффициентов регуляторов тока, потокосцепления ротора,
момента и скорости
Используя формулу (2.72) и данные из таблицы 2.8, определим
коэффициенты регуляторов тока по оси d и по оси q
.
По формуле (2.75) находим коэффициенты регулятора потокосцепления
.
Рассчитаем динамический коэффициент регулятора момента по формуле
(2.79)
.
Тогда регулятор момента будет иметь передаточную функцию
.
Динамический коэффициент регулятора скорости
.
Исходные данные, необходимые для расчета коэффициентов регуляторов
для наглядности занесены в таблицу 2.8 (большинство из них определена в пункте
2.3).
Таблица 2.8 - Исходные данные для расчета коэффициентов регуляторов
|
№ п/п
|
Наименование параметра
|
Условное обозначение ичисленное значение
параметра
|
|
1
|
Постоянная времени ротора
|
с
|
|
2
|
Приведенная постоянная времени ротора
|
с
|
|
3
|
Активное сопротивление статора
|
Ом
|
|
4
|
Приведеное активное сопротивление ротора
|
Ом
|
|
5
|
Номинальный ток фазы статора
|
Iн = 438,9 А
|
|
6
|
Номинальная фазное напряжение
|
В
|
|
7
|
Напряжение задания на преобразователь
|
В
|
|
8
|
Коэффициент передачи преобразователя
|
|
|
9
|
Коэффициент передачи датчика тока
|

|
|
10
|
Наименьшая некомпенсированная постоянная
времени в контуре тока при частоте ШИМ - превращение 4 кГц
|
с
|
|
11
|
Индуктивность главного магнитного контура
|
Гн
|
|
12
|
Номинальное потокосцепление
|
Вб
|
|
13
|
Коэффициент передачи датчика потокосцепления
|

|
|
14
|
Наименьшая некомпенсированная постоянная
времени в контуре потокосцепления
|
с
|
|
15
|
Коэффициент передачи датчика момента
|

|
|
16
|
Наименьшая некомпенсированная постоянная
времени в контуре момента
|
с
|
|
17
|
Коэффициент передачи датчика скорости
|

|
|
18
|
Наименьшая некомпенсированная постоянная
времени в контуре скорости
|
с
|
Постоянная времени регулятора скорости
с.
Передаточная функция регулятора скорости
.
Моделирование базовой электромеханической системы с векторным
управлением при постоянном значении потокосцепления ротора
Используя модель асинхронного двигателя в двухфазной системе
координат (d - q) с учетом жесткости эксцентрикового вала в виде маскированной
подсистемы в MATLAB Simulink (рисунок 2.25), а также структурная схема
электромеханической системы с векторным управлением (рисунок 2.38), составим
модель базовой электромеханической системы с векторным управлением при
постоянном значении потокосцепления ротора (рисунок 2.43). Настройка
регуляторов возьмем из пункта 2.9.4.
Модель двигателя, используемого в модели, приведенной на рисунке
2.43, отличается от показанной на рисунке 2.25 наличием входного порта для
подключения момента статической нагрузки, а также наличием выходного порта psi
для контроля потокосцепления ротора (рисунок 2.44).
Номинальное напряжение задания преобразователя при моделировании
будем считать равным
В. Учитывая тахограму, которую должен
отрабатывать привод, возьмем продолжительность нарастания сигнала в задатчик
интенсивности меньше наименьшее время разгона и торможения (менее 0,35 с) -
0,05 с. Маскированная подсистема задатчик интенсивности приведена на рисунке
2.45.
Рисунок 2.37 - Модель задатчика интенсивности в MATLAB
Simulink
Напряжение на выходе задатчик интенсивности нарастает за 0,05
с до заданного значения 5 В (рисунок 2.46) - снимается с блока Out_zadav
(рисунок 2.43). При этом блок Uzpsi формирует ступенчатый сигнал без задержки,
а блок Uzsh - с задержкой на время достижения задачей за потокосцепления
номинального значения, то есть на 0,05 с. На рисунках 2.47 - 2.50 приведены
переходные процессы по основным координатами электропривода при пуске без
нагрузки. Ток статора, как и в предыдущих моделях, рассчитывается как корень
квадратный из суммы квадратов проекций на оси (d - q).
Рисунок 2.38 - Напряжение на выходе подсистемы задатчик интенсивности
Рисунок 2.39 - Изменение момента в электромеханической
системе с векторным управлением при пуске в холостом режиме
Рисунок 2.40 - Изменение действующего значения тока статора в
электромеханической системе с векторным управлением при пуске в холостом режиме
Рисунок 2.41 - Переходная функция по скорости в
электромеханической системе с векторным управлением при пуске в холостом режиме
Рисунок 2.42 - Переходная функция по потокосцепления ротора в
электромеханической системе с векторным управлением при пуске в холостом режиме
Анализируя полученные динамические характеристики можно
сделать вывод, что быстродействие системы с векторным управлением при пуске
оказалась значительно выше быстродействие асинхронного двигателя, включается в
трехфазную сеть. Так, продолжительность переходного процесса по скорости в
электромеханической системе с векторным управлением составляет около 0,12 с,
тогда как в электромеханической системе без векторного управления она равнялась
17 с, т.е. быстродействие увеличивается в 141 раз. Это говорит о компенсации
больших постоянных времени электропривода с помощью регуляторов. При этом
перерегулирования по скорости составляет 4,6%, что является допустимым для
технологического процесса (рисунок 2.49).
Из зависимостей, приведенных на рисунках 2.47 и 2.48, можно
сделать вывод, что максимальное значение пускового момента не превышает допустимое
в
. Максимальное значение тока при пуске
составляет 3080 А. Оно также не превышает допустимого значения токовой
перегрузки в
А. Поэтому условия пуска можно считать
приемлемыми.
С переходной функции по потокосцепления ротора можно заключить,
что оно поддерживается на номинальном уровне
Вб. Это значение в базовой электромеханической системе не является
функционально связанным с моментом нагрузки, прилагаемое к валу двигателя.
Исследование энергопотребления базовой электромеханической системы при работе в
условиях переменной нагрузки (рисунок 1.12) за необходимой тахограмою (рисунки
2.1, 2.2) проводится в следующем разделе дипломного проекта.
Статические характеристики базовой электромеханической системы с
векторным управлением при постоянном значении потокосцепления ротора
Передаточная функция контура скорости с учетом упрощений,
описанных в пунктах 2.9.2 - 2.9.4 может быть представлена в таком виде
Откуда получим
(2.84)
В статических режимах работы частоты изменения входных сигналов и
сигналов возмущения равняется нулю, поэтому
. В статическом режиме работы передаточная функция системы
приближенная к величине, обратной к коэффициенту обратной связи по скорости. По
формуле (2.84) получим
(2.85)
Номинальному напряжению задания
В соответствует скорость
с-1, а при снижении напряжения задания в замкнутой
системе скорость также пропорционально снижается. Так, напряжению задания
В соответствует
с-1. В замкнутой системе с
векторным управлением механические характеристики будут абсолютно жесткими
(будут проходить параллельно к оси момента), потому что в контуре скорости
используется ПИ-регулятор (рисунок 2.51).
Рисунок 2.43 - Статические характеристики замкнутой
электромеханической системы с векторным управлением
Статические характеристики на рисунке 2.51 построены для пяти
разных значений напряжения задания, начиная от 1 В до 5 В. Все они проходят
параллельно с осью момента.
Вывод
В дипломном проекте разработана система векторного управления
электроприводом листоправильной машины, которая включает переменность
статического момента нагрузки и момента инерции с целью повышения
энергетической эффективности листоправильной машины стана холодной прокатки
2300. Для этого выполнено следующее:
рассмотрена классификация вспомогательных механизмов
прокатных станов, одним из которых является листоправильная машина;
проанализировано назначение, кинематические схемы и
технические характеристики листоправильных машин стана холодной прокатки 2300;
проведены электромеханические расчеты и подтвержден выбор
двигателейK21F315L4 для приведения в движение листоправильной машины;
построена нагрузочная диаграмма работы привода
листоправильной машины;
определены параметры схемы замещения асинхронного двигателя и
построена его статическая характеристика;
рассчитаны динамические параметры двигателя;
проанализирована работа асинхронного двигателя в динамических
режимах на базе модели в неподвижной относительно статора системе координат (α - β);
проанализирована работа асинхронного двигателя в динамических
режимах на базе модели в системе координат (d - q), которая вращается с
частотой вращения ротора;
проведено математическое моделирование асинхронного двигателя
в системе координат (d - q) с учётом жесткости эксцентрического вала;
проанализированы технические характеристики
электрооборудования машины, частотного преобразователя Sinamics и схемы его
подключения;
выполнено математическое описание электропривода с векторной
системой управления в системе координат (d - q);
построена функциональная и структурная схемы электропривода с
векторной системой управления в системе координат (d - q) и выполнена настройка
её контуров регулирования;
рассчитаны коэффициенты регуляторов и проведено моделирование
базовой электромеханической системы с векторным управлением при постоянном
значении потокосцепления ротора;
предложены критерии для оценки энергопотребления
электромеханической системы листоправильной машины с векторным управлением;
выполнена критериальная оценка энергопотребления базовой
электромеханической системы в типовых технологических режимах работы путем
моделирования в программной среде MATLAB Simulink;
повышена энергетическая эффективность стана холодной прокатки
2300 путем оптимизации энергопотребления электромеханической системой
листоправильной машины за счет изменения потокосцепления ротора во время работы
привода по энергетически эффективному закону.
По результатам проделанной работы можно отметить, что
энергопотребление модернизированной электромеханической системы сокращается в
среднем на 5,5%, причём это никак не сказывается на технологической
работоспособности машины. Расчётный годовой экономический эффект от внедрения
предложенного усовершенствования составляет 27931,47 грн. Срок окупаемости -
1,15 лет.
Перечень ссылок
.
Півняк Г.Г. Автоматизований електропривод у прокатному виробництві /
Г.Г.Півняк, О.С. Бешта, М.П. Фількін. - Дніпропетровськ: Національний гірничий
університет, 2008. - 224 с.
2.
Белов М.П. Автоматизированный электропривод типовых производственных механизмов
и технологических комплексов: Учебник для вузов / М.П. Белов, В.А. Новиков,
Л.Н. Рассудов. - М: Издательский центр «Академия», 2004. - 576 с.
3.
Виноградов А.Б. Векторное управление электроприводами переменного
тока.-Иваново: ГОУВПО «Ивановский государственный энергетический
университетимени В.И. Ленина», 2008. - 298 с.
.
Чиликин М.Г., Сандлер А.С. Общий курс электропривода: Учебник для вузов. - М.:
Энергоиздат, 1981. - 576 с.
.
Ключев В.И. Теория электропривода: Учеб. для вузов. - 2-е изд. перераб. и доп.
-
М.: Энергоатомиздат, 1998. - 704 с.: ил. 4.
.
Задорожний Н.А. Элементы теории электромеханического взаимодействия в
двухмассовых системах электропривода с упругими механическими связями: Учеб.
пособие по дисциплине «Теория электропривода» для студентов специальности
«Электромеханические системы автоматизации и электропривод» дневной формы
обучения. Ч. 2. - Краматорск: ДГМА, 2007. - 148 с.
.
Ключев В.И. Ограничение динамических нагрузок электропривода. - М.: Энергия,
1971. -320 с.
.
Козярчук А.Е. Современное и перспективное алгоритмическое обеспечение
частотно-регулируемых электроприводов. - СПб: Санкт-Петербургская
электротехническая компания, 2002. - 88 с.
.
Фираго Б.И. Регулируемые электроприводы переменного тока / Б.И. Фираго, Л.Б.
Павлячик. - Минск: Техноперспектива, 2006. - 363 с.
.
Толочко О.І. Методичні вказівки до лабораторних і практичних робіт з курсу
«Моделювання електромеханічних систем». Розділ 2 «Моделювання систем
електроприводу змінного струму» / О. І. Толочко, Г.С. Чекавський, О.В.
Пісковатська - Донецьк: ДонНТУ, 2004. - 88 с.
.
Герман-Галкин С.Г. Компьютерное моделирование полупроводниковых систем в MATLAB
6.0: Учебное пособие. - СПб: КОРОНА принт, 2001. - 320 с.
.
Браславский И.Я. Энергосберегающий асинхронный электропривод / И.Я.
Браславский, З.Ш. Ишматов, В.Н. Поляков. - Москва: ACADEMA, 2004. - 202 c.
.
Попович М.Г. Теорія автоматичного керування: Підручник. / М.Г. Попович, О.В.
Ковальчук. - К.: Либідь, 1997. - 544 с.
Бесекерский
В.А. Теория систем автоматического регулирования. / Е.П. Попов. - М.:
Физматгиз, 1975. - 768 с.
.
Шеремет О. І. Розв’язання задач з теорії автоматичного керування
електроприводами: Навч. посіб. - Краматорськ: ДДМА, 2008. - 124 с.
Зайцев
Г.Ф. Теория автоматического управления и регулирования. - К.: Вища шк., 1989. -
431 с.
.
Безопасность жизнедеятельности в машиностроении / Под ред. Ю.М. Соломенцева. -
М.: Высш. шк., 2002. - 310 с.
.
Безопасность производственных процессов: Справочник / Под ред. С.В. Белова. -
М.: Машиностроение, 1985. - 448 с.
.
Безопасность труда в промышленности: Справочник / К.Н. Ткачук, П.Я. Галушко,
Р.В. Сабарно и др. - К.: Техника, 1982. - 231 с.
.
Дементий Л.В., Юсина А.Л. Охрана труда в автоматизированном производстве.
Обеспечение безопасности труда - Краматорск: ДГМА, 2007. - 300 с.