Разностные уравнения
1.Решение разностного уравнения 2-го
порядка векторно-матричным способом с использованием Z-преобразования
.1 Краткие теоретические сведения
разностный уравнение
матричный
Переход от разностного уравнения n-го
порядка к векторно-матричному уравнению
Пусть дано разностное уравнение 2-го порядка:
Разрешаем
его относительно Un+2:
Вводим
обозначения:
Получим
следующую систему
В матричной форме данная система
записывается следующим образом:
Решение векторного разностного
уравнения с помощью Z-преобразования
Осуществляем Z-преобразование:
Определим
вектор
:
В дальнейшем осуществляется переход
от Z-изображения
к оригиналу:
.2 Задано разностное уравнение:
Разрешаем его относительно xn+2:
н.у.: x0= 5; x1=
7
1) Введем
обозначения:
Получаем:
Запишем систему в векторно-матричной
форме:
Рис.
1.3 Получение решения РУ матричным
методом с помощью Z-преобразования
а) Получение изображений
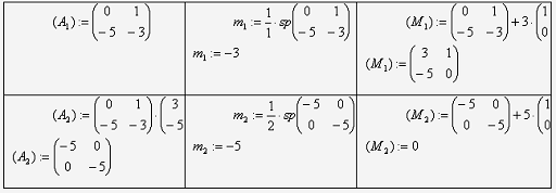
Определяем матрицу
на MathCad:

Найдем матрицу
, используя
метод Фадеева
б) Нахождение оригиналов
Используя обратное Z-преобразование
и комплексное вычисление находим:
Рис.
Проверка (Нахождение оригиналов
"вручную"):
Разрешаем его относительно xn+2:
н.у.: x0 = 5; x1 =
7
) Введем обозначения:
Получаем:
Запишем систему в векторно-матричной
форме:

Рис.
Передаточная функция АФ
Частотная
характеристика АФ
Рис.
Приведение передаточной функции к стандартному
виду


Переход к заданной частоте:
Рис.
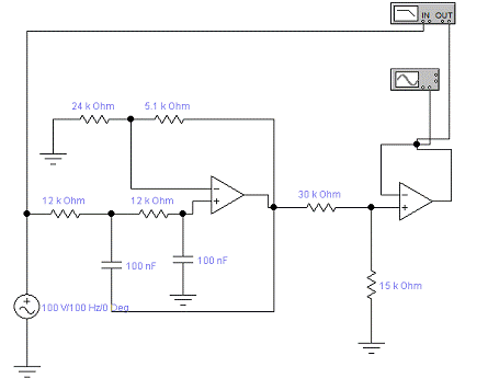
Расчет элементов АФ

Схема ФНЧ на EWB
5.1:
Диаграмма БОДЕ
Рис. АЧХ
Импульсная характеристика:
Рис.
Переходная характеристика:
Рис.
3.Проектирование соответствующего
цифрового фильтра. Краткие теоретические сведения
Цифровой фильтр - это цифровая система,
преобразующая дискретную последовательность в соответствии с заданным
алгоритмом. Цифровой фильтр может быть реализован программным путем на ЭВМ или
с помощью специальной аппаратуры. И в том и в другом случае цифровой фильтр
может быть выполнен либо для преобразования дискретных сигналов в реальном
масштабе времени, либо для преобразования предварительно записанных сигналов.
В более узком смысле цифровой фильтр - это
цифровая система, преобразовывающая спектры дискретных сигналов в соответствии
с заданным алгоритмом.
В рекурсивном цифровом фильтре для формирования n-го
отсчета используются предыдущие значения как входного, так и выходного
отсчетов.
Коэффициенты
одновременно.
Системная функция данного
рекурсивного цифрового фильтра:
Общее число элементов задержки равно
2m - это
является недостатком данной структурной схемы. На практике обычно используются,
так называемые канонические структурные схемы.
Характерной чертой рекурсивных
цифровых фильтров является, в общем случае, бесконечность их импульсных
характеристик. Такие цифровые фильтры называются БИХ-фильтры.
Цифровой фильтр называется
устойчивым, если его импульсная характеристика удовлетворяет условию:
; из этого условия следует, что
КИХ-фильтры всегда являются устойчивыми.
Условие устойчивости цифрового
фильтра рекурсивного типа:
hn=ξ0δh+ ξ1p1nδn-1 +……+ ξnpNnδn-N
Вид передаточной функции:
Получение модуля частотной характеристики
ЦФ
Рис.
Получение импульсной и переходной характеристик
ЦФ.
Импульсная характеристика
фильтра-прототипа
Рис.
Переходная характеристика фильтра-прототипа:
Рис.
Рис.
Получение
системной функции ЦФ
Рис.
Получение импульсной и переходной характеристики
ЦФ
Рис.
Рис.
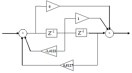
Проверка устойчивости ЦФ
Реализация:
Рис.
Рис.
Рис.
Структурная схема
Список
использованной литературы
.Ишемгужин
А. И., Алтынбаева А. Р. Введение в теорию цифровых фильтров.-Уфа: УГНТУ.-2000.
.Густав
Деч. Руководство к практическому применению преобразования Лапласа и Z-преобразования.-М.:
Наука.-1977.-288 с.
.Гутников
В. С. Фильтрация измерительных сигналов.-Л.: Энергоатомиздат, 1990.- 192
с.