|
K1
|
T1
|
ф1
|
К01
|
K2
|
ф2
|
К3
|
ф3
|
К4
|
Ф4
|
ф4
|
К5
|
|
9
|
1,2
|
1
|
0,6
|
0
|
10
|
0,08
|
2
|
0
|
0
|
0,01
|
Выбор структурной схемы производился
по последней цифре номера зачётной книжки из методических указаний. Был выбран
рисунок 2.
Рисунок 1 - Структурная схема
Таблица 2 - Общий вид передаточных
функций
1.2 Программирование
скрипта (m-файла) для задания исходных параметров
В m-файл записываются исходные
параметры:
2. Программирование
воздействий
.1 Программирование m-функции для задающего
воздействия
Форма задающего воздействия была
выбрана из таблицы 3 в методических указаний (по последней цифре варианта
бланка задания на курсовое проектирование). Был выбран 7 график. Параметры
задающего воздействия подбирались так, что бы переходные процессы на каждом
горизонтальном участке воздействия успевали бы закончится.
Рисунок 2 - Форма задающего
воздействия
М-функция программируется в m-файле:
//vozd.m
2.2 Программирование
блока «Signal Builder» для возмущающего воздействия
Возмущающее воздействие задаётся в
виде импульса. Его длина может выбираться произвольно, но заканчиваться оно
должно в то время, когда задающее воздействие выровняется.
Рисунок 3 - Возмущающее воздействие
3. Расчет и
программирование звена Wрег(p)
.1 Расчет параметров
регулятора
Передаточная
функция Wрег(p) подбирается по формуле:
(3.1)
фmax = t1 = 1.2 (3.2)
фmin = t2 = 0,01 (3.3)
3.2 Программирование S-функции регулятора
Для того что бы построить s-функцию передаточного звена Wрег(p), необходимо найти его структурную
схему. Причём структурная схема должна содержать только, усилители и
интегрирующие звенья.
Рисунок 4 - Структурная схема
передаточного звена Wрег(p)
После необходимо составить уравнения
связывающие вход и выход модели:
Потом заполняются закладки блока,
где указываются: имя S-функции, количество интеграторов, тип модели, параметры t1 и t2, уравнения связывающие вход и
выход модели. Затем блок компилируется, в результате чего получается рабочая S - функция.
Рисунок 5 - заполнение блока
S-Function Builder
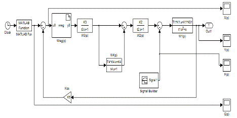
4. Проектирование Simulink-модели структурной
схемы
Для проектирования Simulink-модели структурной
схемы необходимо было использовать библиотеку Simulink Library Browser, из которой для данной
структурной схемы были взяты блоки: Clock, Transfer Fcn, MATLAB Fcn, S-Function Builder, Gain, Signal
Builder, Out, Sum.
Рисунок 6 - Simulink-модель структурной
схемы
5. Программирование
GUI-интерфейса
.1 Разработка внешнего
вида GUI-интерфейса
В соответствии с заданием,
разработанная математическая модель должна иметь графический интерфейс. Он
должен включать в себя окно для вывода графика, поле для ввода значения К,
кнопку для запуска модели и кнопку для очистки графика.
Для разработки внешнего вида GUI-интерфейса были
использованы блоки: Push Button, Edit Text, Static Text, Axes.
Рисунок 7 - Внешний вид GUI-интерфейса
5.2 Программирование
обработчиков GUI-интерфейса
После создания интерфейса необходимо
запрограммировать обработчики в M - file Editor. Для этого находим обработчики событий кнопки и прописываем
следующее:
) для кнопки click
Рисунок 8 - программирование кнопки click
2) для кнопки Clear axes

Заключение
В ходе курсового проектирования была
разработана и рассчитана математическая модель в среде Matlab. Были закреплены на
практике знания, полученных при изучении курса «Языки программирования», и был
приобретён опыт самостоятельной разработки прикладного программного обеспечения
для решения расчетных задач для персонального компьютера.
Список литературы
1. Половко А.М. Matlab для студентов. 2005. -
319 с.
2. Гультяев А.В.
Визуальное моделирование в среде Matlab. Учебник для вузов. - СПб. Санкт-Питербург. 2006. - 440 с.
. Дьяконов В.И. Matlab: учебный курс. - СПб.
Санкт-Питербург. 2001.-592 с.
4. Методические указания
и задания к курсовому проектированию для студентов специальности 140607
«Электрооборудование автомобилей и тракторов». Могилев 2010 г. Сост. К.В.
Овсянников - Могилев: Белорус.-Рос. ун-т, 2010. - 13 с.