Разработка цифрового полосового фильтра методом билинейного преобразования
Министерство образования и науки
Российской Федерации
Федеральное государственное бюджетное
образовательное учреждение
высшего профессионального образования
"НАЦИОНАЛЬНЫЙ ИССЛЕДОВАТЕЛЬСКИЙ
ТОМСКИЙ ПОЛИТЕХНИЧЕСКИЙ УНИВЕРСИТЕТ"
Институт ИНК
Направление подготовки
(специальность) Приборостроение
Кафедра ФМПК
КУРСОВОЙ ПРОЕКТ
на тему
Разработка цифрового полосового
фильтра методом билинейного преобразования
по дисциплине "Методы и средства
обработки измерительных сигналов"
Томск 2016 г.
Техническое
задание
Разработка цифрового полосового фильтра методом билинейного
преобразования.
1.
Разработать
цифровой фильтр: электрическую схему и перечень элементов.
2.
Метод
билинейного преобразования.
3.
Тип
фильтра - полосовой. Пределы измерения ± 10 В. Погрешность - 0.1 %.
4.
Аппроксимация
- по Баттерворту.
5.
Частоты
среза - 950 Гц, 1050 Гц.
6.
Подавление
на частоте 1500 Гц - не менее 60 дБ.
7.
Частота
дискретизации - 48 кГц.
Содержание
Техническое задание
Введение
1. Разработка математической модели цифрового фильтра нижних частот
2.Разработка универсального алгоритма работы БИХ фильтра
3. Разработка структурной схемы фильтра
4. Разработка электрической принципиальной схемы системы с
обоснованием выбора элементов
4.1 Аналоговый фильтр нижних частотФНЧ1
4.2 Расчет минимального порядка для ФНЧ1, значений резисторов и
конденсаторов
4.3 Выбор операционного усилителя (ОУ)
4.4 Расчет погрешности ФНЧ1 вызванной неточностью резисторов
4.5 Определение погрешности ОУ вызванной напряжением смещения нуля
4.6 Определение погрешности ОУ вызванной входным током
4.7 Относительная погрешность ФНЧ1
4.8 Аналогово-цифровой преобразователь
4.9 Цифро-аналоговый преобразователь
4.10 Цифровой процессор обработки сигналов
4.11 Аналоговыйфильтрнижнихчастот ФНЧ2
5. Время выполнения программы работы цифрового фильтра
6. Оценка основной инструментальной погрешности системы
Заключение
Список использованной литературы
Введение
Фильтр это система, избирательно меняющая форму сигнала
(амплитудно-частотную или фазово-частотную характеристику). Основными целями
фильтрации являются улучшение качества сигнала (например, устранение или
снижение помех), извлечение из сигналов информации или разделение нескольких
сигналов, объединенных ранее для, например, эффективного использования
доступного канала связи. В цифровых фильтрах часто используются оцифрованные
аналоговые сигналы или просто хранящиеся в памяти компьютера числа,
представляющие некоторые переменные.
Важную роль в цифровой обработке сигналов играют цифровые
фильтры. По сравнению с аналоговыми фильтрами они предпочтительны во множестве
областей (например, сжатие данных, биомедицинская обработка сигналов, обработка
речи, обработка изображений, передача данных, цифровое аудио, телефонное
эхоподавление), так как обладают рядом преимуществ, часть из которых описана
ниже:
· В отличие от аналоговых,
производительность цифровых фильтров не зависит от изменений среды, например,
от колебаний температуры. Таким образом, цифровые фильтры не требуют
периодической калибровки.
· Один цифровой фильтр может обрабатывать
несколько входных сигналов или каналов без дублирования аппаратных блоков.
· Как фильтрованные, так и нефильтрованные
данные можно сохранить для последующего использования.
· Можно легко использовать достижения из
области технологий СБИС и получать небольшие цифровые фильтры с пониженной
потребляемой мощностью и более низкой ценой.
· На практике точность, которой можно
добиться при использовании аналоговых фильтров, ограничена; например, затухание
в полосе подавления нельзя поднять выше 60-70 ДБ (если использовать стандартные
аналоговые компоненты). Точность цифровых фильтров ограничена только
используемой длиной слова.
· Ограничение скорости. Максимальная ширина
полосы сигналов, которые в реальном времени способны обработать цифровые фильтры,
значительно уже, чем у аналоговых фильтров. В приложениях реального времени
процесс преобразования "аналоговый - цифровой - аналоговый" вводит
ограничение по скорости на производительность цифрового фильтра, Наивысшую
частоту дискретизации, с которой может работать фильтр, ограничивает время
конвертации АЦП и время установления сигнала ЦАП. Кроме того, скорость работы
цифрового фильтра зависит от скорости работы используемого цифрового процессора
и числа арифметических операций, которые надлежит выполнить в алгоритме
фильтрации.
· Влияние конечной разрядности. Цифровые
фильтры подвержены шуму АЦП, происходящему от квантования непрерывного сигнала,
и шуму округления, который вводится при вычислениях. При использовании
рекурсивных фильтров высоких порядков накопление шума округления может привести
к неустойчивости фильтра.
· Значительное время разработки и внедрения.
Разработка и внедрение цифровых фильтров, особенно внедрение аппаратного
обеспечения, могут выполняться гораздо дольше, чем подобные процедуры для
аналоговых фильтров. В то же время, однажды разработанное аппаратное и/или
программное обеспечение, может использоваться в других задачах цифровой
обработки сигналов с незначительной модификацией или вообще без изменений.
1. Разработка
математической модели цифрового фильтра нижних частот
Для реализации цифрового фильтра воспользуемся программой
Matlab.
· аппроксимация - Баттерворта
· Частоты среза Fс=950, 1050 Гц;
· коэффициент усиления K0=1;
· амплитуда сигнала Um=10В
· ∆F=1500 Гц - не менее 60 дБ
· частота дискретизации Fд=48 кГц.
Расчет порядка фильтра:

=1000Гц; 
=
=1,579.
Округляем в большую сторону до четного числа =>n = 20
Рисунок 1.1 - БлокпараметровDigitalFilterDesign
На рисунке 1.2построена АЧХ фильтра, в ней соблюдается условие
ослабления сигнала не менее 60 дБ на частоте 1500 Гц.
Рисунок 1.2 - АЧХ фильтра Баттерворта
Просмотрим и проанализируем следующие параметры фильтра:
амплитудно-частотную характеристику, коэффициенты передаточной функции,
расположение полюсов и нулей на Z-плоскости.
АЧХ смоделированного фильтра показана на рисунке 1.3.
Рисунок 1.3 - Амплитудно-частотная характеристика фильтра
Как мы можем заметить, на рисунке 1.3 нужная нам полоса
пропускания обеспечивается на 3 дБ без каких либо погрешностей.
билинейное преобразование фильтр цифровой полосовой
На рисунке 1.4 показаны коэффициенты передаточной функции
данного ЦФ, где Numerator - коэффициенты числителя, Denominator - коэффициенты
знаменателя.
Рисунок 1.4 - Коэффициенты передаточной функции ПФ.
Положение нулей определяет полосу пропускания частотной
характеристики фильтра, а положение полюсов - её полосу задерживания.
На рисунке 1.5 показано расположение нулей и полюсов. ПЦФ.
Рисунок 1.5 - Расположение нулей и полюсов ПЦФ
По картине нулей и полюсов на комплексной плоскости судят
также об устойчивости ЦФ. Данная система устойчива, т.к. полюса не превышают по
модулю единицу, находятся внутри круга единичного радиуса. Подробнее о
значениях и расположении нулей и полюсов ПЦФ показано на рисунке 1.6 и 1.7.
Рисунок 1.6 - Расположение нулей и полюсов ПЦФ
Рисунок 1.7 - Расположение нулей и полюсов ПЦФ
Построим переходную характеристику фильтра. Для этого подадим
на вход цифрового фильтра единичный ступенчатый сигнал. Реализуем схему,
изображенную на рисунке 1.8.
Рисунок 1.8 - Структурная схема для определения переходной
характеристики
Рисунок 1.9 - Переходная характеристика цифрового фильтра в окне
BlockParameters: DigitalFilterDesign
На рисунке 1.9 видно, что реакция системы на ступенчатое
воздействие есть гармонический сигнал в виде затухающих колебаний.
Подадим на вход ЦФ гармонический сигнал в пределах частоты
пропускания фильтра частотой 1050 Гц и пронаблюдаем отклик фильтра на этот
сигнал (см. рисунок 1.10).
Рисунок 1.10 - Отклик цифрового фильтра на синусоидальный сигнал с
частотой 1050 Гц (в пределах полосы пропускания фильтра)
2.Разработка
универсального алгоритма работы БИХ фильтра
На рисунке 2.1 изображён общий алгоритм работы БИХ фильтра.
Рисунок 2.1 - Алгоритм работы БИХ фильтра
Рассмотрим подробнее алгоритм работы блока расчета выходного
сигнала Y, то есть блок фильтрации. Данный алгоритм представлен на рисунке 2.2.
Рисунок 2.2 - Алгоритм программы фильтрации (прямая форма 2)
Для аппаратной реализации НРЦФ (нерекурсивного цифрового
фильтра) необходимы (N-1) элемент память, N умножителей и сумматор на N
выходов.
В данной блок-схеме использованы программные переменные: B0
(J), B1 (J), B2 (J), A1 (J), A2 (J) - для коэффициентов звеньев b0J,
b1J, b2J, a1J, a2J, и X, Y, W, W1
(J), W2 (J) - для отсчётов сигнала x (n), y (n-1), wJ (n-2). С
помощью коэффициентов M (J), осуществляется масштабирование входных сигналов
звеньев.
Для данного фильтра,20 порядка, секций 10, т.е. L=10. В
алгоритме программы фильтрации (рисунок 2.2) 6 операций умножения со сложением,
3 операций присвоения, 1 операция сравнения, следовательно, всего 10 операций,
но так как L=10, то общее количество операций будет 10⋅10=100 операций.
3. Разработка
структурной схемы фильтра
Структурная схема цифровой обработки аналогового сигнала Х
(t) состоит из фильтра (ФНЧ1), аналого-цифрового преобразователя
(АЦП), центрального процессора обработки сигналов (ЦПОС), цифро-налогового
преобразователя (ЦАП) и сглаживающего фильтра (ФНЧ2) (рисунок 3.1).
Рисунок 3.1 - Структурная схема цифрового фильтра нижних
частот
Система, представленная на рисунке 3.1, работает в реальном
масштабе времени. В ней АЦП непрерывно дискретизирует сигнал с частотой, равной
fд, и выдает новый отсчет процессору с такой же частотой. Для
обеспечения работы в реальном масштабе времени процессор должен закончить все
вычисления в пределах интервала дискретизации и передать выходной отсчет на ЦАП
до поступления следующего отсчета с АЦП.
Погрешность системы определяется в следующей формуле:
(3.1),
где
- погрешность первого фильтра нижних частот,
- погрешность аналогово-цифрового
преобразования,
-погрешность цифро-аналогового
преобразования,
- погрешность второго фильтра нижних
частот.
Погрешность на каждый блок одинакова. Тогда имеем
. По заданию погрешность фильтра не должна
выше 0.1%. Следовательно, погрешность каждого блока:
4. Разработка
электрической принципиальной схемы системы с обоснованием выбора элементов
4.1
Аналоговый фильтр нижних частотФНЧ1
При проектировании цифрового фильтра следует учесть тот факт, что,
в соответствии с теоремой Котельникова, спектр полезного сигнала должен
располагаться в диапазоне от 0 до
(половина частоты дискретизации).
Несоблюдение этого условия вызовет эффект наложения спектров. Для
устранения эффекта наложения в схему включен фильтр нижних частот.
Любой фильтр не может полностью отрезать частоты, он может их лишь
с определенной степенью подавить. Это значит, что частоты, превышающие
будут присутствовать в спектре, но их
амплитуда будет подавленной, по сравнению с полосой пропускания фильтра. На
рисунке 4.1 показан график частотных характеристик фильтра Баттерворта.
Рисунок 4.1 - Графики частотных характеристик нормализованного
аналогового фильтра Баттерворта [3]
4.2 Расчет
минимального порядка для ФНЧ1, значений резисторов и конденсаторов
В соответствии с техническим заданием и п.3, необходимо
обеспечить, чтобы отклонение в полосе пропусканияне превышало
. Из этой необходимости определим
необходимое затухание
в
в полосе задерживания с формулой (4.2):

(4.2)
где
- Погрешность аппроксимация фильтра.
По методике справочника [2, стр.13] определим минимальный порядок
ФНЧ, необходимый для подавления сигнала более 66 
в полосе задерживания:
Принимаем максимально допустимое затухание в полосе пропусканияα1=-3дБ, минимально допустимое затухание в
полосе задержанияα2=-66дБ,
частота среза
и максимальную допустимую ширину
переходной области
, которая определяется следующим образом:
(4.3)
Следовательно, полоса задерживания должна начинаться с некоторой
частоты
. В нашем случае проектирован цифровой
фильтр с частотой дискретизации 48 кГц.
Поэтому будем выбрать частоту
. Частота среза ФНЧ выбирается меньше половины частоты
дискретизации 24 кГц и равна 
Для фильтра Баттерворта минимальный порядок n,
который удовлетворяет всем этим условиям, определен таким образом [11]:
(4.4)
Понятно, что для необходимого затухания достаточно фильтра 4
порядка. Аналоговый фильтр нижних частот Баттерворта 4 порядка имеет следующий
вид передаточной функции [4, стр.186]:
(4.5)
где a1, b1, a2, b2 - положительные действительные
коэффициенты.
На рисунке 4.2 приведена схемная
реализация ФНЧ Баттерворта 4 порядка, состоящая из двух звеньев ФНЧ второго
порядка с применением операционного усилителя [1, стр.105].
Из таблицы 13.6 стр. 195 справочника [4]
записываем табличные значения коэффициентов для номинального фильтра
Баттерворта четвёртого порядка: a1=1.8478; b1=1; a2=0.7654;
b2=1.
Рисунок 4.2 - Схема фильтра НЧ 4-ого
порядка
Далее используются формулы из справочника
[4]:
Передаточная функция первого звена имеет
вид:
(4.6)
Передаточная функция второго звена имеет вид:
(4.7)
где:
,
,
- емкости конденсаторов;
,
,
,
,
,
- сопротивления резисторов;
;
- частота среза ФНЧ выбрана по теореме
Котельникова (Гц);
- угловая частота среза фильтра
.
Приравняв коэффициенты выражений (4.6) и (4.7) коэффициентам
выражения (4.5) получим:


Коэффициенты передачи постоянного сигнала для каскадов, их
произведение
. По заданию имеем предел измерения
сигнала которое равно ±10 В, но при этом в п.3.2 будем применять АЦП, которое
работает в диапазонах входных напряжений ±5В, поэтому принимаем коэффициент
передачи K0=0.5. Коэффициенты передачи отрицательные, так как данные каскады
являются инвертирующими, однако их произведение даёт положительный коэффициент
передачи.
Для расчёта схемы задаться емкостями конденсаторов, при этом для
того, чтобы значение R2 было действительным, должно выполняться
условие [5]:
и соответственно
, здесь
и
это коэффициенты передачи постоянного
сигнала для первого и второго каскада. Задаём 
.
Исходя из этих условий, выбираются конденсаторы К10-43 в ряде
емкостей Е192 серийных конденсаторовC1=C3=10 нФ, C2=17,6нФ,C4
= 17,6 нФ. Рассчитываем значения сопротивлений для первого каскада:
Значения сопротивлений для второго каскада:
Представим резисторыR1* и R2*
как сумму резисторов R1*=R7+R8 и R2*=R9+R10.
Значения резисторов выберем как: R7= 4,81 кОм, R8 = 4,99
кОм, R9=1,89 кОм,R10=3,01 кОм. Отсюда значение резисторов
R1* = 4,81 + 4,99=9,8 кОм, R2*=
1,89+3,01=4,9 кОм.
По серии резисторов МР3040 [7] по ряду Е192 выбираем
стандартные значения резисторов:
R4= 2.03 кОм R5=
2.03 кОм7=4.81 кОм8=4.99кОм9= 1.89кОм10=
3.01кОм
Таким же путем выбираем по серии резисторов МР3040 по ряду
Е24 стандартные значения R3,R6:
R3= 3.3 кОм6= 1 кОм
Полученные коэффициенты а1, b1, a2,
b2:
Передаточная функция построенного ФНЧ будет иметь вид:
Амплитудно-частотной характеристики ФНЧ Баттерворта4-го
порядка представляется собой следующий график (рисунок 3.3).
- fc=950 Гц значение АЧХ равно
(отклонение от
максимальной амплитуды 0.01%);
- На частоте
значение АЧХ равно
и подавление сигнала равно
.
- На частоте
значение АЧХ равно
и подавление сигнала равно
.
Рисунок 4.3 АЧХ фильтра Баттерворта 4-го порядка
4.3 Выбор
операционного усилителя (ОУ)
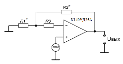
В качестве операционного усилителя
используется К140УД25А (рисунок 4.4), который представляет собой прецизионный
операционный усилитель со сверхнизким значением входного напряжения шума,
внутренней частотной коррекцией и высоким коэффициентом усиления напряжения. Он
предназначен для построения малошумящих схем с большим коэффициентом усиления.
ОУ К140УД25А имеет следующие паспортные
характеристики [8]:
· Напряжение питания: Uп
= ±15 В;
· Частота единичного
усиления болееfед. ус. = 3 МГц.
· Малое напряжение смещения;
· Широкий диапазон напряжений питания;
· Высокий коэффициент усиления…1млн.;
· Скорость нарастания…1.7В/мкс;
· Низкая спектральная плотность шума…5.5 нВ/Гц
Рисунок 4.4 - Внешний вид К140УД25А
Таблица 4.1 - Обозначения выводов
К140УД25А
|
Таблица назначения выводов
|
|
Вывод
|
Назначение
|
|
1
|
Баланс
|
|
2
|
Вход инвертирующий
|
|
3
|
Вход не инвертирующий
|
|
4
|
Отрицательное напряжение питания минус Ucc
|
|
5
|
Частотная коррекция
|
|
6
|
Выход
|
|
7
|
Положительное напряжение питания Ucc
|
|
8
|
Баланс
|
Таблица 4.2 - Характеристики К140УД25А при
температуре 0ч70 0С
|
Наименование параметра, единица измерения, В
|
Норма
|
|
Не менее
|
Не более
|
|
Максимальное выходное напряжение, В
|
±12
|
-
|
|
Напряжение смещения нуля, мкВ (Uсс=±15В)
|
-
|
±30
|
|
Входной ток, нА
|
-
|
±40
|
|
Разность входных токов, нА
|
-
|
±35
|
|
Ток потребления, мА
|
-
|
4.7
|
|
Коэффициент усиления напряжения
|
1000000
|
-
|
|
Коэффициент ослабления синфазных входных
напряжений, дБ
|
114
|
-
|
|
Коэффициент влияния нестабильности источника
питания на напряжение смещения, мкВ/В
|
-
|
10
|
|
Средний температурный дрейф напряжения смещения
нуля, мкВ/оС
|
-
|
1.8
|
|
Средний температурный дрейф разносности входных
токов, нА/оС
|
-
|
0.15
|
4.4 Расчет
погрешности ФНЧ1 вызванной неточностью резисторов
Погрешности ФНЧ1 определяются неточностью
используемых резисторов (R1*,R2*, R4,
R5) и неидеальностью операционных усилителей (ОУ).
Погрешность резистора R7=0.01%; 
;
Погрешность резистора R8=0.01%; 
;
Погрешность резистора R9: 
;
Погрешность резистора R10: 
;
Погрешность резистора R4: 
;
Погрешность резистора R5: 
.
Таким образом, относительная погрешность ФНЧ1 (формула
4.8) вызванная неточностью резисторов R1*, R2*,
R4 и R5 равна:

(4.8)

=0.024%
4.5
Определение погрешности ОУ вызванной напряжением смещения нуля
Погрешность схемы так же вызвана напряжением смещения есм
(рисунок 4.4), входными токами i+и i - и
разностью входных токов ОУ К140УД25А.
Сдвиг от напряжения смещения нуля возникает из-за неидеальной
симметрии и разбаланса всей схемы ОУ. Можно считать, что выходное напряжение
сдвига вызвано подключением к входу источника напряжения есм=30мкВ.
Для первого каскада:
Рисунок 4.4 - Схема для определения погрешности усилителя от
напряжения смещения нуля ОУ1
По справочнику [1, стр21] сдвиг от напряжения смещения нуля
определяется в формуле (4.9):
4.9)

В= 45 мкВ
Относительная погрешность ОУ1, вызванная напряжением смещения
нуля:
где UВх1 - Входное напряжение на входе ОУ1, В.
Для второго каскада:
Рисунок 4.5 - Схема для определения погрешности усилителя от
напряжения смещения нуля ОУ2
Сдвиг от напряжения смещения нуля:
(4.10)

В=60 мкВ
Относительная погрешность ОУ2, вызванная напряжением смещения
нуля:
Из-за протекания входного тока инвертирующего входа через
резисторы R1*, R2*и R3 для
первого каскада и R4, R5 и R6 для второго
каскада на дифференциальном входе ОУ даже при Uвх=0 возникает
некоторое постоянное напряжение, которое передается на выход.
4.6
Определение погрешности ОУ вызванной входным током
Погрешность схемы может быть вызвана входными токами i+и
i- (рисунок 4.6 и 4.7) ОУ К140УД25А. Для первого каскада:
Рисунок 4.6 - Схема для определения погрешности усилителя
вызванной входным током ОУ1. Сдвиг напряжения от входного тока:
Относительная погрешность ОУ1, вызванная входном током:
Для второго каскада:
Рисунок 4.7 - Схема для определения погрешности усилителя
вызванной входным током ОУ2
Сдвиг напряжения от входного тока:
Относительная погрешность ОУ2, вызванная входным током:
4.7
Относительная погрешность ФНЧ1
И так относительная погрешность ФНЧ1 определяется
в следующей формуле:
(4.11)

=0.025%
4.8
Аналогово-цифровой преобразователь
Из [12, стр.11] относительная погрешность дискретизации
биполярного АЦП можно определяться по формуле:
(4.12)
где N - это разрядность АЦП.
Из формулы 4.12 получится разрядность АЦП:
При выборе АЦП предъявлялись следующие требования:
· Быстродействие АЦП должно быть больше
заданной частоты дискретизации сигнала Fд=48 кГц;
· Погрешность АЦП не должна превышать 0,05%,
его разрядность выше 11.967.
· АЦП должен быть способен принимать
биполярный сигнал с амплитудой ±5В;
В соответствии с вышеприведёнными требованиями выбираем
АЦПAD7321 (рисунок 4.8) [9].
Рисунок 4.8 - Блок диаграммы АЦП AD7321
- это двухканальный АЦП последовательного приближения с
разрядностью 12 бит плюс знаковый разряд, который изготавливается по технологии
iCMOS (industrial CMOS) с быстродействием 500 КSPS. Технология iCMOS сочетает в
себе свойства кремниевой технологии изготовления высоковольтных схем, а также
субмикронной КМОП технологии и технологии изготовления комплементарных
биполярных транзисторов. Это делает возможным создание широкого спектра
высококачественных аналоговых ИМС, работающих с напряжениями до 33 В, в
корпусах, размеры которых были недостижимы при использовании технологий
высоковольтных схем предыдущих поколений. В отличие от аналоговых ИМС,
изготавливаемых на основе стандартных технологий КМОП, компоненты, производимые
по технологии iCMOS, могут работать с биполярными входными сигналами,
обеспечивая улучшение характеристик, значительное сокращение потребляемой
мощности и уменьшение габаритов корпуса. AD7321 поддерживает работу с
однополярными и биполярными аналоговыми входными сигналами в одном из четырех
программно выбираемых диапазонов входных напряжений: ±10 В, ±5 В, ±2.5 В и 0 В
- +10 В.
Таблица 4.3 - Основные характеристики AD7321
|
Элемент
|
Разрешение (бит)
|
Производительность
|
Число вх. канала АЦП
|
Низкая потребляемая мощность:
|
Дифференциальная погрешность
|
Тип интерф.
|
|
AD7321
|
12
|
500 кГц
|
2
|
18 мВт
|
±1 LSB
|
Ser. SPI
|
Рисунок 4.9 - Внешний вид АЦП AD7321
Таблица 4.4 - Описание назначения выводов AD7321
|
№
|
Обозначение
|
Описание
|
|
1
|
|
Выбор микросхемы.
|
|
2
|
DIN
|
Ввод данных
|
|
3,13
|
DGND
|
Цифровая земля
|
|
4
|
AGND
|
Аналоговая земля
|
|
5
|
REFIN/OUT
|
Опорное напряжение
|
|
6
|
VSS
|
Отрицательное напряжение питания
|
|
7,8
|
Vin0до Vin1
|
Ввод данных. Аналоговый вход
|
|
9
|
VDD
|
Положительное напряжение питания
|
|
10
|
VCC
|
Напряжение питания 2.7-5.25 V
|
|
11
|
VDRIVER
|
Напряжение питания логики
|
|
12
|
DOUT
|
Последовательный вывод данных
|
SCLK
|
Тактовый генератор
|
На рисунке 4.10 показана схема соединения для AD7321. В этой
конфигурации AGND вывод подключен к аналоговому заземлению и DGND
подключен к цифровому заземлению. AD7321 может работать либо с внутренним, либо
с внешним опорным источником. Конденсатор 680 нФ требуется при работе с
внутренним опорным источником. Вывод VCC подключен к питанию с
напряжением +3.3 В. Напряжение на этих выводах должно быть равно или больше,
чем амплитуда самого высокого аналогового входного сигнала. Для обеспечения
режима работы с биполярными входными аналоговыми сигналами, будем подключать
выводы VDD к питанию с напряжением +15В и VSS к питанию с
напряжением - 15В. VDRIVE вывод подключен к выводу микропроцессора.
Напряжение, приложенное к входу VDRIVE контролирует напряжение
последовательного интерфейса. В зависимости от напряжения питания
микропроцессора, VDRIVE установлен на напряжение от 2.7В до 5.25 В.
По электрическим характеристиками микропроцессора TMS320VC5416 (п. п.4.4)
показывается что, он работает на напряжении питания +3.3В, поэтому VDRIVE будет
подключен к питания с напряжением +3.3 В.
Рисунок 4.10 - Схема соединения для AD7321
АЦП AD7321 выполняет каждое преобразование за 16 тактовый
сигнал. Если АЦП имеет быстродействие 500кГц, то время преобразования
определяется в формуле (4.13):

(4.13)
Рисунок 4.11 - Последовательный интерфейс временной диаграммы
Абсолютная погрешность АЦП определяется:
Наибольшая относительная погрешность АЦП:
4.9
Цифро-аналоговый преобразователь
Следующим блоком в схеме ЦОС является цифро-налоговый
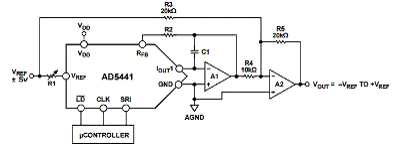
преобразователь (ЦАП), в качестве которого выберем AD5441 (рисунок 4.12).
Рисунок 4.12 - Корпус ЦАП AD5441
- это биполярный последовательный 12 битный ЦАП, который
работает на источнике питания 5В. AD5441 является высокая точность 12-бит
умножения цифро-аналогового преобразователя (ЦАП) в компактный корпус с восьмью
ножками. Благодаря последовательному входу, двойной буферизации, и отличной
аналоговой производительности, AD5441 идеально подходит для приложений, где
площадь печатной платы являться важным фактором. Улучшенная линейность уменьшает
часть счетчиков через устранение обрезков компонентов. Основные характеристики
AD5441 представлены в следующих таблицах [10]:
Таблица 4.5 - Описание назначения выводовAD5441
|
Вывод
|
№
|
Описание
|
|
VREF
|
1
|
Источник опорного напряжения
|
|
RFB
|
2
|
|
|
IOUT
|
3
|
Выходной ток
|
|
GND
|
4
|
Аналоговый и цифровой наземный
|
|
|
5
|
Разрешение сдвига 12 бит данных
|
|
SRI
|
6
|
Последовательный вход
|
|
CLK
|
7
|
Тактовый сигнал
|
|
VDD
|
8
|
Положительное входное питание
|
Таблица 4.6 - Основные характеристики
|
Разрешение, бит
|
12
|
|
Время установления, мкс
|
0.5
|
|
Каналов, шт
|
1
|
|
Тип выхода
|
Ток
|
|
Интерфейс
|
SPI
|
|
Напряжение питания, В
|
от 2.5 до 5.5
|
|
ICC, мА
|
0.01
|
|
TA,°C
|
от - 40 до 125
|
|
Дифференциальнаянелинейность (макс.), LSB
|
±0.5
|
|
Относительнаяточность (макс.), LSB
|
±0.5
|
ЦАП AD5441 выполняет каждое преобразование за 12 тактов.
Минимальное время записи в ЦАП определяется в формуле (4.14):
Таблица 4.7-Временные параметры
|
Параметры
|
2.5 В
|
5.5 В
|
|
Время установки данных
|
10 нс
|
5 нс
|
|
Время фиксации данных
|
5 нс
|
5 нс
|

+
) =12
(10+5) =180 нс=0.18 мкс (4.14)
Минимальное время записи в ЦАП равно 0.18 мкс, в нашем случае
время записи в ЦАП возьмем равным 0.5 мкс.
Рисунок 4.13 - Временные диаграммы ЦАП AD5441
На рисунке 4.13 показана схема соединения для AD5441, которая
позволяет AD5441 обрабатывать входные биполярные сигналы. Вывод IOUT
ЦАП подключен к внешнему прецизионному операционному усилителю в инвертирующий
вход. Неинвертирующий вход внешнего операционного усилителя должен быть
непосредственно связан с землей без обычного смещения тока компенсирующего
резистора (рисунок 4.13).
Выбранный операционный усилитель должен иметь низкий входной
ток смещения и низкий температурный дрейф. Также скорость нарастания выходного
напряжения должно быть больше чем:
(
)
Выбранный операционный усилитель К140УД25А удовлетворяет выше
перечисленным требованиям. Скорость нарастания выходного напряжения 
.
Все заземленные выводы должны быть связаны с одной общей опорной
землей. Питание VDD должно имеет низкий уровень шума с адекватным
обходом. Резисторы R1 и R2 используются в случае, если настройка усиления не
требуется. Регулировка R1 для получения входного сигнала в напряжении 0В с
кодом 10000000, загружающимся в ЦАП через вывод VREF. Конденсатор С1
(от 1 пФ до 2 пФ) может быть потребоваться, если А1 и А2 являются высокими
скоростными усилителями. Выходной сигнал на выводе схемы находится в диапазоне
(от - VREF до + VREF) В.
Рисунок 4.14 - Схема соединения для AD5441
Абсолютная погрешность ЦАП определяется:
Наибольшая относительная погрешность ЦАП:
4.10 Цифровой
процессор обработки сигналов
При выборе цифрового процессора для обработки сигналов будем
руководствоваться заданными требованиями, а также алгоритмом работы НРЦФ
(нерекурсивного цифрового фильтра).
Ограничение на число операций при реализации программы в
реальном масштабе времени, определяется, прежде всего, длительностью
процессорного цикла, частотой дискретизации и требуемым объемом других
вычислений.
Время преобразования АЦП AD7321 составляет 2мкс. Время записи
в ЦАП 0.5 мкс.
Микропроцессором выполняется 6 операций умножения со
сложением, 3 операций присвоения, 1 операция сравнения. Всего 10 операций, но
так как L=10, то общее количество операций будет 10⋅10=100 операций (см. п.2).
Имея частоту дискретизации fд равную 48000 Гц,
определим период дискретизации полосового цифрового фильтра:
Время выполнения программы полосового цифрового фильтра
определяется таким образом:

(4.15)
где tАЦП - Время преобразования сигнала АЦП;
tЦАП-Время преобразования сигнала ЦАП;
tАлг. - Время выполнения алгоритма ЦПОС.
Время выполнения алгоритма ЦПОС выражается в формуле (4.16):

(4.16)
где: N-количество команд (см. п.2);
T0-Время
одного такта ЦПОС;
Из формул (4.15) и (4.16) время одного такта ЦПОС определяется
таким образом:
Минимальное быстродействие ЦПОС определяется через время одного
тактаT0:
Знаем, что при выполнении алгоритма необходимо не только операций
сложения и умножения, а еще операции ввода и вывода коэффициентов и переменных,
поэтому процессор выбирается так, что быстродействие больше минимального
необходимого быстродействия.
Следуя полученным результатам, выберем в качестве цифрового
сигнального процессора TMS320VC5416 [13] с быстродействием 160 МГц (рисунок
4.15).
Рисунок 4.15 - Микропроцессор TMS320VC5416
Микропроцессор TMS320VC5416 отличает комбинирование
модифицированной Гарвардской архитектуры с тремя внутренними шинами данных и
одной шиной команд. Такая внутренняя организация процессора позволяет
обеспечить высокую степень параллельности выполнения команд. Этому семейству
свойственна высокоспециализированная система команд, наличие на кристалле
дополнительных периферийных устройств и увеличенный объем внутренней памяти.
Все это позволяет добиться высокой гибкости и производительности.
Три шины данных используются для чтения операндов и записи
результата операции одновременно с выборкой инструкции в одном процессорном
цикле. Общий объем адресуемой процессором памяти, составляющий 192 16-разрядных
слов, разбит на 3 специализированных сегмента: команд, данных и ввода/вывода,
каждый из которых может иметь размер до 64К слов. Внутри процессора может быть
расположенаROM, объемом до 48 16-разрядных слов и до 10К слов двухвходовой RAM.
Блок умножения с накоплением (MAC) выполняет над 17 битовыми операндами
операции вида: S: =S+А*В за один процессорный такт. Подобные операции
характерны для алгоритмов фильтрации, свертки, вычисления корреляционной
функции.
Рисунок 4.16 - Структура микропроцессора TMS320VC5416
Питание микропроцессора DVDD (питание ядра) = 3,3 В. CVDD
(питание входов/выходов) = 1,6 В. Микропроцессор TMS320VC5416 тактируется
внутренними генератором, который включается при выборе соответствующего режима
синхронизации и подключения кварцевого резонатора через X1 иХ2/CLKIN (рисунок
4.17).
Рисунок 4.17 - Микропроцессор TMS320VC5416 с внешним
кварцевым резонатором
В зависимости от состояний регистров CLKMD микропроцессора
TMS320VC5416 тактовая частота может быть равна половине, четыре десятых или
кратным частоты внешнего резонатора fвр. Приведена
таблица 4.8, в которой показаны различные значения тактовой частоты
микропроцессора при различных состояниях трех регистров CLKMD.
Таблица 4.8 - Настройка тактовых частот микропроцессора
TMS320VC5416
|
CLKMD1
|
CLKMD2
|
CLKMD3
|
Тактовая частота
|
|
0
|
0
|
0
|
0.5 xfвр
|
|
0
|
0
|
1
|
10 xfвр
|
|
0
|
1
|
0
|
5 xfвр
|
|
1
|
0
|
0
|
2 xfвр
|
|
1
|
1
|
0
|
1 xfвр
|
|
1
|
1
|
1
|
0.5 xfвр
|
|
1
|
0
|
1
|
0.25 xfвр
|
|
0
|
1
|
1
|
Защищенный режим
|
Предполагая, что тактовая частота микропроцессора равна 5 xfвр.
Таким образом, внешний кварцевый резонатор должен иметь частоту 32МГц. Будем
принимать кварцевый резонатор FA-128 32.0000MF10Z-W3 с частотой 32МГц. Будем
принимать конденсаторы С1=С2=22пФ.
Таблица 4.9 - Технические характеристики FA-128
32.0000MF10Z-W3
|
Частота
|
32 МГц
|
|
Нагрузочная ёмкость
|
12пФ
|
|
Размер
|
2х1.6х0.5мм
|
|
Рабочая температура
|
-20.70 оС
|
Работа микропроцессора TMS320VC5416 синхронизируется, т.е.
согласовывается благодаря электрическим импульсам тактовой частоты. Тактовая
частота измеряется в мегагерцах (МГц, млн. тактов в секунду). За время каждого
такта (tТак) микропроцессор TMS320VC5416 может выполнять одну
элементарную операцию умножения с накоплением: S: =S+А*В. Поэтому можно определить
время выполнения алгоритма НРЦФ микропроцессора таким образом:
По формуле (4.15):
И так с применением микропроцессора TMS320VC5416 будет
временной запас после выполнения алгоритм НРПФ:
4.11
Аналоговыйфильтрнижнихчастот ФНЧ2
Аналоговый фильтр ФНЧ2 называется восстанавливающим. На его
месте будем применять ФНЧ1, параметры которого рассчитаны в пункте 4.1.
5. Время
выполнения программы работы цифрового фильтра
Период дискретизации равен 20.83мкс (соответствует частоте
дискретизации 48кГц). Время преобразования АЦП составляет 2мкс, время записи в
ЦАП 0.5мкс.
Время выполнения одной операции у ЦПОСTMS320VC5416равно 6.25 нс.
Для данного фильтра, 20 порядка, секций 10, т.е. L=10. В алгоритме (п.2,
рисунок 2.1) 6 операций умножения со сложением, 3 операций присвоения, 1
операция сравнения, следовательно, всего 10 операций, но так как L=10, то общее
количество операций будет 10⋅10=100 операций. Известно время одной
операции, оно равно 6.25 нс. Имеется всего 100 операций, соответственно время
будет равным 6.25⋅100=625нс.
Следовательно, общее время преобразование сигнала, который поступает на АЦП, а
потом на ЦПОС будет равным 2 мкс+0,5мкс+625нс=2.5625мкс (2 мкс-время
преобразования АЦП AD7321, 0,5мкс - время записи ЦАП AD5441), а это меньше чем 
=20,83мкс. Следовательно, ЦПОСTMS320VC5416 выбран, верно.
На основе полученного результата, можно прийти к выводу что,
выборы элементов и разработка алгоритма работы процессора с учетом особенностей
его архитектуры приведены правильно и существует большой запас интервала
времени выполнения программы для работы данного цифрового фильтра.
6. Оценка
основной инструментальной погрешности системы
Погрешность системы определяется в следующей формуле (3.1):
Из п.4.1 получена погрешность ФНЧ1 равная: 
;
Из п.4.2 получена погрешность АЦП равная: 
;
Из п.4.3 получена погрешность ЦАП равная: 
;
Структура ФНЧ2, которая выбрана в п.4.5, совпадает с
структурой ФНЧ1. Поэтому погрешность ФНЧ2 равна: 
;
Погрешность системы:

=0.065 %
И так основная погрешность системы ЦОС получилась равной 0,065%,
что соответствует поставленным в задании требованиям (
).
Заключение
В процессе выполнения курсовой работы было выполнено
моделирование полосового фильтра в пакете программ Matlab. Цифровой фильтр
выполнен по методу билинейного преобразования, представлены структурная схема,
также алгоритм программной реализации БИХ-фильтра.
В данном курсовом проекте был разработан цифровой полосовой
фильтр методом билинейного преобразования.
Был произведен расчёт быстродействия микропроцессора, по
итогам которого было решено, что выбранный микропроцессор способен производить
все необходимые вычисления с большим запасом.
Цифровой полосовой фильтр имеет высокое быстродействие и в
полной мере удовлетворяет требованиям технического задания:
Фильтр позволяет измерять, сигнал с амплитудой ±10 В. Основная
погрешность равна 0.065 %, она соответствует заданному требованию
(
);
Частоты среза f1=950 и f2=1050 Гц;
Подавление на частоте 1500 Гц равно 66дБ (не менее 60 дБ);
Частота дискретизации цифрового фильтра равна 48 кГц.
Разработанный полосовой фильтр полностью соответствует
поставленному техническому заданию и выполняет все возложенные на него задачи.
С учетом выводов, сделанных в процессе определения функций устройства и
способов их реализации, выбрана необходимая элементарная база и составлена
электрическая принципиальная схема прибора и перечень элементов (приложение А и
А1 соответственно).
Список
использованной литературы
1. Е.В.
Якимов, Г.В. Вавилова, И.А. Клубович. Цифровая обработка сигналов. - Томск:
Изд-во Томского политехнического университета, 2008. - 307с.
2. Гутников
В.С. Интегральная электроника в измерительных устройствах. - 2-е: Изд.,
перераб. И доп. - Л.: Энерго-атомидат. Ленингр. отд-ние, 1988. - 304с.
. Д.
Джонсон, Дж. Джонсон, Г. Мур. Справочник по активным фильтрам - М.,
Энергоатомиздат, 1983 - 128 с.
. У.
Титце, К. Шенк. Полупроводниковаясхемотехника.12е изд. Том I: Пер. с нем. - М.:
ДМК Пресс, 2008. - 832 с.: ил.
5. Расчёт
фильтра с характеристикой Баттерворта. Режим доступа
[<http://texttotext.ru/kursovie-proekti/kursovoie-proekt-1/page-1.html>].
. Северо-Задонский
конденсаторныйзавод. Конденсаторы металлизированные на основе полистирольной
пленки К71-7. Режим доступа [http://www.skzcond.ru/k71-7.html
<http://www.quartz1.com/price/PIC/450N0481000.pdf>].
. МР3040
Высокостабильные прецизионные резисторы. Режим доступа
[http://www.znp.ru/prod/mr3xxx. htm <http://www.znp.ru/prod/mr3xxx.htm>].
. Операционный
усилитель 140УД250. Режим доступа [<http://www.asc-development.ru/spravochnik-long-19.html>].
. Аналогово-цифровой
преобразователь AD7321. Режим доступа
[<http://www.analog.com/ru/products/analog-to-digital-converters/ad-converters/ad7321.html>].
. Цифро-аналоговый
преобразователь AD5441. Режим доступа [http://www.analog.com/media/en/technical-documentation/data-sheets/AD5441.
pdf
<http://www.analog.com/media/en/technical-documentation/data-sheets/AD5441.pdf>].
. Фильтры
нижних частот Баттерворта и Чебышева. Режим доступа [http://lib.
convdocs.org/docs/index-292516.html? page=2 <http://lib.convdocs.org/docs/index-292516.html?page=2>].
12. Аналого-цифровые
преобразователи (АЦП). Режим доступа [http://iu1. my1.ru/_fr/0/_4_2011. pdf
<http://iu1.my1.ru/_fr/0/_4_2011.pdf>].
. Цифровой
сигнальный процессор TMS320VC5416. Режим доступа [http://www.gaw.ru/html.
cgi/txt/ic/Texas_Instruments/micros/dsp/c5000/320c54x/TMS320VC5416. htm
<http://www.gaw.ru/html.cgi/txt/ic/Texas_Instruments/micros/dsp/c5000/320c54x/TMS320VC5416.htm>]