Разработка и расчёт математической модели в среде MATLAB

  • Вид работы:
    Контрольная работа
  • Предмет:
    Информационное обеспечение, программирование
  • Язык:
    Русский
    ,
    Формат файла:
    MS Word
    457,56 Кб
  • Опубликовано:
    2013-05-28
Вы можете узнать стоимость помощи в написании студенческой работы.
Помощь в написании работы, которую точно примут!

Разработка и расчёт математической модели в среде MATLAB

Введение

Современное состояние науки и техники требует от инженерно-технических и научных работников знания средств вычислительной техники и умения обращения с современными программно-техническими комплексами. Эффективное использование компьютеров для решения инженерных и научных задач невозможно без знаний основных методов построения математических моделей, написания эффективного программного обеспечения на языке программирования математического пакета Matlab, использования математических систем.(сокращение от англ. «Matrix Laboratory», в русском языке произносится как Матла́б) - пакет прикладных программ для решения задач технических вычислений и одноимённый язык программирования, используемый в этом пакете.

Цель данной работы - разработка и расчёт математической модели в среде MATLAB.

1. Выбор исходных параметров

1.1 Выбор исходных параметров и структурной схемы

Численные данные выбираются по сумме последних двух цифр номера зачётной книжки из таблицы 2 в методических указаниях.

Таблица 1 - Численные данные

K1

T1

τ1

К01

K2

τ2

Κ3

τ3

Κ4

Τ4

τ4

Κ5

9

1,2

1

0,6

0

10

0,08

2

0

0

0,01


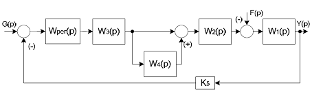
Выбор структурной схемы производился по последней цифре номера зачётной книжки из методических указаний. Был выбран рисунок 3.

Рисунок 1 - Структурная схема.

Таблица 2 - Общий вид передаточных функций.

 

1.2 Программирование скрипта (m-файла) для задания исходных параметров

В m-файл записываются исходные параметры:

 

2. Программирование воздействий

2.1 Программирование m-функции для задающего воздействия


Рисунок 2 - Форма задающего воздействия

М-функция программируется в m-файле:

//vozd.m

Рисунок 3 - Функция для задающего воздействия

2.2 Программирование блока «Signal Builder» для возмущающего воздействия

Возмущающее воздействие задаётся в виде импульса. Его длина может выбираться произвольно, но заканчиваться оно должно в то время, когда задающее воздействие выровняется.

Рисунок 4 - Возмущающее воздействие

3. Расчет и программирование звена Wрег(p)

3.1 Расчет параметров регулятора

Передаточная функция Wрег(p) подбирается по формуле:

 (3.1)

τmax = t1 = 1.2 (3.2)

τmin = t2 = 0,01 (3.3)

3.2 Программирование S-функции регулятора

Для того что бы построить s-функцию передаточного звена Wрег(p), необходимо найти его структурную схему. Причём структурная схема должна содержать только, усилители и интегрирующие звенья.

Рисунок 5 - Структурная схема передаточного звена Wрег(p).


y0 [0]=u0 [0]*t1 [0]/t2 [0] - xC[0]+xC[1]; (3.4)

dx[0]=(u0 [0]*t1 [0]/t2 [0] - xC[0])/t2 [0]; (3.5)[1]=(u0 [0] - xC[1])/t2 [0]; (3.6)

Потом заполняются закладки блока, где указываются: имя S-функции, количество интеграторов, тип модели, параметры t1 и t2, уравнения связывающие вход и выход модели. Затем блок компилируется, в результате чего получается рабочая S - функция.

Рисунок 6 - заполнение блока S-Function Builder

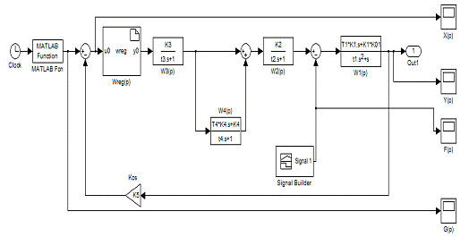
4. Проектирование Simulink-модели структурной схемы

Для проектирования Simulink-модели структурной схемы необходимо было использовать библиотеку Simulink Library Browser, из которой для данной структурной схемы были взяты блоки: Clock, Transfer Fcn, MATLAB Fcn, S-Function Builder, Gain, Signal Builder, Out, Sum.

Рисунок 7 - Simulink-модель структурной схемы.

5. Программирование GUI-интерфейса

5.1 Разработка внешнего вида GUI-интерфейса

В соответствии с заданием, разработанная математическая модель должна иметь графический интерфейс. Он должен включать в себя окно для вывода графика, поле для ввода значения К, кнопку для запуска модели и кнопку для очистки графика.

Для разработки внешнего вида GUI-интерфейса были использованы блоки: Push Button, Edit Text, Static Text, Axes.

Рисунок 8 - Внешний вид GUI-интерфейса.

5.2 Программирование обработчиков GUI-интерфейса

После создания интерфейса необходимо запрограммировать обработчики в M - file Editor. Для этого находим обработчики событий кнопки и прописываем следующее:

)         для кнопки click

Рисунок 9 - программирование кнопки click


Рисунок 10 - программирование кнопки clear_axis

Заключение

В ходе курсового проектирования была разработана и рассчитана математическая модель в среде Matlab. Были закреплены на практике знания, полученных при изучении курса «Языки программирования», и был приобретён опыт самостоятельной разработки прикладного программного обеспечения для решения расчетных задач для персонального компьютера.

скрипт регулятор модель simulink

Похожие работы на - Разработка и расчёт математической модели в среде MATLAB

 

Не нашли материал для своей работы?
Поможем написать уникальную работу
Без плагиата!
Без нейросетей!