Программная реализация управления выпрямителем
Задание
Написать
программу управления однофазным однополупериодным выпрямителем в средах LabVIAW
и AVRstudio.
На рис.1, а
показан однофазный однополупериодный управляемый выпрямитель.
Рис.1
однофазный однополупериодный управляемый выпрямитель а-схема, б-график
выходного напряжения
Тиристор не
проводит ток в отрицательную полуволну питающего напряжения (изображена
пунктиром на рис. 1, б). Но и в положительную полуволну тиристор открывает цепь
тока только после того, как на управляющий электрод будет подан импульс
управления. В этот момент тиристор открывается и в цепи появляется ток.
Сопротивление тиристора резко уменьшается, и все напряжение питания оказывается
приложенным к нагрузке. После этого тиристор теряет управление и закрывается
только после того, как анодное напряжение снизится до нуля и ток через теристор
станет равным нулю. В отрицательную полуволну тиристор не работает. В следующий
положительный полупериод опять необходимо подать управляющий импульс, который
открывает тиристор.
Величина
выходного напряжения выпрямителя в зависимости от угла регулирования:

1. Параметры настройки
контроллера
.1 Ацп
МК ATmega8 номер вывода подключенного к входу АЦП задается с помощью
регистра ADMUX - регистр мультиплексора АЦП. Давайте посмотрим какие биты за
что отвечают в этом регистре.
Биты 7:6 - REFS1:REFS0.
Биты выбора опорного напряжения:REFS0
AREF
2 Avcc, с внешним конденсатором на AREF
Резерв
Внутренний 2.56В источник, с внешним конденсатором на AREF
Бит 5 - ADLAR. Выравнивание по левому краю в регистровой паре.
Биты 3:0 - MUX3:MUX0 -
Биты выбора аналогового канала.
MUX3:0
ADC0
ADC1
ADC2
ADC3
ADC4
0101 ADC5
ADC6
ADC7-
регистр контроля и состояния АЦП. В МК Atmega8 он называется ADCSRA.
Бит 7 - ADEN. Разрешение АЦП.
Бит 6 - ADSC. Запуск преобразования (в режиме однократного
преобразования)
Бит 5 - ADFR. Выбор режима работы АЦП
Бит 4 - ADIF. Флаг прерывания от АЦП. Бит устанавливается, когда
преобразование закончено.
Бит 3 - ADIE. Разрешение прерывания от АЦП
Биты 2:1 - ADPS2:ADPS0.
Тактовая частота АЦП:ADPS0
СК/2
СК/2
СК/4
СК/8
СК/16
СК/32
СК/64
СК/128
.2Аналоговый компаратор
Бит 7 - ACD: бит выключения компаратора.
Бит 6 - ACBG: выбор опорного напряжения аналогового компаратора.
Бит 5 - ACO: выход компаратора.
Бит 4 - ACI: флаг прерывания компаратора.
Бит 3 - ACIE: разрешение прерывания от компаратора.
Бит 2 - ACIC: подключение выхода компаратора к схеме захвата
Таймера/Счетчика1. Бит 1:0 - ACIS1:ACIS0: настройка условий срабатывания
прерываний от компаратора.
Прерывание по изменению на выходе
Зарезервировано
Прерывание по спаду
Прерывание по фронту
1.3 Таймеры счетчики
nA -
регистр управления A
Биты 7:6 - COMnA 1:0:
контролируют поведение выхода OCnA
Биты 5:4 - COMnB 1:0:
контролируют поведение выхода OCnB
Выключен
Переключение уровня на противоположный
Переключение в «0»
Переключение в «1»
Биты 3:2 - FOCnA, FOCnB: принудительное изменение состояния
выходов OCnA и OCnB.
Биты 1:0 - WGMn1, WGMn0:настройка ТСn для работы в качестве
широтно-импульсного модулятора nB -
регистр управления В
Бит 7 - ICNCn: подавление
дребезга на входе ICPn.
Бит 6 - ICESn: выбор фронта
срабатывания прерывания по захвату..
Бит 5 - не используется
Биты 4:3 - WGMn 3:2: настройка
ШИМ.
Биты 2:0 - CSn 2:0: выбор
тактирования ТСn
Нет источника (таймер выключен)
CLK
CLK/8
CLK/64
Внешний источник тактирования. По спаду.- регистр маски прерываний
таймеров/счетчиков
Бит 7 - OCIE2: прерывание по совпадению ТС2
Бит 6 - TOIE2: прерывание по переполнению ТС2
Бит 5 - TICIE1: прерывание по захвату ТС1
Бит 4 - OCIE1A: прерывание по совпадению A ТС1
Бит 3 - OCIE1B: прерывание по совпадению В ТС1
Бит 2 - TOIE1: прерывание по переполнению ТС1
Бит 0 - TOIE0: прерывание по переполнению ТС0- регистр флагов прерываний
таймеров/счетчиков
2. Реализация в пакете LabVIAW
Рис 2(Общий вид программы, схема)
Рис. 3 (Общий вид программы, интерфейс)
На (рис.2) показана схема программы выполняющая генирацию синусоидального
сигнала, вычисление угла регулирования в зависимости от величины заданного
выходного напряжения. Вывод входного,выходного и среднего выходного напряжения
и пусковых импульсов тиристора. Так же организованна обратная связь по
напряжению. В подпрограмме «Генерация sin» (рис. 4) используя матиматическую
функцию «sin» для вычисления Uвх с шагом 1 электрический градус но заданному
параметру Um. с помощью функции «tan» генерируется шум ограниченный по аплитуде
±10В.
Рис. 4 (Генерирование входного сигнала)
В подпрограмма «Компаратор» реализуется гистерезисный компаратор (рис.
5). Программа возвращает значение логической единицы если, Uвх≥Верхнего
порога привозрастании сигнала, а при спаде входного напряжения при Uвх≥Нижнего
порога.
Рис. 5(Компаратор)
Подпрограмма «Регулирование угла управления» (рис. 6) расчитывает
теоритическое значение угла регулирования альфа по формуле:
.
равнивает значение Uвых заданного с Uвых и при равенстве значений выводит
теоритически расчитанный угол альфа, а при неравенстве выводит значение
.
Рис. 6 (Расчет угла регулирования)
сред - среднее значение выходного напряжения. Вычисляется с помощью
стандартной функции интегрирования.
В подпрограмме «Генерация импульсов» (рис. 7) формируется конечное число
импульсов и выходной сигнал в зависимости от угла регулирования. Отсчет угла
регулирывания ведется по принципу: увеличение значения счетчика I на единицу
равно увиличению времени на один электрический градус. Из выше сказанного
следует, для того что бы отложить α надо запомнить значение счетчика I в
момент срабатывания компаратора и вычитая это значение из текущего, а затем
сравнивать с α. Что и реализованно в подпрограмме. Ширина импульса и период
импульса задается в электрических градусах. Для подачи импульсов строится
счетчик который в каждый такт цикла главной программы прибавляет единицу к
предыдущему значению. Начинается счет с угла α и обнуляется при достижении значением
счетчика величины периода импульса, а возвращает логическую единицу только при
значениях счетчика меньшем ширины импульса. Счетчик обнуляется при отключении
компаратора.
Для отсчета количества импульсов так же используется счетчик который
запускается с момента времени α и возвращает логическую единицу до
значения 3*Период импульса. Счетчик обнуляется при отключении компаратора.
Формируется конечное число импульсов с помощью трёхвыводного элемента И
который учитывает части программы: формирование задержки включения,
формирование коротких импульсов и отсчет количества импульсов. При значении
выхода всех трёх частей программы логической единицы на выходе селектора
значение амплитуды импульса, а при логическом нуле значение на выходе 0.
Рис.7 (Генерация импульсов)
Результат выполнения программы показан на рис.8. Выходное напряжение
незначительно откланяется от заданного при переходе через 0, дребезг
отсутствует, что достигается благодаря гистерезисному компаратору. Три импульса
управления высокой частоты уменьшают габариты согласующего устройства.
Рис.8 (результат выполнения программы)
3. Реализация в
пакете AVRStudio
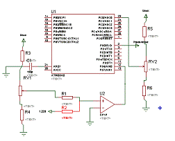
.1 Параметры схемы
Для написания программы зададим входные и выходные параметры Um=310B, Uвых=70В.
Расчитаем значение α по формуле
α=65°.
Выбираем микроконтроллер, в котором должно быть: ацп, аналоговый
компоратор, прерывание таймера по совпадению значений регистров и шим. По этим
параметрам выбираем контроллер Atmega8a.
Параметры схемы включения контроллера:=1,4 В
ΔUain1=0...2.44 B
Uain1(переключение
компаратора)=1.22 В
4.2. Код программы.
. .include "m8def.inc" ;
. .def temp =r16 ;
. .def ygl =r17 ;
. .def tp =r18 ;
. .def uvx =r19 ;
. .def prom =r20 ;
. .def imp =r21 ;
8. .DEVICE Atmega8 ;
. .cseg ; Начало
программного сегмента
. .org 0x000 ;
11. rjmp init ;переход на
метку(часть инициализации)
. ;таблица векторов прерываний
. ;rjmp RESET
14. rjmp INT_0
. rjmp INT_1 ;
. .org 0x003
. rjmp TIMER2_COMP
. rjmp TIMER2_OVF
. rjmp TIMER1_CAPT
. rjmp TIMER1_COMPA
. rjmp TIMER1_COMPB
. rjmp TIMER1_OVF
. .org 0x009 ;
. rjmp TIMER0_OVF
. rjmp SPI_STC ;
. rjmp USART_RXC ;
. rjmp USART_UDRE ;
. rjmp USART_TXC ;
. .org 0x00e ;
. rjmp ADC_CC ;
. rjmp EE_RDY ;
. .org 0x010 ;
. rjmp ANA_COMP ;
. rjmp TWI ;
. RESET : reti
. INT_0: reti
. INT_1 : reti
. ;TIMER2_COMP : reti
. TIMER2_OVF : reti
. TIMER1_CAPT : reti
. TIMER1_COMPA: reti
. TIMER1_COMPB : reti
. TIMER1_OVF : reti
. ;TIMER0_OVF : reti
. SPI_STC : reti
. USART_RXC : reti
. USART_UDRE : reti
. USART_TXC: reti
. EE_RDY : reti
. TWI: reti
. SPM_RDY: reti
. ;ANA_COMP : reti
. init: ;
. ldi tp,low(RAMEND) ;
. out SPL,tp ;
. ldi tp,high(RAMEND) ;
. out SPH,tp
. ;
. clr tp ;
. out ddrc,tp ;
. ser tp ;
. out ddrb,tp ;
. ldi tp,0b00111111 ;
. out ddrd,tp ;
. ;настройка ацп
67. ldi tp,0b00100000
. out admux,tp
. ldi tp,0b10001011
. out adcsra,tp
71. ;компаратор
72. ldi tp,0b01101111
. out acsr,tp
. ldi tp,0b00000000
. out sfior,tp
. ;настройка таймера 2
. ldi tp,0b00000000
. out assr,tp
. ldi tp,0b00000000
. out tccr2,tp
. ldi tp,0b00000000
. out tcnt2,tp
. ldi tp,0b10000000
. out timsk,tp
. ldi tp,0b11111111
. out ocr2,tp
87. ; настройка таймера 0
88. sbi toie0,0 ;
прерывание по переполнению таймера
89. ldi tp,0 ;
90. out tccr0,tp ; таймер выключен
91. sei ; разрешение глобальных прерываний
92. clr tp
93. clr ygl
94. clr imp
95. ldi prom,65; установка
номинального значения угла регулирования
96. sbi ADCSRA, 6 ;
разрешение единичного преобразования ацп
97. wa:
98. cpi imp,9 ; смотрим
сколько прошло импульсов
99. breq v3 ; если прошло 5
импульсов переходим на метку
100. cp temp,ygl ; сравниваем текущего угла с углом
включения
101. breq v2 ; если ровны
перейти на метку
102. rjmp wa ; переход на
метку w
103. v2: ;
104. sbi PortD,0 ; подать
импульс управления
105. ldi tp,0b00000010 ; пред делитель на 8
107. cbi acsr,7 ; запускаем
компаратор
108. sbi ADCSRA, 6
109. clr imp
110. rjmp wa ; переход на
метку w
111. v3:
112. clr imp
113. ldi tp,0b00000000 ; останавливаем импульсы
114. rjmp wa
. ;значение ацп
116. ADC_CC: ;
. mov ygl,prom ; угол=65
. in uvx,adch ; считываем значение старшего байта
ацп
119. ror uvx ; делим на 2
получаем значение в вольтах
120. cpi uvx,70 ; сравниваем
с номинальным
121. breq v1 ; если равно
переходим на метку
122. subi uvx,70 ; вычитаем
номинальное значение
123. sub ygl,uvx ; прибавляем разность к углу
регулирования
124. v1: ;
125. reti ; выход из прерывания
. ;компаратор
127. ANA_COMP:
128. sbi acsr,7 ;выключаем
компаратор
129. clr temp ;обнуляем
значение счетчика
130. ldi tp,0b00000010 ;
131. out tccr0,tp ;запускаем таймер 0
132. ldi tp,227 ;
. out tcnt0,tp
134. reti ;выход из прерывания
. ;таймер 2 генерация импульсов высокой частоты
136. TIMER2_COMP:
137. sbic portd,0 ;если бит
в порту установлен пропускаем следующую строчку
138. sbi portd,0
;устанавливаем нулевой бит порта D в 1
139. sbis portd,0 ;если бит
в порту сброшен пропускаем следующую строчку
140. cbi portd,0
;устанавливаем нулевой бит порта D в 0
141. inc imp ;увеличиваем
счетчик на 1
142. reti ;
. ;таймер0
144. TIMER0_OVF: ;
145. inc temp ;увеличиваем
счетчик на 1
146. out tcnt0,tp ;устанавливаем начальный момент
счета частота прерываний 18кГц
147. reti ;выход из прерывания
. .exit
4.3. Принцип работы программы.
После окончания настройки контроллера разрешается единичное
преобразование ацп и программа входит в главный цикл. В главном цикле (строки
97-114) происходит включение и выключение импульсов управления. При
срабатывании аналогов компаратора (компаратор настроен на прерывание по фронту,
и работы от внутреннего источника опорного напряжения 1.23В) происходит переход
в подпрограмму обработки прерывания (строки 127-134). В подпрограмме сразу
запрещается прерывание компаратора для того, чтобы избавиться от дребезга при
переходе ерез ноль. Обнуляется значение регистра temp, который отвечает за отсчет градусов. Запускается
таймер0 с пред делителем тактовой частоты микроконтроллера на 8, и установлено
начальное значение счета 227.
Частота прерывания таймера 0 примерно 18кГц, что достигается за счет
установки начального значения регистра tcnt0=227. При переполнении таймера
вызывается подпрограмма прерывания (строки 143-147). В подпрограмме
увеличивается на одно значение регистра temp.
При окончании преобразования ацп, вызывается прерывание. В подпрограмме
(строки 116-125) считывается значение выходного напряжения выпрямителя равное
половины величины старшего байта ацп (adch/2) и высчитывается угол регулирования по формуле ygl=65+(70- adch/2)
При достижении значения регистра temp=ygl в
главном цикле включается импульсы управления, за которые отвечает таймер2:
частота импульсов равна f=4МГц/256/8/2=976Гц
настройка прерывания таймера по совпадению регистров tcnt2 и ocr2
позволяют увеличить частоту; для уменьшения частоты надо изменить значение пред
делителя на 32. Число импульсов равно (9+1)/2=5 строка 98, меняя значение
числа, можно менять количество подаваемых импульсов (число обязательно должно
быть не четным). После прохождения заданного числа импульсов в главном цикле
программы включается аналоговый компаратор и ацп.
3.4 Схема включения контроллера
Заключение
выпрямитель программа схема
Графический интерфейс языка программирования LabVIEW позволяет относительно быстро писать приложения под Windows и управлять устройством с
компьютера. Недостатком является высокая стоимость аппаратуры фирмы National
Instruments.
Недостатком 8ми битных контроллеров AVR является скудный математический аппарат и как
следствие на них практически невозможно вести сложный пересчет данных. Но при
этом у контроллеров широкие технические возможности.
Наличие одинаковых интерфейсов передачи у AVR и у LabVIEW
позволяет объединить контроллер с компьютером. ПК, в таком случае будет
является управляющим устройством, на котором выполняется расчет параметров и
индикации, а контроллер в свою очередь является устройством измерения и
управления схемой.