Преобразователи частоты для управления асинхронного двигателя
Введение
На сегодняшний день широко используются преобразователи
частоты для управления асинхронного двигателя. Выбор асинхронного двигателя не
случаен. Это наиболее дешевая электрическая машина, но для оптимального
управления данной машиной необходимо использовать закон управления постоянства
отношения частоты к амплитуде (при линейной нагрузке). Для формирования данного
закона управления сегодня можно использовать большое количество средств
управления таких, как микроконтроллер, DSP-контроллер, персональный
компьютер. Следовательно, существует задача максимально удешевить систему
управления при приемлемом уровне потери качества выходного сигнала.
Для удешевления стоимости проектирования в проекте
предлагается поэтапное проектирование, которое включает в себя: расчет основных
электрических параметров преобразования энергии, расчет элементов схемы, в
частности фильтров, создание системы управления для модели, моделирование
силовой части схемы с рассчитанными номиналами, сопоставление результатов
моделирования и теоретических расчетов, отладка системы управления на
микроконтроллере без силовой части схемы, сборка и отладка силовой части схемы,
согласно моделированию, проведение эксперимента.
В данном проекте необходимо разработать устройство, которое
бы позволяло с заданной точностью формировать на выходе синусоидальное
напряжение 22/38-220/380 В и частотой 5-50 Гц.
Наличие в разработке этапа моделирования существенно
сокращает себестоимость разработки. Так как прежде чем собрать готовое
устройство, с помощью сегодняшних средств моделирования можно проверить
работоспособность сначала отдельных узлов, как например в системе моделирования
PSpice, можно смоделировать
работу плеча инвертора, и оценить токи, напряжения, сквозные токи, так и
работоспособность и входные-выходные параметры всей схемы в целом.
Следовательно, вероятность того, что какой то элемент выйдет из строя
существенно снижается.
В проекте, новизной может считаться только программное
обеспечение, т.к. 3х фазные мостовые схемы выпрямителя и инвертора давно
известны и позволяют пользоваться готовыми формулами для расчетов электрических
параметров. Важно отметить, что реализация частотного управления ШИМ на
микроконтроллере мс68hc908mr32, при частоте опорного сигнала больше 30кГц,
является серьезной задачей, т.к. микроконтроллер будет использоваться на
пределе своих возможностей.
Основные элементы исследования данного проекта: трех фазный
инвертор напряжения, микроконтроллер mc68hc908mr32.
1. Обзор различных вариантов запуска двигателя
Основная проблема запуска асинхронного двигателя заключается в
том, что запуск сопровождается огромными пусковыми токами
. Причина в следующем. Асинхронный
двигатель аналогичен по принципу преобразования Эл.энергии трансформатору.
Следовательно, частота питающей сети и частота ЭДС ротора в начальный момент
времени одинаковы. ЭДС ротора можно определить по формуле:
2 =
4,44 w2 k2 f Ф (1.1)
Где, k - конструктивный коэффициент
f - частота напряжения
Ф - магнитный поток
Как видно из формулы 1.1 напряжение на роторе пропорционально
частоте. Так как двигатель асинхронный, это означает, что скорость вращения
поля не совпадает со скоростью вращения ротора. Для оценки данного расхождения
в скоростях введено понятие - скольжение. На основе скольжения в дальнейшем
будут приводиться оценки величины напряжений и частоты. Формула для скольжения:
= (n0 - n) / n0 (1.2)
Где, S - скольжение- скорость вращения поля
статора
n - скорость вращения ротора
Выведем связь между скольжением и частотой напряжения ротора. Для
этого необходимо ввести промежуточную величину, характеризующую частоту
вращения магнитного поля относительно частоты вращающегося ротора.
n' = n0 - n (1.3)
Тогда частота ЭДС вращающегося ротора:
. (1.4)
Где, p - полюсность
f - частота питающей сети
Как видно, ЭДС ротора прямопропорциональна скольжению.
2 =
4,44 w2 k2 S f Ф (1.5)
Как можно понять, скольжение изменяется в пределах от нуля до
единицы. Номинальный режим работы асинхронного двигателя составляетn =
(2 ÷ 5)%. В данном
диапазоне практически исчезают пульсации момента. Следовательно, для
равномерного распределения момента при разгоне скольжение должно составлять не
более S = 0.1. Это достигается тем, что частота
питающей сети нарастает равномерно. Нарастание задается либо человеком
(постоянная тау нарастания, для данного проекта), либо с помощью обратных
связей.
Рассмотрим прямой пуск. В двигателе с короткозамкнутым ротором
активно-индуктивное сопротивление цепи ротора незначительное. В начальный
момент времени, из-за максимальной частоты в цепи ротора двигателя, величина
ЭДС ротора будет максимальной, а значит и ток цепи ротора будет максимальный.
Из равенства мощностей обмоток трансформатора можно предположить, что раз ток
ротора максимальный, то и ток статора так же будет максимальным.
Для борьбы с этим явлением, в двигателях с короткозамкнутым
ротором в цепь статора вводят реостаты для понижения пит. сети. В случае с
двигателем с фазным ротором, в цепь ротора вводят реостаты для уменьшения тока
ротора.
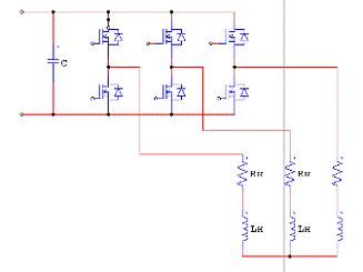
Рис. 1.1. Прямой пуск асинхронного двигателя.
Как видно из рисунка, в нашем случае, без приведенных способов
уменьшения входного тока, пусковой ток превышает номинальный больше чем в 10 ть
раз.
При использовании указанных методов, в частности введение
реостатов в цепи ротора или статора, существенно снижается кпд, т.к.
потребляемый ток не производит полезной мощности, а нагревает реостаты. Это
существенные потери, которые особенно проявляются при использовании особо
мощных двигателей. Так же пусковой момент, как видно из рисунка, нестабильный,
что в свою очередь может привести к биениям двигателя. Для двигателей,
мощностью больше 100кВт, такие пульсации момента могут оказаться критическими,
так как они могут привести к механическим повреждениям двигателя, и устройств
соединенных механически с двигателем, таким как, например, поломка подшипников.
С появлением современных силовых полупроводниковых приборов и
микроконтроллеров появилась возможность изготовлять различные силовые
электронные преобразователи электрической энергии с помощью которых возможно
изменять амплитуду напряжения и частоту. Что позволило, в свою очередь, плавно
изменять ток статора.
В зависимости от нужного качества пусковых характеристик, мощности
и стоимости различают два основных метода плавного пуска:
1.1 Амплитудный пуск
Запуск двигателя с плавным нарастанием ЭДС питающей сети, при
неизменной частоте пит. сети. Схема представлена на рис. 1.2
Рис. 1.2. Схема амплитудного «soft start»
На рис. 1.3 представлен результат моделирования при амплитудном
пуске
Рис. 1.3. Амплитудный пуск.
На данном рисунке мы видим, что теперь ток превышает номинальный
не значительно. Нарастание скорости не линейное. Момент двигателя без
пульсаций, но не линейный и зависит от скорости вращения ротора. Момент на валу
двигателя подчиняется закону:
М=СФI2cosψ2. (1.2)
(1.3)
Где: С - конструктивный коэффициент;
ω0 = 2 π f / p - скорость вращения магнитного поля;
ψ2 - сдвиг по фазе между ЭДС и током ротора;2 cos
ψ2 - активная составляющая тока ротора.
Как видно из формулы с увеличением тока ротора момент
увеличивается. Так как ас. двигатель можно представить как трансформатор, в
котором в обязательном порядке соблюдается баланс мощностей на входе и выходе,
то при увеличении тока статора будет так же увеличиваться ток ротора, а
следовательно будет увеличиваться момент.
1.2 Частотный пуск
Из выше приведенных формул и выводов можно предположить, что если
мы будем регулировать не только амплитуду, но и частоту пит. сети, то
распределение момента будет почти не зависеть от увеличения скорости вращения
ротора. Действительно в начальный момент времени, частота ЭДС ротора равна
частоте пит. сети. С увеличением частоты пит. сети, пропорционально будет
увеличиваться скорость вращения вала двигателя, следовательно частота ЭДС
ротора останется не изменой, а значит останется постоянной ЭДС ротора, что в
свою очередь приведет к неизменному току цепи ротора. На рис. 1.4. приведен
частотный пуск двигателя.
Рис. 1.4. Частотный пуск
Как видно из рисунка скорость нарастания почти постоянная. Момент
на валу имеет не большие пульсации.
Был приведен общий случай частотного пуска с прямой зависимостью
напряжения от частоты. Существуют частные случаи пуска, предназначенные для
различных случаев эксплуатации двигателей. Например, для двигателя вентилятора
нагрузочный момент увеличивается пропорционально квадрату скорости вращения.
Следовательно зависимость амплитуды от частоты будет следующая. Рис. 1.5.а. Для
устройств, где необходим высокий момент в начале запуска, чтобы сдвинуть с
места вал ротора применяют частотную зависимость изображенную на рис. 1.5.б.
а) б)
Рис. 1.5. Частотные характеристики регулируемого эл. привода
Данные амплитудно-частотные зависимости можно реализовать на
инверторе напряжения или циклоконверторе.
1.3 Циклоконвертор или непосредственный
преобразователь частоты
Так как разрабатываемое устройство должно иметь возможность
получать энергию от батарей, стало не возможным использование циклоконвертора.
Хотя циклоконверторы имеют очевидные преимущества, так как он строится на
полууправляемых тиристорах SCR. Эти тиристоры значительно дешевле транзисторов,
что особенно важно при сверхвысоких мощностях, вывести из строя тиристор
гораздо сложнее, нежели транзистор. Тиристоры практически без последствий переносят
воздействие электромагнитного импульса вызванного ядерным взрывом. Схема
циклоконвертора представлена на рис. 1.6.
Рис. 1.6. Циклоконвертор
1.4 Инвертор напряжения
Рис. 1.7. Инвертор напряжения
В связи с тем, что инвертор напряжения работает на высокой опорной
частоте, реактивные элементы будут существенно меньше, чем у инвертора тока.
Кроме того, необходимую емкость, без которой не может работать инвертор, может
заменить ёмкость фильтра 3 хфазного выпрямителя напряжения. В нашем случае
частота опорного сигнала составит 20кГц. Для системы управления используемой в
проекте частоту опорного сигнала, без внесения большого количества сервисных
функций, можно увеличить до 50кГц, при приемлемой точности воспроизведения
выходного синусоидального сигнала. В данном дипломном проекте частота
ограничивается в большей степени невозможностью работы ключей на частотах
порядка 50кГц.
Коэффициент передачи инвертора напряжения для скалярной ШИМ ниже
1, а так же падение напряжения на вентилях выпрямителя, инвертора и
сглаживающих реакторах, приводит к тому, что обязательно нужно ставить блок
повышения напряжения.
В нашем случае мы будем использовать инвертор напряжения, так как
он не требует больших реактивных элементов в отличии, например, от инвертора
тока. В качестве блока повышения напряжения будет выступать лабораторный
автотрансформатор.
2. Расчет устройства
Начнем расчет силовой части схемы с конца, то есть с выходных
токов и выходного напряжения по первой гармоники. Рассчитаем параметры и
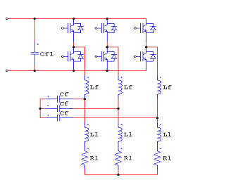
элементы инвертора напряжения. На рис2.1. представлена упрощенная схема
трехфазного инвертора напряжения с Г-образными фильтрами и активно-индуктивной
нагрузкой.
Рис. 2.1. Инвертор напряжения
Для расчета выходные параметры:
Iном = 5.6А
Uном = 220/380В +-10%
Расчет и выбор транзисторов инвертора:
Если в качестве нагрузки выступает асинхронный двигатель, то это
чисто линейная нагрузка, следовательно, отсутствует параметр - крест-фактор.
Максимальное значение токов транзистора. равно сумме максимального
значения тока нагрузки и тока через ёмкостной фильтр. Ток, через ёмкостной
фильтр, составит около 10% тока нагрузки. Рассчитаем амплитудное значение тока
транзистора:

Максимальное напряжение, прикладываемое к транзистору, необходимо
рассчитывать с номинального выходного напряжения. Так же необходимо учесть то,
что глубина модуляции скалярной ШИМ не может быть выше 0.9. Это значение
выбирается для гарантированного заряда бустрепных ёмкостей с помощью которых
открываются ключи верхнего уровня. Так же необходимо учесть падение напряжение
на вентилях инвертора. Напряжение на входе инвертора:
В
Выбирать IGBT модули
необходимо с запасом. Примем Кз = 1.5.
I*VTmax = 8.68 ·1.5 = 12.84А
U*VTmax = 595 ·1.5 = 900V
Несмотря на то, что максимальный ток не превысил 13А, транзисторы
будут использоваться: IGBT фирмы APT модель: 50GN120L2DQ2. У которых:
Использование этих транзисторов обусловлено тем, что они есть в
наличии и бесплатные.
Тепловая загрузка силовых транзисторных ключей
Как известно, температура силовых ключей зависит от мощности
потерь выделяемой на транзисторе. Для динамического режима работы ключа, для
режима ШИМ, эта мощность складывается из нескольких показателей: мощность
потерь статическая, динамическая, мощность потерь на диоде.
Мощность статических потерь:
Действующее значение тока транзистора с коэффициентом запаса 1.5:
Амплитудное значение тока транзистора:
Статические потери на транзисторе будут равны произведению падения
напряжения Uкэ на ток протекающий через транзистор с
учетом коэффициента мощности и скважности для синусоидальной ШИМ. Данная
формула, приведенная на www.mitsubishi.com,
позволяет с большой точностью рассчитать стат. потери. Напряжение Uкэ выбираем с учетом справочного материала на транзистор с
напряжением на затворе равным Ug=12 В.
Динамические потери:
Потери которые появляются при включении-выключении ключа,
следовательно, зависят от ёмкости затвора, частоты коммутации. Потери
складываются из энергии потерь включения-выключения ключа, энергия потерь
зависящая от тока коллектора.
Потери на встроенном диоде:
Параметры токов и напряжений приведены в справочном материале на
транзистор.
Суммарная мощность потерь:
Важно отметить, что все параметры были выбраны с двойным запасом.
Следовательно, реальная выделяемая мощность не превысит 50 Вт.
Расчет теплового сопротивления охладителя
:
В данном расчете известны:
- температура окружающей среды
- мощность выделяемая на транзисторе
-тепловое сопротивление переход-корпус (приведено в справочном материале
на транзистор)
-тепловое сопротивление корпус-охладитель
- коэффициент заполнения
где D - коэффициент заполнения.
После подстановки всех значений:
Расчет выходного Г-образного фильтра.
Для расчета индуктивности зададимся палением напряжения на ней 3В.
Это та величина падения напряжения, которую мы можем потерять без последствий
для заданной величины первой гармоники выходного напряжения.
(2.7)
где, I(1) = 5,6А - первая гармоника тока нагрузки.
откуда находим XLф(1):
(2.8)
(2.9)
Техническое задание на реактор Lф:
Lф
= 1,7мГн
Rd = 0,536Ом
Рассмотрим схему замещения по ВЧ гармоникам рис. 2.2:
Рис. 2.2. Схема замещения по ВЧ гармонике
В данной схеме мы пренебрегаем ВЧ током, который пойдет в
нагрузку. Величину этого тока будет уменьшать индуктивность фильтра, а контур
замыкания тока образует емкость фильтра С4.
Найдем величину индуктивного сопротивления для коммутационной
гармоники:
Амплитуда коммутационной гармоники составляет Uk m = Ud = 597 В. Найдем амплитуду напряжения на
выходе фильтра:
Далее находим ток в цепи:

Расчет Г-образного фильтра после выпрямителя
В нашем случае рассчитанная фильтрующая ёмкость будет одновременно
и выходным фильтром выпрямителя и входной ёмкостью инвертора на которую будут
замыкаться реактивные токи инвертора. Расчет данного фильтра является наиболее
сложным расчетом силовой части схемы.
Для того, чтобы уменьшить перенапряжения, возникающие из-за di/dt при коммутации ключей
инвертора напряжения нужно зашунтировать вход инвертора без индуктивной связью.
Такой связью является конденсатор с малой внутренней индуктивностью.
Действующее значение тока, протекающего через конденсатор,
будет складываться из действующего значения переменной составляющей входного
тока инвертора и действующего значения трехсотгерцового тока, даваемого
выпрямителем. Составляющую пульсационного тока от выпрямителя можно уменьшить,
включив в цепь, между выпрямителем и конденсаторной батареей, дроссель. При
этом пульсации выпрямленного напряжения будут распределяться между
индуктивностью и конденсатором.
Рис. 2.3 Инвертор напряжения c входным LC-Фильтром и
выпрямителем
Определим на основе анализа действующих значений входного тока
инвертора и выходного тока выпрямителя, значения параметров фильтра.
Анализ
токовой загрузки конденсаторной батареи, при отсутствии индуктивности.
Найдем действующее значение тока, протекающего через
конденсатор при отсутствии индуктивности L.
Время заряда ТC и разряда ТDC конденсатора фильтра
звена постоянного тока определяются из следующих соотношений (рис. 2.4):
,
,
где Umax и Umin - амплитудное значение линейного сетевого
напряжения и минимальное значение напряжения на конденсаторе соответственно, mp - пульсность выпрямителя (
, где m - число фаз питающего напряжения, а q - полупериодность схемы выпрямителя), fc - частота сетевого напряжения:
,
,
где Urms - действующее значение сетевого линейного
напряжения,
- величина изменения напряжения на
конденсаторе.
Рис. 2.4 Форма выходного напряжения выпрямителя
Найдем аналитическое выражение для ΔU. Будем считать, что вся энергия двигателю
передается из конденсатора. Энергия, запасенная в конденсаторе равна:
,
где СΣ - суммарная емкость
конденсаторной батареи.
Тогда мощность инвертора будет определяться так:
.
Из этого соотношения выразим значение величины изменения
напряжения на конденсаторе ΔU:
Подставив полученное выражение в (3.6), получим квадратное
уравнение:
,
Решая которое, получаем:
.
Для случая классической схемы трехфазного инвертора
напряжения с широтно-импульсной модуляцией, когда пульсность схемы выпрямителя mp=6, частота питающего
напряжения fc=50Гц и максимальным значением величины напряжения на
конденсаторе Umax=600В выражение (х.х) примет вид:
.
Определим, каким образом удельная емкость (Суд=CΣ/P [мкФ/кВт]) зависит от пульсаций
напряжения на конденсаторе (ΔU). Пользуясь соотношением
(х.х) получим зависимость Суд, относительно ΔU (рис. 2.5, табл. 2.1).
Очевидно, что при определении параметров LC-фильтра величина удельной емкости должна
находится в следующих пределах:
. Это объясняется тем, что значение Суд<60
мкФ/кВт приводит к значительной величине пульсаций напряжения на
конденсаторе ΔU, а при
увеличении Суд>150 мкФ/кВт дальнейшее снижение ΔU будет сопровождаться значительными
материальными затратами.
Рис. 2.5 Зависимость удельной емкости Суд от
величины изменения напряжения на конденсаторе ΔU
Табл. 2.1
|
626.0316.0212.6161.0130.1109.594.883.875.268.462.858.254.350.948.1
|
|
|
|
|
|
|
|
|
|
|
|
|
|
|
|
|
ΔU, В
|
10
|
20
|
30
|
40
|
50
|
60
|
70
|
80
|
90
|
100
|
110
|
120
|
130
|
140
|
150
|
Определим амплитудные и действующие значения токов разряда и
заряда конденсатора для одной стойки конденсаторной батареи (стойка - два
последовательно соединенных конденсатора).
Амплитудное значение тока заряда конденсатора:
.
Действующее значение тока заряда конденсатора:
.
Амплитудное значение тока разряда конденсатора:
;
Действующее значение тока разряда конденсатора:
.
Действующее значение тока конденсатора будет определяться
следующим образом:

.
После упрощения:
.
Анализируя выражение
,
Т.е. выражение для действующего значения тока стойки
конденсаторов можно упростить до вида:
,
при fc =50 Гц и mp =6.
Табл. 2.2
|
х
|
0,3
|
0,35
|
0,4
|
0,45
|
0,5
|
0,55
|
0,6
|
0,65
|
0,7
|
|
654,7629612,4603600603612,4629654,7
|
|
|
|
|
|
|
|
|
|
Рис. 2.6 Зависимость времени заряда и разряда конденсатора от
скважности
Далее определим влияние индуктивности на действующее значение
тока пульсаций протекающего через конденсатор.
Влияние
индуктивности фильтра на действующее значения тока конденсаторной батареи.
Индуктивность фильтра определяется следующим образом
:
,
где действующее значение напряжения на дросселе:
,
2,11 - коэффициент перехода от амплитудного значения
напряжения на дросселе к действующему (получен эмпирическим путем), отношение
действующих значений токов одной стойки конденсаторов при отсутствии
индуктивности ICrms и при ее наличии I300:
,
n - количество конденсаторов в батарее,
- число стоек.
Заменим в этом соотношении величину пульсаций на конденсаторе ΔU, выразив ее из (3.17):

.
Отсюда не сложно получить выражение для частоты среза LC фильтра (ωср):

.
Здесь
- суммарная (полная) емкость батареи
конденсаторов.
Зависимость частоты среза фильтра ωср от отношения действующих значений токов конденсаторной
батареи при отсутствии индуктивности фильтра и ее наличии
приводится на рис. 2.7 и в табл. 2.3.
Табл. 2.3
|
Wcp, рад
|
490,96
|
705,09
|
886,97
|
1066
|
1261
|
1496
|
1810
|
2303
|
3362
|
|
0,10,20,30,40,50,60,70,80,9
|
|
|
|
|
|
|
|
|
|
Действующее значение трехсотгерцового тока одной стойки
конденсаторной батареи при наличии сглаживающего дросселя будет определяться
так:
,
Где
- действующее значение тока конденсатора
с частотой коммутации ключей инвертора fsw, эквивалентное действующему значению тока
с частотой 100 Гц;
- действующее значение номинального тока конденсатора с частотой
100 Гц;
- коэффициент приведения действующего значения тока с частотой fsw (действующего значения переменной
составляющей входного тока инвертора) к действующему значению тока с частотой
100 Гц;
- коэффициент приведения действующего значения трехсотгерцового
тока к действующему значению тока с частотой 100 Гц;
KL - коэффициент загрузки конденсатора по
току (зависит от закладываемого срока службы конденсатора);
Рис. 2.7 Зависимость частоты среза фильтра Wcp от отношения действующих значений токов
конденсаторной батареи при отсутствии индуктивности фильтра и ее наличии
Для расчета индуктивности зададимся палением напряжения на ней 3В.
Это та величина падения напряжения, которую мы можем потерять без последствий
для заданной величины первой гармоники выходного напряжения.
где, Ilf= 7.95А
- сумма токов нагрузки, выходного конденсатора, входного конденсатора.
откуда находим XLф(1):
Техническое задание на реактор Lф:
Lф
= 1,1мГн
Rd = 0,377Ом
Расчет и выбор силовых диодов.
Для диодов частота коммутации равна 100Гц. Ток протекающий в звене
постоянного тока рассчитаем из кпд, напряжения и мощности выходного каскада.
Тогда, мощность приведенная к выходу выпрямителя будет складываться из кпд
инвертора, выходного фильтра инвертора, выходного фильтра выпрямителя.
Следовательно, средний ток протекающий в звене постоянного тока
будет:
Средний ток протекающий в диоде в мостовой схеме выпрямителя:
Обратное напряжение прикладываемое к диодам:
Диоды также выбираются с запасом. Коэффициент запаса 1.5.
Параметры для диодов:
Ivd = 2A
Urrm = 900В
Так как токи и напряжения диодов совпадают, а динамический режим
существенно мягче, то для данных диодов можно использовать те же радиаторы, что
и для транзисторов.
2.2 Расчет слаботочной части схемы
В данном разделе проведем анализ токовой загрузки источника
питания слаботочной схемы, а так же рассчитаем драйвер для транзисторов.
Большинство элементов слаботочной схемы не нуждаются в расчетах,
так как практически на каждый элемент есть справочный материал с точным
указанием всех номиналов элементов схемы. Поэтому в данном разделе будет
произведен расчет элементов не указанных в справочных материалах. Смотреть
схему электрическую принципиальную.
Для питания цепи управления используется трансформатор Т4
предназначенный для печатного монтажа модель ТП-121-13. Данный трансформатор
предназначен для работы от сети переменного тока с напряжением 220В+-10%,
частотой 50+-0.5Гц. У данного трансформатора имеется возможность прямого
монтажа на печатную плату. Выходное напряжение 23.6В+-10%. После выпрямителя
амплитудное значение выпрямленного напряжения будет:
Следовательно, конденсатор С21 будет заряжаться до значения 29.28В
Расчет конденсатора С21.
Данный конденсатор необходимо рассчитывать из условия, что при отключении
питающей сети, данный конденсатор должен обеспечить энергией в течении пяти
полупериодов, т.е. в течении 50 мс, стабилизатор напряжения DA2. Для данного стабилизатора необходимо
обеспечить напряжение на входе: 17 - 29.28 В. Для расчета ёмкости необходимо
так же знать ток, потребляемый стабилизатором DA2. Этот ток суммируется из тока потребления микроконтроллера и
тока драйвера транзисторов.
Ток драйвера:
Форма тока драйвера имеет следующий вид рис. 2.8.
Найдем среднее значение тока.
Для упрощения расчетов примем характер спада тока линейным, а
током протекающем во после включения ключа пренебрежем. Тогда:
Суммарный ток потребления стабилизатора DA2:
Для расчета ёмкости конденсатора необходимо знать заряд, которого
хватит для питания DA2 в течении пяти полупериодов:
Минимально допустимое напряжение на входе DA2 равно 17В, следовательно:
Определяем ёмкость С21:
Как ранее определили, ток разряда конденсатора равен 20мА. Из
этого условия выбираем конденсатор:
PRORELSIC 145 code:a708040
Параметры:
Uном=40В
Сном=100мкФ
Iн(100Гц)=0.68А
Расчет диодов D2-D5:
Для выбора диодов необходимо знать средний ток, протекающий через
них, а так же приложенное обратное напряжение.
Рассчитаем номинальный средний ток выпрямителя для питания схемы
управления.
Ток нагрузки стабилизатора напряжения известен: формула 2.3.
Примем КПД стабилизатора равным 90%. Следовательно, средний ток
через диод:
Максимальное обратное напряжение приложенное к диодам:
Частота приложенного напряжения 50Hz.
Расчет бустрепных конденсаторов С29-С31.
Для расчета этих конденсаторов необходимо показать схему
протекания тока в драйвере и транзисторной стойке рис. х.
Рис. 2.9. Схема подключения бустрепной ёмкости
Как видно из рисунка, напряжение на эмиттере транзистора нижнего
уровня всегда постоянное, следовательно, дополнительный источник питания для
транзистора не нужен. В случае же с транзистором верхнего уровня, напряжение на
эмиттере постоянно изменяется от нулевого до значения напряжения питания
инвертора.
Принцип работы ёмкости следующий. Как видно из рисунка С29 будет
заряжаться только при открытом ключе нижнего уровня до напряжения:
При включении ключа верхнего уровня, замкнется ключ S, который находится внутри драйвера(IR2233). После замыкания ключа S, ёмкость начнет отдавать свой заряд через резистор Rg в затвор транзистора верхнего уровня.
После того как транзистор откроется, ток затвора практически равен нулю. Так же
имеется ограничение минимального напряжения Uge=11В. Это то напряжение, при котором рассчитаны потери на
транзисторном ключе. Следовательно:
В справочном материале на транзистор приводится суммарный заряд
затвора силового ключа. Qg=315нКл.
Импульсный ток конденсатора
Как видно из выше приведенной схемы, для стабильной работы ключей
верхнего уровня, необходимо включать ключи нижнего уровня. Это необходимое
условие работы драйвера, т.к. иначе конденсатор не зарядится, что не создаст
необходимый потенциал между затвором и эмиттером транзистора.
Расчет Rg. (R1-R6)
Эти резисторы необходимы для ограничения тока драйвера, а,
соответственно, и тока затвора, так как максимальный выходной импульсный ток
драйвера I=0.2A. Необходимо выполнить условие при котором импульсный ток не будет
превышать 0.2А, так как в случае превышения микросхема драйвера будет
перегреваться, что может привести к потере работоспособности.
Ток разряда ёмкости затвора драйвер может обеспечить вдвое
больший, чем зарядный, поэтому вводим дополнительное сопротивление Rg1, которое подключается через диод (D25-D30). Ток
выключения силового ключа равен 0.42А. Максимальное напряжение, которое до
которого может зарядиться затвор транзистора равно 15В. Ток протекающий при
выключении через Rg:
Расчет и выбор супрессоров (D25-D30).
Супрессор - устройство защищающее схемы от перенапряжения.
Выбирать супрессоры следует из того, что напряжение Uge транзистора не должно превышать предельно допустимое значение
30В. Для устройства выберем супрессоры на 24В.
3. Программное обеспечение
В данном проекте программное обеспечение играет очень важную роль.
Один из основных критериев проекта - себестоимость. Поэтому для реализации
системы управления был выбран недорогой контроллер с мощным набором периферии,
включающей ШИМ-модуль.
При создании программы был посчитан каждый такт и общее время
выполнения программы обработки прерывания ШИМ модуля. Это было проведено для
того, чтобы определить максимально возможную частоту опорного сигнала, при
данном уровне сервисных возможностей. Частота опорного сигнала составила fоп=47590кГц. При разработке программного обеспечения был
проведен тщательный анализ рационального использования аппаратных ресурсов и
машинного времени программой.
В программе реализовано:
Задатчик интенсивности нарастания напряжения-частоты, с
регулируемой постоянной времени нарастания. Возможность, при включении ещё
одного канала АЦП, регулировать частоту-амплитуду после разгона двигателя.
Возможность аварийного останова двигателя со сбросом энергии, при подключении
доп. кнопки на PTA. Возможность использования функции by pass при
подключении датчика положительного перехода фазы А питающей сети через ноль.
Датчик положительного перехода через ноль: компаратор, триггер. Возможность
плавного останова двигателя с той же интенсивностью, что и пуск, при
подключении доп. кнопки на PTA. Так как
эксплуатация этого устройства предполагается в закрытом малодоступном
помещении, поэтому индикация не предусмотрена. Но возможность реализовать не
составит труда, но надо понимать, что это снизит частоту опорного сигнала.
Описание работы программы (см. блок-схему программы рис. 3.1.).
Основная часть программы состоит из инициализации и опроса кнопок
«Экстренное торможение», «Замедление». При нажатии кнопки экстренного
торможения происходит включение транзистора для сброса энергии двигателя,
подача активного уровня на вход драйвера «shutdown», снятие разрешения прерывания от ШИМ-модуля. Включение
после нажатия этой кнопки только по сбросу. По нажатию кнопки «замедление»
происходит включение задатчика интенсивности в обратном порядке, т.е.
происходит все то же, что и при разгоне. В программе имеется три подпрограммы
обработки прерывания. Прерывание по входу IRQ: сигнал приходит с драйвера с выхода fault-ошибка работы. При вызове подпрограммы обработки прерывания
программа уходит на тот же адрес, что и программа от нажатия кнопки экстренного
торможения, т.е. повторяются все те же функции. Строб fault формируется при возникновении перенапряжения на стойке инвертора,
либо по превышению допустимого тока нагрузки. Следовательно, прерывания по этому
входу является автоматической защитой по току и защитой от перенапряжения.
Прерывание от таймера А. Таймера А в данной программе выполняет функцию
формирования переменной задатчика интенсивности простым выполнением инкримента
переменной. При достижении максимального значения, программа автоматически
останавливает таймер, запрещает от него прерывания, запускает АЦП. Третье
прерывание - основное. Прерывание от ШИМ - модуля. Рассмотрим подпрограмму
прерывания модуля. При вызове подпрограммы прерывания первое, что делается, это
опрашивается флаг начала нового периода. Важно отметить, что при смене частоты
программа начинает формировать синус на выходе для фазы А с нуля, для остальных
фаз соответственно со сдвигом в 120 электрических градуса. Если флаг не стоит,
то подпрограмма уходит на предыдущее состояние, не изменяя частоты, но с
возможностью изменения модуляции. Это сделано для того, чтобы не случилась
ситуация при которой период ещё не закончился, например мы находимся в верхней
части синуса, а частота должна поменяться. В такой ситуации возникнет резкое
изменение тока, а так как нагрузка активно-индуктивная, то соответственно
возникнет большое перенапряжение, которое может вывести из строя силовые
элементы.
После опроса флага начала периода, происходит опрос изменения
переменной задатчика интенсивности и сравнения переменной задатчика с рядом
констант, которые определяют выход на ветку с формированием нужной частоты.
Способ формирования различной частоты следующий. Дискретность изменения частоты
5 Гц. Следовательно, существует 10 веток программы. Для формирования различной
частоты можно либо менять частоту опорного сигнала, либо менять количество
ступеней. Менять частоту опорного сигнала не возможно по причине того, что все
элементы силовой схемы рассчитаны под номинальную постоянную опорную частоту.
Следовательно, менять частоту модулирующего сигнала возможно, только изменяя
количество ступеней. В таком способе тоже есть недостатки, например, разное
качество выходного сигнала при разной частоте, объясняемое тем, что при
снижении частоты, формирование синуса происходит более точно, в следствии
большего количества ступеней аппроксимации синуса. Следовательно, для разной
частоты используются различные ветки программы с разными ссылками на таблицы и
соответственно с разным значением счетчиков номера элемента таблицы. После того
как была выбрана нужная ветка программы, начинается формирование кода регистров
каналов ШИМ пропорционального коду модуляции. Принцип формирования в следующем.
В таблицу заносятся двенадцать значений (для упрощения и качественной оценки
работы программы). Т.е. аппроксимация синуса состоит из двенадцати элементов.
Причем элементы с первого по шестой и с седьмого по двенадцатый одинаковы.
Описывают две полуволны. Как будет ниже определено в расчетах, максимальное
значение счетчика опорного кода(СОК) 256. При занесении значения СОК равного
133 в регистр ШИМ значение модуляции будет равно нулю. Для формирования синуса
ветка программы делится на две части: положительная и отрицательная полуволна.
При формировании положительной полуволны к среднему значению СОК прибавляется
значение элемента таблицы помноженного на значение модуляции и деленного
пополам. Это значение записывается в регистр данных канала ШИМ При формирование
отрицательно волны, происходит вычитания из среднего значения СОК произведения.
Следует отметить, что вычисление происходит только для верхних ключей, нижние
ключи работают в комплиментарном режиме. Так же на аппаратном уровне задается
значение мертвого времени. Как может показаться, использование 10 ти веток не
рационально. Но как было сказано выше, задача максимально сократить время
выполнения программы, а этого можно добиться путем максимального сокращения
различных переменных. При формировании веток программ мы избавились, как
минимум от трех переменных. Кроме того, память программ контроллера 32кБ.
Данная программа с десятью ветками занимает максимум 5кБ, следовательно,
количество веток можно увеличить для более точного изменения частоты. Важно
отметить, что выход на обработку программы прерывания происходит только раз за
два периода ШИМ. Это связанно с тем, что за один период ШИМ контроллер не
успеет обработать подпрограмму прерывания. Время выполнения данной подпрограммы
примерно 70 мкс. Период ШИМ 50 мкс. На рисунке представлено формирование ШИМ.
Так же следует отметить, что при завершении работы задатчика
интенсивности он выключается и включается АЦП, данные с которого в подпрограмме
заменяют данные переменной задатчика интенсивности. При включении АЦП так же
активируется ограничитель приращения переменной задатчика интенсивности.
3.1 Расчет программного обеспечения
Расчет кода для задания периода СОК в ШИМ-модуле для номинального
режима с частотой на выходе 50Гц:
При частоте кварцевого генератора 32МГц частота шины будет равна
8МГц.
Так как число ступеней будет 12, то соответственно и импульсов в
выходном напряжении будет 12. Период ШИМ:
двигатель электрический схема информационный
Определим коэффициент счета для СОК:
В настройках СОК задаем коэффициент деления тактирующих импульсов
от шины равным одному:
Кдел = 1
Результирующе значение, до которого будет считать СОК:
Расчет ступенек модулирующего сигнала при глубине модуляции А =
var.
Nm[k] = Nсчmax/2*(1+А* S[k])[k] = Nсчmax/2+ Nсчmax/2*А* S[k][k] = Nсчmax/2+ A* Nm[k]’
Nm[k] - значение записываемое в регистры данных канала ШИМ.
Для расчета Nm[k] в этом случае вводим дополнительные таблицы с
флагами полярности для каждой из фаз: 1 - полуволна положительная, 0 -
отрицательная. В результате:
Если флаг = 1, Nm[k] = Nсчmax/2+ A* |Nm[k]’|
Если флаг = 0, Nm[k] = Nсчmax/2 - A* |Nm[k]’|
Таблица рассчитывается для Nm[k]’ (см. табл. 3.1.), а глубина
модуляции А задается АЦП или задатчиком иннтенсивности. Учитывая, что Nсчmax =
$101, Nсчmax/2 = $80.
Расчет кода ступенек производился по следующим формулам:
; K = 0..11
Таблица 3.1.
|
к
|
S[k]
|
!|Nm[k]’|
|
$Nm[k]’A
|
|
0
|
0.259
|
32.89
|
20
|
|
1
|
0.707
|
91.203
|
5B
|
|
2
|
0.966
|
122.682
|
7A
|
|
3
|
0.966
|
122.682
|
7A
|
|
4
|
0.707
|
91.203
|
5B
|
|
5
|
0.259
|
32.89
|
20
|
|
6
|
-0.259
|
32.89
|
20
|
|
7
|
-0.707
|
91.203
|
5B
|
|
8
|
-0.966
|
122.682
|
7A
|
|
9
|
-0.966
|
7A
|
|
10
|
-0.707
|
91.203
|
5B
|
|
11
|
-0.259
|
32.89
|
20
|
Данное число элементов таблицы приведены для наглядности,
чтобы показать суть формирования синусоидального сигнала с помощью ШИМ.
Расчет задатчика интенсивности.
Так как частота шины высокая, а время нарастания большое
используем два таймера как вложенный цикл.
Пусть счетчик считает до Ncч = 256, чтобы сформировать
максимальное время нарастания равное 10 секунд, необходимо задаться
коэффициентом деления:
Т.е. таймер будет выходить на прерывание каждую миллисекунду.
Второй таймер В настроим на режим входного захвата и будем его использовать как
счетчик прерываний таймера А. рассчитаем Кдел для счетчика В.
Ограничим коэффициент счета снизу во избежание краевых
эффектов:счmin = 5
Из этих условий рассчитаем ЗИ:
Время изменения параметра:
Зададим количество приращений:
Изменение кода на одном приращении:
Фактическое число приращений:
Интервал времени между приращениями:
4. Результаты экспериментов и моделирований
В результате моделирования была получена следующая осциллограмма
выходного напряжения до и после Г-образного фильтра рис. 4.1.
Рис. 4.1. Выходное напряжение инвертора
Так же была получена осциллограмма системы управления
реализованная на микроконтроллере. ШИМ при модуляции равной 0.9 рис. 4.2. и ШИМ
при модуляции равной нулю рис. 4.3:
Рис. 4.2. ШИМ. М=0.9
Рис. 4.3. ШИМ. М=0