|
Серия ЭПС
|
Nд
|
Uдн, В
|
Группировки ТЭД
|
|
|
|
С
|
СП
|
П
|
|
|
|
mд
|
aд
|
Uд
|
mд
|
aд
|
Uд
|
mд
|
aд
|
Uд
|
|
ЭР22, ЭР2Р, ЭР2Т, ЭД2Т, ЭТ2, ЭД4
|
4
|
750
|
1
|
750
|
-
|
-
|
-
|
-
|
-
|
-
|
|
ЭР1, ЭР2, ЭТ2ЭМ, ВЛ11*
|
4
|
1500
|
4
|
1
|
750
|
-
|
-
|
-
|
2
|
2
|
1500
|
|
ЭР200**
|
8
|
750
|
8
|
1
|
375
|
-
|
-
|
-
|
4
|
2
|
750
|
|
ЧС2, ЧС2Т, ВЛ15*
|
6
|
1500
|
6
|
1
|
500
|
3
|
2
|
1000
|
2
|
3
|
1500
|
|
ВЛ8, ВЛ10, ВЛ11М
|
8
|
1500
|
8
|
1
|
375
|
4
|
2
|
750
|
2
|
4
|
1500
|
1.2.3
Реостатный пуск
Изменение величины сопротивления в цепи ТД является
разновидностью изменения напряжения, подводимого к ТД, т.к., вследствие падения
части напряжения на дополнительном резисторе, вызывает уменьшение величины
напряжения, подводимого к ТД. Необходимость включения дополнительного резистора
в цепь ТД при пуске вызвана, во-первых, необходимостью ограничения тока ТД при
пуске (при прямом включении он может достигать нескольких тысяч ампер. При этом
возможно повреждение электрического оборудования или срыв сцепления), и,
во-вторых, условиями комфортности пассажиров:
Imax £ Iд max (нагрев или коммутация);
Imax £ Iсц max (Fсц);
Imax £ Iк max (пусковое ускорение).
Ток, потребляемый ТД из сети
.
При разгоне желательно иметь постоянную силу тяги (постоянное
ускорение), следовательно, постоянный или слегка увеличивающийся ток для
компенсации силы основного сопротивления движению. Из формулы следует, что для
поддержания постоянного тока ТД при увеличении скорости следует линейно
уменьшать величину дополнительного сопротивления цепи ТД:
.
Предположим, что у нас имеется система плавного регулирования
сопротивления. В этом случае величина максимального пускового сопротивления
.
Зависимость дополнительного сопротивления от скорости можно
определить графически. Для этого в I
квадранте строится скоростная характеристика ТД и находится проекция тока Iп на ось скорости. Во втором квадранте по горизонтальной оси
откладывается величина
. Через полученные две точки проводится
прямая, которая и будет представлять собой графическое изображение зависимости
пускового сопротивления от скорости, т.к. ввиду малости величины сопротивления
ТД им можно пренебречь.
Преимуществом системы плавного регулирования пускового
сопротивления является возможность реализации нелинейного закона регулирования.
Предположим нам необходимо реализовать изменение силы тяги по ограничению по
сцеплению. В этом случае по тяговой и электромеханической характеристике
следует найти скорости и токи, соответствующие ограничению по сцеплению. На
скоростной характеристике в первом квадранте отложить величины найденных
скоростей и токов, а во втором квадранте - величины
. Соединив во втором квадранте полученные
точки, мы найдем графическое изображение закона регулирования пускового сопротивления.
Величину максимального пускового резистора при трогании с места
выбирают так же, как и при плавном реостатном пуске - по величине максимального
пускового тока. При ступенчатом выводе сопротивления неизбежны броски тока от Imin до Imax. Следовательно, актуален вопрос выбора
величины Imin. С одной стороны, при пуске желательно
иметь максимально возможное ускорение для уменьшения нагрузки тяговой сети и
сокращения потерь электроэнергии при пуске. Пусковое ускорение характеризует
средний пусковой ток
.
Следовательно, для увеличения пускового ускорения следует иметь
как можно большую величинуImin.
С другой стороны чем меньше броски тока при пучке, тем меньше броски силы тяги
- тем меньше вероятность срыва сцепления и комфортность пассажиров (т.к.
комфортность зависит не только от величины ускорения, но и от скорости его
изменения).
Графические построения для определения ступеней пускового
резистора выполняются аналогично построениям при плавном регулировании
пускового сопротивления, но для двух токов Imin и Imax. Выберем произвольно величину Imin и сделаем графические построения. Для
определения ступеней пускового сопротивления проведем вертикальную линию из
точки с абсциссой
до пересечения с линией, характеризующей
изменение сопротивления при токе Imin.
Эта линия характеризует изменение скорости при неизменном значении
сопротивления R1. Затем проводим горизонтальную линию до пересечения с линией,
характеризующей изменение сопротивления при токе Imax. Эта линия характеризует уменьшение
величины сопротивления до R2 при неизменной скорости. Далее процесс
построения повторяется.
Из графика можно сделать следующие выводы:
1. Величины выводимых ступеней пускового резистора DR неодинаковы. При
увеличении скорости движения DR уменьшается вследствие увеличения жесткости
характеристик.
2. Количество ступеней пускового резистора зависит от
соотношений величин токов Imin и Imax. Чем больше величина Imin, тем больше ступеней
пускового резистора необходимо иметь.
Следовательно, величина Imin определяется допустимой
сложностью силовой цепи ЭПС и допустимым числом позиций регулирующей
аппаратуры. Величину Imin выбирают при помощи коэффициента
неравномерности при пуске
.
Отсюда
Imin = Imax - kI × Iп.
Коэффициент неравномерности пуска лежит в пределах от 0,06 до
0,25 в зависимости от величины пускового ускорения. Чем больше ускорение, тем
меньше kI (обеспечение комфорта).
1.2.4 Энергетика реостатного пуска
Изобразим графически уравнение, описывающее пуск ТД при
неизменном пусковом токе, в функции времени без учета магнитных и механических
потерь. Так как ток постоянен, следовательно, постоянен и магнитный поток.
Линия, характеризующая величину СФV является прямой, проходящей через начало
координат. Несколько выше и параллельно ей будет расположена линия,
характеризующая падение напряжения на активных сопротивлениях обмоток ТД. Как
следует из уравнения, величина падения напряжения на пусковом резисторе будет
убывать с ростом скорости. Эта величина равна разности ординат горизонтальной
линии, характеризующей напряжение, приложенное к ТД и линии IRд. В точке пересечения
линий U
и IRд процесс пуска
закончится. Далее к ТД приложено полное напряжение.
Домножим величины, откладываемые по оси ординат на ток ТД.
При этом мы получим диаграмму изменения мощностей. Из которой следует, что при
увеличении скорости мощность потерь на активных сопротивлениях обмоток ТД
постоянна, а мощность потерь в пусковых сопротивлениях уменьшается. Так как
энергия равна интегралу от мощности по времени, то площади, ограниченные
соответствующими линиями характеризуют затраты энергии на нагревание полезную
работу.
Действительная диаграмма распределения мощностей несколько
отличается от упрощенной, так как следует учесть механические и магнитные
потери (линия 1), а так же влияние насыщения магнитной системы и увеличение
сопротивление движению с ростом скорости, вследствие чего линии, ограничивающие
площадь, характеризующую потери на активных сопротивлениях обмоток ТД будут
несколько выпуклыми. Однако величина механических и магнитных потерь, по
сравнению с полезной работой, невелика и ими можно пренебречь.
В том случае, если имеется несколько группировок ТД, то
диаграмма изменения потерь в пусковых резисторах принимает ступенчатый вид. Это
относится и к ступенчатому изменению пускового сопротивления. Потери в пусковых
сопротивлениях характеризуются коэффициентом пусковых потерь, который в общем
случае равен отношению мощности потерь в пусковых сопротивлениях к мощности на
совершение полезной работы. Так как потери энергии в пусковых резисторах
пропорциональны квадрату напряжения, то можно записать:
,
где Ui, Ui-1 - напряжение на
ТД на i-й и i-1-й группировках ТД.
n - количество группировок.
Пренебрегая потерями в ТД можно записать:
- для одноступенчатого пуска ТД kп = 1 (ЭТ2);
- для двухступенчатого пуска ТД kп = 0,5 (ЭР2);
- для трехступенчатого пуска шестиосного
электровоза kп = 1/3 (ЧС2Т);
- для трехступенчатого пуска восьмиосного
электровоза kп = 3/8 (ВЛ10, ВЛ11.
Следовательно с увеличением группировок ТД уменьшается доля
пусковых потерь, но усложняется силовая схема ЭПС.
Группировки носят название (последовательного (сериесного
соединения - С, последовательно-параллельного - СП и параллельного - П.
Достоинства регулирования напряжения путём перегруппировки:
простота способа, возможность длительного движения с пониженной скоростью без
дополнительных потерь энергии.
Недостатки: большие ступени регулирования напряжения
и, вследствие этого, необходимость использования пусковых резисторов для
перехода с одной группировки на другую.
Импульсный регулятор напряжения (ИРН) позволяет плавно
регулировать напряжение на тяговых двигателях Uд за счет изменения
соотношения между длительностью импульса Ти и периодом следования
импульсов Т в пределах от 0,05 до 1,0:
В конце 20 века было выпущено несколько электропоездов серии ЭР2И
и ЭР12 с ИРН, которые длительное время успешно эксплуатировались. ИРН применен
на опытных вагонах метрополитена серии 81-720/721.
Преимущества импульсного регулирования:
·
отсутствие
потерь энергии в пусковых резисторах. Однако, имеются потери в тиристорах,
коммутирующих устройствах и фильтрах;
·
плавное
регулирование напряжения;
·
возможность
рекуперации до полной остановки.
Недостатки импульсного регулирования:
·
сложность
электрооборудования и необходимость наличия высококвалифицированного
обслуживающего персонала;
·
необходимость
установки фильтров для ограничения помех в линиях связи и пульсаций тока в
тяговых электродвигателях.
1.5 Регулирование силы тяги и скорости ЭПС за
счет изменения магнитного потока главных полюсов тяговых электродвигателей
1.5.1 Способы регулирования возбуждения
Тяговые электродвигатели постоянного и пульсирующего тока
имеют, как правило, последовательное возбуждение. Управление возбуждением таких
двигателей возможно тремя способами:
·
изменением
числа витков обмотки возбуждения;
·
шунтированием
обмотки возбуждения резистором;
·
шунтированием
обмотки возбуждения импульсным регулятором.
Степень ослабления возбуждения характеризуется отношением
намагничивающих сил главных полюсов при ослабленном и полном поле для
одинаковых токов якоря
,
где wв - число витков обмотки возбуждения.
При
:
;
;
.
Следовательно, коэффициент b можно регулировать
изменением величины резистора rш.
На некоторых типах ЭПС, выпускавшихся в начале XX века, возбуждение ТЭД регулировалось за
счет отключения части витков обмотки возбуждения. При этом
.
Недостаток такого способа - необходимость одинакового изменения
числа витков на каждом из полюсов тягового двигателя. При этом усложняются
межкатушечные соединения внутри тягового двигателя и практически невозможно
реализовать несколько ступеней ослабления возбуждения. Такой способ
регулирования возбуждения в настоящее время не применяется.
Современные тяговые электродвигатели с номинальным напряжением 750
В допускают глубокое ослабление возбуждения до 0,2.
1.5.2 Характеристики ТЭД при ослабленном
возбуждении
При реостатном пуске и изменении напряжения, подводимого к
ТЭД, изменяется только скоростная характеристика двигателя, а характеристика
силы тяги F(I) остается без изменения.
В отличие от этих способов ослабление возбуждения влияет на обе характеристики.
Как следует из формул, приведенных выше, уменьшение
магнитного потока способствует возрастанию скорости движения и снижению силы
тяги. При этом механическая мощность тягового двигателя
может как увеличиваться, так и уменьшаться. Понятно, что
увеличение скорости двигателя возможно только при увеличении механической
мощности ТЭД.
Определим граничное условие, при котором регулирование возбуждения
и связанное с этим изменение тока якоря не приведет к изменению механической
мощности ТЭД. Это условие выполняется тогда, когда производная от механической
мощности по току равна нулю:
,
.
Учитывая, что
это условие можно записать в виде:
.
Отсюда следует, что условие

.
При этом увеличение тока якоря, связанное с ослаблением
возбуждения, приведет к увеличению механической мощности двигателя и росту
скорости поезда.
Если же условие не выполняется, что возможно при достаточно
большом дополнительном сопротивлении в цепи ТЭД, то увеличение тока ТЭД,
вызванное ослаблением возбуждения, недостаточно для возрастания механической
мощности и роста скорости движения.
1.3 Сравнение характеристик тяговых
электродвигателей при питании от сети постоянного и переменного тока
Для увеличения пропускной способности участков железных
дорог, на которых имеется стыкование систем энергоснабжения постоянного и
переменного тока разработан ЭПС с коллекторными ТЭД, который способен работать
как на участках постоянного, так и на участках переменного тока. В России
примером такого подвижного состава является электровоз ВЛ82М.
Электровозы двойного питания рассчитаны для питания электрической энергией двух
различных систем тока. Электровозы ВЛ82 и ВЛ82м предназначены для
работы при напряжении контактной сети 3 кВ постоянного тока и 25 кВ однофазного
переменного тока частотой 50 Гц, имеют тяговые электродвигатели постоянного
тока.
Принципиальная схема силовой цепи электровоза при работе на
участке постоянного тока показана на рис. 1, а. Контактная сеть получает
питание от выпрямительных агрегатов на тяговой подстанции. Тяговая подстанция
рассчитана на одновременное питание нескольких электровозов. Установленная
мощность преобразовательных агрегатов тяговых подстанций в несколько раз
превышает мощность тяговых двигателей электровоза, поэтому напряжение в
контактной сети можно принять постоянным, независящим от тока нагрузки
двигателей электровоза. При работе электровоза на участке постоянного тока
напряжение подается на цепи тяговых двигателей непосредственно от токоприемника
(Т). В зависимости от напряжения в контактной сети двухпозиционный переключатель
рода тока (ПРТ) устанавливаемся в одно из двух положений. На участке
переменного тока от контактной сети через контакты ПРТ получает питание
трансформатор. Трансформатор с выпрямительной установкой обеспечивает питание
тяговых двигателей на участках переменного тока.
Напряжение контактной сети подается на тяговый
электродвигатель через однофазный трансформатор и выпрямитель. Напряжение на
тяговом электродвигателе имеет форму выпрямленной синусоиды. Разложение этой
кривой в ряд Фурье дает сумму постоянной составляющей Ud, равной
среднему напряжению за полупериод, и высших гармоник напряжения. Поэтому ток
двигателя будет также представлять собой сумму постоянной составляющей и высших
гармоник тока.
Вращающий момент и скорость вращения тягового электродвигателя
определяется средними значениями выпрямленного напряжения и тока. Высшие
гармоники создают дополнительные потери и поэтому для их ограничения в цепи
двигателя предусмотрен сглаживающий реактор. Индуктивность сглаживающего
реактора выбирают так, чтобы амплитуда пульсации тока не превосходила 20-25% от
его среднего значения. При этом влияние пульсаций тока на величину падения
напряжения на активном сопротивлении якоря незначительно (3-4%) и в условиях
лабораторной работы им можно пренебречь.
Регулирование скорости в процессе пуска и разгона электровоза
как на участках переменного, так и постоянного токов производится переключением
ступеней реостатов и изменением группировки тяговых электродвигателей.
Электровоз оборудован ТЭД с номинальным напряжением 1500 В. Для упрощения схемы
силовых цепей вторичная обмотка тягового трансформатора электровоза выполнена
без секционирования. Номинальное напряжение тяговой обмотки выбрано с таким
расчетом, чтобы в номинальном режиме работы электровоза напряжение на выходе
выпрямительной установки соответствовало номинальному напряжению сети
постоянного тока. Регулирование скорости движения как на участках постоянного,
так и на участках переменного тока осуществляется при помощи пусковых
реостатов, перегруппировки ТЭД с последовательного на
последовательно-параллельное соединение и ослабления возбуждения.
Для сравнения характеристик ТЭД при питании от сети
постоянного и переменного тока предположим, что имеет один ТЭД, тогда
принципиальные схемы питания от сети постоянного и переменного тока будут иметь
вид:
Примем допущение, что уровень напряжения на токоприемнике
постоянен и не зависит от тока, потребляемого ЭПС. В этом случае при питании от
сети постоянного тока уровень напряжения на ТЭД Uд не
зависит от тока ТЭД Iд. При питании от сети переменного тока напряжение Uд будет уменьшаться с ростом тока Iд
вследствие падения напряжения в тяговом трансформаторе и выпрямительной
установке:
Uд = Ud0 - DUпр,
где Ud0 - напряжение холостого хода выпрямительной установки.
Падение напряжения в преобразователе вызвано падением напряжения
за счет:
– активных сопротивлений в цепи переменного тока DU~ (обмотки тягового трансформатора);
– активных сопротивлений в цепи выпрямленного тока DU - (обмотка сглаживающего реактора);
– коммутации диодов выпрямителя DUg;
– прямого падения напряжения на диодах выпрямителя DUв.
DUпр = DU~ + DU- + DUg + DUв.
Величину DU~ можно определить из
условия равенства потерь мощности в цепи переменного тока при протекании
фактического тока I2 и среднего выпрямленного Iд за период выпрямленного
напряжения:
;
,
где кэф~ - коэффициент эффективности переменного тока;
R~ -
активное сопротивление обмоток тягового трансформатора, приведенное к вторичной
обмотке.
.
Величину DU - можно определить равенства потерь
мощности в сопротивлении цепи выпрямленного тока при протекании среднего
выпрямленного тока Iд и эффективного выпрямленного тока Iд эф:
;
,
где кэф- - коэффициент эффективности выпрямленного
тока.
Падение напряжения за счет коммутации диодов выпрямителя
определяется величиной тока ТЭД и индуктивного сопротивления обмоток тягового
трансформатора, приведенного к вторичной обмотке:
.
Прямое падение напряжения на диодах выпрямителя определяется
количеством последовательно включенных диодов в плече выпрямителя и пороговым
напряжением диода уравнением
DUв = 2 × m × U0.
Скоростная характеристика ТЭД постоянного тока описывается
При одинаковом токе ТЭД, питаемый от сети постоянного тока должен
реализовать большую скорость, чем при питании от сети переменного тока. Однако,
так как выпрямитель электровоза обеспечивает равенство напряжений при
номинальном режиме работы, то приведенное правило справедливо только для токов
ТЭД, больших номинального.
.
Исходя из вышесказанного, скоростная характеристика ТЭД при
питании от сети переменного тока будет иметь больший наклон к оси тока по
сравнению со скоростной характеристикой того же ТЭД при питании от сети
постоянного тока.
Рассуждая аналогичным образом, можно придти к выводу, что
больший наклон к оси скорости будет иметь тяговая характеристика ТЭД при
питании от сети постоянного тока.
Степень изменения силы тяги с изменением скорости движения
количественно оценивается коэффициентом жесткости тяговой характеристики
.
То есть количественно коэффициент жесткости тяговой
характеристики - это тангенс угла наклона касательной, проведенной к тяговой
характеристике, к оси скорости.
c = tga.
Как следует из рисунка коэффициент жесткости тяговой
характеристики величина не постоянная и уменьшается с ростом скорости движения.
Сравнивая тяговые характеристики ТЭД при питании от сети
постоянного и переменного тока можно сделать вывод, что тяговая характеристика
ТЭД при питании от сети постоянного тока имеет большую жесткость.
После сравнения характеристик можно придти к выводу, что при
питании ТЭД от сети переменного тока удаётся более эффективно реализовать силу
тяги подвижного состава. Этот показатель позволяет повысить пропускную
способность грузовых поездов с повышенной массой поезда.
1.4 Описание и порядок выполнения лабораторной
установки по исследованию характеристик электродвигателей постоянного тока
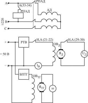
.4.1 Описание лабораторной установки
Лабораторная установка для исследования электромеханических
характеристик электродвигателя постоянного тока при последовательном и
независимом возбуждении состоит из электродвигателя постоянного тока типа ПН -
1,0 мощностью 1 кВт и электродвигателя переменного тока типа АК 51/4 мощностью
2,8 кВт, соединенных между собой через муфту. Электрическая схема лабораторной
установки приведена на рис 4.
Рис. 4
Исследуемый электродвигатель питается от сети постоянного
тока напряжением 110 В. С помощью переключателя режимов (ПР), расположенного на
пульте управления лабораторной установкой, можно выбирать тип возбуждения
исследуемого электродвигателя: последовательное или независимое. Нагрузка на
валу исследуемого электродвигателя создается электромагнитным тормозом (Т).
Величина тормозного момента регулируется с помощью регулятора тормозного тока
(РТТ). При измерении ЭДС исследуемого электродвигателя его якорь вращается при
помощи вспомогательного электродвигателя переменного тока (АД). Обмотка
возбуждения исследуемого электродвигателя в режиме независимого возбуждения
питается от сети постоянного тока напряжением 50 В. Регулирование тока
возбуждения осуществляется с помощью регулятора тока возбуждения (РТВ).
На одном валу с исследуемым электродвигателем расположен
тахогенератор (ТГ), который формирует сигнал об угловой скорости вращения якоря
исследуемого электродвигателя.
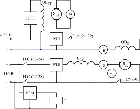
.4.2 Порядок выполнения лабораторной работы №31
1. Положение переключателя «0».
Ничего не работает
2. Положение переключателя «А». Лабораторная работа №31.
Опыт снятия кривой намагничивания двигателя постоянного тока.
Запускается АТД. Двигатель постоянного тока возбуждается от
сети 50 В через регулятор тока возбуждения (РТВ). Контроль тока возбуждения
осуществляется по амперметру IВ. Тахогенератор возбуждается от сети 50 В через
блок питания тахогенератора (БПТГ). Цепь якоря двигателя замкнута на вольтметр UД. Якорь тахогенератора
замкнут на индикатор числа оборотов якоря двигателя постоянного тока w.
Полученные результаты занести в таблицу 1.
Таблица 1
|
Измерить
|
Вычислить
|
|
Iв, А
|
Е, В
|
w, рад/с
|
|
|
0
|
|
0
|
|
…
|
|
|
|
3. Положение переключателя «Н». Лабораторная работа №31.
Опыт снятия скоростной характеристики двигателя постоянного
тока при независимом возбуждении.
Двигатель постоянного тока возбуждается от сети 50 В через
регулятор тока возбуждения (РТВ). Контроль тока возбуждения осуществляется по
амперметру IВ. Тахогенератор возбуждается от сети 50 В через блок питания
тахогенератора (БПТГ). Цепь якоря двигателя питается от сети 110 В. Запуск
осуществляется автоматически посредством регулятора тока якоря (РТЯ). Величина
тока якоря двигателя контролируется по амперметру Iя. Изменение скорости
вращения якоря осуществляется посредством электромагнитного тормоза. Обмотки
электромагнитного тормоза питаются от сети 110 В через регулятор тормозного
момента (РТМ), посредством которого изменяется тормозной момент. Якорь
тахогенератора замкнут на индикатор числа оборотов якоря двигателя постоянного
тока w.
Полученные результаты занести в таблицу 2.
Таблица 2
|
Измерить
|
Вычислить
|
|
U
|
I
|
Iв
|
w
|
М
|
См×Ф
|
I×rя
|
Е=U-I×rя
|
М=См×Ф×I-DМ
|
|
|
В
|
А
|
А
|
рад/с
|
Н×м
|
В×с/рад
|
В
|
В
|
рад/с
|
Н×м
|
|
|
|
|
|
|
|
|
|
|
4. Положение переключателя «С». Лабораторная работа №31
и 35.
Опыт снятия скоростной характеристики двигателя постоянного
тока при последовательном возбуждении при питании от сети постоянного тока.
Двигатель постоянного тока питается от сети 110 В. Запуск
осуществляется автоматически посредством регулятора тока якоря (РТЯ). Величина
тока якоря двигателя контролируется по амперметру Iя. Изменение скорости вращения
якоря осуществляется посредством электромагнитного тормоза. Обмотки
электромагнитного тормоза питаются от сети 110 В через регулятор тормозного
момента (РТМ), посредством которого изменяется тормозной момент
Тахогенератор возбуждается от сети 50 В через блок питания
тахогенератора (БПТГ). Якорь тахогенератора замкнут на индикатор числа оборотов
якоря двигателя постоянного тока w.
Полученные результаты заносим в таблицу 3.
Таблица 3
|
Измерить
|
Вычислить
|
|
U
|
I
|
w
|
М
|
См×Ф
|
I×rд
|
Е=U-I×rд
|
М=См×Ф×I-DМ
|
|
|
В
|
А
|
рад/с
|
Н×м
|
В×с/рад
|
В
|
В
|
рад/с
|
Н×м
|
5. Предъявить преподавателю результаты опытов.
.1. Обесточить лабораторную установку и навести порядок на
рабочем месте.
. Содержание отчета.
.1. Принципиальная схема лабораторной установки.
.2. Таблицы опытных и расчетных величин. Величину См×Ф определять графоаналитическим способом по кривой См×Ф = ¦(Iв), построенной по данным табл. 1. Для определения
падения напряжения на активных сопротивлениях обмоток электродвигателя
принимать следующие значения: rя = 2,35 Ом; rд = 2,7 Ом. Для расчета
вращающего момента электродвигателя необходимо учитывать трение в подшипниках
величиной DМ = 3 Н×м.
.3. Примеры расчетов I×r, Е, w, М для последовательного
и независимого возбуждения электродвигателя.
.4. Опытные и расчетные зависимости w = ¦(I) для последовательного и
независимого возбуждения электродвигателя, построенные на одном графике.
.5. Опытные и расчетные зависимости М = ¦(I) для последовательного и
независимого возбуждения электродвигателя, построенные на одном графике.
1.4.2 Порядок выполнения лабораторной работы №35
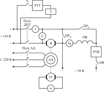
1. Положение переключателя «1». Лабораторная работа №35.
Опыт снятия скоростной характеристики двигателя постоянного
тока при последовательном возбуждении и питании от сети переменного тока
пониженного напряжения.
Двигатель постоянного тока питается от одной секции вторичной
обмотки трансформатора через однофазный мостовой выпрямитель. Запуск
осуществляется автоматически посредством регулятора тока якоря (РТЯ). Величина
тока якоря двигателя контролируется по амперметру Iя. Изменение скорости
вращения якоря осуществляется посредством электромагнитного тормоза. Обмотки
электромагнитного тормоза питаются от сети 110 В через регулятор тормозного
момента (РТМ), посредством которого изменяется тормозной момент. Тахогенератор
возбуждается от сети 50 В через блок питания тахогенератора (БПТГ). Якорь
тахогенератора замкнут на индикатор числа оборотов якоря двигателя постоянного
тока w.
Таблица 1
|
Участок
|
Позиция
|
Расчет
|
|
|
Ud0, В
|
Id, A
|
Ud, B
|
M, Hм
|
ω, 1/c
|
g, град
|
U2m, В
|
DUdγ, B
|
Ud, B
|
g, град
|
Ха, Ом
|
|
Переменного тока
|
1
|
|
5 … 14
|
|
|
|
|
|
|
|
|
0,37
|
|
2
|
|
5 … 14
|
|
|
|
|
|
|
|
|
0,4
|
|
2+Lа
|
|
4,5 … 5,5
|
|
|
|
|
|
|
|
|
4,83
|
|
Постоянного постоянноготока
|
C
|
|
5 … 15
|
|
|
|
|
2.
Положение переключателя «2». Лабораторная работа №35
Опыт снятия скоростной характеристики двигателя постоянного
тока при последовательном возбуждении и питании от сети переменного тока
нормального напряжения.
Двигатель постоянного тока питается от двух секций вторичной
обмотки трансформатора через однофазный мостовой выпрямитель. Запуск
осуществляется автоматически посредством регулятора тока якоря (РТЯ). Величина
тока якоря двигателя контролируется по амперметру Iя. Изменение скорости
вращения якоря осуществляется посредством электромагнитного тормоза. Обмотки
электромагнитного тормоза питаются от сети 110 В через регулятор тормозного
момента (РТМ), посредством которого изменяется тормозной момент. Тахогенератор
возбуждается от сети 50 В через блок питания тахогенератора (БПТГ). Якорь
тахогенератора замкнут на индикатор числа оборотов якоря двигателя постоянного
тока w.
3.
Положение переключателя «2+Lа». Лабораторная работа
№35
Опыт исследования влияния индуктивности анодной цепи
выпрямителя на угол коммутации полупроводниковых приборов.
Двигатель постоянного тока питается от двух секций вторичной
обмотки трансформатора через однофазный мостовой выпрямитель. В анодную цепь
выпрямителя введена индуктивность Lа. Запуск осуществляется автоматически посредством
регулятора тока якоря (РТЯ). Величина тока якоря двигателя контролируется по
амперметру Iя. Изменение скорости вращения якоря осуществляется посредством
электромагнитного тормоза. Обмотки электромагнитного тормоза питаются от сети
110 В через регулятор тормозного момента (РТМ), посредством которого изменяется
тормозной момент. Тахогенератор возбуждается от сети 50 В через блок питания
тахогенератора (БПТГ). Якорь тахогенератора замкнут на индикатор числа оборотов
якоря двигателя постоянного тока w.
4.
Предъявить преподавателю результаты опытов
4.1 Навести порядок на рабочем месте
Содержание отчета
1. Принципиальная схема лабораторной установки.
2. Таблица опытных и расчетных данных. Величины DUdγ и Ud вычисляются по формулам
(14) и (15) методических указаний; значения угла коммутации - по формуле (9).
. Осциллограммы выпрямленного напряжения.
. Кривые опытных и расчетных зависимостей Ud = ¦(Id), построен построенные
на одном графике.
. Кривые зависимостей М = ¦(w) для участка постоянного
и переменного тока, построенные на одном графике.
. Результаты расчетов коэффициентов относительной
жесткости c зависимостей М = ¦(w). Расчет производить по формуле (21)
методических указаний.
Заключение
электродвигатель тяговый якорь возбуждение
В данном проекте была разработана принципиальная и монтажная
схемы цепей управления лабораторной установки, а также принципиальная схема
силовой цепи. На основании принципиальной схемы цепей управления и её монтажной
схемы составлен список проводов, которые используются в лабораторной установке.
В ходе работ над установкой определён состав основного
оборудования и произведена его развеска на каркасе лабораторного макета, а
также собран и установлен пульт управления.
В дипломном проекте, кроме разработки лабораторной установки,
произведены расчёты стоимости используемого оборудования и эксплуатационных
расходов. Определён состав опасных и вредных производственных факторов, имеющих
место в тяговой лаборатории и методы борьбы с ними. Произведён расчёт
количества заземлителей применительно к тяговой лаборатории.