Пристрій для перевірки стабілітронів з напругою стабілізації до 48 В

  • Вид работы:
    Контрольная работа
  • Предмет:
    Информатика, ВТ, телекоммуникации
  • Язык:
    Украинский
    ,
    Формат файла:
    MS Word
    437,03 Кб
  • Опубликовано:
    2013-03-25
Вы можете узнать стоимость помощи в написании студенческой работы.
Помощь в написании работы, которую точно примут!

Пристрій для перевірки стабілітронів з напругою стабілізації до 48 В

Вступ

Метою контрольної роботи є виготовлення пристрою для перевірки стабілітронів. Завдяки потроювачу напруги, яка використовується в пристрої, можливо перевіряти стабілітрони з великою напругою (до 48 В).

Робота викладена на 25 сторінках друкованого тексту і складається зі вступу, трьох частин та висновку.

При написанні роботи було використано 19 літературних джерел.

Розробка тестера стабілітронів

Основні відомості про стабілітрони

Стабілітрон (діод Зенера) - напівпровідниковий діод, призначений для підтримки напруги джерела живлення на заданому рівні. У порівнянні зі звичайними діодами має досить низьке значення регламентованої напруги пробою (при зворотному включенні) і може підтримувати цю напругу на постійному рівні при значної зміні сили зворотного струму. Матеріали, використовувані для створення p-n переходу стабілітронів, мають високу концентрацію легуючих елементів (домішок). Тому, при відносно невеликих зворотних напругах в переході виникає сильне електричне поле, що викликає її електричний пробій, в даному випадку є оборотним (якщо не настає тепловий пробій внаслідок занадто великої сили струму).

В основі роботи стабілітрона лежать два механізми:

Лавинний пробій p-n переходу;

Тунельний пробій p-n переходу (Ефект Зенера);

Незважаючи на схожі результати дії, ці механізми різні, хоча й присутні в будь-якому стабілітроні спільно, але переважає лише один з них. У стабілітронів до напруги 5,6 В переважає тунельний пробій з негативним температурним коефіцієнтом, вище 5,6 В домінуючим стає лавинний пробій із позитивним температурним коефіцієнтом. При напрузі, приблизно рівному 5,6 В, обидва ефекту врівноважуються, тому вибір такої напруги стабілізації є одним із способів зниження його залежності від температури.

Пробійний режим не пов'язаний з інжекцією неосновних носіїв заряду. Тому в стабілітроні інжекційні явища, пов'язані з накопиченням і розсмоктуванням носіїв заряду при переході з області пробою в область замикання і назад, практично відсутні. Це дозволяє використовувати їх в імпульсних схемах в якості фіксаторів рівнів і обмежувачів.

Види стабілітронів:

прецизійні - володіють підвищеною стабільністю напруги стабілізації, для них вводяться додаткові норми на тимчасову нестабільність напруги і температурний коефіцієнт напруги (наприклад: 2С191, КС211, КС520);

Рис. 1 - Стабілітрон 2С191

двосторонні - забезпечують стабілізацію і обмеження двополярної напруги, для них додатково нормується абсолютне значення несиметричності напруги стабілізації (наприклад: 2С170А, 2С182А);

Рис. 2 - Стабілітрон 2С182А

швидкодіючі - мають знижене значення бар'єрної ємності (десятки пФ) і малу тривалість перехідного процесу (одиниці нс), що дозволяє стабілізувати і обмежувати короткочасні імпульси напруги (наприклад: 2С175Е, КС182Е, 2С211Е).

Рис. 3 - Стабілітрон 2С175Е

На принципових електричних схемах позиційне позначення стабілітронів - VD (ГОСТ 2.710-81), а в англомовних країнах - ZD.

Існують мікросхеми лінійних регуляторів напруги з двома висновками, які мають таку ж схему включення, що і стабілітрон, і часто, таке ж позначення на електричних принципових схемах.

Рис. 4 - Позначення стабілітрона на принципових схемах

стабілітрон схема плата пробій

Рис. 5 - Позначення двоханодного стабілітрона на принципових схемах

Двуханодний стабілітрони призначені для застосування в схемах стабілізації і двостороннього обмеження напруги.

Двосторонній стабілітрон частіше називають двуханодний. Головний плюс даного стабілітрона полягає в тому, що його можна включати незалежно від полярності. Причому стабілітрони однієї і тієї ж марки можуть бути як двосторонніми, так і односторонніми, наприклад, КС162, КС168, КС133 та інші, бувають в залізних корпусах (або в склі) і вони однобічні, а бувають в пластмасі зазвичай червоного кольору - двуханодний.

Стабілітрони або опорні діоди, які працюють на зворотної гілки вольт - амперної характеристики. Призначені для стабілізації напруги і підключаються до джерела напруги в зворотному напрямку, тобто катод до плюса, а анод - до мінуса. Для двостороннього стабілітрона немає необхідності дотримуватися цієї умову. При включенні стабілітрона в прямому напрямку виходять малі зразкові напруги 0,7 ... 0,8 В, як і у крем'яних діодів, включених аналогічно.

Ряд стабілітронів використовується в імпульсних режимах, і застосовуються для стабілізації амплітуди імпульсів, їх обмеження, а також для захисту входів чутливих пристроїв від перевантажень по напрузі. Поряд зі стабілітронами, що мають несиметричну ВАХ, випускаються двуханодний стабілітрони, мають симетричну ВАХ. Вони застосовуються в якості елементів для двостороннього обмеження напруги, можуть використовуватися так само, і як опорні стабілітрони.

У тих випадках, коли необхідно обмежити діапазон зміни якого-небудь сигналу, використовуються пристрої, звані обмежувачами. У подібних ланцюгах знаходять широке застосування діоди різних видів (імпульсні, універсальні, стабілітрони, обмежувачі та ін.).

За допомогою імпульсних стабілітронів або обмежувачів напруги можна захистити вхідні (і вихідні) ланцюги різних вузлів апаратури від впливу короткочасних імпульсних перешкод і перенапруг, що проникають в них через грозові розряди, комутації індуктивних навантажень, статичних електричних розрядів і т.п. Для ще більших напруг можна використовувати стабілітрони.

Зручно використовувати двосторонні стабілітрони (які являють собою два звичайних, з'єднаних анодами), для того, щоб і в позитивному і в негативному напрямку включення характеристики були б симетричні. Вольт-амперна характеристика такого двостороннього стабілітрона (типу КС 170) показана на рис. 6. Зазначимо, що характеристика у сфері пробою все ж має деякий нахил - тобто при зростанні струму через прилад напруга на ньому не залишається строго постійною (це називається диференціальним опором). До того ж напруги стабілізації змінюється з температурою.

Рис. 6 - Вольтамперна характеристика двостороннього стабілітрона

Стабілітрони в чистому вигляді гарні в якості обмежувачів напруги, а для формування дійсно стабільної напруги (наприклад, опорної для АЦП і ЦАП), слід застосовувати спеціальні заходи для стабілізації струму через стабілітрон і одночасно звертати увагу на стабільність його температурних характеристик.

Хоча й існують спеціальні прецензійні стабілітрони, але все ж якщо вам потрібен дійсно якісний результат, то краще застосовувати інтегральні стабілізатори, які дають на виході набагато більш стабільну напругу. У сучасній інтегральній техніці зазвичай джерела опорної напруги вбудовують прямо в потрібні мікросхеми, але часто передбачають вхід і зовнішнього такого джерела, тому що ви завжди можете захотіти винайти щось краще.

Стабілітрони - напівпровідникові діоди, призначені для стабілізації напруги в джерелах живлення. Кремнієві стабілітрони працюють в режимі оборотного лавинного або тунельного пробою. У порівнянні зі звичайними діодами двохелектродні стабілітрони мають досить низьку регламентовану напругу пробою (при зворотному включенні) і можуть підтримувати цю напругу на постійному рівні при значної зміні сили зворотного струму.

Пробійні режим не пов'язаний з інжекцією не основних носіїв заряду, тому в стабілітроні інжекційні явища, пов'язані з накопиченням і розсмоктуванням носіїв заряду при переході з області пробою в область замикання і назад, практично відсутні. Це дозволяє використовувати їх в імпульсних схемах в якості фіксаторів рівнів та обмежувачів, наприклад імпульсні стабілітрони і імпульсні обмежувачі.

Низьковольтні стабілітрони (з напругою Uст. менше 6 В) виконують на основі сильно легованому кремнію з малим питомим опором. У них виникає вузький р-н перехід з високою напруженістю поля, при якій виходить тунельний пробій.

Низьковольтні діоди з тунельним пробоєм мають негативний ТКН, тому що ймовірність тунельного пробою зростає з підвищенням температури. При Uст. менше 6 В пробій приймає лавинний характер, а підвищення температури викликає збільшення напруги стабілізації, тобто ТКН позитивний.

Високовольтні стабілітрони виготовляють на основі слабко легованого кремнію з високим питомим опором. У них ширина переходу більше, напруженість поля менше, ніж в низьковольтних, а характер пробою змінюється на лавинний.

Для стабілізації напруги різної полярності випускаються симетричні стабілітрони, мають симетричну вольт-амперну характеристику (ВАХ), наприклад, двуханодний стабілітрони. Вони застосовуються в якості елементів для двостороннього обмеження напруги, можуть використовуватися так само, і як опорні стабілітрони. Для отримання симетричної ВАХ з двох сторін пластинки кремнію одночасно формують два р-н переходу. При подачі напруги на крайні області структури ці переходи виявляються включеними зустрічно.

Для зменшення ТКН стабілізації випускаються термокомпенсійовані стабілітрони, в яких з'єднані послідовно стабілітрон і р-н перехід, включений у прямому напрямку. З підвищенням температури падіння напруги на р-переході, включеному в прямому напрямку, зменшується, а на назад - зміщеному р-н переході при лавинному пробої зростає. Таким способом, термокомпенсійовані стабілітрони (наприклад, КС211) отримують малий ТКН.

Включення стабілітрона на перший погляд нелогічно. Стабілітрони розроблені таким чином, щоб включалися "навпаки" і при подачі на них зворотної напруги відбувався "пробій" і напруга на їх контактах залишалося незмінною. На схемі видно включення стабілітрона. Послідовно з ним обов'язково повинен бути включений резистор для обмеження струму, який проходить через стабілітрон.

Кожен стабілітрон має свою напруга пробою (стабілізацію) і свій робочий струм. Виходячи з цього струму розраховується номінал резистора, включеного послідовно з стабілітронами. На імпортних стабілітронах напруга стабілізації надрукована на корпусі стабілітрона. Позначення діодів - стабілітронів починається з BZX ... або BZY ... Їх напруга стабілізації (пробою) надруковано з буквою V замість десяткової коми. Таким чином, 3V9 означає 3,9 В.

Мінімальна напруга стабілізації, на яку існують стабілітрони, 2.4 В.

Послідовне з'єднання стабілітронів роблять в тих випадках, коли треба отримати стабілізовану напругу, на яку не існує стабілітронів (або нема в наявності). Як правило в високовольтних стабілізаторах напруги встановлюють кілька послідовно з'єднаних стабілітронів. Загальне напруження стабілізації дорівнюватиме сумі напруг стабілізації кожного стабілітрона. Бажано з'єднувати послідовно тільки однотипні стабілітрони.

Основні параметри стабілітронів

• Напруга стабілізації - значення напруги на стабілітроні при проходженні заданого струму стабілізації. Пробивна напруга діода, а значить, напруга стабілізації стабілітрона залежить від товщини p-n-переходу або від питомого опору бази діода. Тому різні стабілітрони мають різні напруги стабілізації (від 3 до 400 В).

• Температурний коефіцієнт напруги стабілізації - величина, що визначається відношенням відносної зміни температури навколишнього середовища при постійному струмі стабілізації. Значення цього параметра у різних стабілітронів різні. Коефіцієнт може мати як позитивні так і негативні значення для високовольтних і низьковольтних стабілітронів відповідно. Зміна знака відповідає напрузі стабілізації порядку 6 В.

• Диференціальний опір - величина, що визначається відношенням приросту напруги стабілізації до викликав його малому збільшенню струму в заданому діапазоні частот.

• Максимально допустима потужність, яка розсіюється - максимальна постійна або середня потужність, що розсіюється на стабілітрон, при якій забезпечується задана надійність.

• Мінімально допустимий струм стабілізації - мінімальний струм, при якому гарантується введення p-n-переходу стабілітрона в режим стійкого пробою і, як наслідок, стабільне значення напруги стабілізації. При малих зворотних токах стабілітрон працює на початковій ділянці вольт-амперної характеристики, де значення зворотної напруги нестійкий і може коливатися в межах від нуля до напруги стабілізації.

Рис. 7 - Типова схема включення стабілітрона

Таблиця 1 - Параметри стабілітронів великої потужності

Тип приладу

Граничні значення параметрів при Т = 25 ° С


Uст.ном., B

при Iст.ном., mA

Рмакс., mBt

Д815А

5,6

1000

8000

Д815Б

1000

8000

Д815В

8,2

1000

8000

Д815Г

10,0

500

8000

Д815Д

12,0

500

8000

Д815Е

15,0

500

8000

Д815Ж

18,0

500

8000

Д815И

4,7

1000

8000

Д816А

22,0

150

5000

Д816Б

27,0

150

5000

Д816В

33,0

150

5000

Д816Г

36,0

150

5000

Д816Д

47,0

150

5000

Д817А

56,0

50,0

5000

Д817Б

68,0

50,0

5000

Д817В

82,0

50,0

5000

Д817Г

100,0

50,0

5000

КС406А

8,2

15,0

500

КС406Б

10,0

12,0

500

8,0

5,0

340

2С411Б

9,0

5,0

340


Таблиця 2 - Параметри стабілітронів малої потужності

Тип приладу

Граничні значення параметрів при Т = 25 ° С


Uст.ном., B

при Iст.ном., mA

Рмакс., mBt

Д219С

0,57

1,0

-

Д220С

0,59

1,0

-

Д223С

0,59

1,0

-

Д808

8,0

5,0

280

Д809

9,0

5,0

280

Д810

10,0

5,0

280

Д811

11,0

5,0

280

Д813

13,0

5,0

280

Д814А

8,0

5,0

340

Д814А1

8,0

5,0

340

Д814Б

9,0

5,0

340

Д814Б1

9,0

5,0

340

Д814В

10,0

5,0

340

Д814В1

10,0

5,0

340

Д814Г

5,0

340

Д814Г1

11,0

5,0

340

Д814Д

13,0

5,0

340

Д814Д1

13,0

5,0

340

2С102А

5,1

20,0

300

КС107А

0,7

10,0

125

2С107А

0,7

10,0

125

2С111А

6,2

10,0

150

2С111Б

6,8

10,0

150

2С111В

7,0

10,0

150

2С112А

7,5

5,0

150

2С112Б

8,2

5,0

150

2С112В

9,1

5,0

150

КС113А

1,3

10,0

200

2С113А

1,3

10,0

200


Розробка структурної схеми пристрою

Рис. 8 - Структурна схема пристрою

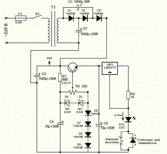
Розробка принципової схеми пристрою. Опис дії пристрою

У схемі використовується регулятор напруги LM317, який працює в режимі стабілізації постійного струму. Струм, що протікає через тестований стабілітрон, становить близько 5 мА (розраховується за формулою: I = 1,25 / R).

Рис. 9 - Структурна схема пристрою

При цьому вольтметр можна підключити паралельно стабілітрону для зняття показань напруги.

Потенціометром VR1 змінюють напругу на базі і емітера транзистора TR1, забезпечуючи регулювання напруги для обмежувача струму. Таким чином, після приєднання до затискачів приладу стабілітрона з невідомими параметрами потенціометром VR1 додають напругу на транзисторі, поки світлодіод D10 не почне світитися, вказуючи, що струм тече через стабілітрон і можна виміряти випробувальну напругу.

Розроблений мною тестер працює через понижуючий трансформатор. З вторинної обмотки знімається напруга 10 В. Цієї напруги виявилося недостатньо для тестування діодів з великою напругою, наприклад з напругою стабілізації 33 В. Тому в тестер добавлена ​​схема потроювача напруги, побудована на діодах D1, D2 і конденсаторах С1, С2. Напруга після потроювача близько 42 В (10 [В] х 1,41 х 3), обмежена струмом приблизно 35 мА.

Рис. 10


Паяльник потужністю 25 Вт

Флюс Ф-1

Припій ПОС-61

Пінцет

Плоскогубці

Склотекстоліт

Пила по металу

Викрутка

Персональний комп’ютер

Осцилограф ОСМ-3М

Частотомір

Омметр

Цифровий мультиметр

Програма Microsoft Word

Програма SprintLayout

Різні напівпровідникові прилади, та радіоелементи

Техніка безпеки

Електробезпечність

Найбільше небезпечно для життя людини є поразка електричним струмом.

Електричний струм робить на людину теплову дію (опік), механічну (розрив тканин), хімічну (електроліз) і біологічну (скорочення м'язів, параліч подиху або серця).

Ступінь впливу електричного струму на організм людини залежить від сили струму, його напруги й частоти, тривалості впливу, шляхів проходження струму й індивідуальних особливостей організму людини.

Небезпечним для людини є струм більше 10 мА, при якому людина все-таки може звільнитися від струмоведучих частин; струм 50 мА викликає важку поразку, а струм 100 мА, що впливає більше 1-2 с, є смертельним.

Змінний струм із частотою 50-1000 Гц для людини небезпечніше, ніж постійний струм, але при напрузі понад 300 В небезпека поразки постійним струмом різко зростає.

Електротравми виникають у наступних випадках: дотик людини одночасно до двох фаз змінного струму або до двох полюсів постійного струму; дотик неізольованого від землі людини до неізольованих струмопровідних частин, що перебуває під напругою (до однієї фази); наближення на небезпечні відстані до неізольованих струмопровідних частин, що перебуває під напругою; дотик до оболонки (корпусу) електроустаткування, яка виявилася під напругою; влучення під напругу кроку в зоні розтікання струму; влучення під напругу при звільненні людини від струму; вплив атмосферної електрики при грозових розрядах і статичній електриці або електричній дузі.

Умовно електроустановки підрозділяють на дві категорії залежно від робочої напруги: до й вище 1000 В. В електроустановках напругою вище 1000 В дотик до струмопровідних частин небезпечно в будь-яких випадках незалежно від схеми живлення. Тому тут приймають всі міри, щоб зробити струмопровідні частини недоступними для людини; їх надійно обгороджують, регламентують правила доступу до установки і ін. У електроустановках напругою до 1000 В велика ймовірність випадкового дотику до струмопровідних частин, корпусам електроустаткування, яка виявилася під напругою.

По ступені небезпеки поразки струмом приміщення, у яких розташовані електроустановки, розділяють на три категорії: без підвищеної небезпеки (у приміщенні немає умов, що створюють підвищену або особливу небезпеку); з підвищеною небезпекою (для приміщень характерна наявність однієї з наступних умов: вогкість; провідний пил; струмопровідні підлоги - металева, земляні, цегельні; висока температура; можливість одночасного дотику людини до металевих частин, що мають з'єднання із землею, і металевим деталям, корпусам електроустаткування, які можуть виявитися під напругою при ушкодженні ізоляції); особливо небезпечні (характеризуються наявністю однієї з наступних умов: особлива вогкість, хімічно активне середовище, загазованість, одночасно дві або більше умови підвищеної небезпеки).

Для запобігання поразки електричним струмом необхідно строго дотримувати правила безпеки праці. Електричні проведення, що підводять живлення до робочого місця електромонтажника, потрібно надійно ізолювати й захищати від механічних ушкоджень. Необхідно регулярно стежити за справним станом електричних шнурів приладів і мережних розеток.

При роботах необхідно користуватися спеціальним електротехнічним інструментом з ізольованими ручками; електроінструмент при експлуатації повинен швидко включатися й відключатися (але не мимовільно) від електричної мережі, бути безпечним у роботі й не мати доступних для випадкового дотику струмоведучих частин. Напруга електроінструмента не повинне перевищувати 220 В в приміщеннях без підвищеної небезпеки й не перевищувати 42 В в приміщенні з підвищеною небезпекою й поза приміщеннями. Перед видачею робітникові електроінструмент повинен бути перевірений на справність заземлюючого проводу й відсутність замикання на корпус; перед початком роботи перевіряється стан приводу інструмента й справність заземлення.

Напруга паяльників і ламп для місцевого висвітлення не повинне бути вище 42 В, в особливо небезпечних приміщеннях - не більше 12 В.

Контактні з'єднання для підключення електроінструмента й переносних електросвітильників повинні мати недоступні для дотику струмоведучі частини й додатковий заземлюючий контакт. Корпус й обмотка низької напруги переносного трансформатора повинні заземлюватися. Перед кожним включенням трансформатор і його арматури ретельно оглядають.

При монтажі електросхем забороняється: перевіряти на дотик наявність напруги й нагрівання струмоведучих частин схеми; застосовувати для з'єднання проведення з ушкодженою ізоляцією; робити пайку й установку деталей в устаткуванні, що перебуває під напругою; вимірювати напруги й струми переносними приладами з неізольованими проводами й щупами; заміняти запобіжники у включеному устаткуванні; працювати на установці високої напруги без захисних засобів.

Налагодження РЕА роблять тільки на спеціально обладнаному робочому місці. У процесі налагодження при напрузі до 1000 В можна приєднувати прилад до контрольних крапок без зняття напруги; для цього проведенням зі штекерним наконечником стосуються контрольної крапки, інший проведення від приладу попередньо приєднують до металевого заземленого корпуса налагоджуваного встаткування.

Пожежна безпека

Пожаро - вибухобезпечність і регламентують державні стандарти, загальносоюзні будівельні норми й міжгалузеві протипожежні правила.

Установлюються основні міри запобігання пожеж і вибухів: обмеження кількості горючих речовин, максимально можливе застосування негорючих речовин; усунення можливих джерел запалювання (електричних іскор, нагрівання оболонок устаткування); обмеження поширення пожежі будівельно-планувальними засобами (пристрій протипожежних перешкод усередині приміщень і розривів між будинками, монтаж противодимний захисту); пожежна охорона, застосування засобів пожежогасіння, пристрій пожежної сигналізації.

Необхідно стежити за справністю електроустаткування. Електроустановки й контрольно-вимірювальна апаратури забезпечуються плавкими запобіжниками й автоматичними вимикачами. Після закінчення роботи все електрогосподарство повинне бути знеструмлене. За умовами пожаробезпеки ретельно контролюється опір ізоляції електричних кіл. Електропроводка й загальобмінна вентиляція в приміщенні для робіт з легкозаймистими речовинами й клеями має вибухобезпечне виконання.

Максимально припустиме для зберігання на робочому місці кількість розчинників (що, застосовуються для промивання й знежирення деталей апаратури й утримуючі горючі речовини) указується в інструкції, затвердженої по підприємству. Ця кількість обмежена добовою потребою цеху, обумовленої технологічним відділом і погодженої з органами пожежного нагляду.

Легкозаймисті рідини (ЛВЖ) зберігають у посуді з не іскро - утворюючого матеріалу з герметичними кришками, не перекидної, із чіткою назвою рідини й з "Вогненебезпечно". Щоб уникнути самозаймання або вибуху не допускається спільне зберігання ацетону, ефірів й інших летучих розчинників із хромовим ангідридом, азотною кислотою й іншими окислювачами.

При веденні електромонтажних робіт (пайка й лудіння гарячим припоєм, випалювання кінців монтажних проводів) застосовують ЛВЖ (етиловий спирт, скипидар). Тому електромонтажні ділянки пожаронебезпечні. Для запобігання пожежі для електропаяльників потрібно використати підставки з негорючого матеріалу.

На випадок пожежі в цехах повинні бути передбачені засоби гасіння пожежі (вогнегасники, пожежний інструмент, інвентар) і пожежна сигналізація.

Висновок

У ході виконання даної дипломної роботи мною був виготовлений пристрій для перевірки стабілітронів з напругою стабілізації до 48 В.

У схемі використовується регулятор напруги LM317, який працює в режимі стабілізації постійного струму. Струм, що протікає через стабілітрон, який перевіряється на працездатність, становить близько 5 мА.

При цьому вольтметр можна підключити паралельно стабілітрону для зняття показань напруги.

Література

1.      Дэвидсон Г.Л. Поиск неисправностей и ремонт электронной аппаратуры без схем: Пер. с англ. - М.: ДМК Пресс, 2002. - 544 с.

.        Зарубіжні мікросхеми, транзистори, діоди. 0 ... 9. Упорядник Корякін - Черняк С.Л. - СПб: Наука і Техніка, 2001. - 688 с.

.        Ніколаєнко М.Н. Настільна книга радіо любителя - конструктора - М.: ДМК Пресс, 2004. - 280 с.: іл. (На допомогу радіоаматорам).

.        Р. Токхейм «Основи цифрової електроніки». Москва, видавництво Мир, 2008. - 567 с.

.        Сворень Р.А. Електроніка крок за кроком: Практична енциклопедія юного радіоаматора. - Вид. 4-е, доповнене й виправлене. - М.: Гаряча лінія - Телеком, 2001. - 540 с.: іл. - (Масова радіо бібліотека; 1248).

.        Садченко Д. Тестування радіоелементів / / Ремонт і сервіс, № 3, № 4, 2000.

.        Журнал Радіосхема №2, 2011.

.        Горошко Б.І. Елементи радіоелектронних пристроїв: Довідник. - М.: Радіо і зв'язок, 1988. - 176 с.

.        Терещук Р.М. Довідник радіоаматора. 1988. - 800 с.

.        Гончаров Ю., Орєхов А. Джерела живлення конструктиву ATX для комп'ютерів / / Ремонт електронної техніки, № 1, 1999. - С. 21-23.

.        В.А. Прянишников. Електроніка, курс лекцій. СПб: «Корона Принт», 1988. - 401 с.

.        Сайт http://ru.wikipedia.org/

.        Сайт http://materinki.narod.ru/

.        Сайт http://master-tv.com/

.        Пилтакян А.М. Радіолюбительські прилади і вимірювання -М.: радіозв’язок 1989 р.

.        Токхейм Р. Основи цифрової електроніки: Переклад з англійського - М.: Мир, 1988. - 392 с.

.        Жуков В.В., Лабковскій М.Д. Регулювання електромеханічних і радіотехнічних приладів і систем/підручник для ПТУ. М.: Вища школа, 1984.

.        Стивен Бигелоу. Пристрій і ремонт персонального комп'ютера. Апаратна платформа й основні компоненти. 2-і ізд. Пер. с англ. - М.: ТОВ "Біном-Пресс", 2005 р.

.        Московкин Л.Н., Сорокіна Н.Н. Слюсарно-складальні роботи у виробництві радіоапаратури й приладів: Навчальний посібник для СПТУ. - М.: Вища. школа, 1987 р., - 304 с.

Похожие работы на - Пристрій для перевірки стабілітронів з напругою стабілізації до 48 В

 

Не нашли материал для своей работы?
Поможем написать уникальную работу
Без плагиата!
Без нейросетей!