Исследование операционных усилителей

  • Вид работы:
    Курсовая работа (т)
  • Предмет:
    Информатика, ВТ, телекоммуникации
  • Язык:
    Русский
    ,
    Формат файла:
    MS Word
    432,74 Кб
  • Опубликовано:
    2013-02-14
Вы можете узнать стоимость помощи в написании студенческой работы.
Помощь в написании работы, которую точно примут!

Исследование операционных усилителей

Федеральное агентство по образованию

Пензенский государственный университет

Кафедра нано- и микроэлектроники








Курсовая работа

по предмету Системный анализ процессов микроэлектронных устройств

на тему: "Исследование операционных усилителей"


Выполнил: студент гр. 05КМ1

Кулахмедов Т.Ш.

Проверил: к. т. н. Метальников А.М.





Пенза 2008

Лист задания

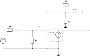
Произвести анализ операционной схемы во временной и частотной областях.

Исходные данные:

Операционная схема



Модель ОУ:


Содержание

1. Выполнение расчета операционной схемы

1.1 Расчет схемы во временной области

.2 Реакция системы на ступенчатое воздействие

.3 Расчёт системы в частотной области

Заключение

Приложение

1. Выполнение расчета операционной схемы

1.1 Расчет схемы во временной области


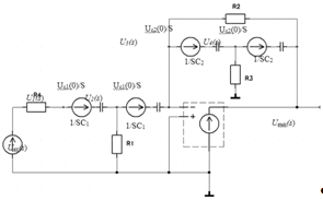
Рассмотрим схему, представленную в задании и преобразуем её в эквивалентную схему операционного усилителя (рисунок 1.1). Расчёт производим по методу узловых напряжений, т.е. выбираем опорные узлы по принципу: лучше тот, который является общим для большинства источников напряжения или наибольшего числа ветвей. В данном случае четыре узла (U1(t), U2(t), U3(t) и U4(t)).


Далее составляем систему динамических уравнений по методу узловых напряжений.

 (1.1.1)

Из анализа схемы видно, что напряжение в узле U3(t)=0, так как усилитель идеальный. Ищем собственную реакцию, для этого принимаем Uвх(t) = 0. После преобразования имеем:

 (1.1.2)

Представим напряжения в узлах в виде экспоненциальных функций:

 (1.1.3)

Подставляем выражение (1.1.3) в (1.1.2), продифференцируем, и сократим eSt, т.к. он не ≠ 0 при любых S и t получим:

 (1.1.4)

Преобразуем уравнение (1.1.4):

 (1.1.5)

Найдем постоянную S, для чего систему (1.1.5) представим в виде матрицы:

 (1.1.6)

Система будет иметь ненулевое решение тогда, когда определитель матрицы, составленной из коэффициентов, будет равен нулю. Определитель равен:

 (1.1.7)

Решив получившееся уравнение с помощью программы MathCAD, найдем корни характеристического уравнения, т.е. собственные частоты. Они будут равны:


Найдём решение для , получим:

 (1.1.8)

Таким образом, имеем:


Далее найдем решение для :

 (1.1.9)

Таким образом, имеем:


Найдём решение для , получим:

 (1.1.10)

Таким образом, имеем:


Запишем наборы полученных узловых напряжений в системы с помощью экспоненциальных функций.

Для :

 (1.1.11)

Для :

 (1.1.12)

Для :

 (1.1.13)

Если наборы узловых напряжений не зависимо удовлетворяют законам Кирхгофа и основным условиям нулевого воздействия, то суммирование соответствующих переменных из каждого набора также удовлетворяет законам Кирхгофа и основным соотношениям в ветвях.

 (1.1.13)

 

.2 Реакция системы на ступенчатое воздействие


Рассмотрим схему в момент времени t = 0+

Рисунок 1.2 - Система в момент времени t = 0+

.

Из анализа рисунка 1.2 видно, что


При t = ∞ схема имеет следующий вид:

Рисунок 1.3 - Система в момент времени t =∞

,

Запишем систему (1.1.13) с учётом полученных данных при решении на ступенчатое воздействие и рассчитаем коэффициенты А и В:

 (1.2.1)

Получили следующие коэффициенты: А=0.24 , В=0.982, C=-1.993

Таким образом, функция, описывающая выходное напряжение, выглядит следующим образом:

 (1.2.9)

График полученной зависимости Uвых от времени посчитанный теоретическим методом представлен на рисунке 1.4. График зависимости Uвых от времени построенный в программе Electronic Workbench представлен на рисунке 1.5.

Рисунок 1.4 - График зависимости Uвых(t)

Рисунок 1.6 - График зависимости Uвых(t) выданный осциллографом в программе Electronic Workbench

1.3 Расчёт системы в частотной области


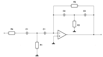
Для расчёта систему в частотной области необходимо преобразовать схему к следующему виду

Рисунок 1.7 - Эквивалентная схема в частотной области

Составляем систему динамических уравнений в частотной области:

(1.3.1)

Из анализа схемы видно, что U3(s)=0. Также считаем, что Uc1(0) = 0 и  Uc2(0) = 0.

Выражаем Uвых(s) через Uвх(s). Получим:

 (1.3.2)

Из первого уравнения выразим U1:

 (1.3.3)

Выражаем из первого уравнения U2 через Uвх:

 (1.3.4)

Выразим U4 через Uвых из четвертого уравнения системы (1.3.2):

 (1.3.5)

Подставим (1.3.3), (1.3.4) и (1.3.5) в (1.3.2) и получим :

 (1.3.6)

Системная функция H(s) является частотной характеристикой цепи и равна:

 (1.3.7)

Подставим формулу (1.3.7) в (1.3.6), получим:

 (1.3.8)

Определяем полюса и нули:

Нуль определяются, приравнивая числитель выражения (1.3.8) к 0.

 (1.3.9)

Решив уравнение (1.3.9), получим:


Полюс определяется, если знаменатель выражения (1.3.8) приравнять к 0:

 (1.3.10)

Решив уравнение (1.3.10), получим:


Строим диаграмму полюсов и нулей для полученных значений S:

Рисунок 1.8 - Диаграмма полюсов и нулей

Заменяя S на j∙ω в выражении (1.3.8) получаем уравнение и строим по нему амплитудо-частотную и фазо-частотную характеристики в программе MathCAD:

Рисунок 1.9 - Амплитудо- частотная характеристика построенная в среде MathCAD

Рисунок 1.10 - Амплитудно-частотная характеристика в программе Electronic Workbench

Рисунок 1.11 - Фазо-частотная характеристика построенная в среде MathCAD

Рисунок 1.12 -Фазо-частотная характеристика в программе Electronic Workbench

Заключение


В ходе выполнения данной курсовой работы был произведен анализ системы, содержащей идеальный операционный усилитель. Исследование поводилось во временной и частотной области. Был определён вид выходного сигнала при известном напряжении на входе во временной области. Был построен график зависимости напряжения на выходе при Uвх=1. График, полученный теоретическим путем почти идентичен показаниям осциллографа в моделирующей программы Workbench.

В ходе анализа схемы в частотной области была получена системная функция для данной схемы. На основе полученной зависимости были построены графики амплитудно-частотной (АЧХ) и фазо-частотной (ФЧХ) характеристики.

операционный усилитель сигнал напряжение

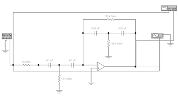
Приложение А

Система, собранная в программе Workbench


Показания функционального генератора


Приложение Б


Алгоритм построения графиков АЧХ и ФЧХ


Похожие работы на - Исследование операционных усилителей

 

Не нашли материал для своей работы?
Поможем написать уникальную работу
Без плагиата!
Без нейросетей!