Радиоприемное устройство
1.
Предварительный расчет радио принимающего устройства
.1 Выбор промежуточной
частоты
Промежуточная частота выбирается из
условий, что она:
• должна быть вне диапазона рабочих
частот приемника;
• должна обеспечивать заданное
ослабление зеркального канала;
• должна быть достаточно низкой,
чтобы обеспечить необходимое устойчивое усиление приемника при наиболее простых
и дешевых электронных приборах и избирательных системах;
• иметь одну из следующих
стандартных величин: 110 кГц; 625 кГц; 0.9 МГц; 1.6 МГц; 2.5 МГц; 6.5 МГц; 8.5
МГц; 24 МГц; 30 МГц; 60 МГц; 100 МГц.
Для выполнения вышеизложенных
условий примем первую промежуточную частоту равной 0,9 МГц, а вторую - 24МГц.
1.2 Определение
количества каскадов для обеспечения заданной чувствительности
Необходимый для обеспечения
чувствительности коэффициент усиления тракта высокой частоты (ТВЧ) определяется
выражением
где Ud - напряжение, подводимое к детектору, Ud=0,7B;
EA - чувствительность приемника, ЕА =4*10-6В.
.
Усиление тракта высокой
частоты обеспечивается входной цепью (с коэффициентом передачи КВх),
усилителем высокой частоты (с коэффициентом усиления Кувч),
преобразователем частоты (с коэффициентом преобразования КПР),
усилителем промежуточной частоты (с коэффициентом усиления КУПЧ):
КТВЧ = КВЧ
* КУВЧ * КПР1 *КПР2* КУПЧ1 *КУПЧ2.
При этом должно
выполняться условие:
Ктвч
>К'твч.
Зададимся значениями
коэффициентов передачи каскадов ТВЧ: КВЧ =2, КУВЧ =5, КПР1
=7, КПР2 =7, КУПЧ =14. Для получения заданного усиления
будем использовать два каскада УПЧ, тогда получим:
Ктвч =2*5*7*7*14*14 =
96040.
Таким образом, требуемое
условие Ктвч >К'твч выполняется.
1.3 Расчет полосы
пропускания приемника и определение полос пропускания его отдельных трактов
В качестве фильтров обычно применяют
колебательные контуры. Для обеспечения высокой избирательности добротность
контура должна быть высокой, а для расширения полосы пропускания, наоборот,
низкой:
= fР / 2*Δf,
где Q - добротность;р - резонансная
частота;
∆f - полоса пропускания
контура.
Полоса пропускания
приемника определяется требуемой полосой воспроизводимых частот:
П = ΔfСП + ΔfНЕСТ.
где П - полоса пропускания
высокочастотного тракта;
ΔfСП - ширина спектра принимаемого сигнала;
ΔfНЕСТ - нестабильность, определяемая уходом частоты гетеродина приемника
и частоты передатчика.
При амплитудной модуляции и при
узкополосной модуляции:
ΔfСП = 2 * Fв
ΔfСП=2*10=20кГц.
Нестабильность частоты гетеродина
,
где Г - коэффициент
совпадения уходов частоты, учитывающий соотношение одновременного ухода от
номинальных величин частот передатчика и гетеродина приемника. Величина Г
= 0,3…0,7;
Δf C -
максимальный уход частоты передатчика;
ΔfR - максимальный уход частоты
гетеродина.
,
где αR -
коэффициент нестабильности;
fR
- частота гетеродина.
При верхней настройке
гетеродина
,
где fС - рабочая частота;
;
;
.
частота каскад приемник
пропускание
Основное усилие (до детектора) и
избирательность по соседнему каналу реализуются в тракте второй промежуточной
частоты. Поэтому полоса пропускания тракта второй промежуточной частоты
принимается равной полосе пропускания приемника
П = ПfПР2 =20944Гц
В тракте первой промежуточной
частоты промежуточная частота принимается высокой (десятки МГц), а это
препятствует реализации узких полос пропускания из-за малых величин входных и
выходных сопротивлений транзисторов.
Ориентируясь на практически
реализуемую добротность фильтров полосу пропускания тракта первой промежуточной
частоты можно определить из условия
ПfПР1 = fПР1 / QПР1, QПР1 = 150…200.
ПfПР1= 24*106/150=160кГц
Тракт сигнальной частоты (входная
цепь и УРЧ) настраивается на частоты порядка сотен МГц. Шунтирующее действие
транзисторов на колебательные контуры существенно возрастает. Полосу
пропускания сигнального тракта определим из условия:
ПСТ ≥ 10П,
ПСТ=10*160000=1,6МГц.
1.4 Определение количества фильтров,
обеспечивающих заданную избирательность и полосу пропускания тракта сигнальной
частоты
Из условия обеспечения избирательности
по зеркальному каналу, добротность должна быть не менее:
где d3K - избирательность по зеркальному каналу в разах;
п - количество контуров тракта сигнальной частоты (примем n=2).
Избирательность по
зеркальному каналу в децибелах равна:
SЭК
= 20 * lg
,
= 10
.
=1059/20=891.
Так как увеличение числа
контуров тракта сигнальной частоты не приводят к снижению добротности до
требуемому значению, поэтому применим двукратное снижение напряжения, при этом fр1=24МГц.

где Мк - частотные
искажения тракта сигнальной частоты в разах.
Принимаем частотные
искажения на уровне 0.707, равными 3дБ (МДБ=3дБ), тогда:
Мк=100,3/20=1,035.
Искомая величина
эквивалентной добротности определяется с учетом обеспечения как избирательности
по зеркальному каналу, так и полосы пропускания:
QОП
> QЭ > QОЗ.
Учитывая то, что
практически реализуемой эквивалентной добротностью является Qэ ≤ 100, принимаем Qэ
= 100.
Фильтры промежуточной
частоты определяют полосу пропускания приемника и его избирательность по
соседнему каналу.
Для обеспечения
избирательности по соседнему каналу 49дБ будем использовать фильтр
сосредоточенной селекции (ФСС), состоящий из 5 звеньев, каждое из которых
обеспечивает избирательность в 10 дБ.
2.
Обоснование функциональной схемы радиоприемника
На рисунке 2.1 представлена
структурная схема заданного варианта супергетеродинного приемника.
Рисунок 2.1 Структурная схема
приемника
Во входной цепи приемника выделяется
сигнал высокой частоты, предварительно выделяя принимаемую станцию.
На следующем этапе сигнал
усиливается усилителем высокой частоты (УВЧ), и его спектр сдвигается в область
низких частот при помощи преобразователя частот, в который включает в себя
смеситель и гетеродин. Гетеродин - генератор высокой частоты. Непосредственное
преобразование происходить в смесителе, который выдает сигнал с промежуточной
частотой полученной отниманием из частоты гетеродина частоты сигнала. То есть:
.
Далее сигнал поступает
на каскад усилителя промежуточной частоты (УПЧ), где происходит усиление
принимаемой станции, для того чтобы детектор мог нормально работать.
Детектор преобразует
модулированный высокочастотный сигнал в колебания низкой частоты.
Усилитель низкой частоты
(УНЧ) дает усиление по мощности, которое необходимо для работы
громкоговорителя.
3.
Составление структурной электрической схемы
Предварительный расчет определил,
что приемник должен содержать входную цепь, один каскад УВЧ, два
преобразователя частоты и два каскада УПЧ, причем количество необходимых
звеньев ФСС после УВЧ - 2, а для УПЧ - 5.
Автоматическая подстройка частоты
(АПЧ) устанавливается при значительной нестабильности частоты гетеродина и
обычно в диапазоне СВЧ. При αг > 10-5 АПЧ
может быть применена и в УКВ диапазоне.
Если предварительный расчет
показывает, что расширение полосы пропускания приемника за счет ухода частоты
гетеродина не превышает 20%, то АПЧ может не устанавливаться. Система
автоматической регулировки усиления (АРУ) применяется для выравнивания уровней
принимаемых сигналов и подавление замираний в диапазоне коротких волн у
приемников с амплитудной модуляции. В приемниках ЧМ - сигналов подавление
паразитной амплитудной модуляции обеспечивается ограничением сигнала
промежуточной частоты перед его детектированием, и АРУ не используется.
Учитывая
вышеизложенное, изобразим структурную схему приемника (рисунок 3.1).
Рисунок 3.1
Структурная электрическая схема приемника без АПЧ.
4.
Разработка принципиальной схемы приемника
.1
Выбор и обоснование входной цепи
Входная цепь должна обеспечивать,
возможно, большую избирательность при допустимой неравномерности усиления в
полосе пропускания и максимальный коэффициент передачи напряжения. При этом
изменение коэффициента передачи по напряжению в пределах рабочего диапазона
частот должно быть возможно меньшим. А также должна согласовывать фидерную
линию с входом первого усилительного каскада с целью повышения отношения
сигнал/шум.
Входные цепи
классифицируются по двум основным признакам: по виду колебательной системы,
настроенной на частоту принимаемого сигнала, и по способу связи этой системы с
антенной. В качестве колебательных систем во входных цепях применяют как одиночные
контуры, так и различные системы связанных контуров. Одноконтурная входная цепь
получила широкое применение из-за простоты конструктивного выполнения, более
высокого и постоянного по диапазону коэффициента передачи, удобства настройки
по сравнению с многоконтурными.
По виду связи
антенны с контуром различают схемы с индуктивной, емкостной,
индуктивно-емкостной и автотрансформаторной связью. Недостатком входной цепи
при емкостной связи является непостоянство коэффициента передачи по диапазону.
Во входных цепях
метровых и дециметровых волна наиболее распространены автотрансформаторная и
трансформаторная связь контура с антенной и неполное подключение контура к
усилительному прибору УВЧ, что ослабляет его влияние на контур.
Наибольшим постоянством коэффициента
передачи по диапазону обладает схема индуктивной связи контура с ненастроенной
антенной при удлиненной антенной цепи.
Выбранная входная цепь включает в
себя колебательный контур LC, соединенный с антенной и с входом УВЧ емкостной связью (рисунок
4.1).
Рисунок 4.1 Схема электрическая
принципиальная входной цепи
4.2 Выбор
схемы каскада УВЧ
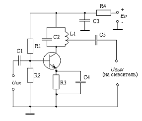
Усиление радио частотных колебаний в
приемнике осуществляется с подошью УВЧ. Схема УВЧ собрана на транзисторе с
общим эмиттером. Для достижения высокой избирательности необходимо сохранить за
счет изменения коэффициента включения контура LC в коллекторную цепь.
К УВЧ прежде всего
предъявляется требование постоянства коэффициента усиления по диапазону.
Коэффициент усиления на резонансной частоте зависит в основном от крутизны
характеристики транзистора и резонансного сопротивления контура. Резонансное
сопротивление зависит от частоты, поэтому коэффициент усиления зависит также от
частоты.
Резонансные УВЧ повышают
избирательность по зеркальному и усиливают сигнал, способствуя повышению
чувствительности приемника. Поэтому для обеспечения наибольшей чувствительности
и избирательности будем применять резонансный усилитель (рисунок 4.2).
Рисунок 4.2 - Схема электрическая
принципиальная УВЧ
4.3 Выбор и
обоснование схемы ПЧ.
Существуют ПЧ на полупроводниковых
диодах и транзисторах. ПЧ на транзисторах характеризуются значительно большим
коэффициентом передачи, чем диодные, и большим уровнем шумов. Транзисторные ПЧ
содержат 2 основных устройства: смеситель и гетеродин.
К смесителю
предъявляются следующие требования: минимальный уровень вносимых шумов и
искажений при наименьшей зависимости его от частоты настройки приемника, как
можно меньшее количество побочных каналов приема.
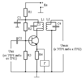
В качестве
смесителя будем использовать схему на биполярном транзисторе (рисунок 4.3).
Синусоидальные колебания с гетеродина подаются на эмиттер транзистора
смесителя, что обеспечивает смещение рабочей точки с частотой гетеродина и в
конечном счете сдвиг спектра сигнала в область низких частот.
Нагрузкой смесителя является фильтр,
настроенный на частоту fпр = fг - fс, он отделяет
составляющую тока с промежуточной частотой от составляющей с частотами fc и fс+fг.
Рисунок 4.3 Схема электрическая
принципиальная ПЧ.
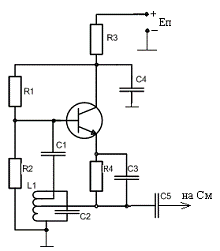
Гетеродин, применяемый в
преобразователе частоты супергетеродинного приемника, должен генерировать в
заданном диапазоне частот колебания достаточно стабильной частоты с примерно
постоянной амплитудой, необходимой для работы смесителя. При этом не должно
быть паразитной генерации. Гетеродины ЧМ приемников не должны иметь паразитной
частотной модуляции. Принципиальная схема гетеродина проиллюстрирована на
рисунке 4.4.
Рисунке 4.4 Принципиальная схема
гетеродина
4.4 Выбор УПЧ
Основные требования, предъявляемые к
усилителям промежуточной частоты (УПЧ), - обеспечение избирательности по
соседнему каналу, формирование полосы пропускания, обусловливающей необходимую
точность воспроизведения на выходе передаваемого сообщения, и основное усиление
принимаемого сигнала до детектора.
Частотная избирательность УПЧ
определяется крутизной ската резонансной кривой, а полоса пропускания - шириной
этой кривой на заданном уровне. Избирательность усилителя иногда характеризуют
коэффициентом прямоугольности резонансной характеристики.
Из предварительного расчета
выяснилось, что для реализации необходимого усиления используем два УПЧ.
Апериодический усилитель промежуточной частоты выполнен на резисторах и
приведен на рисунке 4.5. У резонансного усилителя нагрузкой является
резонансная система.
Рисунок 4.5 Схема
электрическая принципиальная апериодического УПЧ.
4.5 Выбор детектора
Детектирование
частотно-модулированных сигналов производится с помощью частотных детекторов. К
частотным детекторам предъявляются следующие основные требования: 1) изменение
выходного напряжения во времени должно по возможности более точно повторять
закон изменения частоты подводимого на вход сигнала; 2) коэффициент передачи
напряжения должен быть возможно большим; 3) выходное напряжение должно
оставаться по возможности постоянным при изменении амплитуды входного сигнала.
Наибольшее применение в
приемниках получил детектор отношений. Один из вариантов схемы детектора
отношений приведен на рисунке 2.6. По сравнению с другими частотными
детекторами он обладает следующими преимуществами: 1) работает при более слабых
входных сигналах; 2) подавляет паразитную амплитудную модуляцию при более
слабых входных сигналах и в более, широкой полосе частот.
Рисунок 4.6 Схема
электрическая принципиальная дробного детектора.
4.6 Выбор УНЧ
Тракт низкой частоты
состоит из усилителя напряжения низкой частоты и усилителя мощности низкой
частоты. Основное требование, предъявляемое к ТНЧ, - получение необходимой
мощности при заданных допустимых искажениях сигнала и максимальном КПД. УННЧ
представляет собой апериодический усилитель, схема которого приведена на
рисунке 7. В качестве УМНЧ используем схему апериодического усилителя (рисунок
4.7), нагрузка которого - активное сопротивление, для согласования с динамиком
применяем трансформатор.
Рисунок 4.7 - Схема
электрическая принципиальная УМНЧ.
Схемы выбранных каскадов
соединяем в одну единую схему приемника, при этом обеспечиваем единое питание
всех каскадов постоянным напряжением равным 12В (см. Приложение). А также
составляем перечень элементов, номиналы которых рассчитаем в следующем пункте.
5. Расчет каскада
усилителя промежуточной частоты с фильтром сосредоточенной селекции
Исходные данные:
а. Требуемая
избирательность ФСС по соседнему каналу 49 дБ;
б. Соседняя станция
удалена от принимаемой на
=25
кГц;
в. Добротность контура
одного звена ФСС Q=250;
г. Требуемая полоса
пропускания ФСС 2
=20.93
кГц.
Определим обобщенное
затухание:
,
где f -
промежуточная частота приемника, f =900 кГц;
Определим
обобщенную расстройку по соседнему каналу:
,
По графику (рисунок 1.5,
а/1/) определим затухание S1,
создаваемое одним звеном фильтра для соседней станции.
S1=11.5 дБ.
Определим число звеньев ФСС,
необходимое для обеспечения требуемого затухания:
,
.
По графику (рисунок
1.5, б /1/) определим коэффициент передачи ФСС по напряжению.
Кu = 0,22.
Исходные данные:
а. ЭДС источника
питания Е=12 В;
б. Промежуточная
частота fпр= 900 кГц;
в. Коэффициент
нестабильности Sнес=3;
г. Частотные
искажения в полосе пропускания М=3 дБ.
Рассчитаем
эмиттерный и резисторы делителя напряжения (на базе):
,
где IК - ток коллектора транзистора, IК
=2 мА.
.
Rб=Rэ*(Sнес-1)
где Rб представляет собой параллельно включенные Rб1 и Rб2.
Rб=2*(3-1)=4кОм.
,
.
,
Выберем транзистор
КТ315А с параметрами:
h21Эmin=30;
fгр>250 МГц;
Cк=7пФ.
Определим частотные
искажения на каждый конденсатор в полосе пропускания.
Мс
=0,1*М,
Мс
=0,1*3 = 0,3 дБ.
Переведем в разы:
,
.
Рассчитаем номиналы
конденсаторов:
,
,
Выберем СР1
=680 пФ.
,
Выберем СБЛ
=22000 пФ.
Допуская падение на Rф десятой части напряжения
Е, определим:
,
кОм.
Выберем СФ
=15нФ.
Все конденсаторы, не участвующие в
резонансах, выбираем равными 47нФ.
Определим крутизну
характеристики транзистора
S=40*Iк = 40*2=80 мА/В.
Примем Q=100 и емкость контура С=2 нФ.
Определим
резонансное сопротивление контура:
,
Определим коэффициент
усиления каскада УПЧ с ФСС
,
,
где К -
коэффициент передачи ФСС, К=0,22;
т1, т2
- коэффициенты включения первого и последнего
Проверим условие КU < Куст
,
С12=0,1*Ск=0,1*7=0,7пФ,
Условие КU<Куст выполняется.
Определим индуктивность
контуров:
,
.
Определим критический
коэффициент связи
Ккр=
,
Ккр=
.
В соответствии со
справочными данными выбираем необходимые элементы:
RЭ: КИМ - 0,125 - 200В -
2кОм±5%,
RБ1: МЛМ-200В-12кОм±5%,
RБ2: МЛМ-200В-6,2кОм±5%,
Rф: МТ -
0,5-350В-600Ом±5%,
СФ, СБЛ, СР1:
КМ-47нФ±5% - 160В,
С: КМ-2нФ±10% - 50В.
Заключение
В данном курсовом проекте было
разработано радиоприемное устройство по супергетеродинной схеме, которая
обеспечивает необходимое усиление тракта сигнальной частоты.
Радиоприемник обладает достаточной
избирательностью и чувствительностью. Чувствительность ограничивается лишь
собственными шумами. Основное усиление в приемнике обеспечивают каскады УПЧ, а
усиление по мощности дает УНЧ.
Выполнен анализ функциональных узлов
и сделан выбор конкретных решений их реализации, на основании которого
сформирована принципиальная схема приемника.
Литература
1. Расчет узлов каналообразующих устройств. Часть 1. Расчет узлов
и каскадов радиоприемника: Методические указания для курсового и дипломного
проектирования. / Б.А. Богосов; РГУПС, Ростов н/Д, 1994.
. Б.А. Богосов, Х.Ш. Кульбикаян, М.М. Скрыпник: Методические
указания к курсовому и дипломному проектированию «Предварительный расчет
приемников железнодорожной радиосвязи».
. Р.М. Терещук, К.М. Терещук, А.Б. Чаплинский:» Малогаборитная
радиоаппаратура» - справочник радиолюбителя. Киев 1972 г.
. В.Г. Борисов: «Юный радиолюбитель» - Москва «Радио и связь» 1986
г.