Радиоприемное устройство связной радиостанции
МИНИСТЕРСТВО
ОБРАЗОВАНИЯ И НАУКИ РОССИЙСКОЙ ФЕДЕРАЦИИ
РЯЗАНСКИЙ
ГОСУДАРСТВЕННЫЙ РАДИОТЕХНИЧЕСКИЙ УНИВЕРСИТЕТ
КАФЕДРА
РАДИОТЕХНИЧЕСКИХ УСТРОЙСТВ
ПОЯСНИТЕЛЬНАЯ
ЗАПИСКА
к
курсовому проекту по дисциплине
«Устройства
приема и обработки сигналов»
на
тему
Радиоприемное
устройство связной радиостанции
Выполнила студентка
гр.117
А.С.Тараканова
Проверил асс. А.Ю.
Паршин
Рязань
2014
Содержание
1. Введение
. Расчет
структурной схемы радиоприемника
2.1 Задачи
расчета
.2 Выбор
и обоснование архитектуры радиоприемника
2.3 Расчет
частотного плана
.4 Выбор
элементной базы
.5 Расчет
энергетического плана
.
Проектирование преселектора радиоприемника
3.1 Расчет
МШУ по постоянному току
3.2 Расчет
МШУ на основе S-параметров
.
Выбор ИМС
Заключение
1. Введение
Современный мир нельзя представить без
радиосвязи. Радиоприёмник (радиоприёмное устройство) - устройство для приёма
электромагнитных волн радиодиапазона (то есть с длиной волны от нескольких
тысяч метров до долей миллиметров) с последующим преобразованием содержащейся в
них информации к виду, в котором она могла бы быть использована. Сегодня
технология производства достигла такого уровня, что все устройство можно
выполнить на маленькой микросхеме.
Радиоприемники можно классифицировать по ряду
признаков, из которых основным являются: 1)тип схемы; 2)вид принимаемых
сигналов; 3)назначение приемника; 4)диапазон частот; 5)вид активных элементов,
используемых в приемнике; 6)тип конструкции приемника.
В связных радиостанциях чаще всего применяются
частотно-модулированные сигналы, что даёт выигрыш по мощности примерно в 30
раз, по сравнению с АМ из-за более высокой устойчивости ЧМ сигналов к действию
помех.
Целью данного курсового проекта является
разработка приёмника связной радиостанции диапазона часто 312-314 МГц и шагом
сетки частот 100 кГц с использованием современной элементной базы.
2. Расчет структурной схемы
радиоприемника
2.1 Задачи
расчета
Целью расчета структурной схемы радиоприемника
является определение архитектуры построения радиоприемника, типа и количества
каскадов, порядок их включения. При расчете определяются основные структурные
параметры, влияющие на основные показатели радиоприемника: чувствительность,
избирательность в частотной области, динамический диапазон, допустимый уровень
искажений принимаемого сигнала, а также необходимый уровень функциональных
возможностей.
2.2 Выбор
и обоснование архитектуры радиоприемника
Несмотря на то, что известно большое число
архитектур радиоприемников, наибольшее распространение получили радиоприемники супергетеродинного
типа с одним или двумя преобразованиями частоты.
Структурная схема супергетеродинного
радиоприемника с двумя преобразованиями частоты:
Антенна подключена к входной цепи ВЦ, назначение
которой состоит в согласовании выхода антенны с входными каскадами
радиоприемника для обеспечения наиболее полной передачи мощности сигнала,
предварительной фильтрации сигналов с целью подавления помех на зеркальном
канале приема и канале прямого прохождения.
С выхода ВЦ сигнал подается на малошумящий
усилитель МШУ, который усиливает сигнал до уровня, достаточного для работы ИМС
однокристального радиоприемника. Усиление МШУ должно быть достаточным также для
обеспечения требуемой чувствительности и коэффициента шума всего
радиоприемника.
В составе МШУ при необходимости может
присутствовать полосовой фильтр для повышения избирательности по зеркальному
каналу.
Выход преселектора соединен с входом ИМС
однокристального радиоприемника, который в зависимости от типа ИМС может включать
следующие каскады:
первый преобразователь частоты ПЧ1,
первый гетеродин Г1,
фильтр сосредоточенной избирательности 1-й
промежуточной частоты ФСИ1,
усилитель 1-й промежуточной частоты УПЧ1,
второй преобразователь частоты ПЧ2,
второй гетеродин Г2,
фильтр сосредоточенной избирательности 2-й
промежуточной частоты
ФСИ2,
усилитель 2-й промежуточной частоты УПЧ2,
усилитель-ограничитель ОГР,
частотный детектор ЧД,
оконечное устройство ОУ
2.3 Расчет частотного плана
Полоса пропускания приемника
приблизительно
равна полосе пропускания тракта промежуточной частоты. Значение
определяют
следующим образом:
Где
-
ширина спектра принимаемого сигнала;
,
-
нестабильности частот передатчика и приемника. Ширина спектра сигнала зависит
от вида и параметров модуляции. Для сигналов с частотной модуляцией
,
где
-
индекс модуляции,
- девиация
частоты,
-
верхняя частота полосы модулирующих частот.
Относительная нестабильность частоты связных
передатчиков для радиостанций сухопутной связи составляет (5…20)*
.
Аналогичные требования предъявляются к нестабильности частоты гетеродина
радиоприемника. Тогда
Гетеродин перестраивается при смене рабочей
частоты приёмника, первая промежуточная частота:
МГц
Частота первого гетеродина:
Частоты зеркального канала 1-го преобразователя
частоты равны:
Вторая промежуточная частота, более низкая для
удобной демодуляции:
КГц
Частота второго гетеродина:
Частота второго зеркального канала:

2.4 Выбор элементной базы
Фильтр преселектора АЕ5522Н-313,5
Фильтр 1ой промежуточной частоты ФП2П4-10,7 м-38
Фильтр 2ой промежуточной частоты ФП1П1-60-07
В качестве усилительного устройства выберем
транзистор NE64500
Избирательности выбранных фильтров на частотах
соответствующих им неосновных каналов приема равны:
для фильтра преселектора:
(АЧХ фильтра приведена в приложении).
Т.к. по ТЗ избирательность по зеркальному каналу
должна быть 70 дБ, поставим 2 фильтра преселектора.
Получим избирательность 42+42=84 дБ, что
полностью удовлетворяет ТЗ.
-для фильтра 1й промежуточной частоты:
- для фильтра 2-й промежуточной частоты:
Общая избирательность по соседнему каналу
обеспечивается фильтрами как 1-й, так и 2-й промежуточных частот:
Данное значение избирательности полностью
удовлетворяет ТЗ.
2.5 Расчет энергетического плана
Целью расчета энергетического плана является
обеспечение чувствительности радиоприемного устройства при заданном показателе качества
приема.
Минимальная мощность сигнала на входе
радиоприемника равна:
Где
-
чувствительность радиоприемника,
-
сопротивление антенного фидера.
Мощность шума в полосе основной селекции
равна:
Отношение сигнал-шум на входе радиоприемника
равно:
Сравнивая это значение с требуемым по заданию
коэффициентом шума
, получаем
допустимый коэффициент шума преселектора:
Коэффициент шума радиоприемника:
Потери во входной цепи составляют 6 дБ, т.к.
избирательность по зеркальному каналу обеспечивают 2 фильтра АЕ5522Н-313,5,
тогда коэффициент шума входной цепи:
Тогда коэффициент передачи входной цепи:
Коэффициент шума УРЧ:
Необходимо, чтобы
При чувствительности микросхемы
напряжение
на выходе УРЧ:
Коэффициент шума ИМС исходя из паспортных
данных:
Т.к.
,
МШУ на транзисторе NE64500
обеспечивает чувствительность приемника.
3. Проектирование
преселектора радиоприемника
3.1 Расчет
МШУ по постоянному току
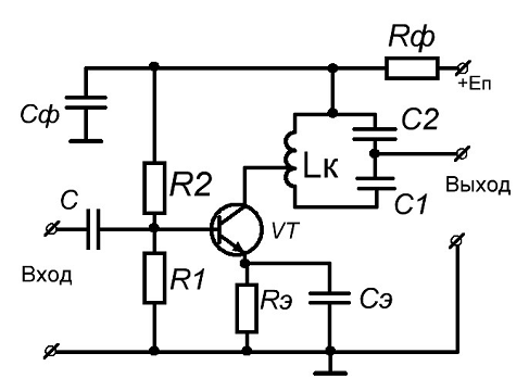
Электрическая принципиальная схема МШУ на
биполярном транзисторе:
Схема построена на выбранном транзисторе NE64500.
Исходными данными для расчета являются:
-постоянный ток коллектора
-напряжение коллектор-эмиттер
-напряжение источника питания
Напряжение база-эмиттер для кремниевых
маломощных транзисторов полагаем равным
Сопротивление резистора
выбирается
из условия, чтобы падение напряжения на нем составляло
,
что обеспечивает приемлемую температурную стабильность каскада.
Баланс напряжений коллекторной цепи описывается
уравнением:
Отсюда падение напряжения на резисторе
:
Сопротивление резистора
:
Тогда
Напряжение на базе равно:
Отсюда получаем значения сопротивлений:
Для устранения отрицательной обратной связи по
переменному току выбираем значение емкости
из
условия:
Где
Емкость разделительного конденсатора выбирается
из условия:
Емкость блокировочного конденсатора в цепи
фильтра питания рассчитывается по формуле:
3.2 Расчет
МШУ на основе S-параметров
При значении рабочей частоты более 300 МГц
расчет МШУ производится на основе S-параметров
транзистора:
- коэффициент отражения на входе
- коэффициент прямой передачи
- коэффициент обратной передачи
- коэффициент отражения на выходе
Обеспечение устойчивости усилителя.
Чтобы усилитель получился безусловно устойчивым,
должны
быть меньше 1, а коэффициент собственной устойчивости транзистора К должен быть
больше 1.
Где
Т.к.
максимально
возможный коэффициент усиления по мощности определяется выражением
4. Выбор ИМС
Использование интегральных микросхем при
построении радиоприемных трактов позволяет существенно уменьшить габариты,
энергопотребление и стоимость аппаратуры связи.
ИМС, используемые для построения радиоприемника,
должны полностью соответствовать техническим требованиям, предъявляемым к
приемному тракту:
- диапазон входных частот,
количество преобразований частоты,
максимальные значения промежуточных частот,
полоса частот детектора и выходной цепи,
чувствительность при заданном отношении
сигнал/шум либо коэффициент шума,
напряжение источника питания и потребляемый ИМС
ток.
Для обеспечения требований, установленных в
техническом задании возьмем ИМС МС3362 фирмы Motorola
с двумя преобразованиями частоты, частотным детектором и диапазоном рабочих
частот 0…450 МГц.
Чувствительность микросхемы
Напряжение питания
.
Все характеристики на ИМС приведены в
приложении.
радиоприемник частотный преселектор
Спецификация к принципиальной электрической
схеме
|
Обозначение
в схеме
|
Наименование
|
Кол-во,
шт.
|
Примечание
|
|
Микросхемы
|
|
|
|
MC3362
|
MC3362
|
1
|
|
|
Транзисторы
|
|
|
|
VT
|
NE46500
|
1
|
|
|
Резисторы
|
|
|
|
R1
|
SMD 5.6 кОм
E192
|
1
|
|
|
R2
|
SMD 4.3
кОм
E192
|
1
|
|
|
Rэ
|
SMD 13
Ом
E24
|
1
|
|
|
Rф
|
SMD 1.5
кОм
E192
|
|
|
Конденсаторы
неполярные
|
|
|
|
Сф
|
SMD 0.32
нФ
E6
|
1
|
|
|
С
|
SMD 1,5 нФ
E6
|
1
|
|
|
Сэ
|
SMD 36 нФ
E6
|
1
|
|
|
С1
|
SMD 0.36 нФ
E6
|
1
|
|
|
С2
|
SMD 0.36 нФ E6
|
1
|
|
|
Катушки
индуктивности
|
|
|
|
Lк
|
22
мкГн E24
|
1
|
|
|
Фильтры
|
|
|
|
Ф1
|
AE5522H-313.5
|
2
|
|
Заключение
В ходе выполнения курсового проекта было
спроектированного радиоприемное устройство супергетеродинного типа с двумя
преобразованиями частоты для диапазона частот 312 - 314 МГц. Радиоприемник был
выполнен на микросхеме МС 3362. Характеристики спроектированного устройства
полностью удовлетворяют заданным характеристикам в техническом задании.
Значения избирательностей по соседнему и зеркальному каналам составили 132 дБ и
84 дБ соответственно.