Проектирование радиоприемника связной радиостанции
......................................................................................................................................
...........................................................................................................
...........................................................................................................
...........................................................................................................
...........................................................................................................
...........................................................................................................
...........................................................................................................
...........................................................................................................
...........................................................................................................
...........................................................................................................
...........................................................................................................
...........................................................................................................
...........................................................................................................
.................................................................................................................... Проектирование
радиоприемника связной радиостанции
...........................................................................................................
Введение
приемник схема усилитель
Важнейшим
функциональным элементом всех радиосистем, в том числе радиосвязи, радиовещания
и телевидения, относящихся по информационному назначению к классу систем
передачи информации из одних пунктов пространства в другие, является
радиоприемное устройство, предназначенное для улавливания распространяющихся в
открытом пространстве электромагнитных колебаний искусственного или
естественного происхождения в радиочастотном (
)
и оптическом (
) диапазонах и преобразования их к виду,
обеспечивающему использование содержащейся в них информации.
Каким бы ни был вид приёмника - или интегральная микросхема, или ранние
разработки на дискретных элементах, принципы построения и проектирования
остаются теми же что и 20 лет назад, лишь совершенствуется элементная база,
технологии и идеи конструкторов.
В данном курсовом проекте мы рассчитываем радиоприемник связной
радиостанции. В состав радиоприемного устройства входят собственно приемник,
антенна и оконечное устройство. Антенна воспринимает энергию электромагнитных
полей и преобразует ее в напряжение. В нашем случае антенна ненастроенная. Приемник
выделяет из спектра входных колебаний полезные сигналы; усиливает их за счет
энергии источника питания; осуществляет преобразование, ослабляя действие
помех, присутствующих во входном сигнале; детектирует радиочастотные сигналы,
формируя колебания соответствующие передаваемому сообщению в оконечном
устройстве. Выделенный полезный сигнал в нашем случае - это узкополосный
речевой сигнал.
Входные цепи служат для избирательной передачи сигналов из антенны на
вход 1-ого каскада приемника с наименьшими потерями и искажениями. Усилитель
радиочастоты предназначен для обеспечения необходимого усиления и частотной
селекции, смеситель - для переноса спектра сигнала из одной области в другую
без изменения закона модуляции, гетеродин - для изменения крутизны преобразовательного
элемента (смесителя), детектор - для формирования выходного напряжения, которое
изменяется в соответствии с законом изменения частоты входного сигнала,
усилитель низкой частоты - усиливает сигнал, поступающий с детектора.
Техническое задание на проектирование
Тип радиоприемного устройства связная ЧМ радиостанция
Частота
настройки f0 = 141 МГц
Чувствительность ЕА
= 3 мкВ; b = 15 дБ
Избирательность
по соседнему каналу Se coc = 52 дБ
Избирательность по зеркальному каналу Se зрк = 45 дБ
Полоса пропускания по звуковой частоте F=(300…2700)Гц
Девиация
частоты fм = 4 кГц
Неравномерность АЧХ в полосе НЧ = 7 дБ
Номинальная выходная мощность Рвых = 40 мВт
Коэффициент гармоник kг = 6 %
Напряжение источника питания Еп = 6 В.
1. Структурный синтез РПУ
.1 Составление и обоснование структурной схемы приемника
Задачей и целью является составление и обоснование структурной схемы
приемника по заданному техническому заданию. При составлении ориентировочной
схемы РПУ за основу возьмем классическую схему построения РПУ. На сегодняшний
день известны и находят применение три варианта схем:
·
приемники прямого
усиления (10%)
·
приемники прямого
преобразования (5%)
·
приемники
супергетеродинной схемы (85%)
В данном курсовом проекте разрабатывается супергетеродинный приемник с
одинарным преобразованием частоты. Такая схема построения приемника дает
достаточно высокие технические требования:
·
высокое
постоянство параметров и характеристик
·
возможность
получения высокого устойчивого усиления
·
простота конструирования
гетеродина
·
возможность
обеспечения высокой селективности
Однако у супергетеродинного приемника имеются также и недостатки:
·
наличие
дополнительных устройств ПЧ и УПЧ
·
наличие колебаний
г гетеродина в антенне
·
наличие
дополнительных ложных каналов приема
При правильном проектировании приемника наличие двух последних
недостатков будет несущественно.
Рисунок 1. Структурная схема РПУ связной радиостанции, ЧМ сигналов.
Входное устройство
Входное устройство (входная цепь) - это устройство, предназначенное для
передачи сигнала из антенны в последующие цепи приемника и предварительной
фильтрации помех на частотах побочных каналах приемника (зеркальный канал), а
так же интенсивных по уровню помех.
Входная цепь обычно представляет собой пассивный четырехполюсник,
содержащий одно или несколько частотно-селективных звеньев, выделяющих
принимаемый сигнал.
Рисунок
2. Структурная схема входного устройства
Входная
цепь предназначена для селективной (избирательной) передачи сигналов из антенны
на вход первого каскада приемника с наименьшими потерями и искажениями.
Входное
устройство обеспечивает:
·
первичную
селективность, неполную (частичную) фильтрацию сигнала;
·
селективность по
побочным каналам приема: зеркальному, каналу промежуточной частоты, частотам
вида fвх = nfг fпр (за исключением fвх = fс = fг
- fпр).
Требования к входному устройству:
·
простота
перестройки в диапазоне от f0min до f0max;
·
постоянство
параметров в пределах принятого диапазона;
·
максимальный
коэффициент передачи (не 1);
·
минимальный
уровень шумов;
·
минимальные
искажения сигнала;
·
минимальное
влияние изменения параметров антенны на стабильность характеристик РПУ.
Если антенна является настроенной, то входное устройство решает задачу
согласования, т.е. если антенна имеет сопротивление Rа, а входное сопротивление Rвх, то Rвх должно быть равно Rа.
Усилитель радиочастоты
Усиление сигналов в приемнике может происходить до преобразователя частоты,
т.е. на принимаемой частоте, и после преобразователя - на промежуточной
Усиление на частоте принимаемого сигнала осуществляется с помощью УРЧ.
УРЧ - усилитель радиочастоты, его главное назначение состоит в том, что
он улучшает чувствительность. УРЧ непременно должен быть резонансного типа,
т.к. он вместе с входным устройством образует преселектор, который ответственен
за селективность по зеркальному каналу.
Транзисторные УРЧ, как и другие типы усилителей радиосигналов,
представляют собой активные частотно-избирательные каскады приемников,
работающие на требуемой фиксированной частоте. Они применяются для обеспечения
высокой чувствительности радиоприемного устройства за счет предварительного
усиления полезного сигнала и его частотной селекции от помех.
Основными показателями УРЧ являются:
1. Резонансный коэффициент усиления по
напряжению или по мощности.
2. Частотная избирательность, которая
характеризует уменьшение усиления при заданной расстройке f относительно резонансного усиления
каскада.
3. Коэффициент шума УРЧ, который в
значительной степени определяет способность приемника воспроизводить полезную
информацию при малых уровнях принимаемого сигнала.
4. Устойчивость, характеризуемая
отсутствием самовозбуждения.
Кроме того, УРЧ по своим показателям должен обеспечивать усиление
сигналов радиочастоты в определенном динамическом диапазоне с искажениями, не
превышающий заданный уровень.
Требования, предъявляемые к УРЧ:
·
усиление,
необходимое для получения заданного Uc / Uш на входе преобразователя частоты;
·
селективность по
побочным каналам приема;
·
высокая
линейность АХ;
·
низкий
коэффициент шума;
·
простота
перестройки в диапазоне частот РПУ.
Усилители радиочастоты (УРЧ) применяются как резонансные, так и
апериодические. В приемниках лучше делать резонансные УРЧ, так как при этом
достигается улучшение избирательности по зеркальному каналу и другим каналам
приема.
Преобразователь частоты
ПЧ - преобразователь частоты, в котором происходит преобразование более
высокой частоты принимаемого сигнала в постоянную, более низкую (относительно
принимаемой) промежуточную частоту. Чаще всего перенос с помощью ПЧ
осуществляется в более низкочастотную область, чтобы избежать трудностей
получения высокого коэффициента усиления.
Преобразование частоты делается для облегчения задачи обработки
приходящего сигнала, т.к. элементная база для низких частот и дешевле и проще.
С выхода преселектора напряжение сигналов и помех поступает на
преобразователь частоты (ПЧ), где происходит изменение несущей частоты сигнала.
Для этого сигнал и колебания местного генератора - гетеродина (Г) -
одновременно воздействуют на смеситель (СМ), представляющий собой нелинейный
элемент или элемент с постоянными параметрами.
Рисунок
3. Преобразователь частоты
В
результате на выходе смесителя возникает колебание, содержащее составляющие с
частотой сигнала fc и его гармоник, и большое число комбинационных составляющих
с частотами f = nfг mfc , где (n, m =0, 1, 2,… - целые
числа). Одна из этих комбинационных частот и используется в качестве новой
несущей частоты выходного сигнала, называемой промежуточной частотой:
fпч = fг - fc
Поскольку
сигнал несет в себе полезную информацию, в процессе преобразования эта
информация должна сохраняться, т.е. ПЧ для сигнала должен быть линейным. Таким
образом, в процессе преобразования частоты происходит перенос спектра сигнала в
область промежуточной частоты без нарушения амплитудных и фазовых соотношений
его составляющих.
Гетеродин
Гетеродин (Г) - генератор, настроенный на частоту fг.
Нужен для получения частоты гетеродина, которая подается на смеситель,
где, смешиваясь с частотой сигнала, преобразует ее в промежуточную.
Фильтр сосредоточенной селекции
ФСС - фильтр сосредоточенной селекции (избирательности), реализующий
требуемую полосу пропускания высокочастотного тракта и избирательность по
соседнему каналу. Обеспечение заданной, требуемой избирательности по соседнему
каналу осуществляется с помощью ФСС включаемого на выходе преобразователя
частоты.
Предпочтительнее схема, когда ФСС стоит перед усилителем промежуточной
частоты. Частотно-избирательные функции в таких усилителях выполняются
различными многорезонансными фильтрами (пьезоэлектрическими, пьезомеханическими
и т.д.), а функции усиления - апериодическими или слабо избирательными
многокаскадными усилителями.
Усилитель промежуточной частоты
УПЧ - усилитель промежуточной частоты, осуществляет основное усиление
сигнала, настроен на промежуточную частоту. Промежуточная частота fпч всегда
фиксирована, не зависит от частоты принимаемого сигнала fc и выбирается намного
ниже частоты сигнала (fпч fc). Поэтому на частоте fпч легко
обеспечить требуемое устойчивое усиление. Так как УПЧ не перестраивается по
частоте, то это позволяет получить в супергетеродинном приемнике высокую
частотную избирательность при неизменной полосе пропускания, а также
реализовать оптимальную фильтрацию сигнала от помех, применяя согласованные
фильтры на промежуточной частоте. Таким образом, в супергетеродинном приемнике
устраняются недостатки приемника прямого усиления.
Качественными основными показателями УПЧ являются:
. Номинальное значение промежуточной частоты fпч, соответствующее средней (квазирезонансной) частоте
настройки усилителя. Значение fпч в современных приемниках может
изменяться в широких пределах в зависимости от ширины спектра принимаемых
радиосигналов. Для повышения помехозащищенности приема по каналу прямого
прохождения установлен международный стандарт - ряд значений fпч, и одновременно, наложен запрет на
их использование в качестве несущих. Так, например, в системах радиовещания с
АМ значение fпч обычно выбирают равным 465 кГц, а с
ЧМ - 10,7 (6,5; 1,6 - в зависимости от частоты сигнала) МГц
. Полоса пропускания УПЧ, определяемая допустимыми частотными искажениями
принимаемого радиосигнала, и обычно оцениваемая по уровню 3 дБ (0,707). Типовые
полосы пропускания П0,7 УПЧ составляют в радиовещательных приемниках
АМ - сигналов 8 - 10 кГц, приемниках ЧМ - сигналов 250 кГц, приемниках РЛС 1 -
10 МГц.
. Коэффициент усиления по напряжению.
. Частотная избирательность, под которой понимают способность УПЧ
ослаблять воздействие на усиливаемый сигнал помех, частоты которых расположены
за полосой пропускания УРЧ. Избирательность определяется формой АЧХ усилителя.
В зависимости от конкретной помеховой обстановки (наличие широкополосных и
узкополосных помех) к форме АЧХ предъявляются различные требования. Для
радиовещательных приемников характерной является помеха от соседней по несущей
частоте радиостанции.
. Устойчивость работы УПЧ, характеризующая способность усилителя
сохранять при воздействии дестабилизирующих факторов (например, температуры)
свои основные параметры в заданных пределах.
Частотный детектор
Детектор - это устройство для создания напряжения, изменяющегося в
соответствии с законом модуляции одного из параметров входного сигнала.
ЧД - это устройство для создания напряжения, пропорционального изменению
частоты входного сигнала.
В настоящее время в РПУ применяется частотные детекторы
мультипликативного детектирования, построенные на интегральных микросхемах.
Усилитель звуковой частоты
УЗЧ - усилитель звуковой частоты - усиливает сигнал, снимаемый с
детектора до необходимого уровня выходной мощности. С УЗЧ сигнал поступает на
акустическую систему в звуковой полосе частот.
Акустическая система
АС - акустическая система, подключаемая к выходному каскаду УЗЧ.
Воспроизводит звуковые частоты.
.2 Определение количества контуров селективной системы преселектора
Расчет начинаем с определения количества резонансных контуров у входной
цепи УРЧ по заданной в техническом задании избирательности по зеркальному
каналу.
Необходимое количество контуров, для обеспечения заданной избирательности
по зеркальному каналу определяется по формуле:
(1.1)
где q - коэффициент несогласованности
антенны с первым каскадом контура
В идеале q=1, однако, при
расчётах исходим из того, что параметры антенны не могут быть постоянными,
поэтому при расчётах берём q=0.5.
(1.2)
Для
связных радиостанций
обычно выбирают из (1,6; 6,5; 10,7) МГц.
Возьмём
-
значение эквивалентной добротности резонансных контуров преселектора,
выберем
=300
МГц -
заданная частота настройки приёмника.
Рассчитаем
n:
2.069
2
По формуле (1.1) получили, что наш преселектор имеет два колебательных
контура, один из них будет во входной цепи, а другой в УРЧ.
.3 Расчет эквивалентного затухания контура
Величину эквивалентного затухания резонансного контура преселектора
находим из условия получения требуемого значения избирательности по зеркальному
каналу.
Расчет эквивалентного затухания контура осуществляется по следующей
формуле:
(1.3)
где
узрк - относительная расстройка контура преселектора по зеркальному
каналу, которая рассчитывается по формуле:
узрк
=
(1.4)
0.045
Подставляя
узрк в (1.3), получим:
Эквивалентное
затухание контура dэ =
0,0034.
Добротность
контуров, при этом, определяется:
При
сравнение величины эквивалентной добротности Qэ в исходных данных с
эквивалентной добротностью, посчитанной с помощью формулы эквивалентного
затухания контура, мы убедились, что эти величины совпадают с допустимыми
отклонениями от нормы.
1.4
Расчет полосы пропускания приемника
В
супергетеродинном приемнике существует два понятия для полосы пропускания:
а)
полоса пропускания радиочастотного тракта;
б)
полоса пропускания тракта промежуточной частоты.
Полоса
пропускания РЧ тракта всегда должна быть больше, шире, чем полоса пропускания
тракта промежуточной частоты. Это объясняется тем, что селективная система,
применяемая трактом промежуточной частоты, обладает существенно большей стабильностью,
как частоты настройки, так и параметров селективности.
В
целом, полоса (ширина спектра), занимаемая ЧМ сигналом определяется по формуле:
Пчм
= 2Fmax(1 +
+
), (1.5)
где
- индекс частотной модуляции:
, (1.6)
Fmax
= 2700Гц - верхняя воспроизводимая звуковая частота, fм = 4000Гц- девиация частоты.
Пчм
=
=
кГц.
Рассчитаем полосу пропускания радиочастотного тракта Прч:
(1.7)
где
- нестабильность настройки контура:
Подставляем
fн в
формулу (1.7):
.5
Расчет коэффициента шума приемника
Источниками
внутренних шумов в приемнике являются все пассивные элементы цепей, обладающие
активным сопротивлением, и активные приборы, работа которых основана на
принципе управления потоками носителей заряда.
Требуемая
чувствительность приемника может быть обеспечена при определенном значении
коэффициента шума.
Коэффициент
шума приемника рассчитывается по формуле:
(1.8)
где
- чувствительность приёмника
-
коэффициент несогласованности антенны со входом приёмника
- индекс
частотной модуляции
-
эквивалентное сопротивление антенны, выбирается равным
-
отношение сигнал
шум
- полоса
пропускания радиочастотного тракта
Подставим полученные данные в (1.8):
59.969
Коэффициент
шума приёмника в дБ:
1. Детальный расчет входного устройства
приемника
.1 Исходные данные для расчета
Исходные данные к расчету, часть из которых взята из ранее выполненного
структурного синтеза:
1) частота настройки f0 = 141 МГц
) антенна в виде последовательного эквивалентного соединения EА, СА, RА:
EА = 3 мкВ - чувствительность
приёмника;
RА = 10 Ом - сопротивление антенны;
СА = 5…15 пФ - ёмкость антенны;
) эквивалентное затухание dэ =
0,0034;
) количество контуров преселектора n = 2;
5) т.к. в УРЧ биполярный транзистор, то RВХ.УРЧ = 1 кОм.
.2 Выбор схемы входной цепи и расчёт её элементов
В качестве входной цепи мы будем использовать цепь с внутриемкостной
связью с антенной.
Схема входной цепи с внутриемкостной связью с антенной:
Рисунок 4. Принципиальная схема входного устройства.
На схеме VD1 и VD2 диоды, предназначенные для
амплитудного ограничения сигналов. Для реализации амплитудного ограничения
выберем диоды КД503Б - сверхвысокочастотные. Это эпитаксиальные кремниевые
импульсные диоды, предназначенные для работы в качестве переключающих элементов
в импульсных быстродействующих устройствах, наносекундного диапазона. Cn - емкость подстройки, Cсв - ёмкость связи.
Произведём расчёт ёмкости связи, учитывая величину:
1) допустимой расстройки;
2) разброса параметров антенны;
3) величины вносимого затухания.
Исходные
параметры: СА = 5…15 пФ - ёмкость антенны. Выбираем индуктивность
контурной катушки Lк = 0,1 мкГн, т.е. выбираем такое минимальное значение
индуктивности, при котором обычная контурная индуктивность может быть
конструктивно выполнена в виде катушки в 4-6 витков. В этой схеме для
осуществления частичного подключения к входу цепи, настроечная емкость
выполнена в виде емкостей С1-С2, дающих
Тогда ёмкость контура настроенного на частоту 141 МГц определится по
формуле:
(2.1)
Подставив
значения, получаем:
пФ
Определим
характеристическое сопротивление контура:
1. Произведём расчёт емкости связи из
условий:
- условие допустимой расстройки, вызванной изменением параметров антенны
(2.2)
где
Ск = 12,74 пФ; CAmin = 5 пФ; CAmax = 15
пФ; ∆доп - относительная допустимая расстройка контура.
(2.3)
.
условие
допустимой величины привносимого затухания из антенной цепи:
(2.4)
где
- вносимое затухание от антенны,
- характеристическое сопротивление контура.
,
в
разделе Структурный синтез было найдено
,
величина которого определяется заданной избирательностью по зеркальному каналу.
где
- собственное затухание контура, возьмём равным
;
- общее
вносимое затухание.
Учитывая,
что будем применять во входной цепи и цепи УРЧ одинаковые контуры, то
Тогда:
.
Из
двух значений емкостей
и
выбираем
большее: Ссв = 884.1 пФ. По номиналу: Ссв=910 пФ.
Произведём
расчёт коэффициента подключения
селективной
системы ко входу 1-го каскада РПУ.
Коэффициент
подключения
:
(2.5)
После
расчёта
можно приступить к расчёту контура селективной
системы, учитывая, что
настроечная
емкость будет определяться как:
(2.6)
где
- подстроечный конденсатор, Сн - настроичный
конденсатор.
А
контурная емкость будет:
(2.7)
Теперь
из формулы (2.7) зная
и
, можно
выразить и найти
:
пФ
Теперь
найдём из формулы (2.6):
пФ
И
решая совместно уравнения получим С1 и С2:
пФ
пФ
По
номиналу:
пФ
пФ
.3 Вычисление коэффициента передачи входной цепи
Коэффициент передачи входной цепи находится как произведение
коэффициентов передачи каждого элемента входящего во входную цепь (на
резонансной частоте):
(2.8)
где
КА0 - коэффициент передачи антенной связи:
;
-
коэффициент передачи входного фильтра
;
-
коэффициент включения, равен р2 = 0,098.
Подставив
значения в (2.8), получим:
.
2.4 Вычисление избирательности входной цепи
Для вычисления селективности входной цепи применяют формулу:
(2.9)
Где
- эквивалентное затухание контура
-
относительная расстройка.
Учитывая
селективность второго контура, расположенного в УРЧ, формула примет вид:
(2.10)
1) вычисление избирательности по
соседнему каналу:
Относительная расстройка усос определяется по формуле:
(2.11)
С
учётом, что ∆fcос = 25 кГц, получаем:
Преселектор
не обеспечивает избирательности по соседнему каналу, ее обеспечивает ФСС.
1) вычисление избирательности по каналу
промежуточной частоты:
Относительная расстройка упч определяется по формуле:
(2.12)
Если
учесть, что число контуров равно 2, получим:
Очевидно,
что избирательность по каналу ПЧ обеспечивается с большим запасом.
1) вычисление избирательности по
зеркальному каналу:
Относительная расстройка узрк определяется по формуле:
(2.13)
Если
учесть, что число контуров равно 2, получим
Избирательность
по зеркальному каналу обеспечивается в соответствии с заданием.
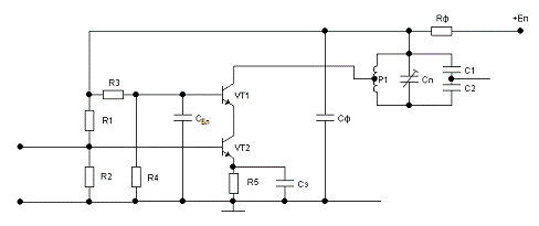
1. Детальный расчет УРЧ
.1 Выбор схемы и типа транзисторов
В качестве активного элемента УРЧ применим биполярный транзистор (БПТ).
Будем использовать каскодную схему для получения наибольшего коэффициента
передачи.
Рисунок 5. Принципиальная схема УРЧ.
Такая схема УРЧ отличается большим устойчивым коэффициентом усиления, по
сравнению с обычным резонансным усилителем на одном БПТ, включенным по схеме с
ОЭ. В данной схеме транзистор VT2
включен по схеме с ОБ, VT1 -
по схеме с ОЭ. При таком включении ослабляется паразитная внутренняя ОС в
транзисторе. Из-за нее резонансный усилитель может самовозбуждаться, а так как
ВЧ и СВЧ транзисторы имеют емкость коллектора больше 1 пФ, то в обычной схеме
резонансного усилителя на частотах порядка 100 МГц и выше получить устойчивый
коэффициент усиления более 2…3 раз невозможно. В каскодных схемах включение
двух транзисторов эквивалентно, с точки зрения устойчивости КУ, схеме
резонансного усиления на одном транзисторе, но где используется транзистор с
емкостью коллектора примерно на два порядка меньшей величины. , R2, R5
элементы, обеспечивающие необходимое напряжение смещения на базе Uоб, которое
определяет рабочую точку. Сэ - блокировочный конденсатор большой емкости,
необходимый для устранения ОС. С1, С2 - делитель с коэффициентом включения р2.
R5
предназначен для температурной стабилизации рабочей точки. Известно, что R5,помещённый в эмиттере транзистора
кроме стабилизации рабочей точки создаст отрицательную обратную связь по
сигналу, которая непременно тот час же уменьшит коэффициент усиления. Чтобы
этого не произошло ООС, созданную R5, нужно убрать. Это достигается с помощью блокировочного конденсатора
С6, который коротит С5, убирая тем самым ООС.
Коллектор VT-1 подключается
к резонансному колебательному контуру частично с коэффициентом подключения р1.
При выборе транзисторов необходимо руководствоваться следующим принципам:
а) Частота единичного усиления транзистора должна быть, по крайней мере,
в 10 раз больше частоты, на которой он работает.
б) Транзистор выбирается из числа маломощных, с допустимой мощностью
рассеяния не более 150 мВт.
в) Рабочее напряжение между коллектором и эмиттером должно быть не меньше
напряжения питания.
Получаем:
а) f1 > 10f0 = 1410 МГц;
б) Рк вых < 150 мВт;
в) Uкэ вых > Еп = 6 В;
г) Кш < Шпр = 64,004 дБ.
Всем этим требованиям удовлетворяет транзистор КТ367А. Это кремниевый
сверхвысокочастотный транзистор малой мощности, коэффициент шума которого не
превышает коэффициента шума приемника. Применяется во входных и последующих
каскадах усилителей высоких и сверхвысоких частот.
Таблица 1.Параметры транзистора КТ367А:
|
Максимальный постоянный ток
коллектора, Iok max,
мА
|
5
|
|
Максимальное постоянное
напряжение коллектор-эмиттер, Uкэ max, В
|
10
|
|
Максимальное постоянное
напряжение коллектор-база, Uкб max, В
|
10
|
|
Максимальное постоянное
напряжение эмиттер-база, Uэб max, В
|
4
|
|
Максимальная постоянная
мощность на коллекторе, Рк max, мВт
|
100
|
|
Статический коэффициент
передачи тока в схеме с ОЭ, при Uкб = 1 В, Iэ = 5 мА
|
Минимальный, h21эmin
|
40
|
|
Максимальный, h21эmax
|
330
|
|
Обратный ток коллектора, Iкбо
, мкА, при Uкб
= 15 В, t = 25◦ C, не более
|
0,5
|
|
Граничная частота
коэффициента передачи (частота единичного усиления) f1, ГГц, при Uкб = 5 В, Iэ
= 10 мА, не менее
|
1,5
|
|
Емкость коллекторного
перехода, Ск, пФ, при Uкб = 5
В, не более
|
1,5
|
|
Постоянная времени цепи
обратной связи, τ, пс,
при Uкб = 5
В, Iэ = 10
мА, f = 30 МГц
|
15
|
Исходя из этих характеристик, возьмем следующие, приемлемые для нормальной
работы транзистора: Uoб = 0,7 В; Iok = 5 мА.
Определим
ток базы: Iоб =
= 43,48
мкА.
U0k = U0k1= U0k2= (Eп - URф - U0э)/2 = (6 - 0,6 - 0,6)/2 = 2.4 В.
URф
выбирается из условия: URф =
= 0,6 В.
U0э выбирается из условия: U0э=
= 0,6 В.
3.2 Определение нестабильности рабочей точки
Выбор рабочей точки
Исходя из данных параметров, возьмём такие значения, чтобы транзистор
работал в номинальном режиме:
-
В;
В;
мА;
Определение
нестабильности рабочей точки
Определим
нестабильность рабочей точки (РТ) по формуле:
(3.1)
где:
(3.2)
- это
слагаемое обязано температурной зависимости обратного тока коллекторного
перехода. Здесь b = 0,1 - коэффициент пропорциональности;
= 0,5 мкА - ток обратного хода коллектора; ∆t =
20◦C; m выбирается из диапазона 4…6 для кремниевого
транзистора, возьмем m = 5; h21э -
коэффициент передачи тока, считается по формуле: h21э =
, имеем:
h21э =
= 115.
Подставляя
данные в (3.2), получим:
= 86,25∙10-6
А = 86,25 мкА.
(3.4)
300 мкА,
-
слагаемое, обязанное температурной зависимости h21э.
(3.3)
- уход
РТ, обусловленный температурным сдвигом входных характеристик транзистора.
Здесь Rвх равно коэффициенту h11э, который определяется как:
h11э = rб + rэ∙(1 + h21э).
rб - сопротивление базы, равное:
rб =
Ом,
rэ - сопротивление эмиттера, равное:
Подставляя
в формулу для h11э,
получим:
, подставляя все в (3.3), получим:
1,676∙10-3
А = 1,676 мА.
(3.5)
-
обусловлена технологическим разбросом параметров транзистора в процессе
производства. ∆h21э определяется
как: ∆h21э = h21эmax - h21э.
Подставляя данные в (3.5), получим:
Суммируя
найденные нестабильности, получим:
Расчёт
основных параметров УРЧ
В
каскодной схеме УРЧ на БПТ стабилизация РТ осуществляется с помощью резистора
, стоящего в цепи эмиттера транзистора VT2.
,
Где
в свою очередь
.
Для
расчёта делителя, стоящего в базовых цепях, вначале найдём эквивалентное
сопротивление базового делителя. Оно определяется выражением:
(3.7)
(3.8)
где
, возьмём:
подставляя в (3.8) получаем:
сопротивление
:
(3.6)
по
номиналу выбираем:
.
теперь
можно найти
:
Ом
Найдём
значения тока делителя протекающего через
и
по формуле
Iд =
, (3.9
Теперь,
зная ток делителя, найдём сопротивление
:
(3.10)
По
номиналу выбираем:
Найдем
R1:
(3.11)
По
номиналу выбираем:
Аналогичный
расчёт проведём для второго транзистора:
Сопротивление
для второго транзистора:
Ом
Тогда
резистивный делитель во второй цепи:
Найдем
значения тока делителя, протекающего через
и
:
,
Зная
ток делителя, найдём сопротивление
:
(3.12)
По
номиналу выбираем:
Т.
к. резисторы
и
соединены
параллельно:
Найдем
R3 по
формуле:
(3.13)
По
номиналу выбираем:
Расчёт
конденсаторов
и
Емкость
конденсатора
рассчитывается:
получаем:
пФ (3.14)
По
номиналу выбираем
Емкость
конденсатора
рассчитывается по формуле:
(3.15)
пФ
По
номиналу выбираем:
Коллекторно-развязывающий
фильтр
Падение
напряжения на
:
Проведем
расчет элементов фильтра
и
:
По
номиналу выбираем:
Емкость
конденсатора
рассчитывается исходя из соотношения:

Откуда
получаем:
По
номиналу выбираем:
Расчёт
параметров контура
Колебательный
контур коллекторной цепи автотрансформаторным способом подключается к
коллектору. Коэффициент подключения к ПЧ
рассчитывается
также как и для входной цепи. Входное сопротивление ПЧ примем
.
Коэффициент
подключения коллектора транзистора VT2 к колебательному контуру
определяется по следующей формуле:
(3.16)
где
- коэффициент устойчивости,
-
крутизна ВАХ транзистора:
где
- поправочный коэффициент
-
температурный потенциал
Тогда
крутизна
:
Теперь
можно найти
:
Определим коэффициент передачи УРЧ:
(3.17)
4.
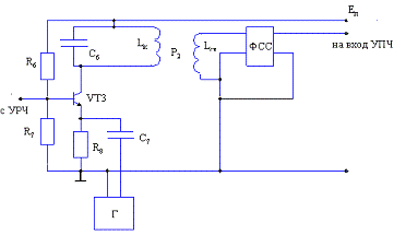
Расчет преобразователя частоты
Исходные
данные f0 = 141
МГц, Еп = 6 В, fпч = 1.6
МГц. В качестве транзистора выбираем транзистор КТ367А, его характеристики
представлены в таблице 1. Режим работы транзистора выберем следующий: Uок
= 2.4 В; Uоб = 0,7; Iок = 5 мА;
h21э = 115;
Iоб =
; Uоэ = 0,6 В.
Схема
преобразователя частоты представлена на рисунке 6.
Рисунок.6. Принципиальная схема ПЧ
Произведем расчет схемы ПЧ
(4.1)
По номиналу выбираем: R8= Rэ=120 Ом.
R7 =
(4.2)
Зададимся
Iд = (3…5)
,
тогда
Iд =
= 0,22 мА.
Тогда
R7 =
Ом
По
номиналу выбираем: R7 =
Ом
R6 определим из формулы:
(4.3)
По
номиналу выбираем
Произведем расчет элементов резонансного контура.
С6
выберем равным:
пФ.
По
номиналу выбираем
пФ.
Рассчитаем
индуктивность контурной катушки резонансного контура исходя из формулы
Томпсона:
(4.4)
С7
определим из формулы:
С7
=
=
нФ
По
номиналу: С7 =1.0 нФ
Рассчитаем
коэффициент передачи ПЧ:
(4.5)
где
р1 =0.12 - коэффициент подключения ПЧ к УРЧ;
р2
- коэффициент подключения ФСС;
КФСС
- коэффициент передачи ФСС;
характеристическое
сопротивление контура;
-
крутизна преобразования, равная
.
Для
нахождения коэффициента подключения
и
коэффициента передачи фильтра сосредоточенной селекции
необходимо выбрать сам фильтр.
При выборе ФСС будем учитывать среднюю частоту полосы пропускания ПП,
коэффициент передачи в ПП и его неравномерность.
Требуемые параметры имеет пъезокерамический фильтр SFT-1.6-M53 фирмы PHILIPS
с параметрами:
Таблица 2. Основные характеристики фильтра SFT-1,6-М53:
|
Средняя частота ПП , МГц1,6
|
|
|
Ширина ПП на уровне -3 дБ , кГц23
|
|
|
Гарантированное затухание в
полосе непропускания , дБ не менее55
|
|
|
Коэффициент передачи
фильтра 0,35
|
|
|
Нагрузочное сопротивление , Ом330
|
|
Эквивалентное
затухание и волновое сопротивление контура определяются из условия, что ФСС
обладает неравномерностью
.Тогда на ПЧ приходится неравномерность
.
Эквивалентное
затухание контура
:
Где
Ппч = Пчм = 2Fmax(1 +
+
) =
Гц ; fпч = 1.6
МГц - промежуточная частота; RвхФСС =
330 Ом - нагрузочное сопротивление;
-
волновое сопротивление контура.
Коэффициент подключения к контуру зависит от затухания, вносимого ФСС, и
входного сопротивления ФСС, и определяется:
(4.6)
Где
, тогда
В
случае трансформаторной связи коэффициент подключения равен:
(4.7)
Откуда:
(4.8)
при
, получим:
Подставляя все вышеперечисленные значения в (4.5), получим:
5.
Расчет усилителя промежуточной частоты
Для расчета УПЧ необходимо вначале рассчитать необходимый коэффициент
усиления:
КУПЧ
=
, (5.1)
где
UвхЧД = 10
мВ - необходимый уровень входного сигнала ЧД.
КУПЧ
=
Определим
число каскадов УПЧ, необходимое для достаточного усиления сигнала ПЧ, на
основании полученных ранее данных:
n
, (5.2)
где
КУПЧ 1 = 10 - коэффициент усиления одного каскада. Подставляя,
получим:
n
= 1.969 ≈ 2, следовательно число каскадов равно
двум. Тогда для каждого каскада коэффициент усиления
.
Каскад
схемы усиления представлен на рисунке 7.
Рисунок
7. Каскад схемы УПЧ
УПЧ предназначены для усиления сигнала на промежуточной частоте до
значения, достаточного для нормальной работы частотного детектора.
В качестве транзистора выбираем кремниевый транзистор КТ367А, его
характеристики представлены в таблице 1. Режим работы выберем следующий: Uок = 2,4 В; Uоб = 0,7; Iок = 5 мА; h21э = 115; Iоб = 43.48 мкА; Uоэ = 0.6 В.
Произведем расчет элементов схемы
Примем падение напряжение на резисторе эмиттерной стабилизации: U0Э = 0,1Еп = 0,6 В.
(5.3)
где
Rвх= rб
+ rэ∙(1 + h21э)=10+5.12(1+115)= 603.92 Ом; RвхЧД =10 кОм.
Находим :R3=Rк :
R3 =
= 50.917
Ом
RЭ =
=
= 118.966 Ом, по номиналу RЭ = 120 Ом.
Iд = (3…5)
, тогда Iд =
= 0,22
мА.
R2 =
=
= 5.98 кОм, по номиналу Rб = 6.2 кОм.
R1 =
=
= 18.02 кОм, по номиналу R1= 20 кОм;
СЭ=
= 
нФ, по
номиналу Сэ = 9,1 нФ;
Ср=
=
Ф, по
номиналу Ср = 10 пФ.
Рассчитаем
коэффициент усиления УПЧ
Коэффициент
усиления УПЧ равен произведению крутизны на эквивалентное сопротивление
нагрузки в коллекторной цепи транзистора:
(5.4)
(5.5)
Имеем:
Ом;
.
Полученный
коэффициент немного выше значения
найденного
ранее, следовательно, расчет УПЧ проведен правильно.
6.
Расчет частотного детектора
.1 Выбор детектора
Детектирование ЧМ-колебаний может осуществляться различными способами. В
современных ЧМ-приемниках используются частотные детекторы, построенные на
принципе преобразования ЧМ-сигнала в фазомодулирующий сигнал с последующим
фазовым детектирование. Такие детекторы называются мультипликативными.
В данном курсовом проекте в качестве детектора ЧМ сигналов используется
отечественная микросхема К174ХА6, построенная по принципу преобразования ЧМ
сигналов в ФМ сигналы с последующим фазовым детектированием.
Основные характеристики микросхемы К174ХА6:
·
Номинальное
напряжение питания ……………………12 В
·
Предельно
допустимое напряжение питания………….4.5 - 18 В
·
Входное
напряжение ограничителя при Uп = 10,8 В… 60 мкВ
·
Выходное
напряжение……………………………….. 100 мВ
·
Ток потребления
при Uп = 13,2 В…………………16 - 25 мА
·
Коэффициент
гармоник……………………………… 1%
·
Входное
сопротивление……………………………… 10 кОм
·
Выходное
сопротивление ……………………………… 1 кОм
·
Отношение сигнал
/ шум……………..> 70 дБ
Рисунок 8. Схема включения ИМС К174ХА6
6.2 Расчет детекторной характеристики
Расчет детектора сводится, во - первых, к расчету фазосдвигающей цепи:
Фазовый сдвиг выражается формулой:
=
, (6.1)
где
А = 11,43 - постоянный коэффициент, - обобщенная расстройка,
= у/dэ .
На
резонансной частоте =0, тогда tg0 = A, и при = 85 (реальное значение),
получим А = 11,43.
у
=
(6.2)
Рассчитаем
ширину детекторной характеристики по формуле:
П
(6.3)
П
= 80 кГц.
Поскольку
полоса пропускания П =
, то зная П из (6.3) и fпч = 1.6 МГц. Отсюда находим dэ:
dэ =
(6.4)
dэ =
= 0.05
Исходные
данные для расчета: Lк = 1 мкГн
(задаемся этим значением индуктивности), тогда:
Ск
=
=
= 9.9 нФ, по номиналу Ск = 10 нФ.
Расчет
емкости фазосдвигающей цепи:
пФ, по
номиналу
пФ.
.3
Расчет элементов нагрузки
Найдем
крутизну ЧД. С целью получения наиболее высокого SЧД, т.е. величины продетектированного сигнала,
желательно иметь большой ток I (постоянный ток ГСТ), однако сам детектор -
микросхема, в которой ток I не должен превышать значения 1 мА. Задавшись Uвых
ЧД = 160 мВ можно определить
сопротивление нагрузки и крутизну. Из теории работы частотных детекторов (ЧД)
известно, что крутизна детекторной характеристики определяется формулой:
SЧД =
, (6.5)
где
Rн =
=
= 320 Ом,
по номиналу Rн = 330
Ом.
SЧД =
=
6.69мкА/В.
Теперь
найдем емкость нагрузки по формуле:
Сн
, (6.6)
где
Мв = 3 дБ - коэффициент частотных искажений на верхней частоте, в формулу
подставляется в разах
, fв = Fmax = 2700 Гц - верхняя частота ПП звуковой частоты.
Сн
=
Ф, по
номиналу Сн = 180 нФ.
.4
Расчет и построение детекторной характеристики
Детекторная характеристика - это зависимость приращения постоянного
напряжения на нагрузке детектора от девиации частоты входного сигнала.
Для построения детекторной характеристики воспользуемся формулами:
-
обобщенная расстройка
- угол
сдвига
при
>0
при
<0
-
приращения постоянного напряжения
Построим детекторную характеристику с помощью этих формул.
Рисунок 9. Детекторная характеристика
Таблица 3. Результаты расчета.
|
fпч, МГц
|
f,
КГц
|
|
, рад
|
Uн, В
|
f,
КГц
|
|
, рад
|
Uн, В
|
|
1.6
|
-50
|
-2.5
|
-0.393
|
-0.124
|
0
|
0
|
1.484
|
0.00912
|
|
1.6
|
-45
|
-2.25
|
-0.433
|
-0.120
|
5
|
0.25
|
1.245
|
0.034
|
|
1.6
|
-40
|
-2
|
-0.482
|
-0.114
|
10
|
0.5
|
1.04
|
0.056
|
|
1.6
|
-35
|
-1.75
|
-0.542
|
-0.108
|
15
|
0.75
|
0.874
|
0.073
|
|
1.6
|
-30
|
-1.5
|
-0.616
|
-0.101
|
20
|
1
|
0.744
|
0.087
|
|
1.6
|
-25
|
-1.25
|
-0.71
|
-0.090
|
25
|
1.25
|
0.642
|
0.098
|
|
1.6
|
-20
|
-1
|
-0.831
|
-0.078
|
30
|
1.5
|
0.562
|
0.106
|
|
1.6
|
-15
|
-0.75
|
-0.986
|
-0.061
|
35
|
1.75
|
0.498
|
0.113
|
|
1.6
|
-10
|
-0.5
|
-1.18
|
-0.041
|
40
|
2
|
0.447
|
0.118
|
|
1.6
|
-5
|
-0.25
|
-1.41
|
-0.017
|
45
|
2.25
|
0.404
|
0.123
|
|
1.6
|
0
|
0
|
1.484
|
0.00912
|
50
|
2.5
|
0.369
|
0.126
|
7. Выбор схемы усилителя низкой частоты
В качестве УЗЧ выбираем УЗЧ ТА7368Р (Toshiba, Japan),который служит в качестве усилителя мощности
низкой частоты, с выходной мощностью до 1 В на нагрузку 4 Ом. Его схема на
рисунке. Масса не более 2 гр.
Рисунок 12. Схема усилителя низкой частоты ТА7368Р
Таблица 5. Электрические параметры ТА7368Р
|
Номинальное напряжение
питания, В
|
3
|
|
Максимальное напряжение
питания, В
|
14
|
|
Выходная мощность при Uп = 6 В и Rн = 4 Ом, Вт
|
1,1
|
|
Сопротивление нагрузки, Ом
|
4
|
|
Коэффициент гармоник, %
|
0,2
|
|
Номинальный ток
потребления, мА
|
30
|
Список литературы
1.
Н.И. Буга и др.
“Радиоприемные устройства” - Москва: Радио и связь,1986г.
2.
“Радиоприемные
устройства” под ред. Н.Н. Фомина. - Москва: Радио и связь, 2003г.
3.
“Проектирование
радиоприемных устройств” под ред. А.П. Сиверса. - Москва: Советское радио,
1976г.
4.
Конспект лекций
по дисциплине: Радиоприемные устройства.
Приложение