Радиоприемник судовой
Федеральное
агентство по рыболовству
«БГАРФ»
ФГБОУ ВПО «КГТУ»
Калининградский
морской рыбопромышленный колледж
Курсовая
работа
Радиоприемные
устройства
РАДИОПРИЕМНИК
СУДОВОЙ
Разработал курсант гр. 11-СР-13
В.А. Реут
Руководитель В.Л. Медведев
Нормоконтроль: В.Л. Медведев
КАЛИНИНГРАД
2014г
Исходные данные: Диапазон частот: от 0,01 до
29,9 МГц; вид модуляции частотный; 1-ая ПЧ f=128
кГц на нагрузку 75 Ом с напряжением 100*10^-6 В; чувствительность приемника
1,2-20 мкВ; ослабление по зеркальному и ПЧ - 90 дБ; мощность 275В*А
Введение
Радиоприёмник - устройство, соединяемое с
антенной и служащее для осуществления радиоприёма.
Радиоприёмник (радиоприёмное устройство) -
устройство для приёма электромагнитных волн радиодиапазона (то есть с длиной
волны от нескольких тысяч метров до долей миллиметра) с последующим
преобразованием содержащейся в них информации к виду, в котором она могла бы
быть использована.
В самом общем виде принцип работы радиоприёмника
выглядит так: колебания электромагнитного поля (смесь полезного радиосигнала и
помех разного происхождения) наводят в антенне переменный электрический ток;
полученные таким образом электрические колебания фильтруются для отделения
требуемого сигнала от нежелательных (помех); из сигнала выделяется
(детектируется) заключенная в нём полезная информация; полученный в результате
сигнал преобразуется в вид, пригодный для использования: звук, изображение на
экране телевизора, поток цифровых данных, непрерывный или дискретный сигнал для
управления исполнительным устройством (например, телетайпом или рулевой
машинкой) и т. д. В зависимости от конструкции приёмника сигнал в его тракте
может проходить, кроме детектирования, многоэтапную обработку: фильтрацию по
частоте и амплитуде, усиление, преобразование частоты (сдвиг спектра),
оцифровку с последующей программной обработкой и преобразованием в аналоговый
вид.
Радио приемное устройство является элементом
любой системы радиосвязи и предназначено для приема радиосигналов, их
преобразование и извлечение из них информации.
Оно состоит из приемной антенны, радиоприемника
и оконечного устройства. Антенна принимает энергию электромагнитных колебаний и
подводит ее к входу приемника. Радиоприемник выделяет из подведенных к его
входу ВЧ колебаний конечные сигналы такого вида, которые необходимы для работы
оконечного устройства. Оконечное устройство является исполнительным,
воспроизводящим принятое сообщение в форме, удобной для восприятия. В
зависимости от назначения приемника оконечным устройством может являться
телефон, громкоговоритель, ЭЛТ.
По назначению все приемники делятся на две
группы: профессиональные и радиовещательные.
Профессиональные судовые приемники предназначены
для обслуживания линий судовой радиосвязи и приема специальных радиосигналов.
Радиовещательные служат для приема звуковых и
телевизионных передач.
По виду модуляции принимаемых сигналов различают
приемники амплитудно-модулированных, частотно-модулированных, фазово -,
однополосно -, импульсно-модулированных и комбинированных радио сигналов.
По принципу построения схемы бывают прямого
усиления с регенерацией и без регенерации, сверхрегенеративные и
супергетеродинные с однократным и многократным преобразованием частоты.
По типу используемых приборов различают
приемники ламповые, транзисторные и комбинированные. Супергетеродинный
радиоприёмник (супергетеродин) - один из типов радиоприёмников, основанный на
принципе преобразования принимаемого сигнала в сигнал фиксированной
промежуточной частоты (ПЧ) с последующим её усилением. Основное преимущество
супергетеродина перед радиоприемником прямого усиления в том, что наиболее
критичные для качества приема части приемного тракта (узкополосный фильтр,
усилитель ПЧ и демодулятор) не должны перестраиваться под разные частоты, что
позволяет выполнить их со значительно лучшими характеристиками.
Упрощённая структурная схема супергетеродина
показана на рисунке. Радиосигнал из антенны подаётся на вход усилителя высокой
частоты (в упрощённом варианте он может и отсутствовать), а затем на вход
смесителя - специального элемента с двумя входами и одним выходом,
осуществляющего операцию преобразования сигнала по частоте. На второй вход
смесителя подаётся сигнал с локального маломощного генератора высокой частоты -
гетеродина. Колебательный контур гетеродина перестраивается одновременно с
входным контуром смесителя (и контурами усилителя ВЧ) - обычно конденсатором
переменной ёмкости (КПЁ), реже катушкой переменной индуктивности (вариометром,
ферровариометром). Таким образом, на выходе смесителя образуются сигналы с
частотой, равной сумме и разности частот гетеродина и принимаемой радиостанции.
Разностный сигнал постоянной промежуточной частоты (ПЧ) выделяется с помощью
фильтра сосредоточенной селекции (ФСС) и усиливается одним или несколькими
каскадами, после чего поступает на демодулятор, восстанавливающий сигнал низкой
(звуковой) частоты. Обычно фильтр ПЧ рассосредоточен по всем каскадам усилителя
промежуточной частоты, поскольку ФСС сильно ослабляет сигнал и приближает его к
уровню шумов. А в приёмниках с фильтром с рассредоточенной селекцией в каждом
каскаде сигнал лишь немного ослабляется фильтром, а затем усиливается, что
позволяет улучшить отношение сигнал/шум. В настоящее время фильтр
сосредоточенной селекции применяется лишь в относительно недорогих приемниках,
выполненных на интегральных микросхемах (например К174ХА10), а также в
телевизорах. По данному принципу построен судовой радиоприёмник “Циклоида.”
Приемник «Циклоида» предназначен для
использования на судах промыслового флота в качестве главного и
эксплуатационного. Диапазон частот приемника от 0,01 до 29,9 МГц. Установка
частоты декадная, настройка автоматическая. Обеспечивается настройка на любую
частоту, кратную 10 Гц. Время настройки приемника после установки декадных
переключателей не превышает 0,5 с.
Опорный генератор «Гиацинт-М». Сумма
отклонения частоты
10-7 .
Приемник может работать от внешнего
ОГ с номинальной частотой 5 МГц, выходным напряжением не менее 250 мВ и
выходным сопротивлением 75Ом.
Вход приемника рассчитан на работу с
антеннами, оканчивающимися несимметричным кабелем с волновым сопротивлением 75
Ом или с симметричным кабелем с волновым сопротивлением 200 Ом, подключенным
через согласующий трансформатор. Вход приемника защищен от воздействия
постоянных напряжений уровнем до 200 В и высокочастотных напряжений с ЭДС до
100 В.
Имеется система встроенного
контроля, позволяющая производить проверку работоспособности и нахождение
неисправного блока при выходе из строя приемника, и световая сигнализация
состояния схемы.
РПУ «ЦИКЛОИДА» предназначено для
использования в качестве главного и эксплуатационного приемника на судах
морского и промыслового флотов при плавании в любых широтах при установке во
внутренних помещениях судна.
Радиоприемное устройство
обеспечивает прием сигналов классов излучения А1, А2, А2Н, A3, АЗА, A3J, А7А,
A7J, А4, F4, F1, F9.
Изделие обеспечивает работу с
магнитофонами, телеграфными буквопечатающими и фототелеграфными аппаратами.
Высокая точность установки и высокая
стабильность частоты изделия позволяют осуществлять беспоисковое вхождение в
связь и работу без подстройки в процессе приема информации. Набор и отсчет
частоты настройки производится с помощью декадных переключателей и
электронно-цифровых индикаторов. Настройка на международные частоты вызова и
бедствия (500, 2182 кГц) осуществляется с помощью одного переключателя. Время
настройки радиоприемного устройства на любую частоту диапазона после завершения
установки декадных переключателей не превышает 0,5 с.
Настройка изделия на частоту,
установленную декадными переключателями на передней панели изделия или пульта
дистанционного управления, осуществляется автоматически.
Структурная схема радиоприемника
«Циклоида»
Рис.1. Описание
структурной схемы
Приемник радиостанции предназначен для приема
сигналов типа:
А1 - телеграфия при амплитудной модуляции;
А2 - тональная телеграфия при амплитудной
модуляции;
А3 - телефония при амплитудной модуляции;
АЗН - телефония при однополосной модуляции с
полной несущей;
F1B
- телеграфия при частотной манипуляции.
Построен по суперпогетеродинной схеме с
однокаскадным преобразованием частоты.
Входной сигнал с выхода антенны поступает на
входные цепи приемника. Последовательные контуры на катушках и конденсаторах
служат для уменьшения взаимного влияния входных цепей.
Контур настроен на среднюю частоту диапазона.
Сигналы каждого диапазона усиливаются своим усилителем.
Усиленные сигналы проходят через один из
открытых диодов коммутатора и поступают на вход смесителя. На другой вход
смесителя поступают сигналы гетеродина.
Нагрузкой смесителя служат фильтр,
обеспечивающий необходимую полосу пропускания приемника и избирательность по
среднему каналу.
Напряжение ПЧ (промежуточной частоты) 128 кГц
выделяется ФСС и усиливается двумя каскадами усилителей.
Со второго УПЧ сигнал поступает на вход
детектора АРУ (автоматической регулировки усиления).
С выхода детектора НЧ сигнал подается на УНЧ.
Для согласования УНЧ с входным сопротивлением
телефонов служат эмиттерный повторитель на транзисторе и двухтактный усилитель
на транзисторе.
Для приема сигнала типа F1
предусмотрен стабилизированный кварцем гетеродин с частотой генерации 128 кГц.
Смешивание сигналов гетеродина и ПЧ происходит в детекторе F1B.
1. Расчет усилителя промежуточной
частоты
Под трактом промежуточной частоты понимается
весь тракт от входа фильтра промежуточной частоты, включенного в коллекторную
цепь транзистора смесителя или преобразователя с совмещенным гетеродином, до
входа детектора.
УПЧ усиливает сигналы, поступающие от
преобразователя частоты, до уровня необходимого для нормальной работы
детектора, и одновременно осуществляет частотную селекцию спектра сигнала, на
который настроен приемник. Неравномерность АЧХ УПЧ в полосе частот принимаемого
сигнала не должна превышать определенного значения (обычно 3…6 дБ). Частотой
настройки УПЧ считают среднюю частоту полосы пропускания. Форма АЧХ УПЧ должна
сохраняться в допустимых пределах при изменении напряжения питания (в
установленных пределах), со временем, при замене транзисторов или ИС, а также
внешних воздействиях.
Тракт ПЧ может быть выполнен с распределенным
усилением и селективностью или с сосредоточенной селективностью. В первом
случае каждый каскад усиления содержит селективные элементы (одиночные контуры
или ДПФ), во втором - применяется ФСС на входе УПЧ, а каскады усиления
выполняются апериодическими или слабоселективными с полосой пропускания в
несколько раз превышающей полосу пропускания ФСС.
При распределенной селективности каждый каскад
усиления в среднем имеет невысокую селективность, вследствие чего при
воздействии мешающих сигналов возможно появление перекрестных искажений
одновременно в нескольких каскадах усиления. Кроме того, изменение
селективности неизбежно влечет соответствующее изменение усиления.
В тракте с сосредоточенной селективностью можно
достичь более высокой стабильности АЧХ и ФЧХ при изменении проводимости
транзисторов и напряжения питания. Поэтому УПЧ с ФСС целесообразно применять в
высококачественных связных приемниках, к которым предъявляются повышенные
требования в отношении селективности по соседнему каналу. Ступенчатая
регулировка полосы пропускания осуществляется переключением ФСС с разными
полосами пропускания.
Тракт УПЧ с сосредоточенной селективностью
отличается и более высокой устойчивостью к самовозбуждению, поскольку
апериодические и слабоселективные каскады усиления вносят меньшие фазовые
сдвиги.
Обычно в УПЧ используется включение транзисторов
с ОЭ. При высокой промежуточной полосе применяют также каскодное соединение
транзисторов ОЭ-ОБ, позволяющее получать большее устойчивое усиление каскада.
Чтобы уменьшить влияние входных и выходных проводимостей транзисторов на
параметры селективных элементов, применяют неполное включение контуров. Коэффициенты
включения в цепи транзисторов чаще всего выбирают так, чтобы получить
необходимую эквивалентную добротность контура и, следовательно, необходимую
полосу пропускания.
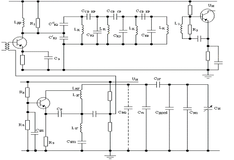
Схема УПЧ представлена на рис.2
Рис.2
Исходные данные:
Q1 = 100, Q2
= 120.
Параметры транзисторов данного и следующего
каскадов: g11 = 1,5 мсим,
g22 =42 мксим, у21
=30 мсим, у12 =80 мсим.
А1 = 4, А2 = 30,2, А1сл = 4, DFк.э=300
кГц.
Порядок расчета следующий:
В нашей схеме выбрана емкостная связь между
контурами, непосредственное включение входного контура пары в коллекторную цепь
транзистора данного каскада и емкостную связь выходного контура с транзистором
следующего каскада.
Выбираем показатель влияния обратной связи через
транзистор на работу усилителя zос = 0,2…0,4 и
рассчитываем допустимый обобщенный показатель связи транзистора с
предшествующей и последующей схемами.
1. Выбираем
zос = 0,4 и рассчитываем М:
1. Далее
рассчитаем коэффициент усиления УПЧ по формуле:
, где
1. Зададимся
индуктивностью контура Lк
= 0,4 мкГн,
Емкость контура определяется по формуле:
.
1. Находим
коэффициенты включения р2 и р1сл:
Резонансное сопротивление находим по
формуле:
Далее имея все расчетные величины
можно найти коэффициент усиления К0:
Найдем сопротивление шунтирующего
резистора Rш1:
Рассчитаем емкости С’к,С”к,С”’к по
формулам:
Далее приняв Сн =10 пФ, и при kн = 0,3
находим Lн:

. Смеситель
.1 Основные соотношения, описывающие
работу преобразователя частоты
Усиление преобразователя и его
избирательные свойства учитываются при рассмотрении преобразователя в качестве
первого каскада тракта промежуточной частоты.
Преобразовательный транзистор
характеризуется параметрами преобразовательного режима:
У11п, У21п, У22п,
У12п, тогда как транзисторы последующего каскада УПЧ характеризуются
параметрами усилительного режима: У11, У21, У22,
У12.
При расчетах усиления, полосы
пропускания, формы резонансной кривой удобно исходить из представления, что
преобразователь частоты заменяется усилительным каскадом, транзистор которого
имеет такие же параметры, как и в последующих каскадах УПЧ.
Тогда преобразователь частоты вместе
с последующими каскадами УПЧ можно рассматривать как усилитель с
соответствующим числом каскадов, содержащих одинаковые транзисторы.
В первом приближении можно считать,
что:
Рекомендуется или непосредственное
включение контура в коллекторную цепь (m вк2=1) или
внутренняя связь с параллельным питанием. Параллельное питание модно
осуществлять через дроссель или через активное сопротивление. Индуктивность
дросселя следует выбирать из условия:
.2 Исходные данные для расчета
преобразователя частоты
1. Принципиальная
схема, включая элементы связи гетеродина со смесителем, тип и схема выходного
фильтра и вид связи фильтра с транзисторами преобразователя и первого УПЧ.
2. Минимальная
и максимальная частота диапазона fmin
и fmax и промежуточная
частота приемника:
fmin=12,672 МГц
, fmax =12,8 МГц, fпч
= 128 кГц
3. Значения
А1 (показатель связи) транзистора преобразователя с контуром УРЧ или ВЦ для fmin
и fmax.
4. Нужное
значение ширины полосы пропускания преобразователя. В случае преобразователя с пьезокварцевым
или электромеханическим фильтром эта величина равна полосе пропускания
кварцевого фильтра 5 МГц.
5. Значения
характеристических проводимостей пьезокварцевого или электромеханического
фильтра g01
и g01.
6. Наибольшая
конструктивно осуществляемая добротность колебательного контура Qmax
и ёмкость Ск при котором эта добротность получается.
7. Значение
У - параметр транзистора в преобразовательном режиме при выбранном токе
эмиттера iэ
и напряжении коллектора Uк
-
.
Значения параметров g11сл и b11сл транзистора
первого УПЧ.
2.3 Расчет преобразователя частоты с
отдельным гетеродином и фильтром сосредоточенной селекции
Промежуточная частота f0 = 128 кГц,
полоса пропускания Пп=10 кГц, расстройка по соседнему каналу ∆fс=10 кГц,
ослабление соседнего канала σ=-35 дБ , Qk= 230 ,
коэффициент связи катушек R=0,9, транзистор П414
преобразователя с параметрами: Sпр=15 мА/В; Rвыхсм=12 кОм; Свыхсм=20
пФ; УПЧ: Rвх=0,5 кОм; Свх=100
пФ.
Расчет.
1. Определяем
вспомогательные величины:
1. Затухание,
вносимое одним звеном:
σ1=-7
дБ.
2. Необходимое
число звеньев фильтра:
1. Принимаем
характеристическое сопротивление фильтра:
ρ=20 кОм
1. Определяем
значения элементов фильтра:
1. Находим
коэффициент передачи фильтра:
К0=0,33.
2. Коэффициент
усиления преобразователя частоты с ФСС:
Косн=
Заключение
В данном курсовом проекте согласно техническому
заданию были рассчитаны:
УПЧ, смеситель.
Рассчитанные основные технические данные
соответствуют требованиям ГОСТ и заданию на курсовую работу.
Литература
приемник транзисторный
супергетеродин частота
1. Шапиро Д.Н. Расчет каскадов
транзисторных радиоприемников.- Энергия. Ленинградское отделение, 1968 г.
2. Калихман С.Г., Левин Я.М.
Радиоприемники на полупроводниковых приборах. Теория и расчет. - М.: Связь,
1979 г.
. Справочник по
полупроводниковым диодам, транзисторам и микросхемам.
. Горшелев В.П.,
Красноцветова А.Л. Основы проектирования радиоприемников - Энергия, 1967 г.
. Екимов В.Д., Павлов К.Н.
Проектирование радиоприемных устройств. 2-е издание. М. Связь, 1970 г.